Abstract
The impact of immediate emotions on human decision-making has been extensively studied; however, their role within human–machine interactive systems remains underexplored. This study investigates how emotional states influence decision-making behaviors in such systems by introducing a novel two-tiered progressive inquiry model—environment–emotion and emotion–decision. Using Kuhn poker as an experimental context, we developed an intelligent decision support system based on Counterfactual Regret Minimization algorithms to provide real-time strategic advice to participants. Our findings reveal that positive emotional states lead individuals to be more risk-seeking and less inclined to collaborate with the AI-driven system, whereas negative emotional states result in risk-averse tendencies and higher compliance with system recommendations. By systematically uncovering the causal mechanisms through which environmental factors regulate emotions and subsequently affect decision-making, this research provides critical theoretical and empirical insights for optimizing human–machine interaction design.
1. Introduction
The influence of emotions on human decision-making has emerged as a critical area of research in both decision science and artificial intelligence [1,2]. Particularly, the role of immediate emotions in dynamically regulating individual risk preferences and cooperation tendencies [3] has garnered increasing attention [4]. Immediate emotions refer to an individual’s transient emotional responses in specific contexts, characterized by their short-term nature and dynamic variability. Research indicates that these emotions can alter subjective perceptions of risk and reward, influencing decision-making tendencies [5]. For example, Loewenstein et al. [6] found that positive emotion (PE) generally improves individuals’ propensity to take risks, while negative emotion (NE) prompts more conservative choices. Riedl and Paul [7] further noted that emotional states significantly modulate cooperative intentions, impacting team collaboration efficiency and decision outcomes.
In human–machine collaboration, immediate emotions may determine the level of trust individuals place in machine-generated recommendations and their willingness to adopt such advice. This is crucial for designing effective and user-friendly interactive decision systems [8,9]. Therefore, understanding the dynamic mechanisms of immediate emotions and integrating emotion sensing and regulation technologies into human–machine interactive decision systems have become key challenges in this field [10,11]. However, existing research has several limitations. First, traditional decision models, such as Expected Utility Theory and Prospect Theory, primarily focus on the impact of anticipated emotions on long-term decisions, neglecting the immediate effects of immediate emotions in short-term decision contexts [12,13]. For example, in investment scenarios, investors’ immediate emotions triggered by market fluctuations often lead to irrational behaviors, such as selling assets at low points or blindly increasing investments at high points, rather than making rational choices based on long-term profit maximization goals [14,15]. Similarly, in medical decision-making, patients’ fears or anxieties may cause them to overly rely on doctors’ advice or even reject reasonable treatment plans, highlighting the need to understand the mechanisms of immediate emotions better.
The choice of Kuhn poker as the experimental context was motivated by its ability to simulate decision-making under incomplete information, which aligns closely with the study’s objective of investigating the impact of emotions on risk-taking behavior and cooperation levels. Kuhn poker is a zero-sum game typically involving two players, with a deck of only three cards. Players draw cards and make sequential decisions (e.g., betting or folding), with the final outcome determined by the relative strength of their hands. This structure, which incorporates elements of incomplete information and strategic interaction, makes Kuhn poker particularly suitable for studying how individuals adjust their decision-making behaviors based on emotional states in uncertain environments. In addition to Kuhn poker, other game-theoretic approaches, such as Bluffing Games, Rock–Paper–Scissors, and Schelling Points, were considered but ultimately deemed less suitable for this study. Compared to Bluffing Games, Kuhn poker avoids the excessive complexity and trust-related dynamics that could obscure the direct effects of emotions on decision-making. Rock–Paper–Scissors, while simple and widely understood, lacks the strategic depth and risk–reward trade-offs necessary to explore nuanced emotional influences on risk preferences and cooperation. Schelling Points, which focus on coordination and focal points in decision-making, are more relevant to cooperative scenarios rather than the competitive and risk-oriented context of this study. Therefore, Kuhn poker was selected for its balance of simplicity, strategic depth, and relevance to the study of risk preferences and cooperation under the influence of immediate emotions. Its tractable structure allows for precise control and analysis of decision-making dynamics, making it an ideal framework for examining the interplay between emotions, risk-taking, and human–machine collaboration. Nevertheless, most current experiments employ static emotion-induction methods (e.g., short videos or questionnaires), ignoring the dynamic changes in emotions during the experiment and the continuous regulatory effects of environmental factors [16]. Such experimental designs diverge from real-world dynamic emotional variations, leading to lower external validity [17,18]. Additionally, existing human–machine decision support systems are often based on the "rational agent" assumption, emphasizing algorithmically generated rational suggestions while overlooking individual behavioral deviations due to immediate emotional changes and differences in adoption willingness, thus limiting the practical applicability of these systems.
To tackle these challenges and fill the gap in the literature, in this paper, we propose an innovative approach by incorporating environmental variables into the emotion process, constructing a two-tiered progressive inquiry environment–emotion and emotion–decision model. Utilizing the classic game scenario of Kuhn poker and Counterfactual Regret Minimization (CFR) algorithms [19,20], we developed an intelligent decision support system. By dynamically regulating the experimental environment, our study systematically reveals the dynamic impact of immediate emotions on participants’ risk preferences and cooperation tendencies. The core objective is to elucidate the regulatory role of immediate emotions within intelligent assistance systems through the “two-tiered progressive model”, providing new insights and empirical support for the design of emotion-driven intelligent decision systems.
The main contributions of this paper are summarized in the following.
- We introduce a novel environment–emotion and emotion–decision model to systematically investigate how environmental factors affect emotion in human–computer interaction systems and hence decision-making behavior. This model addresses the limitations of traditional approaches by focusing on short-term emotional dynamics.
- We develop an intelligent decision support system based on Kuhn poker and Counterfactual Regret Minimization algorithms. This system provides real-time strategic advice and examines how immediate emotions affect participants’ willingness to adopt AI recommendations, enhancing human–machine collaboration.
- Through an experiment with 80 participants, this study empirically validates the significant influence of immediate emotions on risk preferences and cooperation tendencies within human–machine interactive systems.
The remainder of this paper is organized as follows: Section 2 provides a brief review of related work and highlights the novelty of this paper. Section 3 introduces the materials and methods in Kuhn poker, incorporating the two ways of environment–emotion and emotion–decision. Simulation results are presented in Section 4, followed by discussion and conclusions in Section 5 and Section 6.
2. Related Work
In recent years, the effect of emotions on decision-making behavior, especially the role of immediate emotions, has become an important area of research in cognitive psychology and behavioral economics. Isen et al. [21] showed that positive emotions increase individuals’ creative problem-solving abilities and enhance the propensity for risk-taking behaviors. Raghunathan and Pham [22] found that different types of negative emotions have different effects on decision-making: Anxiety predisposes individuals to choose low-risk, low-return options, whereas sadness predisposes individuals to choose high-risk, high-return options. Lerner et al. [23] showed through a systematic review that immediate emotions affect decision-making behavior and the processing of external information by modulating the way in which an individual evaluates his or her cognition. Béroule and Gisquet-Verrier [24] proposed a computational architecture that demonstrates how emotions guide the decision-making process, emphasizing the role of emotions in fast and ambiguous decision-making channels. In addition, Kuppens et al. [25] showed that the intensity and duration of emotions have a significant effect on the decision-making process, especially in complex social decision-making situations. Fiorenzato et al. [26] investigated gender differences in the effects of emotion induction on decision-making across time and found that the induction of fearful emotions made females more inclined to choose immediately smaller rewards, whereas males’ decision-making was not significantly affected by their emotional state. Although these studies revealed the important role of immediate emotions in cognitive and behavioral regulation, the mechanisms by which immediate emotions affect the level of human–computer collaboration and complex decision-making behaviors in dynamic human–computer interaction scenarios still need to be further explored.
Recent studies have underscored the growing importance of emotional dynamics in human–machine interactions, revealing that emotion-aware systems significantly enhance decision-making efficiency, improve user engagement, and foster more effective collaboration. For instance, Wang et al. [27] explored the role of emotion recognition in AI-powered musical and entertainment robotics, emphasizing how emotional awareness enables more natural and effective collaboration between humans and robots. Similarly, Wei et al. [28] proposed CoMIF, a model that integrates complex emotional, personality, and conversational factors into human–machine interaction, showing how these elements influence decision-making and improve interaction quality. In healthcare, Jain and Jain [29] investigated the integration of emotion detection systems within AI-powered healthcare platforms, demonstrating how emotionally aware systems can improve patient interaction and overall care outcomes. Furthermore, Chung and Tan [30] focused on enhancing user experiences in smart hospitality services by integrating AI and the Internet of Things, where emotional feedback plays a critical role in adapting AI-driven systems to better serve users’ emotional needs. These studies collectively emphasize the significance of emotional intelligence in human–machine collaboration, underlining its impact on decision-making, user satisfaction, and system efficiency.
Building on this understanding of emotional dynamics in HCI, the role of human–computer hybrid systems in decision-making has evolved significantly. In the research of human–computer hybrid systems and human decision-making, and Shneiderman’s [31] concept of ’human-centered AI’ advocates that technology should augment human capabilities rather than replace human roles. Huang et al. [32] significantly improved the efficiency and interpretability of decision-making in a safety inspection system by introducing human involvement into augmented intelligence. In addition, Sun et al. [33] investigated a personalised control system in the field of autonomous driving, optimizing the driver’s decision-making behavior based on the Mixed Observable Markov Decision Process framework. In terms of applications, Xian et al. [34] proposed a hierarchical hybrid control scheme, which achieves robust performance guarantees through optimized human–machine collaboration models. In addition, H Xia et al. [35] investigated the role of human–computer collaboration in medical imaging diagnosis and proved that it can effectively improve diagnostic accuracy. Overall, the role of human–computer hybrid systems in decision-making has gradually shifted from mere assistance to deep collaboration. However, while improving the system’s interpretability and transparency, how to effectively weigh the distribution of power and responsibility between humans and machines and fully consider the potential impact of emotional factors on decision-making and human–computer collaboration dynamics are still important directions for future research.
In summary, this paper differs from the existing literature by introducing a two-layer progressive exploration model of environment–emotion and emotion–decision. Specifically, we first construct an intelligent assisted decision-making system based on the CFR algorithm, and then propose a novel model for the study of emotions. The novelty of our work lies in the comprehensive integration of environmental factors, immediate emotions, and decision-making algorithms to systematically analyse the impact of emotions and environmental interactions on decision-making, which provides important theoretical support and practical guidance to improve the efficiency of human–computer collaboration and decision-making, and to enhance the adaptability of the system and the user experience, and further promotes the practical application of human–computer interaction systems in complex dynamic environments.
3. Materials and Methods
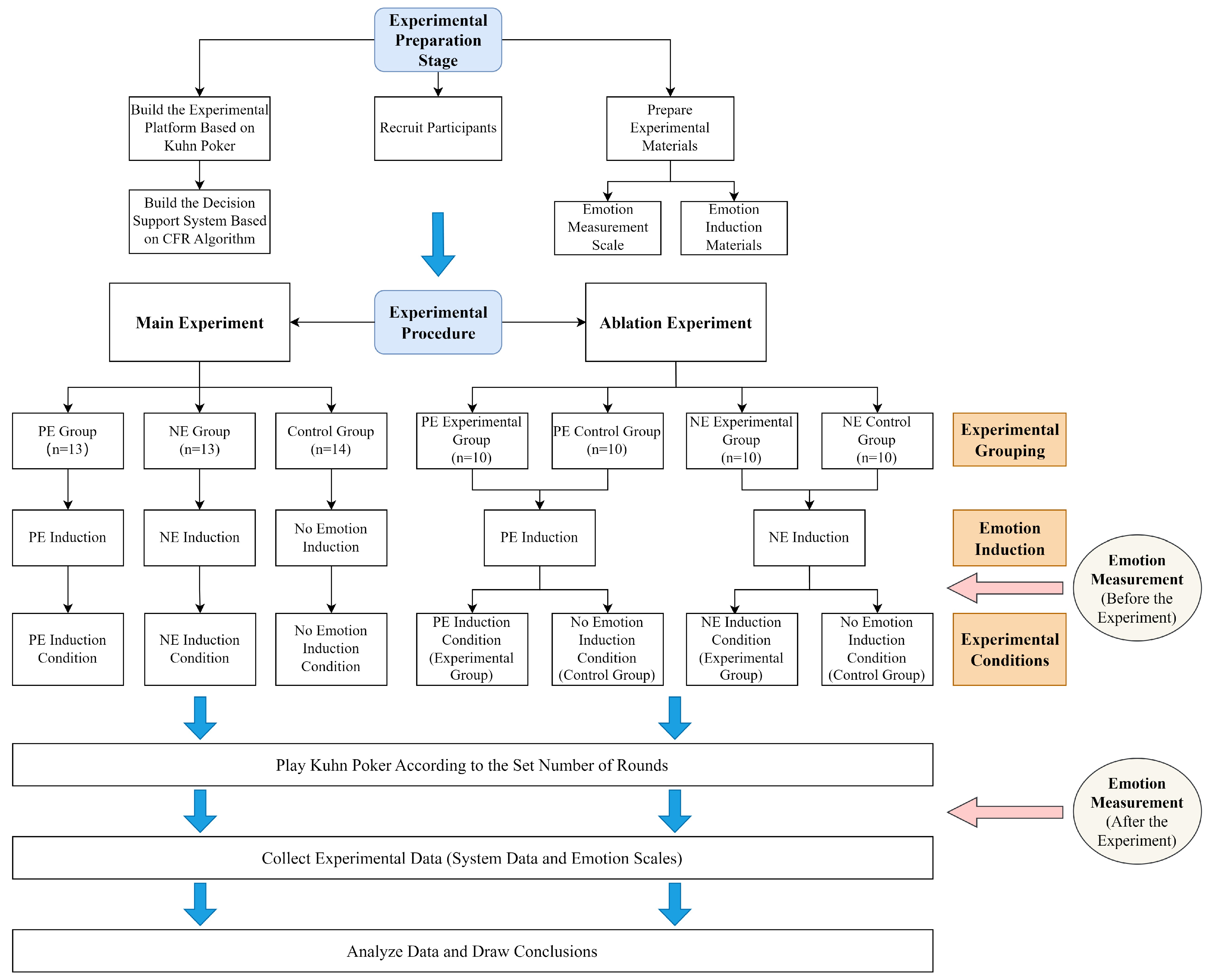
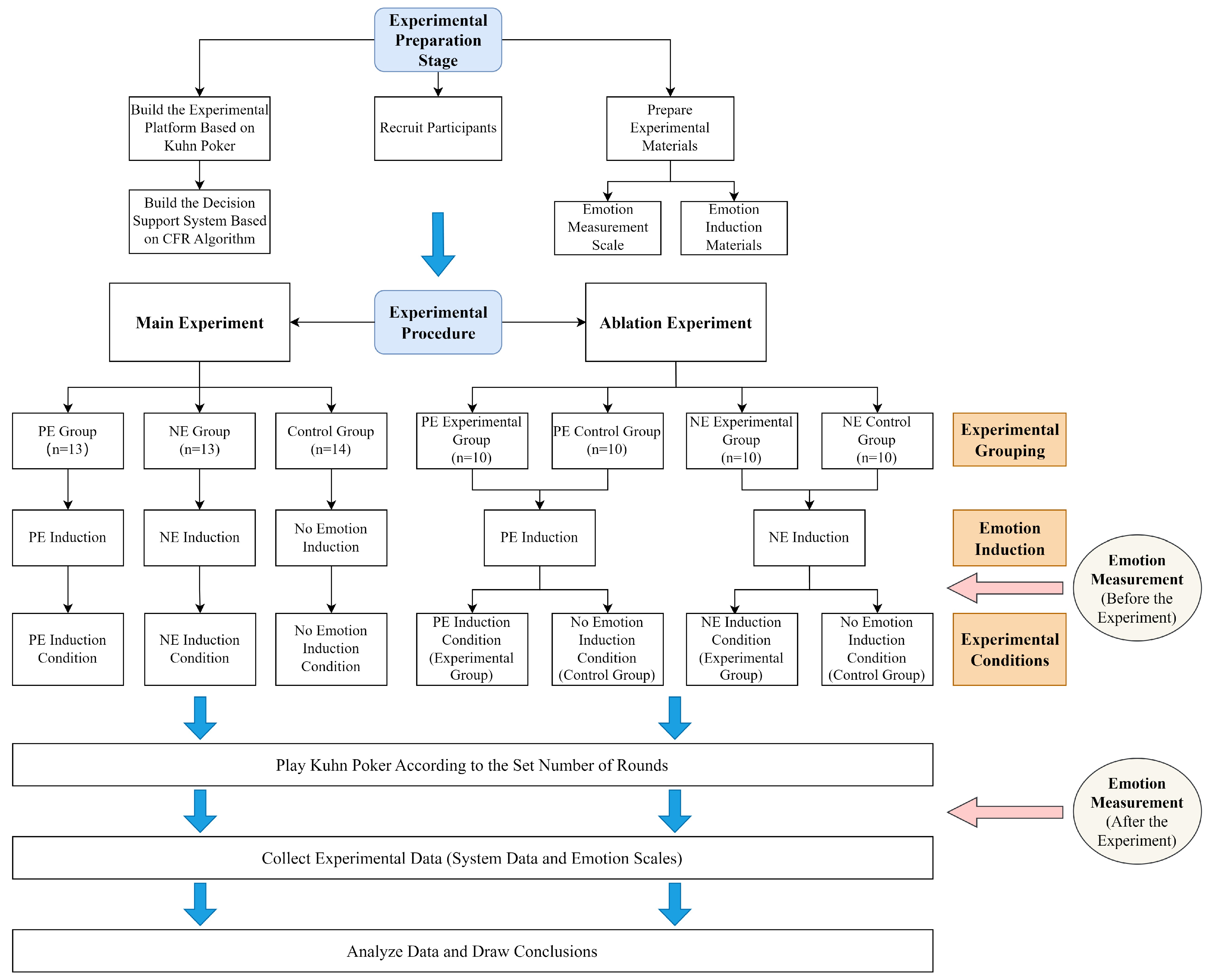
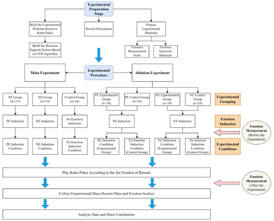
In this section, we provide a systematic overview of how to construct a human–machine interaction model under game scenarios. As shown in Figure 1, this figure illustrates the methodology presented in this chapter, as well as the experimental process and results analysis outlined in Section 4. Specifically, our discussion begins with an examination based on typical sequential game models. Subsequently, we propose the utilization of the CFR algorithm—an extensively applied iterative method in game theory and imperfect information games—to build a two-tier progressive exploration model that investigates the relationships between environment and emotion, and subsequently between emotion and decision-making.
Figure 1.
Flowchart of this study.
3.1. Game Scenario and System Architecture
We first constructed an intelligent system for human–computer interaction based on Kuhn poker [36,37], aiming to optimize the decision-making process by integrating environmental factors and immediate emotions. The system consists of two players (human player A and AI player B). At the beginning of the game, each player randomly draws a card from a deck of three cards (card values of 1, 2 and 3, respectively). During the game, the first player (A) chooses to ‘pass’ or ‘bet’. The second player (B) then responds to A’s choice with either ‘pass’ or ‘bet’. If A chooses ‘pass’ and B chooses ‘bet’, then A will again have the opportunity to decide whether to ‘pass’ or ‘bet’. Ultimately, the outcome and payoff is determined by the order of the player’s actions and the value of the cards held. Figure 2 shows the complete flow of the game in the form of a decision tree, which visualizes the decision paths in each phase.
Figure 2.
Decision tree for the game scenario.
The AI player employs the CFR algorithm to optimize its strategy, continuously adjusting its approach through iterative training to improve performance in future games. The overall system architecture consists of three main components: the human player module, the game engine module (responsible for managing game state, handling player actions, and determining outcomes), and the AI player module (incorporating the CFR algorithm and decision mechanisms). Through this integrated design, the system not only simulates complex game scenarios but also provides new perspectives and methods for researching human–machine interactive intelligent systems.
3.2. An Enhanced Intelligent Decision Support System That Minimizes Counterfactual Regret
The Counterfactual Regret Minimization algorithm, a widely utilized iterative technique in game theory and games of incomplete information, aims at calculating equilibrium strategies and approximations to the Nash equilibrium [38]. Unlike traditional regret minimization algorithms [39] that require exhaustive exploration of the entire strategy space, CFR operates by iteratively updating strategies based on the regrets associated with each action taken at different information sets. This research employs CFR as the cornerstone for an intelligent decision support system due to its efficiency in updating strategies. The core concept involves minimizing regret values within each information set to progressively converge towards optimal strategies.
In the context of an information set I, counterfactual regret for player i not choosing action a is defined as the difference between the utility of taking action a and the actual utility under strategy . Mathematically, it is represented as Equation (1):
where denotes the probability of reaching leaf node h by players other than i, and represents the utility of player i choosing action a at history state h. After T iterations, the cumulative counterfactual regret is given by Equation (2):
Subsequently, the current strategy is updated via regret matching, as given by Equation (3):
where denotes the set of actions that can be taken under information set I.
Through continuous iteration, the strategy converges to the Nash equilibrium. This convergence property makes CFR particularly suitable for complex games like Kuhn poker, where the number of possible strategies can be vast. Prior to experimentation, the CFR algorithm was applied to train on Kuhn poker scenarios. Specifically, 100,000 rounds of training were conducted to ensure robustness and accuracy in approximating Nash equilibrium outcomes across various information sets.
These outcomes provided foundational guidelines for the decision support system’s recommendations. For example, in the Kuhn poker game, if we denote “p” as pass and “b” as bet, the detailed strategies for both the first and second players are shown in Table 1 and Table 2, respectively. These tables illustrate how the probabilities of actions, i.e., passing or betting, vary depending on the specific information set encountered during gameplay. The iterative process of the strategies of the two players with different information sets is shown in Figure 3a,b. By comparison, the solution obtained by the CFR algorithm is closer to that obtained by the theory, which verifies the effectiveness of the algorithm.
Table 1.
First player strategy.
Table 2.
Second player strategy.
Figure 3.
(a) shows the strategy iteration curves for different information sets of the first player, and (b) shows the strategy iteration curves for different information sets of the second player.
These strategies demonstrate the dynamic adjustment of probabilities based on the evolving game states, providing participants with informed decisions throughout the experiment.
3.3. Computational Complexity
To analyze the time complexity of the CFR algorithm, we need to consider several factors, including the size of the game tree, the number of iterations, and the operations performed during each iteration. Let denote the number of information sets in the game tree, and let represent the set of actions available at information set i. The total number of actions across all information sets can be denoted as .
In extensive-form games, the size of the game tree is exponential in the depth of the tree. However, the CFR algorithm does not require exploring the entire game tree explicitly; instead, it traverses the game tree implicitly during each iteration.
During each iteration t, the CFR algorithm performs the following operations:
- For each information set i:
- Compute the counterfactual regret for each action .
- Update the strategy using regret matching.
- Accumulate the cumulative regrets and update the average strategy.
The computation of counterfactual regret involves summing over all possible histories , which requires operations per iteration. Let T denote the number of iterations required for convergence. The overall time complexity of the CFR algorithm can be expressed as: . This complexity arises from performing operations during each of the T iterations.
3.4. Environment–Emotion and Emotion–Decision Model
To address the issue of emotional influence decay over time, this study introduces a two-tier progressive exploration model: environment–emotion and emotion–decision. By manipulating environmental factors such as background imagery and music during the experiment, we aimed to sustain participants’ emotional states throughout the process. Specifically, three experimental conditions were established:
- Control Condition: No enhancements.
- Positive Emotion Induction: Graffiti backgrounds paired with punk rock music (e.g., Green Day’s “Basket Case”).
- Negative Emotion Induction: Minimalist blue-toned visuals accompanied by classical music pieces (e.g., Chopin’s “Farewell Waltz”).
Participants’ emotions were measured using standardized emotional scales at the beginning, during, and after the experiment to track changes and validate the effectiveness of the environmental manipulations. An interactive human–machine platform based on Kuhn poker was developed, allowing participants to engage in gameplay while receiving real-time feedback on game dynamics, including current round details, card values, and actions taken. Participants had the option to utilize AI-generated strategic advice before making decisions by selecting “pass” or “bet”. Post-game, detailed results, scores, and overall performance metrics were provided, with all data recorded for subsequent analysis. This setup ensures a controlled environment where the impact of environmental and emotional variables can be systematically studied.
4. Experimental Setup and Results
In this section, simulations are conducted to numerically evaluate the performance of emotional dynamics in human–machine interactive systems using the proposed approach. As shown in Figure 1, the overall experimental process, which includes both the methodology presented in Section 3 and the experimental process outlined in this chapter, is illustrated. This figure provides a visual summary of the key steps involved in the experiments, from the setup to the analysis phase. This section verifies and tests the effectiveness from a statistical perspective as follows.
4.1. Experimental Setup
The primary objective of this experiment is to investigate the influence of emotions on participants’ willingness to adopt auxiliary decision-making support and their risk-taking behavior in a human–machine interactive intelligent system. A total of 40 participants were recruited, including 22 males and 18 females, aged between 18 and 60 years. All participants were physically and mentally healthy and had not participated in similar experiments before. Participants were randomly divided into three groups of 13, 13, and 14 individuals, ensuring an equal distribution of genders across groups. These groups were designated as the positive emotion group, negative emotion group, and control group. Research indicates that the method chosen for emotion induction significantly impacts its effectiveness. Emotion induction is a well-established technique in psychology, with visual and auditory stimuli, such as films and music, being commonly used to evoke specific emotional states. The effectiveness of these stimuli has been supported by multiple studies, including Siedlecka and Denson [40], who reviewed various methods for inducing basic emotions. Furthermore, Ansani et al. [41] showed that combining music with film scenes induces mood-coherent emotional biases, strengthening the validity of using these methods in experimental settings. Movies are considered one of the most effective methods for inducing strong emotional experiences. Therefore, this study employed movie clips to induce positive or negative emotions. Specifically, a 5-min clip from Mr. Bean and a 5-min clip from Zootopia were used to induce positive emotions, while a 5-min clip from Hachi: A Dog’s Tale and a 5-min clip from Titanic was used to induce negative emotions. Meanwhile, research has shown that the Positive and Negative Affects Scale (PANAS) [42] has high internal consistency reliability (Cronbach’s alpha = 0.87) and structural validity, making it suitable for measuring emotions. Therefore, this study utilized the Chinese version of PANAS, which consists of ten positive and ten negative emotion descriptors. Participants rated these descriptors on a scale from 1 (very little or not at all) to 5 (extremely), with higher scores indicating stronger positive or negative emotions.
The specific experimental procedure was as follows:
Positive emotion group: subjects were informed that they would be paid for the experiment. Prior to the start of the experiment, a warm welcome was given to the subjects, followed by an introduction of the rules of the Khun poker game, the presentation of a small gift (snack) to the subjects, and the playing of a funny classic scene from Mr Bean to induce a positive emotion and the completion of an emotion measurement scale. Subjects were asked to watch a funny scene from Zootopia again, and then they were asked to operate the Kuhn poker platform in a positive emotion-inducing environment. Subjects were asked to complete 20 rounds of poker, and for each round they were able to see the winning and losing results at that time. After completing the 20 rounds, the subjects were asked to fill out an emotion measurement scale.
Negative emotion group: Subjects were not informed of the experimental payoff. The rules of Kuhn’s poker game were introduced directly to the subjects without a welcome speech before the start of the experiment. Subjects were shown a scene from Hachi: A Dog’s Tale in which a dog waits for its master but never gets there, and filled out an emotion measurement scale. Subjects were asked to watch the scene of the hero sinking to the bottom of the sea and saying goodbye to the heroine in Titanic again, and then were asked to operate the Kuhn poker game experimental platform under the negative emotion-inducing environment. Subjects were asked to complete 20 rounds of poker, and for each round they were able to see the winning or losing results at that time. After completing the 20 rounds, the subjects were asked to complete an emotion measurement scale.
Control group: We did not induce any emotion in the subjects. When the subjects arrived, we first asked them to calm down and then fill in the emotion scale. After that, we introduced the rules of Kuhn poker game to the subjects, and after the subjects understood the rules of the game, we asked them to operate the Kuhn poker game experiment platform in the control environment directly. The subjects were asked to complete 20 rounds of the game, and they could see the winning and losing results of each round at that time. After completing the 20 rounds, the subjects were asked to complete an emotion scale.
4.2. Ablation Experiment Setup
The ablation experiment aims to validate the effectiveness of the two-tier progressive model (environment–emotion and emotion–decision) in maintaining continuous emotional induction. An additional 40 participants were recruited, including 24 males and 16 females, aged between 18 and 60 years. Participants were randomly divided into two main groups of 20 each, further subdivided into two subgroups of 10. One subgroup used the experimental platform with environmental factors, while the other used the platform without environmental factors. Similar to the main experiment, movie clips were used to induce positive or negative emotions. The Chinese version of PANAS was used to measure the effectiveness and maintenance of induced emotions. Participants followed a similar procedure as in the main experiment, with the addition of environmental factors for the experimental group.
4.3. Experiment Results
In this section, we will present the results of the main experiment, aiming to explore the impact of emotions on individual decision-making behaviors in human–machine interaction systems. Through emotion induction experiments, we evaluated the specific effects of emotions on participants’ decision-making processes and further analyzed how these effects manifested in different contexts. The following subsections will discuss the emotion induction effectiveness, the impact of emotions on risk-taking tendencies, and the influence of emotions on human–machine cooperation levels.
4.3.1. Emotion Induction Effectiveness
In the 40 valid datasets, the positive emotion group had 13 participants, the negative emotion group had 13 participants, and the control group had 14 participants. The PANAS scores are summarized in Table 3, Table 4 and Table 5.
Table 3.
Positive emotion group scores before and after experiment.
Table 4.
Negative Emotion group scores before and after experiment.
Table 5.
Control group scores before and after experiment.
The control group showed stable emotions, while the positive and negative emotion groups exhibited significant changes, confirming the effectiveness of the emotion induction methods.
4.3.2. Risk-Taking Tendency
We used the betting ratio (number of bets/total rounds) to reflect participants’ risk-taking tendency during the game. ANOVA results are shown in Table 6 and Table 7.
Table 6.
Risk-taking ratios analysis among three groups.
Table 7.
Effect sizes between three groups of risk-taking ratios.
Participants in the positive emotion group showed a higher risk-seeking tendency compared to the control group, while those in the negative emotion group exhibited risk aversion.
4.3.3. Human–Machine Cooperation Level
Cooperation ratio (number of times checking AI advice/total rounds) and cooperation but inconsistent ratio abbreviated as CNAR (number of times checking AI advice but not following/number of times checking AI advice) were used to measure human–machine cooperation. ANOVA results are shown in Table 8, Table 9, Table 10 and Table 11.
Table 8.
Cooperation ratios analysis among three groups.
Table 9.
Effect sizes between three groups of cooperation ratios.
Table 10.
Cooperation but not acceptance ratios analysis among three groups.
Table 11.
Effect sizes between three groups of CNAR.
Participants in the negative emotion group showed higher levels of human–machine cooperation compared to those in the positive emotion group.
4.4. Ablation Experiment Results
In the 40 valid datasets, each group (positive emotion experimental, positive emotion control, negative emotion experimental, negative emotion control) had 10 participants. The PANAS scores before and after the experiment for the positive emotion group and the negative emotion group are summarized in Table 12 and Table 13.
Table 12.
PE group scores before and after experiment.
Table 13.
NE group scores before and after experiment.
To further validate the differences between the experimental and control groups, we first conducted an independent samples t-test on the preexperimental emotion scores of the two groups. The results of the experiment are shown in Table 14 and Table 15.
Table 14.
Results of t-test for PE group before experiment.
Table 15.
Results of t-test for NE group before experiment.
We then conducted an independent samples t-test on the emotion scores of the two groups after the experiment. The results of the experiment are shown in Table 16 and Table 17.
Table 16.
Results of t-test for PE group after experiment.
Table 17.
Results of t-test for NE group after experiment.
After that, we conducted independent samples t-tests on the emotion scores before and after the experiment for the experimental and control groups in the positive emotion group and the negative emotion group, respectively. The results of the experiment are shown in Table 18, Table 19, Table 20 and Table 21.
Table 18.
Results of t-test for PE experimental group pre–post experiment.
Table 19.
Results of t-test for PE control group pre–post experiment.
Table 20.
Results of t-test for NE experimental pre–post experiment.
Table 21.
Results of t-test for NE control group pre–post experiment.
The ablation experiment confirmed the effectiveness of the two-tier progressive model. Before the experiment, there were no significant differences in positive (t = 0.55, p > 0.05) or negative (t = 0.52, p > 0.05) emotion scores between the experimental and control groups, indicating consistent initial emotional states. After the experiment, significant differences were observed in both positive (t = 4.36, p < 0.001) and negative (t = 5.83, p < 0.001) emotion scores, validating the role of environmental factors in maintaining emotional stability. Before and after change analyses showed that the emotion of the positive emotion experimental group remained stable and there was no significant change in the emotion scores after the experiment (t = 0.96, p > 0.05), while the control group had a significant decrease in the emotion scores (t = 7.67, p < 0.00). Negative emotion experimental group emotion scores increased slightly after the experiment (t = −2.32, p < 0.05), while the control group emotion scores decreased significantly (t = 6.82, p < 0.001). These results also indicate that environmental regulation is an important factor influencing emotional stability, validating the effectiveness of the ‘environment–emotion’ pathway.
5. Discussion
This study delves into the role of immediate emotions in individual decision-making behaviors and extends this exploration into human–machine hybrid systems. Our findings reveal that immediate emotions not only significantly influence risk preferences and cooperation willingness but also play a crucial regulatory role in complex dynamic tasks. By constructing a two-tier progressive inquiry model of “environment–emotion” and “emotion–decision”, and integrating classic game scenario with Counterfactual Regret Minimization algorithms, we demonstrate the regulatory impact of immediate emotions in intelligent auxiliary systems. This fills a gap in traditional decision-making theories that have overlooked the influence of immediate emotions and provides new insights for designing efficient human–machine hybrid decision systems.
However, despite these achievements, our study has several limitations. For instance, the diversity of our sample was limited, which restricts the generalizability of our results. Future research could address this limitation by incorporating a broader and more diverse sample, which would enhance the external validity of the findings. Moreover, although we discussed the technical challenges related to authority allocation and system explainability, these remain unresolved. In future studies, exploring new algorithms and models, such as ensemble learning and deep learning approaches, could enhance the transparency and usability of the system. In addition, although Kuhn poker provides us with a simplified experimental environment, its application may not fully represent the more complex real-world decision-making scenarios, such as those in medical artificial intelligence, financial risk analysis, or autonomous driving. In these practical applications, the decision-making process involves not only multivariable analysis but also a high degree of uncertainty, making the scenarios much more complex than those in the poker model. Specifically, in the field of medical AI, real-world medical decisions face additional complexities, including the emotional factors of patients, uncertainty in medical knowledge, and interactions between various stakeholders. Future research could explore how the game strategies from Kuhn poker can be applied to medical decision systems, particularly in handling incomplete information and dynamic situations, and how to effectively balance the interests of all parties. In the field of financial risk analysis, participants in the financial market often face high uncertainty and rapidly changing risk factors. Game theory models similar to Kuhn poker can be used to analyze investor behavior, thereby developing more effective risk management strategies. Future studies should focus on how these game strategies can be integrated with the ever-changing environment of financial markets to improve the accuracy of risk analysis and decision-making. For autonomous driving systems, the real-time decision-making process involves interactions between multiple traffic agents, and coordinating the risk preferences and cooperation willingness of different agents is crucial. Future research could further extend the model from this study, considering more complex traffic scenarios and dynamic decision-making processes, exploring how to effectively coordinate decisions among multiple intelligent agents. In conclusion, future research should consider how the findings from Kuhn poker can be extended to these more complex decision-making scenarios to enhance the practical significance and broader applicability of the research, thereby promoting the application of human–machine hybrid decision systems in a wider range of fields.
Furthermore, this study employs the CFR algorithm to solve the Kuhn poker approximate Nash equilibrium and uses it as the decision-making basis for the decision support system. However, as the complexity of the experimental scenarios increases, the computational complexity of the CFR algorithm will become a potential limiting factor. Specifically, the size of the tree grows exponentially as the problem scale increases, and the time complexity of the CFR algorithm is , which means that for large-scale instances, the computation time may exceed the acceptable range for practical applications. In this case, alternative algorithms may provide more effective solutions. Heuristic methods (such as genetic algorithms, simulated annealing, or local search methods) can significantly improve computational speed, although they typically sacrifice some degree of optimality. These methods are particularly useful for large-scale instances where response time is crucial. Furthermore, CFR has some scalable variants, such as CFR+, which improves the efficiency of the algorithm by optimizing the regret update process, and Deep CFR, which integrates deep learning techniques and uses neural networks to estimate the regret values, enabling it to handle more complex and large-scale state spaces. Therefore, although precise methods like CFR remain advantageous for smaller problems, particularly when accuracy is critical, heuristic methods and CFR variants (such as CFR+ and Deep CFR) provide effective alternatives for large-scale optimization tasks with more stringent time constraints.
In this study, we propose a two-tier progressive model of environment–emotion and emotion–decision, where the environment influences emotions, and emotions, in turn, affect decision-making. This model captures the interconnected nature of human decision-making in dynamic environments, where emotional states are shaped by environmental factors and subsequently influence the decision-making process. We chose not to separate the layers of environment and emotion in our analysis because emotions cannot be fully decoupled from their environmental antecedents. Emotions are inherently shaped by the environment, and attempting to isolate them for independent analysis would overlook this intrinsic connection. For example, isolating emotions as an independent variable in decision-making experiments would require disregarding their dependence on environmental factors, thus potentially distorting the understanding of how emotions truly function in decision-making. Given that emotions are an essential intermediary between the environment and decision outcomes, their role is best understood within the context of the environment that induces them. Thus, in the present work, we maintain the integrated structure of our model, which reflects the natural progression from environmental stimuli to emotional response and finally to decision-making. However, we acknowledge that further research could explore the independent influences of these factors more explicitly. Future work may investigate how the environment affects decision-making directly, with a focus on the mediating role of emotions, and whether such causal relationships can be isolated in more controlled experimental settings. This direction would provide a deeper understanding of the underlying mechanisms driving decision-making in complex, dynamic contexts.
Moreover, future research should focus on developing advanced dynamic emotion monitoring technologies to capture and analyze individuals’ emotional changes in real-time during complex tasks. Additionally, cross-cultural studies are needed to explore how immediate emotions affect decision-making behaviors in different cultural contexts. Efforts should also be made to improve the explainability of human–machine hybrid systems, enabling users to better understand and trust the suggestions provided by the system.
Alongside technical advancements, another significant aspect that requires careful consideration in AI-driven decision-making is the ethical implications of emotional biases. In particular, the ethical issues surrounding emotional biases have gradually become an important topic. On one hand, AI systems can be designed to “override” the biases introduced by human emotions, especially in high-risk areas such as healthcare or financial decisions, by eliminating the influence of emotions to ensure rational and fair decisions. However, completely ignoring emotional factors may lead to AI decisions lacking empathy and failing to provide personalized support in situations that require emotional care. For example, in mental health counseling or caregiving services, AI that ignores emotional responses may not fully understand the user’s emotional needs, thus affecting the quality of the service provided. On the other hand, AI can also be designed to adapt to and respond to human emotional biases, thereby optimizing decision-making personalization and emotional intelligence, improving user experience. For instance, in personalized customer service, AI adjusting based on the user’s emotions may help improve service quality and enhance customer satisfaction. However, adapting to emotional biases may introduce the risk of unfairness or exacerbate emotionally driven decision-making. For example, AI might make more impulsive decisions when emotionally charged, relying excessively on emotional judgment while overlooking rational analysis. In conclusion, when designing AI, it is essential to balance the influence of emotions with ethical principles such as fairness, transparency, and accountability, ensuring that AI systems can make decisions that are both ethical and fair in different contexts. At the same time, in order to promote the widespread application and validation of the methodology proposed in this study, and to lay the foundation for our future work, we plan to develop a software package containing the experimental platform and decision support system in our subsequent research. This package will allow researchers to easily implement and extend our methodology, including the CFR-based decision support system and the game platform for Kuhn poker experiments. Through this approach, we hope to provide a reusable tool for researchers in related fields, promoting the popularization and improvement of this method and advancing further research and applications. Ultimately, these endeavors aim to further advance the field.
6. Conclusions
This study investigated the impact of immediate emotions on human–machine interactive systems using a two-stage progressive exploration model (“environment–emotion” and “emotion–decision”) within the context of Kuhn poker, supported by an intelligent auxiliary decision system based on CFR algorithm. Our findings indicate that emotional states significantly influence risk-taking behaviors and cooperation levels with AI systems: participants in positive emotional states exhibited greater risk-seeking tendencies and lower cooperation with AI recommendations, while those in negative emotional states showed risk-averse behavior and higher acceptance of AI advice. The ablation experimental results validated the effectiveness of our two-stage model in maintaining emotional stability and influencing decision-making processes. These insights underscore the importance of incorporating emotion-aware design principles in human–machine interactive systems to enhance trust, acceptance, and overall decision-making performance. Future research should explore these dynamics in diverse contexts and with larger sample sizes to further validate and extend these findings, ultimately leading to more intuitive and user-friendly interactive systems.
Author Contributions
Software, formal analysis, investigation, data curation, writing—original draft preparation, H.Y.; conceptualization, supervision, resources, writing—review and editing, project administration, S.L.; methodology and validation, H.Y. and S.L. All authors have read and agreed to the published version of the manuscript.
Funding
This research received no external funding.
Institutional Review Board Statement
The research was conducted in accordance with the Declaration of Helsinki and was approved by the Ethics Review Committee of Tongji University, with the approval number tjdxsr2025026.
Informed Consent Statement
Informed consent was obtained from all subjects involved in the study.
Data Availability Statement
The data presented in this study are available on request from the corresponding author.
Acknowledgments
We would like to thank all the players who voluntarily participated in this study. Their contribution was essential to the success of this research.
Conflicts of Interest
The authors declare no conflicts of interest.
References
- Barbierato, E.; Zamponi, M.E. Shifting Perspectives on AI Evaluation: The Increasing Role of Ethics in Cooperation. AI 2022, 3, 331–352. [Google Scholar] [CrossRef]
- Macmillan-Scott, O.; Musolesi, M. (Ir) rationality in AI: State of the Art, Research Challenges and Open Questions. arXiv 2023, arXiv:2311.17165. [Google Scholar]
- Braun, M.; Weber, F.; Alt, F. Affective Automotive User Interfaces–Reviewing the State of Driver Affect Research and Emotion Regulation in the Car. ACM Comput. Surv. 2021, 54, 137. [Google Scholar] [CrossRef]
- Chuah, S.H.W.; Yu, J. The future of service: The power of emotion in human-robot interaction. J. Retail. Consum. Serv. 2021, 61, 102551. [Google Scholar] [CrossRef]
- Xia, S. The role of incidental emotions in decision-making: An empirical study. J. Behav. Econ. Policy 2022, 6, 79–86. [Google Scholar]
- Loewenstein, G.; Weber, E.U.; Hsee, C.K.; Welch, N. Risk as feelings. Psychol. Bull. 2001, 127, 267. [Google Scholar] [CrossRef]
- Riedl, R.; Paul, P. Emotional states in decision making: An experimental investigation of the role of emotions on choice behavior. J. Econ. Psychol. 2010, 31, 651–661. [Google Scholar]
- Brave, S.; Nass, C. Emotion in Human–Computer Interaction. In The Human-Computer Interaction Handbook: Fundamentals, Evolving Technologies and Emerging Applications; CRC Press: Boca Raton, FL, USA, 2002. [Google Scholar] [CrossRef]
- Cowie, R.; Douglas-Cowie, E.; Tsapatsoulis, N.; Votsis, G.; Kollias, S.; Fellenz, W.; Taylor, J. Emotion recognition in human-computer interaction. IEEE Signal Process. Mag. 2001, 18, 32–80. [Google Scholar] [CrossRef]
- Prati, E.; Peruzzini, M.; Pellicciari, M.; Raffaeli, R. How to include User eXperience in the design of Human-Robot Interaction. Robot. Comput.-Integr. Manuf. 2021, 68, 102072. [Google Scholar] [CrossRef]
- Stock-Homburg, R. Survey of Emotions in Human–Robot Interactions: Perspectives from Robotic Psychology on 20 Years of Research. Int. J. Soc. Robot. 2021, 14, 1–23. [Google Scholar] [CrossRef]
- Loomes, G.; Sugden, R. Regret Theory: An Alternative Theory of Rational Choice Under Uncertainty. Econ. J. 1982, 92, 805–824. [Google Scholar] [CrossRef]
- Loomes, G.; Sugden, R. Disappointment and Dynamic Consistency in Choice under Uncertainty. Rev. Econ. Stud. 1986, 53, 271–282. [Google Scholar] [CrossRef]
- Vieira da Costa Cunha, N. Comparison of Different Approaches to Solving Sequential Decision Problems with Applications to Poker. Ph.D. Thesis, Ludwig Maximilian University of Munich, Munich, Germany, 2022. [Google Scholar]
- Lewis, M. Self-conscious emotions: Embarrassment, pride, shame, and guilt. Handb. Cogn. Emot. 2005, 25, 630–640. [Google Scholar]
- Dmitrieva, E.S.; Gel’Man, V.I.; Zaǐtseva, K.; Orlov, A.M. Influence of Human Personal Features on Acoustic Correlates of Speech Emotional Intonation Characteristics. Zhurnal Vyss. Nervn. Deiatelnosti Im. IP Pavlov. 2009, 59, 538–546. [Google Scholar]
- Frijda, N.H. The Emotions; Cambridge University Press: Cambridge, UK, 1986. [Google Scholar]
- Isen, A.M. An influence of positive affect on decision making in complex situations: Theoretical issues with practical implications. J. Consum. Psychol. 2001, 11, 75–85. [Google Scholar] [CrossRef]
- Zinkevich, M.A.; Johanson, M.; Bowling, M.H.; Piccione, C. Regret Minimization in Games with Incomplete Information; Curran Associates Inc.: Red Hook, NY, USA, 2007. [Google Scholar]
- Li, H.; Wang, X.; Jia, F.; Wu, Y.; Zhang, J.; Qi, S. RLCFR: Minimize Counterfactual Regret by Deep Reinforcement Learning. Pergamon 2022, 187, 115953. [Google Scholar] [CrossRef]
- Isen, A.M.; Daubman, K.A.; Nowicki, G.P. Positive affect facilitates creative problem solving. J. Personal. Soc. Psychol. 1987, 53, 1122. [Google Scholar] [CrossRef]
- Pham, M. All Negative Moods Are Not Equal: Motivational Influences of Anxiety and Sadness on Decision Making. Organ. Behav. Hum. Decis. Process. 1999, 79, 56–77. [Google Scholar] [CrossRef]
- Lerner, J.; Li, Y.; Valdesolo, P.; Kassam, K. Emotion and Decision Making. Annu. Rev. Psychol. 2014, 66, 799–823. [Google Scholar] [CrossRef]
- Béroule, D.G.; Gisquet-Verrier, P. Decision Making guided by Emotion A computational architecture. arXiv 2019, arXiv:1911.09948. [Google Scholar]
- Peter, K.; Francis, T.; A, R.J.; Feldman, B.L. The relation between valence and arousal in subjective experience. Psychol. Bull. 2013, 139, 917–940. [Google Scholar]
- Fiorenzato, E.; Bisiacchi, P.; Cona, G. Gender differences in the effects of emotion induction on intertemporal decision-making. PLoS ONE 2024, 19, e0299591. [Google Scholar] [CrossRef] [PubMed]
- Wang, H.; Hughes, J.; Nonaka, T.; Abdulali, A.; Lalitharatne, T.D.; Iida, F. Editorial: AI-powered musical and entertainment robotics. Front. Robot. AI 2025, 12, 1572828. [Google Scholar] [CrossRef]
- Chen, Y.; Wei, W.; Fan, S.; Xu, K.; Chen, D. CoMIF: Modeling of Complex Multiple Interaction Factors for Conversation Generation. In Proceedings of the 31st International Conference on Computational Linguistics, Abu Dhabi, United Arab Emirates, 19–24 January 2025; Rambow, O., Wanner, L., Apidianaki, M., Al-Khalifa, H., Eugenio, B.D., Schockaert, S., Eds.; Association for Computational Linguistics: Abu Dhabi, United Arab Emirates, 2025; pp. 7355–7366. [Google Scholar]
- Jain, A.; Jain, A. AI-Based Emotion Detection System in Healthcare for Patient. In Generative Artificial Intelligence for Biomedical and Smart Health Informatics; John Wiley & Sons, Ltd.: Hoboken, NJ, USA, 2025; chapter 23; pp. 455–470. [Google Scholar] [CrossRef]
- Chung, K.C.; Tan, P.J.B. Artificial intelligence and internet of things to improve smart hospitality services. Internet Things 2025, 31, 101544. [Google Scholar] [CrossRef]
- Ben, S. Human-Centered Artificial Intelligence: Reliable, Safe and Trustworthy. Int. J. Hum. Comput. Interact. 2020, 36, 495–504. [Google Scholar]
- Huang, Y.; Wang, X.; Zhang, Y.; Chen, L.; Zhang, H. Application of human-in-the-loop hybrid augmented intelligence approach in security inspection system. Front. Artif. Intell. 2025, 8, 1518850. [Google Scholar] [CrossRef]
- Sun, B.; Shan, Y.; Wu, G.; Zhao, S.; Xie, F. Personalized Shared Control for Automated Vehicles Considering Driving Capability and Styles. Sensors 2024, 24, 7904. [Google Scholar] [CrossRef]
- Xian, Y.; Huang, K.; Zhu, Z.; Zhen, S.; Chen, Y.H. Guaranteeing Performance Robust Control for Human–Machine Systems with Optimal Human Decision. IEEE Trans. Cybern. 2024, 55, 854–866. [Google Scholar] [CrossRef]
- Xia, H.; Yu, J.; Nie, K.; Yang, J.; Zhu, L.; Zhang, S. CT Radiomics and human-machine Hybrid System for Differentiating Mediastinal Lymphomas from Thymic Epithelial Tumors. Cancer Imaging Off. Publ. Int. Cancer Imaging Soc. 2024, 24, 163. [Google Scholar] [CrossRef]
- Kuhn, H.W. A simplified two-person poker. Contrib. Theory Games 1950, 1, 2. [Google Scholar]
- Werf, L. Analysis of Nash Equilibria for Kuhn Poker and Its Extensions. Bachelor’s Thesis, University of Twente, Enschede, The Netherlands, 2022. [Google Scholar]
- Nash, J.F., Jr. Equilibrium points in n-person games. Proc. Natl. Acad. Sci. USA 1950, 36, 48–49. [Google Scholar] [CrossRef] [PubMed]
- Gibson, R. Regret Minimization in Non-Zero-Sum Games with Applications to Building Champion Multiplayer Computer Poker Agents. arXiv 2013, arXiv:1305.0034. [Google Scholar]
- Siedlecka, E.; Denson, T.F. Experimental Methods for Inducing Basic Emotions: A Qualitative Review. Emot. Rev. 2018, 11, 87–97. [Google Scholar] [CrossRef]
- Ansani, A.; Marini, M.; Poggi, I.; Mallia, L. Recognition memory in movie scenes: The soundtrack induces mood-coherent bias, but not through mood induction. J. Cogn. Psychol. 2023, 35, 59–75. [Google Scholar] [CrossRef]
- Watson, D.; Clark, L.A.; Tellegen, A. Development and validation of brief measures of positive and negative affect: The PANAS scales. J. Personal. Soc. Psychol. 1988, 54, 1063. [Google Scholar] [CrossRef]
Disclaimer/Publisher’s Note: The statements, opinions and data contained in all publications are solely those of the individual author(s) and contributor(s) and not of MDPI and/or the editor(s). MDPI and/or the editor(s) disclaim responsibility for any injury to people or property resulting from any ideas, methods, instructions or products referred to in the content. |
© 2025 by the authors. Licensee MDPI, Basel, Switzerland. This article is an open access article distributed under the terms and conditions of the Creative Commons Attribution (CC BY) license (https://creativecommons.org/licenses/by/4.0/).


