Methodology for Obtaining High-Quality Speech Corpora
Abstract
Featured Application
Abstract
1. Introduction
2. Background
2.1. Criteria Applied for Describing Speech Corpora
- Speaker specification:
- ○
- Age and sex (correlated with pitch);
- ▪
- The speech of children and teenagers can be included in the corpus;
- ○
- Education;
- ○
- Accent;
- ○
- Dialect;
- ○
- Voice quality;
- Text specification:
- ○
- For read text: novels, dramas, poetry, handbooks, guides, children’s literature, crime fiction, adventure books, fantasy, biographies, scientific books and papers, government and parliament documents, laws, academic and commercial booklets, newspaper and magazine texts, and correspondence;
- ○
- For spoken text: scenarios;
- ○
- Style: scientific, legal, or journalistic text or blogs;
- ○
- ○
- Length;
- Domain or domains:
- ○
- Art, architecture, fashion, music, literature, economy, management, finance, environment, nature, education, pedagogy, politics, social issues, family, philosophy, religion, culture, sports, tourism, army, security, technology, biology, chemistry, medicine, pharmacy, engineering, law, mathematics, physics, information technology, electronics, psychology, sociology, humanities, everyday life and recreation, humor, news (radio, television, or newspapers), international affairs, interviews, everyday conversations and gossip, the Internet (including Wikipedia), fables, and children’s books;
- Speech type:
- Number of speakers:
- ○
- Monologs, dialogs, more speakers, along with the number of men, women, and children and the percentage of overlapping utterances;
- Recording parameters:
- ○
- The recording environment (including the following: studio, live conversations outside of the recording studio, phone conversations, voice calls via apps, and video calls providing audiovisual data), the software and equipment applied for recording, the sampling rate, bit depth, number of channels, microphones used and their setup, background noise, etc.;
- Specification of annotation:
- Corpus size (in hours);
- Number of utterances, sentences, or words and the speaking rate;
- Criteria that should be met for the corpus:
- ○
- Selection criteria, corpus structure, and validation criteria;
- Storage;
- Access for users.
2.2. Objectives of This Work
3. Components of Speech Corpus Quality Assessment
- Representativeness:
- ○
- Reference corpus or monitor corpus according to the criteria specific for these types of corpora;
- ○
- Diachronic corpus or synchronic corpus according to the criteria specific for such corpora;
- ○
- Language: general corpus or specialized corpus according to the criteria for such corpora;
- ○
- Speakers: the number of speakers and specification of speakers (as many details about the speakers as possible should be documented);
- ○
- Text specification, namely the vocabulary in the corpus (the number of words, nonwords, and text types);
- ○
- Corpus for speech synthesis: including all phonemes and sequences that capture transitions between phonemes in a target language (diphones, i.e., transitions between two phonemes; triphones, i.e., sequences of three phonemes) and that are used in text-to-speech (TTS) synthesis systems;
- Balance, where all planned domains are taken into account, and the corpus can also be gender-balanced;
- Corpus size (in hours);
- The number of languages in multilingual corpora;
- Usability based on the users’ needs, where the intuitiveness of design, efficiency of use, ease of learning, and user satisfaction can be assessed via user experience (UX) tests, as can errors made by users while performing tests. The corpus should be accessible for non-technical users;
- Annotation quality, namely accuracy and consistency [61];
- The technical quality of the recording, including the equipment and setup used (studio or outside of a studio, mobile platforms) and the parameters of the audio files (bit depth and sampling rate);
- Noise in the recordings, namely the signal-to-noise ratio (SNR).
4. Assessing the Quality of Speech Corpora
4.1. Goal
4.2. Annotation
4.3. Representativeness
4.4. Technical Parameters of Speech Recordings
4.5. Usability and UX
4.6. Archiving of Speech Corpora
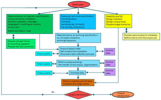
5. Materials and Methods
5.1. Proposed Framework
5.2. Quality Control
6. Discussion
7. Conclusions
Funding
Institutional Review Board Statement
Informed Consent Statement
Data Availability Statement
Conflicts of Interest
References
- Kamath, U.; Liu, J.; Whitaker, J. Deep Learning for NLP and Speech Recognition; Springer Nature: Cham, Switzerland, 2019. [Google Scholar]
- Saon, G.; Chien, J.-T. Large-Vocabulary Continuous Speech Recognition Systems: A Look at Some Recent Advances. IEEE Signal Process. Mag. 2012, 29, 18–33. [Google Scholar] [CrossRef]
- Minaee, S.; Mikolov, T.; Nikzad, N.; Chenaghlu, M.; Socher, R.; Amatriain, X.; Gao, J. Large Language Models: A Survey. arXiv 2024, arXiv:2402.06196v2. [Google Scholar]
- Sahoo, P.; Singh, A.K.; Saha, S.; Jain, V.; Mondal, S.; Chadha, A. A Systematic Survey of Prompt Engineering in Large Language Models: Techniques and Applications. arXiv 2024, arXiv:2402.07927v1. [Google Scholar]
- OpenAI Introducing ChatGPT. 2023. Available online: https://openai.com/blog/chatgpt (accessed on 27 November 2024).
- Radford, A.; Kim, J.W.; Xu, T.; Brockman, G.; McLeavey, C.; Sutskever, C. Robust Speech Recognition via Large-Scale Weak Supervision. arXiv 2022, arXiv:2212.04356. [Google Scholar]
- Shewale, R. 32 Detailed ChatGPT Statistics—Users, Revenue and Trends. 2023. Available online: https://www.demandsage.com/chatgpt-statistics/ (accessed on 31 December 2023).
- Qi, W.; Xu, X.; Qian, K.; Schuller, B.W.; Fortino, G.; Aliverti, A. A Review of AIoT-based Human Activity Recognition: From Application to Technique. IEEE J. Biomed. Health Inform. 2024. [Google Scholar] [CrossRef] [PubMed]
- Wu, M.; Nafziger, J.; Scodary, A.; Maas, A. HarperValleyBank: A Domain-Specific Spoken Dialog Corpus. Workshop Mach. Learn. Speech Lang. Process. 2021, 2021. [Google Scholar]
- Schiel, F.; Draxler, C.; Baumann, A.; Ellbogen, T.; Steffen, A. The Production of Speech Corpora. 2012. Available online: https://epub.ub.uni-muenchen.de/13693/1/schiel_13693.pdf (accessed on 27 November 2024).
- Schiel, F.; Baumann, A.; Draxler, C.; Ellbogen, A.; Hoole, P.; Steffen, A. The Validation of Speech Corpora. 2012. Available online: https://epub.ub.uni-muenchen.de/13698/1/schiel_13698.pdf (accessed on 27 November 2024).
- Chen, G.; Chai, S.; Wang, G.; Du, J.; Zhang, W.-Q.; Weng, C.; Su, D.; Povey, D.; Trmal, J.; Zhang, J.; et al. GigaSpeech: An Evolving, Multi-domain ASR Corpus with 10,000 Hours of Transcribed Audio. In Proceedings of the 22nd Annual Conference of the International Speech Communication Association INTERSPEECH 2021, Brno, Czechia, 30 August–3 September 2021. [Google Scholar]
- Cattoni, R.; Di Gangi, M.A.; Bentivogli, L.; Negri, M.; Turchi, M. MuST-C: A multilingual corpus for end-to-end speech translation. Comput. Speech Lang. 2021, 66, 101155. [Google Scholar] [CrossRef]
- Shima, K.; She, J.; Obuchi, Y.; Iliyasu, A.M. Web-Questionnaire-Based Corpus Creation Under Assumption of Human as Speech Targets. J. Adv. Comput. Intell. Intell. Inform. 2022, 26, 513–520. [Google Scholar] [CrossRef]
- CLARIN. Spoken Corpora. 2023. Available online: https://www.clarin.eu/resource-families/spoken-corpora (accessed on 27 November 2024).
- Butryna, A.; Chu, S.-H.C.; Demirşahin, I.; Gutkin, A.; Ha, L.; He, F.; Jansche, A.; Johny, C.; Katanova, A.; Kjartansson, O.; et al. Google Crowdsourced Speech Corpora and Related Open-Source Resources for Low-Resource Languages and Dialects: An Overview. Proc. Lang. Technol. All 2019, 91–94. [Google Scholar]
- Czyzewski, A.; Kostek, B.; Bratoszewski, P.; Kotus, J.; Szykulski, M. An audio-visual corpus for multimodal automatic speech recognition. J. Intell. Inf. Syst. 2017, 49, 167–192. [Google Scholar] [CrossRef]
- Coats, S. Articulation Rate in American English in a Corpus of YouTube Videos. Lang. Speech 2020, 63, 799–831. [Google Scholar] [CrossRef] [PubMed]
- Kishline, L.R.; Colburn, S.W.; Robinson, P.W. A multimedia speech corpus for audio visual research in virtual reality (L). J. Acoust. Soc. Am. 2020, 148, 492. [Google Scholar] [CrossRef]
- Zola, A. Crowdsourced Voice Recordings and Their Relevance for the Development of Speech Recognition Systems. 2022. Available online: https://www.clickworker.com/customer-blog/crowdsourced-voice-recordings/ (accessed on 31 December 2022).
- Summa Linguae Technologies. Where to Find Speech Recognition Data: 5 Options to Consider. 2021. Available online: https://summalinguae.com/data/where-to-find-speech-data/ (accessed on 27 November 2024).
- Poorjam, A.H.; Little, M.A.; Jensen, J.R.; Christensen, M.G. Quality Control in Remote Speech Data Collection. IEEE J. Sel. Top. Signal Process. 2019, 13, 236–243. [Google Scholar] [CrossRef]
- Publications Office of the European Union. Data.Europa.eu Data Quality Guidelines. Publications Office. 2021. Available online: https://data.europa.eu/doi/10.2830/79367 (accessed on 27 November 2024).
- Yin, S.; Liu, C.; Zhang, Z.; Lin, Y.; Wang, D.; Tejedor, J.; Fang Zheng, T.; Li, Y. Noisy training for deep neural networks in speech recognition. EURASIP J. Audio Speech Music Process. 2015, 2015, 2. [Google Scholar] [CrossRef]
- Pervaiz, A.; Hussain, F.; Israr, H.; Tahir, M.A.; Raja, F.R.; Baloch, N.K.; Ishmanov, F.; Zikria, Y.B. Incorporating Noise Robustness in Speech Command Recognition by Noise Augmentation of Training Data. Sensors 2020, 20, 2326. [Google Scholar] [CrossRef] [PubMed]
- Archer, D.; Culpeper, J. Corpus Annotation. In Methods in Pragmatics; Jucker, A.H., Schneider, K.P., Bublitz, W., Eds.; De Gruyter Mouton: Berlin, Germany, 2018. [Google Scholar] [CrossRef]
- Archer, D.; Culpeper, J.; Davies, M. Pragmatic annotation. In Corpus Linguistics: An International Handbook; Kytö, M., Lüdeling, A., Eds.; Mouton de Gruyter: Berlin, Germany, 2008. [Google Scholar]
- Kowal, S.; O’Connel, D.C. Transcription as a Crucial Step of Data Analysis. In The SAGE Handbook of Qualitative Data Analysis; Flick, U., Ed.; SAGE Publications, Inc.: New York, NY, USA, 2014; pp. 64–78. [Google Scholar] [CrossRef]
- Ide, N.; Pustejovsky, J. (Eds.) Handbook of Linguistic Annotation; Springer: Berlin/Heidelberg, Germany, 2017. [Google Scholar]
- Bird, S.; Harrington, J. Editorial. Speech annotation and corpus tools. Speech Commun. 2001, 33, 1–4. [Google Scholar] [CrossRef]
- Garside, R.; Leech, G.; McEnery, T. (Eds.) Corpus Annotation: Linguistic Information from Computer Text Corpora; Routledge: Abingdon, UK; Taylor & Francis Group: Abingdon, UK, 2013. [Google Scholar]
- ISO 24612:2012; Language Resource Management—Linguistic Annotation Framework (LAF). ISO: Geneva, Switzerland, 2012. Available online: https://www.iso.org/standard/37326.html (accessed on 27 November 2024).
- Leech, G. The Importance of Reference Corpora. Hizkuntza-corpusak. Oraina Eta Geroa 2002, 10, 24–25. [Google Scholar]
- McEnery, A.; Xiao, Z. Parallel and comparable corpora: What is happening? In Incorporating Corpora: The Linguist and the Translator; Anderman, G., Rogers, M., Eds.; Multilingual Matters: Bristol, UK, 2007; pp. 18–31. [Google Scholar]
- Sharoff, S.; Rapp, R.; Zweigenbaum, P. Overviewing Important Aspects of the Last Twenty Years of Research in Comparable Corpora. In Building and Using Comparable Corpora; Sharoff, S., Rapp, R., Zweigenbaum, P., Fung, P., Eds.; Springer: Berlin/Heidelberg, Germany, 2013. [Google Scholar]
- Sketch Engine. Reference Corpora. 2023. Available online: https://www.sketchengine.eu/corpora-and-languages/reference-corpus/ (accessed on 27 November 2024).
- CLARIN Reference Corpora. 2023. Available online: https://www.clarin.eu/resource-families/reference-corpora (accessed on 27 November 2024).
- Corpus-Analysis.com. Tools for Corpus Linguistics. 2023. Available online: https://corpus-analysis.com/ (accessed on 27 November 2024).
- Ghyselen, A.-S.; Breitbarth, A.; Farasyn, M.; Van Keymeulen, J.; van Hessen, A. Clearing the Transcription Hurdle in Dialect Corpus Building: The Corrichepus of Southern Dutch Dialects as Case Study. Front. Artif. Intell. 2020, 3, 10. [Google Scholar] [CrossRef] [PubMed]
- Biber, D. Representativeness in Corpus Design. Lit. Linguist. Comput. 1993, 8, 243–257. [Google Scholar] [CrossRef]
- Sinclair, J. Corpus and Text—Basic Principles. In Developing Linguistic Corpora: A Guide to Good Practice; Wynne, M., Ed.; ISSN 1463 5194. 2004. Available online: https://users.ox.ac.uk/~martinw/dlc/index.htm (accessed on 27 November 2024).
- Raineri, S.; Debras, C. Corpora and Representativeness: Where to go from now? CogniTextes 2019, 19. [Google Scholar] [CrossRef]
- Wang, C.; Riviere, M.; Lee, A.; Wu, A.; Talnikar, C.; Haziza, D.; Williamson, M.; Pino, J.; Dupoux, E. VoxPopuli: A Large-Scale Multilingual Speech Corpus for Representation Learning, Semi-Supervised Learning and Interpretation. In Proceedings of the 59th Annual Meeting of the Association for Computational Linguistics and 11th International Joint Conference on Natural Language Processing (Volume 1: Long Papers), Virtual, 1–6 August 2021; pp. 993–1003. [Google Scholar]
- Jia, Y.; Ramanovich, M.T.; Wang, Q.; Zen, H. CVSS Corpus and Massively Multilingual Speech-to-Speech Translation. arXiv 2022. [Google Scholar] [CrossRef]
- Stanford Linguistics. Corpus Tools. 2022. Available online: https://linguistics.stanford.edu/resourcesresources-corpora/corpus-tools (accessed on 27 November 2024).
- CLARIN Tools. 2023. Available online: https://www.clarin.eu/content/tools (accessed on 27 November 2024).
- Corpora definition. European Commission, Ref. Ares(2017)3839168 - 31/07/2017 (2017). Falcone, M. (Ed.).
- Yin, Z.; Li, A. A standardization program of speech corpus collection. In Proceedings of the 2017 Conference of The Oriental Chapter of International Committee for Coordination and Standardization of Speech Databases and Assessment Technique (O-COCOSDA), Seoul, Republic of Korea, 1–3 of November 2017. [Google Scholar]
- Grill, P.; Tučková, J. Speech Databases of Typical Children and Children with SLI. PLoS ONE 2016, 11, e0150365. [Google Scholar] [CrossRef] [PubMed]
- MacDonald, R.L.; Jiang, P.-P.; Cattiau, J.; Heywood, R.; Cave, R.; Seaver, K.; Ladewig, M.A.; Tobin, J.; Brenner, M.P.; Nelson, P.C.; et al. Disordered Speech Data Collection: Lessons Learned at 1 Million Utterances from Project Euphonia. In Proceedings of the 22nd Annual Conference of the International Speech Communication Association INTERSPEECH, Brno, Czechia, 30 August–3 September 2021; pp. 4833–4837. [Google Scholar]
- Lee, A.; Bessell, N.; van den Heuvel, H.; Klessa, K.; Saalasti, S. The DELAD initiative for sharing language resources on speech disorders. Lang Resour. Eval. 2023, 58, 865–879. [Google Scholar] [CrossRef]
- Kingsbury, P.; Strassel, S.; McLemore, C.; McIntyre, R. CALLHOME American English Transcripts LDC97T14. Linguist. Data Consort. 1997. [Google Scholar] [CrossRef]
- Cieri, C. Linguistic Resources, Development, and Evaluation of Text and Speech Systems. In Evaluation of Text and Speech Systems. Text, Speech and Language Technology Book Series (TLTB, Volume 37); Dybkjær, L., Hemsen, H., Minker, W., Eds.; Springer: Berlin/Heidelberg, Germany, 2007; pp. 221–261. [Google Scholar]
- Garofolo, J.S.; Lamel, L.F.; Fisher, W.M.; Fiscus, J.G.; Pallett, D.S.; Dahlgren, N.L.; Zue, V. TIMIT Acoustic-Phonetic Continuous Speech Corpus LDC93S1; Linguistic Data Consortium: Philadelphia, PA, USA, 1993. [Google Scholar] [CrossRef]
- ELRA. ELDA Vera am Mittag German Audio-Visual Emotional Speech Database. 2008. Available online: http://universal.elra.info/product_info.php?cPath=25&products_id=2064 (accessed on 27 November 2024).
- Leech, G. Adding Linguistic Annotation. In Developing Linguistic Corpora: A Guide to Good Practice; Wynne, M., Ed.; ISSN 1463 5194. 2004. Available online: https://users.ox.ac.uk/~martinw/dlc/index.htm (accessed on 27 November 2024).
- Newman, J.; Cox, C. Corpus Annotation. In A Practical Handbook of Corpus Linguistics; Paquot, M., Gries, S.T., Eds.; Springer: Berlin/Heidelberg, Germany, 2022. [Google Scholar]
- Pęzik, P. Increasing the Accessibility of Time-Aligned Speech Corpora with Spokes Mix. In Proceedings of the Eleventh International Conference on Language Resources and Evaluation (LREC 2018), Miyazaki, Japan, 7–12 May 2018; Available online: https://aclanthology.org/L18-1678 (accessed on 27 November 2024).
- Baker, P.; Hardie, A.; McEnery, T. A Glossary of Corpus Linguistics; Edinburgh University Press: Scotland, UK, 2006. [Google Scholar]
- ISO/IEC 25010:2011; Systems and Software Engineering—Systems and Software Quality Requirements and Evaluation (SQuaRE)—System and Software Quality Models. ISO: Geneva, Switzerland, 2011. Available online: https://www.iso.org/standard/35733.html (accessed on 31 December 2021).
- Lavitas, L.; Redfield, O.; Lee, A.; Fletcher, D.; Eck, M.; Janardhanan, S. Annotation Quality Framework—Accuracy, Credibility, and Consistency. In Proceedings of the 35th Conference on Neural Information Processing Systems NeurIPS 2021, Online, 6–14 December 2021. [Google Scholar]
- van den Heuvel, H.; Boves, L.; Sanders, E. Validation of Content and Quality of Existing SLR: Overview and Methodology. ELRA/9901/VAL-1 Deliverable 1.1. 2000. Available online: http://www.elra.info/media/filer_public/2013/12/04/d1-1.pdf (accessed on 27 November 2024).
- Christodoulides, G. Praaline: Integrating Tools for Speech Corpus Research. arXiv 2018, arXiv:1802.02914. [Google Scholar] [CrossRef]
- Koržinek, D.; Marasek, K.; Brocki, Ł. Polish Read Speech Corpus for Speech Tools and Services. In Proceedings of the CLARIN Annual Conference 2016, Aix-en-Provence, France, 26–28 October 2016. [Google Scholar]
- McAuliffe, M.; Stengel-Eskin, E.; Socolof, M.; Sonderegger, M. Polyglot and Speech Corpus Tools: A system for representing, integrating, and querying speech corpora. In Proceedings of the 18th Annual Conference of the International Speech Communication Association INTERSPEECH 2017, Stockholm, Sweden, 20–24 August 2017. [Google Scholar]
- Russell, S.J.; Jones, D.B.; Prys, D. BU-TTS: An Open-Source, Bilingual Welsh-English, Text-to-Speech Corpus. In Proceedings of the 4th Celtic Language Technology Workshop Within LREC 2022, Marseille, France, 20–25 June 2022; pp. 104–109. [Google Scholar]
- Sini, A.; Lolive, D.; Vidal, G.; Tahon, M.; Delais-Roussarie, É. SynPaFlex-Corpus: An Expressive French Audiobooks Corpus Dedicated to Expressive Speech Synthesis. In Proceedings of the 11th International Conference on Language Resources and Evaluation LREC 2018, Miyazaki, Japan, 7–12 May 2018. [Google Scholar]
- Microsoft. Speech Service Documentation. 2023. Available online: https://learn.microsoft.com/en-us/azure/cognitive-services/speech-service/how-to-custom-speech-evaluate-data?pivots=speech-studio (accessed on 31 December 2023).
- Papineni, K.; Roukos, S.; Ward, T.; Zhu, W.-J. BLEU: A Method for Automatic Evaluation of Machine Translation. In Proceedings of the 40th Annual Meeting of the Association for Computational Linguistics (ACL), Philadelphia, PA, USA, 6–12 July 2002; pp. 311–318. [Google Scholar]
- Do, P.; Coler, M.; Dijkstra, J.; Klabbers, E. A Systematic Review and Analysis of Multilingual Data Strategies in Text-to-Speech for Low-Resource Languages. In Proceedings of the 22nd Annual Conference of the International Speech Communication Association INTERSPEECH 2021, Brno, Czechia, 30 August–3 September 2021. [Google Scholar]
- Kostek, B. Intelligent Audio Signal Processing—Do We Still Need Annotated Datasets? In Proceedings of the 14th Asian Conference on Intelligent Information and Database Systems ACIIDS, Ho Chi Minh City, Vietnam, 28–30 November 2022; pp. 682–692. [Google Scholar]
- Noh, Y.; Kim, K.; Lee, M.; Heo, C.; Jeong, Y.; Jeong, Y.; Hahm, Y.; Oh, T.; Choe, H.; Park, S.; et al. Enhancing Quality of Corpus Annotation: Construction of the Multi-Layer Corpus Annotation and Simplified Validation of the Corpus Annotation. In Proceedings of the 34th Pacific Asia Conference on Language, Information and Computation, Hanoi, Vietnam, 24–26 October 2020. [Google Scholar]
- Su, H.; Ovur, S.E.; Xu, Z.; Alfayad, S. Exploring the Potential of Fuzzy Sets in Cyborg Enhancement: A Comprehensive Review. IEEE Trans. Fuzzy Syst. 2024. [Google Scholar] [CrossRef]
- Basile, V.; Fell, M.; Fornaciari, T.; Hovy, D.; Paun, S.; Plank, B.; Poesio, M.; Uma, A. We Need to Consider Disagreement in Evaluation. In Proceedings of the 1st Workshop on Benchmarking: Past, Present and Future 2021, Bangkok, Thailand, 5–6 August 2021; pp. 15–21. [Google Scholar]
- Stefanowitsch, A. Corpus Linguistics: A Guide to the Methodology; Language Science Press: Berlin, Germany, 2020. [Google Scholar]
- Egbert, J.; Biber, D.; Gray, B. Designing and Evaluating Language Corpora: A Practical Framework for Corpus Representativeness; Cambridge University Press: Cambridge, UK, 2022. [Google Scholar]
- Brysbaert, M.; Mandera, P.; Keuleers, E. Corpus linguistics. In Research Methods in Psycholinguistics and the Neurobiology of Language: A Practical Guide; de Groot, A.M.B., Hagoort, P., Eds.; Wiley-Blackwell: Hoboken, NJ, USA, 2017; pp. 230–246. [Google Scholar]
- Hughes, T.; Nakajima, K.; Ha, L.; Vasu, A.; Moreno, P.; LeBeau, M. Building transcribed speech corpora quickly and cheaply for many languages. In Proceedings of the 11th Annual Conference of the International Speech Communication Association INTERSPEECH 2010, Chiba, Japan, 26–30 September 2010. [Google Scholar]
- Gray, B.; Egbert, J.; Biber, D. Exploring Methods for Evaluating Corpus Representativeness. In Proceedings of the Corpus Linguistics International Conference 2017, St. Petersburg, UK, 27–30 June 2017. [Google Scholar]
- Rapp, R. Using Collections of Human Language Intuitions to Measure Corpus Representativeness. In Proceedings of the 25th International Conference on Computational Linguistics: Technical Papers (COLING 2014), Dublin, Ireland, 23–29 August 2014; pp. 2117–2128. [Google Scholar]
- Kolesnikova, O. Survey of Word Co-occurrence Measures for Collocation Detection. Comp. Y Sist. 2016, 20, 327–344. [Google Scholar] [CrossRef]
- Gablasova, G.; Brezina, V.; McEnery, T. Exploring Learner Language Through Corpora: Comparing and Interpreting Corpus Frequency Information. Lang. Learn. 2017, 67, 130–154. [Google Scholar] [CrossRef]
- Gries, S.R. Toward more careful corpus statistics: Uncertainty estimates for frequencies, dispersions, association measures, and more. Res. Methods Appl. Linguist. 2022, 1, 100002. [Google Scholar] [CrossRef]
- Corpas Pastor, G.; Seghiri, M. Size matters: A quantitative approach to corpus representativeness. In Lengua, Traducción, Recepción. En Honor de Julio César Santoyo/Language, Translation, Reception. To Honor Julio César Santoyo; Rabadán, R., Ed.; Publicaciones Universidad de León: León, Spain, 2010. [Google Scholar]
- Le Bruyn, B.; Fuchs, M.; van der Klis, M.; Liu, J.; Mo, C.; Tellings, J.; de Swart, H. Parallel Corpus Research and Target Language Representativeness: The Contrastive, Typological, and Translation Mining Traditions. Languages 2022, 7, 176. [Google Scholar] [CrossRef]
- Draxler, C.; van den Heuvel, H.; van Hessen, A.; Calamai, S.; Corti, L.; Scagliola, S. A CLARIN Transcription Portal for Interview Data. In Proceedings of the 12th International Conference on Language Resources and Evaluation LREC, Marseille, France, 11–16 May 2020; pp. 3353–3359. [Google Scholar]
- Busquet, F.; Efthymiou, F.; Hildebrand, C. Voice analytics in the wild: Validity and predictive accuracy of common audio-recording devices. Behav. Res. 2024, 56, 2114–2134. [Google Scholar] [CrossRef]
- Sanker, C.; Babinski, S.; Burns, R.; Evans, M.; Johns, J.; Kim, J.; Smith, S.; Weber, N.; Bowern, C. (Don’t) try this at home! The effects of recording devices and software on phonetic analysis. Language 2021, 97, e360–e382. [Google Scholar] [CrossRef]
- Fish, R.; Hu, Q.; Boykin, S. Using Audio Quality to Predict Word Error Rate in an Automatic Speech Recognition System. 2006. Available online: https://www.mitre.org/sites/default/files/pdf/06_1154.pdf (accessed on 27 November 2024).
- NIST. NIST Speech Signal to Noise Ratio Measurements. 2016. Available online: https://www.nist.gov/itl/iad/mig/nist-speech-signal-noise-ratio-measurements (accessed on 27 November 2024).
- Mc Squared System Design Group: The Speech Intelligibility Calculator. 2025. Available online: http://www.mcsquared.com/ssdesgnm.htm (accessed on 10 February 2025).
- ISO 9241-11:2018(en); Ergonomics of Human-System Interaction—Part 11: Usability: Definitions and Concepts. ISO: Geneva, Switzerland, 2018. Available online: https://www.iso.org/obp/ui/#iso:std:iso:9241:-11:ed-2:v1:en (accessed on 27 November 2024).
- ISO/IEC 25000:2014(en); Systems and Software Engineering—Systems and Software Quality Requirements and Evaluation (SQuaRE)—Guide to SQuaRE. ISO: Geneva, Switzerland, 2014. Available online: https://www.iso.org/obp/ui/#iso:std:iso-iec:25000:ed-2:v1:en (accessed on 27 November 2024).
- ISO/IEC 25062:2006; Software Engineering. Software Product Quality Requirements and Evaluation (SQuaRE). Common Industry Format (CIF) for Usability Test Reports. ISO: Geneva, Switzerland, 2019. Available online: https://www.iso.org/standard/43046.html (accessed on 31 December 2020).
- Six, J.M.; Macefield, R. How to Determine the Right Number of Participants for Usability Studies. UXmatters. 2016. Available online: https://www.uxmatters.com/mt/archives/2016/01/how-to-determine-the-right-number-of-participants-for-usability-studies.php (accessed on 27 November 2024).
- Vare, K.; Gerassimenko, O.; Drude, S. CLARIN+ D3.2 Usability Report. 2016. Available online: https://office.clarin.eu/v/CE-2016-0939-CLARINPLUS-D3_2.pdf (accessed on 27 November 2024).
- Bakhturina, E.; Lavrukhin, V.; Ginsburg, B. A Toolbox for Construction and Analysis of Speech Datasets. In Proceedings of the 35th Conference on Neural Information Processing Systems NeurIPS 2021, Datasets and Benchmarks Track, Online, 6–14 December 2021. [Google Scholar]
- Candido Junior, A.; Casanova, E.; Soares, A.; de Oliveira, F.S.; Oliveira, L.; Junior, R.C.F.; da Silva, D.P.P.; Fayet, F.G.; Carlotto, B.B.; Gris, L.R.S.; et al. CORAA ASR: A large corpus of spontaneous and prepared speech manually validated for speech recognition in Brazilian Portuguese. Lang. Resour. Eval. 2023, 57, 1139–1171. [Google Scholar] [CrossRef]
- Charpentier, F.; Stella, M. Diphone synthesis using an overlap-add technique for speech waveforms concatenation. In Proceedings of the ICASSP ′86—IEEE International Conference on Acoustics, Speech, and Signal Processing, Tokyo, Japan, 7–11 April 1986; pp. 2015–2018. [Google Scholar] [CrossRef]


| Criterion | Basic Corpus Types |
|---|---|
| Annotation | Annotated, unannotated |
| Language coverage | Reference, opportunistic General, specialized |
| Changes | Static, dynamic |
| Time period | Synchronic, diachronic |
| Speech type | Read speech, spontaneous speech |
| Number of languages | Monolingual, multilingual (parallel, comparable) |
| Corpus Aspect | Details |
|---|---|
| Goal | Goal: commercial, noncommercial ASR Speech synthesis Translation Details to be decided: No. of speakers, criteria for selecting speakers Language coverage Amount of data Define quality metrics and criteria that should be met |
| Annotation | Define annotation scheme Check: Accuracy Inter-annotator agreement Find: Incorrect annotations Missing annotations Consider super-annotator for correcting discrepancies |
| Representativeness | Cover language varieties Assure balance Strive to achieve large enough corpus size |
| Technical parameters of speech recordings | Choose sound format, bit depth, and sampling rate Assure lossless sound format with at least 16 kHz sampling rate and 16 bit depth Put microphone close to speaker Assure quiet environments, at least without human speech in background Check SNR if recordings with background noise are planned |
| Usability and UX | Define who are target users and tasks to be performed by users Check efficiency of achieving goal of performed tasks in UX tests: measure time, completeness, and precision of test users’ performance; evaluate their satisfaction Implement necessary corrections |
| Archiving | Archive corpus systematically, e.g., weekly Choose multiple locations |
Disclaimer/Publisher’s Note: The statements, opinions and data contained in all publications are solely those of the individual author(s) and contributor(s) and not of MDPI and/or the editor(s). MDPI and/or the editor(s) disclaim responsibility for any injury to people or property resulting from any ideas, methods, instructions or products referred to in the content. |
© 2025 by the author. Licensee MDPI, Basel, Switzerland. This article is an open access article distributed under the terms and conditions of the Creative Commons Attribution (CC BY) license (https://creativecommons.org/licenses/by/4.0/).
Share and Cite
Wieczorkowska, A. Methodology for Obtaining High-Quality Speech Corpora. Appl. Sci. 2025, 15, 1848. https://doi.org/10.3390/app15041848
Wieczorkowska A. Methodology for Obtaining High-Quality Speech Corpora. Applied Sciences. 2025; 15(4):1848. https://doi.org/10.3390/app15041848
Chicago/Turabian StyleWieczorkowska, Alicja. 2025. "Methodology for Obtaining High-Quality Speech Corpora" Applied Sciences 15, no. 4: 1848. https://doi.org/10.3390/app15041848
APA StyleWieczorkowska, A. (2025). Methodology for Obtaining High-Quality Speech Corpora. Applied Sciences, 15(4), 1848. https://doi.org/10.3390/app15041848

