Cost-Efficient Injection Mold Design: A Holistic Approach to Leveraging Additive Manufacturing’s Design Freedom Through Topology Optimization
Abstract
1. Introduction
1.1. Literature Review
1.1.1. TO Methods for Generating Conformal Cooling Channel Designs
1.1.2. TO Methods for Mass Reduction in Injection Mold Designs
1.1.3. TO for Additive Manufacturing
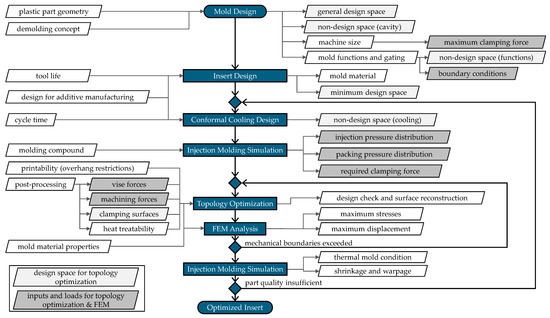
1.2. Analysis of Research Gaps and Aim of This Work
2. Materials and Methods
2.1. Materials
2.1.1. Injection Mold
2.1.2. Additive Manufacturing
2.2. Methods
2.2.1. Injection Molding Process
2.2.2. Formulation of TO Problem
3. Results
3.1. Results of the Topology Optimization
3.2. Finite Element Analysis and Design Validation
3.2.1. Analysis of Maximum Displacement Under Operational Conditions
3.2.2. Analysis of Maximum Stresses in the Misuse Case
4. Discussion
Author Contributions
Funding
Data Availability Statement
Acknowledgments
Conflicts of Interest
Abbreviations
| IM | Injection molding |
| TO | Topology optimization |
| DOF | Degrees of freedom |
| LPBF | Laser powder bed fusion |
| AM | Additive Manufacturing |
| DfAM | Design for Additive Manufacturing |
| TPMS | Triply periodic minimal surfaces |
| FE | Finite element |
| FEA | Finite element analysis |
| TG | Tolerance grade |
References
- Schröder, T. Simulation in der Spritzgiesstechnik; Hanser: München, Germany, 2022; ISBN 978-3-446-47462-8. [Google Scholar]
- Kazmer, D.O. Injection Mold Design Engineering; Hanser/Hanser Gardner Publ: München, Germany, 2007; ISBN 978-1569904176. [Google Scholar]
- Dang, X.-P. General frameworks for optimization of plastic injection molding process parameters. Simul. Model. Pract. Theory 2014, 41, 15–27. [Google Scholar] [CrossRef]
- Feng, S.; Kamat, A.M.; Pei, Y. Design and fabrication of conformal cooling channels in molds: Review and progress updates. Int. J. Heat Mass Transf. 2021, 171, 121082. [Google Scholar] [CrossRef]
- Rocha, S.B.; Zhiltsova, T.; Neto, V.; Oliveira, M.S.A. Optimization to Assist Design and Analysis of Temperature Control Strategies for Injection Molding-A Review. Materials 2022, 15, 4048. [Google Scholar] [CrossRef]
- Wagner, G.; Nóbrega, J.M. Conformal Cooling Channels in Injection Molding and Heat Transfer Performance Analysis Through CFD—A Review. Energies 2025, 18, 1972. [Google Scholar] [CrossRef]
- Deirmina, F.; Peghini, N.; AlMangour, B.; Grzesiak, D.; Pellizzari, M. Heat treatment and properties of a hot work tool steel fabricated by additive manufacturing. Mater. Sci. Eng. A 2019, 753, 109–121. [Google Scholar] [CrossRef]
- Narasimharaju, S.R.; Zeng, W.; See, T.L.; Zhu, Z.; Scott, P.; Jiang, X.; Lou, S. A comprehensive review on laser powder bed fusion of steels: Processing, microstructure, defects and control methods, mechanical properties, current challenges and future trends. J. Manuf. Process. 2022, 75, 375–414. [Google Scholar] [CrossRef]
- Galbusera, F.; Demir, A.G.; Platl, J.; Turk, C.; Schnitzer, R.; Previtali, B. Processability and cracking behaviour of novel high-alloyed tool steels processed by Laser Powder Bed Fusion. J. Mater. Process. Technol. 2022, 302, 117435. [Google Scholar] [CrossRef]
- Asnafi, N.; Rajalampi, J.; Aspenberg, D.; Alveflo, A. Production Tools Made by Additive Manufacturing Through Laser-based Powder Bed Fusion. Berg. Huettenmaenn. Monatsh. 2020, 165, 125–136. [Google Scholar] [CrossRef]
- Botero, C.; Sjöström, W.; Jimenez-Pique, E.; Koptyug, A.; Rännar, L.-E. Small- to Large-Scale Electron Beam Powder Bed Fusion of Functionally Graded Steels. J. Manuf. Mater. Process. 2025, 9, 7. [Google Scholar] [CrossRef]
- Åsberg, M.; Fredriksson, G.; Hatami, S.; Fredriksson, W.; Krakhmalev, P. Influence of post treatment on microstructure, porosity and mechanical properties of additive manufactured H13 tool steel. Mater. Sci. Eng. A 2019, 742, 584–589. [Google Scholar] [CrossRef]
- Uddeholm AB. Uddeholm Tyrax® ESR—Technical Datasheet. Available online: https://www.uddeholm.com/app/uploads/sites/216/productdb/api/uddeholm-tyrax-esr_tech_en.pdf (accessed on 5 September 2025).
- Gibson, I.; Rosen, D.; Stucker, B. Additive Manufacturing Technologies; Springer: New York, NY, USA, 2015; ISBN 978-1-4939-2112-6. [Google Scholar]
- Nian, S.-C.; Wu, C.-Y.; Huang, M.-S. Warpage control of thin-walled injection molding using local mold temperatures. Int. Commun. Heat Mass Transf. 2015, 61, 102–110. [Google Scholar] [CrossRef]
- Wu, T.; Jahan, S.A.; Zhang, Y.; Zhang, J.; Elmounayri, H.; Tovar, A. Design Optimization of Plastic Injection Tooling for Additive Manufacturing. Procedia Manuf. 2017, 10, 923–934. [Google Scholar] [CrossRef]
- Jahan, S.A.; El-Mounayri, H. A Thermomechanical Analysis of Conformal Cooling Channels in 3D Printed Plastic Injection Molds. Appl. Sci. 2018, 8, 2567. [Google Scholar] [CrossRef]
- Park, H.-S.; Dang, X.-P.; Nguyen, D.-S.; Kumar, S. Design of Advanced Injection Mold to Increase Cooling Efficiency. Int. J. Precis. Eng. Manuf.-Green Tech. 2020, 7, 319–328. [Google Scholar] [CrossRef]
- Torres-Alba, A.; Mercado-Colmenero, J.M.; Diaz-Perete, D.; Martin-Doñate, C. A New Conformal Cooling Design Procedure for Injection Molding Based on Temperature Clusters and Multidimensional Discrete Models. Polymer 2020, 12, 154. [Google Scholar] [CrossRef]
- Park, H.-S.; Dang, X.-P. Development of a Smart Plastic Injection Mold with Conformal Cooling Channels. Procedia Manuf. 2017, 10, 48–59. [Google Scholar] [CrossRef]
- Sinico, M.; Ranjan, R.; Moshiri, M.; Ayas, C.; Langelaar, M.; Witvrouw, A.; van Keulen, F.; Dewulf, W. A Mold Insert Case Study on Topology Optimized Design for Additive Manufacturing. In Solid Freeform Fabrication 2019: Proceedings of the 30th Annual International Solid Freeform Fabrication Symposium, Austin, TX, USA, 12–14 August 2019; An Additive Manufacturing Conference; The Minerals, Metals & Materials Society, Ed.; University of Texas at Austin: Austin, TX, USA, 2019; pp. 1921–1931. [Google Scholar]
- Hartmann-H’Lawatschek. Fertigungsfreiheit zur Topologieoptimierung genutzt: Toolcraft entwickelt 3D-gedrucktes Spritzgießwerkzeug. Kunststoffe. 12 July 2019, pp. 55–56. Available online: https://www.kunststoffe.de/a/fachartikel/fertigungsfreiheit-zur-topologieoptimier-323037 (accessed on 5 September 2025).
- PROTIQ GmbH. More Efficient and Economic Injection Mold Tools thanks to Topology Optimization, CFD Simulation and 3D Printing: Success Story. Available online: https://altair.com/docs/default-source/resource-library/cs_us_protiq_e_letter_web_final.pdf?sfvrsn=eef3d88_3 (accessed on 5 September 2025).
- Sun, Q.; Geng, D.; Guo, J.; Zhou, S.; Chen, M.; Tao, R. Numerical and experimental analysis of hydraulic and thermal performance in additively manufactured topology-optimized heat sinks with different geometric features. Appl. Therm. Eng. 2025, 274, 126619. [Google Scholar] [CrossRef]
- Bhat, C.; Prajapati, M.J.; Kumar, A.; Jeng, J.-Y. Additive Manufacturing-Enabled Advanced Design and Process Strategies for Multi-Functional Lattice Structures. Materials 2024, 17, 3398. [Google Scholar] [CrossRef]
- Masoudi, S.; Das, B.K.; Aamir, M.; Tolouei-Rad, M. Recent advancement in conformal cooling channels: A review on design, simulation and future trends. Comput.-Aided Des. 2025, 186–187, 103899. [Google Scholar] [CrossRef]
- Wang, L.M.; Zheng, J.L.; Kang, W.H. 3-Dimenional conformal cooling channel design: Origami-inspired topology optimization approach. Appl. Therm. Eng. 2024, 242, 122526. [Google Scholar] [CrossRef]
- Yu, D.; Rachik, M.; Blaise, A.; Sarre, B.; Brun, G. Topology optimization designed twisted conformal cooling channel for additive-manufactured hot-stamping tool. Appl. Therm. Eng. 2025, 259, 124784. [Google Scholar] [CrossRef]
- Orakwe, J.N.; Shahabad, S.I.; Ibhadode, O.; Bonakdar, A.; Toyserkani, E. An integration of topology optimization and conformal minimal surfaces for additively manufactured liquid-cooled heat sinks. Addit. Manuf. 2025, 107, 104814. [Google Scholar] [CrossRef]
- Wu, T.; Tovar, A. Design for Additive Manufacturing of Conformal Cooling Channels Using Thermal-Fluid Topology Optimization and Application in Injection Molds. In Volume 2B: 44th Design Automation Conference, Proceedings of the ASME 2018 International Design Engineering Technical Conferences and Computers and Information in Engineering Conference, Quebec City, QC, Canada, 26–29 August 2018; American Society of Mechanical Engineers: New York, NY, USA, 2018; ISBN 978-0-7918-5176-0. [Google Scholar]
- Jahan, S.; Wu, T.; Shin, Y.; Tovar, A.; El-Mounayri, H. Thermo-fluid Topology Optimization and Experimental Study of Conformal Cooling Channels for 3D Printed Plastic Injection Molds. Procedia Manuf. 2019, 34, 631–639. [Google Scholar] [CrossRef]
- Navah, F.; Lamarche-Gagnon, M.-É.; Ilinca, F. Thermofluid topology optimization for cooling channel design. Appl. Therm. Eng. 2024, 236, 121317. [Google Scholar] [CrossRef]
- Primo, T.; Calabrese, M.; Del Prete, A.; Anglani, A. Additive manufacturing integration with topology optimization methodology for innovative product design. Int. J. Adv. Manuf. Technol. 2017, 93, 467–479. [Google Scholar] [CrossRef]
- Coranic, T.; Gaspar, S.; Pasko, J. Utilization of Optimization of Internal Topology in Manufacturing of Injection Moulds by the DMLS Technology. Appl. Sci. 2021, 11, 262. [Google Scholar] [CrossRef]
- Šakalys, R.; O’Hara, C.; Kariminejad, M.; Weinert, A.; Kadivar, M.; Zluhan, B.; Costello, K.; McAfee, M.; McGranaghan, G.; Raghavendra, R.; et al. Additively manufactured injection mould tooling incorporating gradient density lattice structures for mass and energy reduction. Int. J. Lightweight Mater. Manuf. 2025, 8, 522–536. [Google Scholar] [CrossRef]
- ISO 20457:2021-06; Kunststoff-Formteile—Toleranzen und Abnahmebedingungen (ISO_20457:2018): Toleranzen und Abnahmebedingungen (ISO_20457:2018). DIN Media GmbH: Berlin, Germany, 2018.
- Hasan, N.; Sarker, P.; Zaman, K. Multidisciplinary robust and reliability-based design optimization of injection molding system. Int. J. Interact. Des. Manuf. 2023, 17, 2957–2975. [Google Scholar] [CrossRef]
- Park, S.J.; Lee, J.H.; Yang, J.; Heogh, W.; Kang, D.; Yeon, S.M.; Kim, S.H.; Hong, S.; Son, Y.; Park, J. Lightweight injection mold using additively manufactured Ti-6Al-4V lattice structures. J. Manuf. Process. 2022, 79, 759–766. [Google Scholar] [CrossRef]
- Wu, T.; Jahan, S.A.; Kumaar, P.; Tovar, A.; El-Mounayri, H.; Zhang, Y.; Zhang, J.; Acheson, D.; Brand, K.; Nalim, R. A Framework for Optimizing the Design of Injection Molds with Conformal Cooling for Additive Manufacturing. Procedia Manuf. 2015, 1, 404–415. [Google Scholar] [CrossRef]
- Jahan, S.A.; Wu, T.; Zhang, Y.; El-Mounayri, H.; Tovar, A.; Zhang, J.; Acheson, D.; Nalim, R.; Guo, X.; Lee, W.H. Implementation of Conformal Cooling & Topology Optimization in 3D Printed Stainless Steel Porous Structure Injection Molds. Procedia Manuf. 2016, 5, 901–915. [Google Scholar] [CrossRef]
- Wu, T.; Tovar, A. Multiscale, thermomechanical topology optimization of self-supporting cellular structures for porous injection molds. RPJ 2019, 25, 1482–1492. [Google Scholar] [CrossRef]
- Liu, J.; Ma, Y. A survey of manufacturing oriented topology optimization methods. Adv. Eng. Softw. 2016, 100, 161–175. [Google Scholar] [CrossRef]
- Sutradhar, A.; Park, J.; Haghighi, P.; Kresslein, J.; Detwiler, D.; Shah, J.J. Incorporating Manufacturing Constraints in Topology Optimization Methods: A Survey. In Volume 1: 37th Computers and Information in Engineering Conference, Proceedings of the ASME 2017 International Design Engineering Technical Conferences and Computers and Information in Engineering Conference, Cleveland, Ohio, USA, 6–9 August 2017; American Society of Mechanical Engineers: New York, NY, USA, 2017; ISBN 978-0-7918-5811-0. [Google Scholar]
- Franke, T.; Fiebig, S.; Bartz, R.; Vietor, T.; Hage, J.; vom Hofe, A. Adaptive Topology and Shape Optimization with Integrated Casting Simulation. In EngOpt 2018 Proceedings of the 6th International Conference on Engineering Optimization; Rodrigues, H.C., Herskovits, J., Mota Soares, C.M., Araújo, A.L., Guedes, J.M., Folgado, J.O., Moleiro, F., Madeira, J.F.A., Eds.; Springer International Publishing: Cham, Switzerland, 2019; pp. 1263–1277. ISBN 978-3-319-97772-0. [Google Scholar]
- Liu, S.; Li, Q.; Hu, J.; Chen, W.; Zhang, Y.; Luo, Y.; Wang, Q. A Survey of Topology Optimization Methods Considering Manufacturable Structural Feature Constraints for Additive Manufacturing Structures. Addit. Manuf. Front. 2024, 3, 200143. [Google Scholar] [CrossRef]
- Wang, Y.; Gao, J.; Kang, Z. Level set-based topology optimization with overhang constraint: Towards support-free additive manufacturing. Comput. Methods Appl. Mech. Eng. 2018, 339, 591–614. [Google Scholar] [CrossRef]
- Liu, J.; Gaynor, A.T.; Chen, S.; Kang, Z.; Suresh, K.; Takezawa, A.; Li, L.; Kato, J.; Tang, J.; Wang, C.C.L.; et al. Current and future trends in topology optimization for additive manufacturing. Struct. Multidisc. Optim. 2018, 57, 2457–2483. [Google Scholar] [CrossRef]
- Zhu, J.; Zhou, H.; Wang, C.; Zhou, L.; Yuan, S.; Zhang, W. A review of topology optimization for additive manufacturing: Status and challenges. Chin. J. Aeronaut. 2021, 34, 91–110. [Google Scholar] [CrossRef]
- Langelaar, M. An additive manufacturing filter for topology optimization of print-ready designs. Struct. Multidisc. Optim. 2017, 55, 871–883. [Google Scholar] [CrossRef]
- Gaynor, A.T.; Guest, J.K. Topology optimization considering overhang constraints: Eliminating sacrificial support material in additive manufacturing through design. Struct. Multidisc. Optim. 2016, 54, 1157–1172. [Google Scholar] [CrossRef]
- Qian, X. Undercut and overhang angle control in topology optimization: A density gradient based integral approach. Numer. Meth Eng. 2017, 111, 247–272. [Google Scholar] [CrossRef]
- Hoglund, R.; Fabian, F. Design Optimization for Additive Manufacturing in OptiStruct with consideration of Overhang Angle in Topology Optimization. 2018. Available online: https://altair.com/docs/default-source/resource-library/design-optimization-for-am-in-optistruct-with-consideration-of-oha-in-topology-optimization.pdf?sfvrsn=f951db3d_3 (accessed on 5 September 2025).
- Wang, C.; Qian, X. Simultaneous optimization of build orientation and topology for additive manufacturing. Addit. Manuf. 2020, 34, 101246. [Google Scholar] [CrossRef]
- Olsen, J.; Kim, I.Y. Design for additive manufacturing: 3D simultaneous topology and build orientation optimization. Struct. Multidisc. Optim. 2020, 62, 1989–2009. [Google Scholar] [CrossRef]
- Sabiston, G.; Kim, I.Y. 3D topology optimization for cost and time minimization in additive manufacturing. Struct. Multidisc. Optim. 2020, 61, 731–748. [Google Scholar] [CrossRef]
- Kuo, Y.-H.; Cheng, C.-C.; Lin, Y.-S.; San, C.-H. Support structure design in additive manufacturing based on topology optimization. Struct. Multidisc. Optim. 2018, 57, 183–195. [Google Scholar] [CrossRef]
- Pellens, J.; Lombaert, G.; Michiels, M.; Craeghs, T.; Schevenels, M. Topology optimization of support structure layout in metal-based additive manufacturing accounting for thermal deformations. Struct. Multidisc. Optim. 2020, 61, 2291–2303. [Google Scholar] [CrossRef]
- Crispo, L.; Kim, I.Y. Topology and build orientation optimization for additive manufacturing considering build height and overhang area. Struct. Multidisc. Optim. 2024, 67, 98. [Google Scholar] [CrossRef]
- Liu, D.; Chiu, L.N.S.; Davies, C.; Yan, W. Topology optimization incorporating a passageway for powder removal in designs for additive manufacturing. Struct. Multidisc. Optim. 2022, 65, 232. [Google Scholar] [CrossRef]
- Zhou, L.; Zhang, W. Topology optimization method with elimination of enclosed voids. Struct. Multidisc. Optim. 2019, 60, 117–136. [Google Scholar] [CrossRef]
- Wang, C.; Wang, C.; Yu, W.; Lei, L.; Yan, C.; You, Y. Achieving self-supported enclosed voids and machinable support structures in topology optimization for additive manufacturing. Struct. Multidisc. Optim. 2024, 67, 142. [Google Scholar] [CrossRef]
- LyondellBasell Industries. Moplen EP448T—Technical Datasheet. Available online: https://www.materialdatacenter.com/mb/ (accessed on 5 September 2025).
- Wurzbacher, S.; Watschke, H.; Kayser, J.; Oppermann, M.; Hüsken, C. Warpage control through parallel conformal cooling channels. In Proceedings of the SPE Annual Technical Conference—ANTEC 2025, Philadelphia, PA, USA, 3–6 March 2025; SPE-Inspiring Plastics Professionals, Ed.; 2025. [Google Scholar]
- Eschenauer, H.A. The Three Columns for Treating Problems in Optimum Structural Design. In Optimization: Methods and Applications, Possibilities and Limitations; Brebbia, C.A., Orszag, S.A., Argyris, J., Bathe, K.-J., Cakmak, A.S., Connor, J., McCrory, R., Desai, C.S., Holz, K.-P., Leckie, F.A., et al., Eds.; Springer: Berlin/Heidelberg, Germany, 1989; pp. 1–22. ISBN 978-3-540-51257-8. [Google Scholar]
- Chen, J.-Y.; Yang, K.-J.; Huang, M.-S. Optimization of clamping force for low-viscosity polymer injection molding. Polym. Test. 2020, 90, 106700. [Google Scholar] [CrossRef]
- Hopmann, C.; Menges, G.; Michaeli, W.; Mohren, P. Spritzgießwerkzeuge: Auslegung, Bau, Anwendung, 7th ed.; Neu Bearbeitete Auflage; Hanser: München, Germany, 2018; ISBN 978-3-446-45390-6. [Google Scholar]
- Grote, K.-H.; Bender, B.; Göhlich, D. Dubbel; Springer: Berlin/Heidelberg, Germany, 2018; ISBN 978-3-662-54804-2. [Google Scholar]
















| Machine | Protective Gas | Layer Thickness | Laser Power | Scan Speed | Hatch Distance | Hatch Mode | Build Plate Temp. |
|---|---|---|---|---|---|---|---|
| EOS M290 | Argon | 60 µm | 338 W | 1008 m/s | 0.094 mm | Stripes 9.75 mm | 200 °C |
| Elastic Modulus E | Yield Strength Rp0.2 | Tensile Strength Rm | Elongation A5% | Thermal Conductivity κ |
|---|---|---|---|---|
| 209 GPa | 1600 MPa | 1830 MPa | 13% | 22.3 W/(m·K) at 20 °C |
| Filling | Packing | Cooling | Demolding | Melt Temp. | Medium Temp. |
|---|---|---|---|---|---|
| 1.6 s | 19 s 400 bar | 25 s | 4 s | 230 °C | Gate Bushing: 20 °C Core: 20 °C Sliders: 40 °C Mold Base: 40 °C |
| IM Machine Clamping Force (Fc) | Cavity Packing Pressure (pcav) | Cooling Medium Pressure | Machinist Vise Clamping Force (Fm) | Moving Connections (Fcon1/Fcon2) | |
|---|---|---|---|---|---|
| IM process simulation | 1000 kN | max. 400 bar | 3.5 bar | ||
| Machining | 20 kN | ||||
| Considered Loads in TO (Safety Factor) | 1500 kN (×1.5) | 960 bar (×2.4) | - | 20 kN | 5 kN/8.55 N |
| TO Design with Original Design Space | TO Design with Modified Design Space | |
|---|---|---|
| Mass non-TO start design | 21.50 kg | 10.13 kg |
| Mass of design space | 17.45 kg | 7.30 kg |
| Mass of TO design Total mass reduction | 14.50 kg 32.6% | 8.44 kg 16.7% |
| Production time reduction | 30.3% | 16.0% |
| Production cost reduction | 30.9% | 16.2% |
| Comparison to Original Hybrid Slider Design | Comparison to non-TO-Design with Original Design Space | |||
|---|---|---|---|---|
| Production time | Production costs | Production time | Production costs | |
| TO design with original design space | - | +24.0% | −30.3% | −30.9% |
| TO design with modified design space | - | −26.8% | −58.8% | −59.2% |
| IM Machine Clam-ping Force (Fc) | Cavity Packing Pressure (pcav) | Machinist Vise Clamping Force (Fm) | Moving Connections (Fcon1/Fcon2) | |
|---|---|---|---|---|
| Maximum displacement | 600 kN (µ = 0.15) | 400 bar | 20 kN | 5 kN/8.55 N |
| Misuse case, maximum stress (considered safety factor) | 1500 kN (×1.5) |
Disclaimer/Publisher’s Note: The statements, opinions and data contained in all publications are solely those of the individual author(s) and contributor(s) and not of MDPI and/or the editor(s). MDPI and/or the editor(s) disclaim responsibility for any injury to people or property resulting from any ideas, methods, instructions or products referred to in the content. |
© 2025 by the authors. Licensee MDPI, Basel, Switzerland. This article is an open access article distributed under the terms and conditions of the Creative Commons Attribution (CC BY) license (https://creativecommons.org/licenses/by/4.0/).
Share and Cite
Redeker, J.; Watschke, H.; Wurzbacher, S.; Kayser, J.; Hilbig, K.; Vietor, T.; Sezek, O.; Gayer, C. Cost-Efficient Injection Mold Design: A Holistic Approach to Leveraging Additive Manufacturing’s Design Freedom Through Topology Optimization. Appl. Sci. 2025, 15, 10923. https://doi.org/10.3390/app152010923
Redeker J, Watschke H, Wurzbacher S, Kayser J, Hilbig K, Vietor T, Sezek O, Gayer C. Cost-Efficient Injection Mold Design: A Holistic Approach to Leveraging Additive Manufacturing’s Design Freedom Through Topology Optimization. Applied Sciences. 2025; 15(20):10923. https://doi.org/10.3390/app152010923
Chicago/Turabian StyleRedeker, Julian, Hagen Watschke, Simon Wurzbacher, Josias Kayser, Karl Hilbig, Thomas Vietor, Okan Sezek, and Christoph Gayer. 2025. "Cost-Efficient Injection Mold Design: A Holistic Approach to Leveraging Additive Manufacturing’s Design Freedom Through Topology Optimization" Applied Sciences 15, no. 20: 10923. https://doi.org/10.3390/app152010923
APA StyleRedeker, J., Watschke, H., Wurzbacher, S., Kayser, J., Hilbig, K., Vietor, T., Sezek, O., & Gayer, C. (2025). Cost-Efficient Injection Mold Design: A Holistic Approach to Leveraging Additive Manufacturing’s Design Freedom Through Topology Optimization. Applied Sciences, 15(20), 10923. https://doi.org/10.3390/app152010923

