Standardized Pathology Assessment Template Design
Abstract
1. Introduction
- What standards and regulations may have an impact on Pathology Assessment Template design and implementation?
- What are the key challenges in changing from ICD-10 to ICD-11 for pathology laboratory systems?
- What design procedure can be applied for Pathology Assessment Template development?
2. Regulations and Standards for PLIMS Development
- -
- The Law of 15 April 2011 on therapeutic activity [5], which defines the rules for conducting medical activity, including the operation of laboratories as therapeutic entities or their organizational units.
- -
- The Law of 27 July 2001 on Laboratory Diagnostics [6], which regulates the activities of diagnostic laboratories, including requirements for personnel qualifications, equipment, and quality standards in laboratory diagnostics.
- -
- The Law of 5 December 1996 on the professions of physician and dentist [7], which defines the rules and conditions for practicing the professions of physician and dentist in Poland.
- -
- The Law of 1 July 2005 on the collection, storage, and transplantation of cells, tissues, and organs [8]; sanctioning rules for the collection, storage, transplantation, and use of cells in humans, including hematopoietic cells of bone marrow, peripheral blood and umbilical cord blood, and tissues and organs derived from a living donor or from a cadaver; the testing, processing, storage, and distribution of human cells and tissues; and the donation, collection, collection, testing, and release of tissues and cells intended for the manufacture of advanced therapy medicinal products.
- -
- The Act of 6 November 2008 on Patients’ Rights and Patients’ Ombudsman [9], which in turn regulates, among other things, the rules for sharing medical records and the obligations of healthcare providers related to patients’ rights.
- -
- The Law of 27 August 2004 on publicly funded healthcare services [10], defining—among other things—the conditions for the provision and scope of healthcare services.
- -
- Law of 31 January 1959 on cemeteries and burial of the dead [11].
- -
- Regulation of the Minister of Health of 18 December 2017 on organizational standards of healthcare in the field of pathology [12];
- -
- Announcement of the Minister of Health of 24 September 2021 on accreditation standards for the provision of health services and the operation of pathology diagnostic units [13];
- -
- Regulation of the Minister of Health of 23 March 2006 on quality standards for medical diagnostic and microbiological laboratories [14];
- -
- Decree of the Minister of Health and Welfare of 3 August 1961, on the determination of death and its cause [15];
- -
- Regulation of the Minister of Health of 7 November 2007 on the type and scope of preventive, diagnostic, therapeutic, and rehabilitative services provided by a nurse or midwife independently without a doctor’s order [16], which confirms the authority of midwives to collect material for gynecological cytology.
- -
- ISO 9001—which classifies the requirements for quality management systems, including, but not limited to, introducing supervision of documentation and records, involving management in building a quality management system, systematizing resource management, establishing product realization processes, or making systematic measurements (customer satisfaction, products, processes) [22],
- -
- ISO 14001—describes environmental management systems and confirms the consistent implementation of all elements aimed at reducing the organization’s negative impact on the environment as much as possible [23];
- -
- ISO 27001—regulates information security management in the broadest sense: it helps organizations manage and protect their information assets so that they remain secure, and helps them continually review and improve the way they operate, not only for today, but also for the future [24];
- -
- ISO 15189—deals with requirements for medical laboratories and aims to ensure the high quality and competence of medical laboratories that provide diagnostic services and conduct tests on human material in order to provide information for diagnosis in medical processes or prevention in the assessment of a patient’s health, and the results of a laboratory accredited to ISO 15189 are unquestionable, while the laboratory itself with an accreditation certificate is perceived as a facility with the highest quality of the testing service provided [25].
- -
- A set of accreditation standards for pathology diagnostic units [26].
- -
- Pathology standards and examples of good practice and elements of differential diagnosis. Guidelines for pathology departments/staff [27].
- -
- Organizational standards and standards of practice in pathology. Guidelines for pathomorphology departments/departments [28].
- -
- Implementation of accreditation standards in pathology diagnostic units. Guidelines and recommendations [29].
3. Ontology Servers Used in Medical Service Development
- -
- Supporting the integration of various information systems that process data in different formats,
- -
- The possibility of inference based on available medical data;
- -
- The understanding of the meaning of data, both by the participants of the processes and GenAI solutions;
- -
- The use of medical data description standards that allow systems to be integrated not only at the syntactic level but also the semantic one.
4. Knowledge Elements of the ICD-11 Ontology Pertaining to Prostate Cancer
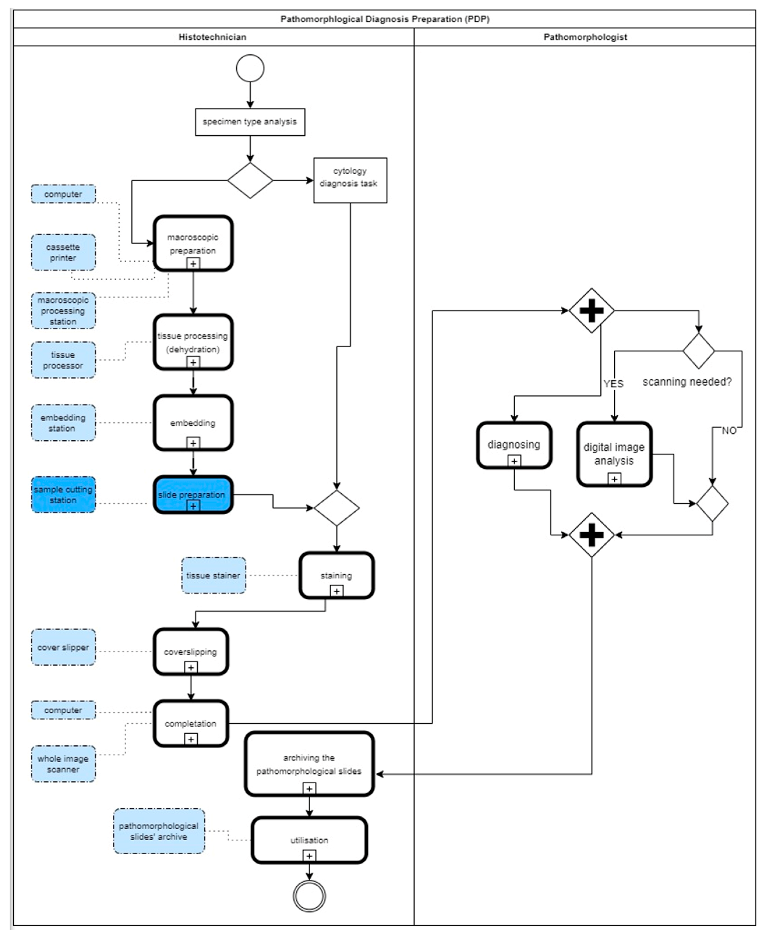
5. Proposal of Ontology and Pathological Assessment Template
6. Discussion
- -
- Maintaining the consistency of concepts across the merged business and medical ontologies;
- -
- Possibility of extending the IoTDT-BPMN ontology to include elements of ICD-11 and ICD-10 ontologies;
- -
- Possibility of making the elements of both ontologies available in the Polish language;
- -
- Facilitating the development of the elements of a Pathological Assessment Form by using ICD-11 and ICD-10 ontologies and indicating its application in a business process using IoTDT-BPMN ontology;
- -
- Extension of the BPMN process to incorporate ontology and knowledge graph elements in the tissue staining and macroscopic data stages.
7. Conclusions
Author Contributions
Funding
Informed Consent Statement
Data Availability Statement
Acknowledgments
Conflicts of Interest
Abbreviations
| WHO | World Health Organization |
| ICD-11 | International Classification of Diseases |
| LIMS | Laboratory Information Management System |
| PLIMS | Pathology Laboratory Information Management System |
| ISO | International Standard Organization |
| TDQM | Total Data Quality Management |
| ODSD | Ontology-Driven Software Development |
| ODRE | Ontology-Driven Requirement Engineering |
| IOMDO | Intraoperative Neurophysiological Monitoring Documentation Ontology |
| ODC | Ontology-based Document Clustering |
| GenAI | Generative Artificial Intelligence |
| BPMN | Business Process Model and Notation |
| IoTDT-BPMN | Internet of Things Digital Twin-Business Process Model and Notation |
| EMR | Electronic Medical Record |
| HER | Electronic Health Record |
References
- Fellmann, M.; Zasada, A. State-of-the-Art of Business Process Compliance Approaches: A Survey. In Proceedings of the ECIS 2014 Proceedings–22nd European Conference on Information Systems, Tel Aviv, Israel, 9–11 June 2014; Available online: https://www.researchgate.net/publication/280567451_ (accessed on 17 January 2025).
- Hasan, M.M.; Kousiouris, G.; Anagnostopoulos, D.; Stamati, T.; Loucopoulos, P.; Nikolaidou, M. CISMET: A Semantic Ontology Framework for Regulatory-Requirements-Compliant Information Systems Development and Its Application in the GDPR Case. Int. J. Semant. Web Inf. Syst. (IJSWIS) 2021, 17, 1–24. [Google Scholar] [CrossRef]
- ISO/IEC25010:2023; Systems and Software Engineering–Systems and Software Quality Requirements and Evaluation (SQuaRE)–Product Quality Model. ISO: Geneva, Switzerland; IEC: Geneva, Switzerland, 2023. Available online: https://www.iso.org/standard/78176.html (accessed on 10 January 2025).
- Mukherjee, S.P. Quality, Domains and Dimensions; Springer: Berlin/Heidelberg, Germany, 2019. [Google Scholar]
- Ustawa z Dnia 15 Kwietnia 2011 r. o Działalności Leczniczej, Dz. U. z 2022 r. poz. 633, późn. zm. 2022. Available online: https://isap.sejm.gov.pl/isap.nsf/DocDetails.xsp?id=wdu20111120654 (accessed on 10 January 2025).
- Ustawa z Dnia 27 Lipca 2001 r. o Diagnostyce Laboratoryjnej, Dz.U. z 2023 r. poz. 753, z późn. zm. 2001. Available online: https://isap.sejm.gov.pl/isap.nsf/DocDetails.xsp?id=WDU20011001083 (accessed on 10 January 2025).
- Ustawa z Dnia 5 Grudnia 1996 r. o Zawodach Lekarza i Lekarza Dentysty, t.j. Dz. U. z 2024 r. poz. 1287, 1897. 2024. Available online: https://isap.sejm.gov.pl/isap.nsf/DocDetails.xsp?id=wdu19970280152 (accessed on 10 January 2025).
- Ustawa z Dnia 1 Lipca 2005 r. o Pobieraniu, Przechowywaniu i Przeszczepianiu Komórek, Tkanek i Narządów, t.j. Dz. U. z 2023 r. poz. 1185. 2023. Available online: https://isap.sejm.gov.pl/isap.nsf/DocDetails.xsp?id=wdu20051691411 (accessed on 10 January 2025).
- Ustawa z Dnia 6 Listopada 2008 r. o Prawach Pacjenta i Rzeczniku Praw Pacjenta, t.j. Dz. U. z 2024 r. poz. 581. 2008. Available online: https://isap.sejm.gov.pl/isap.nsf/DocDetails.xsp?id=wdu20090520417 (accessed on 10 January 2025).
- Ustawa z Dnia 27 Sierpnia 2004 r. o Świadczeniach Opieki Zdrowotnej Finansowanych ze Środków Publicznych,t.j. Dz. U. z 2024 r. poz. 146, 858, 1222, 1593, 1615, 1915, z 2025 r. poz. 129. 2004. Available online: https://isap.sejm.gov.pl/isap.nsf/DocDetails.xsp?id=wdu20042102135 (accessed on 10 January 2025).
- Ustawa Dnia 31 Stycznia 1959 r. o Cmentarzach i Chowaniu Zmarłych,t.j. Dz. U. z 2024 r. poz. 576. 2024. Available online: https://isap.sejm.gov.pl/isap.nsf/DocDetails.xsp?id=WDU19590110062 (accessed on 10 January 2025).
- Rozporządzenie Ministra Zdrowia z Dnia 18 Grudnia 2017 r.w Sprawie Standardów Organizacyjnych Opieki Zdrowotnej w Dziedzinie Patomorfologii, Dz.U. 2017 poz. 2435. 2017. Available online: https://eli.gov.pl/eli/DU/2017/2435/ogl (accessed on 10 January 2025).
- Obwieszczenie Ministra Zdrowia z Dnia 24 Września 2021 r. w Sprawie Standardów Akredytacyjnych w Zakresie Udzielania Świadczeń Zdrowotnych Oraz Funkcjonowania Jednostek Diagnostyki Patomorfologicznej, Dz. Urz. Min. Zdr. 2021.75. 2021. Available online: https://dziennikmz.mz.gov.pl/DUM_MZ/2021/75/oryginal/akt.pdf (accessed on 10 January 2025).
- Rozporządzenie Ministra Zdrowia z Dnia 23 Marca 2006 r. w Sprawie Standardów Jakości Dla Medycznych Laboratoriów Diagnostycznych i Mikrobiologicznych, Dz.U. 2006 nr 61 poz. 435. 2006. Available online: https://isap.sejm.gov.pl/isap.nsf/DocDetails.xsp?id=WDU20060610435 (accessed on 10 January 2025).
- Rozporządzenie Ministra Zdrowia i Opieki Społecznej z Dnia 3 Sierpnia 1961 r. w Sprawie Stwierdzenia Zgonu i Jego Przyczyny, Dz.U. 1961 nr 39 poz. 202. 1961. Available online: https://isap.sejm.gov.pl/isap.nsf/DocDetails.xsp?id=WDU19610390202 (accessed on 10 January 2025).
- Rozporządzenie Ministra Zdrowia z Dnia 7 Listopada 2007 r. w Sprawie Rodzaju i Zakresu Świadczeń Zapobiegawczych, Diagnostycznych, Leczniczych i Rehabilitacyjnych Udzielanych Przez Pielęgniarkę albo Położną Samodzielnie Bez Zlecenia Lekarskiego, Dz.U. 2017 poz. 497. 2007. Available online: https://isap.sejm.gov.pl/isap.nsf/DocDetails.xsp?id=WDU20072101540 (accessed on 10 January 2025).
- Lisiecka, B.; Tański, T. Rozwój i Zmiany Trendów Oraz Modeli Zarządzania Jakością, PSKN, Gliwice, Zeszyt nr 33/2014. 2014. Available online: https://www.pimib.polsl.pl/pdf/33/335.pdf (accessed on 10 January 2025).
- Wylężek, M. Wdrożenie Zintegrowanego Systemu Zarządzania jakością, środowiskiem oraz bezpieczeństwem i higieną pracy w wybranym przedsiębiorstwie, Zeszyty Naukowe Politechniki Śląskiej. Organ. I Zarządzanie 2012, 60, 397–406. [Google Scholar]
- Szuster, M. Trylogia Jakości. 2014. Available online: https://logistyczny.com/biblioteka/kaizen-lean/item/1010-trylogia-jakości (accessed on 8 December 2024).
- Garvin, D.A. Managing Quality: The Strategic and Competitive Edge; Harvard Business School: New York, NY, USA, 1988. [Google Scholar]
- Borys, T.; Rogala, P.; Wawak, S. Zarządzanie jakością–od selektywnej do zrównoważonej jakości. Probl. Jakości 2024, 11–18. [Google Scholar] [CrossRef]
- ISO9001:2015; Quality Management Systems–Requirements. ISO: Geneva, Switzerland, 2015. Available online: https://www.iso.org/standard/62085.html (accessed on 10 January 2025).
- ISO14001:2015; Environmental Management Systems–Requirements with Guidance for Use. ISO: Geneva, Switzerland, 2015. Available online: https://www.iso.org/standard/60857.html (accessed on 10 January 2025).
- ISO27001:2022; Information Security, Cybersecurity and Privacy Protection–Information Security Management Systems-Requirements. ISO: Geneva, Switzerland, 2022. Available online: https://www.iso.org/standard/27001 (accessed on 10 January 2025).
- ISO15189:2022; Medical Laboratories–Requirements for Quality and Competence. ISO: Geneva, Switzerland, 2022. Available online: https://www.iso.org/standard/76677.html (accessed on 10 January 2025).
- Kutaj-Wąsikowska, H.; Marszałek, A. Zestaw Standardów Akredytacyjnych dla Jednostek Diagnostyki Patomorfologicznej; Centrum Monitorowania Jakości w Ochronie Zdrowia: Kraków, Poland, 2021. [Google Scholar]
- Langfort, R.; Marszałek, A.; Ryś, J. (Eds.) Patomorfologia: Standardy i Przykłady Dobrej Praktyki oraz Elementy Diagnostyki Różnicowej. In Wytyczne dla Zakładów/Pracowni Patomorfologii; Ministerstwo Zdrowia: Warszawa, Poland, 2020. Available online: https://zdrowie.gov.pl/uploads/pub/pages/page_1053/text_images/wytyczne_patomorfoligia_1.pdf (accessed on 10 January 2025).
- Langfort, R.; Marszałek, A.; Ryś, J. (Eds.) Standardy Organizacyjne oraz Standardy Postępowania w Patomorfologii. In Wytyczne i Zalecenia; Centrum Monitorowania Jakości w Ochronie Zdrowia: Kraków, Poland, 2022. Available online: https://zdrowie.gov.pl/uploads/pub/pages/page_1053/text_images/standardy_patomorfologia.pdf (accessed on 10 January 2025).
- Marszałek, A.; Grajkowska, W.; Szumiło, J.; Kaznowska, E.; Szylberg, Ł.; Szpor, J. Wdrażanie Standardów Akredytacyjnych w Jednostkach Diagnostyki Patomorfologicznej. In Wskazówki i Zalecenia; Centrum Monitorowania Jakości w Ochronie Zdrowia: Kraków, Poland, 2022; Available online: https://pol-pat.pl/wp-content/uploads/2023/01/jdp_cmj_cz2_wskazowki_interaktywny.pdf (accessed on 10 January 2025).
- Paszko, C.; Turner, E. Laboratory Information Management Systems; CRC Press: Boca Raton, FL, USA, 2018. [Google Scholar]
- Wondwossen, G.B. Laboratory Information Management Systems in National Quality Control Laboratory; Wondwossen: Addis Ababa, Ethiopia, 2024. [Google Scholar]
- ISO/IEC17025:2017; General Requirements for the Competence of Testing and Calibration Laboratories. ISO: Geneva, Switzerland; IEC: Geneva, Switzerland, 2017. Available online: https://www.iso.org/standard/66912.html (accessed on 9 July 2025).
- Wiener, A.; Puetter, U. The Quality of Norms is What Actors Make of It. Critical Constructivist Research on Norms. J. Int. Law Int. Relat. 2009, 5, 1–16. [Google Scholar]
- Teneau, G. The role of norms and standards in the rationalization of the information system, a study by the network actor. In Proceedings of the 19th Symposium of the Association Information and Management 2014 (AIM2014), Aix-en-Provenance, France, 20–21 May 2014; pp. 4–17. [Google Scholar]
- Stegmeier, J.; Hartig, J.; Lestakova, M.; Logan, K.; Bartsch, S.; Rapp, A.; Pelz, P.F. Develoment of an Annotation Schema for the Identificattion of semantic Uncertainty in DIN standards. In Uncertainty in Mechnical Engineering, Proceedings of the 4th International Conference on Uncertainty in Mechnical Engineering, Darmstadt, Germany, 7–8 June 2021; Pelz, P.F., Groche, P., Eds.; Springer: Cham, Switzerland, 2021; pp. 23–35. [Google Scholar]
- Elzagheid, M. Chemical Technicians; Walter de Gruyter GmbH: Berlin, Germany; Boston, MA, USA, 2023. [Google Scholar]
- Li, J.; Tian, Y.; Zhou, T. Healthcare Information Systems; Shanghai Jiao Tong University Press: Shanghai, China, 2024. [Google Scholar]
- Wang, R.Y.; Strong, D.M. Beyond Accuracy: What Data Quality Means to Data Consumers. J. Manag. Inf. Syst. 1996, 12, 5–33. [Google Scholar] [CrossRef]
- Mohammed, A.G.; Eram, A.; Talburt, J.R. ISO 8000-61 data quality management standard, TDQM compliance, IQ principles. In Proceedings of the 22nd MIT International Conference on Information Quality (ICIQ 2017), Little Rock, AR, USA, 6–7 October 2017. [Google Scholar]
- Wijnhoven, F.; Boelens, R.; Middel, R.; Louissen, K. Total Data Quality Management: A Study of Bridging Rigor and Relevance. 2007. Available online: https://ris.utwente.nl/ws/portalfiles/portal/232237917/Wijnhoven2007total.pdf (accessed on 9 July 2025).
- Blasch, E.P.; Dorion, E.; Valin, P.; Bosse, E. Ontology alignment using relative entropy for semantic uncertainty analysis. In Proceedings of the IEEE 2010 National Aerospace and Electronics Conference (NAECON2010), Dayton, OH, USA, 4–16 July 2010; pp. 140–148. [Google Scholar]
- Parreiras, F.S.; Groner, G.; Walter, T.; Friesen, A.; Rahamani, T.; Lemcke, J.; Schwarz, H.; Miksa, K.; Wende, C.; Assmann, U. Model-Driven Software Development. In Ontology-Driven Software Development; Pan, J.Z., Staab, S., Assmann, U., Ebert, J., Zhao, Y., Eds.; Springer: Berlin/Heidelberg, Germany, 2013; pp. 21–50. [Google Scholar] [CrossRef]
- Pileggi, S.F.; Lopez-Lorca, A.A.; Beydoun, G. Ontology in Software Engineering. In Proceedings of the 6th ACM/ACIS International Conference on Applied Computing and Information Technology, New York, NY, USA, 13–15 June 2018; p. 92. Available online: https://aisel.aisnet.org/acis2018/92 (accessed on 9 July 2025).
- Assmann, U.; Ebert, J.; Walter, T.; Wende, C. Ontology and Bridging Technologies. In Ontology-Driven Software Development; Pan, J.Z., Staab, S., Assmann, U., Ebert, J., Zhao, Y., Eds.; Springer: Berlin/Heidelberg, Germany, 2013; pp. 179–192. [Google Scholar] [CrossRef]
- Romao, P.; Neuenschwander, S.; Zbinden, C.; Seidel, K.; Sariyar, M. An ontology-based tool for modeling and documenting events in neurosurgery. BMC Med. Inform. Decis. Mak. 2024, 24, 216. [Google Scholar] [CrossRef] [PubMed]
- Lee, Y.-H.; Tu, C.-Y. Supporting Document-Category Management: An Ontology-based Document Clustering Approach. In Proceedings of the PACIS 2008-12th Pacific Asia Conference on Information Systems: Leveraging ICT for Resilient Organizations and Sustainable Growth in the Asia Pacific Region, Suzhou, China, 4–7 July 2008. [Google Scholar]
- Adamusiak, T.; Burdett, T.; Kurbatova, N.; Joeri van der Velde, K.; Abeygunawardena, N.; Antonakaki, D.; Kapushesky, M.; Parkinson, H.; Swertz, M.A. OntoCAT-simple ontology search and integration in Java, R and REST/JavaScript. BMC Bioinform. 2011, 12, 218. [Google Scholar] [CrossRef] [PubMed]
- Whetzel, P.L.; Noy, N.F.; Shah, N.H.; Alexander, P.R.; Nyulas, C.; Tudorache, T.; Musen, M.A. BioPortal: Enhanced functionality via new Web services from the National Center for Biomedical Ontology to access and use ontologies in software applications. Nucleic Acids Res. 2011, 39, W541–W545. [Google Scholar] [CrossRef] [PubMed]
- Metke-Jimenez, A.; Steel, J.; Hansen, D.; Lawley, M. Ontoserver: A syndicated terminology server. J. Biomed. Semant. 2018, 9, 24. [Google Scholar] [CrossRef] [PubMed]
- Lozano-Rubi, R.; Pastor, X.; Lozano, E. OWLing Clinical Data Repositories With the Ontology Web Language. JMIR Med. Inform. 2014, 2, e14. [Google Scholar] [CrossRef] [PubMed]
- Calvo-Cidoncha, E.; Camacho-Hernando, C.; Feu, F.; Pastor-Duran, X.; Codina-Jané, C.; Lozano-Rubí, R. OntoPharma: Ontology based clinical decision support system to reduce medication prescribing errors. BMC Med. Inform. Decis. Mak. 2022, 22, 238. [Google Scholar] [CrossRef] [PubMed]
- Chute, C.G.; Çelik, C. Overview of ICD-11 architecture and structure. BMC Med. Inform. Decis. Mak. 2021, 21, 378. [Google Scholar] [CrossRef]
- Tanno, L.K.; Demoly, P. Food allergy in the World Health Organization’s International Classification of Diseases (ICD)-11. Pediatr. Allergy Immunol. 2022, 33, e13882. [Google Scholar] [CrossRef] [PubMed]
- The Value of SNOMED, CT. SNOMED International Leading Healthcare Terminology Worldwide. 2025. Available online: https://www.snomed.org/value-of-snomedct (accessed on 10 January 2025).
- Rodríguez-Suárez, C.-A.; González-de la Torre, H.; Hernández-De Luis, M.-N.; Fernández-Gutiérrez, D.-Á.; Martínez-Alberto, C.-E.; Brito-Brito, P.-R. Effectiveness of a Standardized Nursing Process Using NANDA International, Nursing Interventions Classification and Nursing Outcome Classification Terminologies: A Systematic Review. Healthcare 2023, 11, 2449. [Google Scholar] [CrossRef]
- Groza, T.; Kohler, S.; Moldenhauer, D.; Vasilevsky, N.; Baynam, G.; Zemojtel, T.; Schriml, L.M.; Kibbe, W.A.; Schofield, P.N.; Beck, T.; et al. The Human Phenotype Ontology: Semantic Unification of Common and Rare Disease. Am. J. Hum. Genet. 2015, 97, 111–124. [Google Scholar] [CrossRef]
- Tan, A.L.M.; Goncsalves, R.S.; Yuan, W.; Brat, G.A.; Gentleman, R.; Kohane, I.S. Implications of mappings between International Classification of Diseases clinical diagnosis codes and Human Phenotype Ontology terms. JAMIA Open 2024, 7, ooael118. [Google Scholar] [CrossRef] [PubMed]
- Finke, M.T.; Filice, R.W.; Kahn, C.E. Integrating ontologies of human disease, phenotypes, and radiological diagnosis. J. Am. Med. Inform. Assoc. 2019, 26, 149–154. [Google Scholar] [CrossRef] [PubMed]
- Pańkowska, M.; Żytniewski, M.; Tomaszek, K.; Kozak, M.; Spinczyk, D. Ontology-Driven Process-Based Laboratory Information Management System. In Proceedings of the 32nd International Conference on Information Systems Development, Gdansk, Poland, 26–28, August 2024. [Google Scholar] [CrossRef]
- Calvanese, D.; Cogrel, B.; Komla-Ebri, S.; Kontchakov, R.; Lanti, D.; Rezk, M.; Rodriguez-Muro, M.; Xiao, G. Ontop: Answering SPARQL queries over relational databases. Semant. Web 2017, 8, 471–487. [Google Scholar] [CrossRef]





Disclaimer/Publisher’s Note: The statements, opinions and data contained in all publications are solely those of the individual author(s) and contributor(s) and not of MDPI and/or the editor(s). MDPI and/or the editor(s) disclaim responsibility for any injury to people or property resulting from any ideas, methods, instructions or products referred to in the content. |
© 2025 by the authors. Licensee MDPI, Basel, Switzerland. This article is an open access article distributed under the terms and conditions of the Creative Commons Attribution (CC BY) license (https://creativecommons.org/licenses/by/4.0/).
Share and Cite
Pańkowska, M.; Żytniewski, M.; Kozak, M.; Skowron, K. Standardized Pathology Assessment Template Design. Appl. Sci. 2025, 15, 9365. https://doi.org/10.3390/app15179365
Pańkowska M, Żytniewski M, Kozak M, Skowron K. Standardized Pathology Assessment Template Design. Applied Sciences. 2025; 15(17):9365. https://doi.org/10.3390/app15179365
Chicago/Turabian StylePańkowska, Małgorzata, Mariusz Żytniewski, Mateusz Kozak, and Krzysztof Skowron. 2025. "Standardized Pathology Assessment Template Design" Applied Sciences 15, no. 17: 9365. https://doi.org/10.3390/app15179365
APA StylePańkowska, M., Żytniewski, M., Kozak, M., & Skowron, K. (2025). Standardized Pathology Assessment Template Design. Applied Sciences, 15(17), 9365. https://doi.org/10.3390/app15179365

