Next Article in Journal
Usability Test for an Over-Ground Walking Assistance Robotic Device Based on the Mecanum Wheel
Previous Article in Journal
CriSALAD: Robust Visual Place Recognition Using Cross-Image Information and Optimal Transport Aggregation
 
 
Font Type:
Arial Georgia Verdana
Font Size:
Aa Aa Aa
Line Spacing:
Column Width:
Background:
Article

Revolutionising Educational Management with AI and Wireless Networks: A Framework for Smart Resource Allocation and Decision-Making

by
Christos Koukaras
1,
Euripides Hatzikraniotis
2,
Maria Mitsiaki
3,
Paraskevas Koukaras
4,*,
Christos Tjortjis
4 and
Stavros G. Stavrinides
1
1
Department of Physics, Democritus University of Thrace, University Campus, 65404 Kavala, Greece
2
Physics Department, Aristotle University of Thessaloniki, A.U.Th. Campus, 54124 Thessaloniki, Greece
3
Department of Greek Philology, Democritus University of Thrace, University Campus, 69100 Komotini, Greece
4
School of Science and Technology, International Hellenic University, 14th km Thessaloniki-Moudania, 57001 Thessaloniki, Greece
*
Author to whom correspondence should be addressed.
Appl. Sci. 2025, 15(10), 5293; https://doi.org/10.3390/app15105293
Submission received: 9 April 2025 / Revised: 6 May 2025 / Accepted: 7 May 2025 / Published: 9 May 2025
(This article belongs to the Section Electrical, Electronics and Communications Engineering)

Abstract

Educational institutions face growing challenges. Rising enrolment, limited budgets, and sustainability goals demand more efficient resource management and administrative decision-making. To address challenges like these, this work proposes a conceptual framework for smart campus management which integrates Artificial Intelligence (AI) and advanced wireless networks based on 5G. The framework’s design outlines layers for campus data collection (via sensors and connected devices), high-speed communication, and AI-driven analytics for decision support. By leveraging data-driven insights enabled by reliable wireless connectivity, institutions can make more informed decisions, use resources more effectively, and automate routine tasks. Envisioned AI capabilities include forecasting (for predictive maintenance and demand planning), anomaly detection (for fault or irregularity identification), and optimisation (for resource scheduling). Rather than reporting empirical results, the framework is illustrated through hypothetical scenarios (e.g., anticipating equipment maintenance, dynamically scheduling classrooms, or reallocating resources) to present potential benefits and tools for researchers. The discussion also highlights how the framework incorporates data privacy, security, and accessibility considerations to ensure inclusive adoption. Eventually, this conceptual proposal provides a roadmap for administrators and planners, guiding the adoption of AI and wireless innovations in educational management to enable more responsive, efficient governance and, ultimately, improve outcomes for students and staff.

1. Introduction

Educational institutions worldwide contend with exponential student enrolment, limited budgets, inappropriate digital learning content, and elevated performance expectations, which point further to the need for more efficient administrative models for their development [1,2]. Furthermore, an effective and smart development requires not only technological infrastructure but also alignment with sustainable development goals, aiming for environmental sustainability, social responsibility, and comprehensive user engagement [3]. Conventional processes for scheduling courses, assigning resources, and preserving campus facilities typically rely on manual or siloed systems, creating pervasive scheduling conflicts, underutilised classrooms, and burdensome administrative coordination [4]. For instance, schools often endure last-minute classroom reassignments because of poorly updated timetables and a lack of cohesive resource-monitoring tools [5]. These inefficiencies not only generate operational bottlenecks but can also degrade student learning experiences and inflate institutional costs [6].
The recent advancements in Artificial Intelligence (AI) can deliver on-to-the-point predictive analytics and intelligent decision support to the institutions, fueled by diverse data streams [7]. Simultaneously, the Internet of Things (IoT) equips campuses with a continuously growing network of interconnected sensors and devices, facilitating real-time collection of occupancy levels, environmental conditions, and equipment performance data. When coupled with next-generation wireless networks, such as 5G, high throughput can be harnessed, as well as massive device capacity, live adaptive service, and ultra-reliable, low-latency connections for rapid data sharing and prompt decision execution [8,9,10]. This synergy enables, for example, dynamic resource allocation, based on real-time usage patterns, and more proactive upkeep of essential infrastructure through predictive maintenance algorithms [11].
As a natural evolution of these converging technologies, the notion of the “smart campus” has steadily gained traction [12]. Drawing inspiration from the concept of “smart cities”, smart campuses aim to merge AI-driven analytics, IoT-enabled data collection, and cloud-based systems in an integrated ecosystem which optimises campus operations and enriches user experiences [13]. Such an ecosystem can manage real-time scheduling by cross-referencing class attendance data, building occupancy rates, and instructor availability to propose or automatically implement course reassignments. In addition, the automated provisioning of resources—for instance, air-conditioning or security cameras and power—becomes more precise with continuous sensor input, potentially reducing operational costs [5].
Implementations of administrative models indicate that individual AI or IoT elements can simplify singular tasks. For example, automated attendance tools often combine camera-based analytics with IoT devices to track and record student presence seamlessly, obviating the need for traditional paper-based sign-ins [12,14,15]. Similarly, sensor-driven reservation systems can handle frequent requests to book lab space, meeting rooms, or equipment [6], significantly diminishing administrative overhead and cutting response times. Yet, many institutions which deploy such solutions do so in an ad hoc manner; one department might adopt an IoT-based lighting system, while another relies on an AI scheduling tool, resulting in fragmented or duplicated efforts [4,16,17].
Fully harnessing the potential of AI and wireless IoT in education demands a comprehensive framework, which supports interaction among multiple campus processes, from timetabling and asset lifecycle management to data-driven policy decisions. This broader integration also foregrounds vital concerns regarding data privacy, cybersecurity, and ethical deployment. Educational environments often house personal and sensitive student or staff information; thus, any smart campus strategy must include encrypted communication, strong intrusion detection, and compliance with relevant regulations [18]. Adopting safe and equitable AI solutions additionally requires human oversight and stakeholder input, ensuring that algorithmic suggestions do not compromise educational equity or institutional integrity [19].
Despite the clear promise of AI-driven, networked, and IoT-based campus operations, widespread adoption is still in its infancy [11]. Many institutions lack a unifying architecture to integrate emerging tools with legacy systems, and concerns persist about costs, infrastructural readiness, and organisational change management [7]. Moreover, administrators, faculty, and students must all learn to trust the outcomes of AI-based analyses; mistrust or confusion can nullify potential efficiencies, if stakeholders cling to established, manual procedures [12]. Addressing these issues requires a well-defined, scalable model, which specifies how IoT networks gather data, how AI algorithms process information for real-time decisions, and how secure channels disseminate those insights without jeopardising user privacy or system reliability.
The present study introduces a conceptual framework which unifies AI-driven analytics with secure wireless networks to enhance educational resource management across institutional settings. While existing systems often remain fragmented, reactive, and technically inaccessible, this work addresses five critical gaps. Firstly, it responds to the absence of a holistic, cross-layered architecture which integrates sensing, analytics, and actuation within a coherent operational loop. Secondly, it challenges the inaccessibility of existing platforms for non-specialist administrators, particularly in institutions lacking dedicated IT support. Thirdly, it confronts the disconnect between data collection and real-time decision-making, whereby sensor data remain under-utilised and uncoordinated. Fourthly, it accounts for the limited scalability and adaptability of current solutions, offering a modular design suitable for both small and mid-sized institutions. Finally, it advances the marginal role of cybersecurity in campus digitisation by embedding AI-driven intrusion detection into the system’s core architecture. Through the integration of machine learning techniques, IoT-based sensing, and interpretable design principles, the proposed framework can enable, when fully applied, dynamic resource allocation, predictive maintenance, and streamlined administrative decision-making—offering a practicable and unified alternative to ad hoc digital deployments.

2. Materials and Methods

A design-science methodology was employed to develop and refine a smart educational resource management framework, building on established theories of intelligent decision support and smart systems. The initial phase involved a comprehensive survey of “smart campus” initiatives, which draw upon the logic of smart cities to enhance the operations of various institutions’ campuses [13] and further apply it to all educational levels (primary, secondary, and tertiary) and contexts. Although institutions have experimented with digital solutions, including IoT devices and AI-driven analytics, few display a fully integrated approach that presents scheduling, asset administration, and cybersecurity in a cohesive manner [17].
In order to bridge this gap, relevant innovations in connectivity, data processing, and secure design were synthesised into a unified framework. Drawing from smart-city governance principles, particular emphasis was placed on operational resource management assets, infrastructure, and scheduling, given that many existing projects exhibit only partial or isolated advances [20].
The foundational literature which underpinned the model’s design is shown in Table 1, representing a curated selection of studies, which informed each key component.
Four foundational requirements emerged as crucial for the presented framework, as shown in Table 2.
Consistent with established theories in decision-support systems, a distinction was made between routine, structured decisions (e.g., room scheduling), ideally suited for automated AI, and more complex, unstructured decisions (e.g., policy formation), which require human oversight. This delineation ensures that automation complements, rather than replaces, administrative expertise. These elements align with current best practices in networking, AI, and cybersecurity, customised to address the unique demands of smart campus environments [7,9].

2.1. Objectives

The core objectives guiding the design and implementation of the proposed smart educational management framework are summarised in Table 3.

5G/IoT Convergence in Educational Settings

The synergy of 5G and IoT is important in achieving a hyper-connected campus. Fifth-generation networks offer high reliability, substantial device capacity, and low-latency communication, critical for large-scale deployments of campus sensors and devices [24]. Thousands of interconnected nodes—ranging from temperature monitors and motion detectors to smart door locks and energy meters—can thus operate in near real time. The Ultra-Reliable Low-Latency Communication (URLLC) feature of 5G, often targeting latencies as low as 1 ms, is especially useful in time-sensitive applications, such as emergency notifications and adaptive learning systems. The ability to scale via massive Machine-Type Communication (mMTC) allows seamless operation of diverse IoT modules for environmental monitoring, security alerts, and occupancy tracking.
In this architecture, the perception layer comprises devices connected through 5G small cells or complementary protocols like Wi-Fi 6 and Low-Power Wide-Area Network (LPWAN), ensuring continuous coverage across campus facilities. Additionally, integrating IoT with cloud and edge computing technologies addresses major architectural challenges, providing solutions, which optimise data management, security, and personalised services in smart campuses [25]. Edge gateways aggregate local sensor data and translate heterogeneous protocols into standard formats suitable for the 5G core. This approach not only accommodates mixed vendor environments but also simplifies long-term system evolution. A recent 5G-enabled waste management pilot at Bovisa Campus of Politecnico di Milano demonstrates real-time fill-level monitoring via connected trash bins and improved responsiveness in maintenance schedules [26]. Similarly, any campus service generating continuous data, such as parking usage or laboratory equipment status, benefits from 5G’s high throughput and reliability. Overall, this layered, interoperable design addresses the challenges of integrating legacy systems and open-access educational environments, thus establishing a foundation for advanced, AI-enabled decision support.

2.2. AI-Driven Decision Support

At the core of the framework, AI-driven decision support transforms raw sensor outputs into actionable insights. Dedicated modules target specific management needs, such as maintenance scheduling, optimal asset usage, resource allocation, and timetable construction, employing modern techniques in ML, optimisation, and knowledge-based systems. By focusing AI on large-scale, high-complexity tasks, the system uncovers patterns or forecasts, which human operators might overlook [22]. A prime example is predictive analytics for upkeeping facilities: models can process years of usage data to forecast imminent HVAC failures or identify power consumption anomalies. Additionally, advanced optimisation algorithms handle scheduling tasks, which include numerous constraints, like a classroom’s attention monitoring, outperforming conventional manual or human-centered approaches [27].
University timetabling, in particular, has seen tangible benefits from meta-heuristic and AI-based techniques, enabling swift resolution of room conflicts and instructor overlaps [21]. To support administrators, the framework provides an explainable dashboard, ensuring data-informed suggestions remain transparent and adjustable. This maintains a balance between algorithmic assistance and human oversight, echoing the recommendation that AI serve as a “smart assistant” rather than an absolute decision-maker [19]. For instance, if a scheduling algorithm proposes relocating a class due to a projector’s predicted breakdown, relevant staff can review the rationale and either approve or reject the change. Institutional guidelines, including faculty workload policies and programme-specific constraints, are encoded in a knowledge base, guaranteeing that AI-driven recommendations adhere to local rules and ethical considerations. Deployed in this manner, AI bolsters the consistency, efficiency, and adaptability of campus resource management [28].

Security and Privacy Integration

Security and privacy considerations underpin every aspect of the proposed framework, given the critical infrastructure and sensitive data involved.
The intersection of IoT and AI introduces broader attack surfaces: connected devices may be susceptible to hacking, while AI algorithms can be manipulated with malicious inputs. To mitigate these vulnerabilities, the framework adopts a defense-in-depth strategy, as showcased in Section 2.3.5.
All IoT endpoints and edge gateways undergo strict authentication (e.g., certificate-based device identities and role-based user access) to prevent unauthorised entry. End-to-end encryption is enforced from each sensor at the device layer up through the network and into the cloud, ensuring that data travel securely and remain confidential even if intermediaries are untrusted [29]. In practice, this means that both the 5G wireless link and any application-layer channels are encrypted with robust cryptographic protocols (for example, WPA3 and VPN tunnels for campus wireless networks). Processing is often offloaded to secure edge computing nodes on campus, which perform initial data filtering and analytics locally. This localised processing not only reduces latency but also keeps raw data near its source, minimising exposure of sensitive information beyond the campus boundary [30]. By bringing computation closer to where data are generated, the framework limits what must be sent over wide-area networks and enables additional security controls at the edge, thereby further reducing the risk of data leakage or tampering during transmission.
An AI-enhanced intrusion detection system (IDS) further fortifies security by detecting anomalous traffic or behaviour. Traditional signature-based tools often prove inadequate against novel or evolving threats in IoT ecosystems, so the IDS may employ deep learning and other support technologies to identify suspicious patterns in network logs and device telemetry [18,31,32]. For instance, a sensor, which unexpectedly transmits large volumes of data during off-peak hours, either triggers an alert or is quarantined.
This intelligent, adaptive threat detection operates in real time, allowing the system to react faster than manual monitoring to contain breaches. Notably, detection logic can be distributed across edge nodes, aligning with the secure edge computing paradigm by analysing data closer to its source and even collaborating across devices. In addition, all security events feed into a coordinated incident response workflow. As described in Section 2.3.5 alerts from the IDS or other modules can initiate automated containment actions (such as quarantining a compromised IoT node) and notify administrators, thereby closing the loop from detection to response. By leveraging AI in this manner, the framework’s security module continuously learns from new attack patterns and adapts, providing a proactive defence that complements conventional encryption and access controls.
Protecting privacy is equally paramount. Campus systems routinely process personal data on students and staff, as well as potentially sensitive usage information. The framework’s data governance module enforces anonymisation or pseudonymisation where possible, supplemented by rigorous, role-based access control and logging [23,33]. Regulatory requirements (e.g., GDPR and FERPA) are incorporated by design, mandating user consent and minimal data retention. For example, occupancy sensors aggregately capture student attendance unless individual identities are expressly required for a justified purpose.
When heightened transparency is desirable, blockchain-based solutions may be used to record transactions (e.g., asset transfers and maintenance logs) in an immutable ledger [34]. Although added overhead is introduced, the tamper-resistant nature of blockchain enhances data integrity. Beyond these measures, federated learning (FL) techniques would be employed for AI model training on sensitive datasets, whenever applicable. Instead of consolidating all raw data in a central server, the framework can train machine learning models in a decentralised fashion: model updates are computed locally at each site (e.g., on edge servers at different campuses) and then aggregated centrally, without transmitting the underlying private data. This approach preserves privacy by keeping personal information on local devices while still benefitting from collaborative intelligence across the network [35]. Ultimately, trustworthiness remains central: from device firmware to cloud analytics, every layer undergoes rigorous threat modelling. State-of-the-art safeguards, including anomaly detection, encryption, and backup strategies, are embedded throughout the framework to maintain a reliable, privacy-compliant smart campus [36].

2.3. Proposed Framework Architecture

This conceptual framework consolidates advanced IoT sensing, AI-driven analytics, and secure networking to establish a dynamic and holistic platform for managing campus resources. Figure 1 visualises the multi-layered system, wherein each stratum fulfils a distinct role, collectively enabling real-time decision-making and transparent data governance in educational settings of all levels [37,38].
Perception Layer (IoT Devices). At the base is a pervasive IoT infrastructure consisting of sensors, actuators, and edge devices distributed throughout the campus. These components monitor energy usage, occupancy, environment metrics, and security status in real time. Actuators (e.g., thermostats and lighting systems) respond to commands for automated control of physical facilities. This setup supplies the raw data streams critical to generating context-aware insights.
Network Communication Layer. Data from various sensors pass through a connectivity framework on 5G. Such heterogeneous networking supports scalability and accommodates diverse devices operating under different bandwidth or latency needs [39,40]. Moreover, a comprehensive architectural and operational model enhances interoperability, resource optimisation, and data governance within smart campus infrastructures [41,42]. Quality-of-service mechanisms guarantee that vital alerts (e.g., safety notifications) are prioritised over routine status reports.
Edge/Cloud Computing Layer. Proximal “edge” servers execute latency-sensitive tasks, including anomaly detection or resource allocation, thus preserving speed and continuity. More computationally demanding processes, such as data mining or advanced ML training, are offloaded to cloud environments. This hybrid approach reduces the load on local nodes and leverages substantial cloud resources for historical analysis. The integration of Heterogeneous Information Networks (HINs) [43] could further enhance semantic data management and facilitate efficient querying of interconnected data across diverse IoT devices and campus systems.
AI Analytics and Security Layer. This core tier processes input from the lower layers using ML, deep reinforcement learning, and optimisation algorithms. It addresses scheduling complexities, predictive maintenance, and dynamic resource reallocation. Concurrently, an adaptive security module employs continuous monitoring, intrusion detection, and role-based authorisation to mitigate risks in an environment where connected devices often enlarge the attack surface.
Application Layer (User Services). Finally, stakeholders, including facility managers, academic staff, and students, access analytics via dashboards or mobile applications. Advanced chatbot interfaces may further streamline queries (e.g., requesting classroom availability), facilitating direct interactions without specialised training [44]. Data-driven recommendations appear with interpretability options, allowing campus officials to override or customise system outputs, when policy considerations demand [45].

2.3.1. AI for Predictive Maintenance

Figure 2 illustrates how the proposed framework conceptually employs predictive analytics to maintain critical campus assets, ranging from audiovisual equipment and HVAC systems to IT servers, by leveraging IoT sensor data and ML models. This proactive approach aims to preempt failures, minimise downtime, and extend the lifecycle of high-value infrastructure. Prescriptive maintenance methodologies, such as those proposed in [46], could further enhance this system by enabling autonomous decision-making, anomaly detection, and optimised scheduling for the physical infrastructure of campus buildings.
Continuous Condition Monitoring. Campus assets—ranging from HVAC units to network servers—are equipped with IoT sensors which capture operational metrics, such as vibration intensity, temperature fluctuations, and resource utilisation [7]. High-frequency data undergo preliminary screening at the edge computing layer, which efficiently filters routine readings from potential anomalies. Meanwhile, historical data accumulate in cloud repositories, supporting broader trend analysis and comparative diagnostics.
Data Analysis and Anomaly Detection. Incoming signals feed into advanced AI models, including time-series forecasting, anomaly detection, and ML methods capable of learning complex, nonlinear relationships in asset behaviour [9,47]. Concretely, the framework streams the multivariate sensor vector x t via 5 G to an LSTM-based time–series forecaster which outputs the probability P ( failure h ) within horizon h [47]. In parallel, an edge-deployed Isolation Forest flags point anomalies so that bandwidth-light diagnostics remain available during back-haul congestion. If either model exceeds a preset confidence, the maintenance micro-service publishes an MQTT work-order to the CMMS queue. For instance, abrupt spikes in vibration signatures or temperature may indicate imminent component failure. Edge nodes handle rapid assessments (e.g., threshold breaches) to expedite alerts, whereas high-fidelity analytics, such as Remaining Useful Life estimation, are performed in the cloud using computationally intensive algorithms.
Maintenance Decision and Scheduling. When anomalies surpass a predetermined confidence level, the system automatically generates a maintenance request, coupled with an AI-derived timeline, estimating how soon the issue could escalate. To minimise disruptions, the module consults campus timetables and resource availability, optimising for factors, such as technician schedules and room occupancy [17]. This process ensures that, for example, repairs on a failing projector are slotted into unoccupied time blocks or carried out during off-peak hours.
Action and Feedback. Approved maintenance orders are dispatched to relevant personnel or integrated into the institution’s computerised maintenance management system. Once repairs are completed, sensor data verify the asset’s return to acceptable operational thresholds. These post-intervention metrics are then fed back into the AI models, allowing continuous refinement of detection and prediction parameters [48]. Many institutions still fix equipment only after breakdowns, leading to class disruptions or safety risks. The proposed approach aligns with trends in smart building management, where predictive analytics reduce downtime by scheduling fixes in advance. For example, the University of Southern California has deployed AI-driven predictive maintenance to keep facilities running smoothly, prevent equipment breakdowns, focusing on energy efficiency and sustainability [49].
Broad Applicability. Although often associated with mechanical or electrical equipment (e.g., motors and air conditioning units), this predictive protocol also extends to network devices and software systems. For example, analysing router throughput patterns can reveal early signs of degradation, prompting upgrades or reboots before a critical outage occurs. AI-based predictive maintenance has significantly lowered equipment downtime and streamlined campus operations by enabling data-driven asset management [16]. By uniting IoT-based monitoring with analytics-driven forecasting, the framework transforms maintenance from a reactive task into a strategic, cost-effective initiative aligned with the broader goals of a smart campus.

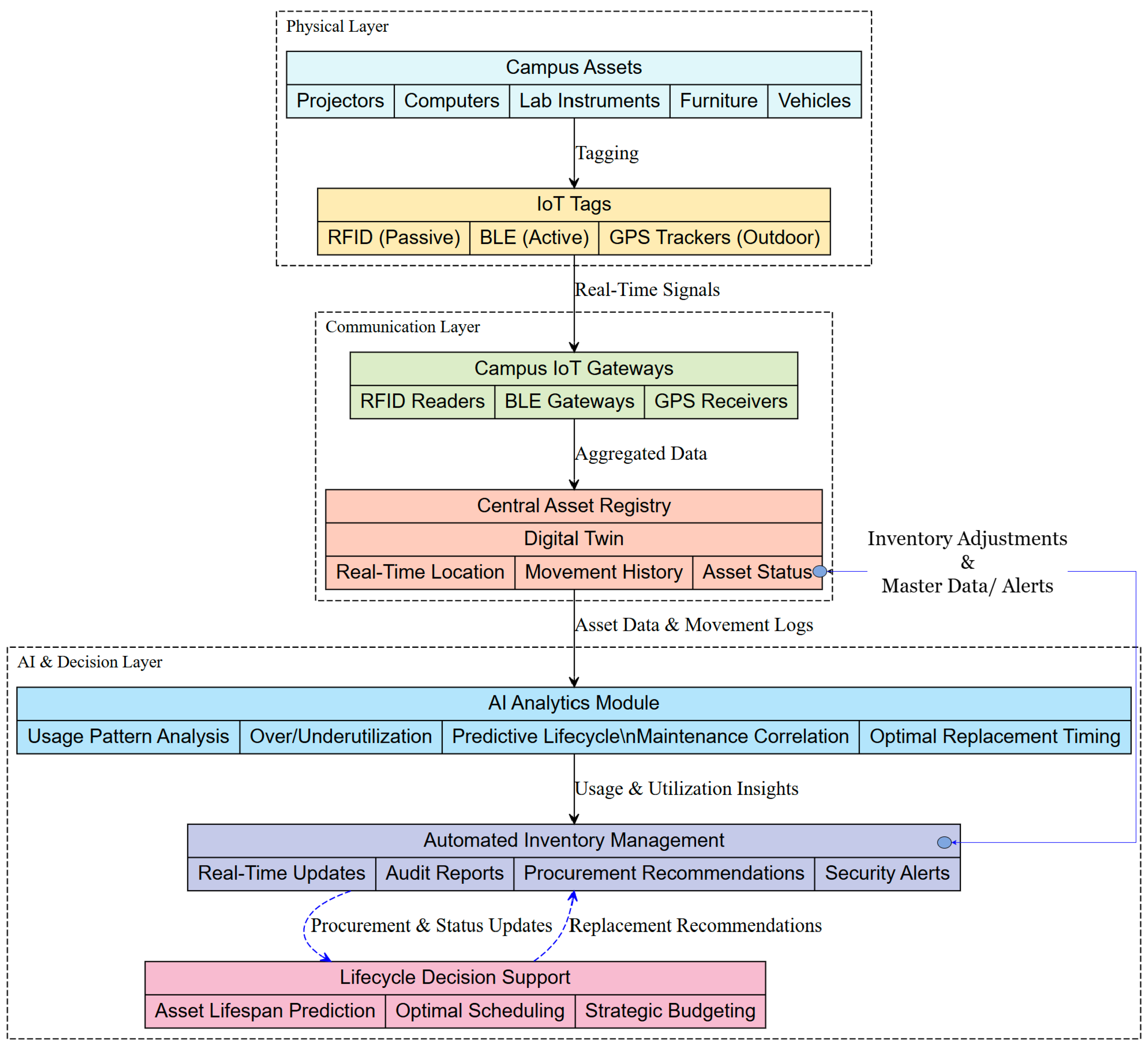
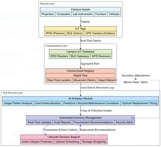
2.3.2. Asset Tracking and Lifecycle Management

Figure 3 provides an overview of the system for monitoring campus assets, such as computers, lab equipment, vehicles, and managing them throughout their lifecycle. By combining real-time IoT tracking technologies with AI-driven analytics, the framework can reduce losses, ensure optimal utilisation, and support proactive decision-making. IoT and ML-driven management systems have been effectively applied to student-related data, significantly improving data handling efficiency, predictive capabilities, and privacy management in university settings [50].
Real-Time Asset Monitoring. The system may use a mix of tagging technologies to track different categories of items. For instance, RFID tags work well for indoor objects like projectors or desktop computers, while GPS trackers are installed on outdoor assets, such as maintenance vehicles or library books. Strategic placement of RFID gateways or handheld scanners ensures that every ingress or egress is recorded, maintaining a constantly updated “digital twin” of the entire inventory [5,51]. This live registry offers instant insight into an asset’s location, status, and recent movement history, e.g., James Madison University (JMU), which tracks roughly 4000 audiovisual devices distributed across 50 buildings [52]. JMU significantly reduced manual audit times and achieved faster identification of misplacements or unauthorised relocations. Inspired by this success, the present framework automatically detects if an asset leaves its assigned room without a proper request and raises alerts to relevant staff, thereby deterring theft and improving operational efficiency.
Lifecycle Analytics. Beyond positional data, the system ingests usage metrics, such as the frequency of projector utilisation or lab equipment uptime, to identify patterns of overuse or underuse. An AI module correlates this information with repair logs, anticipating when a particular device might approach the end of its functional life.Underutilised equipment may be prime for reassignment between departments, whereas overburdened assets might warrant additional units to avert bottlenecks. For example, if a certain model of a 3D printer consistently fails after 800 operating hours, the platform forecasts a service interval for that device before disruption occurs.
Automated Inventory and Security. Because every asset is continuously monitored, annual audits and compliance checks transform into straightforward database queries. The framework can generate real-time reports, which detail asset locations and condition levels. In parallel, security protocols trigger alerts if an expensive microscope or specialised server exits its designated zone unexpectedly, reinforcing loss prevention.
Lifecycle Decision Support. Leveraging the accumulated historical data, the system’s analytics module estimates each asset’s optimal replacement schedule or potential for upgrades. It can also align these recommendations with campus budget cycles, enabling strategic procurement planning, rather than hazard replacements. By consolidating asset tracking, performance analytics, and predictive modelling, the framework enables universities to extend resource lifetimes, forecast replacement costs, and ensure that mission-critical devices remain operational, ultimately elevating the standard of educational services and facility management [11].

2.3.3. Dynamic Resource Allocation

The dynamic resource allocation engine (illustrated in Figure 4) is the module which orchestrates the optimal distribution of campus resources in response to changing demands and conditions in real time.
Rather than relying on static timetables or ad hoc managerial updates, the system centralises input from IoT sensors, occupancy data, and institutional constraints to decide where and how to allocate needed capacity. By dynamically matching supply (such as available classrooms, bandwidth, or HVAC output) with actual demand (the number of people using a room, or the network load at a given hour), it reduces waste while also improving user experience.
In a typical scenario, occupancy monitors embedded in lecture areas and study rooms provide near-instant feedback on how many seats are filled, which in turn prompts the allocation engine to lower lighting or temperature settings if a space empties earlier than scheduled. Real-time space-use measurement tools have proven valuable in accurately capturing utilisation patterns, thus further enhancing campus space management and resource allocation efficiency [53]. Conversely, if a previously unoccupied lab suddenly hosts an unplanned session, the system can proactively adjust environmental controls, ensuring comfort without waiting for manual intervention. When these capabilities are coupled with next-generation 5G connectivity, the institution gains a strong backbone for fast data transfer, an especially important factor when responding to last-minute classroom reassignments or a surge in network usage, which occurs during large online examinations [8].
Real-time resource allocation also extends to utilities, such as power distribution. For example, a building experiencing low foot traffic in the late afternoon can have its heating or air-conditioning settings scaled down, while another building, unexpectedly busy with an event, can receive extra HVAC output. This principle of selective energy modulation aligns with broader concepts of smart campus optimisation, in which AI-driven policies prioritise sustainability and cost savings. The approach stands in contrast to rigid scheduling systems, which may continue to heat or cool entire floors based on outdated assumptions of usage. Empirical evidence suggests that flexible load management can yield significant energy reductions, while satisfying user comfort levels [54].
Beyond physical infrastructure, the framework can dynamically allocate digital resources. If a large online workshop is set to begin, the system might automatically grant additional server capacity or allocate higher network bandwidth to that application, then decommission these resources when the event concludes. This form of elastic scaling is a concept borrowed from cloud computing environments and has begun making inroads in educational institutions aiming to support remote or hybrid learning. Such an approach can prevent outages during peak traffic, particularly when thousands of students simultaneously access video content or online exams [31,55].
To determine the best distribution, the allocation engine relies on optimisation and ML algorithms designed to handle multiple objectives. For instance, it might seek to minimise energy consumption, while maintaining comfort constraints for occupied spaces, or to balance classroom sizes so that no single facility becomes overcrowded. Some configurations involve reinforcement learning: the system iteratively refines its policies based on feedback, learning what adjustments best reduce costs or maintain user satisfaction. Over time, the engine grows more adept at anticipating fluctuations, including class cancellations, event overruns, or sudden resource spikes [39].
Still, the engine operates under a governance layer which respects departmental preferences and administrative approvals. If the AI recommends moving a scheduled lecture from one building to another to ease congestion, it can either execute the move autonomously—if permitted—or propose it to human decision-makers. In this way, the dynamic resource allocation process strikes a balance between automation and human oversight, promoting a responsive, yet transparent management culture. During emergency conditions, such as a hazardous spill in a lab, the system swiftly deactivates relevant spaces and reallocates upcoming sessions to safer rooms, minimising disruption and safeguarding occupants.
By continuously assessing real-world conditions and balancing them against institutional priorities, the allocation engine transforms a fragmented, manually oriented operational style into a cohesive, data-driven mechanism. Ultimately, such adaptability not only reduces operational costs-for instance, by lowering heating and cooling in vacant areas, but also heightens the overall quality of services provided, allowing students, faculty, and staff to benefit from well-matched campus resources throughout the academic year.

2.3.4. Adaptive Scheduling and Timetabling

Figure 5 outlines an AI scheduling engine which integrates multiple inputs (e.g., course data, constraints, user preferences, maintenance status) to generate and maintain conflict-free timetables for classes, exams, and events. The scheduler continuously monitors real-time updates, applying minimal-perturbation algorithms for re-optimisation if disruptions occur, and dispatching notifications of any changes to relevant stakeholders.
Scheduling in educational institutions is an NP-hard task, as it demands assignments which respect room capacities, instructor availability, and avoidance of course conflicts. Meta-heuristic approaches have demonstrated high efficacy for such complex timetabling problems [21]. The scheduler solves a binary-integer programme which minimises a weighted sum of room under-utilisation and student-conflict penalties. A Timefold Solver pipeline could be adopted: (i) a “Strongest Fit Decreasing” construction heuristic builds a feasible seed schedule; (ii) Local Search refines it with Hill-Climbing Late Acceptance followed by Tabu Search, an evolutionary meta-heuristic portfolio proven to scale on faculty-level data sets [56]. Consequently, the AI scheduler initially generates a timetable by combining constraint-solving with meta-heuristics, accommodating essential constraints (e.g., no double-booking, limited room capacity) and optimising optional preferences (e.g., optimal instructor distribution according to student personalised needs) [57].
Adaptive rescheduling leverages real-time data to address unexpected changes. If an instructor is unavailable or critical equipment fails, the scheduler identifies these events and applies minimal-perturbation heuristics [58], modifying only the necessary assignments to maintain stability. Minor updates may be auto-deployed if they align with predetermined thresholds, minimising disruptions to the broader timetable.
Figure 5 shows how the system continuously monitors feedback channels to update or refine schedules. Integration with resource data (e.g., projector downtime or lab equipment shared by other departments) further improves accuracy. Occupancy sensors offer insights to reassign rooms if actual attendance deviates substantially from enrollment. Instructors, departments, and students also provide scheduling preferences, which the system treats as soft constraints; it can run what-if scenarios to guide academic decision-making. Additionally, the system can incorporate forecasting models based on supervised (e.g., Random Forest, SVM) and unsupervised (e.g., k-means, hierarchical clustering) learning applied to social media data, enabling early detection of sentiment-driven events, such as health concerns or student mobilisations [59]. Sentiment analysis frameworks like the BERT-based model proposed in [60] further enhance this capability by classifying multilingual social media discourse in real time, allowing institutions to dynamically adjust timetables and get early alerts in response to shifts in public sentiments.

2.3.5. Data Security and Privacy Module

The final core component of the framework is the data security and privacy module, which is crucial for protecting the integrity of the system and the trust of its users.
Measures are taken at multiple levels: device authentication at the IoT layer, encryption of data in transit across the network, secure data storage and access controls in the data layer, and AI-driven security analytics to detect and respond to threats in real time. Given the sensitive nature of educational data (student personal information, grades, research data) and the extensive connectivity of a smart campus, the system implements a defense-in-depth strategy.
Authentication and Access Control: All IoT devices and users interacting with the system are authenticated (using methods like certificates or secure credentials) to prevent unauthorised access. Role-based access control ensures that, for instance, only authorised staff can view certain dashboards or control critical systems.
Encryption and Secure Communication: Data from sensors are encrypted end-to-end from the device to the server, often using lightweight IoT cryptography for sensor constraints. Campus networks are secured via protocols (WPA3 for Wi-Fi, VPN tunnels for remote access, etc.), reducing the risk of eavesdropping or tampering as data flows.
AI-driven Threat Detection: The module employs AI to monitor network traffic and user behaviour for anomalies which could indicate cyberattacks or breaches. For example, an unusually high data transfer from a device at odd hours might signal a compromised node. AI techniques for anomaly-based intrusion detection are applied, allowing the system to flag potential threats faster than manual monitoring [61].
Privacy Preservation: Since the system collects extensive data (including possibly personal data like IDs when tracking assets or logs from Learning Management System (LMS)), compliance is ensured with privacy regulations (such as GDPR or FERPA in the educational context). Techniques like data anonymisation, aggregation, and strict data retention policies are built in. Users (students and staff) are informed and given appropriate control over personal data usage, providing trust.
Figure 6 illustrates this layered design, depicting device-level authentication, encryption locks on data streams, secure repositories with controlled access, AI monitoring of system logs, and an incident response pathway which isolates problematic devices or alerts responsible personnel.

3. Results

A typical day on a smart campus unfolds as a seamless interplay between intelligent systems. This subsection presents such a day, illustrating how the proposed AI-driven modules, IoT sensors, and 5G network infrastructure intertwine to streamline educational processes. It showcases a sequence of conceptual, real-time indicative decisions from morning class scheduling to evening resource reallocation, noting the synergy among modules (maintenance, asset tracking, and predictive analytics). This condensed scenario presents how AI-driven orchestration can enhance both operational and managerial resilience and the learning experience.

3.1. Optimisation Problem Formulation

The scheduling problem is formulated as a combinatorial optimisation task that assigns events to feasible time-resource slots. At the same time, it minimises scheduling conflicts and disruptions.
Let
E = { e 1 , e 2 , , e n } denotes the set of events (e.g., classes or exams),
T = { t 1 , t 2 , , t m } denotes the set of possible time slots,
R = { r 1 , r 2 , , r k } denotes the set of resources (e.g., rooms, instructors),
x e , t , r { 0 , 1 } be a binary decision variable defined as:
x e , t , r = 1 if event e is assigned to time slot t with resource r , 0 otherwise .

3.1.1. Objective Function

The goal is to minimise the overall conflict or disruption cost introduced by the schedule (Equation (1)):
min x e E t T r R x e , t , r · CostImpact ( e , t , r , S ) ,
where CostImpact ( e , t , r , S ) is a function that evaluates the scheduling cost, including resource conflicts, time preference violations, and instructor overload.

3.1.2. Constraints

The optimisation is subject to the following constraints:
  • Unique Assignment: Each event must be assigned exactly once (Equation (2)):
    t T r R x e , t , r = 1 e E
  • Resource Conflict Avoidance: A resource cannot be assigned to more than one event at the same time (Equation (3)):
    e E x e , t , r 1 t T , r R
  • Feasibility of Assignment: An event cannot be assigned to an infeasible slot (Equation (4)):
    x e , t , r = 0 if isFeasible ( e , t , r ) = False

3.1.3. Heuristic Solution via Adaptive Scheduling

The optimisation problem above is solved heuristically by Algorithm 1. Thus, for each event e E , the algorithm performs the following:
  • Computes the set of feasible slots T e ;
  • Evaluates the cost of assigning e to each slot t T e using CostImpact ( S , e , t ) ;
  • Selects the slot t * that minimizes the cost;
  • Updates the schedule S accordingly.
This greedy, local optimal assignment approach enables dynamic adaptation and real-time responsiveness while approximating the global optimum. The adaptive scheduling algorithm ensures that, even with unexpected changes (like sick leave or sudden room unavailability), the timetable is quickly re-optimised. More specifically, an updated schedule S is initialised by copying the current schedule S, ensuring minimal disturbance to existing allocations.
Algorithm 1 Adaptive Scheduling and Resource Allocation.
Require: S ▹ Current schedule
Require: E ▹ Set of events to be scheduled
Require: R ▹ Resource matrix
Ensure: Updated schedule S with minimised conflicts
  1: S S
  2: for all  e E  do
  3:       T e { t isFeasible ( e , t , R ) = True } ▹ Valid time–room–instructor slots
  4:       t * arg min t T e CostImpact ( S , e , t ) ▹ Slot with minimal disruption
  5:       schedule ( S , e , t * )
  6: end for
  7: broadcastNotifications ( S )
  8: return  S
Note: Each slot t is a composite of time, room, and instructor. CostImpact ( S , e , t ) implicitly includes the resource dimension r as it is part of the current schedule S . This way, compact notation improves algorithm readability without loss of generality.
Then, an iteration takes place over each event e in the event set E. The feasibility of assigning e to each time-slot t is verified by consulting the resource matrix R, which checks whether the required room capacity, instructor availability, and timing constraints are satisfied. The specific time-slot t * is identified that minimises conflict or disruption cost, ensuring minimal effect on previously scheduled events. Next, the new assignment (event e → slot t * ) is assigned to the updated schedule S . After processing all events, notifications of any modifications are broadcast to relevant stakeholders (such as instructors and students), and finally, the algorithm returns the revised schedule S .

3.2. Smart Institution Proposed Framework in a Typical Scenario

Morning: As the day begins, the dynamic scheduling module checks real-time data on class enrolments, faculty availability, and room occupancy. When an instructor calls in sick at 7:00 a.m., the system’s AI-driven scheduler automatically searches for a substitute or an optimal rescheduling slot. It evaluates constraints (room capacity, student schedules, instructor qualifications) and promptly revises the timetable. Students and staff receive instant notifications via a campus app, avoiding confusion and idle time. According to Algorithm 1, the adaptive rescheduling optimisation process can be described as iterating over affected classes, finding feasible time-room alternatives, and selecting the option that minimises disruption cost (e.g., minimising the number of student schedule conflicts).
Mid-Day: IoT sensors embedded in projectors and HVAC systems report anomalous vibrations and temperatures. An AI-based predictive model detects a likely projector bulb failure in Room 210 within the next hour. Immediately, the system triggers a maintenance ticket and flags the real-time resource allocation module. Before the scheduled 2:00 p.m. lecture in Room 210, the system proactively reallocates that class to a nearby equipped room and informs the instructor and students. The maintenance staff, guided by the system’s alert, replace the projector bulb at 1:30 p.m., avoiding downtime during scheduled classes. This illustrates how predictive maintenance and scheduling modules interact: the former forecasts issues, and the latter dynamically adjusts schedules to prevent disruptions. In parallel, energy sensors report low occupancy in certain study areas, prompting the system to dim lighting and moderate HVAC output to save energy, then restoring normal settings as students return, thereby optimising utilities without human intervention.
Afternoon: In the library, the asset tracking module is actively helping students and staff. A student needs a portable VR headset for a design class; she uses the campus app to locate the nearest available headset. The asset tracking system, using RFID and wireless networks, pinpoints a free device in Lab A and guides her there with turn-by-turn directions. Meanwhile, a faculty member schedules an impromptu study session after an exam. The dynamic scheduling module cross-checks room availabilities and reserves a suitable space, while the asset tracker ensures a digital projector is in that room and functioning. The integration between scheduling and asset tracking guarantees resources (rooms, equipment) are matched to needs in real-time, eliminating the common scenario of double-booked rooms or missing equipment. Students arriving at the session automatically check in via their smartphones, updating occupancy data for that space. These occupancy data feed back into the resource allocation module, which continuously analyses utilisation patterns.
Evening Disruption: At 5:00 p.m., if an unforeseen incident occurs, e.g., a minor water leak in a building, IoT flood sensors trigger an alert after detection to the maintenance module, which classifies it as a moderate issue requiring attention, but not an immediate evacuation. The incident response system (part of the maintenance module) correlates this with the schedule and finds two evening classes and a club meeting planned in that building. In seconds, the dynamic scheduler relocates those sessions to alternate venues, avoiding cancellation. Attendees are alerted to the new locations via push notifications on their mobile phones. The wireless 5G network infrastructure enables all modules to share this information instantly. Maintenance crews, directed by the predictive maintenance system’s workflow, contain the leak within an hour. The system’s cross-module integration gives the following: predictive maintenance identified the risk (water leak) through sensor data, the scheduling module rearranged events, and the resource allocation module ensured needed equipment (e.g., moving a portable projector to the new meeting room) was in place. Real-time dashboards in the campus control centre show the status of all ongoing actions—maintenance progress, room reassignments, and notifications—providing administrators with situational awareness. By the day’s end, the campus has functioned with a level of agility and optimisation impossible in a traditional setting. The key modules—predictive maintenance, dynamic scheduling, real-time resource allocation, and asset tracking—have worked in concert.
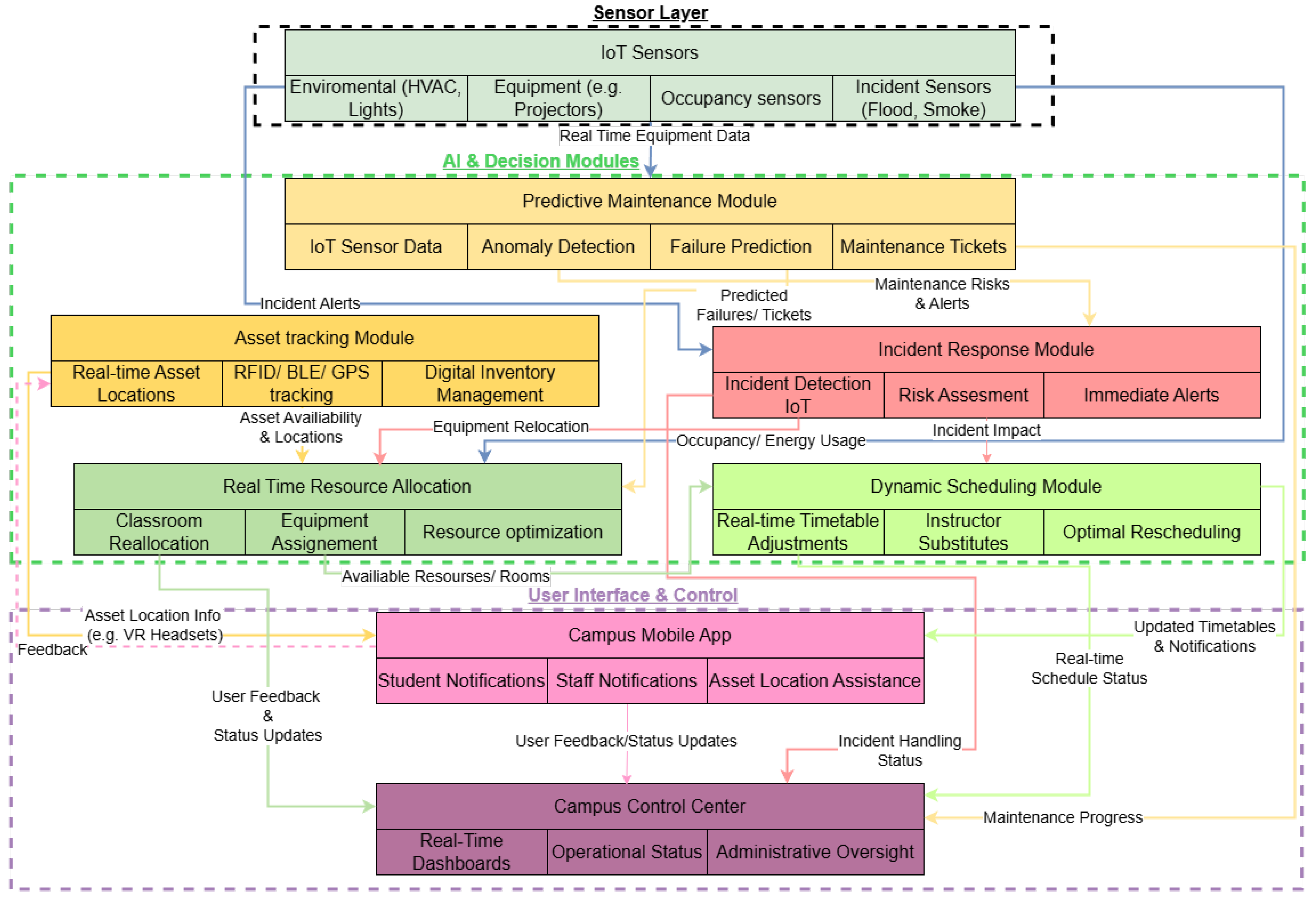
Figure 7 illustrates these interactions, depicting how sensor data and AI predictions flow into scheduling decisions, how resource allocation pulls in asset data, and how all modules share a common data backbone. In essence, the scenario demonstrates proactive optimisation (issues are anticipated and mitigated before escalation) and real-time reaction to disruptions (the system autonomously adjusts to keep operations smooth). This framework ensures that learning and administrative processes continue uninterrupted and optimised, validating the efficacy of an AI-driven smart campus approach. The campus not only reacts to events, but also anticipates needs, allocating resources on the fly and continuously learning from data (e.g., refining prediction models with each incident).

3.3. Evaluation of Framework Generalizability and Scalability

Generalizability and scalability are key to an effective smart campus framework. As educational institutions vary widely in size, budgets, and technical maturity, the proposed design utilises modular AI–IoT layers for incremental adoption. Hence, functionalities can be integrated step by step to maximise operational fit. Campuses can address immediate needs—such as scheduling—before adding predictive maintenance or real-time resource management. This layered approach lowers adoption barriers across heterogeneous infrastructures [17].
Smaller institutions lacking extensive IT support might deploy a single scheduling engine to reduce resource conflicts, while larger universities can incorporate cloud computing, edge gateways, and containerised clusters to handle surging data loads. Open-standard interfaces (e.g., RESTful APIs, message brokers) ease interoperability and mitigate organisational pushback [33]. Additional modules—like asset tracking or anomaly detection—function independently, yet communicate through well-defined APIs, enabling horizontal and vertical scaling, without overwhelming hardware [23]. Legacy buildings can also be upgraded with wireless sensors and minimal retrofitting, preserving historical structures [3]. Scaling in alignment with each campus’s readiness fosters sustainable innovation and safeguards existing investments.
Ultimately, the framework’s modular nature supports a phased deployment strategy conforming to local regulations, infrastructure constraints, and institutional budgets. This gradual evolution helps institutions build a comprehensive smart campus that fulfils modern compliance demands [62].

3.4. Contribution and Benefits

The proposed conceptual framework makes five distinct contributions to the domain of educational management, each corresponding to a recognised gap in the current literature and practice. Firstly, it introduces a unified architecture which integrates IoT-based sensing, machine-learning analytics, and secure wireless communication—most notably 5G slicing and edge-cloud orchestration—into a coherent system for campus-wide coordination. It does not treat maintenance, scheduling, and resource tracking as isolated functions. It enables continuous feedback across operational layers, thereby supporting real-time decision-making and intelligent automation.
Secondly, the system is deliberately modular and scalable, facilitating adoption by institutions of varying size and technical maturity. Smaller campuses, or those with constrained budgets, may adopt isolated modules—such as predictive maintenance or adaptive scheduling—without requiring a complete overhaul of existing infrastructure. Each module operates independently yet remains interoperable, allowing institutions to expand incrementally as their capacity evolves. This modularity lowers the threshold for entry and aligns the framework with the realities of deployment in diverse educational environments.
Thirdly, the framework advances accessibility by emphasising an interpretable interface and reducing the dependency on specialist IT personnel. Rather than requiring technical configuration at every layer, key control components—such as the analytics dashboards and decision-support systems—are designed to be navigable by administrators, department heads, and support staff without deep technical training. The system’s visual abstractions and configuration tools are grounded in the workflows of educational governance, not generic IT administration.
Fourthly, the design addresses the current deficit in embedded security within educational infrastructure. The framework includes an AI-enhanced intrusion detection system that monitors behavioural patterns across device, edge, and cloud layers, identifying real-time anomalies and triggering automated containment protocols. Security is not treated as an external or post hoc consideration but is structurally integrated into the operational flow.
Finally, the system offers many operational benefits. Predictive maintenance reduces downtime and extends the life of critical infrastructure by analysing sensor telemetry to preempt mechanical faults. Adaptive scheduling engines re-optimise timetables in response to real-world events such as instructor absences or room conflicts. When paired with real-time resource allocation, these modules reduce administrative burden, improve asset utilisation, and deliver a more stable scheduling experience for students and staff. At scale, the system supports cost savings, energy optimisation, and institutional resilience.
Collectively, these contributions present not only a technological proposal but also a governance-oriented vision: a smart campus which is not merely reactive, but proactive, inclusive, and continuously improving through coordinated sensing, analytics, and control.

4. Discussion

The proposed AI-enabled, wireless-driven framework fundamentally transforms resource planning in education by supplanting siloed, reactive strategies with real-time, data-driven insights. Traditional approaches have often led to siloed decision-making and reactive interventions, but this paradigm shifts dramatically when real-time IoT data and advanced analytics guide policy and operational control. By leveraging pervasive data from Internet of Things (IoT) sensors and institutional databases, decision-making can shift from intuition-led or ad hoc reactions to evidence-based, proactive strategies. Campus administrators can move beyond the “decentralised management” and “passive response” paradigms of the past [63]. Below, the discussion examines key points around managerial impact, scalability, integration requirements, and the potential limitations which implementers must address.

4.1. Implications for Educational Management and Decision-Making

By systematically collecting and analysing data on classroom occupancy, energy consumption, and infrastructure performance, campus leaders can make decisions driven more by empirical patterns than by assumption or ad hoc responses. Such a transition to data-informed governance resonates with broader trends in educational digitization, where institutions increasingly apply analytics for continuous improvements [64]. The ability to predict malfunctions (e.g., failing projectors or overtaxed HVAC systems) and proactively allocate maintenance support enables institutions to reduce downtime and improve the overall student experience. Indeed, one of the greatest values of real-time data emerges in forecasting usage peaks, as it allows administrators to anticipate pressure points-whether in library facilities, labs, or cafeteria lines-and adjust resources accordingly [14,16,65].
Beyond immediate operational benefits, this approach drives the concept of scenario-based strategic planning. For instance, administrators might simulate the effect of expanding certain academic programmes, redesigning timetables, or altering building usage policies to gauge potential outcomes before any real-world action. Combined with digital twins, which replicate physical campuses in a virtual model, leaders can systematically test resource allocation “what-if” scenarios (e.g., class time changes or new building projects) [16]. Such forecasting reduces the likelihood of disruptive missteps and improves stakeholder confidence when undertaking large-scale projects or new technology roll-outs [38].

4.2. Generalizability and Scalability Across Educational Levels

Another critical strength of the proposed framework is its suitability for diverse educational settings, from small primary schools to sprawling multi-campus universities. Modularity—in both hardware (IoT sensors, edge devices) and software layers (predictive maintenance, scheduling, resource allocation, asset tracking)—enables institutions to adopt selected functions aligned with their immediate demands and technical readiness. For example, a remote high school may introduce AI-driven scheduling tools to minimise frequent classroom conflicts. At the same time, a large urban research university might roll out full-scale predictive analytics encompassing IT infrastructure, science labs, and energy systems [37]. The emphasis on open protocols and wireless communication (Wi-Fi 6, 5G) further bolsters scalability; expansions typically require simply adding additional sensors or server nodes to handle higher data loads. Flexibility is crucial for building a “smart campus”, particularly given that some institutions (e.g., rurals) struggle with legacy infrastructure or constrained budgets. The multi-layer architecture in Figure 1 enables targeted, layer-specific tactics that translate the framework to low-resource campuses. For example, leveraging a neutral-host micro-cell with network slicing permits several rural schools to share radio and core resources; In [66], the techno-economic analysis reports a 35–45% reduction in annualised cost per user relative to single-tenant roll-outs. This slice-as-a-service model preserves the high-reliability back-haul assumed in Figure 1 (centre).
Key closed-loop functions—predictive maintenance as shown in Figure 2) and timetable repair (Figure 5)—can execute on sub-10 W single-board devices located on-site; only lightweight model updates are synchronised, allowing operation during back-haul outages without disrupting the data flow arrows shown in Figure 1.
Digital-inclusion work by [67] shows that coupling zero-rated mobile access with concise, practice-oriented micro-MOOCs for teachers increased LMS engagement among vulnerable learners by nearly one-third. Mirroring that finding, the dashboard in Figure 7 is implemented with progressive enhancement (HTML-only first, full 3D digital-twin view when bandwidth permits) and is accompanied by a two-step training path—online orientation before equipment arrival and quarterly in-person clinics (half-day refreshers every three months for the school’s designated “digital custodian”). Embedding neutral-host slicing, edge-first execution, and blended capacity-building into the deployment roadmap ensures that inclusion is operational rather than aspirational, fully consistent with the modular logic of the proposed framework in this research. Lastly, smaller colleges could rely heavily on edge computing solutions or a cloud subscription service rather than maintaining their own data centres [68].

4.3. Integration with Existing Systems and Stakeholder Adoption

Deploying an advanced AI–IoT framework mandates careful coordination with existing tools, such as learning management systems, building management platforms, or student information databases. Rather than “rip and replace”, an incremental integration strategy can ease costs and institutional discomfort, linking new modules via standardised APIs or secure middleware [28]. For example, maintenance schedules generated by the predictive module can feed into established work-order systems; likewise, dynamic scheduling updates can automatically populate staff and student calendars in an already-familiar learning management environment. However, technology alone does not guarantee success: human acceptance is paramount. Faculty, staff, and students must be sufficiently trained to trust, interpret, and, when necessary, override AI suggestions [69]. Structured roll-out phases—pilot tests in one department or building—can mitigate user scepticism, generate valuable feedback, and demonstrate tangible efficiency gains. Additionally, formulating clear data-sharing policies (e.g., who can see real-time occupancy data, or under what conditions personally identifying information may be used) is critical for sustaining user buy-in and meeting any relevant data protection mandates. Aligning with the strategic vision of AI-enabled smart campuses and management, each module of the proposed framework finds support in recent real-world deployments.
In the proposed conceptual framework’s architecture Figure 1, each module is grounded in AI-driven approaches that have demonstrably enhanced campus governance and the learning experience in practice following previous practices [70]. For example, the predictive analytics component (Figure 2) mirrors a student dropout early-warning system deployed at Gyeongsang National University, which attained a precision of 0.963 and a recall of 0.766 in identifying at-risk students, significantly outperforming prior models – and thereby enabled more efficient targeted counselling interventions [71].
Likewise, the learning analytics dashboard (Figure 3) aligns with a pilot implementation at Politecnico di Torino, where analysis of five years of student data validated the approach and provided staff and leadership with actionable insights; this led the university’s governing body to adopt data-driven policies granting every student and instructor access to performance reports for informed self-assessment and course adjustments [72]. The framework’s adaptive content delivery system (Figure 4) emulates AI-driven personalised learning platforms that have consistently improved student engagement, exam performance and course completion rates by tailoring content to individual needs [73]. Notably, even large-scale generative AI tutors are poised to be integrated into education (e.g., Khan Academy’s partnership with OpenAI’s ChatGPT) to provide on-demand conversational guidance, exemplifying the mainstream embrace of AI-enhanced learning experiences as shown in [74].
Finally, the AI-based resource management module Figure 5) reflects advanced scheduling systems like that of Politehnica University of Bucharest, which automatically produced a conflict-free timetable with zero hard-constraint violations (i.e., no class or room clashes) as shown in [56], thereby optimising facility utilisation and drastically reducing manual timetabling effort for administrators. These real-world applications validate the proposed framework’s overall design and its potential.

4.4. Limitations and Challenges

Despite its potential, the proposed framework is not without constraints. While it is focused on providing a high-level conceptual framework (roadmap for administrators, policymakers of various disciplines and technical developers), detailed implementation, and technical validation were not employed as it was deemed a topic for future research. Nevertheless, many challenges should be addressed either in design or during the implementation stages. Firstly, data quality stands as a key vulnerability. Malfunctioning sensors or inconsistent data feeds risk degrading the AI’s predictive accuracy. A strong system of monitoring sensor health and detecting corrupted inputs is thus essential.
Furthermore, while advanced models like deep learning can yield strong forecasting results, they introduce interpretability challenges, making it difficult for human administrators to fully grasp the rationale behind certain AI outputs [48]. This “black box” effect may erode stakeholder trust if not complemented by interpretable interfaces and opportunities for human overriding.
Security remains another challenge. Increasing the number of IoT endpoints broadens the possible attack surface, necessitating stringent encryption, authentication, and network segmentation. Although intrusion detection systems can mitigate these threats, it is an ongoing race against evolving cyberattacks [9].
In addition, sophisticated digital infrastructure is required, both in networking and edge or cloud computing. Data integration also poses significant hurdles: effectively merging operational data, academic data, and environmental sensor data demands careful design and collaboration among campus IT teams. Also, there are concerns about algorithmic transparency and ethical considerations around pervasive monitoring. Stakeholder trust is essential, and the framework’s success depends on how administrators, faculty, students, and policymakers perceive and interact with automated decision-making.
Finally, implementing AI-based solutions incurs short-term costs in hardware acquisition, staff training, and software integration. Without strategic planning and stable funding models, institutions may find it difficult to sustain these projects, especially when immediate returns on investment are not guaranteed [64].

4.5. Future Research and Developments

While this paper presents a conceptual framework intended as a roadmap for educational administrators and decision-makers, practical implementation, detailed AI model training, and empirical validation remain essential next steps. Additionally, there are several promising ways to broaden its scope theoretically and practically in the future. One clear path is adopting digital twins, which function like virtual replicas of physical campuses. By testing new class schedules, facility layouts, or energy configurations in a simulated environment, institutions can spot issues before rolling out changes in real life [75]. This approach not only mitigates risk but also encourages evidence-based planning. Stakeholders benefit, too, by visualising potential outcomes through intuitive virtual models.
Meanwhile, improved data governance—with standardised protocols and ontologies—could help merge administrative, academic, and operational data streams. Automated checks for sensor anomalies would reinforce trust in AI-driven predictions [3,23]. Adding edge computing capabilities can further reduce delays by allowing key processes (e.g., real-time HVAC or security responses) to run on local hardware, rather than waiting for cloud-based analysis [12]. Over time, institutions might adopt local micro-data centres or “edge clouds” to handle AI workloads autonomously, mirroring trends in Industry 4.0-particularly relevant if connectivity is constrained or if privacy requirements dictate that sensitive data remain on site [39,76].
Another possible boost comes from eXtended Reality (XR). In the case of, for example, facility managers “walking through” a digital twin with AR glasses, seeing sensor data or AI suggestions right on the campus model [16]. This kind of immersive management can break down complex data at a glance. In parallel, FL lets multiple institutions train global AI models without pooling raw data, thus safeguarding sensitive information, while addressing campus-wide issues like dropout risk [13]. As cyber threats evolve, “quantum-safe” approaches—such as post-quantum cryptography—may become necessary to secure educational records [34]. Lastly, using multi-model energy load forecasting methods (including MLP, LSTM, and XGBoost) can refine how institutions allocate resources and elevate sustainability efforts [77].
Taken together, these innovations—AI, IoT, XR, FL, and next-generation security—signal a more robust and future-ready campus environment. Some enhancements, like digital twins or new data governance models, are ready to deploy now. Others, including quantum-safe protocols and large-scale immersive tools, might need further experimentation. Either way, they set the stage for a campus ecosystem, where technology and data unite to streamline decisions and optimise resource use.
Figure 8 illustrates how physical campus systems, in next-gen architecture (sensors, buildings, equipment), could connect to a data access platform, which feeds into data management, maintenance, and processing modules and, in turn, interfaces with a virtual simulation (digital twin) and an application platform for real-time decision-making. Such an architecture enables “virtual and real synchronisation” of campus processes, facilitating immersive visualisation for managers and data-driven policy testing before deployment. By utilising AI and digital twins, not only will decision-making become smarter and more proactive, but it will also make education more inclusive and responsive to the needs of students and society. The convergence of technologies ensures that this revolution is a continuing journey, rather than a one-time deployment. As each piece—whether a better algorithm, a new device, or a novel theory—comes into play, it can be assimilated into the framework, driving further improvements. In essence, the future of educational management will be characterised by continuous innovation, sustainability, and convergence, with AI and wireless networks at its core, augmented by digital twin simulations, distributed intelligence, and secure infrastructure [47,48,51,63,69].

5. Conclusions

The AI wireless framework marks a pivotal step in transforming how educational resources are administered and optimised. Bridging high-speed networks, strong IoT infrastructure, and advanced AI algorithms enables a shift from reactive, siloed management to collaborative, predictive governance. While challenges, such as infrastructure upgrades, data integration, and stakeholder acceptance, must be navigated, the framework’s modular design and forward-looking ethos present a compelling roadmap for institutions of diverse scales. With ongoing technological convergence, this approach will likely continue evolving, offering educational leadership a resilient, efficient, and fundamentally smarter path forward.

Author Contributions

Conceptualisation, C.K.; methodology, C.K., E.H. and P.K.; validation, C.K., E.H., M.M., C.T. and S.G.S.; formal analysis, C.K., M.M., P.K., C.T. and S.G.S.; investigation, C.K., E.H. and M.M.; resources, C.K. and S.G.S.; data curation, C.K. and P.K.; writing—original draft preparation, C.K. and P.K.; writing—review and editing, C.K., P.K., C.T. and S.G.S.; visualisation, C.K.; supervision, S.G.S.; project administration, P.K., C.T. and S.G.S.; funding acquisition, P.K. and S.G.S. All authors have read and agreed to the published version of the manuscript.

Funding

This research received no external funding.

Institutional Review Board Statement

Not applicable.

Informed Consent Statement

Not applicable.

Data Availability Statement

The original contributions presented in this study are included in the article. Further inquiries can be directed to the corresponding author.

Conflicts of Interest

The authors declare no conflicts of interest.

Abbreviations

The following abbreviations are used in this manuscript:
5GFifth Generation Wireless Networks
AIArtificial Intelligence
APIApplication Programming Interface
FERPAFamily Educational Rights and Privacy Act
FLFederated Learning
GDPRGeneral Data Protection Regulation
GPSGlobal Positioning System
HINsHeterogeneous Information Networks
HVACHeating, Ventilation, and Air Conditioning
IDSIntrusion Detection System
IoTInternet of Things
LMSLearning Management System
LPWANLow-Power Wide-Area Network
MLMachine Learning
mMTCMassive Machine-Type Communication
RESTRepresentational State Transfer
RFIDRadio Frequency Identification
URLLCUltra-Reliable Low Latency Communication
VPNVirtual Private Network
Wi-Fi 6Sixth Generation Wi-Fi
XRExtended Reality

References

  1. UNESCO. What You Need to Know About Digital Education. United Nations Educational, Scientific and Cultural Organization. 2024. Available online: https://www.unesco.org/en/digital-education/need-know (accessed on 20 March 2025).
  2. World Economic Forum. Shaping the Future of Learning: The Role of AI in Education 4.0. World Economic Forum. 2024. Available online: https://www.weforum.org/publications/shaping-the-future-of-learning-the-role-of-ai-in-education-4-0/ (accessed on 21 March 2025).
  3. Silva-da Nóbrega, P.I.; Chim-Miki, A.F.; Castillo-Palacio, M. A Smart Campus Framework: Challenges and Opportunities for Education Based on the Sustainable Development Goals. Sustainability 2022, 14, 9640. [Google Scholar] [CrossRef]
  4. Jamaica, N.J.; Tagbo, S. Artificial Intelligence in Educational Management for Enhanced Administrative Effectiveness in Rivers State Universities. Int. J. Educ. Manag. Rivers State Univ. 2025, 1, 213–236. [Google Scholar]
  5. Villegas-Ch, W.; Palacios-Pacheco, X.; Román-Cañizares, M. An Internet of Things Model for Improving Process Management on University Campus. Future Internet 2020, 12, 162. [Google Scholar] [CrossRef]
  6. Dong, Z.Y.; Zhang, Y.; Yip, C.; Swift, S.; Beswick, K. Smart campus: Definition, framework, technologies, and services. IET Smart Cities 2020, 2, 43–54. [Google Scholar] [CrossRef]
  7. Han, L.; Long, X.; Wang, K. The analysis of educational informatization management learning model under the internet of things and artificial intelligence. Sci. Rep. 2024, 14, 17811. [Google Scholar] [CrossRef]
  8. Jia, W.; Li, X.; Huang, W.; Wang, H.; Zheng, Y.; Wang, H.; Mao, Z.; Tang, T. Smart Education Under 5G+. In Proceedings of the 2021 11th International Conference on Information Technology in Medicine and Education (ITME), Wuyishan, China, 19–21 November 2021; pp. 582–585. [Google Scholar] [CrossRef]
  9. Shi, F.; Ning, H.; Huangfu, W.; Zhang, F.; Wei, D.; Hong, T.; Daneshmand, M. Recent Progress on the Convergence of the Internet of Things and Artificial Intelligence. IEEE Netw. 2020, 34, 8–15. [Google Scholar] [CrossRef]
  10. Ahmad, I.; Shahabuddin, S.; Sauter, T.; Harjulya, E.; Kumar, T.; Meisel, M.; Juntti, M.; Ylianttila, M. The Challenges of Artificial Intelligence in Wireless Networks for the Internet of Things: Exploring Opportunities for Growth. IEEE Ind. Electron. Mag. 2021, 15, 16–29. [Google Scholar] [CrossRef]
  11. Sneesl, R.; Jusoh, Y.Y.; Jabar, M.A.; Abdullah, S.; Bukar, U.A. Factors Affecting the Adoption of IoT-Based Smart Campus: An Investigation Using Analytical Hierarchical Process (AHP). Sustainability 2022, 14, 8359. [Google Scholar] [CrossRef]
  12. Min-Allah, N.; Alrashed, S. Smart campus—A sketch. Sustain. Cities Soc. 2020, 59, 102231. [Google Scholar] [CrossRef]
  13. Polin, K.; Yigitcanlar, T.; Limb, M.; Washington, T. The Making of Smart Campus: A Review and Conceptual Framework. Buildings 2023, 13, 891. [Google Scholar] [CrossRef]
  14. Zhao, M.; Zhao, G.; Qu, M. College smart classroom attendance management system based on internet of things. Comput. Intell. Neurosci. 2022, 2022, 4953721. [Google Scholar] [CrossRef] [PubMed]
  15. Chakravarthi, S.; Karikalan, B.; Wai, S.L.K. AI-Based Classroom Attendance Management in Higher Education Institutions: Revolutionizing Efficiency and Accuracy. Int. J. Innov. Sci. Eng. Technol. (IJISET) 2023, 10, 2348–7968. [Google Scholar]
  16. Okunlaya, R.; Syed Abdullah, N.; Alias, R. Artificial intelligence (AI) library services innovative conceptual framework for the digital transformation of university education. Libr. Hi Tech 2022, 40, 1869–1892. [Google Scholar] [CrossRef]
  17. Domínguez-Bolaño, T.; Barral, V.; Escudero, C.J.; García-Naya, J.A. An IoT system for a smart campus: Challenges and solutions illustrated over several real-world use cases. Internet Things 2024, 25, 101099. [Google Scholar] [CrossRef]
  18. Kanna, P.R.; Santhi, P. Hybrid Intrusion Detection using MapReduce based Black Widow Optimized Convolutional Long Short-Term Memory Neural Networks. Expert Syst. Appl. 2022, 194, 116545. [Google Scholar] [CrossRef]
  19. Dai, R.; Thomas, M.K.E.; Rawolle, S. The roles of AI and educational leaders in AI-assisted administrative decision-making: A proposed framework for symbiotic collaboration. Aust. Educ. Res. 2025, 52, 1471–1487. [Google Scholar] [CrossRef]
  20. Dong, X.; Kong, X.; Zhang, F.; Chen, Z.; Kang, J. OnCampus: A mobile platform towards a smart campus. SpringerPlus 2016, 5, 974. [Google Scholar] [CrossRef]
  21. Abdipoor, S.; Yaakob, R.; Goh, S.L.; Abdullah, S. Meta-heuristic approaches for the University Course Timetabling Problem. Intell. Syst. Appl. 2023, 19, 200253. [Google Scholar] [CrossRef]
  22. Hussain, F.; Hassan, S.A.; Hussain, R.; Hossain, E. Machine Learning for Resource Management in Cellular and IoT Networks: Potentials, Current Solutions, and Open Challenges. IEEE Commun. Surv. Tutorials 2020, 22, 1251–1275. [Google Scholar] [CrossRef]
  23. Chen, Z.; Liu, Y. Research and Construction of University Data Governance Platform Based on Smart Campus Environment. In Proceedings of the 2021 3rd International Conference on Artificial Intelligence and Advanced Manufacture, AIAM2021, Manchester, UK, 23–25 October 2021; pp. 450–455. [Google Scholar] [CrossRef]
  24. Bahalul Haque, A.K.M.; Oahiduzzaman Mondol Zihad, M.; Rifat Hasan, M. 5G and Internet of Things—Integration Trends, Opportunities, and Future Research Avenues. In 5G and Beyond; Springer Nature: Singapore, 2023; pp. 217–245. [Google Scholar] [CrossRef]
  25. Wang, J.; Wang, Y. Application of IoT and Cloud Computing Technologies in Smart Campus: Architecture Challenges and Solutions. In Proceedings of the 2024 International Conference on Internet of Things and Cloud Computing Technologies (IoCTCCT 2024), Paris, France, 27–29 September 2024; pp. 146–152. [Google Scholar] [CrossRef]
  26. Longo, E.; Sahin, F.A.; Redondi, A.E.C.; Bolzan, P.; Bianchini, M.; Maffei, S. A 5G-Enabled Smart Waste Management System for University Campus. Sensors 2021, 21, 8278. [Google Scholar] [CrossRef]
  27. Trabelsi, Z.; Alnajjar, F.; Parambil, M.M.A.; Gochoo, M.; Ali, L. Real-Time Attention Monitoring System for Classroom: A Deep Learning Approach for Student’s Behavior Recognition. Big Data Cogn. Comput. 2023, 7, 48. [Google Scholar] [CrossRef]
  28. Ajuwon, O.A.; Animashaun, E.S.; Chiekezie, N.R. Integrating ai and technology in educational administration: Improving efficiency and educational quality. Open Access Res. J. Sci. Technol. 2024, 11, 116–127. [Google Scholar] [CrossRef]
  29. Lin, S.; Cui, L.; Ke, N. End-to-End Encrypted Message Distribution System for the Internet of Things Based on Conditional Proxy Re-Encryption. Sensors 2024, 24, 438. [Google Scholar] [CrossRef] [PubMed]
  30. Fazeldehkordi, E.; Grønli, T.M. A Survey of Security Architectures for Edge Computing-Based IoT. IoT 2022, 3, 332–365. [Google Scholar] [CrossRef]
  31. Tong, L.; Ren, X.; Zhang, C.; Huang, T. 5G+ABCDNETS: A Feasible Digital Framework for New Infrastructure of Smart Campus. China Commun. 2022, 19, 191–200. [Google Scholar] [CrossRef]
  32. Aljabri, M.; Aljameel, S.S.; Mohammad, R.M.A.; Almotiri, S.H.; Mirza, S.; Anis, F.M.; Aboulnour, M.; Alomari, D.M.; Alhamed, D.H.; Altamimi, H.S. Intelligent Techniques for Detecting Network Attacks: Review and Research Directions. Sensors 2021, 21, 7070. [Google Scholar] [CrossRef] [PubMed]
  33. Telino, V.; Massa, R.; Mota, I.; Gomes, A.; Moreira, F. A Methodology for Creating a Macro Action Plan to Improve IT Use and Its Governance in Organizations. Information 2020, 11, 427. [Google Scholar] [CrossRef]
  34. Abd El-Latif, A.A.; Abd-El-Atty, B.; Mehmood, I.; Muhammad, K.; Venegas-Andraca, S.E.; Peng, J. Quantum-Inspired Blockchain-Based Cybersecurity: Securing Smart Edge Utilities in IoT-Based Smart Cities. Inf. Process. Manag. 2021, 58, 102549. [Google Scholar] [CrossRef]
  35. Rampone, G.; Ivaniv, T.; Rampone, S. A Hybrid Federated Learning Framework for Privacy-Preserving Near-Real-Time Intrusion Detection in IoT Environments. Electronics 2025, 14, 1430. [Google Scholar] [CrossRef]
  36. Zhang, Y. Challenges and strategies of student management in universities in the context of big data. Mob. Inf. Syst. 2022, 2022, 3537468. [Google Scholar] [CrossRef]
  37. Yu, L.; Enzheng, W. 5G network education and smart campus based on heterogeneous distributed platform and multi-scheduling optimization. Soft Comput. 2023. [Google Scholar] [CrossRef]
  38. Baba, K.; Elfaddouli, N.; Cheimanoff, N. The role of information and communication technologies in developing a smart campus with its four pillars’ architectural sketch. Educ. Inf. Technol. 2024. [Google Scholar] [CrossRef]
  39. Sneesl, R.; Jusoh, Y.Y.; Jabar, M.A.; Abdullah, S. Revising Technology Adoption Factors for IoT-Based Smart Campuses: A Systematic Review. Sustainability 2022, 14, 4840. [Google Scholar] [CrossRef]
  40. Xu, X.; Li, D.; Sun, M.; Yang, S.; Yu, S.; Manogaran, G.; Mastorakis, G.; Mavromoustakis, C.X. Research on Key Technologies of Smart Campus Teaching Platform Based on 5G Network. IEEE Access 2019, 7, 20664–20675. [Google Scholar] [CrossRef]
  41. Jurva, R.; Matinmikko-Blue, M.; Niemelä, V.; Nenonen, S. Architecture and Operational Model for Smart Campus Digital Infrastructure. Wirel. Pers. Commun. 2020, 113, 1437–1454. [Google Scholar] [CrossRef]
  42. Jurva, R.; Matinmikko-Blue, M.; Niemelä, V.; Hänninen, T. Smart Campus 5G and IoT Network Preparations for Operational Mode: Specification to Deploy Data and Network Management. In Proceedings of the ITS Online Event, Online, 14–17 June 2020; International Telecommunications Society (ITS): Calgary, AB, Canada, 2020. Available online: https://www.econstor.eu/handle/10419/224860 (accessed on 13 March 2025).
  43. Koukaras, P.; Berberidis, C.; Tjortjis, C. A Semi-supervised Learning Approach for Complex Information Networks. In Intelligent Data Communication Technologies and Internet of Things; Hemanth, J., Bestak, R., Chen, J.I.Z., Eds.; Springer: Singapore, 2021; pp. 1–13. [Google Scholar] [CrossRef]
  44. Peyton, K.; Unnikrishnan, S.; Mulligan, B. A Review of University Chatbots for Student Support: FAQs and Beyond. Discov. Educ. 2025, 4, 21. [Google Scholar] [CrossRef]
  45. Ullah, F.; Bokharaeian, F.; Humayun, M.; Usama, M.; Razzak, I.; Abid, A. Smart University: A New Concept in Educational and Technological Development. Wirel. Netw. 2022, 28, 1517–1531. [Google Scholar] [CrossRef]
  46. Koukaras, P.; Dimara, A.; Herrera, S.; Zangrando, N.; Krinidis, S.; Ioannidis, D.; Fraternali, P.; Tjortjis, C.; Anagnostopoulos, C.N.; Tzovaras, D. Proactive Buildings: A Prescriptive Maintenance Approach. In Proceedings of the Artificial Intelligence Applications and Innovations. AIAI 2022 IFIP WG 12.5 International Workshops, Crete, Greece, 17–20 June 2022; Maglogiannis, I., Iliadis, L., Macintyre, J., Cortez, P., Eds.; Springer: Cham, Switzerland, 2022; pp. 289–300, ISBN 978-3-031-08341-9. [Google Scholar] [CrossRef]
  47. Ucar, A.; Karakose, M.; Kırımça, N. Artificial Intelligence for Predictive Maintenance Applications: Key Components, Trustworthiness, and Future Trends. Appl. Sci. 2024, 14, 898. [Google Scholar] [CrossRef]
  48. Mi, X.; Yuan, M. The Research on Architecture and Key Technology in Constructing Digital Twin Campus in Education Metaverse. In Proceedings of the 2022 3rd International Conference on Modern Education and Information Management (ICMEIM 2022), Chengdu, China, 16–18 September 2022; pp. 935–941. [Google Scholar] [CrossRef]
  49. Barua, A.; Karim, F.; Islam, M.M.; Das, N.; Sumon, M.F.I.; Rahman, A.; Debnath, P.; Karmakar, M.; Khan, M.A. Optimizing Energy Consumption Patterns in Southern California: An AI-Driven Approach to Sustainable Resource Management. J. Ecohumanism 2025, 4, 2920. [Google Scholar] [CrossRef]
  50. Qiu, Z.; Han, J. Artificial Intelligence of Internet of Things Based on Machine Learning and College Student Management. Mob. Inf. Syst. 2022, 2022, 8620277. [Google Scholar] [CrossRef]
  51. Pexyean, T.; Saraubon, K.; Nilsook, P. AI Simulation, IoT, and Digital Twin for Smart Campus. In Proceedings of the 2024 Research, Invention and Innovation Congress (RI2C), Bangkok, Thailand, 8–9 August 2024. [Google Scholar] [CrossRef]
  52. Journal, R. RFID Tracks AV Assets at James Madison University. RFID J. 2025. Available online: https://www.rfidjournal.com/news/rfid-tracks-av-assets-at-james-madison-university/203130/ (accessed on 16 March 2025).
  53. Valks, B.; Arkesteijn, M.; den Heijer, A. Smart campus tools 2.0 exploring the use of real-time space use measurement at universities and organizations. Facilities, 2019; ahead-of-print. [Google Scholar] [CrossRef]
  54. Xiang, H. Research on the Application of 5G in Smart Campuses of Universities. Sci. J. Econ. Manag. Res. 2021, 3, 290–295. [Google Scholar]
  55. Peng, C.; Zhou, X.; Liu, S. An Introduction to Artificial Intelligence and Machine Learning for Online Education. Mob. Networks Appl. 2022, 27, 1147–1150. [Google Scholar] [CrossRef]
  56. Diallo, F.P.; Tudose, C. Optimizing the Scheduling of Teaching Activities in a Faculty. Appl. Sci. 2024, 14, 9554. [Google Scholar] [CrossRef]
  57. Xu, X. AI optimization algorithms enhance higher education management and personalized teaching through empirical analysis. Sci. Rep. 2025, 15, 10157. [Google Scholar] [CrossRef] [PubMed]
  58. Akkan, C.; Gülcü, A.; Kuş, Z. Minimum penalty perturbation heuristics for curriculum-based timetables subject to multiple disruptions. Comput. Oper. Res. 2021, 132, 105306. [Google Scholar] [CrossRef]
  59. Koukaras, P.; Rousidis, D.; Tjortjis, C. Forecasting and Prevention Mechanisms Using Social Media in Health Care. In Advanced Computational Intelligence in Healthcare-7: Biomedical Informatics; Springer: Berlin/Heidelberg, Germany, 2020; pp. 121–137. [Google Scholar] [CrossRef]
  60. Kapoteli, E.; Koukaras, P.; Tjortjis, C. Social Media Sentiment Analysis Related to COVID-19 Vaccines: Case Studies in English and Greek Language. In Artificial Intelligence Applications and Innovations; Maglogiannis, I., Iliadis, L., Macintyre, J., Cortez, P., Eds.; Springer: Cham, Switzerland, 2022; pp. 360–372. ISBN 978-3-031-08337-2. [Google Scholar] [CrossRef]
  61. Jiang, W.; Anton, S.D.; Dieter Schotten, H. Intelligence Slicing: A Unified Framework to Integrate Artificial Intelligence into 5G Networks. In Proceedings of the 2019 12th IFIP Wireless and Mobile Networking Conference (WMNC), Paris, France, 11–13 September 2019; pp. 227–232. [Google Scholar] [CrossRef]
  62. Gilman, E.; Tamminen, S.; Yasmin, R.; Ristimella, E.; Peltonen, E.; Harju, M.; Lovén, L.; Riekki, J.; Pirttikangas, S. Internet of Things for Smart Spaces: A University Campus Case Study. Sensors 2020, 20, 3716. [Google Scholar] [CrossRef]
  63. Han, X.; Yu, H.; You, W.; Huang, C.; Tan, B.; Zhou, X.; Xiong, N.N. Intelligent Campus System Design Based on Digital Twin. Electronics 2022, 11, 3437. [Google Scholar] [CrossRef]
  64. Kizilkaya, B.; Zhao, G.; Sambo, Y.A.; Li, L.; Imran, M.A. 5G-Enabled Education 4.0: Enabling Technologies, Challenges, and Solutions. IEEE Access 2021, 9, 160749–160764. [Google Scholar] [CrossRef]
  65. Muhamad, S.S.; Darwesh, A.M. Smart University Library Management System Based on Internet of Things. UHD J. Sci. Technol. 2020, 4, 63–74. [Google Scholar] [CrossRef]
  66. Koratagere Anantha Kumar, S.; Stewart, R.W.; Crawford, D.; Chaudhari, S. Techno-Economic Study of 5G Network Slicing to Improve Rural Connectivity in India. IEEE Open J. Commun. Soc. 2021, 2, 2645–2659. [Google Scholar] [CrossRef]
  67. Norman, H.; Adnan, N.H.; Nordin, N.; Ally, M.; Tsinakos, A. The Educational Digital Divide for Vulnerable Students in the Pandemic: Towards the New Agenda 2030. Sustainability 2022, 14, 10332. [Google Scholar] [CrossRef]
  68. Li, F.; Wang, C. Artificial Intelligence and Edge Computing for Teaching Quality Evaluation Based on 5G-enabled Wireless Communication Technology. J. Cloud Comput. Adv. Syst. Appl. 2023, 12, 45. [Google Scholar] [CrossRef]
  69. Furini, M.; Gaggi, O.; Mirri, S.; Montangero, M.; Pelle, E.; Poggi, F.; Prandi, C. Digital twins and artificial intelligence: As pillars of personalized learning models. Commun. ACM 2022, 65, 98–104. [Google Scholar] [CrossRef]
  70. George, B.; Wooden, O. Managing the Strategic Transformation of Higher Education through Artificial Intelligence. Adm. Sci. 2023, 13, 196. [Google Scholar] [CrossRef]
  71. Kim, S.; Choi, E.; Jun, Y.K.; Lee, S. Student Dropout Prediction for University with High Precision and Recall. Appl. Sci. 2023, 13, 6275. [Google Scholar] [CrossRef]
  72. Demartini, C.G.; Sciascia, L.; Bosso, A.; Manuri, F. Artificial Intelligence Bringing Improvements to Adaptive Learning in Education: A Case Study. Sustainability 2024, 16, 1347. [Google Scholar] [CrossRef]
  73. Merino-Campos, C. The Impact of Artificial Intelligence on Personalized Learning in Higher Education: A Systematic Review. Trends High. Educ. 2025, 4, 17. [Google Scholar] [CrossRef]
  74. Kamalov, F.; Santandreu Calonge, D.; Gurrib, I. New Era of Artificial Intelligence in Education: Towards a Sustainable Multifaceted Revolution. Sustainability 2023, 15, 12451. [Google Scholar] [CrossRef]
  75. Omotayo, T.; Moghayedi, A.; Awuzie, B.; Ajayi, S. Infrastructure Elements for Smart Campuses: A Bibliometric Analysis. Sustainability 2021, 13, 7960. [Google Scholar] [CrossRef]
  76. Izourane, F.z.; Ardchir, S.; Ounacer, S.; Azzouazi, M. Smart Campus Based on AI and IoT in the Era of Industry 5.0: Challenges and Opportunities. In Industry 5.0 and Emerging Technologies: Transformation Through Technology and Innovations; Springer Nature: Cham, Switzerland, 2024; pp. 39–57. [Google Scholar] [CrossRef]
  77. Mystakidis, A.; Ntozi, E.; Afentoulis, K.; Koukaras, P.; Giannopoulos, G.; Bezas, N.; Gkaidatzis, P.A.; Ioannidis, D.; Tjortjis, C.; Tzovaras, D. One Step Ahead Energy Load Forecasting: A Multi-model approach utilizing Machine and Deep Learning. In Proceedings of the 2022 57th International Universities Power Engineering Conference (UPEC), Istanbul, Turkey, 30 August–2 September 2022; pp. 1–6. [Google Scholar] [CrossRef]
Figure 1. Architecture and data flow loop of the proposed AI wireless framework.
Figure 1. Architecture and data flow loop of the proposed AI wireless framework.
Applsci 15 05293 g001
Figure 2. Predictive maintenance module workflow.
Figure 2. Predictive maintenance module workflow.
Applsci 15 05293 g002
Figure 3. Asset tracking and lifecycle management.
Figure 3. Asset tracking and lifecycle management.
Applsci 15 05293 g003
Figure 4. Dynamic resource allocation engine.
Figure 4. Dynamic resource allocation engine.
Applsci 15 05293 g004
Figure 5. Adaptive scheduling system operation.
Figure 5. Adaptive scheduling system operation.
Applsci 15 05293 g005
Figure 6. Architecture of data security and privacy module.
Figure 6. Architecture of data security and privacy module.
Applsci 15 05293 g006
Figure 7. Adaptive scheduling in a daily scenario.
Figure 7. Adaptive scheduling in a daily scenario.
Applsci 15 05293 g007
Figure 8. A conceptual architecture for a next-generation smart campus integrating digital twin environments for educational institutions.
Figure 8. A conceptual architecture for a next-generation smart campus integrating digital twin environments for educational institutions.
Applsci 15 05293 g008
Table 1. Key research informing the proposed framework.
Table 1. Key research informing the proposed framework.
Focus Area/ ReferenceContribution
Smart Campus Conceptualisation [13]Presents a comprehensive review and conceptual framework for smart campuses as testbeds for digital transformation.
IoT Integration in Campus Environments [17]Illustrates real-world challenges and solutions for deploying IoT systems in smart campuses.
Framework and Service Provision [6]Defines and frames the smart campus concept by outlining the key technologies and services required.
Conceptual Modelling [12]Proposes a generic model for smart campus initiatives and prioritises interventions based on institutional needs.
Educational Management Transformation [7]Analyses the impact of IoT and AI on educational administration and informatisation management.
Scheduling Optimisation [21]Reviews meta-heuristic approaches to solve the NP-hard university course timetabling problem.
AI in Administrative Decision-Making [19]Provides a framework for symbiotic collaboration between AI and educational leaders in decision-making.
Resource Management in IoT Networks [22]Surveys ML and deep learning techniques for efficient resource management in large-scale IoT environments.
Data Governance [23]Discusses the construction of a comprehensive data governance platform for smart campuses.
Table 2. General foundations.
Table 2. General foundations.
General Foundations of the Framework Design
F1: continuous, near-real-time data acquisition via heterogeneous sensors,
F2: AI-based analytics for both automated and semi-automated decision support, transforming sensor data into operational decisions,
F3: cross-domain integration across maintenance, resource allocation, and timetabling,
F4: privacy safeguards incorporating encryption, identity management, and role-based access.
Table 3. Core objectives of the AI wireless educational management framework.
Table 3. Core objectives of the AI wireless educational management framework.
ObjectiveDomainDescription
1Predictive MaintenanceEmploy AI analytics on IoT data for proactive maintenance scheduling, reducing downtime and operational disruptions.
2Dynamic SchedulingImplement AI-driven scheduling algorithms to adaptively manage and optimise timetables in real-time based on changing conditions and constraints.
3Real-time Resource AllocationFacilitate optimal use of campus facilities, digital resources, and utilities by dynamically matching resource availability with actual demand patterns.
4Asset TrackingEnhance asset visibility, reduce losses, and streamline inventory management through continuous monitoring using IoT technologies, Radio Frequency Identification (RFID, Global Positioning System (GPS).
5Security and PrivacyEmbed strong cybersecurity measures and ensure privacy compliance by integrating end-to-end encryption, authentication, and AI-based threat detection.
6Scalability and IntegrationEnsure the modular, interoperable, and scalable adoption of AI and IoT modules, enabling incremental and seamless integration into existing educational systems.
Disclaimer/Publisher’s Note: The statements, opinions and data contained in all publications are solely those of the individual author(s) and contributor(s) and not of MDPI and/or the editor(s). MDPI and/or the editor(s) disclaim responsibility for any injury to people or property resulting from any ideas, methods, instructions or products referred to in the content.

Share and Cite

MDPI and ACS Style

Koukaras, C.; Hatzikraniotis, E.; Mitsiaki, M.; Koukaras, P.; Tjortjis, C.; Stavrinides, S.G. Revolutionising Educational Management with AI and Wireless Networks: A Framework for Smart Resource Allocation and Decision-Making. Appl. Sci. 2025, 15, 5293. https://doi.org/10.3390/app15105293

AMA Style

Koukaras C, Hatzikraniotis E, Mitsiaki M, Koukaras P, Tjortjis C, Stavrinides SG. Revolutionising Educational Management with AI and Wireless Networks: A Framework for Smart Resource Allocation and Decision-Making. Applied Sciences. 2025; 15(10):5293. https://doi.org/10.3390/app15105293

Chicago/Turabian Style

Koukaras, Christos, Euripides Hatzikraniotis, Maria Mitsiaki, Paraskevas Koukaras, Christos Tjortjis, and Stavros G. Stavrinides. 2025. "Revolutionising Educational Management with AI and Wireless Networks: A Framework for Smart Resource Allocation and Decision-Making" Applied Sciences 15, no. 10: 5293. https://doi.org/10.3390/app15105293

APA Style

Koukaras, C., Hatzikraniotis, E., Mitsiaki, M., Koukaras, P., Tjortjis, C., & Stavrinides, S. G. (2025). Revolutionising Educational Management with AI and Wireless Networks: A Framework for Smart Resource Allocation and Decision-Making. Applied Sciences, 15(10), 5293. https://doi.org/10.3390/app15105293

Note that from the first issue of 2016, this journal uses article numbers instead of page numbers. See further details here.

Article Metrics

Back to TopTop