Neuro-Fuzzy Model Evaluation for Enhanced Prediction of Mechanical Properties in AM Specimens
Abstract
1. Introduction
- Rapid learning capability, even with limited or unevenly distributed data across the process window.
- Robust modeling performance, especially effective in handling noisy data within nonlinear systems.
- Ease of adaptation and application of neural network principles to specific problem domains.
- Efficient processing, providing time-effective performance for complex tasks.
- Integration of ANFIS with AM Processes: The study applies ANFIS to predict critical mechanical properties—such as stress, strain, and Young’s modulus—by dynamically adapting to diverse AM configurations and material properties.
- Comparison of Fuzzy Partitioning Techniques: The research evaluates grid partitioning and subtractive clustering to identify the most effective technique for capturing input–output relationships, with subtractive clustering demonstrating superior performance.
- Focus on Data-Driven Refinement: The model uses experimental data to fine-tune parameters, improving prediction accuracy and addressing the limitations of traditional trial-and-error methods.
- Efficiency and Practicality: The study emphasizes computational efficiency while maintaining high prediction reliability, offering a scalable tool for industrial applications in AM.
2. The ANFIS Architecture for Mechanical Properties Prediction
2.1. Grid Partitioning
2.2. Subtractive Clustering
3. Performance Evaluation Metrics
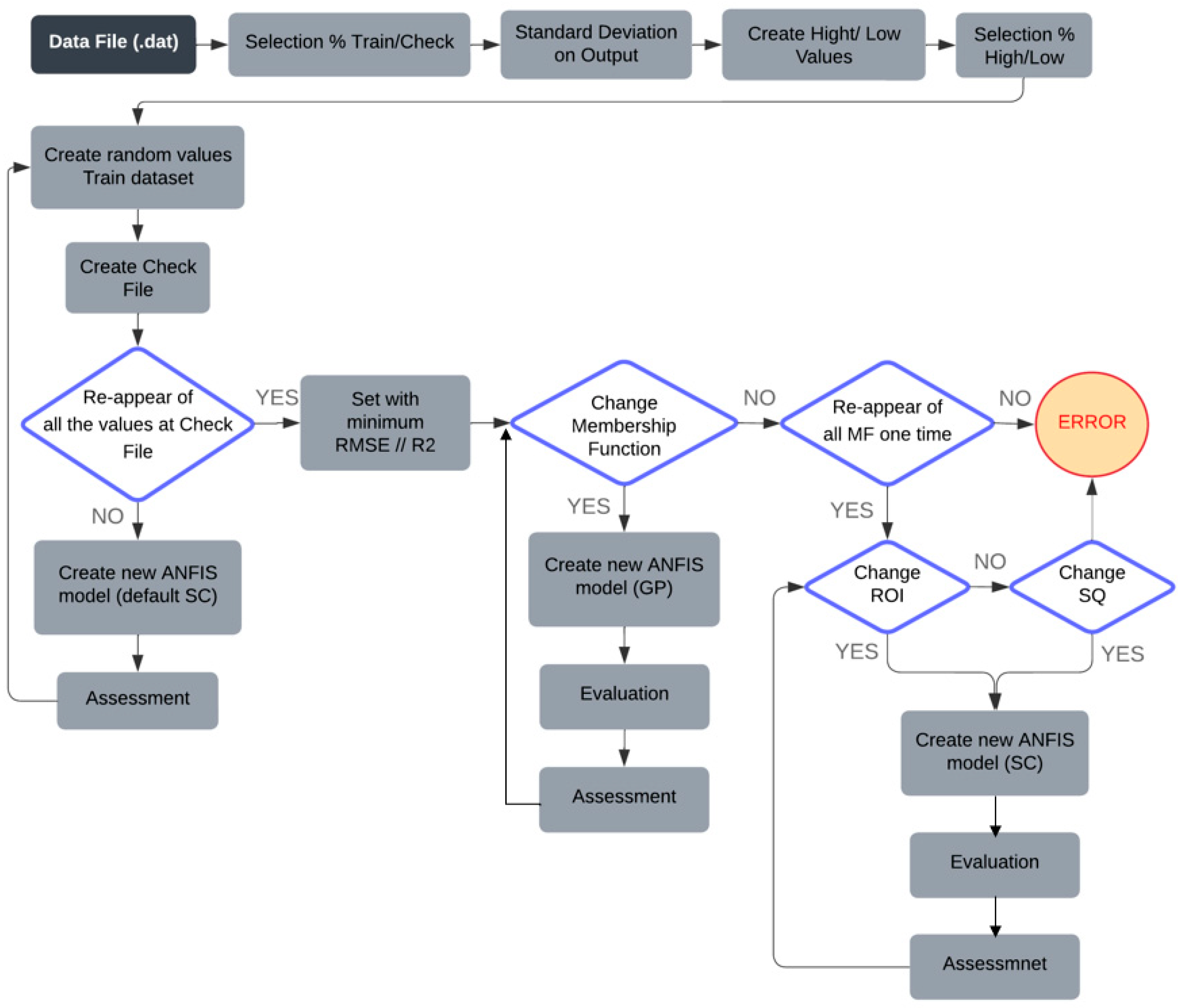
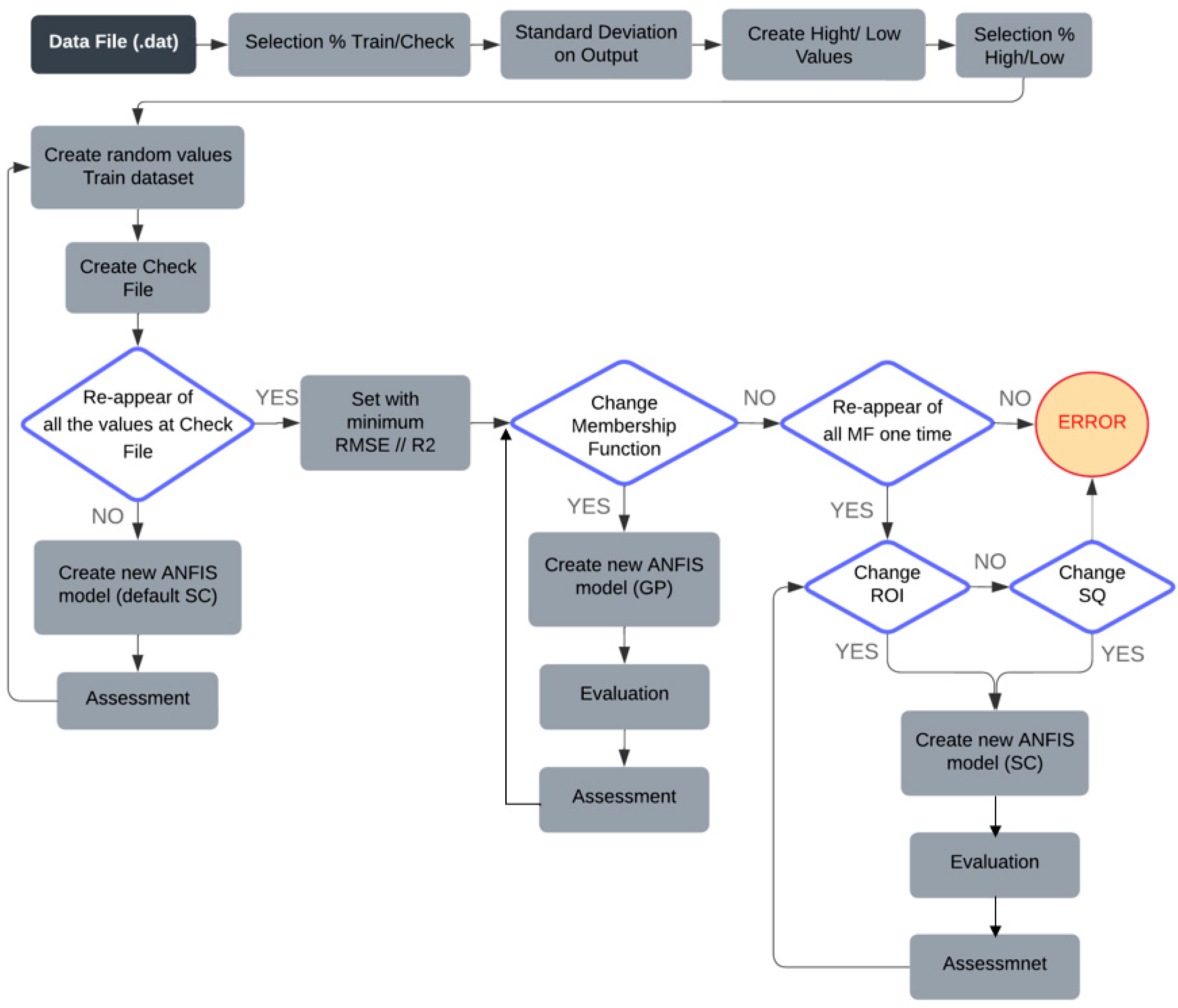
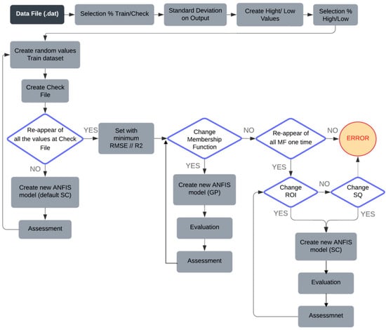
4. Methodological Framework for Enhancing ANFIS Model
4.1. Experimental AM Data
4.2. The Initial Model
4.3. The Proposed Model
5. Model Implementation and Performance Analysis
5.1. Dataset Preparation and Partitioning
5.2. ANFIS Parameter Tuning and Performance Evaluation
6. Conclusions
Author Contributions
Funding
Data Availability Statement
Conflicts of Interest
References
- Dubey, G.; Gupta, R.K.; Kumar, S.; Kumar, M. Study of industry 4.0 pillars and their uses in increasing productivity and reducing logistics defects. Mater. Today Proc. 2022, 63, 85–91. [Google Scholar] [CrossRef]
- Soori, M.; Arezoo, B.; Dastres, R. Virtual manufacturing in Industry 4.0: A review. Data Sci. Manag. 2024, 7, 47–63. [Google Scholar] [CrossRef]
- Sagias, V.D.; Giannakopoulos, K.; Stergiou, C. Mechanical properties of 3D printed polymer specimens. Procedia Struct. Integr. 2018, 10, 85–90. [Google Scholar] [CrossRef]
- Amza, C.G.; Zapciu, A.; Constantin, G.; Baciu, F.; Vasile, M.I. Enhancing Mechanical Properties of Polymer 3D Printed Parts. Polymers 2021, 12, 562. [Google Scholar] [CrossRef]
- Sedlak, J.; Joska, Ζ.; Jansky, J.; Zouhar, J.; Kolomy, S.; Slany, M.; Svasta, A.; Jirousek, J. Analysis of the Mechanical Properties of 3D-Printed Plastic Samples Subjected to Selected Degradation Effects. Materials 2023, 16, 3268. [Google Scholar] [CrossRef]
- Tănase, M.; Portoacă, A.I.; Diniță, A.; Brănoiu, G.; Zamfir, F.; Sirbu, E.E.; Călin, C. Optimizing Mechanical Properties of Recycled 3D-Printed PLA Parts for Sustainable Packaging Solutions Using Experimental Analysis and Machine Learning. Polymers 2024, 16, 3268. [Google Scholar] [CrossRef]
- Sadaghian, H.; Dadmand, Β.; Pourbaba, M.; Jabbari, S.; Yeon, J.H. The Effect of Size on the Mechanical Properties of 3D-Printed Polymers. Sustainability 2024, 16, 356. [Google Scholar] [CrossRef]
- Akbari, P.; Zamani, M.; Mostafaei, A. Machine learning prediction of mechanical properties in metal additive manufacturing. Addit. Manuf. 2024, 91, 104320. [Google Scholar] [CrossRef]
- Yüksel, N.; Eren, O.; Börklü, R.; Sezer, H.K. Mechanical properties of additively manufactured lattice structures designed by deep learning. Thin-Walled Struct. 2024, 196, 111475. [Google Scholar] [CrossRef]
- Yu, Q.; Zhang, M.; Mujumdar, A.S.; Li, J. AI-based additive manufacturing for future food: Potential applications, challenges and possible solutions. Innov. Food Sci. Emerg. Technol. 2024, 92, 103599. [Google Scholar] [CrossRef]
- Ded, B.J.; Chowdhury, S.; Ali, N.M. An investigation of the ensemble machine learning techniques for predicting mechanical properties of printed parts in additive manufacturing. Decis. Anal. J. 2024, 12, 100492. [Google Scholar]
- Rooney, K.; Dong, Y.; Basak, A.K.; Pramanik, A. Prediction of Mechanical Properties of 3D Printed Particle-Reinforced Resin Composites. J. Compos. Sci. 2024, 8, 416. [Google Scholar] [CrossRef]
- Ali, A.; Riaz, R.D.; Malik, U.J.; Abbas, S.B.; Usman, M.; Shah, M.U.; Kim, I.; Hanif, A.; Faizan, M. Machine Learning-Based Predictive Model for Tensile and Flexural Strength of 3D-Printed Concrete. Materials 2023, 16, 4149. [Google Scholar] [CrossRef]
- Moayyedian, M.; Qazani, M.R.C.; Cvorovic, V.; Asi, F.; Mussin, A.; Hedayati-Dezfooli, Μ.; Dinc, A. Tensile Test Optimization Using the Design of Experiment and Soft Computing. Processes 2023, 11, 3106. [Google Scholar] [CrossRef]
- Sagias, V.D.; Zacharia, P.; Tempeloudis, A.; Stergiou, C. Adaptive Neuro-Fuzzy Inference System-Based Predictive Modeling of Mechanical Properties in Additive Manufacturing. Machines 2024, 12, 523. [Google Scholar] [CrossRef]
- Zacharia, P.T. An Adaptive Neuro-fuzzy Inference System for Robot Handling Fabrics with Curved Edges towards Sewing. J. Intell. Robot. Syst. 2010, 58, 193–209. [Google Scholar] [CrossRef]
- Panoiu, M.; Panoiu, C.; Mezinescu, S. Modelling and Prediction of Reactive Power at Railway Stations Using Adaptive Neuro Fuzzy Inference Systems. Appl. Sci. 2023, 13, 212. [Google Scholar] [CrossRef]
- Kabengele, K.T.; Olayode, I.O.; Tartibu, L.K. Analysis of the Performance of a Hybrid Thermal Power Plant Using Adaptive Neuro-Fuzzy Inference System (ANFIS)-Based Approaches. Appl. Sci. 2023, 13, 11874. [Google Scholar] [CrossRef]
- Jia, H.; Lu, X.; Cai, D.; Xiang, Y.; Chen, J.; Bao, C. Predictive Modeling and Analysis of Material Removal Characteristics for Robotic Belt Grinding of Complex Blade. Appl. Sci. 2023, 13, 4248. [Google Scholar] [CrossRef]
- Stavrinidis, S.; Zacharia, P. An ANFIS-Based Strategy for Autonomous Robot Collision-Free Navigation in Dynamic Environments. Robotics 2024, 13, 124. [Google Scholar] [CrossRef]
- Nawafleh, N.; AL-Oqla, F.M. An innovative fuzzy-inference system for predicting the mechanical behavior of 3D printing thermoset carbon fiber composite materials. Int. J. Adv. Manuf. Technol. 2022, 121, 7273–7286. [Google Scholar] [CrossRef]
- Wei, H.; Tang, L.; Qin, H.; Wang, H.; Chen, C.; Li, Y.; Wang, C. Optimizing FDM 3D printing parameters for improved tensile strength using the Takagi–Sugeno fuzzy neural network. Mater. Today Commun. 2024, 38, 108268. [Google Scholar] [CrossRef]
- Gibson, L.; Ashby, M. Cellular Solids; Cambridge University Press: Cambridge, UK, 2014. [Google Scholar]
- Prada Parra, D.; Ferreira, G.R.B.; Díaz, J.G.; Gheorghe de Castro Ribeiro, M.; Braga, A.M.B. Supervised Machine Learning Models for Mechanical Properties Prediction in Additively Manufactured Composites. Appl. Sci. 2024, 14, 7009. [Google Scholar] [CrossRef]
- Jang, J.-S. ANFIS: Adaptive-network-based fuzzy inference system. IEEE Trans. Syst. Man Cybern. 1993, 23, 665–685. [Google Scholar] [CrossRef]
- Chiu, S. Method and software for extracting fuzzy classification rules by subtractive clustering. In Proceedings of the North American Fuzzy Information Processing, Berkeley, CA, USA, 19–22 June 1996; pp. 461–465. [Google Scholar]
- ASTM D638-14; Standard Test Method for Tensile Properties of Plastics. ASTM International: West Conshohocken, PA, USA, 2014; Volume 1, p. 1.
- ASTM D695-15; Standard Test Method for Compressive Properties of Rigid Plastics. ASTM International: West Conshohocken, PA, USA, 2015; Volume 1, p. 1.
- ASTM D7791-17; Standard Test Method for Uniaxial Fatigue Properties of Plastics. ASTM International: West Conshohocken, PA, USA, 2017; Volume 1, p. 1.
- ASTM D790-17; Standard Test Methods for Flexural Properties of Unreinforced and Reinforced Plastics and Electrical Insulating Materials. ASTM International: West Conshohocken, PA, USA, 2017; Volume 1, p. 1.
- ASTM D5279-21; Standard Test Method for Plastics: Dynamic Mechanical Properties: In Torsion. ASTM International: West Conshohocken, PA, USA, 2021; Volume 1, p. 1.
- Szwajka, K.; Zielińska-Szwajka, J.; Trzepieciński, T. The Use of a Radial Basis Function Neural Network and Fuzzy Modelling in the Assessment of Surface Roughness in the MDF Milling Process. Materials 2023, 16, 5292. [Google Scholar] [CrossRef]
- Ibe, O.C. Fundamentals of Applied Probability and Random Processes, 2nd ed.; Elsevier: Amsterdam, The Netherlands, 2014. [Google Scholar]














| Infill Pattern | Infill (%) | Layer Thickness (mm) | Speed (mm/s) | Temperature (°C) | Bed Temperature (°C) | Position on Bed | Twist Angle (°) | Inclination (°) |
|---|---|---|---|---|---|---|---|---|
| 2 | 50 | 0.1 | 50 | 200 | 60 | 1 | 1 | 5 |
| 2 | 75 | 0.1 | 50 | 200 | 60 | 3 | 1 | 5 |
| 3 | 100 | 0.1 | 50 | 200 | 60 | 5 | 1 | 7 |
| 2 | 75 | 0.2 | 50 | 200 | 60 | 5 | 1 | 5 |
| 2 | 100 | 0.2 | 50 | 200 | 60 | 1 | 1 | 5 |
| 3 | 50 | 0.2 | 50 | 200 | 60 | 3 | 1 | 7 |
| 2 | 100 | 0.3 | 50 | 200 | 60 | 3 | 1 | 5 |
| 2 | 50 | 0.3 | 50 | 200 | 60 | 5 | 1 | 5 |
| 3 | 75 | 0.3 | 50 | 200 | 60 | 1 | 1 | 7 |
Disclaimer/Publisher’s Note: The statements, opinions and data contained in all publications are solely those of the individual author(s) and contributor(s) and not of MDPI and/or the editor(s). MDPI and/or the editor(s) disclaim responsibility for any injury to people or property resulting from any ideas, methods, instructions or products referred to in the content. |
© 2024 by the authors. Licensee MDPI, Basel, Switzerland. This article is an open access article distributed under the terms and conditions of the Creative Commons Attribution (CC BY) license (https://creativecommons.org/licenses/by/4.0/).
Share and Cite
Mantalas, E.-M.; Sagias, V.D.; Zacharia, P.; Stergiou, C.I. Neuro-Fuzzy Model Evaluation for Enhanced Prediction of Mechanical Properties in AM Specimens. Appl. Sci. 2025, 15, 7. https://doi.org/10.3390/app15010007
Mantalas E-M, Sagias VD, Zacharia P, Stergiou CI. Neuro-Fuzzy Model Evaluation for Enhanced Prediction of Mechanical Properties in AM Specimens. Applied Sciences. 2025; 15(1):7. https://doi.org/10.3390/app15010007
Chicago/Turabian StyleMantalas, Emmanouil-Marinos, Vasileios D. Sagias, Paraskevi Zacharia, and Constantinos I. Stergiou. 2025. "Neuro-Fuzzy Model Evaluation for Enhanced Prediction of Mechanical Properties in AM Specimens" Applied Sciences 15, no. 1: 7. https://doi.org/10.3390/app15010007
APA StyleMantalas, E.-M., Sagias, V. D., Zacharia, P., & Stergiou, C. I. (2025). Neuro-Fuzzy Model Evaluation for Enhanced Prediction of Mechanical Properties in AM Specimens. Applied Sciences, 15(1), 7. https://doi.org/10.3390/app15010007

