Virtual Reality for Spatial Planning and Emergency Situations: Challenges and Solution Directions
Abstract
1. Introduction
- (1)
- What are the challenges and solution directions of VR applications for emergency situations in buildings?
- (2)
- What roadmap/recommendations can be derived from the scientific literature when designing and developing a VR application for the evaluation of emergency routes?
2. Related Work
VR for Smart City Applications
3. Methodology
3.1. Search Query
AND (emergency OR emergencies OR evacuation)
AND (escap* OR wayfinding OR route OR exit))
3.2. Filtering
4. Results
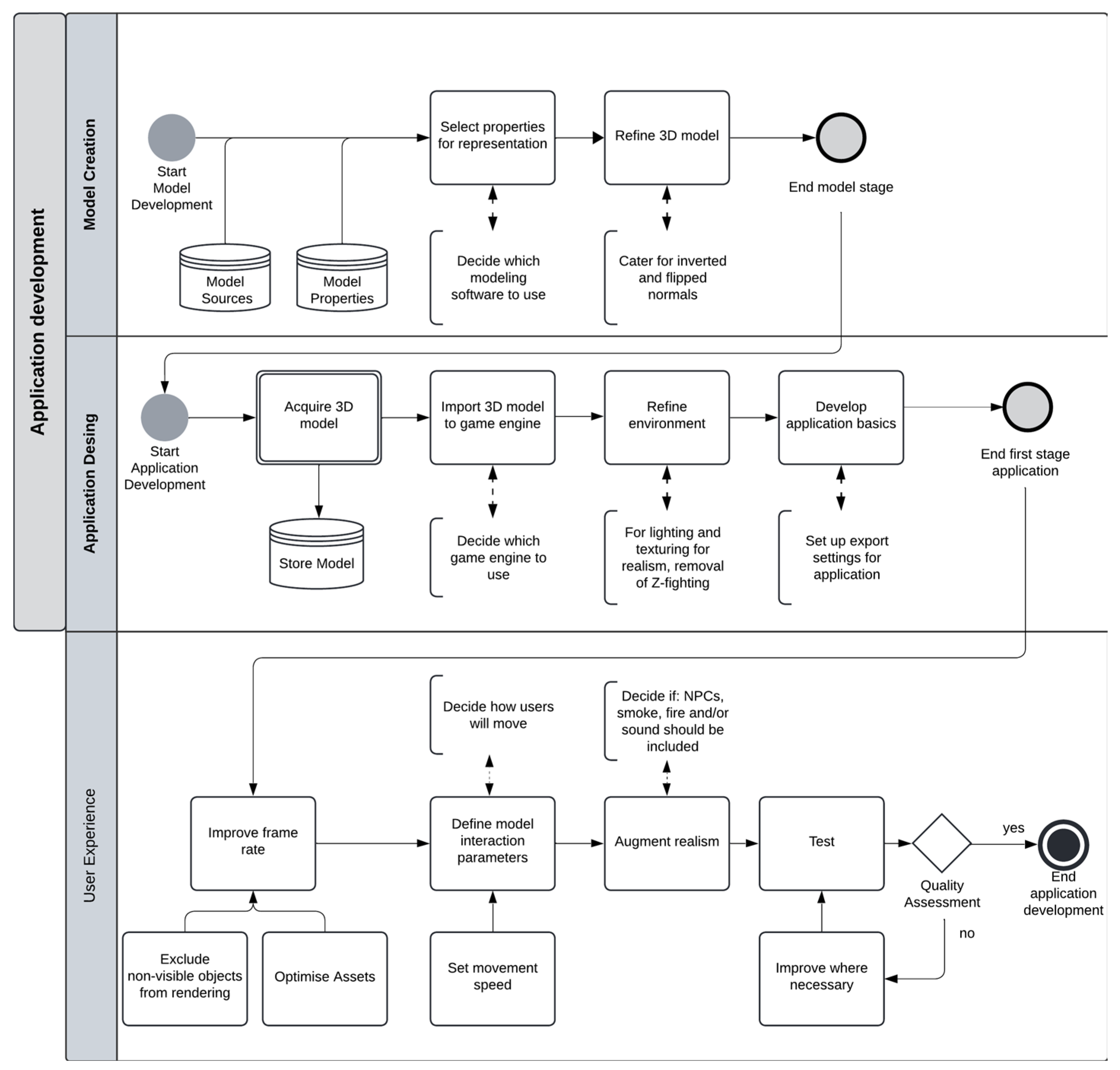
4.1. Application Design Approaches
4.2. User Experience Considerations
4.3. Collecting Results
4.4. Evaluating Applications
5. Discussion
5.1. What Are the Challenges and Solution Directions of VR Applications for Emergency Situations in Buildings Currently Discussed in the Scientific Literature?
5.2. What Roadmap/Recommendations Can Be Derived from the Scientific Literature When Designing and Developing a VR Application for the Evaluation of Emergency Routes?
6. Conclusions and Future Work
Author Contributions
Funding
Institutional Review Board Statement
Informed Consent Statement
Data Availability Statement
Conflicts of Interest
References
- Çöltekin, A.; Lochhead, I.; Madden, M.; Christophe, S.; Devaux, A.; Pettit, C.; Lock, O.; Shukla, S.; Herman, L.; Stachoň, Z.; et al. Extended Reality in Spatial Sciences: A Review of Research Challenges and Future Directions. ISPRS Int. J. Geo-Inf. 2020, 9, 439. [Google Scholar] [CrossRef]
- Bridgewater, C.; Griffin, M. Applications of Virtual Reality to Computer-Aided Building Design. 1993. Available online: www.witpress.com (accessed on 14 March 2024).
- Edler, D.; Husar, A.; Keil, J.; Vetter, M.; Dickmann, F. Virtual Reality (VR) and Open Source Software: A Workflow for Constructing an Interactive Cartographic VR Environment to Explore Urban Landscapes. KN-J. Cartogr. Geogr. Inf. 2018, 68, 5–13. [Google Scholar] [CrossRef]
- Hillmann, C. Unreal for Mobile and Standalone VR; Apress: New York, NY, USA, 2019. [Google Scholar] [CrossRef]
- Tucker, A.; Marsh, K.L.; Gifford, T.; Lu, X.; Luh, P.B.; Astur, R.S. The effects of information and hazard on evacuee behavior in virtual reality. Fire Saf. J. 2018, 99, 1–11. [Google Scholar] [CrossRef]
- Kinateder, M.; Ronchi, E.; Nilsson, D.; Kobes, M.; Müller, M.; Pauli, P.; Mühlberger, A. Virtual reality for fire evacuation research. In Proceedings of the 2014 Federated Conference on Computer Science and Information Systems, FedCSIS 2014, Warsaw, Poland, 7–10 September 2014; pp. 313–321. [Google Scholar] [CrossRef]
- Çöltekin, A.; Lokka, I.; Zahner, M. On the usability and usefulness of 3D (Geo)Visualizations—A focus on virtual reality environments. In International Archives of the Photogrammetry, Remote Sensing and Spatial Information Sciences—ISPRS Archives; ISPRS: Vienna, Austria, 2016; Volume 41, pp. 387–392. [Google Scholar] [CrossRef]
- Gdel Campo; Saavedra, E.; Piovano, L.; Luque, F.; Santamaria, A. Virtual Reality and Internet of Things Based Digital Twin for Smart City Cross-Domain Interoperability. Appl. Sci. 2024, 14, 2747. [Google Scholar] [CrossRef]
- Jamei, E.; Mortimer, M.; Seyedmahmoudian, M.; Horan, B.; Stojcevski, A. Investigating the Role of Virtual Reality in Planning for Sustainable Smart Cities. Sustainability 2017, 9, 2006. [Google Scholar] [CrossRef]
- Albino, V.; Berardi, U.; Dangelico, R.M. Smart cities: Definitions, dimensions, performance, and initiatives. J. Urban Technol. 2015, 22, 3–21. [Google Scholar] [CrossRef]
- Elvas, L.B.; Marreiros, C.F.; Dinis, J.M.; Pereira, M.C.; Martins, A.L.; Ferreira, J.C. Data-driven approach for incident management in a smart city. Appl. Sci. 2020, 10, 8281. [Google Scholar] [CrossRef]
- Washburn, D.; Cios, U.S.F.; Balaouras, S.; Dines, R.A.; Hayes, N.M.; Nelson, L.E. Helping CIOs Understand ‘Smart City’ Initiatives: Defining the Smart City, Its Drivers, and the Role of the CIO. Growth 2010, 17, 1–17. Available online: www.forrester.com (accessed on 14 December 2022).
- Kobes, M.; Helsloot, I.; de Vries, B.; Post, J.G. Building safety and human behaviour in fire: A literature review. Fire. Saf. J. 2010, 45, 1–11. [Google Scholar] [CrossRef]
- Loomis, J.M.; Blascovich, J.J.; Beall, A.C. Immersive virtual environment technology as a basic research tool in psychology. Behav. Res. Methods Instrum. Comput. 1999, 31, 557–564. [Google Scholar] [CrossRef]
- Irshad, S.; Perkis, A.; Azam, W. Wayfinding in virtual reality serious game: An exploratory study in the context of user perceived experiences. Appl. Sci. 2021, 11, 7822. [Google Scholar] [CrossRef]
- Bourhim, E.M.; Cherkaoui, A. Efficacy of Virtual Reality for Studying People’s Pre-evacuation Behavior under Fire. Int. J. Hum. Comput. Stud. 2020, 142, 102484. [Google Scholar] [CrossRef]
- Wyke, S.C.S.; Andersen, K.M.; Hardahl, M.; Harlyk, M.M.; Vils, E.R.; Svidt, K. Virtual reality use for evaluation and improvement of building emergency signage. In Proceedings of the 2019 European Conference on Computing in Construction, Crete, Greece, 10–12 July 2019; Volume 1, pp. 452–460. [Google Scholar] [CrossRef]
- Parikh, T.; Egendorf, S.P.; Murray, I.; Jamali, A.; Yee, B.; Lin, S.; Cooper-Smith, K.; Parker, B.; Smiley, K.; Kao-Kniffin, J. Greening the Virtual Smart City: Accelerating Peer-to-Peer Learning in Urban Agriculture with Virtual Reality Environments. Front. Sustain. Cities 2022, 3, 161. [Google Scholar] [CrossRef]
- Kim, E.; Lee, M.W.; Jung, C.H.; Park, C.S.; Kim, J.M.; Lee, S.P. Representation of VR-Based Health Information for Smart City. In Proceedings of the Web3D 2020: 25th ACM Conference on 3D Web Technology, Seoul, Republic of Korea, 9–13 November 2020. [Google Scholar] [CrossRef]
- Zhu, R.; Lin, J.; Becerik-Gerber, B.; Li, N. Influence of architectural visual access on emergency wayfinding: A cross-cultural study in China, United Kingdom and United States. Fire Saf. J. 2020, 113, 102963. [Google Scholar] [CrossRef]
- Wolf, M.; Söbke, H.; Wehking, F. Mixed Reality Media-Enabled Public Participation in Urban Planning. In Augmented Reality and Virtual Reality; Springer: Berlin/Heidelberg, Germany, 2020; pp. 125–138. [Google Scholar] [CrossRef]
- Feng, Y.; Duives, D.C.; Hoogendoorn, S.P. Development and evaluation of a VR research tool to study wayfinding behaviour in a multi-story building. Saf. Sci. 2022, 147, 105573. [Google Scholar] [CrossRef]
- Nightingale, A. A guide to systematic literature reviews. Surgery 2009, 27, 381–384. [Google Scholar] [CrossRef]
- Ruhlandt, R.W.S. The governance of smart cities: A systematic literature review. Cities 2018, 81, 1–23. [Google Scholar] [CrossRef]
- Yoshimi, K.; Ratsamee, P.; Orlosky, J. AREarthQuakeDrill: Toward increased awareness of personnel during earthquakes via AR evacuation drills. In Proceedings of the 2021 IEEE Conference on Virtual Reality and 3D User Interfaces Abstracts and Workshops, VRW 2021, Lisbon, Portugal, 27 March–1 April 2021; pp. 446–447. [Google Scholar] [CrossRef]
- Kuliga, S.; Charlton, J.; Rohaidi, H.F.; Isaac, L.Q.Q.; Hoelscher, C.; Joos, M. Developing a Replication of a Wayfinding Study. From a Large-Scale Real Building to a Virtual Reality Simulation. In Lecture Notes in Computer Science (Including Subseries Lecture Notes in Artificial Intelligence and Lecture Notes in Bioinformatics); Springer: Berlin/Heidelberg, Germany, 2020; Volume 12162, pp. 126–142. [Google Scholar] [CrossRef]
- Slob, N.; Hurst, W.; van de Zedde, R.; Tekinerdogan, B. Virtual reality-based digital twins for greenhouses: A focus on human interaction. Comput. Electron. Agric. 2023, 208, 107815. [Google Scholar] [CrossRef]
- Cao, L.; Lin, J.; Li, N. A virtual reality based study of indoor fire evacuation after active or passive spatial exploration. Comput. Hum. Behav. 2019, 90, 37–45. [Google Scholar] [CrossRef]
- Cimellaro, G.P.; Domaneschi, M.; de Iuliis, M.; Villa, V.; Caldera, C.; Cardoni, A. Fire emergency evacuation in a school building through VR. COMPDYN Proc. 2019, 1, 2046–2055. [Google Scholar] [CrossRef]
- Ewart, I.J.; Johnson, H. Virtual reality as a tool to investigate and predict occupant behaviour in the real world: The example of wayfinding. ITcon 2021, 26, 286–302. [Google Scholar] [CrossRef]
- Fu, M.; Liu, R.; Zhang, Y. Do people follow neighbors? An immersive virtual reality experimental study of social influence on individual risky decisions during evacuations. Autom. Constr. 2021, 126, 103644. [Google Scholar] [CrossRef]
- Lorusso, P.; De Iuliis, M.; Marasco, S.; Domaneschi, M.; Cimellaro, G.P.; Villa, V. Fire Emergency Evacuation from a School Building Using an Evolutionary Virtual Reality Platform. Buildings 2022, 12, 223. [Google Scholar] [CrossRef]
- Lovreglio, R.; Dillies, E.; Kuligowski, E.; Rahouti, A.; Haghani, M. Exit choice in built environment evacuation combining immersive virtual reality and discrete choice modelling. Autom. Constr. 2022, 141, 104452. [Google Scholar] [CrossRef]
- Lovreglio, R.; Gonzalez, V.; Feng, Z.; Amor, R.; Spearpoint, M.; Thomas, J.; Trotter, M.; Sacks, R. Prototyping virtual reality serious games for building earthquake preparedness: The Auckland City Hospital case study. Adv. Eng. Inform. 2018, 38, 670–682. [Google Scholar] [CrossRef]
- Shi, Y.; Kang, J.; Xia, P.; Tyagi, O.; Mehta, R.K.; Du, J. Spatial knowledge and firefighters’ wayfinding performance: A virtual reality search and rescue experiment. Saf. Sci. 2021, 139, 105231. [Google Scholar] [CrossRef]
- Snopková, D.; Ugwitz, P.; Stachoň, Z.; Hladík, J.; Juřík, V.; Kvarda, O.; Kubíček, P. Retracing evacuation strategy: A virtual reality game-based investigation into the influence of building’s spatial configuration in an emergency. Spat. Cogn. Comput. 2021, 22, 30–50. [Google Scholar] [CrossRef]
- Yu, X.; Yu, P.; Wan, C.; Wang, D.; Shi, W.; Shou, W.; Wang, J.; Wang, X. Integrating Virtual Reality and Building Information Modeling for Improving Highway Tunnel Emergency Response Training. Buildings 2022, 12, 1523. [Google Scholar] [CrossRef]
- Zhang, M.; Ke, J.; Tong, L.; Luo, X. Investigating the influence of route turning angle on compliance behaviors and evacuation performance in a virtual-reality-based experiment. Informatics 2021, 48, 101259. [Google Scholar] [CrossRef]
- Sanchez-Vives, M.V.; Slater, M. From presence to consciousness through virtual reality. Nat. Rev. Neurosci. 2005, 6, 332–339. [Google Scholar] [CrossRef]
- Van Leeuwen, J.; Hermans, K.; Quanjer, A.J.; Jylhä, A.; Nijman, H. Using Virtual Reality to Increase Civic Participation in Designing Public Spaces. In Proceedings of the European Conference on Digital Government, Santiago de Compostela, Spain, 25–26 October 2018; pp. 230–239. [Google Scholar]
- Stauskis, G. Development of methods and practices of virtual reality as a tool for participatory urban planning: A case study of Vilnius City as an example for improving environmental, social and energy sustainability. Energy Sustain. Soc. 2014, 4, 7. [Google Scholar] [CrossRef]
- Zhang, Y.; Shen, Z.; Liu, S. Virtual reality with the integrated automatic presentation scrip for improving concepts understanding of Urban Design—A case study in Tatsumi region of Tokyo Bay zone, Japan. Multimed. Tools Appl. 2020, 79, 3125–3144. [Google Scholar] [CrossRef]
- Meng, F.; Zhang, W. Way-finding during a fire emergency: An experimental study in a virtual environment. Ergonomics 2014, 57, 816–827. [Google Scholar] [CrossRef]
- Kim, H.-C.; Lam, H.-K.; Lee, S.-H.; Ok, S.-Y. Early Fire Detection System by Using Automatic Synthetic Dataset Generation Model Based on Digital Twins. Appl. Sci. 2024, 14, 1801. [Google Scholar] [CrossRef]
- Hurst, W.; Mendoza, F.R.; Tekinerdogan, B. Augmented reality in precision farming: Concepts and applications. Smart Cities 2021, 4, 1454–1468. [Google Scholar] [CrossRef]
- Rosário, A.T.; Dias, J.C. Exploring the Landscape of Smart Tourism: A Systematic Bibliometric Review of the Literature of the Internet of Things. Adm. Sci. 2024, 14, 22. [Google Scholar] [CrossRef]




| Paper | Subject | Keywords | Papers Reviewed | Author’s Categories |
|---|---|---|---|---|
| Parikh et al. (2022) [18] | VR for Digital Twins | (‘virtual reality’ OR ‘VR’) AND (‘digital twin’ OR ‘virtual twin’) | 30 | (1) Application fields, (2) use cases, (3) technologies and interaction forms and (4) challenges and issues |
| Zhu et al. (2020) [20] | XR for Emergency Management in Built Environment | (‘building’, ‘communit*’, ‘urban’, ‘indoor’ and ‘city’) AND (‘virtual reality’, ‘augmented reality’, ‘mixed reality’ and ‘VR’) AND (‘emergency’, ‘emergencies’, ‘danger’, ‘hazard’ and ‘disaster’) | 84 | Use case: (1) Pre-emergency preparedness with (a) hazard recognition and prevention and (b) safety training, (2) responses during emergency with (c) human evacuation and (d) search and rescue and (3) post-emergency recovery with (e) damage detection and (f) building reconstruction Human–computer interaction: (1) Technology with (a) hardware and (b) software and (2) application of the tool with (a) visualization and (b) bidirectional interaction |
| Çöltekin et al. (2020) [1] | XR in Spatial Sciences | - | 150 | (1) Technology, (2) design and (3) human factors, which are all further divided into (a) state of the art and trends, (b) research priorities and (c) examples |
| Wolf et al. (2020) [21] | Mixed Reality for Public Participation in Urban Planning | - | 8 | Use case: (1) Communicating plans, (2) finding designs for public spaces, (3) conceptualizing the build environment, (4) defining architectural design and (5) visualizing and experiencing invisible factors Benefits of VR: (1) Enhancement of understandability, (2) process enhancements, (3) interactivity and (4) traceability |
| Feng et al. (2022) [22] | VR Serious Games for Evacuation Training and Research | (‘virtual reality’ OR ‘virtual environment’ OR ‘virtual simulation’ OR vr AND evacuation) | 15 | Gaming outcomes and measures: (1) Events divided into (a) tunnel fire, (b) building fire, (c) aviation emergency, (d) spacecraft emergency and (e) building earthquake, (2) outcomes with (f) pedagogical, (g) behavioral and (h) pedagogical and Behavioral and (3) learning measures divided in (i) questionnaire, (j) open-ended interview, (k) paper-based test and (l) logged game data Gaming environment: (1) Teaching method, (2) navigation solution, (3) narrative method, (4) hazard simulation (5) senses stimulation and (6) non-playable characters (NPCs) |
| Jamei et al. (2017) [9] | VR in Planning for Sustainable Smart Cities | - | 43 | Subject: (1) Smart, sustainable cities and VR, (2) development of VR, (3) VR and planning smart cities and (4) VR and real-time simulation Use case potential: (1) Visualizing pedestrian thermal comfort in cities, (2) visualizing smart transportation for a city, (3) data management and (4) visualizing the cognitive behavior of urban dwellers |
| Paper | 3ds Max | Revit | Blender | AutoCAD | Maya | Unity | Unreal | HTC Vive | KAT VR | Oculus Rift |
|---|---|---|---|---|---|---|---|---|---|---|
| [16] | x | x | x | x | ||||||
| [28] | x | x | x | |||||||
| [29] | x | x | x | x | ||||||
| [30] | x | x | x | |||||||
| [22] | x | x | x | |||||||
| [31] | x | x | x | |||||||
| [26] | x | x | ||||||||
| [32] | x | x | x | x | ||||||
| [33] | x | x | x | |||||||
| [34] | x | x | x | |||||||
| [35] | x | x | ||||||||
| [36] | x | x | ||||||||
| [37] | x | x | x | x | ||||||
| [38] | x | x | x | x | ||||||
| [20] | x | x | x |
| Category | Challenges | Solution Directions |
|---|---|---|
| Application design | The 3D coordinate system of the modelling software is often different than the system used in the game engine; Imported objects end up being invisible because they are inverted; Z-fighting phenomenon. | Starting first with the building model construction over assets (e.g., [16]); Attention to the properties a model for a VR application should have (e.g., [26]); Indicators for improving the participants’ perception of distances and depth should be represented; Models’ geometry and spatial data should exactly represent the real environment (including recognizable objects); Ambiance (i.e., correct color schemes) can contribute to creating an optimal model; Include a custom logger script to export the exact location and movement (e.g., [22,38]); FPC is essential for wayfinding; |
| User experience | Optimization requires an iterative process; High rates of polygons or materials and objects negatively affect rendering; Discomfort (e.g., cybersickness) makes the experience less immersive (e.g., [26]); A high movement speed can cause motion sickness and a lower speed can make the experience boring and decrease the participants’ tension [31]. | Optimal frame rate for a smooth VR experience is 90 fps (e.g., [26]); Exclude objects that are not visible from the render by using Occlusion Culling [34]; Set a movement speed of 2.5 m/s [31]; Make use of the swing of the participants’ arms to increase immersion [26,30,35]; Pre-testing should be carried out with real participants (but this does not have to be the full experiment); NPCs caused a higher sense of emergency on their participants [20]; |
| Collecting results | Creating balanced groups to compare different circumstances (e.g., experience level, etc.) [26,29,32,37]; Ethical approval, consent form that needs to be signed that includes an explanation of cybersickness that could potentially occur. | A total of 93 participants on average (mean); Check basic health to make sure they can participate in their VR experiment [20]; Ask for the participant’s experience with the building on which their application is based; Emphasize the importance of ethical aspects, such as announcing when coming close to or touching the participant; Start with training in the VR environment; |
| Evaluating the application | Selection of the questionnaire (e.g., usability, presence or SSQ); Three levels of metrics that are used for evaluating wayfinding behavior: decision-making, task performance and observation behavior | Evaluate by means of multiple methods (e.g., AHP weighting method and fuzzy comprehensive evaluation or a confirmatory factorial analysis); Group answers into categories if possible (e.g., interface and control, experience of the virtual environment and the process of wayfinding [30]); Measure validity by comparing results from the virtual environment to results from real environments. |
| Category | Description |
|---|---|
| Model(s) | The format of the model should be suitable for the chosen software, and conversion causes a loss of quality; The model should be complete and fully understood before development in the game engine is started; Import and export settings should be noted and used consistently; |
| Game Engine | Both models for the building and other objects in the application should not be unpacked during the development phase; Code for collecting data should be inspired by previous research and be available for future research; Researchers should stick to one scene or create a clear plan for the scene structure beforehand if multiple scenes are necessary; |
| VR | The computer that is going to be used for development should be checked for VR and software compatibility beforehand; The application should be tested with the VR device during the development phase to prevent mistakes that only occur in VR; A single tutorial or guideline should be selected that is definitely not outdated and that is suitable for the software and hardware used. |
Disclaimer/Publisher’s Note: The statements, opinions and data contained in all publications are solely those of the individual author(s) and contributor(s) and not of MDPI and/or the editor(s). MDPI and/or the editor(s) disclaim responsibility for any injury to people or property resulting from any ideas, methods, instructions or products referred to in the content. |
© 2024 by the authors. Licensee MDPI, Basel, Switzerland. This article is an open access article distributed under the terms and conditions of the Creative Commons Attribution (CC BY) license (https://creativecommons.org/licenses/by/4.0/).
Share and Cite
Wiltenburg, R.; Mendoza, F.R.; Hurst, W.; Tekinerdogan, B. Virtual Reality for Spatial Planning and Emergency Situations: Challenges and Solution Directions. Appl. Sci. 2024, 14, 3595. https://doi.org/10.3390/app14093595
Wiltenburg R, Mendoza FR, Hurst W, Tekinerdogan B. Virtual Reality for Spatial Planning and Emergency Situations: Challenges and Solution Directions. Applied Sciences. 2024; 14(9):3595. https://doi.org/10.3390/app14093595
Chicago/Turabian StyleWiltenburg, Reinout, Frida Ruiz Mendoza, William Hurst, and Bedir Tekinerdogan. 2024. "Virtual Reality for Spatial Planning and Emergency Situations: Challenges and Solution Directions" Applied Sciences 14, no. 9: 3595. https://doi.org/10.3390/app14093595
APA StyleWiltenburg, R., Mendoza, F. R., Hurst, W., & Tekinerdogan, B. (2024). Virtual Reality for Spatial Planning and Emergency Situations: Challenges and Solution Directions. Applied Sciences, 14(9), 3595. https://doi.org/10.3390/app14093595

