On the Control and Validation of the PARA-SILSROB Surgical Parallel Robot
Abstract
1. Introduction
2. Materials and Methods
2.1. Experimental Model of the Parallel Robot PARA-SILSROB
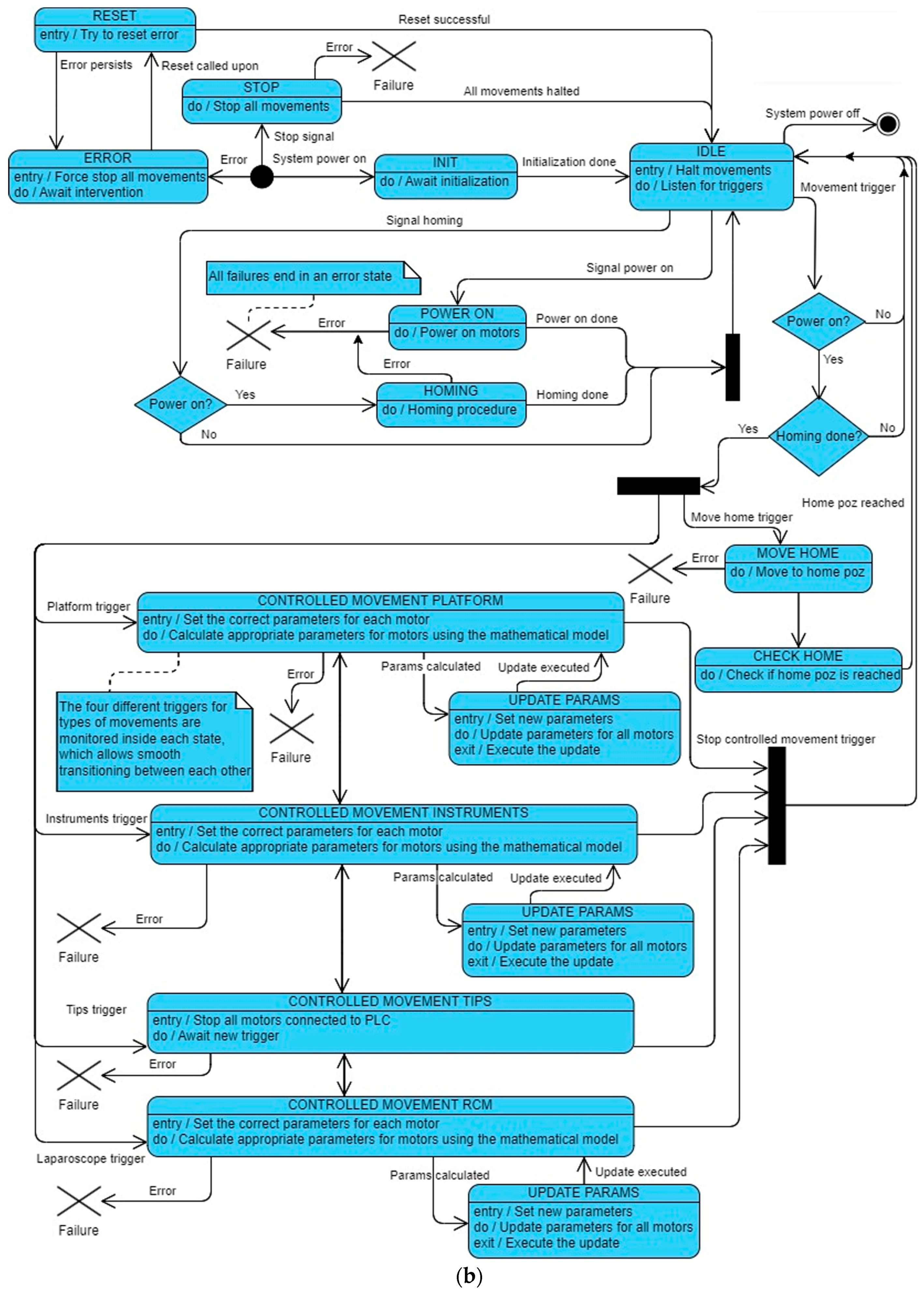
2.2. Command and Control Architecture of the Parallel Robot PARA-SILSROB
2.2.1. Hardware Architecture
2.2.2. Software Architecture
2.3. Graphical Interface of the Parallel Robot PARA-SILSROB
3. Results
3.1. Medical Protocol Used for Experimental Tests
3.2. Experimental Tests of the Parallel Robot PARA-SILSROB In Laboratory Conditions Based on Medical Protocol and Surgeon’s Requirements
3.2.1. Testing the PARA-SILSROB Robot Using the Simulation and Training Kit Used for a Laparoscopy
- Handling the plastic kit elements within the intraoperative field;
- Manipulating and resection of tissue;
- Simulating tissue suturing procedures.
3.2.2. Testing the PARA-SILSROB Robot Using a Torso with the Target Organ
- Initialization of the homing procedure and functionality testing of all PARA-SILSROB robot components.
- Securing the torso with the 3D-printed esophagus on the PARA-SILSROB robot’s table.
- Positioning the mobile platform with the laparoscope above the designated insertion point and inserting the laparoscope into the torso (laparoscope RCM saved).
- Attaching and inserting the commercial active instruments used for medical procedures (one 8 mm thoracic grasper and one 10 mm linear stapler).
- Performing the resection procedure and suturing the esophagus.
- Retracting the active instruments and laparoscope from the intraoperative field.
- Moving the robot to a safe position and completing the simulation by removing the port from the torso.
4. Discussion
5. Conclusions
Author Contributions
Funding
Institutional Review Board Statement
Informed Consent Statement
Data Availability Statement
Conflicts of Interest
References
- Zhao, Z.; Jin, G. Open surgery in the era of minimally invasive surgery. Chin. J. Cancer Res. Chung-Kuo Yen Cheng Yen Chiu 2022, 34, 63–65. [Google Scholar] [CrossRef] [PubMed]
- Patil, M., Jr.; Gharde, P.; Reddy, K.; Nayak, K. Comparative Analysis of Laparoscopic Versus Open Procedures in Specific General Surgical Interventions. Cureus 2024, 16, e54433. [Google Scholar] [CrossRef] [PubMed]
- Pisla, D.; Crisan, N.; Gherman, B.; Andras, I.; Tucan, P.; Radu, C.; Pusca, A.; Vaida, C.; Al Hajjar, N. Safety Issues in the Development of an Innovative Medical Parallel Robot Used in Renal Single-Incision Laparoscopic Surgery. J. Clin. Med. 2023, 12, 4617. [Google Scholar] [CrossRef]
- Othman, W.; Lai, Z.A.; Abril, C.; Barajas-Gamboa, J.S.; Corcelles, R.; Kroh, M.; Qasaimeh, M.A. Tactile Sensing for Minimally Invasive Surgery: Conventional Methods and Potential Emerging Tactile Technologies. Front. Robot. AI 2022, 8, 705662. [Google Scholar] [CrossRef] [PubMed]
- Vladescu, C.; Copaescu, C. The Use of Minimal Invasive Surgery versus Open Approach in Hospitalized Cases. Chirurgia (Bucur) 2021, 116, 1–13. [Google Scholar] [CrossRef]
- Harky, A.; Chaplin, G.; Chan, J.S.; Eriksen, P.; MacCarthy-Ofosu, B.; Theologou, T.; Muir, A.D. The Future of Open Heart Surgery in the Era of Robotic and Minimal Surgical Interventions. Heart Lung Circ. 2020, 29, 49–61. [Google Scholar] [CrossRef]
- Darzi, S.A.; Munz, Y. The impact of minimally invasive surgical techniques. Annu. Rev. Med. 2004, 55, 223–237. [Google Scholar] [CrossRef]
- Koo, Y.J. Recent advances in minimally invasive surgery for gynecologic indications. Yeungnam Univ. J. Med. 2018, 35, 150–155. [Google Scholar] [CrossRef]
- Mangone, P.; Bitterman, A.; Brigido, S.A.; Cooper, M.T. Both the Benefits and Disadvantages of Minimally Invasive Surgery. Foot Ankle Spec. 2019, 12, 546–548. [Google Scholar] [CrossRef]
- Zhao, L.; Kong, X.; Li, J.; Huang, L.; Xia, C.; Xu, J. Transumbilical single-incision laparoscopic pancreatoduodenectomy. Asian J. Surg. 2022, 45, 888–889. [Google Scholar] [CrossRef]
- Greaves, N.; Nicholson, J. Single incision laparoscopic surgery in general surgery: A review. Ann. R. Coll. Surg. Engl. 2011, 93, 437–440. [Google Scholar] [CrossRef]
- Vaida, C.; Andras, I.; Birlescu, I.; Crisan, N.; Plitea, N.; Pisla, D. Preliminary control design of a Single-Incision Laparoscopic Surgery Robotic System. In Proceedings of the 2021 25th International Conference on System Theory, Control and Computing (ICSTCC), Iasi, Romania, 20–23 October 2021; pp. 384–389. [Google Scholar] [CrossRef]
- Schneider, B.; Brockhaus, A.C.; Gelos, M.; Rudroff, C. The single-incision laparoscopic surgery technique has questionable advantages in colorectal surgery. Innov. Surg. Sci. 2018, 3, 77–84. [Google Scholar] [CrossRef]
- Saidy, M.N.; Tessier, M.; Tessier, D. Single-incision laparoscopic surgery--hype or reality: A historical control study. Perm J. 2012, 16, 47–50. [Google Scholar] [CrossRef] [PubMed]
- drheidarizadi.com. Available online: https://drheidarizadi.com/learning-center/single-port-surgery.html (accessed on 3 July 2024).
- Morrell, A.L.G.; Morrell-Junior, A.C.; Morrell, A.G.; Mendes, J.M.F.; Tustumi, F.; DE-Oliveira-E-Silva, L.G.; Morrell, A. The history of robotic surgery and its evolution: When illusion becomes reality. Rev. Colégio Bras. Cir. 2021, 48, e20202798. [Google Scholar] [CrossRef] [PubMed]
- George, E.I.; Brand, T.C.; LaPorta, A.; Marescaux, J.; Satava, R.M. Origins of Robotic Surgery: From Skepticism to Standard of Care. JSLS J. Soc. Laparosc. Robot. Surg. 2018, 22, e2018-00039. [Google Scholar] [CrossRef] [PubMed]
- Thai, M.T.; Phan, P.T.; Hoang, T.T.; Wong, S.; Lovell, N.H.; Do, T.N. Advanced Intelligent Systems for Surgical Robotics. Adv. Intell. Syst. 2022, 2, 1900138. [Google Scholar] [CrossRef]
- Low, S.C.; Phee, L. A review of master-slave robotic systems for surgery. In Proceedings of the IEEE Conference on Robotics, Automation and Mechatronics 2004, Singapore, 1–3 December 2004; Volume 1, pp. 37–42. [Google Scholar] [CrossRef]
- Pisla, D.; Gherman, B.; Tucan, P.; Birlescu, I.; Pusca, A.; Rus, G.; Pisla, A.; Vaida, C. Application Oriented Modelling and Simulation of an Innovative Parallel Robot for Single Incision Laparoscopic Surgery. In Proceedings of the ASME 2022 International Design Engineering Technical Conferences and Computers and Information in Engineering Conference. Volume 7: 46th Mechanisms and Robotics Conference (MR), St. Louis, MO, USA, 14–17 August 2022. [Google Scholar] [CrossRef]
- Ballantyne, G.H. Robotic surgery, telerobotic surgery, telepresence, and telementoring. Review of early clinical results. Surg Endosc. 2002, 16, 1389–1402. [Google Scholar] [CrossRef]
- Silverman, C.; Isaacs, A.; Tan, N.G. Robotic bariatric surgery. In Obesity and Diabetes: Scientific Advances and Best Practice; Springer: Berlin/Heidelberg, Germany, 2020; pp. 791–812. [Google Scholar] [CrossRef]
- radroboticsurgery.com. Available online: https://www.radroboticsurgery.com/post/roboticsurgery (accessed on 4 July 2024).
- Bhat, K.R.S.; Moschovas, M.C.; Onol, F.F.; Rogers, T.; Reddy, S.S.; Corder, C.; Roof, S.; Patel, V.R. Evidence-based evolution of our robot-assisted laparoscopic prostatectomy (RALP) technique through 13,000 cases. J. Robot. Surg. 2021, 15, 651–660. [Google Scholar] [CrossRef]
- Intuitive.com. Available online: https://www.intuitive.com/en-us/products-and-services/da-vinci (accessed on 4 July 2024).
- McCarus, S.D. Senhance Robotic Platform System for Gynecological Surgery. JSLS J. Soc. Laparosc. Robot. Surg. 2021, 25, e2020-00075. [Google Scholar] [CrossRef]
- Dobbs, R.W.; Halgrimson, W.R.; Talamini, S.; Vigneswaran, H.T.; Wilson, J.O.; Crivellaro, S. Single-port robotic surgery: The next generation of minimally invasive urology. World J. Urol. 2020, 38, 897–905. [Google Scholar] [CrossRef]
- Vaida, C.; Pisla, D.; Schadlbauer, J.; Husty, M.; Plitea, N. Kinematic analysis of an innovative medical parallel robot using study parameters. In New Trends in Medical and Service Robots. Mechanisms and Machine Science; Wenger, P., Chevallereau, C., Pisla, D., Bleuler, H., Rodić, A., Eds.; Springer: Cham, Switzerland, 2016; Volume 39. [Google Scholar] [CrossRef]
- Rivero-Moreno, Y.; Echevarria, S.; Vidal-Valderrama, C.; Pianetti, L.; Cordova-Guilarte, J.; Navarro-Gonzalez, J.; Acevedo-Rodríguez, J.; Dorado-Avila, G.; Osorio-Romero, L.; Chavez-Campos, C.; et al. Robotic Surgery: A Comprehensive Review of the Literature and Current Trends. Cureus 2023, 15, e42370. [Google Scholar] [CrossRef]
- Pisla, D.; Birlescu, I.; Vaida, C.; Tucan, P.; Pisla, A.; Gherman, B.; Crisan, N.; Plitea, N. Algebraic modeling of kinematics and singularities for a prostate biopsy parallel robot. Proc. Rom. Acad. Ser. A 2018, 19, 489–497. [Google Scholar]
- generalsurgerynews.com. Available online: https://www.generalsurgerynews.com/In-the-News/Article/07-22/Robotic-Surgery/67443?ses=ogst (accessed on 4 July 2024).
- Antonilli, M.; Sevas, V.; Luisa Gasparri, M.; Ahmad Farooqi, A.; Papadia, A. Minimally Invasive Surgery in Gynecology. Adv. Minim. Invasive Surg. 2021, 1–16. [Google Scholar] [CrossRef]
- Muaddi, H.; Hafid, M.E.; Choi, W.J.; Lillie, E.; de Mestral, C.; Nathens, A.; Stukel, T.A.; Karanicolas, P.J. Clinical Outcomes of Robotic Surgery Compared to Conventional Surgical Approaches (Laparoscopic or Open): A Systematic Overview of Reviews. Ann. Surg. 2021, 273, 467–473. [Google Scholar] [CrossRef]
- Gómez Ruiz, M.; Lainez Escribano, M.; Cagigas Fernández, C.; Cristobal Poch, L.; Santarrufina Martínez, S. Robotic surgery for colorectal cancer. Ann. Gastroenterol. Surg. 2020, 4, 646–651. [Google Scholar] [CrossRef] [PubMed]
- Liu, B.; Li, X.; Yu, M.J.; Xie, J.B.; Liao, G.L.; Qiu, M.L. Application of single-port laparoscopic retrograde gastric mobilization during McKeown esophagectomy for esophageal cancer. Ann. Thorac. Med. 2023, 18, 39–44. [Google Scholar] [CrossRef]
- Huang, Y.H.; Chen, K.C.; Lin, S.H.; Huang, P.M.; Yang, P.W.; Lee, J.M. Robotic-assisted single-incision gastric mobilization for minimally invasive oesophagectomy for oesophageal cancer: Preliminary results. Eur. J. Cardiothorac. Surg. 2020, 58 (Suppl. 1), i65–i69. [Google Scholar] [CrossRef] [PubMed]
- Leng, X.; Seto, Y. Robot-assisted transmediastinal esophagectomy: The path of concept and practice. Intell. Surg. 2023, 6, 61–63. [Google Scholar] [CrossRef]
- Tucan, P.; Birlescu, I.; Pusca, A.V.; Gherman, B.; Jucan, D.; Antal, T.; Vaida, C.; Pisla, A.; Chablat, D.; Pisla, D. A Flexible Instrument for Robotic Assisted Minimally Invasive Esophagectomy. In New Trends in Mechanism and Machine Science; EuCoMeS 2024. Mechanisms and Machine Science; Rosati, G., Gasparetto, A., Ceccarelli, M., Eds.; Springer: Cham, Switzerland, 2024; Volume 165. [Google Scholar] [CrossRef]
- Xu, Q.L.; Li, H.; Zhu, Y.J.; Xu, G. The treatments and postoperative complications of esophageal cancer: A review. J. Cardiothorac. Surg. 2020, 15, 163. [Google Scholar] [CrossRef]
- Narayan, J.; Singla, E.; Soni, S.; Singla, A. Adaptive neuro-fuzzy inference system-based path planning of 5-degrees-of-freedom spatial manipulator for medical applications. Proceedings of the Institution of Mechanical Engineers. Part H J. Eng. Med. 2018, 232, 726–732. [Google Scholar] [CrossRef]
- Singla, A.; Narayan, J.; Arora, H. Investigating the potential of redundant manipulators in narrow channels. Proc. Inst. Mech. Eng. Part C J. Mech. Eng. Sci. 2021, 235, 3723–3736. [Google Scholar] [CrossRef]
- Barron, J.O.; Blackstone, E.H.; Rice, T.W.; Lowry, A.M.; Tasnim, S.; Toth, A.J.; Murthy, S.C.; Raja, S. Cleveland Clinic Thoracic Surgery Research Group and Worldwide Esophageal Cancer Collaboration Investigators. Thoracoabdominal Esophagectomy: Then and Now. Ann. Thorac. Surg. 2024, 118, 402–411. [Google Scholar] [CrossRef] [PubMed]
- Pisla, D.; Pusca, A.; Tucan, P.; Gherman, B.; Vaida, C. Kinematics and workspace analysis of an innovative 6-dof parallel robot for SILS. Proc. Rom. Acad. Ser. A 2022, 23, 279–288. [Google Scholar]
- Zhou, X.; Zhang, H.; Feng, M.; Zhao, J.; Fu, Y. New remote centre of motion mechanism for robot-assisted minimally invasive surgery. Biomed. Eng. Online 2018, 17, 170. [Google Scholar] [CrossRef]
- Siemens PLM Software. Available online:https://plm.sw.siemens.com/en-US/nx/cad-online/ (accessed on 19 June 2024).
- Pusca, A.; Andras, I.; Cailean, A.; Crisan, N.; Vaida, C.; Radu, C.; Pisla, D. On the Development of an Innovative Surgical Parallel Robotic System. In Advances in Digital Health and Medical Bioengineering; EHB 2023. IFMBE Proceedings; Costin, H.N., Magjarević, R., Petroiu, G.G., Eds.; Springer: Cham, Switzerland, 2023; Volume 109, pp. 173–183. [Google Scholar] [CrossRef]
- Pisla, D.; Calin, V.; Birlescu, I.; Hajjar, N.A.; Gherman, B.; Radu, C.; Plitea, N. Risk Management for the Reliability of Robotic Assisted Treatment of Non-resectable Liver Tumors. Appl. Sci. 2020, 10, 52. [Google Scholar] [CrossRef]
- Pisla, D.; Nadas, I.; Tucan, P.; Albert, S.; Carbone, G.; Antal, T.; Banica, A.; Gherman, B. Development of a Control System and Functional Validation of a Parallel Robot for Lower Limb Rehabilitation. Actuators 2021, 10, 277. [Google Scholar] [CrossRef]
- Vaida, C.; Rus, G.; Gherman, B.; Pusca, A.; Tucan, P.; Ulinici, I.; Pisla, D. Development of an augmented reality simulator for a robotic system used in single incision laparoscopic surgery. The Romanian Journal of Technical Sciences. Appl. Mech. 2023, 68, 3–18. [Google Scholar] [CrossRef]
- Vaida, C.; Gherman, B.; Birlescu, I.; Tucan, P.; Pusca, A.; Rus, G.; Chablat, D.; Pisla, D. Kinematic Analysis of a Parallel Robot for Minimally Invasive Surgery. In Advances in Robot Kinematics 2024; ARK 2024. Springer Proceedings in Advanced Robotics; Lenarčič, J., Husty, M., Eds.; Springer: Cham, Switzerland, 2024; Volume 31. [Google Scholar] [CrossRef]
- Valls-Esteve, A.; Adell-Gómez, N.; Pasten, A.; Barber, I.; Munuera, J.; Krauel, L. Exploring the Potential of Three-Dimensional Imaging, Printing, and Modeling in Pediatric Surgical Oncology: A New Era of Precision Surgery. Children 2023, 10, 832. [Google Scholar] [CrossRef]
- Yang, B.; Li, Y.; Zheng, W.; Yin, Z.; Liu, M.; Yin, L.; Liu, C. Motion prediction for beating heart surgery with GRU. Biomed. Signal Process. Control 2023, 83, 104641. [Google Scholar] [CrossRef]
- Hamedani, M.H.; Selvaggio, M.; Rahimkhani, M.; Ficuciello, F.; Sadeghian, H.; Zekri, M.; Sheikholeslam, F. Robust Dynamic Surface Control of da Vinci Robot Manipulator Considering Uncertainties: A Fuzzy Based Approach. In Proceedings of the 2019 7th International Conference on Robotics and Mechatronics (ICRoM), Tehran, Iran, 20–21 November 2019; pp. 418–423. [Google Scholar] [CrossRef]
- Roberti, A.; Piccinelli, N.; Meli, D.; Muradore, R.; Fiorini, P. Improving Rigid 3-D Calibration for Robotic Surgery. IEEE Trans. Med. Robot. Bionics 2020, 2, 569–573. [Google Scholar] [CrossRef]
- Shi, H.; Liu, Q.; Mei, X. Accurate Parameter Estimation for Master–Slave Operation of a Surgical Robot. Machines 2021, 9, 213. [Google Scholar] [CrossRef]
- Pisla, D.; Tucan, P.; Chablat, D.; Al Hajjar, N.; Ciocan, A.; Pusca, A.; Pisla, A.; Radu, C.; Pop, G.; Gherman, B. Accuracy and Repeatability of a Parallel Robot for Personalised Minimally Invasive Surgery. In Advances in Service and Industrial Robotics; RAAD 2024. Mechanisms and Machine Science; Pisla, D., Carbone, G., Condurache, D., Vaida, C., Eds.; Springer: Cham, Switzerland, 2024; Volume 157, pp. 185–195. [Google Scholar] [CrossRef]























| Procedure’s Steps | Technical Tasks | Medical Tasks |
|---|---|---|
| Step 1 Preplanning |
|
|
| Step 2 Environment configuration |
|
|
| Step 3 Mobile platform positioning and orientation |
|
|
| Step 4 Laparoscope insertion and RCM [44] saving point |
|
|
| Step 5 Active instruments insertion |
|
|
| Step 6 Performing the surgical procedure |
|
|
| Step 7 Surgical procedure ending |
|
|
| Velocity Vector Component | RMSE Value |
| 0.011591 | |
| 0.017855 | |
| 0.068058 | |
| 0.049791 | |
| 0.030903 | |
| 0.022791 |
Disclaimer/Publisher’s Note: The statements, opinions and data contained in all publications are solely those of the individual author(s) and contributor(s) and not of MDPI and/or the editor(s). MDPI and/or the editor(s) disclaim responsibility for any injury to people or property resulting from any ideas, methods, instructions or products referred to in the content. |
© 2024 by the authors. Licensee MDPI, Basel, Switzerland. This article is an open access article distributed under the terms and conditions of the Creative Commons Attribution (CC BY) license (https://creativecommons.org/licenses/by/4.0/).
Share and Cite
Pisla, D.; Popa, C.; Pusca, A.; Ciocan, A.; Gherman, B.; Mois, E.; Cailean, A.-D.; Vaida, C.; Radu, C.; Chablat, D.; et al. On the Control and Validation of the PARA-SILSROB Surgical Parallel Robot. Appl. Sci. 2024, 14, 7925. https://doi.org/10.3390/app14177925
Pisla D, Popa C, Pusca A, Ciocan A, Gherman B, Mois E, Cailean A-D, Vaida C, Radu C, Chablat D, et al. On the Control and Validation of the PARA-SILSROB Surgical Parallel Robot. Applied Sciences. 2024; 14(17):7925. https://doi.org/10.3390/app14177925
Chicago/Turabian StylePisla, Doina, Calin Popa, Alexandru Pusca, Andra Ciocan, Bogdan Gherman, Emil Mois, Andrei-Daniel Cailean, Calin Vaida, Corina Radu, Damien Chablat, and et al. 2024. "On the Control and Validation of the PARA-SILSROB Surgical Parallel Robot" Applied Sciences 14, no. 17: 7925. https://doi.org/10.3390/app14177925
APA StylePisla, D., Popa, C., Pusca, A., Ciocan, A., Gherman, B., Mois, E., Cailean, A.-D., Vaida, C., Radu, C., Chablat, D., & Hajjar, N. A. (2024). On the Control and Validation of the PARA-SILSROB Surgical Parallel Robot. Applied Sciences, 14(17), 7925. https://doi.org/10.3390/app14177925

