Innovative Fermented Beverages Based on Bread Waste—Fermentation Parameters and Antibacterial Properties
Abstract
Featured Application
Abstract
1. Introduction
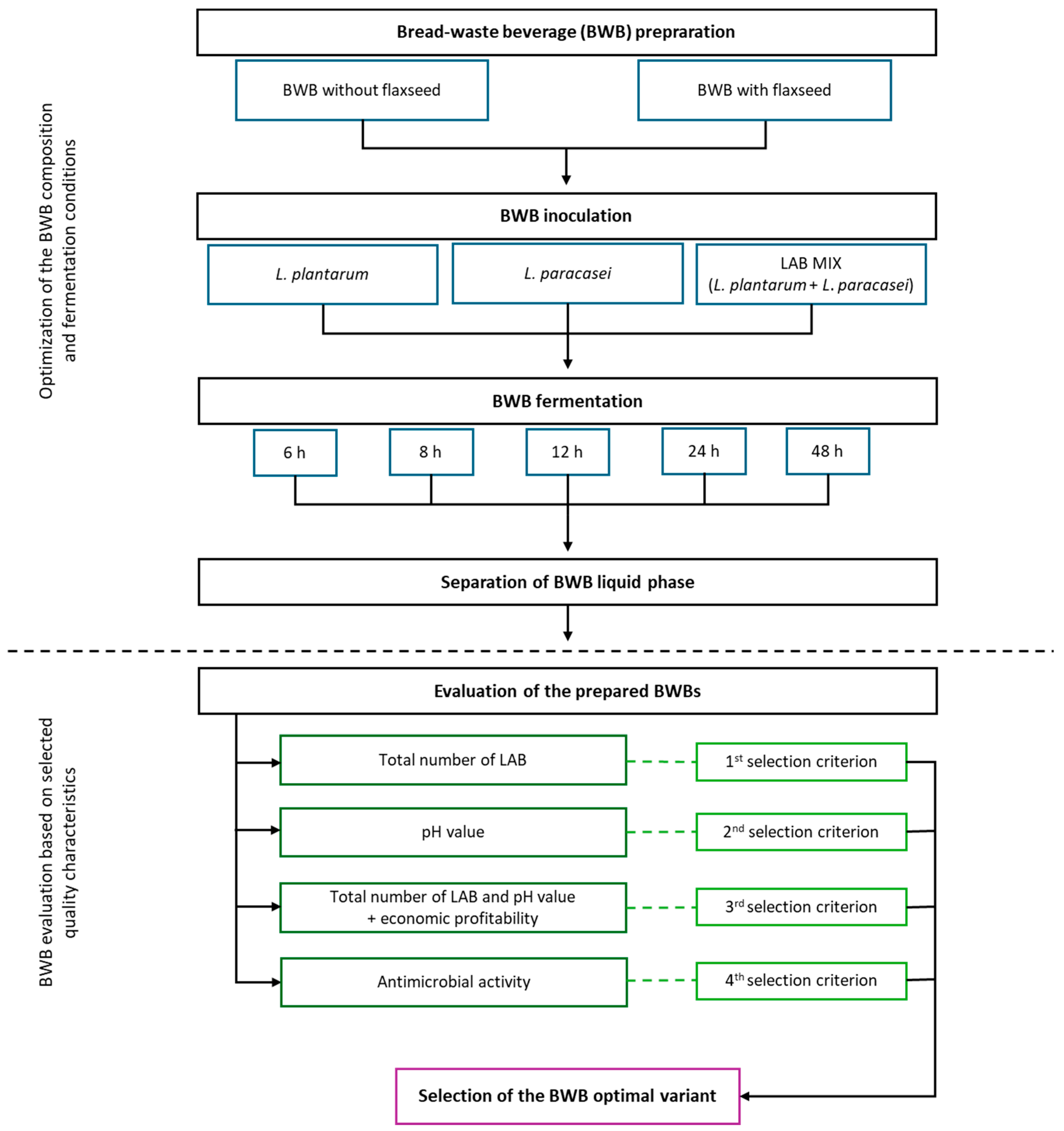
2. Materials and Methods
2.1. Chemicals, Materials, and Microorganisms
2.1.1. Chemicals
2.1.2. Research Material
2.1.3. Microorganisms
2.2. Methods
2.2.1. Bread-Waste Beverage Fermentation
2.2.2. Determination of Microbiological Quality of Fermented BWBs
2.2.3. Measurement of the pH of Fermented BWBs
2.2.4. Antimicrobial Properties of Fermented BWBs
2.2.5. Statistical Analysis
3. Results
3.1. Microbiological Quality and pH of BWBs
3.2. Antimicrobial Properties of BWBs
3.2.1. Minimal Inhibitory Concentration Determination
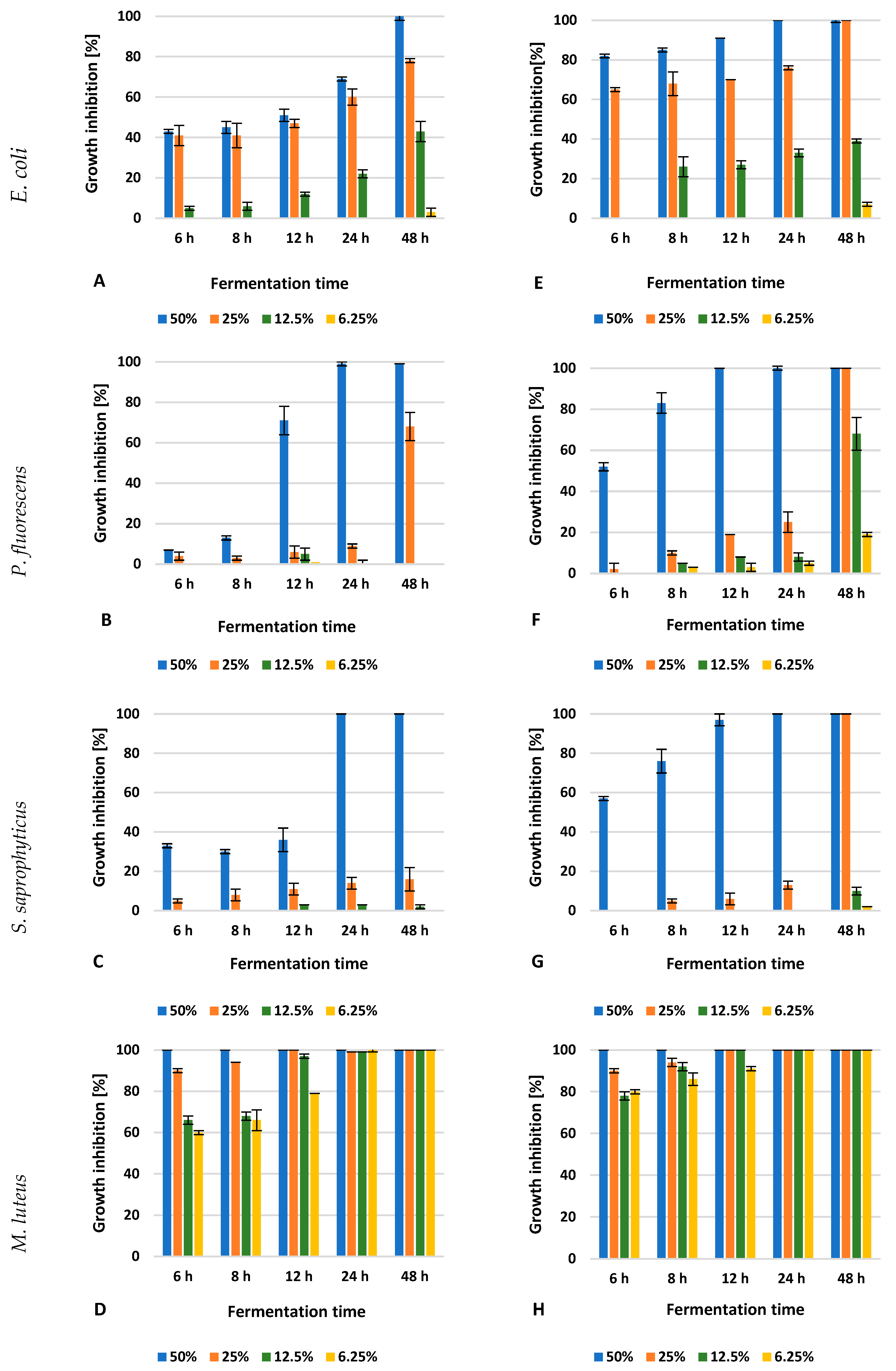
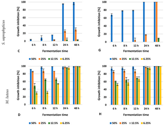
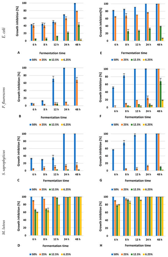
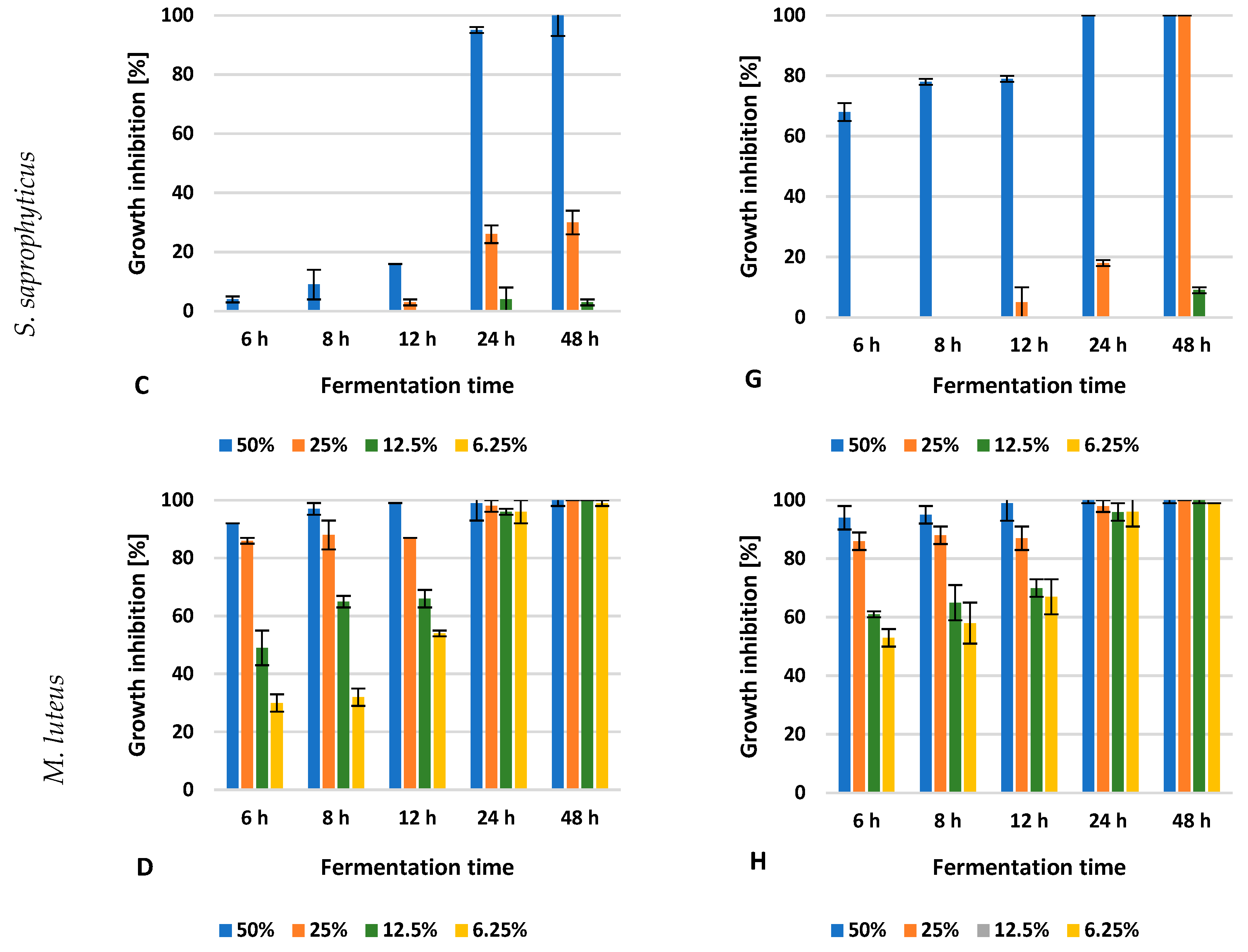
3.2.2. Effect of Fermented BWBs on Bacterial Growth Inhibition
3.3. Selection of the Optimal BWB Variant
4. Discussion
5. Conclusions
Author Contributions
Funding
Institutional Review Board Statement
Informed Consent Statement
Data Availability Statement
Conflicts of Interest
References
- Narisetty, V.; Cox, R.; Willoughby, N.; Aktas, E.; Tiwari, B.; Matharu, A.S.; Salonitis, K.; Kumar, V. Recycling bread waste into chemical building blocks using a circular biorefining approach. Sustain. Energy Fuels 2021, 5, 4842–4849. [Google Scholar] [CrossRef] [PubMed]
- Pawlak, K.; Kołodziejczak, M. The Role of Agriculture in Ensuring Food Security in Developing Countries: Considerations in the Context of the Problem of Sustainable Food Production. Sustainability 2020, 12, 5488. [Google Scholar] [CrossRef]
- Fukase, E.; Martin, W. Economic growth, convergence, and world food demand and supply. World Dev. 2020, 132, 104954. [Google Scholar] [CrossRef]
- Krajnc, D.; Glavic, P. Indicators of sustainable production. Clean Technol. Environ. Policy 2003, 5, 279–288. [Google Scholar] [CrossRef]
- Wünsche, J.F.; Fernqvist, F. The Potential of Blockchain Technology in the Transition towards Sustainable Food Systems. Sustainability 2022, 14, 7739. [Google Scholar] [CrossRef]
- FAO. Food Wastage Footprint: Impacts on Natural Resources; Summary Report; FAO: Rome, Italy, 2013; ISBN 9251077525. [Google Scholar]
- Chauhan, C.; Dhir, A.; Akram, M.U.; Salo, J. Food loss and waste in food supply chains. A systematic literature review and framework development approach. J. Clean. Prod. 2021, 295, 126438. [Google Scholar] [CrossRef]
- Dymchenko, A.; Geršl, M.; Gregor, T. Trends in bread waste utilisation. Trends Food Sci. Technol. 2023, 132, 93–102. [Google Scholar] [CrossRef]
- Demirci, A.S.; Palabiyik, I.; Gumus, T. Bread wastage and recycling of waste bread by producing biotechnological products. J. Biotechnol. 2016, 231, S13. [Google Scholar] [CrossRef]
- WRAP. UK Food Waste & Food Surplus—Key Facts. 2023. Available online: https://wrap.org.uk/sites/default/files/2024-01/WRAP-Food-Surplus-and-Waste-in-the-UK-Key-Facts%20November-2023.pdf (accessed on 11 March 2024).
- Mitka, M. Marnowanie żywności w gospodarstwach domowych w Polsce. Probl. Econ. Law 2020, 4, 1–14. [Google Scholar] [CrossRef]
- Mihajlovski, K.; Rajilić-Stojanović, M.; Dimitrijević-Branković, S. Enzymatic hydrolysis of waste bread by newly isolated Hymenobacter sp. CKS3: Statistical optimization and bioethanol production. Renew. Energy 2020, 152, 627–633. [Google Scholar] [CrossRef]
- Han, W.; Huang, J.; Zhao, H.; Li, Y. Continuous biohydrogen production from waste bread by anaerobic sludge. Bioresour. Technol. 2016, 212, 1–5. [Google Scholar] [CrossRef] [PubMed]
- Pietrzak, W.; Kawa-Rygielska, J. Ethanol fermentation of waste bread using granular starch hydrolyzing enzyme: Effect of raw material pretreatment. Fuel 2014, 134, 250–256. [Google Scholar] [CrossRef]
- Datta, P.; Tiwari, S.; Pandey, L.M. Bioethanol production from waste breads using Saccharomyces cerevisiae. In Utilization and Management of Bioresources: Proceedings of 6th IconSWM 2016; Springer: Singapore, 2018; pp. 125–134. [Google Scholar] [CrossRef]
- Dubrovskis, V.; Plume, I. Biogas potential from demaged bread. In Proceedings of the International Conference Engineering for Rural Development, Jelgava, Latvia, 24–26 May 2017; pp. 437–442. [Google Scholar] [CrossRef]
- Al-Ruqaie, I.; Swillam, S.; Al-Batshan, H.; Shafey, T. Performance, Nutrient Utilization and Carcass Characteristics and Economic Impact of Broiler Chickens Fed Extruded Bakery Waste. J. Anim. Veter- Adv. 2011, 10, 2061–2066. [Google Scholar] [CrossRef]
- Pedro, F.M.S.; Vara, I.A.D.; Bórquez, J.L.; Gonzalez-Ronquillo, M. The effect of feeding fresh swine manure, poultry waste, urea, molasses and bakery by-products ensiled for lambs. Int. J. Recycl. Org. Waste Agric. 2015, 4, 273–278. [Google Scholar] [CrossRef]
- Daigle, P.; Gélinas, P.; Leblanc, D.; Morin, A. Production of aroma compounds by Geotrichum candidum on waste bread crumb. Food Microbiol. 1999, 16, 517–522. [Google Scholar] [CrossRef]
- Aggelopoulos, T.; Katsieris, K.; Bekatorou, A.; Pandey, A.; Banat, I.M.; Koutinas, A.A. Solid state fermentation of food waste mixtures for single cell protein, aroma volatiles and fat production. Food Chem. 2014, 145, 710–716. [Google Scholar] [CrossRef]
- Madrera, R.R.; Bedriñana, R.P.; Valles, B.S. Production and characterization of aroma compounds from apple pomace by solid-state fermentation with selected yeasts. LWT 2015, 64, 1342–1353. [Google Scholar] [CrossRef]
- Łopusiewicz, Ł.; Drozłowska, E.; Siedlecka, P.; Mężyńska, M.; Bartkowiak, A.; Sienkiewicz, M.; Zielińska-Bliźniewska, H.; Kwiatkowski, P. Development, Characterization, and Bioactivity of Non-Dairy Kefir-Like Fermented Beverage Based on Flaxseed Oil Cake. Foods 2019, 8, 544. [Google Scholar] [CrossRef] [PubMed]
- Verni, M.; Demarinis, C.; Rizzello, C.G.; Baruzzi, F. Design and Characterization of a Novel Fermented Beverage from Lentil Grains. Foods 2020, 9, 893. [Google Scholar] [CrossRef]
- Cordeiro, M.; Souza, E.; Arantes, R.; Balthazar, C.; Guimarães, J.; Scudino, H.; Silva, H.; Rocha, R.; Freitas, M.; Esmerino, E.; et al. Fermented whey dairy beverage offers protection against Salmonella enterica ssp. enterica serovar Typhimurium infection in mice. J. Dairy Sci. 2019, 102, 6756–6765. [Google Scholar] [CrossRef]
- Luz, C.; Izzo, L.; Graziani, G.; Gaspari, A.; Ritieni, A.; Manes, J.; Meca, G. Evaluation of biological and antimicrobial properties of freeze-dried whey fermented by different strains of Lactobacillus plantarum. Food Funct. 2018, 9, 3688–3697. [Google Scholar] [CrossRef] [PubMed]
- Garcia, G.; Agosto, M.E.; Cavaglieri, L.; Dogi, C. Effect of fermented whey with a probiotic bacterium on gut immune system. J. Dairy Res. 2020, 87, 134–137. [Google Scholar] [CrossRef] [PubMed]
- Ruas-Madiedo, P.; Hugenholtz, J.; Zoon, P. An overview of the functionality of exopolysaccharides produced by lactic acid bacteria. Int. Dairy J. 2002, 12, 163–171. [Google Scholar] [CrossRef]
- Tieking, M.; Korakli, M.; Ehrmann, M.A.; Gänzle, M.G.; Vogel, R.F. In Situ Production of Exopolysaccharides during Sourdough Fermentation by Cereal and Intestinal Isolates of Lactic Acid Bacteria. Appl. Environ. Microbiol. 2003, 69, 945–952. [Google Scholar] [CrossRef] [PubMed]
- Immonen, M.; Maina, N.H.; Wang, Y.; Coda, R.; Katina, K. Waste bread recycling as a baking ingredient by tailored lactic acid fermentation. Int. J. Food Microbiol. 2020, 327, 108652. [Google Scholar] [CrossRef] [PubMed]
- Granato, D.; Barba, F.J.; Kovačević, D.B.; Lorenzo, J.M.; Cruz, A.G.; Putnik, P. Functional Foods: Product Development, Technological Trends, Efficacy Testing, and Safety. Annu. Rev. Food Sci. Technol. 2020, 11, 93–118. [Google Scholar] [CrossRef] [PubMed]
- Pravst, I. Functional foods in Europe: A focus on health claims. In Scientific, Health and Social Aspects of the Food Industry; Valdez, B., Ed.; InTech: Rijeka, Croatia, 2012; pp. 165–208. [Google Scholar]
- Corbo, M.R.; Bevilacqua, A.; Petruzzi, L.; Casanova, F.P.; Sinigaglia, M. Functional Beverages: The Emerging Side of Functional Foods: Commercial trends, research, and health implications. Compr. Rev. Food Sci. Food Saf. 2014, 13, 1192–1206. [Google Scholar] [CrossRef]
- Prado, F.C.; Parada, J.L.; Pandey, A.; Soccol, C.R. Trends in non-dairy probiotic beverages. Food Res. Int. 2008, 41, 111–123. [Google Scholar] [CrossRef]
- Blandino, A.; Al-Aseeri, M.E.; Pandiella, S.S.; Cantero, D.; Webb, C. Cereal-based fermented foods and beverages. Food Res. Int. 2003, 36, 527–543. [Google Scholar] [CrossRef]
- Muyanja, C.M.B.K.; Narvhus, J.A.; Treimo, J.; Langsrud, T. Isolation, characterisation and identification of lactic acid bacteria from bushera: A Ugandan traditional fermented beverage. Int. J. Food Microbiol. 2003, 80, 201–210. [Google Scholar] [CrossRef]
- Oi, Y.; Kitabatake, N. Chemical Composition of an East African Traditional Beverage, Togwa. J. Agric. Food Chem. 2003, 51, 7024–7028. [Google Scholar] [CrossRef] [PubMed]
- Walsh, H.; Cheng, J.; Guo, M. Effects of Carbonation on Probiotic Survivability, Physicochemical, and Sensory Properties of Milk-Based Symbiotic Beverages. J. Food Sci. 2014, 79, M604–M613. [Google Scholar] [CrossRef]
- Champagne, C.P.; Gomes da Cruz, A.; Daga, M. Strategies to improve the functionality of probiotics in supplements and foods. Curr. Opin. Food Sci. 2018, 22, 160–166. [Google Scholar] [CrossRef]
- Saarela, M.; Virkajärvi, I.; Nohynek, L.; Vaari, A.; Mättö, J. Fibres as carriers for Lactobacillus rhamnosus during freeze-drying and storage in apple juice and chocolate-coated breakfast cereals. Int. J. Food Microbiol. 2006, 112, 171–178. [Google Scholar] [CrossRef]
- Ganorkar, P.M.; Jain, R.K. Flaxseed—A nutritional punch. Int. Food Res. J. 2013, 20, 512–525. [Google Scholar]
- Vesterlund, S.; Salminen, K.; Salminen, S. Water activity in dry foods containing live probiotic bacteria should be carefully considered: A case study with Lactobacillus rhamnosus GG in flaxseed. Int. J. Food Microbiol. 2012, 157, 319–321. [Google Scholar] [CrossRef]
- HadiNezhad, M.; Duc, C.; Han, N.F.; Hosseinian, F. Flaxseed Soluble Dietary Fibre Enhances Lactic Acid Bacterial Survival and Growth in Kefir and Possesses High Antioxidant Capacity. J. Food Res. 2013, 2, 152–163. [Google Scholar] [CrossRef]
- Bialasová, K.; Němečková, I.; Kyselka, J.; Štětina, J.; Solichová, K.; Horáčková, Š. Influence of flaxseed components on fermented dairy product properties. Czech J. Food Sci. 2018, 36, 51–56. [Google Scholar] [CrossRef]
- Kaczmarek, D.K.; Gwiazdowska, D.; Juś, K.; Klejdysz, T.; Wojcieszak, M.; Materna, K.; Pernak, J. Glycine betaine-based ionic liquids and their influence on bacteria, fungi, insects and plants. New J. Chem. 2021, 45, 6344–6355. [Google Scholar] [CrossRef]
- Marchwińska, K.; Gwiazdowska, D.; Juś, K.; Gluzińska, P.; Gwiazdowska, J.; Pawlak-Lemańska, K. Innovative Functional Lactic Acid Bacteria Fermented Oat Beverages with the Addition of Fruit Extracts and Lyophilisates. Appl. Sci. 2023, 13, 12707. [Google Scholar] [CrossRef]
- Giraud, E.; Gosselin, L.; Marin, B.; Parada, J.; Raimbault, M. Purification and characterization of an extracellular amylase from Lactobacillus plantarum strain A6. J. Appl. Bacteriol. 1993, 75, 276–282. [Google Scholar] [CrossRef]
- Zamfir, M.; Angelescu, I.-R.; Voaides, C.; Cornea, C.-P.; Boiu-Sicuia, O.; Grosu-Tudor, S.-S. Non-Dairy Fermented Beverages Produced with Functional Lactic Acid Bacteria. Microorganisms 2022, 10, 2314. [Google Scholar] [CrossRef] [PubMed]
- Sigüenza-Andrés, T.; Mateo, J.; Rodríguez-Nogales, J.M.; Gómez, M.; Caro, I. Characterization of a Fermented Beverage from Discarded Bread Flour Using Two Commercial Probiotics Starters. Foods 2024, 13, 951. [Google Scholar] [CrossRef] [PubMed]
- Nguyen, T.-L.; Toh, M.; Lu, Y.; Ku, S.; Liu, S.-Q. Biovalorization of Market Surplus Bread for Development of Probiotic-Fermented Potential Functional Beverages. Foods 2022, 11, 250. [Google Scholar] [CrossRef] [PubMed]
- Singh, D.; Vij, S.; Singh, B.P. Antioxidative and antimicrobial activity of whey based fermented soy beverage with curcumin supplementation. Indian J. Dairy Sci. 2016, 69, 171–177. [Google Scholar]
- Undhad, T.; Hati, S.; Makwana, S. Significance of storage study on ACE inhibitory, antioxidative, antimicrobial activities, and biotransformation of isoflavones of functional fermented soy-based beverage. J. Food Process. Preserv. 2020, 45, e15062. [Google Scholar] [CrossRef]
- Al-Mohammadi, A.-R.; Ibrahim, R.A.; Moustafa, A.H.; Ismaiel, A.A.; Zeid, A.A.; Enan, G. Chemical Constitution and Antimicrobial Activity of Kefir Fermented Beverage. Molecules 2021, 26, 2635. [Google Scholar] [CrossRef]
- Ivanišová, E.; Meňhartová, K.; Terentjeva, M.; Harangozo, Ľ.; Kántor, A.; Kačániová, M. The evaluation of chemical, antioxidant, antimicrobial and sensory properties of kombucha tea beverage. J. Food Sci. Technol. 2020, 57, 1840–1846. [Google Scholar] [CrossRef] [PubMed]
- Battikh, H.; Bakhrouf, A.; Ammar, E. Antimicrobial effect of Kombucha analogues. LWT 2012, 47, 71–77. [Google Scholar] [CrossRef]
- Watawana, M.I.; Jayawardena, N.; Gunawardhana, C.B.; Waisundara, V.Y. Health, Wellness, and Safety Aspects of the Consumption of Kombucha. J. Chem. 2015, 2015, 591869. [Google Scholar] [CrossRef]






| Incubation Time | L. plantarum | L. paracasei | MIX of LAB | |||
|---|---|---|---|---|---|---|
| [CFU/mL] | pH | [CFU/mL] | pH | [CFU/mL] | pH | |
| BWBs without flaxseed | ||||||
| 0 h | 7.41 CDE ± 0.13 | 5.21 n ± 0.02 | 7.39 CDE ± 0.09 | 5.09 m ± 0.01 | 6.79 A ± 0.01 | 5.02 m ± 0.04 |
| 6 h | 8.23 HIJ ± 0.46 | 4.30 hi ± 0.05 | 8.06 GH ± 0.03 | 4.28 hi ± 0.03 | 7.20 CD ± 0.14 | 4.23 gh ± 0.01 |
| 8 h | 8.38 IJK ± 0.25 | 3.87 f ± 0.02 | 8.47 JKL ± 0.01 | 3.63 e ± 0.03 | 8.11 GHI ± 0.05 | 4.13 g ± 0.02 |
| 12 h | 8.51 J–M ± 0.13 | 3.66 e ± 0.13 | 8.63 K-O ± 0.04 | 3.59 e ± 0.01 | 8.12 GHI ± 0.01 | 3.89 f ± 0.01 |
| 24 h | 8.60 K–O ± 0.01 | 3.37 d ± 0.02 | 9.53 TU ± 0.03 | 3.05 b ± 0.01 | 8.95 RS ± 0.07 | 3.01 b ± 0.02 |
| 48 h | 8.80 M–R ± 0.01 | 3.22 c ± 0.02 | 8.75 L-R ± 0.03 | 2.77 a ± 0.03 | 8.60 K–N ± 0.12 | 2.81 a ± 0.05 |
| BWBs with flaxseed | ||||||
| 0 h | 7.39 CDE ± 0.18 | 5.29 no ± 0.03 | 7.12 BC ± 0.02 | 5.30 no ± 0.02 | 6.82 AB ± 0.02 | 5.34 o ± 0.04 |
| 6 h | 7.84 FG ± 0.01 | 4.43 j ± 0.06 | 8.41 IJK ± 0.07 | 4.80 l ± 0.02 | 7.63 EF ± 0.09 | 4.99 m ± 0.05 |
| 8 h | 8.26 HIJ ± 0.04 | 4.24 gh ± 0.03 | 8.24 HIJ ± 0.18 | 4.21 gh ± 0.05 | 7.50 DE ± 0.03 | 4.63 k ± 0.01 |
| 12 h | 8.88 N-R ± 0.03 | 3.86 f ± 0.03 | 8.87 N–R ± 0.02 | 4.15 g ± 0.02 | 8.64 K-P ± 0.03 | 4.36 ij ± 0.01 |
| 24 h | 8.94 PR ± 0.03 | 3.64 e ± 0.02 | 9.24 ST ± 0.02 | 3.21 c ± 0.01 | 8.9 OPR ± 0.03 | 3.23 c ± 0.01 |
| 48 h | 9.63 U ± 0.39 | 3.37 d ± 0.00 | 8.83 N–R ± 0.07 | 2.94 b ± 0.01 | 8.93 PR ± 0.08 | 2.99 b ± 0.01 |
| Variant | Incubation Time | BWBs Inoculated with L. plantarum | |||
|---|---|---|---|---|---|
| E. coli | P. fluorescens | S. saprophyticus | M. luteus | ||
| BWBs without flaxseed | 6 h | >50 | >50 | >50 | 25 |
| 8 h | >50 | >50 | >50 | 25 | |
| 12 h | >50 | >50 | >50 | 12.5 | |
| 24 h | >50 | 50 | 50 | 6.25 | |
| 48 h | 50 | 50 | 50 | 6.25 | |
| BWBs with flaxseed | 6 h | >50 | >50 | >50 | 25 |
| 8 h | >50 | >50 | >50 | 12.5 | |
| 12 h | 50 | 50 | 50 | 6.25 | |
| 24 h | 50 | 50 | 50 | 6.25 | |
| 48 h | 25 | 25 | 25 | 6.25 | |
| BWBs inoculated with L. paracasei | |||||
| BWBs without flaxseed | 6 h | >50 | >50 | >50 | 50 |
| 8 h | >50 | >50 | >50 | 50 | |
| 12 h | >50 | >50 | >50 | 50 | |
| 24 h | >50 | 50 | 50 | 6.25 | |
| 48 h | 50 | 50 | 50 | 6.25 | |
| BWBs with flaxseed | 6 h | >50 | >50 | >50 | 50 |
| 8 h | >50 | >50 | >50 | 50 | |
| 12 h | >50 | 50 | >50 | 50 | |
| 24 h | 50 | 25 | 50 | 6.25 | |
| 48 h | 25 | 12,5 | 25 | 6.25 | |
| BWBs inoculated with MIX of LAB strain | |||||
| BWBs without flaxseed | 6 h | >50 | >50 | >50 | 50 |
| 8 h | >50 | >50 | >50 | 50 | |
| 12 h | >50 | >50 | >50 | 25 | |
| 24 h | >50 | 50 | >50 | 6.25 | |
| 48 h | 50 | 50 | 50 | 6.25 | |
| BWBs with flaxseed | 6 h | >50 | >50 | >50 | 50 |
| 8 h | >50 | >50 | >50 | 50 | |
| 12 h | >50 | >50 | >50 | 50 | |
| 24 h | 50 | 50 | >50 | 6.25 | |
| 48 h | 25 | 25 | 50 | 6.25 | |
Disclaimer/Publisher’s Note: The statements, opinions and data contained in all publications are solely those of the individual author(s) and contributor(s) and not of MDPI and/or the editor(s). MDPI and/or the editor(s) disclaim responsibility for any injury to people or property resulting from any ideas, methods, instructions or products referred to in the content. |
© 2024 by the authors. Licensee MDPI, Basel, Switzerland. This article is an open access article distributed under the terms and conditions of the Creative Commons Attribution (CC BY) license (https://creativecommons.org/licenses/by/4.0/).
Share and Cite
Juś, K.; Ścigaj, M.; Gwiazdowska, D.; Marchwińska, K.; Studenna, W. Innovative Fermented Beverages Based on Bread Waste—Fermentation Parameters and Antibacterial Properties. Appl. Sci. 2024, 14, 5036. https://doi.org/10.3390/app14125036
Juś K, Ścigaj M, Gwiazdowska D, Marchwińska K, Studenna W. Innovative Fermented Beverages Based on Bread Waste—Fermentation Parameters and Antibacterial Properties. Applied Sciences. 2024; 14(12):5036. https://doi.org/10.3390/app14125036
Chicago/Turabian StyleJuś, Krzysztof, Mateusz Ścigaj, Daniela Gwiazdowska, Katarzyna Marchwińska, and Wiktoria Studenna. 2024. "Innovative Fermented Beverages Based on Bread Waste—Fermentation Parameters and Antibacterial Properties" Applied Sciences 14, no. 12: 5036. https://doi.org/10.3390/app14125036
APA StyleJuś, K., Ścigaj, M., Gwiazdowska, D., Marchwińska, K., & Studenna, W. (2024). Innovative Fermented Beverages Based on Bread Waste—Fermentation Parameters and Antibacterial Properties. Applied Sciences, 14(12), 5036. https://doi.org/10.3390/app14125036

