Fault Detection Algorithm Based on Dynamic Global–Local Preserving Projection
Abstract
:1. Introduction
2. Background Techniques
2.1. PCA Algorithm
2.2. LPP Algorithm
3. Fault Detection Based on DGLPP
3.1. Dynamic Characterization
3.2. DGLPP Algorithm
3.3. Indicators for Monitoring Statistics
3.4. DGLPP Fault Detection Process
- Collect the system’s historical data under normal working conditions as the training set samples.
- Construct an augmentation matrix for each sample in the training set.
- Use the GLPP algorithm to reduce the augmented matrix’s dimensionality and establish the DGLPP model.
- Calculate the statistical threshold and for the DGLPP model.
- Obtain system online data as test set samples.
- Construct an augmentation matrix for each sample in the test set.
- Use the GLPP algorithm to reduce the augmented matrix’s dimensionality and establish the DGLPP model.
- Calculate the T2 and the SPE statistics for each sample in the test set.
- Determine whether the sample’s T2 and the SPE statistics exceed their statistical thresholds. If so, the system fails; otherwise, the system operates normally.
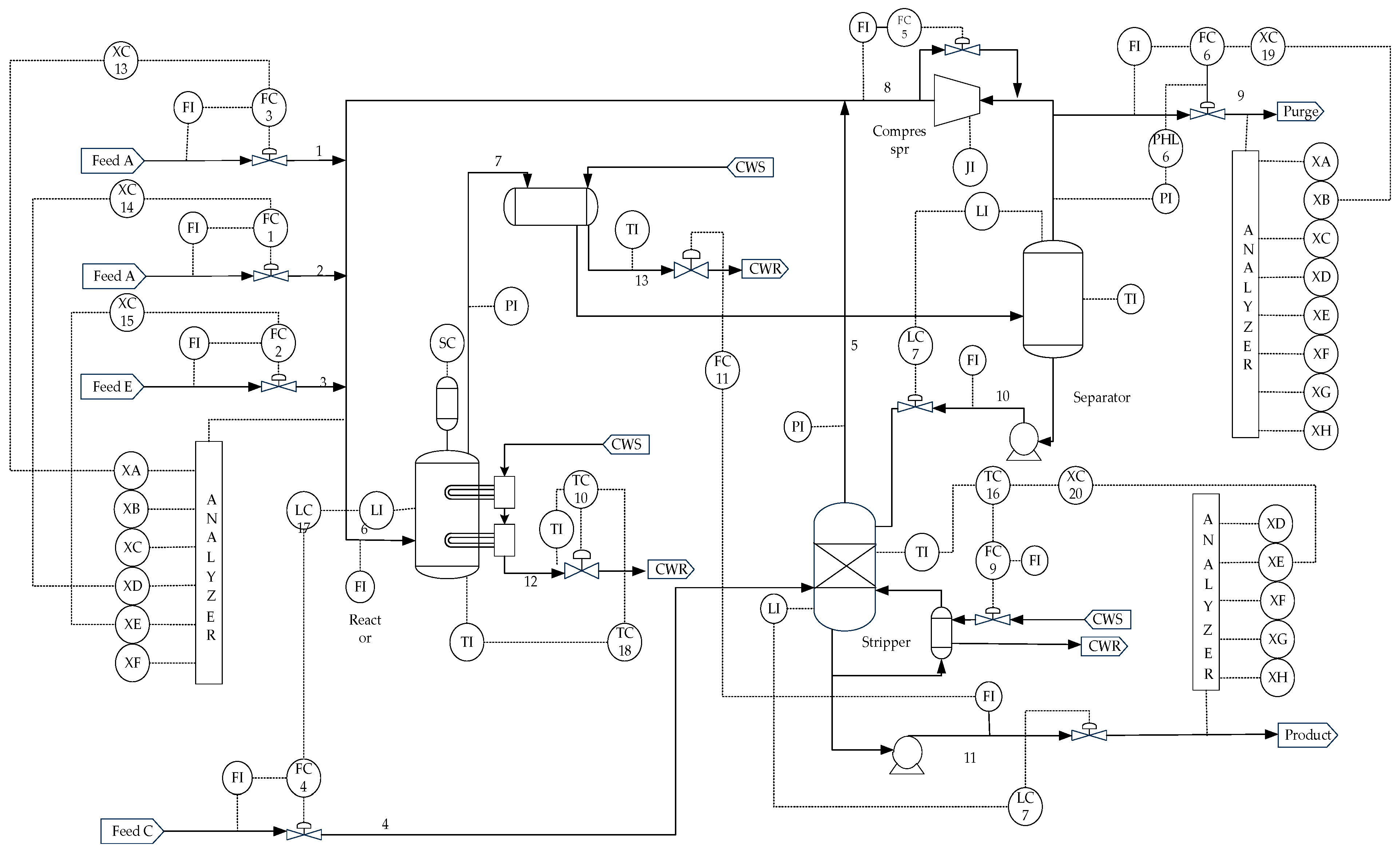
4. TE Process Fault Detection
5. Conclusions
Author Contributions
Funding
Institutional Review Board Statement
Informed Consent Statement
Data Availability Statement
Acknowledgments
Conflicts of Interest
References
- Mirnaghi, M.S.; Haghighat, F. Fault detection and diagnosis of large-scale HVAC systems in buildings using data-driven methods: A comprehensive review. Energy Build. 2020, 229, 110492. [Google Scholar] [CrossRef]
- Ge, Z. Review on data-driven modeling and monitoring for plant-wide industrial processes. Chemom. Intell. Lab. Syst. 2017, 171, 16–25. [Google Scholar] [CrossRef]
- Reis, M.S.; Gins, G. Industrial process monitoring in the big data/industry 4.0 era: From detection, to diagnosis, to prognosis. Processes 2017, 5, 35. [Google Scholar] [CrossRef]
- Wilhelm, Y.; Reimann, P.; Gauchel, W.; Mitschang, B. Overview on hybrid approaches to fault detection and diagnosis: Combining data-driven, physics-based and knowledge-based models. Procedia Cirp 2021, 99, 278–283. [Google Scholar] [CrossRef]
- Zhu, J.; Fan, C.; Yang, M.; Qian, F.; Mahalec, V. Data-driven models of crude distillation units for production planning and for operations monitoring. Comput. Chem. Eng. 2023, 177, 108322. [Google Scholar] [CrossRef]
- Yang, X.; He, R.; Wang, J.; Li, X.; Liu, R. Using thermal load matching strategy to locate historical benchmark data for moving-window PCA based fault detection in air handling units. Sustain. Energy Technol. Assess. 2022, 52, 102238. [Google Scholar] [CrossRef]
- Osornio-Rios, R.A.; Jaen-Cuellar, A.Y.; Alvarado-Hernandez, A.I.; Zamudio-Ramirez, I.; Cruz-Albarran, I.A.; Antonino-Daviu, J.A. Fault detection and classification in kinematic chains by means of PCA extraction-reduction of features from thermographic images. Measurement 2022, 197, 111340. [Google Scholar] [CrossRef]
- Ren, M.; Liang, Y.; Chen, J.; Xu, X.; Cheng, L. Fault detection for NOx emission process in thermal power plants using SIP-PCA. ISA Trans. 2023, 140, 46–54. [Google Scholar] [CrossRef]
- Lv, Z.; Yan, X.; Jiang, Q. Batch process monitoring based on multiple-phase online sorting principal component analysis. ISA Trans. 2016, 64, 342–352. [Google Scholar] [CrossRef]
- Nor, N.M.; Hussain, M.A.; Hassan, C.R.C. Fault diagnosis and classification framework using multi-scale classification based on kernel Fisher discriminant analysis for chemical process system. Appl. Soft Comput. 2017, 61, 959–972. [Google Scholar] [CrossRef]
- Yang, J.; Lv, Z.; Shi, H.; Tan, S. Performance monitoring method based on balanced partial least square and statistics pattern analysis. ISA Trans. 2018, 81, 121–131. [Google Scholar] [CrossRef]
- Harkat, M.F.; Mansouri, M.; Nounou, M.N.; Nounou, H.N. Fault detection of uncertain chemical processes using interval partial least squares-based generalized likelihood ratio test. Inf. Sci. 2019, 490, 265–284. [Google Scholar]
- Fazai, R.; Mansouri, M.; Abodayeh, K.; Nounou, H.; Nounou, M. Online reduced kernel PLS combined with GLRT for fault detection in chemical systems. Process Saf. Environ. Prot. 2019, 128, 228–243. [Google Scholar] [CrossRef]
- Sarath, R. Combined classification models for bearing fault diagnosis with improved ICA and MFCC feature set. Adv. Eng. Softw. 2022, 173, 103249. [Google Scholar]
- Gao, L.; Li, D.; Liu, X.; Liu, G. Enhanced chiller faults detection and isolation method based on independent component analysis and k-nearest neighbors classifier. Build. Environ. 2022, 216, 109010. [Google Scholar] [CrossRef]
- Wang, G.; Jin, S.; Zhao, G.; Zhao, J.; Xie, J. An independent component analysis based correlation coefficient method for internal short-circuit fault diagnosis of battery-powered intelligent transportation systems. Control Eng. Pract. 2023, 138, 105606. [Google Scholar] [CrossRef]
- Yu, Y.; Peng, M.J.; Wang, H.; Ma, Z.G.; Li, W. Improved PCA model for multiple fault detection, isolation and reconstruction of sensors in nuclear power plant. Ann. Nucl. Energy 2020, 148, 107662. [Google Scholar] [CrossRef]
- Shah, M.Z.H.; Hu, L.; Ahmed, Z. Modified LPP based on Riemannian metric for feature extraction and fault detection. Measurement 2022, 193, 110923. [Google Scholar] [CrossRef]
- Lin, X.; Sun, R.; Wang, Y. Improved key performance indicator-partial least squares method for nonlinear process fault detection based on just-in-time learning. J. Frankl. Inst. 2023, 360, 1–17. [Google Scholar] [CrossRef]
- Mou, M.; Zhao, X. Incipient fault detection and diagnosis of nonlinear industrial process with missing data. J. Taiwan Inst. Chem. Eng. 2022, 132, 104115. [Google Scholar] [CrossRef]
- Peng, K.; Guo, Y. Fault detection and quantitative assessment method for process industry based on feature fusion. Measurement 2022, 197, 111267. [Google Scholar] [CrossRef]
- Chen, H.; Wu, J.; Jiang, B.; Chen, W. A modified neighborhood preserving embedding-based incipient fault detection with applications to small-scale cyber–physical systems. ISA Trans. 2020, 104, 175–183. [Google Scholar] [CrossRef] [PubMed]
- Zhang, M.; Ge, Z.; Song, Z.; Fu, R. Global–local structure analysis model and its application for fault detection and identification. Ind. Eng. Chem. Res. 2011, 50, 6837–6848. [Google Scholar] [CrossRef]
- Yu, J. Local and global principal component analysis for process monitoring. J. Process Control 2012, 22, 1358–1373. [Google Scholar] [CrossRef]
- Luo, L. Process monitoring with global-local preserving projections. Ind. Eng. Chem. Res. 2014, 53, 7696–7705. [Google Scholar] [CrossRef]
- Luo, L.; Bao, S.; Mao, J.; Tang, D. Nonlocal and local structure preserving projection and its application to fault detection. Chemom. Intell. Lab. Syst. 2016, 157, 177–188. [Google Scholar] [CrossRef]
- Ma, Y.; Song, B.; Shi, H.; Yang, Y. Fault detection via local and nonlocal embedding. Chem. Eng. Res. Des. Trans. Inst. Chem. Eng. 2015, 94, 538–548. [Google Scholar] [CrossRef]
- Tang, Q.; Chai, Y.; Qu, J.; Fang, X. Industrial process monitoring based on Fisher discriminant global-local preserving projection. J. Process Control 2019, 81, 76–86. [Google Scholar] [CrossRef]
- Ku, W.; Storer, R.H.; Georgakis, C. Disturbance detection and isolation by dynamic principal component analysis. Chemom. Intell. Lab. Syst. 1995, 30, 179–196. [Google Scholar] [CrossRef]
- Zhang, C.; Dai, X.; Li, Y. Fault detection and diagnosis based on residual dissimilarity in dynamic principal component analysis. Acta Autom. Sin. 2022, 48, 292–301. [Google Scholar]
- Xu, J.; Wang, Z.L.; Wang, X. Fault detection for chemical process based on nonlinear dynamic global-local preserving projections. J. Chem. Eng. 2020, 71, 5655–5663. [Google Scholar]
- Miao, A.M.; Ge, Z.Q.; Song, Z.H.; Jiang, L.; Zhou, L. Neighborhood preserving embedding based on temporal extension and its application in fault detection. J. East China Univ. Sci. Technol. (Nat. Sci. Ed.) 2014, 40, 218–224. [Google Scholar]
- Li, Y.; Geng, Y.; Feng, L.W. Complex multi-stage process fault detection based on TSNS and KNN rules. Chem. Autom. Instrum. 2022, 49, 20–26. [Google Scholar]
- Yang, X.; Chen, J.; Gu, X.; He, R.; Wang, J. Sensitivity analysis of scalable data on three PCA related fault detection methods considering data window and thermal load matching strategies. Expert Syst. Appl. 2023, 234, 121024. [Google Scholar] [CrossRef]
- Wu, Y.; Liu, X.; Wang, Y.L.; Li, Q.; Guo, Z.; Jiang, Y. Improved deep PCA and Kullback–Leibler divergence based incipient fault detection and isolation of high-speed railway traction devices. Sustain. Energy Technol. Assess. 2023, 57, 103208. [Google Scholar] [CrossRef]
- Nawaz, M.; Maulud, A.S.; Zabiri, H.; Taqvi, S.A.A.; Idris, A. Improved process monitoring using the CUSUM and EWMA-based multiscale PCA fault detection framework. Chin. J. Chem. Eng. 2021, 29, 253–265. [Google Scholar] [CrossRef]
- Lu, N.; Li, M.; Zhang, G.; Li, R.; Zhou, T.; Su, C. Fault feature extraction method for rotating machinery based on a CEEMDAN-LPP algorithm and synthetic maximum index. Measurement 2022, 189, 110636. [Google Scholar] [CrossRef]
- Zhang, M.Q.; Kumar, A.; Chiu, M.S.; Luo, X.L. Non-convex logarithm embedding subspace weighted graph approach to fault detection with missing measurements. Neurocomputing 2022, 476, 87–101. [Google Scholar] [CrossRef]
- Lyman, P.R.; Georgakis, C. Plant-wide control of the Tennessee Eastman problem. Comput. Chem. Eng. 1995, 19, 321–331. [Google Scholar] [CrossRef]
- Downs, J.J.; Vogel, E.F. A plant-wide industrial process control problem. Comput. Chem. Eng. 1993, 17, 245–255. [Google Scholar] [CrossRef]







| No. | Fault Description | Type |
|---|---|---|
| 1 | A/C feed ratio, component B unchanged (stream 4) | Step |
| 2 | Component B, A/C feed ratio unchanged (stream 4) | Step |
| 3 | Material D temperature (stream 2) | Step |
| 4 | Reactor cooling water inlet temperature | Step |
| 5 | Condenser cooling inlet temperature | Step |
| 6 | Material A feed loss | Step |
| 7 | Material C pressure loss | Step |
| 8 | A, B, C composition | Random variable |
| 9 | Material D feed temperature | Random variable |
| 10 | Material C temperature | Random variable |
| 11 | Reactor cooling water inlet temperature | Random variable |
| 12 | Condenser cooling water inlet temperature | Random variable |
| 13 | Reaction kinetics parameters | Slow drift |
| 14 | Reactor cooling water valve | Sticky |
| 15 | Condenser cooling valve | Sticky |
| 16 | Unknown | Unknown |
| 17 | Unknown | Unknown |
| 18 | Unknown | Unknown |
| 19 | Unknown | Unknown |
| 20 | Unknown | Unknown |
| 21 | Logistics 4 valve position | Constant position |
| No. | Variable Description | No. | Variable Description |
|---|---|---|---|
| 1 | Material D feed amount | 22 | Separator grade |
| 2 | Material E feed amount | 23 | Separator pressure |
| 3 | Material A feed amount | 24 | Separator bottom flow (Flow 10) |
| 4 | Material A and C feed amount | 25 | Stripper grade |
| 5 | Compressor recirculation valve | 26 | Stripper pressure |
| 6 | Discharge valve | 27 | Stripper bottom flow (Flow 11) |
| 7 | Liquid flow of separator tank | 28 | Separator temperature |
| 8 | Stripper liquid product flow | 29 | Separator grade |
| 9 | Stripper flow valve | 30 | Changes in Material C temperature |
| 10 | Reactor cooling water valve | 31 | Stripper temperature |
| 11 | Condenser cooling water flow | 32 | Stripper flow rate |
| 12 | Material A feed (Flow 1) | 33 | Compressor power |
| 13 | Material D feed (Flow 2) | 34 | Reactor cooling water outlet temperature |
| 14 | Material E feed (Flow 3) | 35 | Separator cooling water outlet temperature |
| 15 | Total feed (Flow 4) | 36 | Stripper temperature |
| 16 | Recirculation flow (Flow 8) | 37 | Stripper flow rate |
| 17 | Reactor feed rate (Flow 6) | 38 | Compressor power |
| 18 | Reactor pressure | 39 | Reactor cooling water outlet temperature |
| 19 | Reactor class | 40 | Separator cooling water outlet temperature |
| 20 | Reactor temperature | 41 | Separator cooling water outlet temperature |
| 21 | Discharge rate (Stream 9) |
| No. | PCA | LPP | GLPP | DGLPP | ||||
|---|---|---|---|---|---|---|---|---|
| T2 | SPE | T2 | SPE | T2 | SPE | T2 | SPE | |
| 1 | 98.75 | 99.12 | 99.88 | 98.88 | 99.75 | 98.75 | 99.88 | 98.62 |
| 2 | 98.0 | 98.5 | 98.88 | 98.25 | 98.88 | 97.50 | 99.12 | 97 |
| 3 | 0.63 | 7.25 | 8.62 | 0 | 10.37 | 0 | 18.62 | 0 |
| 4 | 0.37 | 29.13 | 99.88 | 0 | 100 | 0 | 100 | 0 |
| 5 | 22.13 | 30.38 | 100 | 21.12 | 100 | 18.25 | 100 | 13.38 |
| 6 | 98.25 | 100 | 100 | 100 | 100 | 100 | 100 | 100 |
| 7 | 33.75 | 100 | 100 | 61.25 | 100 | 32.37 | 100 | 27.25 |
| 8 | 92.13 | 96.75 | 98.25 | 94.87 | 98.25 | 92.25 | 98.38 | 73.88 |
| 9 | 1.0 | 6.12 | 7.62 | 0.13 | 8.13 | 0 | 14.87 | 0 |
| 10 | 18.62 | 36.75 | 91.13 | 16.38 | 91.25 | 2.13 | 93.5 | 0 |
| 11 | 3 | 34.63 | 76.12 | 0.63 | 80.13 | 0.13 | 87.75 | 0 |
| 12 | 90.25 | 93.63 | 99.88 | 90.75 | 99.88 | 76.5 | 100 | 51 |
| 13 | 92.25 | 92.5 | 95.63 | 91.63 | 95.63 | 89.12 | 96.37 | 85.25 |
| 14 | 0.13 | 71.88 | 100 | 10.50 | 100 | 0.25 | 100 | 0 |
| 15 | 1.75 | 9.0 | 17.87 | 0.25 | 19 | 0 | 28.75 | 0 |
| 16 | 8.13 | 34.88 | 93.75 | 6.25 | 94.5 | 0.37 | 96.63 | 0 |
| 17 | 4.62 | 40.25 | 95.63 | 11 | 96.63 | 3.87 | 97.88 | 0 |
| 18 | 87.88 | 88.5 | 90.87 | 87.75 | 91.37 | 87.5 | 92.13 | 85.12 |
| 19 | 0.13 | 7.25 | 87.75 | 0 | 93.13 | 0 | 99.12 | 0 |
| 20 | 4.62 | 40.25 | 90.75 | 13.75 | 91.13 | 4.5 | 91.75 | 0 |
| 21 | 12.63 | 40.62 | 61.12 | 15.62 | 64.88 | 4.75 | 59.5 | 0 |
| MFDR | 36.62 | 55.11 | 81.60 | 39 | 82.52 | 33.73 | 84.49 | 30.07 |
Disclaimer/Publisher’s Note: The statements, opinions and data contained in all publications are solely those of the individual author(s) and contributor(s) and not of MDPI and/or the editor(s). MDPI and/or the editor(s) disclaim responsibility for any injury to people or property resulting from any ideas, methods, instructions or products referred to in the content. |
© 2023 by the authors. Licensee MDPI, Basel, Switzerland. This article is an open access article distributed under the terms and conditions of the Creative Commons Attribution (CC BY) license (https://creativecommons.org/licenses/by/4.0/).
Share and Cite
Wang, W.; Zhang, Q.; Zheng, K. Fault Detection Algorithm Based on Dynamic Global–Local Preserving Projection. Appl. Sci. 2023, 13, 13203. https://doi.org/10.3390/app132413203
Wang W, Zhang Q, Zheng K. Fault Detection Algorithm Based on Dynamic Global–Local Preserving Projection. Applied Sciences. 2023; 13(24):13203. https://doi.org/10.3390/app132413203
Chicago/Turabian StyleWang, Wenbiao, Qianqian Zhang, and Kai Zheng. 2023. "Fault Detection Algorithm Based on Dynamic Global–Local Preserving Projection" Applied Sciences 13, no. 24: 13203. https://doi.org/10.3390/app132413203
APA StyleWang, W., Zhang, Q., & Zheng, K. (2023). Fault Detection Algorithm Based on Dynamic Global–Local Preserving Projection. Applied Sciences, 13(24), 13203. https://doi.org/10.3390/app132413203
