Permafrost Probability Mapping at a 30 m Resolution in Arxan Based on Multiple Characteristic Variables and Maximum Entropy Classifier
Abstract
:1. Introduction
2. Materials and Methods
2.1. Overview of the Study Area
2.2. Research Data
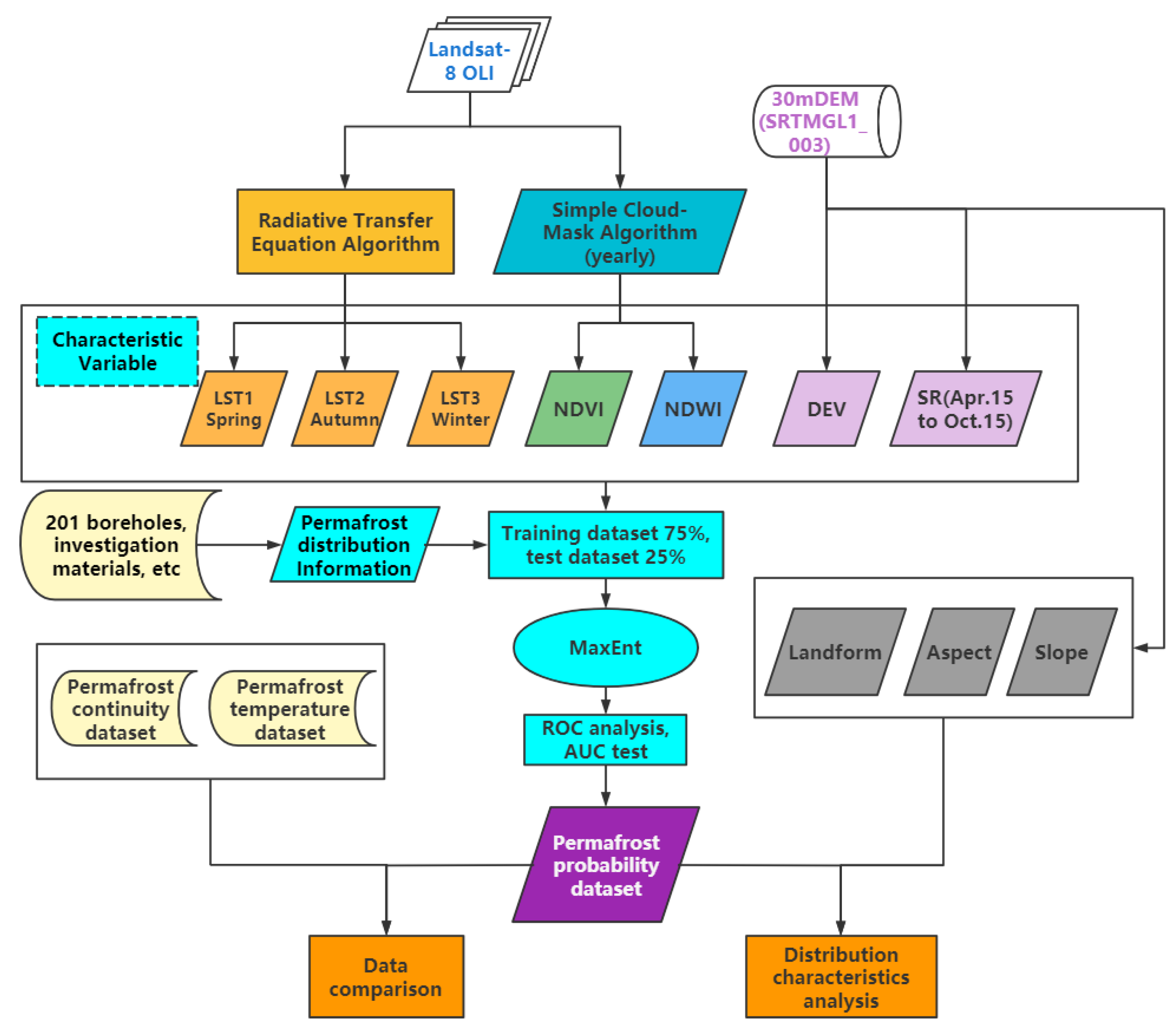
2.2.1. Permafrost Prior Data
2.2.2. Characteristic Variables for Permafrost Mapping
- Land surface temperature (LST). For permafrost connected with contemporary climate, i.e., in contact with AL, the difference in the temperature field between permafrost areas and non-permafrost areas is reflected in the difference in the surface thermal state. Limited by the observation technology and the observation cost, the resolution of existing ground (land) temperature data is always 1 km or lower. In this study, we hoped to obtain the observed temperature data at a resolution of 30 m. Based on Landsat data, LST with 30 m resolution can be obtained. The satellite image data used to retrieve the surface temperature should be cloud-free or possess only a small amount of clouds. ALT in the study area reaches the minimum in spring and the maximum in autumn. The satellite image data of these two seasons can better distinguish the permafrost area from the non-permafrost area [38]. At the same time, the interference of deciduous plants on the surface heat radiation is weakened in spring and autumn. Referring to the period of data selected by a commonly used method, the surface frost number model, in permafrost mapping [39], is suitable to add winter surface temperature data. Based on the above principles, in this study, three Landsat-8 OLI image data covering the study area were selected to retrieve the surface temperature (PATH: 122; ROW: 027), and the acquisition times were 25 April 2021, 16 September 2021, and 23 February 2022. The method used for the inversion of the surface temperature was the radiative transfer equation (RTE) algorithm, which is a commonly used algorithm for the inversion of the surface temperature [40]. The research of Liang and Liu. [41,42] indicated that the results of the inversion of the surface temperature by the RTE algorithm have good reliability in Northeast China. Therefore, three surface temperature data, LST1 (25 April 2021), LST2 (16 September 2021), and LST3 (23 February 2022), in the study area were calculated using the RTE algorithm. The spatial resolution of LST1, LST2, and LST3 was 30 m.
- Deviation from mean elevation (DEV). In Arxan, extensive vegetation coverage and abundant groundwater resources make the occurrence of permafrost be closely related to the spatial distribution of soil moisture [43]. At present, the remote sensing monitoring of soil moisture is not comparable to LST in terms of spatial and temporal resolution. Some scholars use high-resolution DEM to calculate topographic indexes, such as TPI [44], TWI [45], and DEV [46], to study the relative distribution of water in a certain area. According to the pretest of selecting characteristic variables, in the study area, DEV has a good correlation with the borehole data of permafrost. DEV calculates the elevation standard deviation and the central point’s topographic position [47]. The topographic position is measured by DEV as a percentage of the local relief normalized to the local surface roughness. The DEV was determined using the NASA Land Processes Distributed Active Archive Center’s free 30 m Shuttle Radar Topography Mission (SRTM) digital elevation model (DEM) (SRTMGL1_003 https://lpdaac.usgs.gov/, (accessed on 1 October 2022)) [48]. In this study, the radius used to calculate DEV was taken as 1 km.
- Solar radiation (SR). Solar radiation can reflect the amount of solar radiation energy that can be absorbed by the Earth’s surface. For a long time, the permafrost in Northeast China has been in a degraded state, and its degradation trend has a certain degree of correlation with the solar radiation absorbed [24]. The method in the hemispheric horizon algorithm created by Rich et al. [49] and further developed by Fu [50] was adopted to calculate the solar radiation received by the research area in the non-snow period (from 15 April to 15 October). The solar radiation results are considered as one of the characteristic variables in the mapping of permafrost distribution. The DEM data used to calculate solar radiation were also SRTMGL1_ 003.
- NDVI and NDWI. There are a large number of virgin forests in the permafrost region of Northeast China. The growth pattern of plants on the ground alters during the permafrost degradation process due to changes in soil moisture and heat, and even tree species succession [51]. Such vegetation changes lead to corresponding changes in NDVI values. Therefore, NDVI was applied as one of the characteristic variables of permafrost mapping. On the other hand, to eliminate the interference of surface water in mapping, NDWI was also applied as a characteristic variable. To reduce the uncertainty caused by seasonal changes in vegetation and water, we used Landsat-8 OLI image data and adopt the simple cloud-mask algorithm [52] to synthesize the annual minimum cloud amount image of the study area in 2021. NDVI and NDWI data are obtained by band operation with this image.
2.2.3. Supplementary Data
2.3. Methods
2.3.1. Maximum Entropy Classifier (MaxEnt)
2.3.2. Data Use and Processing
3. Results
4. Discussion
4.1. Relationship between Variables and Permafrost Prior Data
4.2. Comparison of PP with Permafrost Temperature (PT) and Permafrost Continuity (PC)
4.3. Ecological and Environmental Significance of the Topographic Distribution of Permafrost in Arxan
4.4. Potential Research Directions or Applications of High-Resolution Permafrost Mapping
5. Conclusions
- MaxEnt is capable of modeling the 30 m resolution permafrost probability of Arxan by using multi-source environmental variable data. The simulation results depict a detailed distribution pattern of permafrost and provide clear boundaries of permafrost areas. The results can provide a reference for research in the fields of ecology, environment, and engineering.
- The permafrost in Arxan is mainly located in the GKM from the northeast to the southwest, followed by a low-altitude area in the northwest. The area with PP > 0.5 is 3079.6 km2, accounting for 41.9% of the total study area. Topographically, the permafrost is mainly distributed on the slope surface, while a small amount is distributed on the peak/ridge and valley. On the slope surface, there is more permafrost located on the upper slope than on the lower slope. There is more permafrost in the north and west slope aspects than in the south and east.
- Samples with permafrost and samples without permafrost have differences in the selected environmental variables, among which the difference of SR is the largest and the overlap part is the least.
Author Contributions
Funding
Institutional Review Board Statement
Informed Consent Statement
Data Availability Statement
Conflicts of Interest
Appendix A. Pearson’s Correlation between PP and Each Characteristic Variable
| n = 100 | PP | LST1 | LST2 | LST3 | DEV | SR | NDVI | NDWI |
|---|---|---|---|---|---|---|---|---|
| PP | 1 | |||||||
| LST1 | −0.601 ** | 1 | ||||||
| LST2 | −0.629 ** | 0.887 ** | 1 | |||||
| LST3 | −0.573 ** | 0.314 * | 0.293 * | 1 | ||||
| DEV | 0.12 | −0.092 | −0.223 * | 0.168 | 1 | |||
| SR | −0.238 * | 0.286 * | 0.266 ** | 0.113 | −0.061 | 1 | ||
| NDVI | −0.324 ** | 0.429 ** | 0.360 ** | 0.044 | −0.022 | 0.233 * | 1 | |
| NDWI | 0.333 ** | −0.476 ** | −0.435 ** | −0.034 | 0.067 | −0.299 ** | −0.980 ** | 1 |
| n = 108 | LST1 | LST2 | LST3 | DEV | SR | NDVI | NDWI |
|---|---|---|---|---|---|---|---|
| LST1 | 1 | ||||||
| LST2 | 0.864 ** | 1 | |||||
| LST3 | −0.814 ** | −0.560 ** | 1 | ||||
| DEV | 0.242 * | 0.088 | −0.523 ** | 1 | |||
| SR | 0.057 | 0.134 | 0.061 | 0.241 * | 1 | ||
| NDVI | 0.328 ** | 0.146 | −0.472 ** | 0.489 ** | 0.107 | 1 | |
| NDWI | −0.321 ** | −0.175 | 0.431 ** | −0.438 ** | −0.134 | −0.985 ** | 1 |
| n = 109 | LST1 | LST2 | LST3 | DEV | SR | NDVI | NDWI |
|---|---|---|---|---|---|---|---|
| LST1 | 1 | ||||||
| LST2 | 0.857 ** | 1 | |||||
| LST3 | −0.472 ** | −0.497 ** | 1 | ||||
| DEV | 0.007 | −0.012 | −0.076 | 1 | |||
| SR | 0.061 | 0.178 | −0.015 | 0.047 | 1 | ||
| NDVI | 0.231 * | 0.116 | −0.102 | −0.138 | −0.130 | 1 | |
| NDWI | −0.283 ** | −0.162 | 0.101 | 0.096 | 0.125 | −0.990 ** | 1 |
References
- Ran, Y.; Li, X.; Cheng, G.; Che, J.; Aalto, J.; Karjalainen, O.; Hjort, J.; Luoto, M.; Jin, H.; Obu, J. New high-resolution estimates of the permafrost thermal state and hydrothermal conditions over the northern hemisphere. Earth Syst. Sci. Data 2022, 14, 865–884. [Google Scholar] [CrossRef]
- Hjort, J.; Karjalainen, O.; Aalto, J.; Westermann, S.; Romanovsky, V.E.; Nelson, F.E.; Etzelmüller, B.; Luoto, M. Degrading permafrost puts arctic infrastructure at risk by mid-century. Nat. Commun. 2018, 9, 5147. [Google Scholar] [CrossRef]
- Du, R.; Peng, X.; Wang, K.; Frauenfeld, O.W.; Chen, C.; Sun, W.; Jin, H.; Zhao, Y.; Peng, S.; Liang, B. Response of peat-rich permafrost to a warming climate on the northeast tibetan plateau. Agric. For. Meteorol. 2021, 311, 108681. [Google Scholar] [CrossRef]
- Luo, L.; Ma, W.; Zhuang, Y.; Zhang, Y.; Yi, S.; Xu, J.; Long, Y.; Ma, D.; Zhang, Z. The impacts of climate change and human activities on alpine vegetation and permafrost in the qinghai-tibet engineering corridor. Ecol. Indic. 2018, 93, 24–35. [Google Scholar] [CrossRef]
- Zhao, S.; Cheng, W.; Yuan, Y.; Fan, Z.; Zhang, J.; Zhou, C. Global permafrost simulation and prediction from 2010 to 2100 under different climate scenarios. Environ. Model. Softw. 2022, 149, 105307. [Google Scholar] [CrossRef]
- Gruber, S. Derivation and analysis of a high-resolution estimate of global permafrost zonation. Cryosphere 2012, 6, 221–233. [Google Scholar] [CrossRef]
- Wang, T.; Wu, T.; Wang, P.; Li, R.; Xie, C.; Zou, D. Spatial distribution and changes of permafrost on the qinghai-tibet plateau revealed by statistical models during the period of 1980 to 2010. Sci. Total Environ. 2019, 650, 661–670. [Google Scholar] [CrossRef]
- Marchenko, S.; Etzelmüller, B. Permafrost: Formation and distribution, thermal and mechanical properties. In Treatise on Geomorphology, 2nd ed.; John, F.S., Ed.; Elsevier: Amsterdam, The Netherlands, 2022; Volume 4, pp. 346–366. [Google Scholar]
- Fang, L.; Yang, J.; White, M.; Liu, Z. Predicting potential fire severity using vegetation, topography and surface moisture availability in a eurasian boreal forest landscape. Forests 2018, 9, 130. [Google Scholar] [CrossRef]
- Song, X.; Wang, G.; Ran, F.; Chang, R.; Song, C.; Xiao, Y. Effects of topography and fire on soil co2 and ch4 flux in boreal forest underlain by permafrost in northeast China. Ecol. Eng. 2017, 106, 35–43. [Google Scholar] [CrossRef]
- Mu, Y.; Ma, W.; Li, G.; Niu, F.; Liu, Y.; Mao, Y. Impacts of supra-permafrost water ponding and drainage on a railway embankment in continuous permafrost zone, the interior of the qinghai-tibet plateau. Cold Reg. Sci. Technol. 2018, 154, 23–31. [Google Scholar] [CrossRef]
- Douglas, T.A.; Turetsky, M.R.; Koven, C.D. Increased rainfall stimulates permafrost thaw across a variety of interior alaskan boreal ecosystems. NPJ Clim. Atmos. Sci. 2020, 3, 28. [Google Scholar] [CrossRef]
- Ishikawa, M. Thermal regimes at the snow–ground interface and their implications for permafrost investigation. Geomorphology 2003, 52, 105–120. [Google Scholar] [CrossRef]
- Heijmans, M.M.; Magnússon, R.Í.; Lara, M.J.; Frost, G.V.; Myers-Smith, I.H.; van Huissteden, J.; Jorgenson, M.T.; Fedorov, A.N.; Epstein, H.E.; Lawrence, D.M. Tundra vegetation change and impacts on permafrost. Nat. Rev. Earth Environ. 2022, 3, 68–84. [Google Scholar] [CrossRef]
- Yin, G.; Niu, F.; Lin, Z.; Luo, J.; Liu, M. Effects of local factors and climate on permafrost conditions and distribution in beiluhe basin, qinghai-tibet plateau, China. Sci. Total Environ. 2017, 581, 472–485. [Google Scholar] [CrossRef] [PubMed]
- Deluigi, N.; Lambiel, C.; Kanevski, M. Data-driven mapping of the potential mountain permafrost distribution. Sci. Total Environ. 2017, 590, 370–380. [Google Scholar] [CrossRef]
- Haralick, R.M.; Shanmugam, K.; Dinstein, I.H. Textural features for image classification. IEEE Trans. Syst. Man Cybern. 1973, SMC-3, 610–621. [Google Scholar] [CrossRef]
- Ojala, T.; Pietikainen, M.; Harwood, D. Performance evaluation of texture measures with classification based on kullback discrimination of distributions. In Proceedings of the 12th International Conference on Pattern Recognition, Jerusalem, Israel, 9–13 October 1994; pp. 582–585. [Google Scholar]
- Li, J.; Sheng, Y.; Wu, J.; Chen, J.; Zhang, X. Probability distribution of permafrost along a transportation corridor in the northeastern qinghai province of China. Cold Reg. Sci. Technol. 2009, 59, 12–18. [Google Scholar] [CrossRef]
- Haq, M.A.; Baral, P. Study of permafrost distribution in sikkim himalayas using sentinel-2 satellite images and logistic regression modelling. Geomorphology 2019, 333, 123–136. [Google Scholar] [CrossRef]
- Amani, M.; Ghorbanian, A.; Ahmadi, S.A.; Kakooei, M.; Moghimi, A.; Mirmazloumi, S.M.; Moghaddam, S.H.A.; Mahdavi, S.; Ghahremanloo, M.; Parsian, S. Google earth engine cloud computing platform for remote sensing big data applications: A comprehensive review. IEEE J. Sel. Top. Appl. Earth Obs. Remote Sens. 2020, 13, 5326–5350. [Google Scholar] [CrossRef]
- Tamiminia, H.; Salehi, B.; Mahdianpari, M.; Quackenbush, L.; Adeli, S.; Brisco, B. Google earth engine for geo-big data applications: A meta-analysis and systematic review. ISPRS J. Photogramm. Remote Sens. 2020, 164, 152–170. [Google Scholar] [CrossRef]
- Gao, H.; Nie, N.; Zhang, W.; Chen, H. Monitoring the spatial distribution and changes in permafrost with passive microwave remote sensing. ISPRS J. Photogramm. Remote Sens. 2020, 170, 142–155. [Google Scholar] [CrossRef]
- Wei, Z.; Jin, H.; Zhang, J.; Yu, S.; Han, X.; Ji, Y.; He, R.; Chang, X. Prediction of permafrost changes in northeastern China under a changing climate. Sci. Sin. 2011, 41, 74–84. [Google Scholar] [CrossRef]
- Shan, W.; Xu, Z.; Guo, Y.; Zhang, C.; Hu, Z.; Wang, Y. Geological methane emissions and wildfire risk in the degraded permafrost area of the xiao xing’an mountains, China. Sci. Rep. 2020, 10, 21297. [Google Scholar] [CrossRef] [PubMed]
- Shan, W.; Ma, M.; Guo, Y.; Zhang, C. Numerical analysis of the influence of block-stone embankment filling height on the water, temperature, and deformation distributions of subgrade in permafrost regions. Water 2022, 14, 1382. [Google Scholar] [CrossRef]
- Jin, H.; Vandenberghe, J.; Luo, D.; Harris, S.A.; He, R.; Chen, X.; Jin, X.; Wang, Q.; Zhang, Z.; Spektor, V. Quaternary permafrost in China: Framework and discussions. Quaternary 2020, 3, 32. [Google Scholar] [CrossRef]
- Yang, Z.; Fan, H.; Li, Z. Relation of surface dryness/wetnrss distribution characteristic and the ecoligical environment in arxan. Chin. J. Agrometeorol. 2009, 30, 246–250. [Google Scholar]
- Long, F.; He, W.; Chen, H. Variation characteristics of snow cover in the arxan area. Meteorol. Environ. Sci. 2016, 39, 82–89. [Google Scholar]
- Chen, J. Characteristics and mechanism analysis of thermal thawing collapse slope instability in alshan permafrost region of san’a highway. Traffic Eng. Technol. Natl. Def. 2020, 18, 36–37+68. [Google Scholar]
- Ren, X.; Hu, C.; Zuo, H.; Yu, J. The effect of seasonal snow ablation on soil temperature. J. Arid. Land Resour. Environ. 2010, 24, 122–125. [Google Scholar]
- Huang, J.; Qin, S. A brief introduction to the natural geographical landscape of the arxan area in the south of the great khingan mountains. Sci. Silvae Sin. 1959, 6, 446–451. (In Chinese) [Google Scholar]
- Gao, C.; Su, L.; Song, J.; Gong, C.; Wang, C. The relationshiep btween permafrost distriution amd land surface temperature in the northeast inner mongolia. Meteorol. J. Inn. Mong. 2004, 1, 19–22. (In Chinese) [Google Scholar]
- Sun, G.; Yu, S.; Wang, H. Causes, south borderline and subareas of permafrost in da hinggan mountains and xiao hinggan mountains. Sci. Geogr. Sin. 2007, 27, 68–74. [Google Scholar]
- Li, X.; Jin, H.; Sun, L.; Wang, H.; He, R.; Huang, Y.; Chang, X. Climate warming over 1961–2019 and impacts on permafrost zonation in northeast China. J. For. Res. 2022, 33, 767–788. [Google Scholar] [CrossRef]
- Wan, Z.; Hook, S.; Hulley, G. MOD11A2 MODIS/Terra land surface temperature/emissivity 8-day L3 global 1km SIN grid V006. Nasa Eosdis Land Process. Daac 2015, 10, 50–67. [Google Scholar]
- Ran, Y.; Li, X. Progress, challenges and opportunities of permafrost mapping in China. Adv. Earth Sci. 2019, 34, 1015–1027. [Google Scholar]
- Wang, C.; Shan, M.; Hu, Z.; Shan, W. Multi-spectral remote sensing based land surface temperature retrieval and isolated permafrost zone segmentation. Infrared Laser Eng. 2015, 44, 1390–1396. [Google Scholar]
- Nan, Z.; Li, S.; Cheng, G.; Huang, P. Surface frost number model and its application to the tibet an plateau. J. Glaciol. Geocryol. 2012, 34, 89–95. [Google Scholar]
- Duan, S.B.; Ru, C.; Li, Z.L.; Wang, M.M.; Xu, H.Q.; Li, H.; Wu, P.H.; Zhan, W.F.; Zhou, J.; Zhao, W.; et al. Reviews of methods for land surface temperature retrieval from landsat thermal infrared data. Natl. Remote Sens. Bull. 2021, 25, 1591–1617. [Google Scholar] [CrossRef]
- Liang, M. Study of Remote Sensing about Surface Temperature Spatiotemporal Variability in Da Hinggan Mountains Permafrost Region, Northeast China. Master’s Thesis, Jilin University, Changchun, China, June 2016. [Google Scholar]
- Liu, W. Paddy Field Expansion Effects on Local Land Surface Temperature in the Sanjiang Plain, China. Master’s Thesis, Northeast Agricultural University, Harbin, China, June 2020. [Google Scholar]
- Riseborough, D.; Shiklomanov, N.; Etzelmüller, B.; Gruber, S.; Marchenko, S. Recent advances in permafrost modelling. Permafr. Periglac. Process. 2008, 19, 137–156. [Google Scholar] [CrossRef]
- Weiss, A. Topographic position and landforms analysis. In Proceedings of the ESRI User Conference, San Diego, CA, USA, 9–13 July 2001. [Google Scholar]
- Mao, W.; Lu, X.; Lu, Y.; Yang, K. Modeling supraglacial river networks on the greenland ice sheet using the topographic index. Chin. J. Polar Res. 2021, 33, 351–362. [Google Scholar]
- De Reu, J.; Bourgeois, J.; Bats, M.; Zwertvaegher, A.; Gelorini, V.; De Smedt, P.; Chu, W.; Antrop, M.; De Maeyer, P.; Finke, P. Application of the topographic position index to heterogeneous landscapes. Geomorphology 2013, 186, 39–49. [Google Scholar] [CrossRef]
- Wilson, J.P.; Gallant, J.C. Terrain Analysis: Principles and Applications; John Wiley & Sons: New York, NY, USA, 2000; pp. 51–94. [Google Scholar]
- Farr, T.G.; Rosen, P.A.; Caro, E.; Crippen, R.; Duren, R.; Hensley, S.; Kobrick, M.; Paller, M.; Rodriguez, E.; Roth, L. The shuttle radar topography mission. Rev. Geophys. 2007, 45, 2005RG000183. [Google Scholar] [CrossRef]
- Rich, P.; Dubayah, R.; Hetrick, W.; Saving, S. Applications in ecology. American society for photogrammetry and remote sensing technical papers. In Using Viewshed Models to Calculate Intercepted Solar Radiation; Taylor & Francis: London, UK, 1989; Volume 30, p. 231. [Google Scholar]
- Fu, P. A Geometric Solar Radiation MODEL with applications in Landscape Ecology. Ph.D. Thesis, University of Kansas, Lawrence, KS, USA, 2000. [Google Scholar]
- Guo, Y.; Shan, W.; Zhang, C.; Hu, Z.; Wang, S.; Gao, J. Monitoring of permafrost degradation along the bei’an-heihe expressway in China. Bull. Eng. Geol. Environ. 2021, 80, 1–10. [Google Scholar] [CrossRef]
- Oreopoulos, L.; Wilson, M.J.; Várnai, T. Implementation on landsat data of a simple cloud-mask algorithm developed for modis land bands. IEEE Geosci. Remote Sens. Lett. 2011, 8, 597–601. [Google Scholar] [CrossRef]
- Theobald, D.M.; Harrison-Atlas, D.; Monahan, W.B.; Albano, C.M. Ecologically-relevant maps of landforms and physiographic diversity for climate adaptation planning. PLoS ONE 2015, 10, e0143619. [Google Scholar] [CrossRef] [PubMed]
- Shan, W.; Zhang, C.; Guo, Y.; Qiu, L.; Xu, Z.; Wang, Y. Spatial distribution and variation characteristics of permafrost temperature in northeast China. Sustainability 2022, 14, 8178. [Google Scholar] [CrossRef]
- Obu, J.; Westermann, S.; Bartsch, A.; Berdnikov, N.; Christiansen, H.H.; Dashtseren, A.; Delaloye, R.; Elberling, B.; Etzelmüller, B.; Kholodov, A. Northern hemisphere permafrost map based on ttop modelling for 2000–2016 at 1 km2 scale. Earth-Sci. Rev. 2019, 193, 299–316. [Google Scholar] [CrossRef]
- Nelson, F.; Hinkel, K.; Shiklomanov, N.; Mueller, G.; Miller, L.; Walker, D. Active-layer thickness in north central alaska: Systematic sampling, scale, and spatial autocorrelation. J. Geophys. Res. Atmos. 1998, 103, 28963–28973. [Google Scholar] [CrossRef]
- Jumikis, A.R. Thermal geotechnics. Soil. Sci. 1978, 125, 393. [Google Scholar] [CrossRef]
- Sazonova, T.; Romanovsky, V. A model for regional-scale estimation of temporal and spatial variability of active layer thickness and mean annual ground temperatures. Permafr. Periglac. Process. 2003, 14, 125–139. [Google Scholar] [CrossRef]
- Berger, A.; Della Pietra, S.A.; Della Pietra, V.J. A maximum entropy approach to natural language processing. Comput. Linguist. 1996, 22, 39–71. [Google Scholar]
- Phillips, S.J.; Anderson, R.P.; Dudík, M.; Schapire, R.E.; Blair, M.E. Opening the black box: An open-source release of maxent. Ecography 2017, 40, 887–893. [Google Scholar] [CrossRef]
- Phillips, S.J.; Anderson, R.P.; Schapire, R.E. Maximum entropy modeling of species geographic distributions. Ecol. Model. 2006, 190, 231–259. [Google Scholar] [CrossRef]
- Mack, B.; Waske, B. In-depth comparisons of maxent, biased svm and one-class svm for one-class classification of remote sensing data. Remote Sens. Lett. 2017, 8, 290–299. [Google Scholar] [CrossRef]
- Saatchi, S.; Buermann, W.; Ter Steege, H.; Mori, S.; Smith, T.B. Modeling distribution of amazonian tree species and diversity using remote sensing measurements. Remote Sens. Environ. 2008, 112, 2000–2017. [Google Scholar] [CrossRef]
- Amici, V. Dealing with vagueness in complex forest landscapes: A soft classification approach through a niche-based distribution model. Ecol. Inform. 2011, 6, 371–383. [Google Scholar] [CrossRef]
- Fernández-Manso, A.; Quintano, C. A synergetic approach to burned area mapping using maximum entropy modeling trained with hyperspectral data and viirs hotspots. Remote Sens. 2020, 12, 858. [Google Scholar] [CrossRef]
- Ran, Y.; Jorgenson, M.T.; Li, X.; Jin, H.; Wu, T.; Li, R.; Cheng, G. Biophysical permafrost map indicates ecosystem processes dominate permafrost stability in the northern hemisphere. Environ. Res. Lett. 2021, 16, 095010. [Google Scholar] [CrossRef]
- Phillips, S.J.; Dudík, M. Modeling of species distributions with maxent: New extensions and a comprehensive evaluation. Ecography 2008, 31, 161–175. [Google Scholar] [CrossRef]
- Zhang, Y.; Tang, J.; Ren, G.; Zhao, K.; Wang, X. Global potential distribution prediction of xanthium italicum based on maxent model. Sci. Rep. 2021, 11, 16545. [Google Scholar] [CrossRef]
- Gorelick, N.; Hancher, M.; Dixon, M.; Ilyushchenko, S.; Thau, D.; Moore, R. Google earth engine: Planetary-scale geospatial analysis for everyone. Remote Sens. Environ. 2017, 202, 18–27. [Google Scholar] [CrossRef]
- Dobinski, W. Permafrost. The contemporary meaning of the term and its consequences. Bull. Geography. Phys. Geogr. Ser. 2012, 28, 29–42. [Google Scholar] [CrossRef]
- Dobinski, W. Permafrost. Earth-Sci. Rev. 2011, 108, 158–169. [Google Scholar] [CrossRef]
- Szabo, S.; Gácsi, Z.; Balazs, B. Specific features of ndvi, ndwi and mndwi as reflected in land cover categories. Acta Geographica Debrecina. Landsc. Environ. Ser. 2016, 10, 194. [Google Scholar] [CrossRef]
- Chen, J.; Wang, W.; Ma, F. Rechange source and genesis analysis of cenozoic basalt groundwater in arxan. J. Hohai Univ. (Nat. Sci.) 2021, 49, 249–256. [Google Scholar]
- Camill, P.; Clark, J.S. Long-term perspectives on lagged ecosystem responses to climate change: Permafrost in boreal peatlands and the grassland/woodland boundary. Ecosystems 2000, 3, 534–544. [Google Scholar] [CrossRef]
- Shan, W.; Zhang, C.; Guo, Y.; Qiu, L. Mapping the thermal state of permafrost in northeast China based on the surface frost number model. Remote Sens. 2022, 14, 3185. [Google Scholar] [CrossRef]
- Wei, F.; Zhang, T. Frequency distribution of drought intensity in northeast China and relevant circulation background. J. Nat. Disasters. J. Nat. Disasters 2009, 18, 1–8. [Google Scholar]
- Jin, H.; Yu, Q.; Lu, L.; Guo, D.; He, R.; Yu, S.; Sun, G.; Li, Y. Degradation of permafrost in the xing’anling mountains, northeastern china. Permafr. Periglac. Process. 2007, 18, 245–258. [Google Scholar] [CrossRef]
- CHANG, X.; JIN, H.j.; HE, R.; YANG, S.; YU, S.; Lanzhi, L.; GUO, D.; WANG, S.; KANG, X. Advances in permafrost and cold regions environments studies in the da xing’anling (da hinggan) mountains, northeastern China. J. Glaciol. Geocryol. 2008, 30, 176–182. [Google Scholar]
- Han, X.; Jin, X.; Sun, C. Genthermal structure of arxan hot spring, inner mongolia. Acta Geosci. Sin. 2001, 3, 259–264. (In Chinese) [Google Scholar]









Disclaimer/Publisher’s Note: The statements, opinions and data contained in all publications are solely those of the individual author(s) and contributor(s) and not of MDPI and/or the editor(s). MDPI and/or the editor(s) disclaim responsibility for any injury to people or property resulting from any ideas, methods, instructions or products referred to in the content. |
© 2023 by the authors. Licensee MDPI, Basel, Switzerland. This article is an open access article distributed under the terms and conditions of the Creative Commons Attribution (CC BY) license (https://creativecommons.org/licenses/by/4.0/).
Share and Cite
Guo, Y.; Liu, S.; Qiu, L.; Wang, Y.; Zhang, C.; Shan, W. Permafrost Probability Mapping at a 30 m Resolution in Arxan Based on Multiple Characteristic Variables and Maximum Entropy Classifier. Appl. Sci. 2023, 13, 10692. https://doi.org/10.3390/app131910692
Guo Y, Liu S, Qiu L, Wang Y, Zhang C, Shan W. Permafrost Probability Mapping at a 30 m Resolution in Arxan Based on Multiple Characteristic Variables and Maximum Entropy Classifier. Applied Sciences. 2023; 13(19):10692. https://doi.org/10.3390/app131910692
Chicago/Turabian StyleGuo, Ying, Shuai Liu, Lisha Qiu, Yan Wang, Chengcheng Zhang, and Wei Shan. 2023. "Permafrost Probability Mapping at a 30 m Resolution in Arxan Based on Multiple Characteristic Variables and Maximum Entropy Classifier" Applied Sciences 13, no. 19: 10692. https://doi.org/10.3390/app131910692
APA StyleGuo, Y., Liu, S., Qiu, L., Wang, Y., Zhang, C., & Shan, W. (2023). Permafrost Probability Mapping at a 30 m Resolution in Arxan Based on Multiple Characteristic Variables and Maximum Entropy Classifier. Applied Sciences, 13(19), 10692. https://doi.org/10.3390/app131910692

