Abstract
The electrical and light characteristics of light-emitting diodes (LEDs), upon which modern lighting devices are constructed, are significantly influenced by ambient temperature. As the temperature rises, the luminous flux of LEDs diminishes, and the lifespan of LED devices also decreases. The control devices (drivers) used in LED lighting systems, built based on current stabilization schemes, do not effectively stabilize the luminous flux when the ambient temperature fluctuates between +15 to +60 °C. The luminous flux declines as the temperature increases, even if the current supplied to the LEDs remains constant. This paper presents a comparative analysis of LED lighting devices equipped with drivers featuring current stabilization and those with drivers employing voltage stabilization for operation in higher temperature conditions.
1. Introduction
In recent years, light-emitting diodes (LEDs) light sources have become widely used. As the analysis shows, in most drivers used to control LEDs in LED lighting devices, there is no compensation for changes in the light parameters of LEDs or LED matrices when the temperature regime of their operation changes, although temperature significantly affects the electrical and light parameters of LEDs [1,2,3].
The performance of LED light sources is directly influenced by the temperature conditions of the device. Variations in temperature and current value have a significant impact on the LED’s direct voltage and luminous flux [4,5]. When LEDs operate at high temperatures, their luminous flux decreases, their service life is shortened, and there is a potential for a shift in the emitted light spectrum [6,7]. Hence, it is crucial to address the challenge of minimizing the effects of temperature on the electrical and light characteristics of LED light sources in the design of both the LEDs themselves and their control devices (drivers) [8,9]. Resolving this issue will lead to increased productivity and extended lifespan of LED light sources.
LED control devices in lighting devices (drivers) perform the function of stabilizing the operating point of the LED on its current-voltage characteristic, which ensures the stability of the luminous flux when the voltage of the power source changes.
In driver circuits, the following methods of stabilizing the operating point (operating mode) are used [10,11]:
- -
- LED current stabilization;
- -
- voltage stabilization on LEDs;
- -
- stabilization of both current and voltage of LEDs [12,13].
The drivers that implement the first method are most often used—current stabilization when the supply voltage changes, using various stabilization methods and covered, as a rule, by current feedback [14,15].
Structurally, such circuits are built on integral current stabilizers, have small dimensions, and are relatively low-cost [16,17]. Their wide application is explained by the fact that current stabilization does not require such accuracy as voltage stabilization on an LED. This is due to the structure of its volt–ampere characteristic. If a change in the supply voltage by 10% leads to a change in the LED current by approximately the same 10%, then the voltage on the LED can change by no more than 1.0–1.5%.
Therefore, to stabilize the voltage on the LED, precise voltage stabilizers are needed, which must provide a high stabilization factor. The scheme of such a stabilizer is quite difficult, has a higher cost compared to current stabilizers, and, as a rule, due to the absence of integrated circuits, it is performed on discrete elements, which increases its overall dimensions.
LED light sources are mainly powered by an alternating voltage of 220 V (voltage rating in Ukraine), and integrated circuits of voltage stabilizers are produced for input and output voltages of only a few tens of volts. This explains the lack of implementation of the second method—voltage stabilization on LEDs—by the circuits of drivers of LED lighting devices.
The third method of stabilization, which combines the previous two, is advisable to use in high-power LED light sources or to power group lighting systems when their high cost and more complex circuitry are justified.
The temperature dependence luminous flux of LEDs is most significant in cases of using LEDs in some industrial halls, outdoor conditions, etc., when their luminous flux significantly decreases with increasing temperature [2,18]. To compensate for this decrease, it becomes necessary to increase the LED current rather than keeping it constant [19,20].
Targets of this article:
- -
- analyze the effect of temperature on the parameters of LED lighting devices built on drivers with LED current stabilization;
- -
- to propose a constructive solution for the driver, which would be able to stabilize the voltage on the LEDs with high accuracy not only when the voltage of the power source changes but also when the temperature regime of the LEDs changes;
- -
- to conduct an analysis of the electrical and light parameters of the LED device built based on the LED voltage stabilizer when the temperature regime of their operation changes;
- -
- and develop generalized conclusions and recommendations based on the obtained experimental results.
To achieve these goals, we will conduct a study of the amount of current and luminous flux of LEDs in devices with a driver with output current stabilization and with a driver with output voltage stabilization when the operating temperature regime changes within +15–+60 °C for different voltage values of the power supply network.
2. Materials and Methods
Before researching LED lighting devices, a study of the electrical and light parameters of LEDs, which are most often used in the design of LED lamps and LED floodlights of low and medium power, was conducted.
The experimental setup for research is presented in Figure 1. To measure illuminance, a temperature-stable camera, “TERMOSTAT”, was used, in the middle of which the tested LEDs or LED device is installed on a special holder. The EK1 heater was located at the bottom of the chamber and was electrically isolated from it, and for uniform heating of the chamber, a fan was installed on the side of the heater. The cooling of the camera was based on natural conditions.
Figure 1.
Block diagram of LED parameter measurements.
Electronic thermometers BK1 and BK2 were used for temperature control. The current of the LED VD1 was measured by milliampere A1. Resistor R1 was set to its nominal value. Voltmeter V1 measured the voltage across the LED. The source of constant voltage power supply has the ability to adjust the value of the output voltage UDC.
For a more accurate measurement of illuminance, the walls of the thermally stabilized camera were painted black. Illumination was measured by a lux meter, and its sensitive element BL1 was isolated from external light.
The photometric head of the lux meter (Figure 1) measured the illuminance (E) at a certain distance from the light source. Knowing the distance between the tested light source and the photometric head (r), we obtained the luminosity (I = Er2). Assuming that the shape of the photometric lump of the light source under test does not change with the ambient temperature, the measured quantity can be treated as representing the relative changes in luminous flux.
Measurements of light (illuminance) and electrical (LED voltage and current) parameters were carried out in the temperature range of +15–+60 °C, which corresponds to the temperature range of operation of the LED light source. The step with which the temperature changed was +5 °C.
Parameters were measured 5–10 min after the voltage was applied to the LED device to establish its operating mode, and the temperature changed gradually. Measurements were made at the moment of temperature stabilization.
Given that the voltage across the LEDs changes faster than the current through them, the voltage drop was measured first, followed by the current and illuminance values.
When processing the measurement results, relative units of the obtained results were used in relation to the parameters at a temperature of +25 °C in order to reduce the instrumental measurement error. A photo of the experimental setup is shown in Figure 2.
Figure 2.
General view of the experimental setup.
Note regarding Figure 2: the lux meter is a photometer, which consists of a meter with a photometric head BL1.
3. Results
3.1. Study of the Characteristics of the smd2835 LED
The electrical and light parameters of smd2835 LEDs with a nominal voltage of 18.5 V, a power of 1 W, and a nominal current of 50 mA [21] were studied at a temperature change within +15–+60 °C for different values of current and voltage on the LED.
The LED was placed in the THERMOSTAT (Figure 1), changing the constant voltage UDC at the power supply output changed the voltage on the LED within 0.97–1.03 of its nominal value Udnom. The temperature was set in the range of +15–+60 °C with a step of +5 °C. At the same time, the current values of the temperature of the environment Tc, the voltage on the LEDs Ud, the current through the LEDs Id, and the illuminance E were measured. Illuminance E of the LED was measured with a lux meter. However, the use of relative illuminance values E/E25 (E25 is the illuminance at a temperature of +25 °C, and E = F/A, where F is the luminous flux, A is the area of the illuminated surface) allows us to assert that the dependence will be the same for relative values of luminous fluxes F/F25 of the LED. Initially, the LED parameters were measured at the UDC voltage, which kept the LED current unchanged and equal to its nominal value. After that, the parameters of the LED were measured at a constant voltage equal to the nominal value of the voltage on the LED. The obtained dependences on the temperature in relative units are presented in Figure 3 and Figure 4, where Id0—the current, Ud0—the voltage, F0 is the luminous flux, and Id0 25 °C, Ud0 25 °C and F0 25 °C are, respectively, the nominal current, nominal voltage and luminous flux of the LED at the ambient temperature Tc = +25 °C.
Figure 3.
Dependence of the relative values of Ud0/Ud0 25 °C, Id0/Id0 25 °C and F0/F0 25 °C on the temperature Tc for the SMD2835 LED, Id0 25 °C = 50 mA = const.
Figure 4.
Dependence of the relative values of Ud0/Ud0 25 °C, Id0/Id0 25 °C and F0/F0 25 °C on the temperature Tc for the SMD2835 LED, Ud0 25 °C = 18.5 V = const.
From Figure 3, it can be seen that with an unchanged value of the current of the LED, the voltage on it decreases slightly with increasing temperature (by 1–1.5%). However, the luminous flux decreases significantly with temperature, up to 10% at +60 °C relative to its value at +25 °C.
At a constant value of the forward voltage on the LED (Figure 4), the current increases with temperature (up to 25% at Tc = +60 °C). At the same time, the luminous flux practically does not change in the temperature range of +15–+60 °C. Its drop at +60 °C is no more than 1.5%. That is, the increase in current with the temperature at a constant value of the voltage on the LED compensates for the drop in its luminous flux.
The same dependences of the characteristics of the LED are observed at lower values of current (Figure 5) and voltage (Figure 6), as well as at higher values of current (Figure 7) and voltage (Figure 8) in comparison with their nominal values at a temperature +25 °C.
Figure 5.
Dependence of the relative values of Ud1/Ud0 25 °C, Id1/Id0 25 °C and F1/F0 25 °C on the temperature Tc for the SMD2835 LED, Id1 25 °C = 40 mA = const.
Figure 6.
Dependence of the relative values of Ud1/Ud0 25 °C, Id1/Id0 25 °C and F1/F0 25 °C on the temperature Tc for the SMD2835 LED, Ud1 25 °C = 18.25 V = const.
Figure 7.
Dependence of the relative values of Ud2/Ud0 25 °C, Id2/Id0 25 °C, and F2/F0 25 °C on the temperature Tc for the SMD2835 LED, Id2 25 °C = 60 mA = const.
Figure 8.
Dependence of the relative values of Ud2/Ud0 25 °C, Id2/Id0 25 °C, and F2/F0 25 °C on the temperature Tc for the SMD2835 LED, Ud2 = Ud2 25 °C = 18.75 V = const.
Similar to the electrical and light characteristics of the smd2835 LEDs, dependencies were also obtained for the smd5050 LED with a nominal voltage of 3.1 V, a nominal current of 60 mA, and a power of 0.2 W [22].
Figure 9 shows smd5050 characteristics in relative values for voltage and luminous flux at a constant value of the nominal current through the LED (60 mA) in the temperature range +15–+60 °C. As for the smd2835 LED, the voltage decreases with temperature, and the luminous flux also decreases (up to 10% at a temperature of +60 °C).
Figure 9.
Dependence of the relative values of Ud0/Ud0 25 °C, Id0/Id0 25 °C and F0/F0 25 °C on the temperature Tc for the SMD5050 LED. Id0 25 °C = 60 mA = const.
Figure 10 shows the same characteristics, taken at a constant value of the nominal voltage on the LED. The current through the LED increases significantly with temperature (up to 30%), but the luminous flux practically does not change. The increase in current through the LED with temperature compensates for the drop in luminous flux.
Figure 10.
Dependence of the relative values of Ud0/Ud0 25 °C, Id0/Id0 25 °C and F0/F0 25 °C on the temperature Tc for the SMD5050 LED. Ud0 25 °C = 3.1 V = const.
3.2. Study of the Characteristics of the SDO 06-10 LED Spotlight
The parameters of the SDO 06-10 10 W LED floodlight were also studied. The spotlight is built based on an LED matrix with 12 LEDs SMD2835 switched on in series with a voltage of 17.5 V, a current of 30 mA, and a power of 0.5 W [23].
The spotlight was placed in a thermostat, the voltage of the UAC alternating current network was kept constant (198 V, 220 V, or 242 V) using a transformer T1, and the temperature varied within +15–+60 °C with an interval of +5 °C. At the same time, the current values of the consumed alternating current Iinp, the temperature of the environment T1, the voltage on the LEDs Ud, the current through the LEDs Id, and the illuminance E were measured. The experimental setup for these studies is presented in Figure 11.
Figure 11.
Block diagram of measuring the parameters of LED light sources.
In the diagram (Figure 11), A1 and V1 are alternating current ammeters, V2 and V3 are direct current voltmeters, and R1 is a 1 Ohm resistor. The voltmeter V2 is connected in parallel to the LEDs of the lighting device EL, and the resistor R1 is connected gradually with the LEDs to monitor the current with the voltmeter V3. EK1—heating element, BL1—lux meter sensor, BK1, BK2—thermal sensors for temperature measurement. The shape of the LED current was monitored by an oscilloscope by the voltage drop across resistor R1. The appearance of the LED matrix of the floodlight with electronic components is presented in Figure 12.
Figure 12.
Appearance of the LED matrix of the SDO 06-10 spotlight.
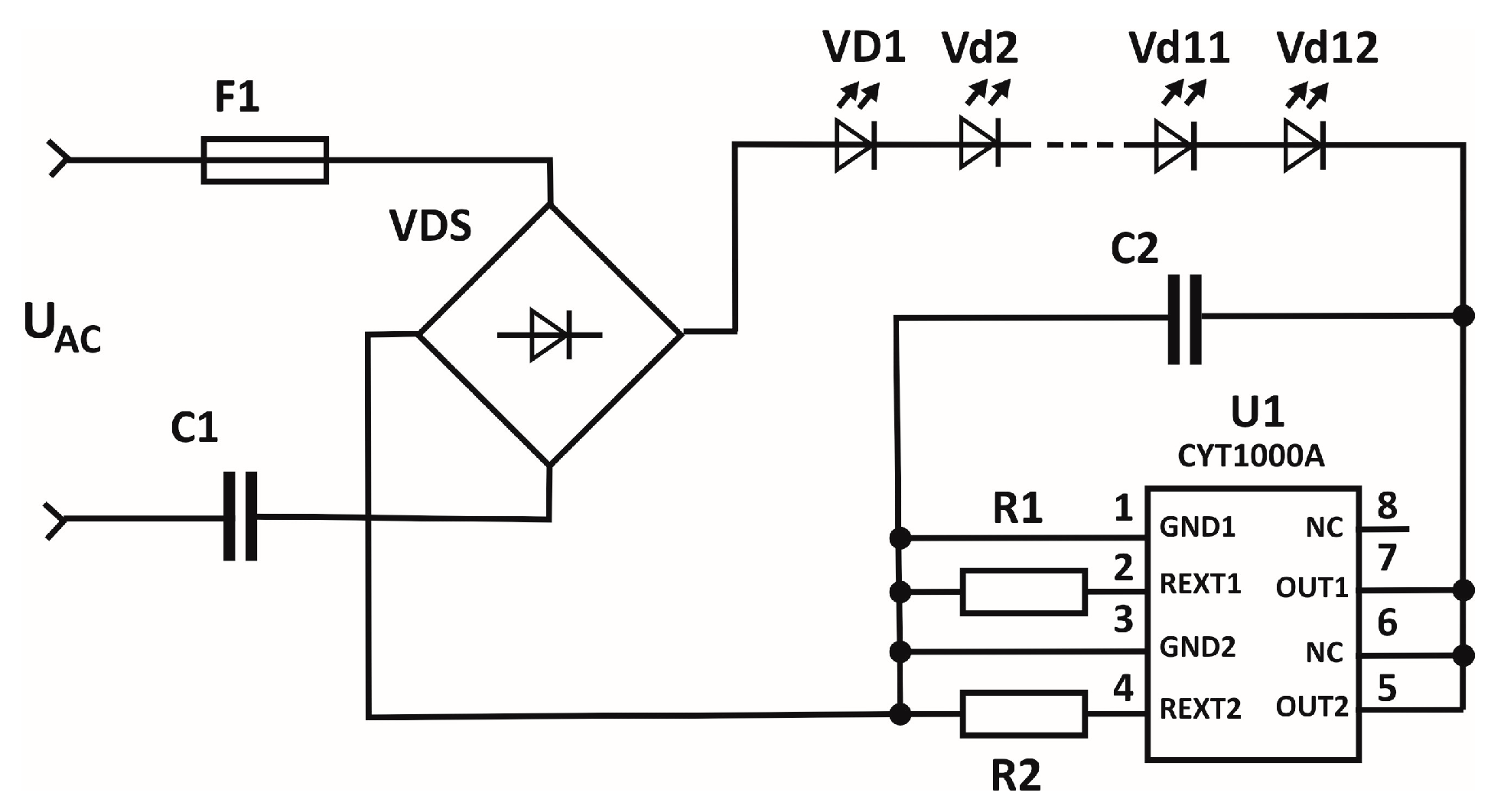
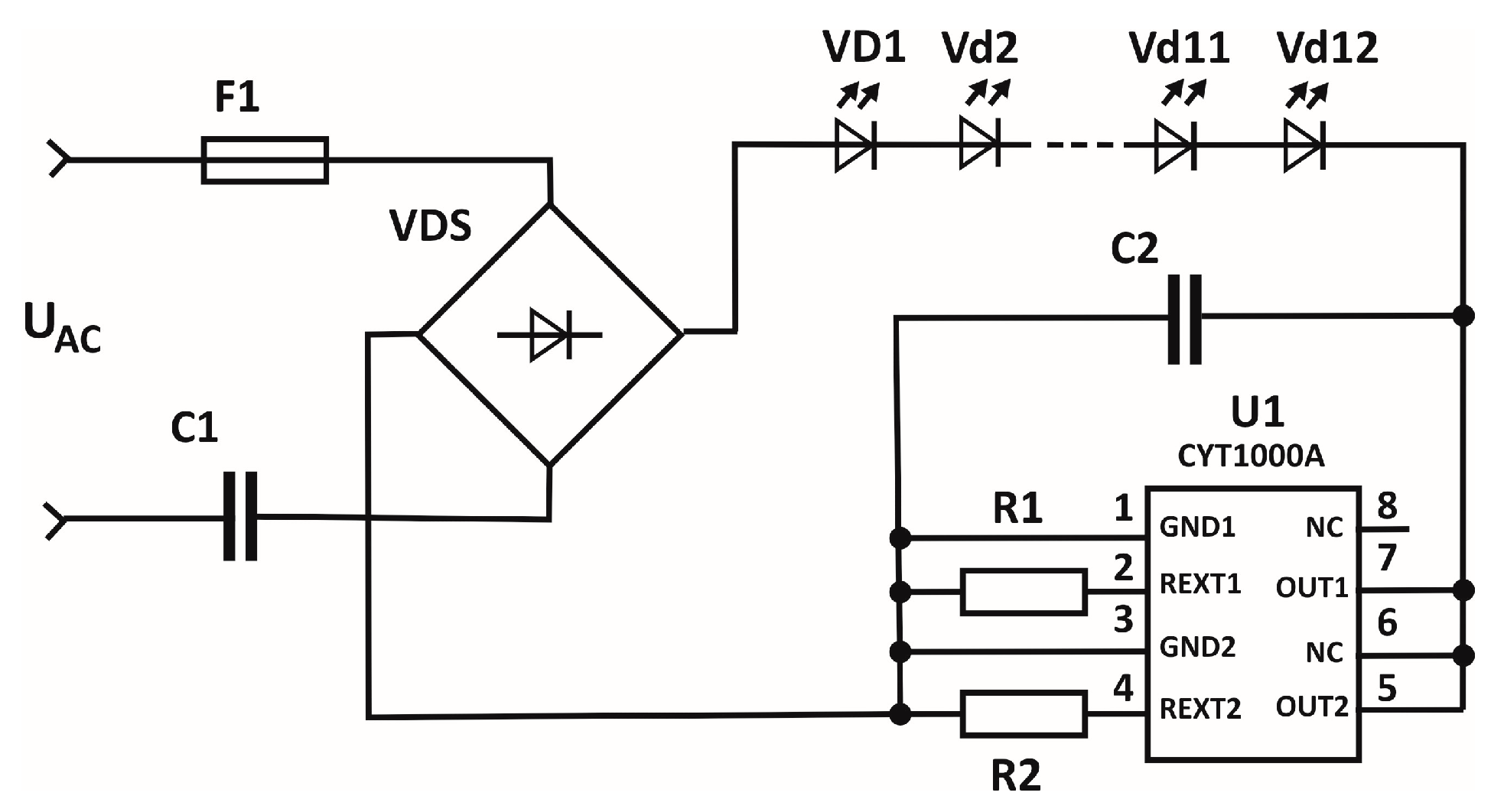
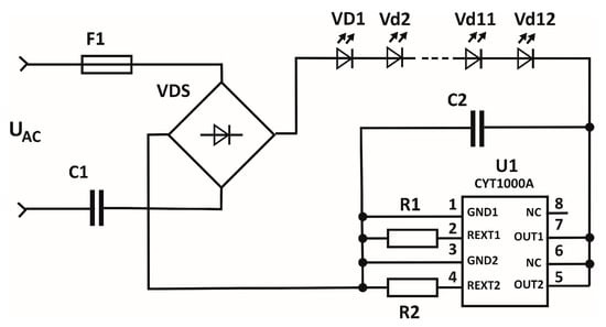
The spotlight contains 12 SMD 2835 LEDs with a direct voltage of 17.5 V for each LED, a current of 30 mA, and a power of 0.5 W. Current stabilization is provided by the high-voltage current stabilizer EC1000A (Figure 13) [24], which is switched on gradually with the LEDs.
Figure 13.
Electrical diagram of the SDO 06-10 spotlight.
As can be seen from Figure 13, the current of the spotlight LEDs is stabilized by two parallel channels of the stabilizer D1. Capacitor C1 is used to limit the voltage at the input of the diode bridge VDS. Capacitor C2 has a small capacity and is used as a high-pass filter, so the output voltage VDS has the form of a rectified sine wave with a pulsation frequency of 100 Hz. Resistors R1 and R2 determine the amount of current through the LEDs.
Figure 14 shows the form of the voltage at the output of the diode bridge VDS and the LEDs of the spotlight switched on gradually and Figure 15 shows an oscillogram of this voltage, which has the shape of a trapezoid. Figure 16 presents an oscillogram of current through LEDs.
Figure 14.
The shape of the voltage at the input and output of the stabilizer CYT1000A.
Figure 15.
Oscillogram of the voltage on the LEDs of the SDO 06-10 spotlight.
Figure 16.
Oscillogram of the current through the LEDs of the SDO 06-10 spotlight.
The EC1000A microcircuit (similar to CYT1000A) is a linear DC stabilizer with adjustable output current with two independent channels. The microcircuit also has the function of protection against overheating. Stabilizer parameters: adjustable output current 5 mA–60 mA, DC stability ±3%. Resistances R1 and R2 determine the amount of current flowing through the LEDs.
Considering that the current has a pulsating form, the luminous flux of the spotlight will also have a pulsating form with a pulsation frequency of 100 Hz.
Figure 17 shows the dependence of the relative values of Ud0/Ud0 25 °C, Id0/Id0 25 °C, and F0/F0 25 °C on the temperature Tc for LED floodlight SDO 06-10. UAC = 220 V = const.
Figure 17.
Dependencies of the relative values of Ud0/Ud0 25 °C, Id0/Id0 25 °C, and F0/F0 25 °C on the temperature Tc for LED floodlight SDO 06-10. UAC = 220 V = const.
As can be seen from Figure 17, with a constant value of the voltage of the power source UAC = 220 V, the current through the LEDs when the temperature changes in the range +20–+60 °C practically does not change (30 mA), the voltage on the LEDs drops slightly (to 1.5%), and the luminous flux decreases to 7% at a temperature of +60 °C relative to the value at Tc = +25 °C.
Moreover, these characteristics remain unchanged at UAC network voltages of 190 V and 240 V because the LED current is stabilized by the spotlight driver.
Current and luminous flux pulsations can be avoided if a low-frequency filter (C2) electrolytic capacitor is used in the spotlight circuit after the VDS diode bridge (Figure 13).
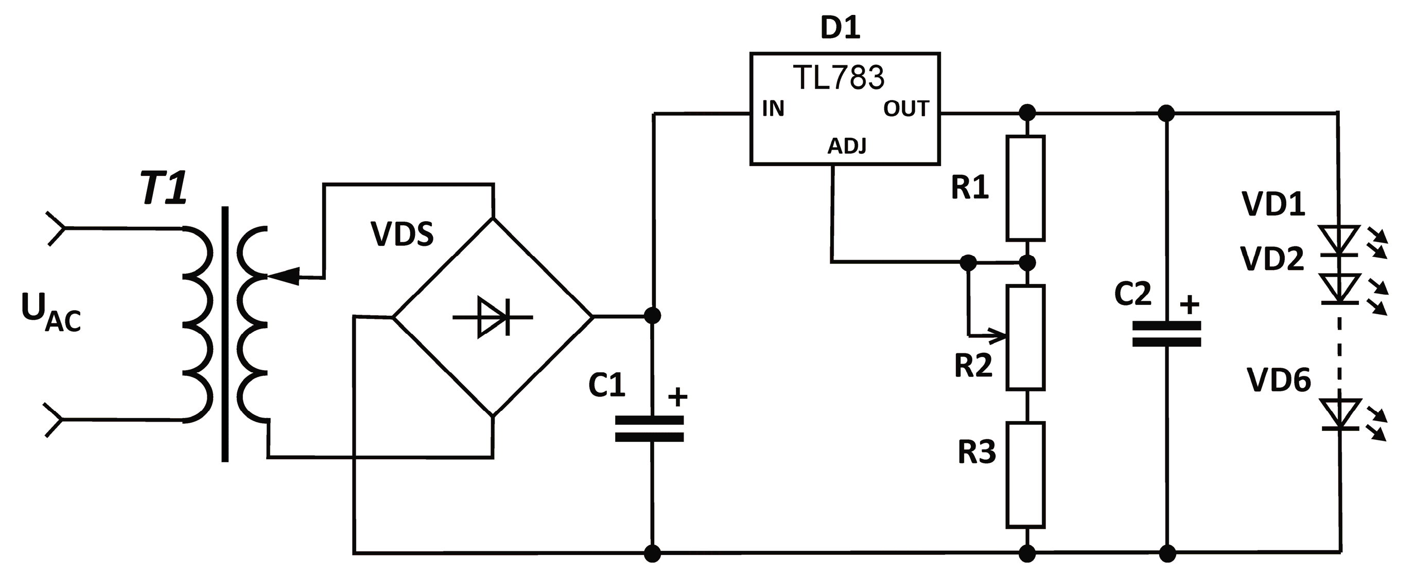
3.3. Study of the Characteristics of the Driver with Voltage Stabilization
The LED matrix of the SDO 06-10 spotlight was used for the construction and research of the driver based on the voltage stabilizer, which will provide compensation for the decrease in the luminous flux of the LED device with increasing temperature. The matrix contains LEDs with a voltage of 17.5 V, a current of 30 mA, and a power of 0.5 W.
The electrical and light parameters of the LEDs of the matrix were studied when the temperature changes in the range of +15–+60 °C when controlling the LEDs with a precision voltage stabilizer in the integrated version TL783, which made it possible to implement a fairly simple driver circuit based on it. In the case of using discrete elements to build a stabilizer with similar parameters, the driver circuit would be quite complicated. Therefore, the use of high-voltage precision voltage stabilizers in an integrated design, which appeared only relatively recently, is structurally and economically expedient.
TL783 acts as an adjustable high-voltage voltage stabilizer that maintains a constant voltage at the OUT pin from 1.25 V to 125 V [25].
The functional diagram of the stabilizer is shown in Figure 18. To set the required output voltage, use the resistor divider R1, R2, from which the reference voltage is supplied to the ADJ output.
Figure 18.
Functional diagram of the voltage stabilizer TL783.
Characteristics of the stabilizer TL783:
- the output voltage is adjustable from 1.25 V to 125 V when used with an external resistive divider;
- output current up to 700 mA;
- protection against short circuits at the output and overheating;
- change in the output voltage when the input voltage changes by 0.15%;
- change in output voltage with a temperature of 0.04%.
The functional diagram of the stabilizer is shown in Figure 18. An internal reference source creates a nominal voltage of 1.25 V (Uref) between the OUT and ADJ terminals. This voltage drops across R1 and causes a DC to flow through R1 and R2, providing a DC output voltage:
or
U0 = Uref (1 + R2/R1) + II(ADJ) (R2),
U0 ≉ Uref (1 + R2/R1).
Resistor R1 (82 Ohm) provides a minimum load current of 15 mA.
The circuit of the driver for LEDs, built based on TL783, is quite simple (Figure 19). The only downside to using the TL783 (D1) is that its output voltage cannot exceed 125 V, and integrated precision stabilizers for higher output voltages are not yet available. Therefore, in order to compare the characteristics of the same LEDs from the LED matrix of the SDO 06-10 spotlight when powered by a current stabilizer (Figure 13) with the same characteristics when powered by a voltage stabilizer, the number of LEDs in the matrix is reduced to 6 pcs (17.5 V * 6 pcs = 105 V).
Figure 19.
Driver scheme based on TL783 for experimental measurements of LED characteristics.
Figure 20 shows the driver circuit used to measure the features of the LEDs connected to the output of the TL783 stabilizer at different temperature values when the temperature changes in the range of +20–+60 °C.
Figure 20.
Dependencies of voltage on LEDs Ud0/Ud0 25 °C on temperature Tc for a driver with voltage stabilization on LEDs.
The voltage of the UAC network during the research was set using a transformer with output voltage adjustment T1 (Figure 19) of the experimental setup (Figure 2) so that the input voltage of the stabilizer D1 was equal to 120 V at its output voltage of about 105 V. The operating current of the LEDs was set at 30 mA by the output voltage of the stabilizer using potentiometer R2. The magnitude of the current was the same as in the driver with a current stabilizer, which was studied earlier (Figure 13).
At different temperature values, the input voltage of the stabilizer D1 was measured as its output voltage, which is equal to the voltage on the LEDs, the current of LEDs, and their illuminance. In Figure 20, Figure 21 and Figure 22 show the dependence of the relative values of Ud0/Ud0 25 °C, Id0/Id0 25 °C and F0/F0 25 °C on the temperature Tc for the driver (Figure 19) at different values of the UAC voltage.
Figure 21.
Dependencies of LED current Id0/Id0 25 °C on temperature Tc for a driver with voltage stabilization on LEDs.
Figure 22.
Dependencies of luminous flux F0/F0 25 °C on temperature Tc for a driver with voltage stabilization on LEDs.
As can be seen from Figure 20, the voltage of LEDs with temperature changes remains practically unchanged. For different network voltage values, the voltage drop does not exceed 1%. At the same time, the LED current grows non-linearly (Figure 21), and this growth reaches 17% of its value at Tc = +25 °C. The increase in LED current with temperature (Figure 10) allows the driver not only to compensate for the drop in their luminous flux (Figure 22). In the temperature range +20–+60 °C, the luminous flux even increases nonlinearly to almost 7% at a temperature of +60 °C relative to the value at Tc = +25 °C.
Moreover, these characteristics remain unchanged at UAC voltages of the power supply network ±10% of the nominal value (not shown in the graphs of Figure 20, Figure 21 and Figure 22).
There are no current and luminous flux pulsations when powering the LEDs because the driver circuit uses the electrolytic capacitor of the low-frequency filter C2, which is turned on after the VDS diode bridge (Figure 19).
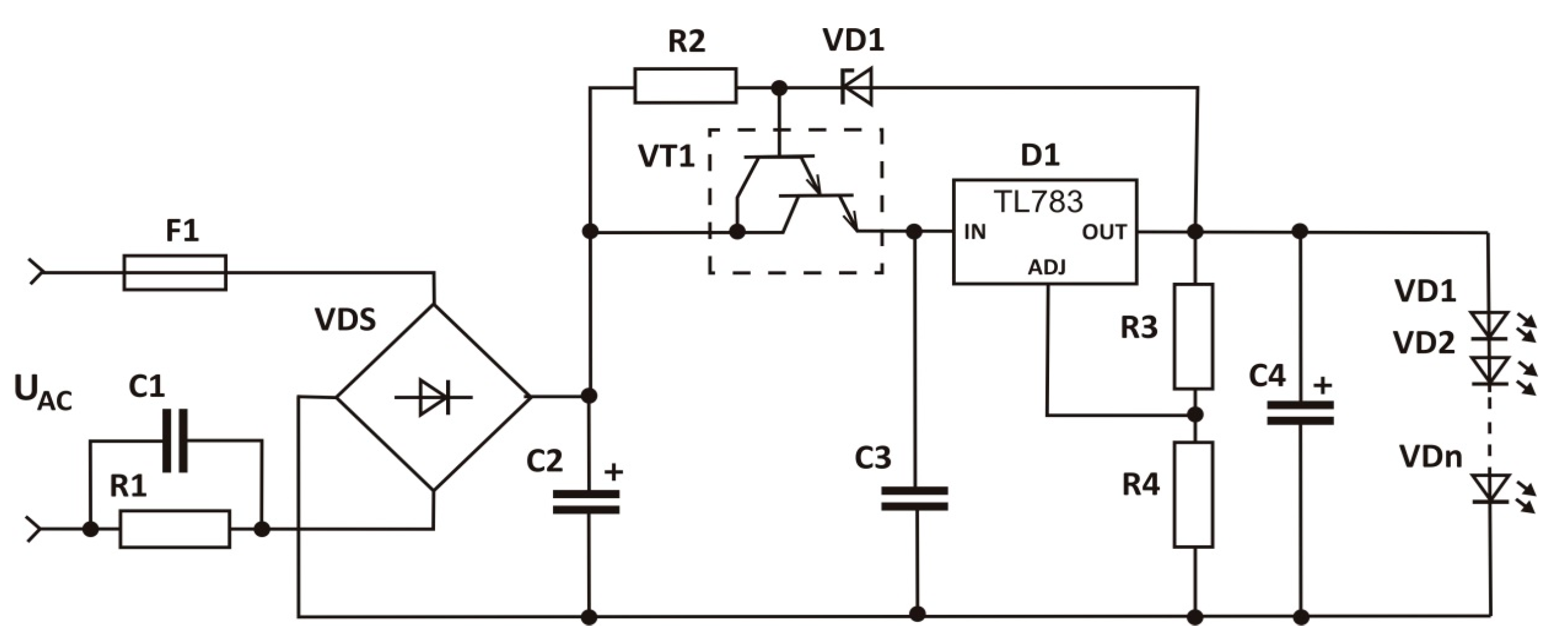
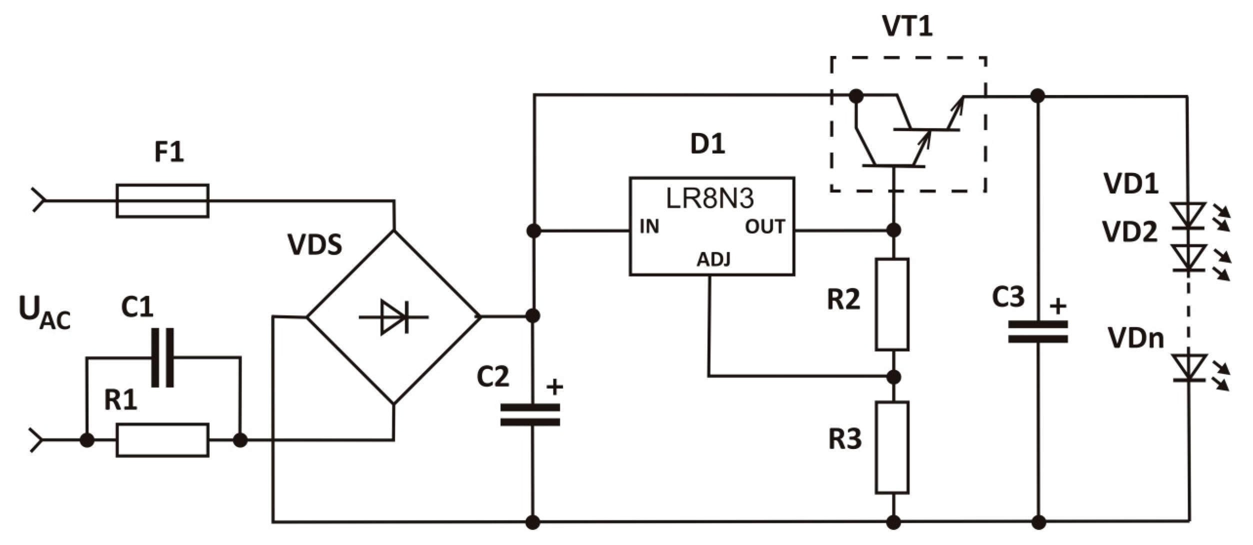
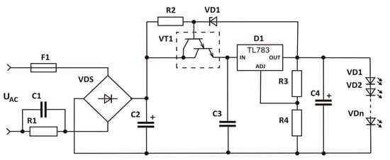
The driver scheme shown in Figure 23 allows you to use the TL783 to connect to a 220 V power supply. Additional circuit elements VT1, VD1, and R2 reduce the input voltage of the TL783 to a value not exceeding 125 V. R1 is the discharge resistance of capacitor C1. The last one also serves to partially reduce the input voltage of the TL783 stabilizer.
Figure 23.
Electric circuit of the driver based on TL783 for powering LEDs with the possibility of connecting to a 220 V mains voltage.
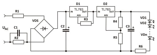
In the driver with voltage stabilization on LEDs (Figure 19), the current increases with increasing operating temperature, and this increase at temperature Tc = +60 °C can reach 15% or more of its nominal value Id0 at Tc = +25 °C (Figure 21). Therefore, for drivers used to work in lighting devices of a higher power, when their cost can be justified as higher, it is possible to propose additionally, in addition to stabilizing the voltage on the LEDs, limiting the maximum value of the current, for example, at the level of (1.15–1.20)∙Id0 25 °C.
For this, in the driver circuit (Figure 24), it is necessary to turn on another microcircuit of the same type in series with the voltage stabilizer, which will perform the function of the current stabilizer [20]. The value of the stabilized current Ist will be determined by the resistance of the resistor R3, Uref—the voltage between the outputs OUT and ADJ of the stabilizer D1 (Figure 24):
Ist = Uref/R3,
Figure 24.
Electrical diagram of the TL783-based driver with voltage stabilization and LED current limiting.
D1 is a current stabilizer that limits the maximum current of the LEDs, and D2 is the voltage regulator on LEDs.
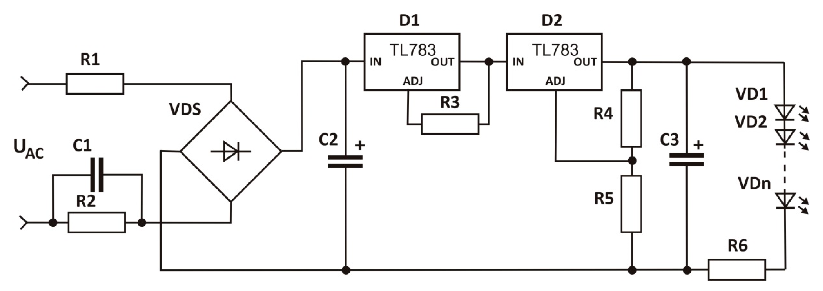
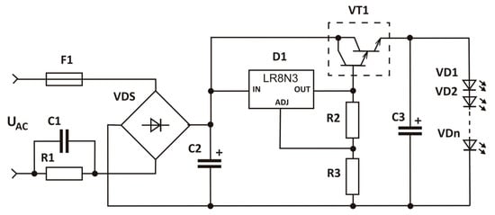
It is also possible to propose the implementation of a driver based on a voltage stabilizer according to a scheme that uses a low-power but high-voltage voltage stabilizer LR8N3 with the following parameters [26]:
- change in the output voltage when the input voltage changes by 1.4%;
- change in output voltage with a temperature of 1%;
- input voltage 15–450 V;
- output voltage 1.2–440 V;
- output current 10 mA.
The functional circuit of the LR8N3 voltage stabilizer is shown in Figure 25.
Figure 25.
Functional diagram of the LR8N3 voltage stabilizer.
The stabilizer has a wide range of working input voltage from 12 V to 45 V. The output voltage can be adjusted with an external resistive divider from 1.20 V to 440 V, provided that this voltage is at least 10 V higher than the input voltage. The minimum output voltage is limited by the voltage of the internal reference power supply of the microcircuit (1.2 V, Figure 25), and the internal DC offset current is 10 μA (contact ADJ). LR8 has current and temperature limits. The output short-circuit current is limited to 15 mA. The maximum working temperature of the stabilizer is up to +125 °C.
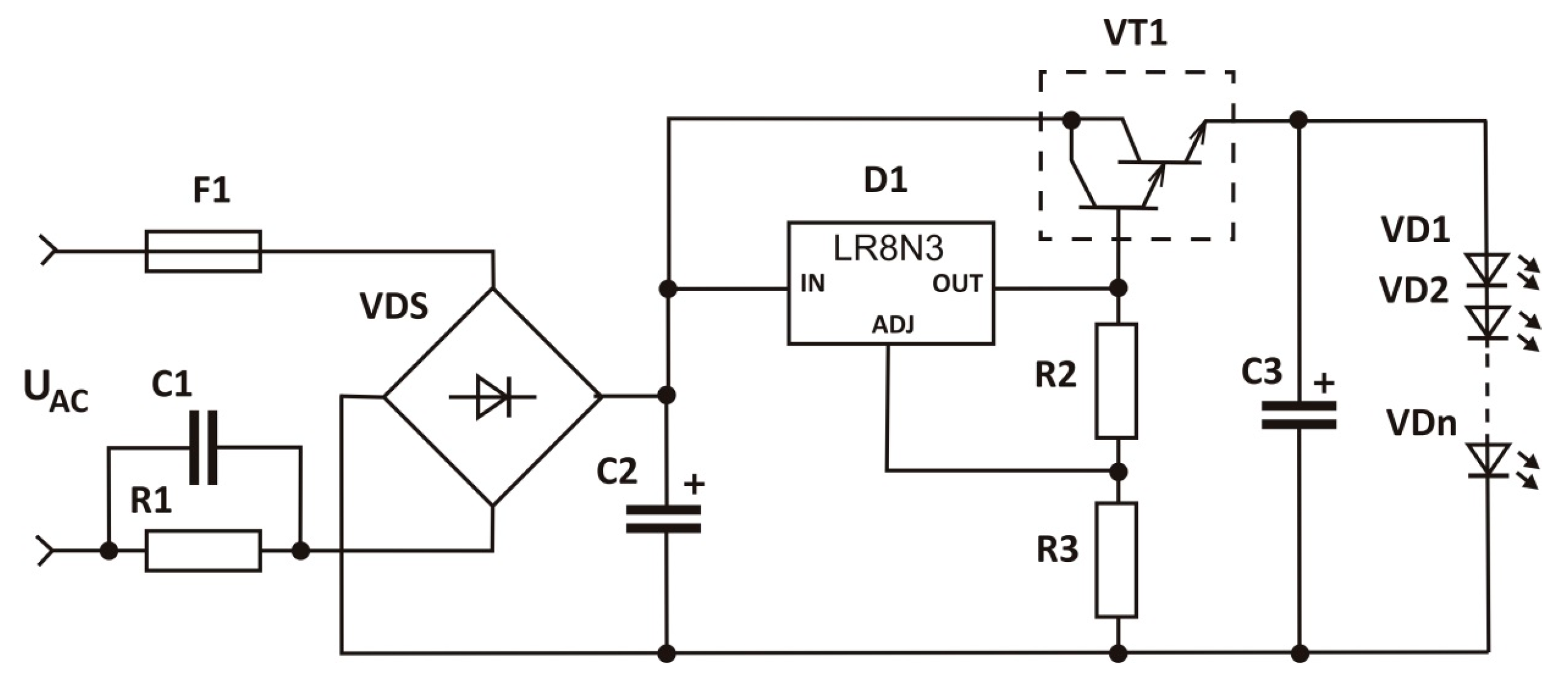
Power losses on the stabilizer will depend on the voltage drop on it and the load current. Based on the electrical circuit that uses this voltage stabilizer [27], a driver with voltage stabilization on LEDs can be built, presented in Figure 26.
Figure 26.
Electrical diagram of the driver with voltage stabilization based on LR8N3 for powering LEDs.
In the circuit of this driver, the low-power high-voltage stabilizer LR8N3 stabilizes the voltage at the input of the transistor VT1, which is turned on according to the voltage follower circuit and performs the function of a power amplifier. The disadvantage of this circuit is greater instability of the output voltage compared to the TL783 stabilizer. The advantage is a higher input and output voltage of the stabilizer, which allows you to implement a driver circuit for LEDs with higher efficiency.
4. Discussion
The advantage of using a driver for an LED light source with stabilization of the output voltage when the temperature of the environment changes is to compensate for the drop in its luminous flux when the temperature of the environment increases.
In addition, such a driver provides stabilization of the voltage on the LEDs and stabilization of the luminous flux of the device as a whole, even when the voltage of the power supply network changes.
The disadvantage of using a driver with voltage stabilization is that the current through the LEDs increases as the temperature of the environment increases, and this increase can reach 15–20% of its nominal value. Therefore, it is advisable to constructively limit the maximum value of this current, which somewhat complicates the driver circuit.
5. Conclusions
The obtained dependences of the direct current, direct voltage, and luminous flux of LEDs (smd2835, smd5050) on temperature showed that with a constant value of the current of the LED, the voltage on it slightly decreases with increasing temperature (up to 1–1.5%), and the luminous flux decreases with temperature significantly, up to 10% at +60 °C relative to its same value at +25 °C.
At a constant value of the voltage on the LED, the current increases with increasing temperature (up to 20% at Tc = +60 °C), and the luminous flux remains practically unchanged. In the temperature range of +15–+60 °C, its drop at +60 °C is no more than 1.5%. Thus, the increase in current with increasing temperature at a constant value of the voltage on the LED compensates for the decrease in its luminous flux.
Studies of LED devices with drivers that provide stabilization of the current of the LED light source when the supply voltage and ambient temperature change have shown that the stabilization of the luminous flux does not occur. The luminous flux when the temperature changes in the range +15–+60 °C decreases from 10% to 15% of its nominal value at a temperature of +25 °C, depending on the type of driver.
According to the results of the conducted studies of electrical and light characteristics of LEDs of various types, it is proposed to perform LED light source drivers with voltage stabilization on LEDs, which will compensate for the drop and even provide some increase in the luminous flux of the LED device when the ambient temperature rises. This is not observed when using drivers built according to the circuit of current stabilizers.
To simplify the driver circuit based on the voltage stabilizer, it is proposed to use integrated high-voltage precision stabilizers with a high voltage stabilization coefficient, which makes it possible to stabilize the voltage on the LEDs and limit the increase in the current of the LEDs when the temperature of the environment increases.
Author Contributions
Conceptualization, V.M. and V.P.; methodology, R.M. and O.S.; validation, P.M. and I.B.; formal analysis, I.B. and R.M.; investigation, I.B., V.P., P.M., O.S., V.M. and R.M.; data curation, V.P.; writing—original draft preparation, I.B., V.P., P.M., O.S., V.M. and R.M.; writing—review and editing I.B., V.P., P.M., O.S. and V.M.; visualization, I.B.; supervision, V.M. and V.P.; project administration, P.M. and R.M. All authors have read and agreed to the published version of the manuscript.
Funding
This research received no external funding.
Institutional Review Board Statement
Not applicable.
Informed Consent Statement
Not applicable.
Data Availability Statement
Not applicable.
Conflicts of Interest
The authors declare no conflict of interest.
References
- Belyakova, I.; Medvid, V.; Piscio, V.; Mykhailyshyn, R.; Savkiv, V.; Markovych, M. Optimization of LED Drivers Depending on the Temperature of Their Operation in Lighting Devices. In Proceedings of the EEE 3rd Ukraine Conference on Electrical and Computer Engineering (UKRCON), Lviv, Ukraine, 26–28 August 2021; pp. 266–271. [Google Scholar]
- Belyakova, I.; Piscio, V.; Maruschak, P.; Shovkun, O.; Medvid, V.; Markovych, M. Operation of Electronic Devices for Controlling Led Light Sources When the Environment Temperature Changes. Appl. Syst. Innov. 2023, 6, 57. [Google Scholar] [CrossRef]
- 2835LED Datasheet (PDF)—Cree, Inc. Available online: https://www.alldatasheet.com/datasheet-pdf/pdf/1179587/%20CREE/2835LED.html (accessed on 20 May 2023).
- Baran, K.; Różowicz, A.; Wachta, H.; Różowicz, S. Modeling of Selected Lighting Parameters of LED Panel. Energies 2020, 13, 3583. [Google Scholar] [CrossRef]
- Biber, C. LED Light Emission as a Function of Thermal Conditions. In Proceedings of the 2008 Twenty-Fourth Annual IEEE Semiconductor Thermal Measurement and Management Symposium, San Jose, CA, USA, 16–20 March 2008; pp. 180–184. [Google Scholar] [CrossRef]
- Mitterhofer, S.; Korošak, Ž.; Rojec, Ž.; Jankovec, M.; Topič, M. Development and Analysis of a Modular LED Array Light Source. Photonics 2020, 7, 92. [Google Scholar] [CrossRef]
- Xiao, Y.; Zhao, Y.; Yang, Y.; Gao, S.; Han, S.; Yang, P. Effects of multi-factors on the junction temperature of LED automotive lamp chips. Microelectron. Reliab. 2022, 136, 114658. [Google Scholar] [CrossRef]
- Xiao, C.; Liao, H.; Wang, Y.; Li, J.; Zhu, W. A novel automated heat-pipe cooling device for high-power LEDs. Appl. Therm. Eng. 2017, 111, 1320–1329. [Google Scholar] [CrossRef]
- Lee, S.W.R.; Lo, J.C.C.; Tao, M.; Ye, H. From LED to Solid State Lighting: Principles, Materials, Packaging, Characterization, Applications; John Wiley & Sons, Inc.: Hoboken, NJ, USA, 2021; 256p. [Google Scholar]
- Nazarenko, L.A.; Kolesnyk, A.I. Physics and Technology of Light-Emitting Diodes: A Study Guide; XNUMX named after O. M. Beketova: Kharkiv, Ukraine, 2021. [Google Scholar]
- Nazarenko, L.A.; Mozharovska, T.V.; Monk, V.S. Light Engineering Calculations: Study Guide; XNUMX named after O. M. Beketova: Kharkiv, Ukraine, 2017. [Google Scholar]
- Nazarenko, L.A. Physical Foundations of Light Sources: A Study Guide for Higher Education Students Technical Educational Institutions; KhNAMG: Kharkiv, Ukraine, 2009. [Google Scholar]
- Karas, V.I. Electrical Properties of LEDs. Available online: https://eprints.kname.edu.ua/25946/2/%D0%A7%D0%90%D0%A1%D0%A2%D0%AC3-5.pdf (accessed on 15 June 2023).
- CIE 69-1987; Methods of Characterizing Illuminance Meters and Luminance Meters: Performance, Characteristics and Specifications. Publication CIE: Vienna, Austria, 1987.
- Broeck, H.; Sauerlander, G.; Wendt, M. Power Driver Topologies and Control Schemes for LEDs. In Proceedings of the Applied Power Electronics Conference, APEC 2007—Twenty, Second Annual IEEE, Anaheim, CA, USA, 25 February–1 March 2007; pp. 1319–1325. [Google Scholar]
- Davis, J.L.; Niederberger, A.A. Reliable LED lighting technologies key factors and procurement guidance. In Proceedings of the 2015 IEEE Global Humanitarian Technology Conference (GHTC), Seattle, WA, USA, 8–11 October 2015; pp. 191–198. [Google Scholar] [CrossRef]
- Sun, B. The Lifetime Prediction of LED Drivers and Lamps. Ph.D. Thesis, Delft University of Technology, Delft, The Netherlands, 2017. [Google Scholar] [CrossRef]
- Sun, B.; Fan, X.; Li, L.; Ye, H.; van Driel, W.; Zhang, G. A Reliability Prediction for Integrated LED Lamp with Electrolytic Capacitor-Free Driver. IEEE Trans. Compon. Packag. Manuf. Technol. 2017, 7, 1081–1088. [Google Scholar] [CrossRef]
- Poppe, A. Simulation of LED based luminaires by using multi-domain compact models of LEDs and compact thermal models of their thermal environment. Microelectron. Reliab. 2007, 72, 65–74. [Google Scholar] [CrossRef]
- Sun, B.; Fan, X.; Qian, C.; Zhang, G. PoF-Simulation-Assisted Reliability Prediction for Electrolytic Capacitor in LED Drivers. IEEE Trans. Ind. Electron. 2016, 63, 6726–6735. [Google Scholar] [CrossRef]
- Bridgelux® SMD 2835 1W 18V. Datasheet. Available online: https://www.bridgelux.com/sites/default/files/resource_media/DS205%20SMD%202835%201W%2018V%20Data%20sheet%2020180307%20Rev%20A.pdf (accessed on 20 May 2023).
- SB-SMD-5050-White Warm. Available online: https://datasheetspdf.com/pdf-file/842958/ETC/SB-SMD-5050/1 (accessed on 20 May 2023).
- 18V 30mA 0.5W SMD 2835 LED. Available online: https://www.led-moonlight.com/products/smd-led/18v-30ma-0-5w-smd-2835-led-mlt-smd-2835-18030dxx.html (accessed on 20 May 2023).
- CYT1000A Datasheet. Available online: https://www.datasheet4u.com/datasheet-pdf/JXY/CYT1000A/pdf.php?id=938256 (accessed on 20 May 2023).
- TL783 High-Voltage Adjustable Regulator. Available online: https://pdf1.alldatasheet.com/datasheet-pdf/view/750407/TI/TL783_15.html (accessed on 20 May 2023).
- LR8N3 Datasheet (PDF). Available online: https://www.alldatasheet.com/datasheet-pdf/pdf/25893/SUTEX/LR8N3.html (accessed on 20 May 2023).
- Field Coil or Choke a SS Replacement. Available online: https://el34world.com/Forum/index.php?topic=20715.0 (accessed on 20 May 2023).
Disclaimer/Publisher’s Note: The statements, opinions and data contained in all publications are solely those of the individual author(s) and contributor(s) and not of MDPI and/or the editor(s). MDPI and/or the editor(s) disclaim responsibility for any injury to people or property resulting from any ideas, methods, instructions or products referred to in the content. |
© 2023 by the authors. Licensee MDPI, Basel, Switzerland. This article is an open access article distributed under the terms and conditions of the Creative Commons Attribution (CC BY) license (https://creativecommons.org/licenses/by/4.0/).

























