Next Article in Journal
An Enhanced Feature Extraction Network for Medical Image Segmentation
Next Article in Special Issue
A Multi-Task Learning and Multi-Branch Network for DR and DME Joint Grading
Previous Article in Journal
Detecting SPIT Attacks in VoIP Networks Using Convolutional Autoencoders: A Deep Learning Approach
Previous Article in Special Issue
Dementia Classification Using Deep Reinforcement Learning for Early Diagnosis
 
 
Font Type:
Arial Georgia Verdana
Font Size:
Aa Aa Aa
Line Spacing:
Column Width:
Background:
Article

A Novel Dynamic Approach for Determining Real-Time Interior Visual Comfort Exploiting Machine Learning Techniques

by
Christos Tzouvaras
1,2,
Asimina Dimara
2,3,
Alexios Papaioannou
3,4,
Christos-Nikolaos Anagnostopoulos
2,*,
Stelios Krinidis
2,
Konstantinos Arvanitis
1,
Dimosthenis Ioannidis
3 and
Dimitrios Tzovaras
3
1
WATT AND VOLT S.A., 11634 Athens, Greece
2
Intelligent Systems Lab, Department of Cultural Technology and Communication, University of the Aegean (UoA), 81100 Mytilene, Greece
3
Centre for Research and Technology Hellas, Information Technologies Institute, 57001 Thessaloniki, Greece
4
Management Science and Technology Department, International Hellenic University (IHU), 65404 Kavala, Greece
*
Author to whom correspondence should be addressed.
Appl. Sci. 2023, 13(12), 6975; https://doi.org/10.3390/app13126975
Submission received: 18 May 2023 / Revised: 4 June 2023 / Accepted: 7 June 2023 / Published: 9 June 2023
(This article belongs to the Special Issue Artificial Intelligence for Health and Well-Being)

Abstract

The accurate assessment of visual comfort in indoor spaces is crucial for creating environments that enhance occupant well-being, productivity, and overall satisfaction. This paper presents a groundbreaking contribution to the field of visual comfort assessment in occupied buildings, addressing the existing research gap in methods for evaluating visual comfort once a building is in use while ensuring compliance with design specifications. The primary aim of this study was to introduce a pioneering approach for estimating visual comfort in indoor environments that is non-intrusive, practical, and can deliver accurate results without compromising accuracy. By incorporating mathematical visual comfort estimation into a regression model, the proposed method was evaluated and compared using real-life scenario. The experimental results demonstrated that the suggested model surpassed the mathematical model with an impressive performance improvement of 99%, requiring fewer computational resources and exhibiting a remarkable 95% faster processing time.

1. Introduction

Visual comfort refers to the extent to which our eyes and brain feel at ease when we look at something. It is the perception of the light environment [1]. Visual comfort is important for indoor environments because it affects our ability to perform visual tasks and our overall well-being. Eye strain, headaches, and other types of discomfort brought on by poor illumination can have a detrimental effect on our mood and productivity [2]. Moreover, poor lighting can cause mishaps and injuries, particularly in work places or locations where tasks call for keen visual acuity [3]. A more pleasant and inviting ambience can be created using good lighting to improve the aesthetic appeal of indoor spaces. Furthermore, for those with visual impairments or other disorders that impact their vision, visual comfort is crucial. Indoor venues can be made more accessible and inclusive for these people using proper lighting and visual signals [4]. Overall, visual comfort is an important aspect of our visual experience, affecting our health, productivity, aesthetics, and safety.
Visual comfort should be considered during the design phase of a building to ensure that appropriate lighting and visual conditions are incorporated into the interior [5]. There are a plethora of important factors to consider during this early phase of a building [6]. These factors include natural light, as the design should take advantage of natural light sources, such as windows and skylights, to provide a comfortable and healthy environment. Artificial light is another such factor, as the lighting design should provide appropriate levels of illumination for the activities performed in each area while avoiding glare or excessive contrast [7]. Moreover, the design should consider the use of color and texture to create a visually interesting and comfortable environment. The design should also incorporate lighting and visual cues that are accessible and inclusive for individuals with visual impairments or other disabilities. By considering all the above factors during the design phase, architects and designers are capable of creating indoor environments that are visually comfortable, functional, and welcoming for all occupants [7].
Using all the above information, designers may evaluate the visual comfort of indoor environments and make all the necessary adjustments to ensure that they meet the needs of the occupants. However, it is difficult to estimate visual comfort in an already-designed building [8]. While changes to the lighting design and visual environment may necessitate substantial alterations to the building structure or systems, estimating visual comfort in an already-constructed building can be difficult [9]. Estimating visual comfort involves evaluating the lighting conditions and visual environment to ensure that they meet the needs of the occupants. There are many methods for assessing visual comfort depending on different factors.
Specifically, illuminance measures the amount of light that reaches a surface and is typically measured in lux or foot candles. Illuminance measurements can help ensure that the lighting levels are appropriate for the activities performed in each area [10]. Glare is a visual sensation caused by excessive brightness or contrast and can be assessed using tools such as the unified glare rating (UGR) [11]. By analyzing glare, designers can ensure that the lighting design does not cause discomfort or visual impairment. Color rendering measures the ability of a light source to accurately render colors, which can affect the visual quality of a space. Color rendering can be assessed using the color rendering index (CRI) [12]. Finally, there are subjective evaluations that involve soliciting feedback from occupants to determine their level of visual comfort. This can be carried out through surveys, interviews, or other feedback methods [12].
All in all, monitoring visual comfort in indoor spaces can be challenging, because it depends on subjective evaluations from occupants and can vary based on individual preferences and needs [13]. However, there are some strategies that can be used to monitor and improve visual comfort in indoor spaces, such as conducting regular occupant surveys, implementing flexible lighting controls, using advanced lighting technologies, and working with lighting professionals [14]. While monitoring visual comfort in indoor spaces can be difficult, these strategies can help ensure that occupants are comfortable and productive in their work environments. However, the main problem of estimating practical visual comfort in indoor environments remains.
The evaluation of visual comfort in occupied buildings faces a significant challenge due to its subjective nature, the limitations of traditional methods relying on occupant surveys, and the lack of methods allowing accurate real-time visual comfort estimation [15]. The proposed approach presents a novel solution by leveraging machine learning techniques and non-intrusive illuminance measurements to estimate visual comfort. This approach aimed to address the existing research gap by offering a practical, objective, and standardized evaluation method. Utilizing machine learning algorithms, it provides a more accurate and consistent assessment of visual comfort, while the use of easily measurable illuminance values ensures accessibility and applicability in diverse indoor environments. With its focus on practicality, non-invasiveness, and precise outcomes, the proposed approach holds substantial significance in filling this research gap and improving the evaluation of visual comfort in real-world and real-time settings and applications.
As a result, the aim of this work was to address the challenge of estimating visual comfort in real time in a non-intrusive manner using feasible and easily measurable values. The proposed method leverages machine learning (ML) techniques and relies solely on illuminance values obtained from sensors, making it practical and non-invasive. By developing a regression model that incorporates a mathematical estimation of visual comfort, this research sought to provide precise outcomes for assessing light quality while utilizing minimal available information. Evaluating the proposed approach through real-world use cases allowed for a comparison of the results, validating the method’s effectiveness. This work is of the utmost importance, as it aligns with the broader goals of smart home integration, aiming to enhance energy efficiency and indoor environmental quality. By accurately estimating visual comfort using non-intrusive methods, the proposed approach contributes to creating more comfortable and sustainable living environments within smart homes.
The structure of the rest of the paper is as follows: Section 2 presents related methods for estimating indoor visual comfort. In Section 3, the methodology followed to assess visual comfort is presented. Section 4 describes the experimental setup along with the results of the proposed methodology. The discussion section compares the proposed approach with those of other papers and elaborates on the practical implications and potential applications of the proposed method. Finally, conclusions are drawn in Section 6.

2. Related Work

Visual comfort is an important aspect of design and human well-being, particularly in environments where people spend extended periods of time. The term “visual comfort” refers to the quality of lighting and visual conditions that enable people to perform tasks without strain or discomfort. A sufficient amount of natural and artificial light, good glare control, and access to views of the outdoors are all characteristics of visual comfort. Due to the numerous parameters that must be considered, the visual comfort of interiors is a complicated topic.
In the past few years, a limited number of articles on visual comfort have been published [16]. A summary of various methodologies developed for visual comfort is presented in Table 1. Additionally, a comparison is drawn between the methods used to estimate and predict visual comfort using mathematical equations (non-artificial-intelligence solutions) and machine learning methods (artificial intelligence solutions), as well as the number of parameters, the type of data used, and the results (prediction or real-time calculation).
Table 1. Comparison of state-of-the-art methods.
Table 1. Comparison of state-of-the-art methods.
Type of ResultsVariablesType of MethodAccuracyReference
Real-time
estimation
Illuminancenon-AIN/A[17]
PredictionDaylight, glare, and
view quality metrics
AI97%[18]
Real-time
estimation
Daylight factor,
glare rating index
non-AI73%[19]
PredictionDaylight autonomy,
glare, and bulding
information
AI R 2 = 0.941 [20]
PredictionIlluminance, luminance,
and glare
AI79.5%[21]
Real-time
estimation
IlluminanceAI99%This work
A statistical approach for the evaluation of thermal and visual comfort in free-running buildings was presented in [17]. The approach relied on the use of straightforward indicators to take into account the duration and intensity of potential discomfort. The statistical indicators could be used separately or in combination to obtain useful information regarding the simultaneous effects of a building solution on the thermal and visual comfort. The main drawback of this method was that the authors’ model assumed a uniform distribution of light levels throughout the space, which may not accurately capture the dynamic and spatially varying nature of visual comfort conditions.
In [19], a method for predicting and optimizing the long-term visual comfort of occupants in daylit spaces, such as offices and classrooms, was proposed. The concept utilized a combination of daylight metrics and visual comfort models to develop a framework that considered not only instantaneous visual comfort but also cumulative visual comfort over time. One potential drawback of the concept was that it required more detailed information about the building design, such as the orientation and location of windows, shading devices, and other features affecting daylighting that were missing from the method. Additionally, the calculation of the glare rating index also requires a combination of objective measurements and subjective evaluations, such as surveys and questionnaires, to fully assess the visual comfort and glare in a space, which can sometimes be difficult to acquire.
A method based on ANN was introduced in [18], with a particular emphasis on the prediction of daylight and visual comfort metrics in the early design stages. Daylight and visual comfort were analyzed along with view quality metrics. Different architectures were applied, and the results indicated that all three types of metric could be predicted by this method, with an average accuracy close to 97%. However, the acquisition of the glare index may be difficult due to the subjective evaluations required, as mentioned above.
Three algorithms, namely ANN, K-nearest neighbors, and random forest, were evaluated by Chatzikonstantinou et al. [20]. The daylight autonomy and daylight glare probability metrics and information about the building design, such as the size of the rooms, windows size, and viewing direction, were used for this method. The results indicated that machine-learning-based methods offer a good compromise between accuracy and computational expenses. Research based on machine learning was also presented in [21]. The proposed model was based on a machine learning algorithm that analyzed data from surveys and experiments to identify the factors that influenced visual comfort and develop a predictive model for individual preferences. The results of the study showed that the proposed model could accurately predict individual preferences for visual comfort in different environments, such as offices, classrooms, and homes. However, the model might not be directly applicable to other nations or cultural contexts where people may have different personal preferences and expectations for visual comfort, as the models were trained on individual preferences for visual comfort in China.
As can be seen from the analysis of the most recent research presented in the above paragraphs, the existing literature has limitations in terms of the variables used, which can be difficult to acquire in some situations. Another limitation of the existing models is their applicability in different situations. Many visual comfort models have been created using standardized metrics and assumptions, which may not always be applicable to various indoor environments, such as offices, classrooms, and homes. Due to this lack of flexibility, it may be challenging to accurately predict occupant satisfaction and visual comfort in real-world situations.
As may be observed from the summary of the literature analysis in Table 1, this paper presents the only method leveraging an AI model for visual comfort estimation while still using the least available inputs. Utilizing an AI model for visual comfort estimation offers distinct advantages over relying solely on a mathematical model. AI models’ ability to learn from real-world data enables them to capture complex patterns and nuances, improving their accuracy over time. Their continuous learning capability allows them to adapt to changing environments and evolving standards. Furthermore, AI models leverage computational power for the efficient processing of large datasets, leading to quicker and more resource-efficient estimations. Overall, AI models provide superior accuracy, adaptability, continuous learning, and computational efficiency compared to traditional mathematical models, making them highly valuable for visual comfort assessment in indoor spaces.

3. Methodology

This section provides an overview of the foundational mathematical model employed for visual comfort estimation, followed by a detailed explanation of its adaptation to regression models. Additionally, a brief description of the regression models utilized herein is included, and a comprehensive description of the system architecture is presented in the final subsection. The thoroughness of the description in this section ensures a thorough understanding of the mathematical model’s application, its integration into regression models, and the overall structure of the system.

3.1. Mathematical Model for Visual Comfort Estimation

In [15], a mathematical method for estimating visual comfort ( V C ) utilizing only essential parameters to facilitate optimal real-life applications with minimum sensor requirements was suggested. Visual comfort ( V C ) was estimated using the following equation [15]:
V C = w × ( 5.87 × 10 5 × l u x + 0.16 ) + ( 1 w ) × ( 2 × 10 5 × l u x 2 + 0.008 × l u x 3.157 ) ,
where the dependent variable V C is influenced by the dimensionless independent variables w (a weight) and l u x (the illuminance value reported by a lux sensor). The weight w is adapted based on the daily physical light transition from night to day and is dimensionless, discrete, constrained, and restricted to a countable set of values, as depicted in Figure 1 and analyzed in Table 2. The daily physical light transition refers to the natural cycle of light and darkness as the Earth rotates. It includes sunrise, when the sky brightens and the sun appears, and sunset, when the sun descends below the horizon and the sky darkens. The phases before the sunset and sunrise are civil twilight, nautical twilight, and astronomical twilight, which are measured in degrees.
It is important to note that the time of civil, nautical, and astronomical twilight vary depending on a country’s latitude and longitude. Therefore, for precise information about the light transition in a particular country or region, it is better to consider the daily physical light transition based on latitude and longitude for accurate sunrise and sunset times. As a result, the above model has the ability to more effectively incorporate the differences in the daily physical light transitions of different countries.
As a result, the aforementioned model may be utilized to estimate and monitor visual comfort on a sensation scale similar to the thermal comfort scale of (−3, 3), as depicted in Figure 2 [15].

3.2. Regression Techniques

Regression analysis is suitable in instances such as that presented above, when there is a dependence between one or more independent variables and the dependent variable, as Gogtay et al. highlighted in [22]. Multiple types of regression model are available—as many as 35 according to [23]–and they are classified based on factors such as the relationship between the predictors and the outcome, the selection of the predictors, the correlation between the predictors, and the type of expected outcome. Some of the main regression techniques are depicted in Figure 3.
Furthermore, regression models can be classified as non-parametric and parametric. Parametric models, such as linear regression, logistic regression, and simple neural networks, are suitable when one has prior knowledge or has made an educated guess about the relationship between the predictors and the outcome. Non-parametric models, such as decision trees, K-nearest neighbours, and support vector machines, are better for complex input data that cannot be modeled by parametric models. These models are described further below:
  • Linear regression: This regression model is widely used because it employs a linear equation to predict the dependent variable based on the independent variables. It fits a straight line or surface that minimizes discrepancies between the predicted and actual output values [24].
  • Logistic regression: Logistic regression models the likelihood of a discrete result given an input variable [25]. It is commonly used for binary results but can also handle multinomial outcomes. It is a useful tool for classifying new samples into categories.
  • Neural networks: This predictive deep learning method was inspired by the workings of the human brain, using similar interconnected nodes or neurons in a layered structure. These networks can be utilized to solve a wide variety of problems, including regression tasks.
  • Decision trees: A decision tree partitions an initial dataset into smaller subsets with similar values while building a decision tree structure containing both leaf and decision nodes. The algorithm comprises a top-down, greedy search through the possible branches with no backtracking [26].
  • K-nearest neighbors (KNN): This model utilizes the feature of “similarity” and predicts the output value based on how similar a data point is to its neighbors, in other words, the cluster of points (neighborhoods) to which it is closer [27].
  • Support vector machines (SVMs): SVMs use kernel functions to support their operation. SVMs classify a dataset into two groups utilizing a line or hyperplane in a multidimensional space [28].

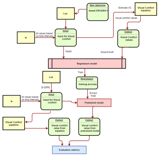
3.3. Adaptation Process of Fitting the Mathematical Model to a Regression Model

A specific step-wise process was followed to adapt the mathematical model presented in Section 3.1. Initially, the training dataset was prepared by including all necessary inputs. Equation (1) requires the estimation of two variables, w and l u x . All w values are presented in Table 2. Light levels in the range of 100 to 300 lux are typically needed for everyday tasks. Moreover, depending on the activity, the light level is more frequently required to be in the 500 to 1000 lux range. The necessary light level may even reach 1500–2000 lux for precise and thorough work, especially near a window [29]. Correspondingly, the l u x values that had to be fitted as inputs ranged from 0 to 2000 lux.
The scale of the illuminance level in lux was based on the European Lighting Standard “EN12464-1” [30], which is depicted in Figure 4. Accordingly, we did not use all the values from 0 to 2000 as inputs for the model, but various steps were implemented based on this scale. Specifically, from 0 to 50, step 10 was used; from 50 to 100, step 15 was used; from 100 to 150, step 25 was used; from 150 to 1000, step 50 was used; and from 1000 to 2000, step 100 was used. Eventually, for all w and l u x values selected as inputs, visual comfort values based on Equation (1) were estimated. These visual comfort values were utilized as the ground truth to train the regression model. All the dataset values were utilized for training; the dataset was not split into training and validation sets, as the model could be tested with all values from 0 to 2000 that were not used for the training process.
After the training process, the pre-trained model was extracted and used for the testing process. Finally, the pre-trained model was tested using as inputs the values from 0 to 2000 that were not used for the training process, and the results were compared to the corresponding outputs from the mathematical model. The aforementioned process for adapting the mathematical model to a regression model is depicted in full in Figure 5.

3.4. Overall Visual Comfort System Architecture

To apply the suggested methodology in real time, the indoor illuminance values must be retrieved by an indoor sensor that reports l u x values. Furthermore, as the earth rotates on its axis once every 24 h, every location on Earth experiences one sunrise and one sunset every day. However, because the earth is a sphere, different locations receive different amounts of sunlight at different times of the day, which leads to differences in sunrise and sunset times. Additionally, the Earth’s rotation is not perfectly uniform, and its orbit around the sun is not a perfect circle, but rather an ellipse. These factors can also contribute to differences in sunrise and sunset times in different locations. As a result, sunrise and sunset times vary depending on the latitude and longitude of a particular location.
A specific service is used to return the time interval (as analyzed in Section 3.1 and presented in Figure 1) based on the actual location of the building (i.e., the latitude and longitude) and the current timestamp and return the value of w needed to estimate the visual comfort. Finally, the real-time l u x values and w are provided as the inputs for the ML model (i.e., regression algorithm), which estimates the visual comfort value. Figure 6 depicts the overall conceptual architecture of the system.

4. Experimental Results

In this section, the findings of the advanced methodology for estimating visual comfort are reported. A description of the experimental setup is provided, including the selection of variables and the techniques employed for data collection. By outlining the experimental setup in detail, a solid framework for analysis is established. The outcomes of the experiments, obtained through the utilization of sophisticated regression models and cutting-edge data analysis techniques, are presented. The relationships between the variables and visual comfort are revealed by scrutinizing the regression models and exploring their coefficients. Key findings, significant predictors, and unexpected insights are presented to enrich the understanding of visual comfort estimation. Additionally, the implications and applications of these findings across various domains are discussed, offering actionable recommendations to improve visual comfort in diverse contexts. This section aims to provide a comprehensive report encompassing the experimental setup and a profound analysis of the findings, thereby contributing to the advancement of visual comfort estimation.

4.1. Experiment Setup

The CERTH/ITI nZEB Smart Home is a state-of-the-art facility designed to resemble a typical residential building, providing occupants with an immersive experience of a real-life living situation [31]. It serves as a platform for testing and demonstrating cutting-edge technologies in the areas of energy, health, big data, robotics, and artificial intelligence (AI) within the context of a smart IoT-based framework (Figure 7). This groundbreaking initiative represents the first of its kind in Greece, as it integrates advanced construction materials and intelligent ICT solutions to create a sustainable and adaptable environment for testing, validating, and evaluating innovative solutions. The near-Zero Energy Smart Home of CERTH/ITI aims to offer a future-proof setting that promotes sustainability and fosters the development of pioneering technologies.
In addition to its role as a pioneering near-zero energy smart home, the CERTH/ITI facility serves as a fully operational ICT test bed, actively utilized in over 200 European projects since 2017. Its extensive usage in various initiatives demonstrates its significance as a leading research and development facility in this field. Furthermore, ongoing research efforts are dedicated to optimizing the installation of sensors within its infrastructure. This focus on sensor placement aims to enhance the collection and analysis of data, enabling the more precise and efficient monitoring of the smart home’s performance and the technologies implemented within it. These efforts will contribute to advancing the understanding and application of intelligent ICT solutions in the context of sustainable living environments.
CERTH/ITI has conducted extensive research focused on the installation locations of illuminance sensors, ensuring optimal placement within the smart home infrastructure. This meticulous investigation has involved identifying key areas where the accurate measurement of illuminance levels is crucial, such as near windows, in different rooms, and in specific functional areas. By determining precise locations for these sensors, CERTH/ITI has facilitated comprehensive data collection, enabling a detailed understanding of the lighting conditions throughout the smart home. This meticulous research and attention to detail make CERTH/ITI an ideal solution for testing novel methods for visual assessment estimation. The facility’s comprehensive sensor deployment, coupled with its innovative technologies and infrastructure, provides an ideal environment for validating and refining new approaches to visual assessment.
The selection criteria for CERTH’s Smart Home focus on but are not limited to creating a comprehensive and realistic testing environment. While the primary purpose of the Smart Home may not be specifically centered around visual comfort, the integration of advanced technologies and meticulous research conducted by CERTH/ITI ensures the achievement of high visual comfort within the facility [15]. As a result, retrieving illuminance data from CERTH’s Smart Home is an ideal solution to test a visual comfort methodology.

4.2. Dataset Description

Data from the CERTH/ITI Smart Home were retrieved to test the proposed methodology, as detailed in Section 3. Data were collected using a multisensor (i.e., an Aeotec MultiSensor 6 (Aeon Labs, Hamburg, Germany) [32]). The specifications of the sensor utilized are described in Table 3. Lux values from two rooms throughout the year were utilized in the test (Figure 8).
Table 4 presents the necessary statistics for the luminance of the two rooms throughout the four seasons. As can be observed, the luminance values during the fall were influenced by the declining daylight hours and by the lower sun angles, resulting in slightly lower luminance levels compared to the summer. Winter was characterized by shorter daylight periods and lower solar altitudes. During spring, the luminance values were influenced by the changing weather patterns. As the winter receded, the increase in daylight hours and the emergence of new foliage resulted in a rise in luminance levels. Last but not least, summer was distinguished by longer daylight hours and higher solar altitudes. These elements contributed to higher luminance values during this season than during other seasons.

4.3. Evaluation Metrics

The evaluation metrics mean squared error (MSE), root mean squared error (RMSE), and R squared (R2) were used to assess the performance of the predictive models [33]. MSE measures the average squared difference between the predicted values and the actual values, providing an overall indication of model accuracy. RMSE is the square root of the MSE and provides a more interpretable measure in the same units as the target variable. R2, also known as the coefficient of determination, represents the proportion of the variance in the dependent variable that is predictable from the independent variables. It indicates the goodness-of-fit of a model, with higher values indicating better model performance.
Furthermore, the execution time was employed as an evaluation metric, quantifying the duration required to execute the model inference. It is measured in seconds and provides an indication of the computational efficiency of a model. Table 5 displays the evaluation metrics, accompanied by the equations employed for their computation.

4.4. Regression Model Benchmarking

The process of selecting the regression algorithm for this study was conducted in two stages, ensuring a meticulous approach to determining the most suitable model. In the first stage, we performed a comprehensive test using multiple regression models. The results of this test were compiled and are presented in Table 6. The selection of the examination forecasting model was driven by several factors. Firstly, the models were evaluated based on their ability to accurately estimate visual comfort in indoor environments, as reflected by metrics such as the RMSE. The goal was to select a model that demonstrated the highest accuracy in predicting visual comfort levels. Additionally, temporal efficiency was taken into consideration to ensure that the chosen model could deliver results in a timely manner, avoiding excessive computational resources and processing times. Almost all types of regression model were tested to examine their differences and performance in estimating visual comfort in indoor environments. This wide-ranging analysis ensured that the selection process was thorough and encompassed a diverse range of modeling techniques.
The models were assessed based on their ability to minimize the RMSE, which indicated the extent of deviation between the predicted visual comfort values and the actual values. A lower RMSE signified a higher accuracy in predicting visual comfort levels. In addition to accuracy, temporal efficiency was a vital consideration. The models’ computational efficiency and processing times were carefully evaluated. It is essential to choose a model that can provide prompt results, especially in practical applications where real-time visual comfort assessment is desired. By selecting a model that achieved a balance between accuracy and temporal efficiency, we aimed to ensure the practicality and feasibility of our approach. Considering the wide range of regression models tested, this study conducted a comprehensive exploration of the available options. By thoroughly examining and comparing the performance of various models, we were able to make an informed decision and select the most suitable regression algorithm for our study. This rigorous evaluation process enhanced the reliability and credibility of the chosen model, providing a robust foundation for accurate visual comfort estimation in indoor environments.
Non-parametric methods, such as decision tree regression, seemed to outperform the linear regression models in the studied scenario. Firstly, the non-parametric methods may have captured the non-linear relationships within the data that the linear regression methods may not have been able to handle. Secondly, the non-parametric methods provided greater flexibility in capturing complex relationships and interactions between variables, as they were not bound by assumptions of linearity or specific functional forms. Thirdly, they tended to be more robust to outliers, which could heavily impact the estimated coefficients in linear regression. Lastly, the non-parametric methods naturally captured the variable interactions without explicitly specifying the interaction terms, allowing for more accurate predictions compared to linear regression, which assumed additive relationships between predictors.
After careful evaluation, the DecisionTreeRegressor model emerged as the optimal choice due to its balance between accuracy and time efficiency. Moving to the second stage, we further tested and fine-tuned the parameters of the top-performing models to validate the initial results. Through this rigorous process, the final findings reinforced the earlier outcomes, solidifying our decision to proceed with the DecisionTreeRegressor algorithm for the subsequent stages of the experiment. Our decision to rely on the DecisionTreeRegressor algorithm was influenced by its desirable balance between accuracy and efficiency. This model showed promising performance in terms of predicting visual comfort, and its execution time was reasonable compared to the other models. By carefully considering these factors and conducting a thorough evaluation, we ensured the selection of a reliable regression algorithm for the progression of the experiment, establishing a solid foundation for accurate visual comfort estimation.

4.5. Comparison between Visual Comfort Regression Model and the Mathematical Model

The purpose of the real-world demonstration was to validate the performance of the pre-trained model as described in Section 3.3 in different rooms during the various seasons of the year, which are characterized by different daylight levels and daylight hours. For this reason, data from luminance sensors placed in two different rooms (the living room and double room) of CERTH’s Smart Home [31] were retrieved over the course of a year.
The w values were then calculated based on the date and time at which these luminance values were retrieved, as well as the coordinates of CERTH’s Smart Home, in order to properly define the sunrise, sunset, and twilight times. Next, the w and l u x values were fed into the pre-trained model to produce the estimated value of the V C in these particular conditions and time frames. The estimated V C values (i.e., regression model) were then compared with the actual V C values (i.e., mathematical model) calculated by solving Equation (1) with the same values of w and l u x . The results are presented in Table 7. It may be observed that the execution time improved by 95%. A 95% improvement in execution time from 0.19 s brings significant application benefits. It enables faster response times, improved efficiency, scalability for handling larger workloads, and enhanced user satisfaction. Additionally, it provides a competitive advantage for a model that needs to operate in real time.
Furthermore, the results of this real-world experiment are presented in the figures below (Figure 9, Figure 10, Figure 11, Figure 12, Figure 13, Figure 14, Figure 15, Figure 16, Figure 17, Figure 18, Figure 19 and Figure 20). In order to avoid an overwhelming number of figures, the results from the CERTH Smart Home living room are presented for the months of January, March, May, July, September, and November, while results from the double room are presented for the rest of the year. It shoud be noted that the visual assessment method utilizing decision tree regression (Figure 9, Figure 10, Figure 11, Figure 12, Figure 13, Figure 14, Figure 15, Figure 16, Figure 17, Figure 18, Figure 19 and Figure 20) demonstrated exceptional results, with an impressively low average root mean squared error (RMSE) of 0.0056. This implied that the predicted values closely aligned with the ground truth values, indicating a high level of accuracy and precision in the model’s predictions. The negligible RMSE value showcased the effectiveness of the regression technique in capturing and analyzing visual data, making it a reliable and trustworthy method for visual assessments.

5. Discussion

The present study introduced a pioneering approach for estimating visual comfort in indoor environments, aiming to provide a non-intrusive and practical solution that delivers accurate results without compromising accuracy. By incorporating mathematical visual comfort estimation into a regression model, the proposed method exhibited superior performance compared to a traditional mathematical model, achieving an impressive improvement of 99%. Moreover, it required fewer computational resources and demonstrated a remarkable 95% faster processing time.
In comparison to previous studies in this field, the findings of this research highlight several significant advancements. Firstly, the statistical approach presented in [19] offered valuable insights into evaluating thermal and visual comfort in free-running buildings. However, its assumption of a uniform distribution of light levels throughout the space limited its ability to capture the dynamic and spatially varying nature of visual comfort conditions. In contrast, our proposed approach overcame this limitation by incorporating mathematical visual comfort estimation, resulting in a more accurate assessment of visual comfort.
The method proposed in [17] for predicting and optimizing long-term visual comfort in daylit spaces is noteworthy for considering both instantaneous and cumulative visual comfort over time. Nevertheless, it heavily relied on detailed information about the building design, such as window orientation, shading devices, and other relevant features. Conversely, our approach offered a more practical solution that did not require extensive architectural data while still achieving accurate results. Additionally, the calculation of the glare rating index, as outlined in [19], often necessitates a combination of objective measurements and subjective evaluations, which can be challenging to obtain. In contrast, our approach sidestepped the need for subjective evaluations, simplifying the process and increasing its applicability.
The utilization of artificial neural networks (ANNs) for predicting daylight, visual comfort metrics, and view quality in the early design stages, as proposed in [18], demonstrated promising results, with an average accuracy close to 97%. However, the acquisition of the glare index remains a challenge due to the subjective evaluations required. In comparison, our approach incorporated a mathematical estimation of visual comfort into a regression model, addressing the limitations associated with subjective evaluations and providing a more comprehensive solution.
In summary, the present study introduced an innovative approach for estimating visual comfort in indoor environments, offering several advantages over existing methodologies. By incorporating mathematical visual comfort estimation into a regression model, our method demonstrated remarkable improvements in accuracy, computational efficiency, and processing time. These findings highlight the potential of our approach to contribute significantly to the field of visual comfort assessment. Future research can explore the integration of additional parameters or the extension of the method to different types of indoor environment to further enhance its applicability and performance.
Within this context, the proposed method for visual comfort assessment in indoor spaces has practical implications for various stakeholders. It could enhance occupant well-being and satisfaction by providing visually comfortable environments, support architects and facility managers in optimizing building design and operation, contribute to energy efficiency and sustainability efforts, enable building performance evaluation and comparisons, ensure compliance with standards and regulations, and achieve cost and resource efficiency with its improved performance and faster processing time. Implementing this method in real-life scenarios would allow stakeholders to make informed decisions, improve indoor environments, and prioritize occupant comfort and satisfaction. Furthermore, the proposed method may be used in a plethora of smart home applications, as described in [34,35].

6. Conclusions

In conclusion, this paper presented a groundbreaking method for assessing visual comfort in real-world occupied buildings, addressing a significant research gap in evaluating visual comfort once a building is in use. The proposed non-intrusive and practical approach incorporated mathematical visual comfort estimation into a regression model, yielding exceptional results, with an impressive RMSE of 0.0034. This method holds great potential for real-life and real-time applications, particularly in the context of smart homes. By accurately estimating visual comfort, smart home systems can dynamically adjust lighting conditions, color schemes, and other factors to optimize occupant well-being, productivity, and satisfaction. The remarkable performance improvement of 99% and significant increase in the processing time of 95% further highlight the practicality and efficiency of this method for real-time implementation. The continuous development and refinement of this approach offer immense potential for enhancing the quality of indoor environments and creating personalized and adaptive smart home systems that prioritize visual comfort for occupants.
Future work in this area could build upon the success of this method by exploring its applicability to different building types and environments. Additionally, further research could focus on incorporating additional factors and variables that contribute to visual comfort, such as lighting conditions, color schemes, and furniture arrangements. This would enable a more comprehensive and holistic assessment of visual comfort, providing valuable insights for architects, designers, and facility managers to optimize indoor spaces for enhanced occupant experiences. Moreover, ongoing efforts should be directed towards refining the regression model and expanding the dataset to improve the accuracy and generalizability of the visual assessment method. By continuously advancing and refining these techniques, we can continually improve the quality of indoor environments and ensure optimal visual comfort for building occupants.
The limitations of this work should be acknowledged to provide a comprehensive understanding of its scope and potential challenges. Firstly, the proposed approach relied on a mathematical visual comfort estimation, which may have introduced certain assumptions and simplifications. Although it outperformed a traditional mathematical model, there is still room for improvement in accurately capturing the complex dynamics of visual comfort in diverse indoor environments. Additionally, the study assumed an ideal installation point for the sensor, which may not always be achievable in practice. Variations in sensor placement could affect the accuracy of the results, and further research is needed to explore strategies for mitigating this limitation.
In practical implementation, the results of this study offer valuable insights for enhancing visual comfort in indoor environments. The superior performance and computational efficiency of the proposed approach make it a promising tool for architects, designers, and building professionals to optimize lighting conditions and create visually comfortable spaces. By incorporating the estimated visual comfort values into the design process, practitioners could make informed decisions regarding the selection of lighting fixtures, the placement of windows, and the implementation of shading devices. This could lead to improved occupant well-being, productivity, and satisfaction.
To address the potential limitation of sensor installation, future research should focus on developing strategies to account for inaccuracies resulting from sensor placement. This could involve exploring sensor calibration techniques, conducting sensitivity analyses to identify the impact of different installation points, and even considering multiple sensors placed strategically within the indoor environment to capture a more comprehensive view of visual comfort. By addressing this challenge, the proposed approach could be further refined and validated, ensuring its practical applicability and robustness in real-world settings.

Author Contributions

All authors contributed equally to this paper. All authors have read and agreed to the published version of the manuscript.

Funding

This research received no external funding.

Institutional Review Board Statement

Not applicable.

Informed Consent Statement

Not applicable.

Data Availability Statement

Not applicable.

Acknowledgments

This work was partially supported by the PRECEPT project, funded by the EU H2020 program under grant agreement no. 958284.

Conflicts of Interest

The authors declare no conflict of interest.

References

  1. Davila, C.B.; Fiorito, F. On the combined use of laser-cut panel light redirecting systems and horizontal blinds for daylighting and solar heat control, a focus on visual comfort objectives. Sol. Energy 2021, 230, 186–194. [Google Scholar] [CrossRef]
  2. Day, J.K.; Futrell, B.; Cox, R.; Ruiz, S.N.; Amirazar, A.; Zarrabi, A.H.; Azarbayjani, M. Blinded by the light: Occupant perceptions and visual comfort assessments of three dynamic daylight control systems and shading strategies. Build. Environ. 2019, 154, 107–121. [Google Scholar] [CrossRef]
  3. Šujanová, P.; Rychtáriková, M.; Sotto Mayor, T.; Hyder, A. A healthy, energy-efficient and comfortable indoor environment, a review. Energies 2019, 12, 1414. [Google Scholar] [CrossRef]
  4. Kakoulli, C.; Kyriacou, A.; Michaelides, M.P. A review of field measurement studies on thermal comfort, indoor air quality and virus risk. Atmosphere 2022, 13, 191. [Google Scholar] [CrossRef]
  5. Mavridou, T.; Doulos, L.T. Evaluation of different roof types concerning daylight in industrial buildings during the initial design phase: Methodology and case study. Buildings 2019, 9, 170. [Google Scholar] [CrossRef]
  6. Mandala, A. Lighting Quality in the Architectural Design Studio (Case Study: Architecture Design Studio at Universitas Katolik Parahyangan, Bandung, Indonesia). In IOP Conference Series: Earth and Environmental Science; IOP Publishing: Bristol, UK, 2019; Volume 238. [Google Scholar]
  7. Shafavi, N.S.; Tahsildoost, M.; Zomorodian, Z.S. Investigation of illuminance-based metrics in predicting occupants’ visual comfort (case study: Architecture design studios). Sol. Energy 2020, 197, 111–125. [Google Scholar] [CrossRef]
  8. Tabadkani, A.; Shoubi, M.V.; Soflaei, F.; Banihashemi, S. Integrated parametric design of adaptive facades for user’s visual comfort. Autom. Constr. 2019, 106, 102857. [Google Scholar] [CrossRef]
  9. Kwong, Q.J. Light level, visual comfort and lighting energy savings potential in a green-certified high-rise building. J. Build. Eng. 2020, 29, 101198. [Google Scholar] [CrossRef]
  10. Michael, P.R.; Johnston, D.E.; Moreno, W. A conversion guide: Solar irradiance and lux illuminance. J. Meas. Eng. 2020, 8, 153–166. [Google Scholar] [CrossRef]
  11. Spieringhs, R.M.; Phung, T.H.; Hanselaer, P. Applying the Unified Glare Rating for a non-uniform residential luminaire. In Proceedings of the 2021 Joint Conference-11th International Conference on Energy Efficiency in Domestic Appliances and Lighting & 17th International Symposium on the Science and Technology of Lighting (EEDAL/LS: 17), Toulouse, France, 1–3 June 2022. [Google Scholar]
  12. Song, G.; Li, Z.; Gong, P.; Xie, R.J.; Lin, Z. Tunable White Light Emission in a Zero-Dimensional Organic—Inorganic Metal Halide Hybrid with Ultra-High Color Rendering Index. Adv. Opt. Mater. 2021, 9, 2002246. [Google Scholar] [CrossRef]
  13. Blanco Cadena, J.D.; Poli, T.; Košir, M.; Lobaccaro, G.; Mainini, A.G.; Speroni, A. Current Trajectories and New Challenges for Visual Comfort Assessment in Building Design and Operation: A Critical Review. Appl. Sci. 2022, 12, 3018. [Google Scholar] [CrossRef]
  14. Kar, P.; Shareef, A.; Kumar, A.; Harn, K.T.; Kalluri, B.; Panda, S.K. ReViCEE: A recommendation based approach for personalized control, visual comfort & energy efficiency in buildings. Build. Environ. 2019, 152, 135–144. [Google Scholar]
  15. Dimara, A.; Vasilopoulos, V.G.; Krinidis, S.; Tzovaras, D. NRG4-U: A novel home energy management system for a unique loadprofile. Energy Sources Part A Recovery Util. Environ. Eff. 2022, 44, 353–378. [Google Scholar] [CrossRef]
  16. Shafavi, N.S.; Zomorodian, Z.S.; Tahsildoost, M.; Javadi, M. Occupants visual comfort assessments: A review of field studies and lab experiments. Sol. Energy 2020, 208, 249–274. [Google Scholar] [CrossRef]
  17. Sicurella, F.; Evola, G.; Wurtz, E. A statistical approach for the evaluation of thermal and visual comfort in free-running buildings. Energy Build. 2012, 47, 402–410. [Google Scholar] [CrossRef]
  18. Nourkojouri, H.; Zomorodian, Z.S.; Tahsildoost, M.; Shaghaghian, Z. A machine-learning framework for daylight and visual comfort assessment in early design stages. arXiv 2021, arXiv:2109.06450. [Google Scholar]
  19. Jakubiec, J.A.; Reinhart, C.F. A concept for predicting occupants’ long-term visual comfort within daylit spaces. Leukos 2016, 12, 185–202. [Google Scholar] [CrossRef]
  20. Chatzikonstantinou, I.; Sariyildiz, S. Approximation of simulation-derived visual comfort indicators in office spaces: A comparative study in machine learning. Archit. Sci. Rev. 2016, 59, 307–322. [Google Scholar] [CrossRef]
  21. Ma, G.; Pan, X. Research on a visual comfort model based on individual preference in china through machine learning algorithm. Sustainability 2021, 13, 7602. [Google Scholar] [CrossRef]
  22. Gogtay, N.J.; Deshpande, S.P.; Thatte, U.M. Principles of Regression Analysis. J. Assoc. Physicians India 2017, 65, 48–52. [Google Scholar]
  23. Analytics University. 35 Types of Regression Models Used in Data Science. 19 September 2017. Available online: https://www.analyticsvidhya.com/blog/2022/01/different-types-of-regression-models/ (accessed on 11 November 2020).
  24. IBM. About Linear Regression? Available online: https://www.ibm.com/topics/linear-regression (accessed on 1 May 2023).
  25. Edgar, T.W.; Manz, D.O. Research Methods for Cyber Security, Syngress; Elsevier: Aalborg, Denmark, 2017; pp. 345–366. ISBN 9780128053492. [Google Scholar] [CrossRef]
  26. Sayad, S. Decision Tree—Regression. Available online: https://www.saedsayad.com/decision_tree_reg.htm (accessed on 1 May 2023).
  27. Guo, G.; Wang, H.; Bell, D.; Bi, Y.; Greer, K. KNN model-based approach in classification. In Proceedings of the Move to Meaningful Internet Systems 2003: CoopIS, DOA, and ODBASE: OTM Confederated International Conferences, CoopIS, DOA, and ODBASE 2003, Catania, Sicily, Italy, 3–7 November 2003; Springer: Berlin/Heidelberg, Germany, 2003. [Google Scholar]
  28. Jakkula, V. Tutorial on Support Vector Machine (SVM); School of EECS, Washington State University: Pullman, WA, USA, 2006; Volume 37, p. 3. [Google Scholar]
  29. Ghosh, A.; Kundu, P.K.; Sarkar, G. Design and real-time implementation of cloud based indoor illumination monitoring system. J. Inst. Eng. (India) Ser. B 2020, 101, 223–227. [Google Scholar] [CrossRef]
  30. Wagiman, K.R.; Abdullah, M.N. Lighting system design according to different standards in office building: A technical and economic evaluations. J. Phys. Conf. Ser. 2018, 1049, 012010. [Google Scholar] [CrossRef]
  31. ITI Smart Home CERTH.ITI. Available online: https://smarthome.iti.gr/ (accessed on 5 May 2023).
  32. Aeotec MultiSensor 6. Available online: https://www.aeotec.com.au/aeotec-multisensor-6.html (accessed on 5 May 2023).
  33. Chicco, D.; Warrens, M.J.; Jurman, G. The coefficient of determination R-squared is more informative than SMAPE, MAE, MAPE, MSE and RMSE in regression analysis evaluation. Peerj Comput. Sci. 2021, 7, e623. [Google Scholar] [CrossRef]
  34. Uddin, K.M.M.; Shahela, S.A.; Rahman, N.; Mostafiz, R.; Rahman, M.M. Smart Home Security Using Facial Authentication and Mobile Application. IJWMT 2022, 2, 40–50. [Google Scholar] [CrossRef]
  35. Shah, S.K.A.; Mahmood, W. Smart home automation using IOT and its low cost implementation. Int. J. Eng. Manuf. 2020, 10, 28–36. [Google Scholar] [CrossRef]
Figure 1. Weight w (dimensionless) of visual comfort based on light intervals (degrees).
Figure 1. Weight w (dimensionless) of visual comfort based on light intervals (degrees).
Applsci 13 06975 g001
Figure 2. Visual comfort index scale.
Figure 2. Visual comfort index scale.
Applsci 13 06975 g002
Figure 3. Types of regression.
Figure 3. Types of regression.
Applsci 13 06975 g003
Figure 4. Lux scale recommended by European Lighting Standard `EN12464-1’.
Figure 4. Lux scale recommended by European Lighting Standard `EN12464-1’.
Applsci 13 06975 g004
Figure 5. Flow chart of process for adapting the mathematical model to a regression model.
Figure 5. Flow chart of process for adapting the mathematical model to a regression model.
Applsci 13 06975 g005
Figure 6. Overall visual comfort system architecture.
Figure 6. Overall visual comfort system architecture.
Applsci 13 06975 g006
Figure 7. Cutting-edge technologies in the CERTH/ITI Smart Home.
Figure 7. Cutting-edge technologies in the CERTH/ITI Smart Home.
Applsci 13 06975 g007
Figure 8. Illuminance sensors in CERTH’s Smart Home.
Figure 8. Illuminance sensors in CERTH’s Smart Home.
Applsci 13 06975 g008
Figure 9. January 2022.
Figure 9. January 2022.
Applsci 13 06975 g009
Figure 10. February 2022.
Figure 10. February 2022.
Applsci 13 06975 g010
Figure 11. March 2022.
Figure 11. March 2022.
Applsci 13 06975 g011
Figure 12. April 2022.
Figure 12. April 2022.
Applsci 13 06975 g012
Figure 13. May 2022.
Figure 13. May 2022.
Applsci 13 06975 g013
Figure 14. June 2022.
Figure 14. June 2022.
Applsci 13 06975 g014
Figure 15. July 2022.
Figure 15. July 2022.
Applsci 13 06975 g015
Figure 16. August 2022.
Figure 16. August 2022.
Applsci 13 06975 g016
Figure 17. September 2022.
Figure 17. September 2022.
Applsci 13 06975 g017
Figure 18. October 2022.
Figure 18. October 2022.
Applsci 13 06975 g018
Figure 19. November 2022.
Figure 19. November 2022.
Applsci 13 06975 g019
Figure 20. December 2022.
Figure 20. December 2022.
Applsci 13 06975 g020
Table 2. Weight w values.
Table 2. Weight w values.
Weight
0.05
0.1
Value0.15
0.20
0.25
Table 3. Aeotec MultiSensor 6 specifications.
Table 3. Aeotec MultiSensor 6 specifications.
Specifications of Aeotec MultiSensor 6
Motion sensor: 16 feet, 120° field of view.
Humidity sensor: 20% to 95%, accuracy +/− 5% at 77 °F.
Temperature sensor: 14 °F (−10 °C)∼140 °F (60 °C),
accuracy +/− 32.9 °F (0.5 °C).
Light sensor: 0 lux to 1000 lux; vibration
Sensor: acts as a tamper switch, ON or OFF.
Operation temperature (top): −4 °F (−20 °C)∼140 °F (40 °C).
Storing temperature: −40°F (−40 °C)∼176 °F (80 °C).
Working humidity: 8∼80%; operational
site: indoor and outdoor.
Power: DC 5V 500 mA via USB cable or 2 × CR123A
batteries (not included); weight: 2.6 oz.
General description
Six-in-one Z-Wave Plus MultiSensor: motion, humidity,
temperature, light lux, UV, vibration sensor.
Up to 2-year battery life or power via USB;
batteries not included.
Super-small at 1.65 inches; can be installed in
corners, in-wall, on shelves, or recessed in ceilings
with recessor accessory.
Works with certified Z-Wave gateways and
tested with Fibaro, HomeSeer, Indigo 7,
openHAB, SmartThings, and Vera;
Z-Wave Plus certified—certification number: ZC10-15070011.
Illuminance reporting value range of [0 to 1024], reported
every time the value changes.
Table 4. Dataset statistics.
Table 4. Dataset statistics.
SeasonStatistical
Features
Luminance:
Living Room
Luminance:
Double Room
FallMean278.541318.84
Std. deviation310.54369.566
Min.00
Max.658.56786.45
Start date09/0109/01
End date11/3011/30
WinterMean12.2211.73
Std. deviation20.4521.40
Min.00
Max.378.04453.45
Start date12/0112/01
End date02/2802/28
SpringMean350.45340.45
Std. deviation217.54210.51
Min.00
Max.900.46867.64
Start date03/0103/01
End date05/3105/31
SummerMean335.12370.80
Std. deviation284.55336.90
Min.00
Max.938.22955.73
Start date06/0106/01
End date09/3109/31
Table 5. Summary of evaluation metrics.
Table 5. Summary of evaluation metrics.
Evaluation MetricEquation
Mean squared error (MSE)MSE = ( 1 n ) i = 1 N ( R i P i ) 2
Root mean squared error (RMSE)RMSE = ( 1 n ) i = 1 N ( R i P i ) 2
Coefficient of determination (R2 score) 1 S S r e s S S t o t = 1 i = 1 n ( P i R i ) 2 i = 1 n ( y i = y ) 2
Execution timeSec.
Table 6. Regression algorithm comparative results.
Table 6. Regression algorithm comparative results.
ModelAdjusted
R-Squared
R-SquaredRMSETime Taken
GaussianProcessRegressor1.001.000.000.07
ExtraTreesRegressor1.001.000.010.10
NuSVR1.001.000.030.06
KNeighborsRegressor1.001.000.050.02
DecisionTreeRegressor1.001.000.060.01
XGBRegressor1.001.000.060.18
RandomForestRegressor1.001.000.060.15
BaggingRegressor1.001.000.060.02
GradientBoostingRegressor1.001.000.070.04
SVR1.001.000.070.02
HistGradientBoostingRegressor1.001.000.080.17
LGBMRegressor1.001.000.080.08
ExtraTreeRegressor1.001.000.090.01
MLPRegressor1.001.000.090.12
AdaBoostRegressor0.990.990.170.10
OrthogonalMatchingPursuit0.980.980.210.01
PassiveAggressiveRegressor0.980.980.230.02
RANSACRegressor0.980.980.230.02
ElasticNetCV0.980.980.230.07
LassoCV0.980.980.230.05
SGDRegressor0.980.980.230.01
Ridge0.980.980.230.01
RidgeCV0.980.980.230.01
BayesianRidge0.980.980.230.05
Lars0.980.980.230.02
LarsCV0.980.980.230.02
OrthogonalMatchingPursuitCV0.980.980.230.02
LassoLarsIC0.980.980.230.01
LassoLarsCV0.980.980.230.01
LinearRegression0.980.980.230.02
TransformedTargetRegressor0.980.980.230.01
HuberRegressor0.970.970.270.02
LinearSVR0.970.970.270.02
KernelRidge0.770.770.720.03
TweedieRegressor0.660.660.870.01
ElasticNet0.590.590.950.02
Lasso0.430.431.120.01
DummyRegressor−0.30−0.291.690.01
LassoLars−0.30−0.291.690.01
Table 7. Comparison of regression algorithm and mathematical model results.
Table 7. Comparison of regression algorithm and mathematical model results.
MonthMathematical Model
Execution Time (sec)
Regression Model
Execution Time (sec)
MSERMSER2
January0.190.010.00340.05830.99
February0.190.010.00790.08890.99
March0.190.010.01120.10580.99
April0.190.010.00230.04800.99
May0.190.010.00020.01410.99
June0.190.010.00030.01730.99
July0.190.010.00090.03000.99
August0.190.010.00280.05290.99
September0.190.010.0220.14830.99
October0.190.010.00170.04120.99
November0.190.010.00340.05830.99
December0.190.010.01150.10720.99
Average0.190.010.00560.06420.99
Disclaimer/Publisher’s Note: The statements, opinions and data contained in all publications are solely those of the individual author(s) and contributor(s) and not of MDPI and/or the editor(s). MDPI and/or the editor(s) disclaim responsibility for any injury to people or property resulting from any ideas, methods, instructions or products referred to in the content.

Share and Cite

MDPI and ACS Style

Tzouvaras, C.; Dimara, A.; Papaioannou, A.; Anagnostopoulos, C.-N.; Krinidis, S.; Arvanitis, K.; Ioannidis, D.; Tzovaras, D. A Novel Dynamic Approach for Determining Real-Time Interior Visual Comfort Exploiting Machine Learning Techniques. Appl. Sci. 2023, 13, 6975. https://doi.org/10.3390/app13126975

AMA Style

Tzouvaras C, Dimara A, Papaioannou A, Anagnostopoulos C-N, Krinidis S, Arvanitis K, Ioannidis D, Tzovaras D. A Novel Dynamic Approach for Determining Real-Time Interior Visual Comfort Exploiting Machine Learning Techniques. Applied Sciences. 2023; 13(12):6975. https://doi.org/10.3390/app13126975

Chicago/Turabian Style

Tzouvaras, Christos, Asimina Dimara, Alexios Papaioannou, Christos-Nikolaos Anagnostopoulos, Stelios Krinidis, Konstantinos Arvanitis, Dimosthenis Ioannidis, and Dimitrios Tzovaras. 2023. "A Novel Dynamic Approach for Determining Real-Time Interior Visual Comfort Exploiting Machine Learning Techniques" Applied Sciences 13, no. 12: 6975. https://doi.org/10.3390/app13126975

APA Style

Tzouvaras, C., Dimara, A., Papaioannou, A., Anagnostopoulos, C.-N., Krinidis, S., Arvanitis, K., Ioannidis, D., & Tzovaras, D. (2023). A Novel Dynamic Approach for Determining Real-Time Interior Visual Comfort Exploiting Machine Learning Techniques. Applied Sciences, 13(12), 6975. https://doi.org/10.3390/app13126975

Note that from the first issue of 2016, this journal uses article numbers instead of page numbers. See further details here.

Article Metrics

Back to TopTop