An Interactive Personalized Garment Design Recommendation System Using Intelligent Techniques
Abstract
1. Introduction
- The techniques mentioned above are mainly oriented to consumers and are concentrated on fashion aesthetics, such as styles and colors. However, the garment recommendation systems integrating design elements for simultaneously dealing with fashion aesthetics and garment fit are still limited. Both garment fit and fashion style are the most crucial elements constituting the whole textile/apparel value chain [10].
- The previous works are limited to some specific garment styles, such as shirts and jeans. They lack generalized recommendation solutions for supporting designers’ work.
- Providing a feasible and efficient solution to realize accurate and efficient garment design recommendation and optimization towards garment e-MC;
- Supplying a friendly human–machine interactive framework for representing, recommending, controlling, and optimizing fashion design dynamically and precisely;
- Providing efficient support to general consumers who have no professional design knowledge for designing their own products according to their personalized preferences;
- Dramatically promoting design quality by constructing an effective communication channel between the consumers and fashion designers;
- Effectively decreasing high recall rates and risks for fashion companies by offering more consumer-oriented fashion design solutions;
- Facilitating the creation of new collaborative garment design processes by integrating the proposed recommendation system into a commercial 3D clothing design software, which can effectively upgrade the level of e-MC;
- Easily spreading the general principles of the proposed approach to other human-centered product design. A generalized human-centered product design platform can be constructed by modelling complex relations between human aesthetic preferences, body dimensions, and product parameters to provide the relevant decision support to designers.
2. General Formalization
3. General Scheme of the Design Knowledge Base Construction
3.1. Construction of the Garment Relational Model
- (1)
- Calculate a list of for all the garment profiles in and sort them in descending order;
- (2)
- Recommend the garment profiles with to the consumer or designer;
- (3)
- If of all the garment profiles is less than , it means that all the existing garments cannot meet the requirements. Next, the self-adaptation mechanism will be activated based on the garment adaptation model.
3.1.1. Construction of the Style Relational Model
3.1.2. Construction of the Color Relational Model
3.1.3. Construction of the Fabric Relational Model
3.1.4. Construction of the Garment Fit Relational Model
3.2. Construction of Garment Design Adaptation Model
3.2.1. General Framework and Process of the Garment Design Adaptation Model
3.2.2. Construction of the Garment Design Solution Generation Model
3.2.3. Calculation of the New Garment Ease Allowances
3.2.4. Determination of the General Garment Adaptation Requirements
3.2.5. Construction of the Garment Design Adaptation Model
4. Implementation and Application
4.1. Determination of the Consumer Profile
4.2. Determination of the Garment Profile
4.3. Evaluation of the Relationship between Consumer Profile and Garment Profile
4.4. Adaptation of the Pants Style and Fit Level
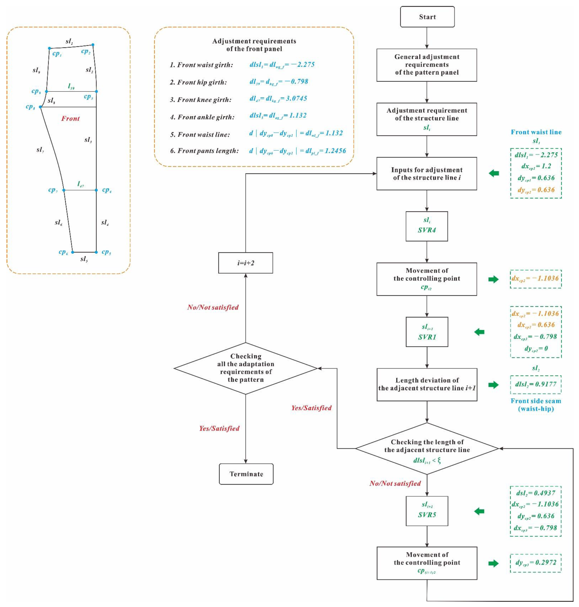
4.5. Adaptation of the Pants Patterns
- (1)
- Calculation of the movement of the controlling point of the structure line ;
- (2)
- Calculation of the length deviation of the adjacent structure line under the condition of the movement of the controlling point ;
- (3)
- Checking of the length deviation of the structure line ;
- (4)
- Checking the adaptation results of the whole front panel
- (5)
- The process of “checking-adaptation” will be executed repeatedly until all the remaining adaptation requirements are met.
5. Discussion
5.1. Associated Adaptation of the Darts/Pleats
- (1)
- The length of the dart was set to a constant;
- (2)
- , ;
- (3)
- ,
- (4)
- , .
5.2. Associated Design of the Split Lines
5.3. Associated Adaptation of the Pockets
- (1)
- ,;
- (2)
- , ;
- (3)
- , ;
- (4)
- , ;
- (5)
- , ;
5.4. Adaptation Effects Comparison
6. Conclusions
Author Contributions
Funding
Informed Consent Statement
Acknowledgments
Conflicts of Interest
References
- Yan, Y.; Gupta, S.; Schoefer, K.; Licsandru, T. A Review of E-mass Customization as a Branding Strategy. Corp. Reput. Rev. 2020, 23, 215–223. [Google Scholar] [CrossRef]
- Özbek, A. Online customized T-shirt design and evaluation of online websites for customization. Ind. Text. 2020, 71, 371–379. [Google Scholar] [CrossRef]
- Sohn, J.-M.; Lee, S.; Kim, D.-E. An exploratory study of fit and size issues with mass customized men’s jackets using 3D body scan and virtual try-on technology. Text. Res. J. 2020, 90, 1906–1930. [Google Scholar] [CrossRef]
- Turner, F.; Merle, A.; Gotteland, D. Enhancing consumer value of the co-design experience in mass customization. J. Bus. Res. 2020, 117, 473–483. [Google Scholar] [CrossRef]
- Smith, S.; Smith, G.C.; Jiao, R.; Chu, C.-H. Mass customization in the product life cycle. J. Intell. Manuf. 2013, 24, 877–885. [Google Scholar] [CrossRef]
- Montalto, A.; Graziosi, S.; Bordegoni, M.; Di Landro, L.; van Tooren, M.J.L. An approach to design reconfigurable manufacturing tools to manage product variability: The mass customisation of eyewear. J. Intell. Manuf. 2020, 31, 87–102. [Google Scholar] [CrossRef]
- Guan, C.; Qin, S.; Ling, W.; Ding, G. Apparel recommendation system evolution: An empirical review. Int. J. Cloth. Sci. Technol. 2016, 28, 854–879. [Google Scholar] [CrossRef]
- Hong, Y.; Zeng, X.; Bruniaux, P.; Chen, Y.; Zhang, X. Development of a new knowledge-based fabric recommendation system by integrating the collaborative design process and multi-criteria decision support. Text. Res. J. 2017, 88, 2682–2698. [Google Scholar] [CrossRef]
- Hong, Y.; Zeng, X.; Wang, Y.; Bruniaux, P.; Chen, Y. CBCRS: An open case-based color recommendation system. Knowl.-Based Syst. 2018, 141, 113–128. [Google Scholar] [CrossRef]
- Dong, M.; Zeng, X.; Koehl, L.; Zhang, J. An Interactive Knowledge-Based Recommender System For Fashion Product Design In The Big Data Environment. Inf. Sci. 2020, 540, 469–488. [Google Scholar] [CrossRef]
- Zhang, J.; Liu, K.; Dong, M.; Yuan, H.; Zhu, C.; Zeng, X. An intelligent garment recommendation system based on fuzzy techniques. J. Text. Inst. 2020, 111, 1324–1330. [Google Scholar] [CrossRef]
- Zhou, X.; Liang, H.E.; Dong, Z. A personalized recommendation model for online apparel shopping based on Kansei engineering. Int. J. Cloth. Sci. Technol. 2017, 29, 2–13. [Google Scholar] [CrossRef]
- Yu, W.; Zhang, H.; He, X.; Chen, X.; Xiong, L.; Qin, Z. Aesthetic-based Clothing Recommendation. In Proceedings of the 2018 World Wide Web Conference, Lyon, France, 23–27 April 2018; pp. 649–658. [Google Scholar]
- Guan, C.; Qin, S.; Long, Y. Apparel-based deep learning system design for apparel style recommendation. Int. J. Cloth. Sci. Technol. 2019, 31, 376–389. [Google Scholar] [CrossRef]
- Wang, L.C.; Zeng, X.Y.; Koehl, L.; Chen, Y. Intelligent Fashion Recommender System: Fuzzy Logic in Personalized Garment Design. IEEE Trans. Hum.-Mach. Syst. 2015, 45, 95–109. [Google Scholar] [CrossRef]
- Zeng, X.; Koehl, L.; Wang, L.; Chen, Y. An Intelligent Recommender System for Personalized Fashion Design. In Proceedings of the 2013 Joint IFSA World Congress and NAFIPS Annual Meeting (IFSA/NAFIPS), Edmonton, AB, Canada, 24–28 June 2013; pp. 760–765. [Google Scholar] [CrossRef]
- Hwangbo, H.; Kim, Y.S.; Cha, K.J. Recommendation system development for fashion retail e-commerce. Electron. Commer. Res. Appl. 2018, 28, 94–101. [Google Scholar] [CrossRef]
- Kotouza, M.T.; Tsarouchis, S.F.; Kyprianidis, A.-C.; Chrysopoulos, A.C.; Mitkas, P.A. Towards Fashion Recommendation: An AI System for Clothing Data Retrieval and Analysis. In Proceedings of the Artificial Intelligence Applications and Innovations, Cham, Switzerland, 5–7 June 2020; pp. 433–444. [Google Scholar]
- Kotouza, M.T.; Kyprianidis, A.-C.; Tsarouchis, S.-F.; Chrysopoulos, A.C.; Mitkas, P.A. Science4Fashion: An end-to-end decision support system for fashion designers. Evol. Syst. 2021, 12, 605–624. [Google Scholar] [CrossRef]
- Papachristou, E.; Chrysopoulos, A.; Bilalis, N. Machine learning for clothing manufacture as a mean to respond quicker and better to the demands of clothing brands: A Greek case study. Int. J. Adv. Manuf. Technol. 2021, 115, 691–702. [Google Scholar] [CrossRef]
- Zhang, J.; Zeng, X.; Liu, K.; Yan, H.; Dong, M. Jeans knowledge base development based on sensory evaluation technology for customers’ personalized recommendation. Int. J. Cloth. Sci. Technol. 2018, 30, 101–111. [Google Scholar] [CrossRef]
- Ling, X.; Hong, Y.; Pan, Z. Development of a dress design knowledge base (DDKB) based on sensory evaluation and fuzzy logic. Int. J. Cloth. Sci. Technol. 2020; ahead-of-print. [Google Scholar] [CrossRef]
- Zhang, J.; Zeng, X.; Dong, M.; Li, W.; Yuan, H. Garment knowledge base development based on fuzzy technology for recommendation system. Ind. Text. 2020, 71, 421–426. [Google Scholar] [CrossRef]
- Hong, Y.; Bruniaux, P.; Zeng, X.; Curteza, A.; Liu, K. Design and evaluation of personalized garment block for atypical morphology using the knowledge-supported virtual simulation method. Text. Res. J. 2017, 88, 1721–1734. [Google Scholar] [CrossRef]
- Wang, Z.; Xing, Y.; Wang, J.; Zeng, X.; Yang, Y.; Xu, S. A knowledge-supported approach for garment pattern design using fuzzy logic and artificial neural networks. Multimed. Tools Appl. 2020, 1–21. [Google Scholar] [CrossRef]
- Mok, P.Y.; Xu, J.; Wang, X.X.; Fan, J.T.; Kwok, Y.L.; Xin, J.H. An IGA-based design support system for realistic and practical fashion designs. Comput.-Aided Des. 2013, 45, 1442–1458. [Google Scholar] [CrossRef]
- Xu, J.; Mok, P.Y.; Yuen, C.W.M.; Yee, R.W.Y. A web-based design support system for fashion technical sketches. Int. J. Cloth. Sci. Technol. 2016, 28, 130–160. [Google Scholar] [CrossRef]
- Hong, Y.; Liu, K.; Bruniaux, P.; Dong, M.; Zhang, J.; Chen, Y. Application of 3D-TO-2D garment design for atypical morphology: A design case for physically disabled people with scoliosis. Ind. Text. 2018, 69, 59–64. [Google Scholar] [CrossRef]
- Yan, H.; Pascal, B.; Xianyi, Z.; Kaixuan, L.; Antonela, C.; Yan, C. Visual-Simulation-Based Personalized Garment Block Design Method for Physically Disabled People with Scoliosis (PDPS). Autex Res. J. 2018, 18, 35–45. [Google Scholar] [CrossRef]
- Hong, Y.; Zeng, X.; Bruniaux, P.; Liu, K. Interactive virtual try-on based three-dimensional garment block design for disabled people of scoliosis type. Text. Res. J. 2016, 87, 1261–1274. [Google Scholar] [CrossRef]
- Liu, K.; Zeng, X.; Bruniaux, P.; Tao, X.; Yao, X.; Li, V.; Wang, J. 3D interactive garment pattern-making technology. Comput.-Aided Des. 2018, 104, 113–124. [Google Scholar] [CrossRef]
- Song, D.; Li, T.; Mao, Z.; Liu, A.-A. SP-VITON: Shape-preserving image-based virtual try-on network. Multimed. Tools Appl. 2019, 79, 33757–33769. [Google Scholar] [CrossRef]
- Yan, J.; Kuzmichev, V.E. A virtual e-bespoke men’s shirt based on new body measurements and method of pattern drafting. Text. Res. J. 2020, 90, 2223–2244. [Google Scholar] [CrossRef]
- Vuruskan, A.; Ince, T.; Bulgun, E.; Guzelis, C. Intelligent fashion styling using genetic search and neural classification. Int. J. Cloth. Sci. Technol. 2015, 27, 283–301. [Google Scholar] [CrossRef]
- Takatera, M.; Yoshida, R.; Peiffer, J.; Yamazaki, M.; Yashima, K.; Kim, K.; Miyatake, K. Fabric retrieval system for apparel e-commerce considering Kansei information. Int. J. Cloth. Sci. Technol. 2019, 32, 148–159. [Google Scholar] [CrossRef]
- Liu, K.; Zhu, C.; Tao, X.; Bruniaux, P.; Zeng, X. Parametric design of garment pattern based on body dimensions. Int. J. Ind. Ergon. 2019, 72, 212–221. [Google Scholar] [CrossRef]
- Liu, K.; Wang, J.; Tao, X.; Zeng, X.; Bruniaux, P.; Kamalha, E. Fuzzy classification of young women’s lower body based on anthropometric measurement. Int. J. Ind. Ergon. 2016, 55, 60–68. [Google Scholar] [CrossRef]
- Chen, Y.; Zeng, X.; Happiette, M.; Bruniaux, P.; Ng, R.; Yu, W. Estimation of Ease Allowance of a Garment using Fuzzy Logic. In Fuzzy Applications in Industrial Engineering; Kahraman, C., Ed.; Springer: Berlin/Heidelberg, Germany, 2006; pp. 367–379. [Google Scholar] [CrossRef]
- Chen, Y.; Zeng, X.; Happiette, M.; Bruniaux, P.; Ng, R.; Yu, W. A new method of ease allowance generation for personalization of garment design. Int. J. Cloth. Sci. Technol. 2008, 20, 161–173. [Google Scholar] [CrossRef]
- Chen, Y.; Zeng, X.; Happiette, M.; Bruniaux, P.; Ng, R.; Yu, W. Optimisation of garment design using fuzzy logic and sensory evaluation techniques. Eng. Appl. Artif. Intell. 2009, 22, 272–282. [Google Scholar] [CrossRef]
- Zeng, X.; Koehl, L. Representation of the subjective evaluation of the fabric hand using fuzzy techniques. Int. J. Intell. Syst. 2003, 18, 355–366. [Google Scholar] [CrossRef]
- Zeng, X.; Ruan, D.; Koehl, L. Intelligent sensory evaluation: Concepts, implementations, and applications. Math. Comput. Simul. 2008, 77, 443–452. [Google Scholar] [CrossRef]
- Nasibov, E.; Demir, M.; Vahaplar, A. A fuzzy logic apparel size decision methodology for online marketing. Int. J. Cloth. Sci. Technol. 2019, 31, 299–315. [Google Scholar] [CrossRef]
- Cheng, P.; Chen, D.; Wang, J. Fast clustering of male lower body based on GA-BP neural network. Int. J. Cloth. Sci. Technol. 2019, 32, 163–176. [Google Scholar] [CrossRef]
- Cheng, P.; Chen, D.; Wang, J. Clustering of the body shape of the adult male by using principal component analysis and genetic algorithm–BP neural network. Soft Comput. 2020, 24, 13219–13237. [Google Scholar] [CrossRef]
- Cheng, P.; Chen, D.; Wang, J. Research on underwear pressure prediction based on improved GA-BP algorithm. Int. J. Cloth. Sci. Technol. 2020; ahead-of-print. [Google Scholar] [CrossRef]
- Cheng, P.; Chen, D.; Wang, J. Research on prediction model of thermal and moisture comfort of underwear based on principal component analysis and Genetic Algorithm–Back Propagation neural network. Int. J. Nonlinear Sci. Numer. Simul. 2020, 22, 607–619. [Google Scholar] [CrossRef]
- Xu, Y.; Thomassey, S.; Zeng, X. Optimization of garment sizing and cutting order planning in the context of mass customization. Int. J. Adv. Manuf. Technol. 2020, 106, 3485–3503. [Google Scholar] [CrossRef]
- Tao, X.; Chen, X.; Zeng, X.; Koehl, L. A customized garment collaborative design process by using virtual reality and sensory evaluation on garment fit. Comput. Ind. Eng. 2018, 115, 683–695. [Google Scholar] [CrossRef]
- He, Z.; Tran, K.-P.; Thomassey, S.; Zeng, X.; Xu, J.; Changhai, Y. Modeling color fading ozonation of reactive-dyed cotton using the Extreme Learning Machine, Support Vector Regression and Random Forest. Text. Res. J. 2019, 90, 896–908. [Google Scholar] [CrossRef]
- Abakar, K.A.A.; Yu, C. Application of Genetic Algorithm for Feature Selection in Optimisation of SVMR Model for Prediction of Yarn Tenacity. Fibres Text. East. Eur. 2013, Nr 6, 95–99. [Google Scholar]
- Doran, E.C.; Sahin, C. The prediction of quality characteristics of cotton/elastane core yarn using artificial neural networks and support vector machines. Text. Res. J. 2019, 90, 1558–1580. [Google Scholar] [CrossRef]
- Güneşoğlu, S.; Yüceer, M. A modeling study of micro-cracking processes of polyurethane coated cotton fabrics. Text. Res. J. 2017, 88, 2766–2781. [Google Scholar] [CrossRef]
- Sun, X.; Zhou, M.; Sun, Y. Spectroscopy quantitative analysis cotton content of blend fabrics. Int. J. Cloth. Sci. Technol. 2016, 28, 65–76. [Google Scholar] [CrossRef]
- Sun, X.; Zhu, K. Spectral dimensionality reduction for quantitative analysis of cotton content of blend fabrics. Int. J. Cloth. Sci. Technol. 2019, 31, 326–338. [Google Scholar] [CrossRef]
- Li, X.; Jing, X. The establishment of human body three vital measurements regression relationship based on SVR method. Int. J. Cloth. Sci. Technol. 2015, 27, 148–158. [Google Scholar] [CrossRef]
- Huang, H.Q.; Mok, P.Y.; Kwok, Y.L.; Au, J.S. Block pattern generation: From parameterizing human bodies to fit feature-aligned and flattenable 3D garments. Comput. Ind. 2012, 63, 680–691. [Google Scholar] [CrossRef]
- Hong, Y.; Hong, Y.; Hong, Y.; Hong, Y.; Zeng, X.; Bruniaux, P.; Liu, K.; Chen, Y.; Chen, Y. Collaborative 3D-To-2D Tight-Fitting Garment Pattern Design Process For Scoliotic People. Fibres Text. East. Eur. 2017, 25, 113–118. [Google Scholar] [CrossRef]
- Fu, B.; Liu, X. An intelligent computational framework for the definition and identification of the womenswear silhouettes. Int. J. Cloth. Sci. Technol. 2019, 31, 158–180. [Google Scholar] [CrossRef]
- Lee-Kwang, H.; Song, Y.-S.; Lee, K.-M. Similarity measure between fuzzy sets and between elements. Fuzzy Sets Syst. 1994, 62, 291–293. [Google Scholar] [CrossRef]
- Wang, W.J. New similarity measures on fuzzy sets and on elements. Fuzzy Sets Syst. 1997, 85, 305–309. [Google Scholar] [CrossRef]
- Ng, R.; Cheung, L.-F.; Yu, W. Dynamic Ease Allowance in Arm Raising of Functional Garment. Sen-I Gakkaishi 2008, 64, 236–243. [Google Scholar] [CrossRef][Green Version]
- Gill, S. Improving garment fit and function through ease quantification. J. Fash. Mark. Manag. Int. J. 2011, 15, 228–241. [Google Scholar] [CrossRef]
- Mockus, J. Bayesian Approach to Global Optimization: Theory and Applications; Springer: Dordrecht, Germany, 2012. [Google Scholar]












| S.N. | Category | Type | Style Requirements |
|---|---|---|---|
| 1 | Silhouette | Skinny type | |
| 2 | Length | Close to ankle length by 80% and full length by 20% | |
| 3 | Waistline position | Close to normal waistline by 75% and lower waistline by 25% | |
| 4 | Waistband | Straight waistband | |
| 5 | Leg opening | Tapered leg opening | |
| 6 | Dart | No front and back dart | |
| 7 | Pleat | No front pleat | |
| 8 | Yoke | No yoke | |
| 9 | Ornament | No ornament | |
| 10 | No front and no back pocket |
| S.N. | Feature Position | Normalized Garment Fit Level Requirements | Garment Fit Level Requirements |
|---|---|---|---|
| 1 | Waist girth | Tight | |
| 2 | Hip girth | Tight | |
| 3 | Knee girth | Tight | |
| 4 | Ankle girth | Tight |
| Garment | Category | Type | Style Characteristics |
|---|---|---|---|
| Length | Close to calf length by 58% and ankle length by 42% | ||
| Waistline position | Lower waistline | ||
| Length | Close to calf length by 47% and ankle length by 53% | ||
| Waistline position | Lower waistline | ||
| Length | Close to calf length by 40% and ankle length by 60% | ||
| Waistline position | Lower waistline | ||
| Length | Close to calf length by 33% and ankle length by 67% | ||
| Waistline position | Close to lower waistline by 77% and normal waistline by 23% | ||
| Length | Close to calf length by 26% and ankle length by 74% | ||
| Waistline position | Close to lower waistline by 50% and normal waistline by 50% |
| Feature Position | Formalized Garment Fit Level Characteristics | Garment Fit Level Characteristics | |
|---|---|---|---|
| Waist girth | Too tight | ||
| Hip girth | Too tight | ||
| Knee girth | Too tight | ||
| Ankle girth | Too tight | ||
| Waist girth | Too tight | ||
| Hip girth | Too tight | ||
| Knee girth | Too tight | ||
| Ankle girth | Too tight | ||
| Waist girth | Close to tight by 45% and neutral by 55% | ||
| Hip girth | Too tight | ||
| Knee girth | Too tight | ||
| Ankle girth | Too tight | ||
| Waist girth | Close to loose by 45% and too loose by 55% | ||
| Hip girth | Close to too tight by 22% and tight by 78% | ||
| Knee girth | Too tight | ||
| Ankle girth | Close to too tight by 82% and tight by 18% | ||
| Waist girth | Too loose | ||
| Hip girth | Close to tight by 22% and neutral by 78% | ||
| Knee girth | Too tight | ||
| Ankle girth | Close to loose by 42% and too loose by 58% |
| Fabric No. | Formalized Fabric Property | Fabric Property | Color No. | Formalized Color Characteristics | Color Characteristics |
|---|---|---|---|---|---|
| 1 | Smoothness: 0.12 Softness: 0.12 Warmth: 0.25 | 1 | Red: 26 Green: 24 Blue: 19 | ||
| 2 | Smoothness: 0.1 Softness: 0.1 Warmth: 0.25 | 2 | Red: 24 Green: 27 Blue: 38 | ||
| Smoothness: 0.9 Softness: 0.1 Warmth: 0.45 | 3 | Red: 46 Green: 42 Blue: 33 | |||
| 4 | Smoothness: 0.85 Softness: 0.65 Warmth: 0.15 | 4 | Red: 51 Green: 47 Blue: 36 | ||
| 5 | Smoothness: 0.7 Softness: 0.2 Warmth: 0.55 | 5 | Red: 64 Green: 54 Blue: 43 |
| No. | |||||
|---|---|---|---|---|---|
| 1 | 0.7665 | 0.027 | 0.59 | 0.1846 | 0.4588 |
| 2 | 0.7665 | 0.019 | 0.59 | 0.1846 | 0.4584 |
| 3 | 0.7665 | 0.017 | 0.59 | 0.1846 | 0.4583 |
| 4 | 0.7665 | 0.013 | 0.59 | 0.1846 | 0.4581 |
| 5 | 0.7665 | 0.011 | 0.59 | 0.1846 | 0.4580 |
| Style Element | Normalized Characteristics Vector |
|---|---|
| Length | |
| Waistline position | |
| Waist girth | |
| Hip girth | |
| Knee girth | |
| Ankle girth |
| No. | Design Elements | Garment Ease Corresponding to Various Style and Garment Fit Characteristics |
|---|---|---|
| 1 | Waistline position | |
| 2 | Pants length | |
| 3 | Waist girth | |
| 4 | Hip girth | |
| 5 | Knee girth | |
| 6 | Ankle girth |
| Human Body | Pattern 5 | Target Patterns | Adaptation Requirements | ||||
|---|---|---|---|---|---|---|---|
| Position 1 | Dimension 1 | Position 2 | Dimension 2 | Ease I | Position 3 | Ease II | |
| 68.9 | 78 | 9.1 | 0 | −9.1 | |||
| 88.9 | 96 | 7.1 | 3.908 | −3.192 | |||
| 35.2 | 32 | −3.2 | 2.949 | 6.149 | |||
| 23.3 | 25 | 1.7 | 3.964 | 2.264 | |||
| 28.4 | 26.9 | −1.5 | −0.846 | 0.636 | |||
| 106 | 90 | −16 | −14.755 | 1.245 | |||
Publisher’s Note: MDPI stays neutral with regard to jurisdictional claims in published maps and institutional affiliations. |
© 2022 by the authors. Licensee MDPI, Basel, Switzerland. This article is an open access article distributed under the terms and conditions of the Creative Commons Attribution (CC BY) license (https://creativecommons.org/licenses/by/4.0/).
Share and Cite
Wang, Z.; Tao, X.; Zeng, X.; Xing, Y.; Xu, Y.; Xu, Z.; Bruniaux, P.; Wang, J. An Interactive Personalized Garment Design Recommendation System Using Intelligent Techniques. Appl. Sci. 2022, 12, 4654. https://doi.org/10.3390/app12094654
Wang Z, Tao X, Zeng X, Xing Y, Xu Y, Xu Z, Bruniaux P, Wang J. An Interactive Personalized Garment Design Recommendation System Using Intelligent Techniques. Applied Sciences. 2022; 12(9):4654. https://doi.org/10.3390/app12094654
Chicago/Turabian StyleWang, Zhujun, Xuyuan Tao, Xianyi Zeng, Yingmei Xing, Yanni Xu, Zhenzhen Xu, Pascal Bruniaux, and Jianping Wang. 2022. "An Interactive Personalized Garment Design Recommendation System Using Intelligent Techniques" Applied Sciences 12, no. 9: 4654. https://doi.org/10.3390/app12094654
APA StyleWang, Z., Tao, X., Zeng, X., Xing, Y., Xu, Y., Xu, Z., Bruniaux, P., & Wang, J. (2022). An Interactive Personalized Garment Design Recommendation System Using Intelligent Techniques. Applied Sciences, 12(9), 4654. https://doi.org/10.3390/app12094654

