Next Article in Journal
Efficacy of Pilates in Functional Body Composition: A Systematic Review
Previous Article in Journal
Gloss and Modelling Studies of Stone Polishing Using Linear Polishing Machines with Rotating Heads
Previous Article in Special Issue
A Grasshopper Plugin for Finite Element Analysis with Solid Elements and Its Application on Gridshell Nodes
 
 
Font Type:
Arial Georgia Verdana
Font Size:
Aa Aa Aa
Line Spacing:
Column Width:
Background:
Article

Design Exploration of Bamboo Shells Structures by Using Parametric Tools

by
María Guadalupe Estrada Meza
,
Edwin González Meza
*,
Doris Abigail Chi Pool
* and
Jaqueline Sofía McNamara Trujillo
Department of Architecture, Universidad de las Américas Puebla, San Andres Cholula 72810, Mexico
*
Authors to whom correspondence should be addressed.
Appl. Sci. 2022, 12(15), 7522; https://doi.org/10.3390/app12157522
Submission received: 21 June 2022 / Revised: 12 July 2022 / Accepted: 13 July 2022 / Published: 26 July 2022
(This article belongs to the Special Issue Gridshells: From Materials to Structures)

Abstract

:
Bamboo is a promising material for structural use due to its mechanical properties and rapid growth. Currently, standards and codes to support the analysis and calculation of bamboo structures are still scarce. Even international standards do not include specifications for the design of complex geometries. This work aimed to verify the use of parametric tools to design complex shapes. First, the NSR-10 Colombian code was used to analytically solve and design the mechanical behavior of double-curved shells. Then, the results were compared to those calculated with the add-on Karamba3D. Lastly, verification was considered successful when both results coincided. Here, it should be noticed that the resultant data might lead to plastic deformation of the cylinder head. However, this work did not intend to formulate structural designs whose beams effectively support the requested stresses but focused on the verification of software applications. Once the software was verified, this work further analyzed the structural behavior of two double curvature geometries simulated with bamboo, showing that digital simulation tools have the potential to be applied during the early structural design phases.

1. Introduction

Bamboo, in its natural form (culms or poles), is a promising material that has received special attention during the last decades due to its sustainable and renewable characteristics along with its fast-growing and potential annual carbon sequestration [1,2]. The main advantage of using bamboo culms in the construction industry is its support in the reduction of carbon dioxide emissions generated by conventional structural elements produced from steel, concrete, and aluminum [3]. Therefore, bamboo is capable of reducing the demand for industrialized building materials, while promoting regional economic activity [4]. Finally, bamboo is a highly sustainable natural renewable resource—the plant can grow very fast, so it is an abundant natural resource in the tropical and sub-tropical regions of the world. Its environmental impact is 20% lower than other building materials [5].
Despite their advantageous qualities, bamboo culms still need to overcome technical and cultural barriers before becoming an accepted alternative structural element [6]. To achieve this, the empirical know-how of the bamboo construction industry must evolve towards digital modelling, robotic fabrication, and other advanced tools [6]. Several studies investigated the mechanical properties of bamboo culms [7,8,9] and their inherent geometric variability in shape, taper, and straightness to infer conservative geometric estimates as design parameters [8,10,11,12]. These previous studies and the international standard on structural bamboo ISO 22157-1-2004 [13,14] all rely on traditional manual tools and methods with limitations to accurately and efficiently capture the potential of bamboo culms [6]. In terms of limitations, the analytical method requires greater time resources, and the code does not allow for the calculation of complex structures, allowing for their use in structures of up to two levels, and likewise it does not include design considerations for curved elements.
From the structural viewpoint, the main advantage of constructing buildings with bamboo is that this natural material performs well during earthquakes; thus, it is a low-cost alternative to concrete structures. This is mainly due to bamboo weight, high energy dissipation in the connections and its greatest resistance to tension. Regarding load support and stiffness, bamboo is the second best material (only after steel) [5]. This is because of the amount of cellulose fibers that increases from inside to outside [5]. Bamboo mechanical characteristics have been extensively studied in various papers [6,14,15,16,17,18] and standards [13,14,19,20]. Furthermore, bamboo has constructive advantages—it is easy to handle, the energy required for its transformation and assembly is low with respect to other materials and its lightweight allows for low cost foundations.
The purpose of this work was to carry out an approach to the modeling of bamboo with Karamba3D for the evaluation of its behavior in bending and shear, verified with respect to an analytical study according to the NSR10 standard.
The coincidences of values and limitations in each analysis were examined. The results obtained may give rise to a series of future investigations, leading to the analysis of various structural elements such as beams, shells, walls and columns, thereby achieving reliable structural designs through the use of Karamba3D, as well as the possible creation of an add-on that is able to parameterize the bamboo constants.

1.1. International Standards and Codes

The scarce use of bamboo as a structural material is attributed to the limited availability of standards and application codes in the world [21]. This section presents a brief overview of the ISO (International Organization for Standardization) standards and other related codes from countries such as Colombia, Peru, Brazil and Ecuador.

1.1.1. ISO 22156:2021, ISO 22157-1 and ISO 22157-2 Standards

The ISO 22156:2021 standard provides parameters for the structural design for one- and two-story building structures using round-section bamboo culms as the primary structural systems for resisting vertical and horizontal loads [19].
Although the standard is mainly based on the Allowable Stress Design (ASD) method, it also permits the use of the Load and Resistance Factor Design (LRFD) method, as well as alternative design methodologies that comply with its general design requirements. ISO 22156 constitutes a set of basic design requirements and the analysis of material properties and their components. The strength parameters used in the standard are based on the experimental study of five bamboo species [19].
This standard is used to design bamboo structures whose supporting elements are made of round section bamboo or panel systems in which the frame of the structure is made of round section bamboo. This standard does not apply for the following [19]:
  • Structures made of products such as glue laminated bamboo;
  • Bamboo-reinforced materials where bamboo is not the primary material;
  • Scaffold structures.
Chapter 7 of Structural modelling bamboo structures is reviewed in this work (See Section 2.3). In brief, the chapter lists some factors to model bamboo culms and stems.
ISO 22157-1 [13] and ISO/TR 22157-2 [14] also address studies and experimentation with bamboo. However, these two standards were not considered in this work because they do not include a calculation process for bamboo structures but only refer to laboratory tests.

1.1.2. Standards and Codes in Latin America

The use of bamboo in Latin America is not recent; archaeological research shows that it was used in Argentina, Ecuador, and Colombia since the early Pliocene; then, it was widely adopted during human development [22]. Brazil has the highest diversity with a total of 141 species of woody bamboos, followed by Colombia with a total of 72 species, Venezuela with 60, Ecuador with 42, Costa Rica with 39, and Mexico with 37 woody species [22].
From above, only Colombia, Peru, Ecuador, and Brazil have codes for the design and construction of bamboo structures. The development for the approval of these codes was undoubtedly stimulated by the International Network for Bamboo and Rattan (INBAR).
In 2010, Colombia approved the seismic-resistant design and construction NSR-10 code, which was included as a new topic in the Title G: Guadua Structures [23]. It established the requirements for structural and seismic resistant designs whose main material is bamboo. This code includes a methodology to calculate and design beams, columns and walls. The code does not include the procedure of connection design value determination but it lists unusual values of the modulus of elasticity [21,23]. It is important to mention that the NSR-10 code only considers the Guadua Angustifolia Kunth species of bamboo.
In 2012, Peru approved the E 100 code [24], that establishes the technical guidelines to design and construct earthquake-resistant buildings with bamboo. The Guadua Angustifolia Kunth and other species with similar physical and mechanical characteristics were considered.
In 2016, Ecuador approved NEC-SE-GUADUA [23,25], which contains a summary of mechanical constants experimentally obtained in countries such as Ecuador, Colombia and Spain. The code sets out a series of guidelines and recommendations for the design, execution, control and maintenance of buildings planned with the bamboo species of Guadua Angustifolia Kunth to guarantee the quality of the built environment.
In the above, it was observed that the recommendations of the Peruvian and Ecuadorian codes are the same in the Colombian code and the ISO Standards [24]. Furthermore, NSR-10 and the NEC-SEC-GUADUA are extensive documents that contain not only the design and calculation method of bamboo structures, but also the processes of material preparation, preservation methods, storage, manufacturing, assembly, finishing, maintenance and different modalities for column foundations. Thus, these codes are considered as construction manuals that facilitate the correct use of the material.
Although Brazil is a country with bamboo diversity, it was the last to have implemented two codes for its use, with the influence of the Brazilian Association of Technical Regulations (ABNT). First, the NBR-16828-1 code manages the design and dimensioning of bamboo structures [26]. Then, the NBR-16828-2 code tests methods to determine the physical-mechanical properties of bamboo and provides a method to obtain the mechanical constants (which are also available in the ISO standards) [20].

1.1.3. Other International Codes and Standards

In 2005, the Bureau of Indian Standards developed a code of practice for the design of bamboo structures. These regulations can be found in the National Building Code of India, Group 2 For structural design and related aspects, Part 6, Section 3 Timber and bamboo, and finally in Section 3B Bamboo. This last section refers to the use of bamboo for structures or structural elements, aiming to ensure the quality and effectiveness of bamboo design and construction. The code covers minimum strength data, dimensional requirements and dimensional and grading requirements. It also includes guidelines to ensure the procurement, storage, precautions and design limitations of bamboo. Although some examples of bamboo joints and connections are provided in the code, the sizes and capacities are not detailed. It is interesting to mention that 20 Indian bamboo species were evaluated, of which 16 bamboo species were recommended for structural applications [21,27].
In China, the JGJ 254-2011 Technical code for safety of bamboo scaffold in construction was developed. This code is applied to industrial and civil engineering construction for two-level structures, full house of bamboo scaffolding design, erection and use. Another standard of China is the JG/T 199 (2007). This consist of a testing method for physical and mechanical properties of bamboo that is used in buildings. It also provides guidance for mechanical testing [21,28].

1.2. Parametric Design

Recent developments in computer-aided design (CAD) programs helped architects and engineers to explore complex geometries for architectural, mechanical, and structural applications that can be incorporated into Building Information Modelling platforms to support the development of infrastructure projects from design to operation and decommissioning [6]. Parametric design programs such as Grasshopper (GH) for Rhinoceros provide easy-to-use visual programming environments that are integrated with CAD packages and generative optimization algorithms [29]. Like the Industrialization of the 20th century, the Digital era of the 21st century comes with challenges such as the balance between ecological and social responsibility in a multidisciplinary world, where parametric design methods can help to connect multiple dimensions and analyze millions of outputs [30]. Architecture itself is a discipline where diverse factors take part, in which structure is only one of them. Currently, applications of parametric tools in structural design remain scarce. However, the increased complexity of current architectural designs brings about the need to incorporate structural assessment early on [14].
“The ideal solution would be an automated feedback loop between architectural design and structural response in real time: An architect changes the parameters of his or her design and receives immediate response regarding the impact on structural performance” [29]. Therefore, structural digital models can be modified repeatedly and further tested in a number of ways. Rapid feedback is then achieved to guide the design process. Colombian researchers, for example, have been used CAD software, such as, SAP2000 v.14 of CIS, for structural tests of diverse types of endings for the bamboo culms, such as plane or fish mouth, and created numerical or digital models to evaluate its elastic behavior as both an isotropic and orthotropic material [31]. Parametric design programs have the advantage of taking this pool of information and applying it to a bigger solution, such as a full architectural piece. Using bamboo culms, straight or curve complex structural and architectural forms can be created, such as the ones of the architect Simón Velez [5]. Some examples are the Green School in Bali or the Ecological children activity and education center at Six Senses, which provided a physical structural model to test [5].
Karamba3D is a parametric structural engineering tool that provides accurate analysis of spatial trusses, frames, and shells. Embedded in the parametric design environment of GH for Rhino, Karamba3D facilitates the combination of parameterized geometric models, finite element calculations, and optimization algorithms [32,33]. It has been shown that Karamba3D can be used to provide instant feedback about the structural performance of parametric geometries [29].
Karamba3D has been used in several studies to optimize free form space structures by using finite element analysis and machine learning, showing that it is helpful to overcome long computation processes [34]. In [29], the structural design and optimization of the temporary pavilion White Noise showed that Karamba3D can be used to generate an efficient load-bearing structure while adhering to the original architectural design. In [35], the finite element method of Karamba3D was used to calculate the structural performance data composed of the total mass of the structure and the maximum displacement for a sample of parametric structural design models. In the end, the conclusion pointed out that machine learning algorithms have the potential to be applied during the initial structural design phases to catalyze design space exploration. Thus, Karamba3D can be considered a useful tool to help designers to understand the trade-offs between initial structural design alternatives to make informed decisions and optimizations within a design space with increasing complexity.
Karamba3D has also been used to model and improve bamboo structures. In [15], the structural performance of trusses used for the construction of rural housing in Mexico were analyzed with Karamba3D [36]. The results were then compared with those obtained from analyses with other structural materials such as wood and steel. In [37], Karamba3D was used to determine the mechanical properties of the following three Mexican bamboo species: Guadua Anhustifolia, Madake and Old Hamii. Their properties were then used as inputs in a parametric digital analysis with the finite element method. Here, it is worth mentioning that the bamboo was considered as an isotropic material for the evaluation of the bamboo shell deformations.
An interesting finding was presented in [38], where several participants with structural knowledge and 0.5 to 1 year of experience with Karamba3D, reported that the plugin did not allow for the modification of settings for its components, so the resulting input was basic. In this respect, it is important to highlight that Karamba3D includes the inherent material properties of conventional construction materials, such as concrete, steel, aluminum, and so on. Then, this information can be used not only to design conventional structural elements but also as generative parameters to design innovative structures. Nevertheless, there are some specific materials that are still not characterized within Karamba3D. This is the case for bamboo culms. Due to the potential of this natural material, it will be interesting and relevant to explore the possibilities of Karamba3D to derive complex spatial geometries from bamboo structures.

2. Methods

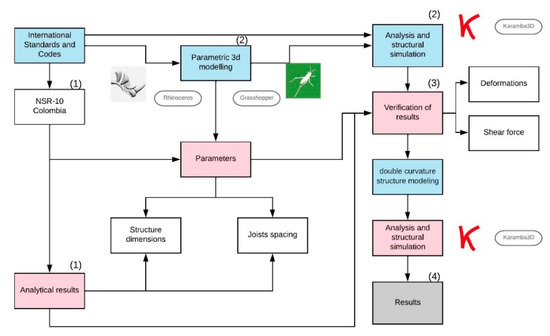
This section describes the procedure followed to simulate the bamboo structure with Karamba3D and the subsequent verification of the results using the NSR-10 code of Colombia. First, we decided to model a flat structure in Grasshopper since international regulations do not specify the procedure to calculate structures with complex shapes. Then, the results were verified according to the standard recommendations for flat structures. Based on the results, an analysis of double curvature structures was finally performed to examine the behavior of the bamboo structures.
The workflow of this study includes the following four steps (Figure 1): (1) application of the code NSR-10 to develop an algorithm to calculate bamboo structures to obtain analytical results. (2) Three-dimensional modelling of the selected bamboo structure in Grasshopper and Karamba3D; at this stage, the dimensions of the flat structure and the joist spacing were defined as adaptable parameters; and finally, a digital simulation of the structural behavior of the bamboo structure in Karamba3D was obtained. (3) Verification of the results: comparison of the analytical results vs. those from the digital simulation. (4) Structural simulation of a double curvature shell with Karamba3D as a case study.

2.1. Calculations Based on the NSR-10 Code

The NSR-10 Colombian building code establishes not only the technical guidelines for the design and construction of buildings with two-story bamboo, but also the basis for research on the establishment of mechanical properties of Guadua Angustifolia Kunth (Gak) [23]. From the review of standards, it was observed that standardized results of shear and deflection stresses were generally taken from the NSR-10 code and further applied to other Latin American codes. Therefore, the NSR-10 Colombian code was used in this work to analytically solve the mechanical behavior of a Gak bamboo double-curved shell.
It is important to mention that the NSR-10 code requests the structural analysis of Guadua through the verification of bending, shear, and crushing stress (compression perpendicular to the fiber). Due to current software limitations, this paper focused on the verification of the bending and shear stresses of the culms.

2.1.1. Structural Analysis Based on the NSR-10 Colombian Building Code

As stipulated in NSR-10 [23], E 100 [24], NEC-SE-GUADUA [25], NBR-16828-1 [26] and NBR-16828-2 [20], all structural elements constructed with bamboo must be designed by following the Allowable Stress Design (ASD) method.
The ASD method is based on the principle that the maximum stress in a structural element should be less than the allowable stress of the material. Besides, it is assumed that the service loads are maintained within the elastic range. Lastly, the ASD method requests that the allowable stresses and elasticity modulus shown in Table 1 and Table 2 must be considered for calculation of all GaK structural elements.
Table 3 summarizes the data and design parameters derived from the NSR-10 code to study the stresses in the culms that conform to the shell. When analyzing the mechanical behavior of a bamboo culm, it is not possible to use the equation for the inertia of a hollow cylinder, since bamboo has a linear variation in its diameter. For this reason, the formula of inertia shown in Table 3 was used. This situation was one of the initial concerns in the analytical process.

2.1.2. Modified Allowable Stress

The allowable stresses shown in Table 1 and the modulus of elasticity in Table 2 are affected by a series of modification coefficients—load duration, moisture, temperature, lateral stability, shape, load redistribution and shear, all of which are considered in Equation (1) and explained in Table 4.
F i = F i C D C m C t C L C r   C v
where
  • i = sub-index depending on the type of solicitation (b—for bending, t—for tensile parallel to fibers, c—for compression parallel to fibers, p—for compression perpendicular to fibers, v—for shear);
  • F i = modified allowable stress of the solicitation analyzed;
  • F i = allowable stress of the solicitation analyzed;
  • C D = Modification coefficient by load duration;
  • C m = Modification coefficient by moisture content;
  • C t = Modification coefficient by temperature;
  • C L = Modification coefficient by lateral stability of beams;
  • C r = Modification coefficient by load redistribution;
  • C c = Modification coefficient by shear.
Table 4. Modification coefficient values.
Table 4. Modification coefficient values.
CoefficientRemarks
C D = 0.9The value of 0.9 indicates a permanent load.
C m = 0.7, 0.8A moisture content of 19 % , a C m = 0.7 for bending, and a C m = 0.8 for shear were determined.
C t = 1 A temperature of 37   ° C was considered in this work.
C L = 1The value of 1 corresponds to beams formed by a single Guadua.
C r = 1.1For four or more equally rigid elements, the allowable stresses should be increased by 10%.
C c = 1Modification coefficient by shear.
Note: For more information, please refer to [23].

2.1.3. Analysis of Bending Elements

The analysis of bending elements was driven by the allowable deflections modified by the coefficients for Guadua (Table 4); likewise, the bending stress ( f b ) must not exceed the value of the allowable bending stress ( F b ) shown in Equation (2).
f b M S F b
knowing that
S = π 32 D e D e 4 D e 2 t 4
where
  • f b = bending stress actuator;
  • M = bending moment actuator;
  • D e = exterior diameter of the Guadua;
  • t = thickness;
  • F b = modified allowable bending stress;
  • S = elastic section modulus.
Equation (3) satisfies the sections composed of only one culm. To verify sections with 2 or more Guaduas, the elastic section modulus should be calculated for each section in accordance with [23].
Allowable deflection δ is determined using Equation (4)
δ = l K
where
  • l = beam length;
  • K = bending factor;
  • (both values can be seen in Figure 2 and Table 3).
While the load for immediate deflections W i and creep deflections W f are defined as follows:
W i = D + L
W f = 2.8 D + 1.3 L
In Equations (5) and (6), values were considered for a variable climate, with a moisture content of C H 19 %   and a temperature of t 37   ° C , as proposed in [23].
In this way, we calculated the deflections for a distributed load as follows:
Δ = 5 w l 4 384   E I
where w, is the load that can be substituted by Equation (5) to obtain the immediate deflections, and by Equation (6) to obtain creep deflections.

2.1.4. Analysis of Shear Deformation

For beams formed by a single culm, the maximum shear forces should be calculated at a distance equal to the exterior diameter [23]
The maximum shear stress actuator must be lower than the maximum allowable shear stress parallel to the fibers F v , modified by the coefficients shown in Table 5, according to Equation (8)
f v = 2 V 3 A 3 D e 2 4 D e t + 4 t 2 D e 2 2 D e t + 2 t 2 F v
where
  • f v = shear stress parallel to the fibers;
  • A = cross-sectional area of the culm GaK;
  • D e = exterior diameter of the Guadua;
  • t = thickness;
  • F v = modified allowable shear stress;
  • v = shear force.
Table 5. Results of F b , S and M .
Table 5. Results of F b , S and M .
Modified Allowable Bending Stress (kg/cm2)Elastic Section Modulus (cm3)Resistance Moment (kg-m)
F b S M
1067579

2.2. Parametric Modelling of the Flat Structure

In this step, Grasshopper was used to model a quadrangular planar structure for which two geometry characteristics were selected as adaptable parameters in order to verify the results of the analytical results and digital simulation. A wireframe structure was drawn with the parametrized characteristics with Grasshopper lines that Karamba3D translated as the centroid of the culms to finally generate a mesh of the full quadrangular structure (Figure 2). The main parameters were as follows:
  • The dimensions of the flat structure were 4 m, 5 m, and 6 m.
  • The joists’ spacing of the flat structure were 40 cm, 50 cm, and 60 cm.
Figure 2. Geometry parameters of the quadrangular structure.
Figure 2. Geometry parameters of the quadrangular structure.
Applsci 12 07522 g002

2.3. Parametric Modelling of the Double Curved Shell

In [19], structural modelling was defined as “the process of ‘translating’ the physical reality of a building structure into a mathematical model from which necessary design calculations may be carried out” [19]. In view of this, the following ISO 22156:2021 requirements about structural modelling were considered in Karamba3D [19]:
  • Bamboo was modelled as a linear elastic material through the allowable stress. Thus, it was characterized as an orthotropic material in Karamba3D;
  • Bamboo culms were conservatively modelled as hollow tubes with cross-sectional dimensions equal to the smallest dimension of the culm;
  • Bamboo stems can be more accurately shaped by considering the diameter and taper of the wall thickness. The stem section used was of 10 cm with a thickness of 1.5 cm;
  • Joints in bamboo structures should be simulated with a fixed joint.
Grasshopper was also used to model a square-based shell with double curvature. Two parameters were set to change the geometry and properties of the structure, as Figure 2 depicts.
  • The dimensions of the flat structure: 4 m, 5 m, and 6 m.
  • The joists spacing of the flat structure: 40 cm, 50 cm, and 60 cm.
The following two types of double curvature shell models were performed for structural analysis (Figure 3): (a) a shell with one module of hyperbolic paraboloid with one joists direction, and (b) a shell with four modules of hyperbolic paraboloids with one joists direction. Furthermore, the structural behavior of the shells was simulated with a grid generated in one and two directions for a comparison of deformations.
The hyperbolic paraboloid was selected as the geometry for the shell, not only because of the shape complexity, but also because of the process of how the surface can be generated. The hyperbolic paraboloid can be created by means of a double curvature surface (i.e., a hyperbola translating over a parabola or vice versa) and by means of a ruled surface (Figure 3a). For this reason, straight bamboo culms can be easily used to create a ruled surface to model a grid shell as a hyperbolic paraboloid.

2.4. Simulation and Structural Analysis

Once the structure was modelled and the changing parameters were determined, the structural behavior was simulated by using the interactive finite element program Karamba3D. The aim here was to verify the data obtained with Karamba3D vs. those obtained from the analytical calculations achieved with the standards.
The bamboo material was modelled in Karamba3D as orthotropic, considering the mechanical properties that help in estimating the bamboo culms behavior when loads are applied to a flat structure composed by beams and joists. Figure 4 shows the structural supports that were placed at the four corners of the quadrangular structure—no displacements or rotations were considered. Finally, a uniformly distributed load of 0.51 kN was applied to the flat and double curvature shells.
It was not possible to model a simulation of bamboo as an isotropic material in Karamba3D with the mechanical values taken from the codes. The following warning appeared in the Material Properties component: For isotropic materials G must be larger than E/3 and smaller than E/2. If this condition is not fulfilled the material behaves very strange.

3. Results and Discussion

3.1. Verification Results

Table 5 presents the results obtained from Equations (1)–(3). Additionally, Table 6 includes the immediate and creep deflections obtained from the substitution of Equations (5) and (6) in (7). Table 6 shows that all cases achieved a greater deflection than the allowable value. This means that the beams did not support the requested loads. This situation would lead to the addition of beams with two or more culms to counteract the deflection. As previously mentioned, this work aimed to compare the values obtained from the NSR-10 code with respect to the values from the Karamba3D software. Future research must be focused on the revision of structural designs that support the requested loads.
In Table 7, the bending stress results obtained from both the analytical procedure with the NSR-10 code and simulation with Karama3D are compared. Then, the Matching Percentage was calculated to determine the degree of coincidence between the two groups of results. The Matching Percentage was calculated by dividing the results of the Bending stress by Karamba3D column by those from the Bending stress by NSR-10 column. Therefore, a maximum matching percentage of 99% and a minimum of 81% were obtained in this study. Additionally, it can be inferred that Karamba3D verification was successful, so the software can be used to test the effectiveness of Guadua modelling. Similarly, a high matching percentage is depicted in the shear force results included in Table 8, where data were obtained by dividing the results of the Shear force by NSR-10 column by those from the Shear force by Karamba3d column. Regarding the shear stress values, Table 9 includes the results obtained from a simple calculation based on the NSR-10 code. However, Karamba3D does not permit this type of calculation. This is one limitation found in the software; therefore, the analytical study of GaK is still recommended.

3.2. Double Curvature Shells Results

Table 10 and Table 11 compare the results from the double curvature shells with one joists’ direction grid vs. the two joists’ directions grid. The optimization value resulted from the division of the Maximum deflection with one direction joists column with the Maximum deflection with two direction joists column. The result obtained from the division was subtracted from, 100% which represents the Maximum deflection with one direction joists. As can be seen, the optimizations were achieved by inserting a second joists’ direction, ranging from 90% to 96%.
It is important to clarify that the detailed procedure attempted to verify the data obtained from the recommendations included in the Colombian NSR-10 code vs. the data obtained with Karamba3D. Therefore, the deflections permitted by the NSR-10 code could be exceeded in the results presented in this work. Future research must review the specifications of structural designs that support the requested loads.
The verification of the data obtained using Karamba3D with respect to the NSR-10 code showed a matching percentage of between 81% and 99% (Table 8) in the results of the bending stress of the shells. Besides, a matching percentage between 88% and 99% (Table 9) was also observed in the results of the shear force of the shells with culm lengths of 4–6 m and spacings of 0.40–0.60 m.
These results confirmed that Karamba3D can be used to effectively perform simulations in the early stages of structural design with Guadua bamboo. In addition, graphic material was obtained with Karamba3D (Figure 5). This graphics aid in the visualization of the results to help the decision-making process and to adapt parameters of the structure, form finding the shape and even adapting materials to reduce deformations. The graphics also helped to observe, using color scales, the deflections, buckling, axial forces, moments and shear forces, among other visual information.
Therefore, Karamba3D was found to be a useful tool to provide rapid feedback and to perform an accurate analysis of complex geometries such as double curvature shells. Particularly, this work tested the structural behavior of two bamboo structures with the same geometry but with different grid compositions (e.g., one or two joists directions). Hence, Karamba3D provided quick observations regarding the maximum deflections stipulated in the NSR-10 code. In this respect, the maximum deflections obtained in the two-way joists structure compared with those obtained in the one-way joist structures were reduced to 98%.

4. Conclusions

International codes and standards for the design of bamboo structures include methodologies that provide calculations of structures with a maximum of two levels. This methodology is a limitation for the design of structures of complex shapes, considering that bamboo is one of the most promising natural materials for structural use because of its mechanical properties. However, obtaining analytical results using the codes and standards is time-consuming and complex.
Therefore, this work proposed a methodology to calculate and simulate Guadua bamboo structures by applying specific requirements included in international codes and by using advanced structural analysis software such as Visual Scripting in Grasshopper in combination with the add-on Karamba3D. The data used to calculate the specific parameters of bamboo structures were primarily based on the Colombian NSR-10 code, after reviewing other standards and codes that were published later with no significant variations from the Colombian design method.
Regarding the comparison between the data obtained from the structural analysis with the Colombian NSR-10 code and the data simulated with Karamba3D, an 81% to 99% matching percentage was observed in the deflection and an 88% to 99% matching percentage in the shear force results. The proposed methodology shows versatility in the structural solution of various geometric shapes used for different construction elements—beams, joists and supports. It also obtained results rapidly by adapting the design parameters, so the proposed workflow can be further applied with optimization algorithms in future research.
In the same way, verification of the data obtained from the analytical process with a digital process in an early design stage of a structure, as performed in this study, provided additional benefits in terms of Grasshopper and Karamba3D; the method provided graphical results and not only numerical, although the latter results were more complete. Undoubtedly, graphic interpretation in the early stages of design can help to easily understand the deformations that a structure may suffer and its possible collapse. Nevertheless, crushing stress values can be easily reached using the shear force provided by the software.
Although the use of Karamba3D can assist during the first steps of the structural design process, it has important limitations. It cannot simulate either crushing stress or shear stress parallel to the fibers. Even stresses such as wind and earthquakes are not producible in Karamba3D. However, graphical results that facilitate decision making in the early stages of design can be obtained when observing excessive deformations or even collapses. At a later stage of the design process, it is recommended to use additional digital platforms of finite elements to simulate other types of stresses such as wind and earthquakes. In brief, the methodology compared analytical and digital processes, which obtained similar numerical data with the difference of the provision of graphical data.
Finally, it is expected that these results could lead to experimentations with different complex geometries and typologies of structural bamboo elements. Future works should include the use of single or multi-objective optimization algorithms to evaluate the performance of bamboo structures. Furthermore, other international codes and standards should be evaluated with Karamba3D, or other software used for structural analysis. The implementation of digital technologies during the initial stages of structural design could lead to more informed decisions and the optimization of many design alternatives.

Author Contributions

Conceptualization, M.G.E.M., E.G.M. and D.A.C.P.; methodology, M.G.E.M. and E.G.M.; software, E.G.M., D.A.C.P. and J.S.M.T.; validation, M.G.E.M. and E.G.M.; formal analysis, M.G.E.M., E.G.M. and D.A.C.P.; investigation, M.G.E.M. and D.A.C.P.; data curation, D.A.C.P.; writing—original draft preparation, M.G.E.M., E.G.M. and D.A.C.P.; writing—review and editing, E.G.M. and D.A.C.P.; visualization, E.G.M., D.A.C.P. and J.S.M.T. All authors have read and agreed to the published version of the manuscript.

Funding

This research received no external funding.

Institutional Review Board Statement

Not applicable.

Informed Consent Statement

Not applicable.

Acknowledgments

The authors acknowledge the support of the Universidad de las Américas Puebla and CONACYT.

Conflicts of Interest

The authors declare no conflict of interest.

References

  1. Zea, E.; Habert, G. Environmental Impacts of Bamboo-Based Construction Materials Representing Global Production Diversity. J. Clean. Prod. 2014, 69, 117–127. [Google Scholar] [CrossRef]
  2. Brown, S. Present and Potential Roles of Forests in the Global Climate Change Debate. Unasylva 1996, 47, 3–10. [Google Scholar]
  3. Abergel, T.; Dulac, J.; Hamilton, I.; Jordan, M.; Pradeep, A. Global Status Report for Buildings and Construction—Towards a Zeroemissions, Efficient and Resilient Buildings and Construction Sector; Environment Programme, United Nations Environment Programme: Nairobi, Kenya, 2015. [Google Scholar]
  4. Hunter, I.R. Bamboo—Solution to Problems. J. Bamboo Ratt. 2002, 1, 101–107. [Google Scholar] [CrossRef] [Green Version]
  5. Shirehjini, R.M.; Xiao, Y. Bamboo Culm Buildings. In Modern Engineered Bamboo Structures; CRC Press: London, UK, 2019; pp. 105–114. ISBN 0429434995. [Google Scholar]
  6. Lorenzo, R.; Mimendi, L. Digitisation of Bamboo Culms for Structural Applications. J. Build. Eng. 2020, 29, 101193. [Google Scholar] [CrossRef]
  7. Lorenzo, R.; Godina, M.; Mimendi, L.; Li, H. Determination of the Physical and Mechanical Properties of Moso, Guadua and Oldhamii Bamboo Assisted by Robotic Fabrication. J. Wood Sci. 2020, 66, 20. [Google Scholar] [CrossRef]
  8. Chung, K.F.; Yu, W.K. Mechanical Properties of Structural Bamboo for Bamboo Scaffoldings. Eng. Struct. 2002, 24, 429–442. [Google Scholar] [CrossRef]
  9. Lo, T.Y.; Cui, H.Z.; Tang, P.W.C.; Tang, H.C. Strength Analysis of Bamboo by Microscopic Investigation of Bamboo Fibre. Constr. Build. Mater. 2008, 22, 1532–1535. [Google Scholar] [CrossRef]
  10. Janssen, J. Designing and Building with Bamboo; Technical University of Eindhoven: Eindhoven, The Netherlands, 2010. [Google Scholar]
  11. Shigeyasu, A.; Yoshinobu, I.; Tamotsu, M.; Yukito, N.; Hiroyuki, S. Fiber Texture and Mechanical Graded Structure of Bamboo. Compos. Part B Eng. 1997, 28, 13–20. [Google Scholar]
  12. Paraskeva, T.S.; Grigoropoulos, G.; Dimitrakopoulos, E.G. Design and Experimental Verification of Easily Constructible Bamboo Footbridges for Rural Areas. Eng. Struct. 2017, 143, 540–548. [Google Scholar] [CrossRef]
  13. ISO 22157-1:2004; Bamboo—Determination of Physical and Mechanical Properties—Part 1: Requirements. International Organization for Standardization: Geneva, Switzerland, 2004.
  14. ISO/TR 22157-2:2004; Bamboo—Determination of Physical and Mechanical Properties—Part 2: Laboratory Manual. International Organization for Standardization: Geneva, Switzerland, 2004.
  15. González, E.; Estrada, M.G.; Di Marco, G. Parametric Analysis of Bamboo Structures in Mexico. In Proceedings of the Inspiring the Next Generation, London, UK, 23–27 August 2021; pp. 1–11. [Google Scholar]
  16. Aladín, G.; Fernanda, M. Caracterización de las Constantes Mecánicas de la Guadua Angustifolia Kunth; Sello Editorial Javeriano-Pontificia Universidad Javeriana: Cali, Colombia, 2018; ISBN 9585453371. [Google Scholar]
  17. Janssen, J.J.A. Mechanical Properties of Bamboo; Springer Science & Business Media: Eindhoven, The Netherlands, 1991; Volume 37, ISBN 9401132364. [Google Scholar]
  18. Awalluddin, D.; Ariffin, M.A.M.; Osman, M.H.; Hussin, M.W.; Ismail, M.A.; Lee, H.-S.; Lim, N.H.A.S. Mechanical Properties of Different Bamboo Species. In Proceedings of the MATEC Web of Conferences; EDP Sciences: Les Ulis, France, 2017; Volume 138, p. 1024. [Google Scholar]
  19. ISO 22156; Bamboo Structures—Bamboo Culms—Structural Design. International Organization for Standardization: Geneva, Switzerland, 2021.
  20. NBR-16828-2; Métodos de Prueba para Determinar las Propiedades Físico-Mecánicas de los Bambúes. Asociación Brasileña de Normas Técnicas: Rio de Janeiro, Brazil, 2020.
  21. Amede, E.A.; Hailemariama, E.K.; Hailemariam, L.M.; Nuramo, D.A. A Review of Codes and Standards for Bamboo Structural Design. Adv. Mater. Sci. Eng. 2021, 2021, 4788381. [Google Scholar] [CrossRef]
  22. Añazco, M. Estudio de Vulnerabilidad del Bambu (Guadua angustifolia) al Cambio Climático en la Costa del Ecuador y Norte Peru; Red Internacional del Bambú y Ratán INBAR: Quito, Ecuador, 2013. [Google Scholar]
  23. NSR-10; Título G—Estructuras de Madera y Estructuras de Guadua. Colombian Association of Earthquake Engineering Colombian Norms for Earthquake-Resistant Design and Construction: Bogota, Colombia, 2010.
  24. E-100, Bambú; Norma Técnica Diseño y Construcción con Bambú. Ministerio de Vivienda, C. y S. Norma Técnica Peruana: Lima, Peru, 2012.
  25. NEC-SE-GUADUA; Estructuras de Guadua (GaK). Ministerio de Desarrollo Urbano y Vivienda Norma Ecuatoriana de la Construcción: Quito, Ecuador, 2016.
  26. NBR-16828-1; Diseño y Dimensionamiento de Estructuras de Bambú. Asociación Brasileña de Normas Técnicas: Rio de Janeiro, Brazil, 2020.
  27. National Building Code of India; Bureau of Indian Standards: New Delhi, India, 2005.
  28. Shenzhen Construction (Group) Co., L. JGJ 254-2011. Available online: https://www.chinesestandard.net/PDF/English.aspx/JGJ254-2011 (accessed on 25 February 2022).
  29. Presinger, C.; Heimrath, M. Karamba—A Toolkit for Parametric Structural Design. Struct. Eng. Int. 2014, 24, 217–221. [Google Scholar] [CrossRef]
  30. Navarrete, S. Diseño Paramétrico. El Gran Desafío Del Siglo XXI. Cuad. Cent. Estud. Diseño Comun. Ens. 2014, 49, 63–72. [Google Scholar] [CrossRef]
  31. Takeuchi, C.; Ayala, E.; Cardona, C. Behaviour of Guadua Angustifolia Kunth Bamboo Specimens with Fish Mouth Cut under Compression Parallel to the Fibre. In Modern Engineered Bamboo Structures; CRC Press: London, UK, 2019; pp. 73–84. ISBN 0429434995. [Google Scholar]
  32. Preisinger, C. Linking Structure and Parametric Geometry. Archit. Des. 2013, 83, 110–113. [Google Scholar] [CrossRef]
  33. Preisinger, C. Manual Karamba3D 2.2.0. Available online: https://manual.karamba3d.com/?q= (accessed on 23 June 2021).
  34. Aksös, A.; Preisinger, C. An Interactive Structural Optimization of Space Frame Structures Using Maching Learning. In Proceedings of the Design Modelling Symposium: Design with All Senses, Berlin, Germany, 23–25 September 2019. [Google Scholar]
  35. Yetkin, O.; Sorguc, A.G. Design Space Exploration of Initial Structural Design Alternatives via Artificial Neural Networks. In Proceedings of the eCAADe: Education and Research in Computer Aided Architectural Design in Europe/SIGraDi: Sociedad Iberoamericana de Gráfica Digital, Porto, Portugal, 11–13 September 2019. [Google Scholar]
  36. Ordoñez, V.R.; Mejía, M.T.; Bárcenas, G.; Ecología, I. Manual para la Construcción Sustentable con Bambú; Comisión Nacional Forestal: Zapopan, Mexico, 2002. [Google Scholar]
  37. García, B.O.F.; Morelos, R.E.P.; Oliva, J.G.S.; Zetina, C.G. Parametric Design and Structural Analysis of Sustainable Bamboo Grid Shells in Mexico. In Proceedings of the IASS Annual Symposia; International Association for Shell and Spatial Structures (IASS): Madrid, Spain, 2015; pp. 1–10. [Google Scholar]
  38. Cristie, V.; Joyce, S.C. Capturing Parametric Design Exploration Process. In Proceedings of the CAADRIA: Association for Computer-Aided Architectural Design Research in Asia, Wellington, New Zealand, 15–18 April 2019; pp. 494–500. [Google Scholar]
  39. Nugroho, N.; Bahtiar, E.T. Bamboo Taper Effect on Third Point Loading Bending Test. Int. J. Eng. Technol. 2013, 5, 2379–2384. [Google Scholar]
Figure 1. Workflow used for data verification.
Figure 1. Workflow used for data verification.
Applsci 12 07522 g001
Figure 3. (a) One module of double curvature shell simulated in Karamba3D; (b) Four modules double curvature shell simulated in Karamba3D.
Figure 3. (a) One module of double curvature shell simulated in Karamba3D; (b) Four modules double curvature shell simulated in Karamba3D.
Applsci 12 07522 g003
Figure 4. Simulation of supports and loads in Karamba3D.
Figure 4. Simulation of supports and loads in Karamba3D.
Applsci 12 07522 g004
Figure 5. (a) Maximum deformations of one module of double curvature shell simulated in Karamba3D; (b) Maximum deformations of four modules double curvature shell simulated in Karamba3D.
Figure 5. (a) Maximum deformations of one module of double curvature shell simulated in Karamba3D; (b) Maximum deformations of four modules double curvature shell simulated in Karamba3D.
Applsci 12 07522 g005
Table 1. Allowable strength values for Guadua A.K.
Table 1. Allowable strength values for Guadua A.K.
Allowable Stresses F i   ( Mpa ) ,   MC = 12 %   1
Fb
bending
Fc ‖
Compression 2
Fv
shear
15141.2
1 MC = Moisture content 2 ‖ Compression parallel to grain. Note: For more information, please refer to [23].
Table 2. Modulus of Elasticity for Guadua A.K.
Table 2. Modulus of Elasticity for Guadua A.K.
Modulus of Elasticity E i   ( Mpa ) ,   MC = 12 %
5 percentile modulusPercentile used to obtain delayed and instantaneous deflections.
E 0.05
7500
Note: For more information, please refer to [23].
Table 3. Data and design parameters.
Table 3. Data and design parameters.
DataAnalyzed Parameters and DimensionsRemarks
Element length
Joist spacing
4, 5 or 6 m
40, 50 or 60 cm
The three lengths are tested with three different joists spacing.
Exterior diameter of the culm (De)10 cmGuadua a. K., in diameters of 9 cm to 12 cm, and internal wall greater than 15% of the culms diameter, is sold in Colombia to be used as beams and columns. In this work, a 10 cm diameter is used.
Wall thickness of the culm (t)1.5 cm
Area (A) A = π 4 D e 2 D e 2 t 2
[23]
Specific weight (γ)700 kg/m3 [16]
Modulus of elasticity E9500 Mpa = 95,000 kg/cm2According to the NSR-10, the percentile modulus—E0.5, G0.5—should be used for structural element analysis.
Shear modulus G G = E 25
Poisson’s ratio0.4 [16]
Live load (L)35 kg/m2Applied to >15° sloping roofs [23].
Dead load (D)Joists spacing = 0.4 m
D = 17 kg/m2


Joists spacing = 0.5 m
D = 15.6 kg/m2


Joists spacing = 0.6 m
D = 12.8 kg/m2
First, the weight per linear meter was calculated with: w = γ × V. The result was then multiplied by the number of culms in a square meter. Finally, 10 kg/m2 weight was added, which corresponds to a bamboo slat as a covering for the shell.
Load combinationD + Lwhere
D = dead load
L = live load
Inertia (I) I x = π D e 4 D i 4 64 [39]Since the bamboo has linear variation in its diameter, its moment of inertia is defined by the equation
where
D e = e x t e r i o r   d i a m e t e r
D i = i n t e r i o r   d i a m e t e r
Radius of gyration I A [23]where
I = inertia
A = area
K240 [23]deflection factor
Table 6. Bending stress values.
Table 6. Bending stress values.
Joists SpacingBeam LengthAllowable Deflection (cm)Immediate
Deflection
(cm)
Creep
Deflections
(cm)
Se l d Δ i Δ f
0.4 m4 m1.72.435.31
5 m2.15.9312.96
6 m2.512.326.88
0.5 m4 m1.72.966.33
5 m2.17.2215.44
6 m2.514.9732.03
0.6 m4 m1.73.356.85
5 m2.18.1816.71
6 m2.516.9734.65
Table 7. Comparison of deflection values.
Table 7. Comparison of deflection values.
Joists SpacingBeam LengthBending Stress by NSR-10 (cm)Bending Stress by Karamba3D (cm)Matching Percentage
Se l
0.4 m4 m5.314.6888%
5 m12.9612.8999%
6 m26.8828.9193%
0.5 m4 m6.335.1481%
5 m15.4413.8590%
6 m32.0331.197%
0.6 m4 m6.855.783%
5 m16.7115.0990%
6 m34.6533.0995%
Table 8. Shear force values.
Table 8. Shear force values.
Joists SpacingBeam LengthShear Force by NSR-10 (kg)Shear Force by Karamba3D (kg)Matching Percentage
Se l v v
0.4 m4 m41.641.899%
5 m525198%
6 m62.462.299%
0.5 m4 m50.65395%
5 m63.2565.397%
6 m75.977.598%
0.6 m4 m57.3665.388%
5 m71.779.590%
6 m86.0491.894%
Table 9. Shear stresses values.
Table 9. Shear stresses values.
Joists SpacingBeam LengthModified Allowable Shear Stress (kg/cm2)Shear Stress Parallel to the Fibers (kg/cm2)
Se l F v f v
0.4 m4 m 1.13
5 m9.691.41
6 m 1.69
0.5 m4 m 1.37
5 m9.691.71
6 m 2.06
0.6 m4 m 1.55
5 m9.691.94
6 m 2.33
Table 10. Maximum deflection of shell with one module.
Table 10. Maximum deflection of shell with one module.
Joists
Spacing
Beam
Length
Maximum Deflection with One Direction JoistsMaximum Deflection with Two Direction JoistsOptimization
(%)
Se l (cm)(cm)
0.4 m4 m8.260.5693
5 m21.200.9396
6 m43.481.5596
0.5 m4 m9.500.7392
5 m23.211.2295
6 m50.771.9296
0.6 m4 m11.381.1490
5 m27.701.6494
6 m57.552.3896
Table 11. Maximum deflection of shells with four modules.
Table 11. Maximum deflection of shells with four modules.
Joists
Spacing
Beam LengthMaximum Deflection with One Direction JoistsMaximum Deflection with Two Direction JoistsOptimization
(%)
Se l (cm)(cm)
0.4 m4 m11.620.4696
5 m28.750.7198
6 m62.681.1298
0.5 m4 m13.080.5995
5 m33.480.9497
6 m71.231.4098
0.6 m4 m15.250.9294
5 m38.021.2697
6 m80.291.7498
Publisher’s Note: MDPI stays neutral with regard to jurisdictional claims in published maps and institutional affiliations.

Share and Cite

MDPI and ACS Style

Estrada Meza, M.G.; González Meza, E.; Chi Pool, D.A.; McNamara Trujillo, J.S. Design Exploration of Bamboo Shells Structures by Using Parametric Tools. Appl. Sci. 2022, 12, 7522. https://doi.org/10.3390/app12157522

AMA Style

Estrada Meza MG, González Meza E, Chi Pool DA, McNamara Trujillo JS. Design Exploration of Bamboo Shells Structures by Using Parametric Tools. Applied Sciences. 2022; 12(15):7522. https://doi.org/10.3390/app12157522

Chicago/Turabian Style

Estrada Meza, María Guadalupe, Edwin González Meza, Doris Abigail Chi Pool, and Jaqueline Sofía McNamara Trujillo. 2022. "Design Exploration of Bamboo Shells Structures by Using Parametric Tools" Applied Sciences 12, no. 15: 7522. https://doi.org/10.3390/app12157522

APA Style

Estrada Meza, M. G., González Meza, E., Chi Pool, D. A., & McNamara Trujillo, J. S. (2022). Design Exploration of Bamboo Shells Structures by Using Parametric Tools. Applied Sciences, 12(15), 7522. https://doi.org/10.3390/app12157522

Note that from the first issue of 2016, this journal uses article numbers instead of page numbers. See further details here.

Article Metrics

Back to TopTop