Simulation of Accelerated Subcritical Flow Profiles in an Open Channel with Emergent Rigid Vegetation
Abstract
:1. Introduction
2. Theory and Literature Predictors for the Drag Coefficient
2.1. Overview and Basic Definition
2.2. Existing Predictors of the Drag Coefficient
3. Experimental Data
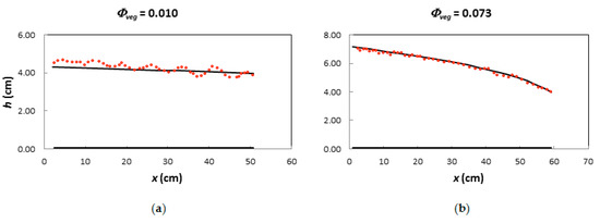
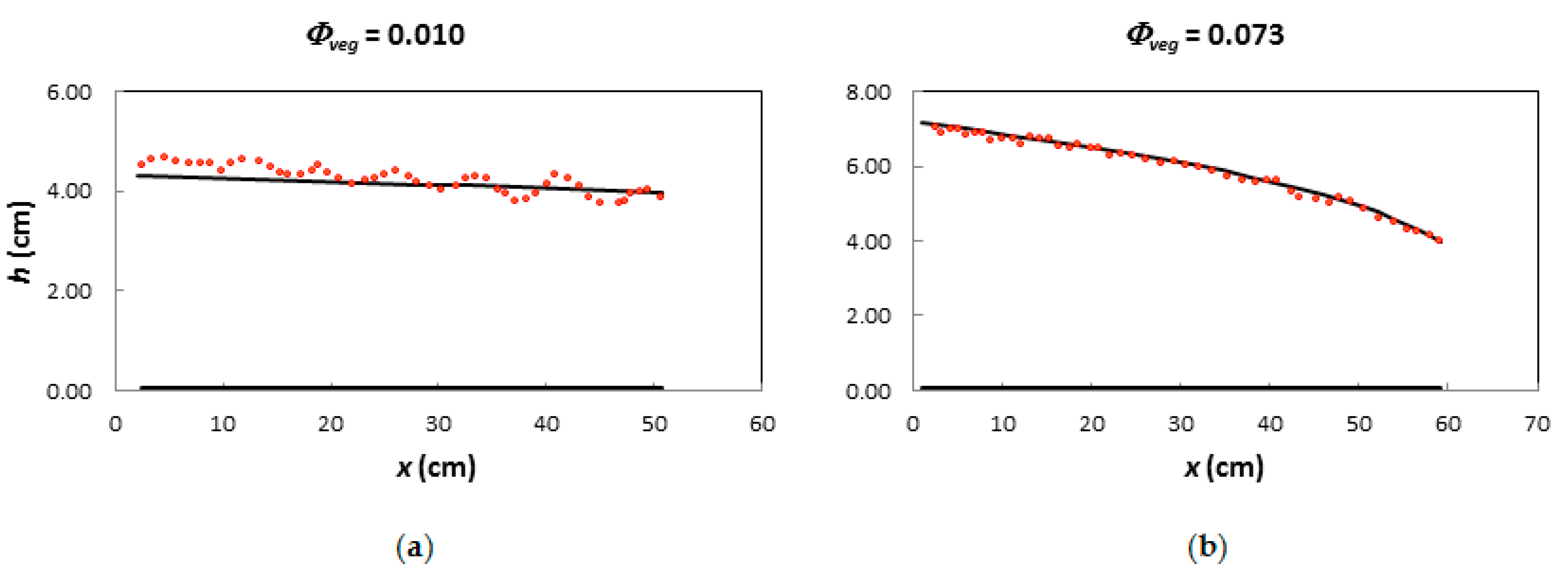
4. Results and Discussion
4.1. Drag Coefficient Predictors Performance
4.2. Wang et al. (2015) Procedure
- the M2 profiles that start from the critical depth have a bell-shaped pattern, at least on one side (T1, T3, T4, T17, T18, T24), and in some cases rather flat (T2, T19, T29). The difference, compared to the trends of Wang et al. [1], is probably accredited to the fact that in those experiments the flume bed was horizontal;
- when the bell is narrow, i.e., the variation in is about 1000–2000, there is, on the left, an increase in as decreases (T7, T9, T10, T21, T22, T28);
- when there is a hydraulic jump in the profile (M3-M2), the value decreases as the increases (T6, T16, T25);
- if the test was performed by inserting the plate at the end of the channel (i.e., with a flow depth, downstream of the flow, higher than the critical one), the trend of slightly increases with (T5, T11, T20, T27) or remains almost constant (T23, T26).
4.3. A New Method to Compute the Average Free Surface Profile
4.4. Dimensional Analysis and Regression Equation for CD
4.5. Calculation of the Free Surface Profiles in Linear Arrangement
4.6. Calculation of the Free Surface Profiles in the Staggered Pattern
5. Conclusions
Author Contributions
Funding
Data Availability Statement
Conflicts of Interest
References
- Wang, W.J.; Huai, W.X.; Thompson, S.; Katul, G.G. Steady nonuniform shallow flow within emergent vegetation. Water Resour. Res. 2015, 51, 10047–10064. [Google Scholar] [CrossRef]
- Peel, M.C. Hydrology: Catchment vegetation and runoff. Prog. Phys. Geog. 2009, 33, 837–844. [Google Scholar] [CrossRef]
- D’Ippolito, A.; Ferrari, E.; Iovino, F.; Nicolaci, A.; Veltri, A. Reforestation and land use change in a drainage basin of Southern Italy. iForest 2013, 6, 175–182. [Google Scholar] [CrossRef] [Green Version]
- Bombino, R.; Pérez-Cutillas, P.; D’Agostino, D.; Denisi, P.; Labate, P.; Martínez-Salvador, A.; Zema, D.A.; Zimbone, S.M.; Conesa-García, C. Comparing the hydrological response of regulated vs. unregulated forested headwaters in the Mediterranean semi-arid environment. Water 2021, 13, 1275. [Google Scholar] [CrossRef]
- Iovino, F. La Ricostruzione Boschiva in Calabria. Modello di Riferimento del Passato con Approcci Attuali in Tema di Tutela del Territorio e Dell’ambiente; Rubbettino Editore: Soveria Mannelli, Italy, 2021. (In Italian) [Google Scholar]
- Wang, H.; Tang, H.W.; Yuan, S.Y.; Lv, S.Q.; Zhao, X.Y. An experimental study of the incipient bed shear stress partition in mobile bed channels filled with emergent rigid vegetation. Sci. China Technol. Sci. 2014, 57, 1165–1174. [Google Scholar] [CrossRef]
- Kazem, M.; Afzalimher, H.; Sui, J.Y. Characteristics of turbulence in the downstream region of a vegetation patch. Water 2021, 13, 3468. [Google Scholar] [CrossRef]
- Coscarella, F.; Penna, N.; Ferrante, A.P.; Gualtieri, P.; Gaudio, R. Turbulent flow through random vegetation on a rough bed. Water 2021, 13, 2564. [Google Scholar] [CrossRef]
- Derkhshan, S.; Afzalimher, H.; Singh, V.P. Effect of vegetation patch distribution on the flow resistance. Int. J. Hydr. Eng. 2021, 10, 19–25. [Google Scholar]
- EU, Directive 2007/60/EC of the European Parliament and of the Council of 23 October 2007 on the Assessment and Management of Flood Risks. 2007. Available online: https://eur-lex.europa.eu/legal-content/EN/TXT/?uri=celex:32007L0060 (accessed on 20 April 2022).
- Kothyari, U.C.; Hayashi, K.; Hashimoto, H. Drag coefficient of unsubmerged rigid vegetation stems in open channel flows. J. Hydraul. Res. 2009, 47, 691–699. [Google Scholar] [CrossRef]
- Curran, J.C.; Hession, W.C. Vegetative impacts on hydraulics and sediment processes across the fluvial system. J. Hydrol. 2013, 505, 364–376. [Google Scholar] [CrossRef]
- Christiansen, T.; Azlak, M.; Ivits-Wasser, E. Floodplains: A Natural System to Preserve and Restore. EEA Report. 2019. Available online: https://www.eea.europa.eu/publications/floodplains-a-natural-system-to-preserve-and-restore (accessed on 20 April 2022).
- Verheij, S.; Fokkens, B.; Buijse, A.D. A Pan-European Survey to Strengthen and Improve Policies and Strategic Planning Regarding River Continuity Restoration; STOWA Report Number: 2021-20; European Centre for River Restoration (ECRR): Saulx-les-Chartreux, France, 2021. [Google Scholar]
- Penna, N.; Coscarella, F.; D’Ippolito, A.; Gaudio, R. Effects of fluvial instability on the bed morphology in vegetated channels. Environ. Fluid Mech. 2022, 22, 619–644. [Google Scholar] [CrossRef]
- Yen, B.C. Open channel flow resistance. J. Hydraul. Eng. 2002, 128, 20–39. [Google Scholar] [CrossRef]
- Rowiński, P.M.; Västilä, K.; Aberle, J.; Järvelä, J.; Kalinowska, M. How vegetation can aid in coping with river management challenges: A brief review. Ecohydrol. Hydrobiol. 2018, 18, 345–354. [Google Scholar] [CrossRef] [Green Version]
- Bonilla-Porras, J.A.; Armanini, A.; Crosato, A. Extended Einstein’s parameters to include vegetation in existing bedload predictors. Adv. Water Resour. 2021, 152, 103928. [Google Scholar] [CrossRef]
- Fathi-Moghadam, M.; Drikvandi, K.H. Manning roughness coefficient for rivers and flood plains with non-submerged vegetation. Int. J. Hydraul. Eng. 2012, 1, 1–4. [Google Scholar]
- Eris, E.; Bombar, G.; Kavakli, Ü. Effect of emergent vegetation distribution on energy loss. In Proceedings of the 4th IAHR Europe Congress, Liege, Belgium, 27–29 July 2016. [Google Scholar]
- Athikalam, P.T.; Vaideeswaran, A.K. Vegetation bioshield for coastal protection in South Asia: Status and way forward. J. Coast. Conserv. 2022, 26, 1–21. [Google Scholar] [CrossRef]
- Bennett, S.J.; Simon, A. Riparian Vegetation and Fluvial Geomorphology; American Geophysical Union: Washington, DC, USA, 2004. [Google Scholar]
- Green, J.C. Comparison of blockage factors in modelling the resistance of channels containing submerged macrophytes. River Res. Appl. 2005, 21, 671–686. [Google Scholar] [CrossRef]
- Nepf, H.M. Hydrodynamics of vegetated channels. J. Hydraul. Res. 2012, 50, 262–279. [Google Scholar] [CrossRef] [Green Version]
- Luhar, M.; Nepf, H.M. From the blade scale to the reach scale: A characterization of aquatic vegetative drag. Adv. Water Resour. 2013, 51, 305–316. [Google Scholar] [CrossRef]
- Afzalimehr, H.; Dey, S. Influence of bank vegetation and gravel bed on velocity and Reynolds stress distributions. Int. J. Sediment Res. 2009, 24, 236–246. [Google Scholar] [CrossRef]
- Rutherfurd, I.D.; Anderson, B.; Ladson, A. Managing the effects of riparian vegetation on flooding. In Principles for Riparian Lands Management; Lovett, S., Price, P., Eds.; Land and Water Australia: Canberra, Australia, 2007; p. 190. [Google Scholar]
- Nabaei, S.F.; Afzalimehr, H.; Sui, J.; Kumar, B.; Nabaei, S.H. Investigation of the effect of vegetation on flow structures and turbulence anisotropy around semi-elliptical abutment. Water 2021, 13, 3108. [Google Scholar] [CrossRef]
- Maji, S.; Hanmaiahgari, P.R.; Balachandar, R.; Pu, J.H.; Ricardo, A.M.; Ferreira, R.M. A Review on hydrodynamics of free surface flows in emergent vegetated channels. Water 2020, 12, 1218. [Google Scholar] [CrossRef]
- Penna, N.; Coscarella, F.; D’Ippolito, A.; Gaudio, R. Bed roughness effects on the turbulence characteristics of flows through emergent rigid vegetation. Water 2020, 12, 2401. [Google Scholar] [CrossRef]
- Penna, N.; Coscarella, F.; D’Ippolito, A.; Gaudio, R. Anisotropy in the free stream region of turbulent flows through emergent rigid vegetation on rough beds. Water 2020, 12, 2464. [Google Scholar] [CrossRef]
- Caroppi, G.; Västilä, K.; Järvelä, J.; Rowiński, P.M.; Giugni, M. Turbulence at water-vegetation interface in open channel flow: Experiments with natural-like plants. Adv. Water Resour. 2019, 127, 180–191. [Google Scholar] [CrossRef]
- Yang, Q.J.; Nepf, H.M. Impact of vegetation on bed load transport rate and bedform characteristics. Water Resour. Res. 2019, 55, 6109–6124. [Google Scholar] [CrossRef]
- Armanini, A.; Cavedon, V. Bed-load through emergent vegetation. Adv. Water Resour. 2019, 129, 250–259. [Google Scholar] [CrossRef]
- Zhao, T.; Nepf, H.M. Turbulence dictates bedload transport in vegetated channels without dependence on stem diameter and arrangement. Geophys. Res. Lett. 2021, 48, e2021GL095316. [Google Scholar] [CrossRef]
- Vargas-Luna, A.; Crosato, A.; Calvani, G.; Uijttewaal, W.S.J. Representing plants as rigid cylinders in experiments and models. Adv. Water Resour. 2016, 93, 205–222. [Google Scholar] [CrossRef] [Green Version]
- Sturm, T.W. Open Channel Hydraulics, 2nd ed.; McGraw-Hill: New York, NY, USA, 2010; p. 546. [Google Scholar]
- Lauria, A.; Alfonsi, G. Numerical Investigation of Ski Jump Hydraulics. J. Hydraul. Eng. 2020, 146, 04020012. [Google Scholar] [CrossRef]
- Lauria, A.; Alfonsi, G.; Tafarojnoruz, A.J.F. Flow pressure behavior downstream of ski jumps. Fluids 2020, 5, 168. [Google Scholar] [CrossRef]
- Kim, S.J.; Stoesser, T. Closure modeling and direct simulation of vegetation drag in flow through emergent vegetation. Water Resour. Res. 2011, 47, 10511. [Google Scholar] [CrossRef]
- Freeman, G.E.; Rahmeyer, W.J.; Copeland, R. Determination of Resistance Due to Shrubs and Woody Vegetation; ERDC/CHL TR-00-25; Engineer Research and Development Center, US Army Corps of Engineers: Vicksburg, MI, USA, 2000. [Google Scholar]
- James, C.S.; Birkhead, A.L.; Jordanova, A.A.; Sullivan, J.J. Flow resistance of emergent vegetation. J. Hydraul. Eng. 2004, 42, 390–398. [Google Scholar] [CrossRef]
- Armanini, A.; Righetti, M.; Grisenti, P. Direct measurement of vegetation resistance in prototype scale. J. Hydraul. Res. 2005, 42, 481–487. [Google Scholar] [CrossRef]
- Caroppi, G.; Västilä, K.; Järvelä, J.; Lee, C.; Ji, U.; Kim, H.S.; Kim, S. Flow and wake characteristics associated with riparian vegetation patches: Results from field-scale experiments. Hydrol. Processes. 2022, 36, e14506. [Google Scholar] [CrossRef]
- Aberle, J.; Järvelä, J. Flow resistance of emergent rigid and flexible floodplain vegetation. J. Hydraul. Res. 2013, 51, 33–45. [Google Scholar] [CrossRef]
- Vargas-Luna, A.; Crosato, A.; Uijttewaal, W.S.J. Effects of vegetation on flow and sediment transport: Comparative analyses and validation of predicting models. Earth Surf. Process. Landf. 2015, 40, 157–176. [Google Scholar] [CrossRef]
- Jalonen, J.; Järvelä, J. Estimation of drag forces caused by natural woody vegetation of different scales. J. Hydrodyn. 2014, 26, 608–623. [Google Scholar] [CrossRef]
- Yerdelen, C.; Tayfur, G.; Ozyaman, C. The effect of leafless and tandem vegetation on streamflow resistance in open channels. In Proceedings of the 11th International Congress on Advances in Civil Engineering, Istanbul, Turkey, 21–25 October 2014. [Google Scholar]
- Zhang, H.; Wang, Z.; Xu, W.; Wang, H. Determination of emergent vegetation effects on Manning’s coefficient of gradually varied flow. IEEE Access 2019, 7, 146778–146790. [Google Scholar] [CrossRef]
- Zhang, S.; Liu, M.; Li, G.; Zhang, J.; Chen, S. Impact of the contact area between vegetation stalks and water flow on the hydraulic characteristics of sloped land. Arabian J. Geosci. 2021, 14, 482. [Google Scholar] [CrossRef]
- Schlichting, H. Grenzschichttheorie (Boundary Layer Theory); Braun: Karlsruhe, Germany, 1982. (In German) [Google Scholar]
- Cheng, N.S. Calculation of drag coefficient for array of emergent circular cylinder with pseudofluid model. J. Hydraul. Eng. 2013, 139, 602–611. [Google Scholar] [CrossRef]
- Liu, X.; Zeng, Y. Drag coefficient for rigid vegetation in subcritical open-channel flow. Environ. Fluid. Mech. 2017, 17, 1035–1050. [Google Scholar] [CrossRef]
- Sonnenwald, F.; Stovin, V.; Guymer, I. Estimating drag coefficient for arrays of rigid cylinders representing emergent vegetation. J. Hydraul. Res. 2018, 57, 591–597. [Google Scholar] [CrossRef] [Green Version]
- D’Ippolito, A.; Calomino, F.; Alfonsi, G.; Lauria, A. Flow resistance in open channel due to vegetation at reach scale: A review. Water 2021, 13, 116. [Google Scholar] [CrossRef]
- D’Ippolito, A.; Calomino, F.; Alfonsi, G.; Lauria, A. Drag coefficient of in-line emergent vegetation in open channel flow. Int. J. River Basin Manag. 2021, 15, 329–334. [Google Scholar] [CrossRef]
- Liu, M.Y.; Huai, W.X.; Yang, Z.H.; Zeng, Y.H. A genetic programming-based model for drag coefficient of emergent vegetation in open channel flows. Adv. Water Resour. 2020, 140, 103582. [Google Scholar] [CrossRef]
- Li, R.M.; Shen, H.W. Effect of tall vegetations on flow and sediment. J. Hydraul. Div. 1973, 99, 793–814. [Google Scholar] [CrossRef]
- Petryk, S. Drag on Cylinders in Open Channel Flow. Ph.D. Thesis, Colorado State University, Fort Collins, CO, USA, 1969. [Google Scholar]
- Tanino, Y.; Nepf, H.M. Laboratory investigation of mean drag in random array of rigid, emergent cylinders. J. Hydraul. Eng. 2008, 134, 34–41. [Google Scholar] [CrossRef]
- Cheng, N.S.; Nguyen, H.T. Hydraulic radius for evaluating resistance induced by simulated emergent vegetation in open-channel flow. J. Hydraul. Eng. 2011, 137, 995–1004. [Google Scholar] [CrossRef]
- Ishikawa, Y.; Mizuhara, K.; Ashida, S. Effect of density of trees on drag exerted on trees in river channels. J. For. Res. 2000, 5, 271–279. [Google Scholar] [CrossRef]
- D’Ippolito, A.; Lauria, A.; Alfonsi, G.; Calomino, F. Investigation of flow resistance exerted by rigid emergent vegetation in open channel. Acta Geophys. 2019, 67, 971–986. [Google Scholar] [CrossRef]
- Nepf, H.M. Drag, turbulence and diffusion in flow through emergent vegetation. Water Resour. Res. 1999, 35, 479–489. [Google Scholar] [CrossRef]
- Lama, G.F.C.; Errico, A.; Francalanci, S.; Solari, L.; Preti, F.; Chirico, G.B. Evaluation of flow resistance models based on field experiments in a partly vegetated reclamation channel. Geosciences 2020, 10, 47. [Google Scholar] [CrossRef] [Green Version]
- Yerdelen, C.; Ozyaman, C.; Mazdeh, A.M. Stem drag coefficient calculation using uniform and non-uniform assumption of flow. In Proceedings of the 3rd Space for Hydrology Workshop, ESA-ESRIN, Frascati, Italy, 15–17 September 2015. [Google Scholar]
- Schoneboom, T.; Aberle, J.; Dittrich, A. Spatial variability, mean drag forces, and drag coefficients in an array of rigid cylinders. In Experimental Methods in Hydraulic Research; Rowinski, P., Ed.; Springer: Berlin/Heidelberg, Germany, 2011; Volume 1, pp. 255–265. [Google Scholar]












| Test n. | Arrangement | Q (L/s) | i (%) | d (mm) | ϕveg (%) | Profile Type |
|---|---|---|---|---|---|---|
| T1 | D9 | 13.55 | 2.02 | 10 | 4.36 | M2 |
| T2 | D9 | 16.39 | 2.02 | 10 | 4.36 | M2 |
| T3 | D9 | 7.90 | 1.35 | 10 | 4.36 | M2 |
| T4 | D9 | 10.96 | 1.35 | 10 | 4.36 | M2 |
| T5 1 | D9 | 13.77 | 1.35 | 10 | 4.36 | M2 |
| T6 | D5 | 16.31 | 2.02 | 10 | 1.21 | M3-M2 |
| T7 | D4 | 10.96 | 1.35 | 10 | 0.97 | M3-M2 |
| T8 | D9 | 8.6 | 2.02 | 8 | 2.79 | M2 |
| T9 | D5 | 10.92 | 1.35 | 10 | 1.21 | M3-M2 |
| T10 | D9 | 5.29 | 1.35 | 10 | 4.36 | M2 |
| T11 1 | D9 | 14.62 | 0.48 | 8 | 2.79 | M2 |
| T12 | D9 | 5.77 | 2.02 | 8 | 2.79 | M2 |
| T13 | D4-5 | 7.7 | 0.48 | 8 | 0.63 | M2 |
| T14 | D4-5 | 13.2 | 0.48 | 8 | 0.63 | M2 |
| T15 | D4-5 | 17.4 | 0.48 | 8 | 0.63 | M2 |
| T16 | D4 | 16.31 | 2.02 | 10 | 0.97 | M3-M2 |
| T17 | D9 | 5.27 | 2.02 | 10 | 4.36 | M2 |
| T18 | D9 | 7.87 | 2.02 | 10 | 4.36 | M2 |
| T19 | D9 | 10.86 | 2.02 | 10 | 4.36 | M2 |
| T20 | D9 | 7.99 | 0.48 | 10 | 4.36 | M2 |
| T21 | D5 | 13.77 | 1.35 | 10 | 1.21 | M2 |
| T22 | D4 | 13.77 | 1.35 | 10 | 0.97 | M3-M2 |
| T23 1 | D9 | 7.99 | 1.35 | 10 | 4.36 | M2 |
| T24 | D9 | 13.77 | 1.35 | 10 | 4.36 | M2 |
| T25 | D5 | 13.88 | 2.02 | 10 | 1.21 | M3-M2 |
| T26 1 | D9 | 14.53 | 1.35 | 8 | 2.79 | M2 |
| T27 1 | D9 | 11.61 | 0.48 | 8 | 2.79 | M2 |
| T28 | D9 | 11.55 | 2.02 | 8 | 2.79 | M2 |
| T29 | D9 | 14.62 | 2.02 | 8 | 2.79 | M2 |
Publisher’s Note: MDPI stays neutral with regard to jurisdictional claims in published maps and institutional affiliations. |
© 2022 by the authors. Licensee MDPI, Basel, Switzerland. This article is an open access article distributed under the terms and conditions of the Creative Commons Attribution (CC BY) license (https://creativecommons.org/licenses/by/4.0/).
Share and Cite
D’Ippolito, A.; Calomino, F.; Penna, N.; Dey, S.; Gaudio, R. Simulation of Accelerated Subcritical Flow Profiles in an Open Channel with Emergent Rigid Vegetation. Appl. Sci. 2022, 12, 6960. https://doi.org/10.3390/app12146960
D’Ippolito A, Calomino F, Penna N, Dey S, Gaudio R. Simulation of Accelerated Subcritical Flow Profiles in an Open Channel with Emergent Rigid Vegetation. Applied Sciences. 2022; 12(14):6960. https://doi.org/10.3390/app12146960
Chicago/Turabian StyleD’Ippolito, Antonino, Francesco Calomino, Nadia Penna, Subhasish Dey, and Roberto Gaudio. 2022. "Simulation of Accelerated Subcritical Flow Profiles in an Open Channel with Emergent Rigid Vegetation" Applied Sciences 12, no. 14: 6960. https://doi.org/10.3390/app12146960
APA StyleD’Ippolito, A., Calomino, F., Penna, N., Dey, S., & Gaudio, R. (2022). Simulation of Accelerated Subcritical Flow Profiles in an Open Channel with Emergent Rigid Vegetation. Applied Sciences, 12(14), 6960. https://doi.org/10.3390/app12146960

