Computer-Aided Design of Traditional Jigs and Fixtures
Abstract
1. Introduction
2. Literature Review
3. Computer-Aided Design of Traditional Jigs and Fixtures
4. Architecture of the Proposed System
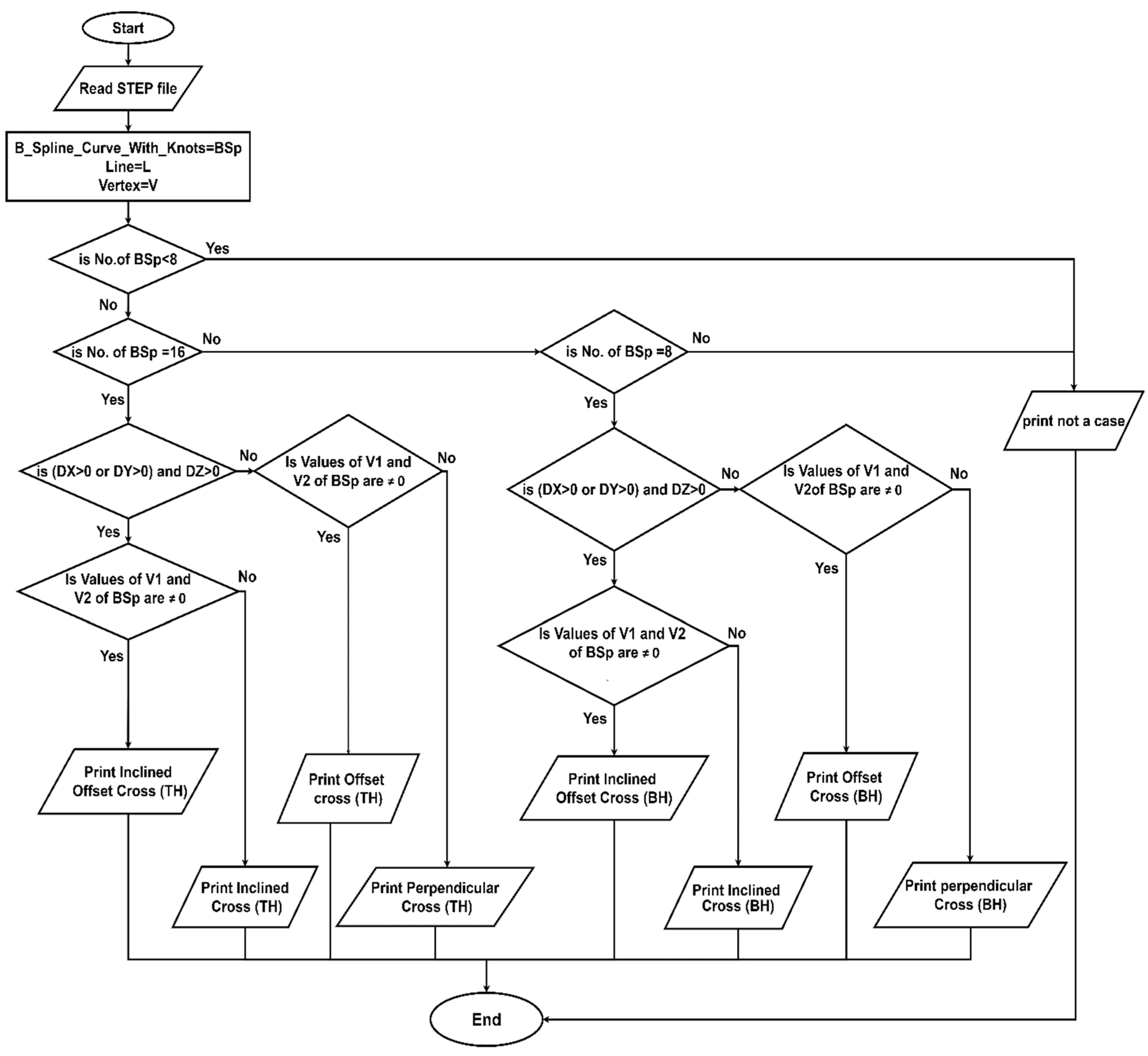
4.1. Data Extraction and Feature Recognition
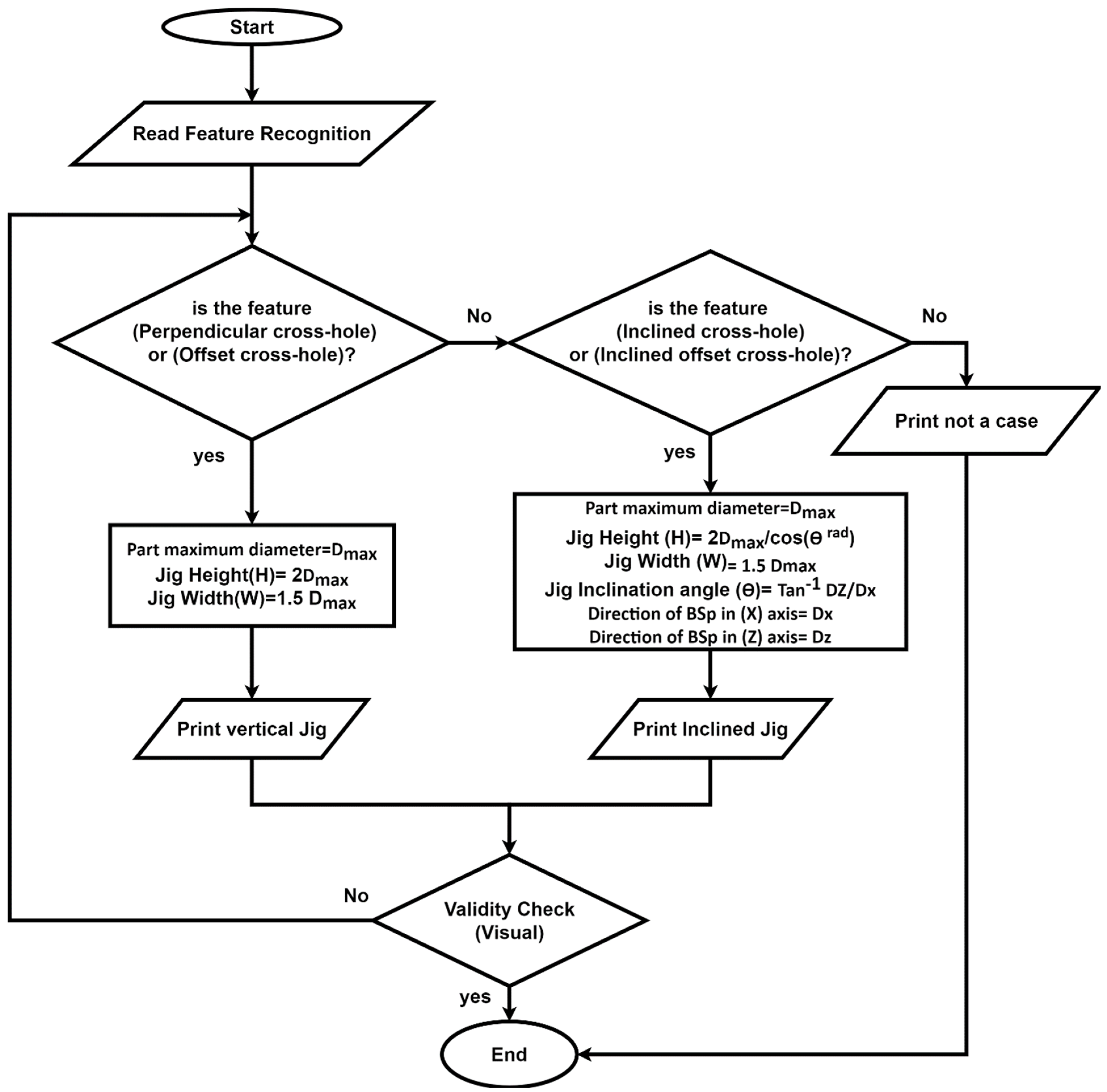
4.2. Design of Jigs and Fixtures
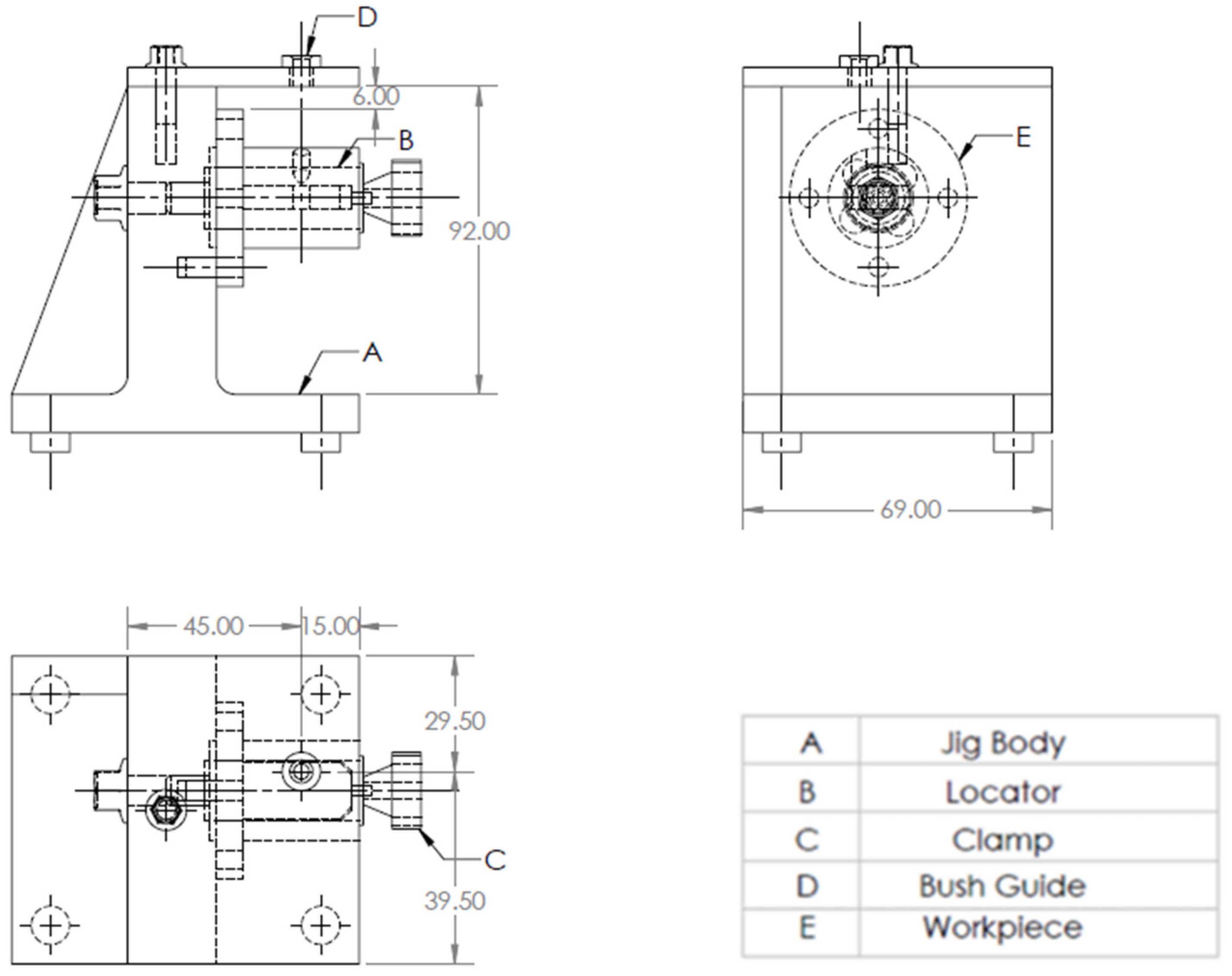
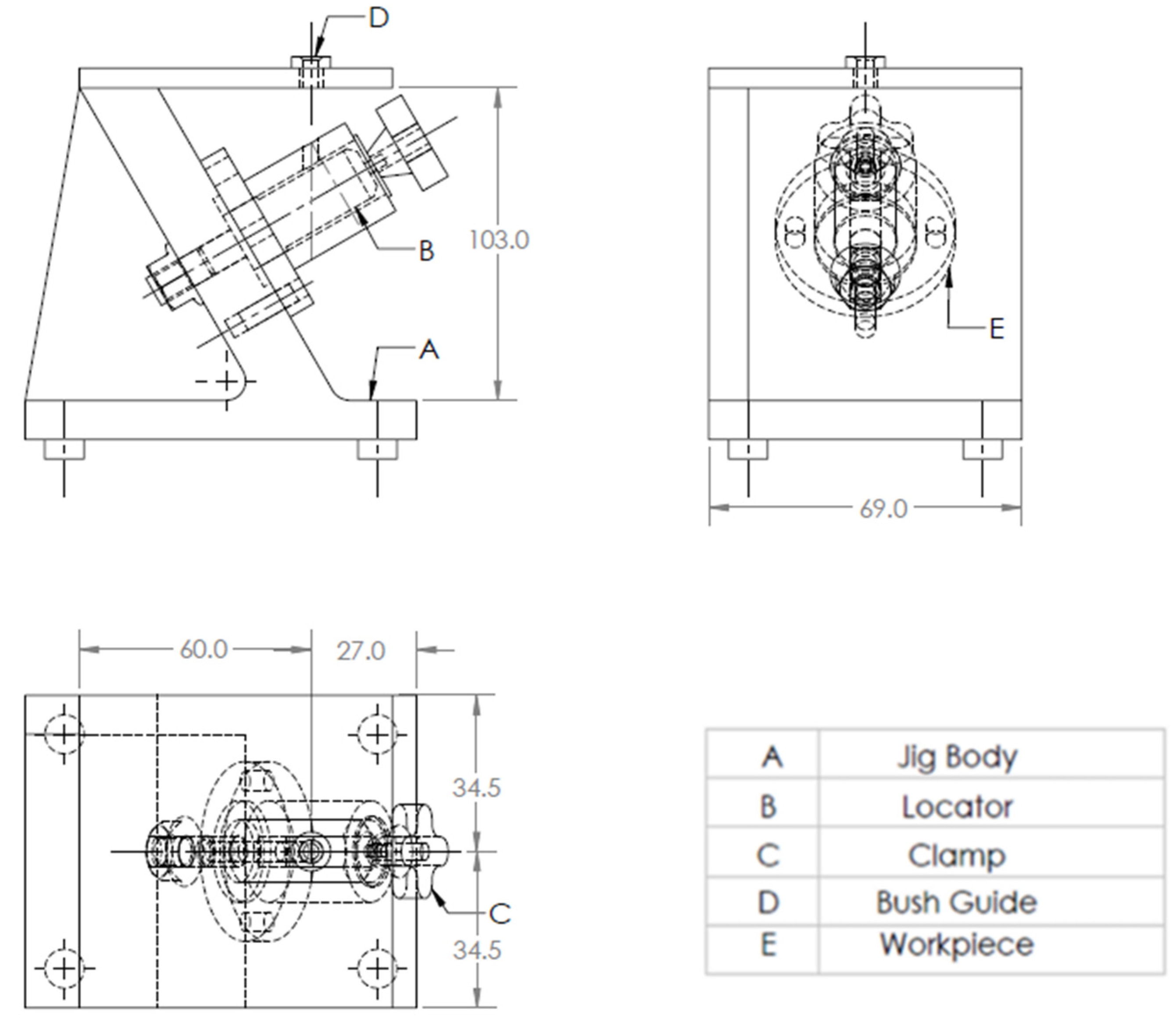
5. Validation of the Proposed System
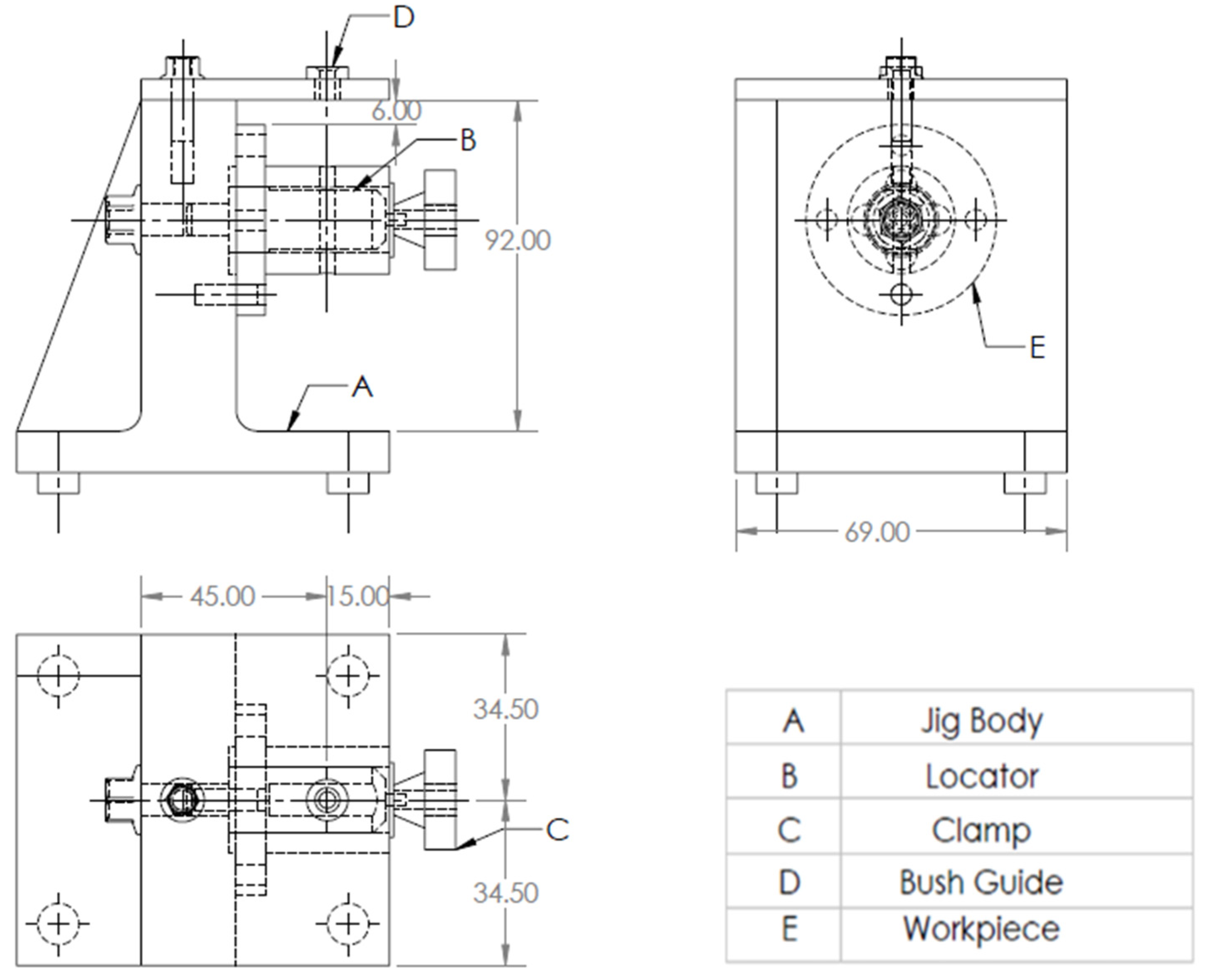
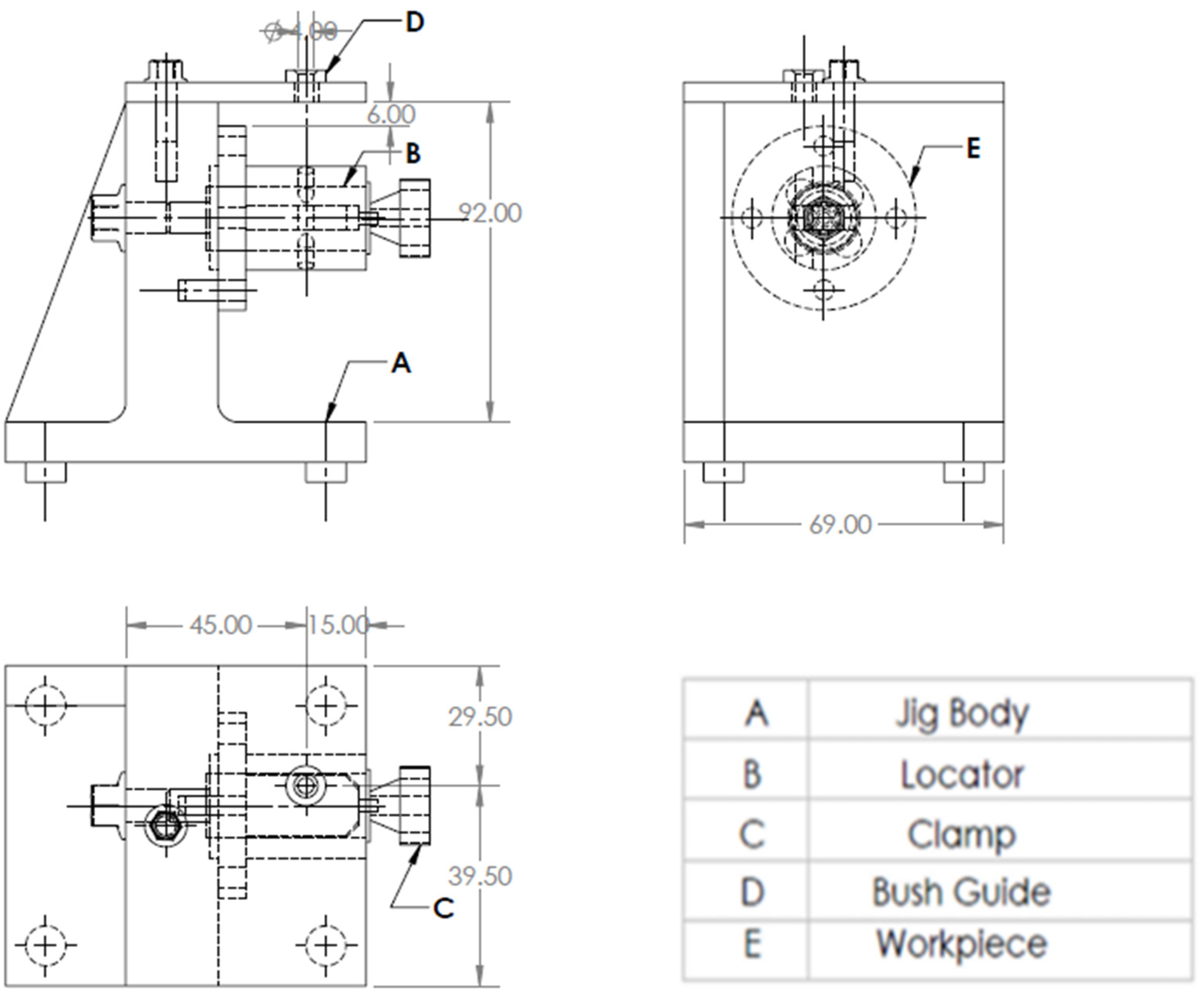
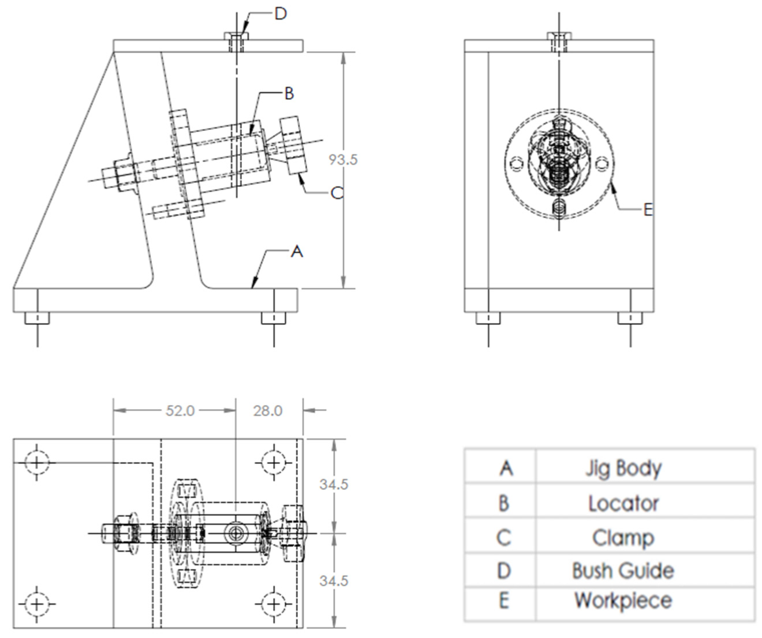
5.1. The System Interface
5.2. The First Screen
5.3. The Second Screen
5.4. The Third Screen
5.5. The Fourth Screen
5.6. The Fifth Screen
5.7. The Sixth Screen
6. Design Verification
7. Conclusions
Author Contributions
Funding
Data Availability Statement
Acknowledgments
Conflicts of Interest
References
- Kb, S.; Babu, K.R. An Advanced Treatise on Jigs and Fixture Design. Int. J. Eng. Res. Technol. 2013, 2, 1076–1080. [Google Scholar]
- Mervyn, F.; Kumar, A.S.; Bok, S.H.; Nee, A.Y.C. Development of an Internet-enabled interactive fixture design system. Comput. Aided Des. 2003, 35, 945–957. [Google Scholar] [CrossRef]
- Hussein, H.M.A.; Mahrous, A.; Barakat, A.F.; Dawood, O.M. Computer-Aided Traditional Jigs and Fixtures Design. In Proceedings of the 17th International Conference on Applied Mechanics and Mechanical Engineering, Cairo, Egypt, 19–21 April 2016; pp. 8–18. [Google Scholar] [CrossRef]
- Sánchez, H.T.; Estrems, M.; Faura, F. Determination of Key Workpiece Product Characteristics in a Machining Fixture Using Uncertainty Analysis and Loss Cost Function Implementation. Int. J. Adv. Manuf. Technol. 2009, 42, 452. [Google Scholar] [CrossRef]
- Bi, Z.M.; Zhang, W.J. Flexible fixture design and automation: Review, issues and future directions. Int. J. Prod. Res. 2001, 39, 2867–2894. [Google Scholar] [CrossRef]
- Ibrahim, A.D.; Abdelwahab, S.A.; Hussein, H.M.A.; Ahmed, I. Review of Automatic Feature Recognition of Cylindrical Parts. Int. Res. J. Eng. Technol. 2019, 6, 1219–1233. [Google Scholar]
- Hong, S.W. Development of Modular Jigs and Fixture for CATIA. Bachelor’s Thesis, Universti Tecknikal Malaysia, Melaka, Malaysia, 2007. [Google Scholar]
- Wang, H.; Rong, Y.; Li, H.; Shaun, P. Computer-aided fixture design: Recent research and trends. Computer-aided fixture design: Recent research and trends. Comput. Aided Des. 2010, 42, 1085–1094. [Google Scholar] [CrossRef]
- Nee, A.Y.C.; Whybrew, K.; Kumar, A.S. Advanced Fixture Design for FMS; Springer: London, UK, 1995. [Google Scholar] [CrossRef]
- Rong, Y.; Huang, S.H.; Hou, Z. Advanced Computer-Aided Fixture Design; Springer: London, UK, 2005. [Google Scholar] [CrossRef]
- Wang, H.; Rong, Y.K. Case based reasoning method for computer-aided welding fixture design. Comput. Aided Des. 2008, 40, 1121–1132. [Google Scholar] [CrossRef]
- Hashemi, H.; Shaharoun, A.M.; Izman, S.; Kurniawan, D. Recent Developments on Computer-aided Fixture Design: Case Based Reasoning Approaches. Adv. Mech. Eng. 2014, 6, 484928. [Google Scholar] [CrossRef]
- Joshi, P.H. Jigs and Fixtures—Design Manual, 2nd ed.; McGraw Hill: New York, NY, USA, 2003; ISBN 0-07-140556-9. [Google Scholar]
- Nee, A.Y.C.; Tao, Z.J.; Kumar, S. An Advanced Treatise on Fixture Design and Planning; Series on Manufacturing Systems and Technology; World Scientific: Singapore, 2004; ISBN 981-256-059-9. [Google Scholar]
- Kumar, A.S.; Nee, A.Y.C.; Prombanpong. Expert fixture-design system for an automated manufacturing environment. Comput. Des. 1992, 24, 316–326. [Google Scholar] [CrossRef]
- Alarco’n, R.H.; Chueco, J.R.; Garcia, J.M.P.; Idoipe, V.A. Fixture knowledge model development and implementation based on a functional design approach. Robot. Comput. Integr. Manuf. 2010, 26, 56–66. [Google Scholar] [CrossRef]
- Selvakumar, S.; Arulshri, K.P.; Padmanaban, K.P.; Sasikumar, K.S.K. Design and optimization of machining fixture layout using ANN and DOE. Int. J. Adv. Manuf. Technol. 2013, 65, 1573–1586. [Google Scholar] [CrossRef]
- Hashemi, H.; Shaharoun, A.M.; Sudin, I. A case-based reasoning approach for design of machining fixture. Int. J. Adv. Manuf. Technol. 2014, 74, 113–124. [Google Scholar] [CrossRef]
- Fu, W.; Campbell, M.I. Concurrent fixture design for automated manufacturing process planning. Int. J. Adv. Manuf. Technol. 2014, 76, 375–389. [Google Scholar] [CrossRef]
- Ivanov, V.; Pavlenko, I.; Liaposhchenko, O.; Gusak, O.; Pavlenko, V. Computer-Aided Positioning of Elements of the System ‘Fixture—Workpiece’. In Proceedings of the 3rd EAI International Conference on Management of Manufacturing Systems (MMS 2018), Dubrovnik, Croatia, 6–8 November 2018; European Alliance for Innovation: Gent, Belgium, 2018. [Google Scholar] [CrossRef]
- Okpala, C.C.; Okechukwu, E. The Design and Need for Jigs and Fixtures in Manufacturing. Sci. Res. 2015, 3, 213–219. [Google Scholar] [CrossRef]
- Boyle, I.; Rong, Y.; Brown, D.C. A review and analysis of current computer-aided fixture design approaches. Robot. Comput. Integr. Manuf. 2011, 27, 1–12. [Google Scholar] [CrossRef]
- Kang, Y.; Rong, Y.; Yang, J.C. Computer-aided Fixture Design Verification. Part 1. The Framework and Modelling. Int. J. Adv. Manuf. Technol. 2003, 21, 827–835. [Google Scholar] [CrossRef]
- Hashemi, H.; Shaharoun, A.M.; Izman, S. Fixture Designers Guidance: A Review of Recent Advanced Approaches. Jordan J. Mech. Ind. Eng. 2014, 8, 377–384. [Google Scholar]
- Kumar, J.; Roy, N. Feature Recognition of Rotational Parts Using Biquadratic Bezirer Patches. In Proceedings of the International Conference on Mechanical Engineering, Dhaka, Bangladesh, 29–31 December 2007; Bangladesh University of Engineering and Technology: Dhaka, Bangladesh, 2007; pp. 1–8. [Google Scholar]
- Malleswari, V.N. Automatic Feature Recognition for Rotational Components from STEP Files. Ph.D. Thesis, Andhra University, College of Engineering, Andhra, India, 2013. [Google Scholar]
- Ibrahim, A.D.; Abdelwahab, S.A.; Hussein, H.M.A. Automatic Feature Recognition of Cross Holes in Hollow Cylinders. J. Inst. Eng. Ser. C 2021, 102, 257–274. [Google Scholar] [CrossRef]
- Sreeramulu, D.; Rao, C. A new methodology for recognizing features in rotational parts using STEP data exchange standard. Int. J. Eng. Sci. Technol. 2012, 3, 6. [Google Scholar] [CrossRef]
- Nasr, E.A.; Khan, A.A.; Al-Ahmari, A.; Hussein, H.M.A. A Feature Recognition System Using Geometric Reasoning. In Proceedings of the International Conference on Manufacture of Lightweight Components (ManuLight2014), Dortmund, Germany, 3–4 April 2014; Volume 18, pp. 238–243. [Google Scholar] [CrossRef][Green Version]
- Hussein, H.M.A.; Nasr, E.A.; Khan, A.A. Automated Feature Extraction from Cylindrical Parts Based on STEP. In Proceedings of the 17th International Conference on Applied Mechanics and Mechanical Engineering, Cairo, Egypt, 19–21 April 2016. [Google Scholar]
- Venkataraman, K. Design of Jigs, Fixtures, Press Tools; John Wiley & Sons Ltd.: Hoboken, NJ, USA, 2015. [Google Scholar]


























































| Ref. No. | Authors | System Details | Remarks |
|---|---|---|---|
| [15] | A.S. Kumar, A.Y.C. Nee, and S. Prombanpong (1992) | Used an integrated expert system shell with computer-aided design (CAD). | Developed a complete system for automated fixture design; this system recognizes manufacturing features in the CAD model, determines set-ups, and generates the fixture configuration based on the 3-2-1 locating principle. |
| [9] | A.Y.C. Nee, K. Whybrew, and A.S. Kumar (1995) | Used heuristic rule-based method to generate a fixturing recommendations list which includes the locating and base elements for the fixture. | Presented an expert system for performing the fixture design task and generated a list of fixturing recommendations including the locating and base elements for the fixture. |
| [16] | R.H.Alarco’n, J.R. Chueco, J.M.P.Garcia, and A.V. Idoipe (2010) | Used a knowledge model for the fixture design. | Presented an automatic fixture design system developed by knowledge-based engineering application. |
| [17] | S. Selvakumar, K.P. Arulshri, K.P. Padmanaban, and K.S.K. Sasikumar (2013) | Used an artificial neural networks (ANN)-based algorithm with the design of experiments (DOE). | Proposed a hybrid system for designing the optimum fixture layout to decrease the maximum the workpiece’s elastic deformation caused by the clamping and machining forces during the machining operation. |
| [18] | H. Hashemi, A.M. Shaharoun, and I. Sudin (2014) | Used a case-based reasoning method for improving the fixture design process efficiency. | Proposed a system of fixture design in which an appropriate workpiece was found in the first level of the database by applying design requirements. This allowed the proper conceptual fixture design to be achieved by retrieving a related fixture case from the second level. |
| [19] | W. Fu, I. Matthew, and Campbell (2014) | Used a developed hierarchical search system to identify which operations were suitable in terms of manufacturing cost, time, and fixture quality. | Demonstrated a rule-based algorithm that defines fixture design for a set of operations. |
| [3] | H.M.A Hussein, A. Mahrous, A.F. Barakat, and O.M. Dawood (2016) | Used a package including AutoCAD software and Visual Basic programming language. | Developed a systematic framework for a computer-aided design of traditional jigs and fixtures; this system is limited to cylindrical parts having axisymmetrical features. |
| [20] | V. Ivanov, I. Pavlenko, O. Liaposhchenko, O. Gusak, and V. Pavlenko (2018) | Used a technique integrated into a computer-aided fixture design system based on a process-oriented approach. | Proposed a methodology for computer-aided positioning of functional fixture elements regarding the technological part parameters; this system reduced the fixture design time of the drilling, milling, and boring operations and improved the fixtures‘ components quality. |
Publisher’s Note: MDPI stays neutral with regard to jurisdictional claims in published maps and institutional affiliations. |
© 2021 by the authors. Licensee MDPI, Basel, Switzerland. This article is an open access article distributed under the terms and conditions of the Creative Commons Attribution (CC BY) license (https://creativecommons.org/licenses/by/4.0/).
Share and Cite
Ibrahim, A.D.; Hussein, H.M.A.; Ahmed, I.; Nasr, E.A.; Kamrani, A.; Abdelwahab, S.A. Computer-Aided Design of Traditional Jigs and Fixtures. Appl. Sci. 2022, 12, 3. https://doi.org/10.3390/app12010003
Ibrahim AD, Hussein HMA, Ahmed I, Nasr EA, Kamrani A, Abdelwahab SA. Computer-Aided Design of Traditional Jigs and Fixtures. Applied Sciences. 2022; 12(1):3. https://doi.org/10.3390/app12010003
Chicago/Turabian StyleIbrahim, Abdullah D., Hussein M. A. Hussein, Ibrahim Ahmed, Emad Abouel Nasr, Ali Kamrani, and Sabreen A. Abdelwahab. 2022. "Computer-Aided Design of Traditional Jigs and Fixtures" Applied Sciences 12, no. 1: 3. https://doi.org/10.3390/app12010003
APA StyleIbrahim, A. D., Hussein, H. M. A., Ahmed, I., Nasr, E. A., Kamrani, A., & Abdelwahab, S. A. (2022). Computer-Aided Design of Traditional Jigs and Fixtures. Applied Sciences, 12(1), 3. https://doi.org/10.3390/app12010003

