A Metaheuristic Harris Hawk Optimization Approach for Coordinated Control of Energy Management in Distributed Generation Based Microgrids
Abstract
1. Introduction
- Power losses are not taken into considered in some papers.
- Battery charging and discharging intervals are not considered in some papers.
- High computational complexity in some of the above indicated references.
2. EMS Problem Formulation
2.1. Objective Function
2.2. Constraints of the Objective Function
2.3. Calculation of Energy Cost and Bids for the Microgrid Elements
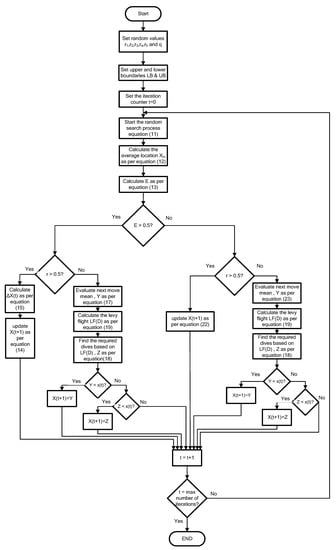
3. Proposed HHO-Based EMS
4. Simulation Results
4.1. Case Study 1
4.2. Case Study 2
5. Discussion and Analysis
6. Conclusions
Author Contributions
Funding
Conflicts of Interest
Nomenclature
| minimum operation cost | |
| cost per kW of active power generated by i | |
| generated active power of i | |
| t | time |
| power exchange between utility grid and microgrid | |
| market price of active power exchanged | |
| NT | total hours |
| NG | total number of distributed generations |
| ND | total number of load levels |
| MG | Microgrid |
| load active power at time t | |
| minimum generation limit of generator i at time t | |
| maximum generation limit of generator i at time t | |
| minimum generation limit of utility grid at time t | |
| maximum generation limit of utility grid at time t | |
| cheduled spinning reserve at time t | |
| energy stored in battery | |
| minimum energy to be stored in battery | |
| maximum energy to be stored in battery | |
| rate of charge | |
| rate of discharge | |
| max charge | |
| max discharge | |
| predefined time for charge or discharge | |
| charge efficiency | |
| discharge efficiency | |
| bid price | |
| price of fuel | |
| output power | |
| generation unit efficiency | |
| payback amount | |
| nominal power generation | |
| bid price | |
| AP | annual energy production |
| annual investment cost | |
| installation cost | |
| location of hawk at iteration t+1 | |
| location of rabbit | |
| random choice of hawk | |
| average location of current population of hawks | |
| position of hawk i at iteration t | |
| total number of hawks | |
| escaping energy of rabbit | |
| initial energy of rabbit | |
| maximum number if iterations | |
| r | percentage of successful rabbit escape |
| position difference between rabbit and hawks | |
| jump strength | |
| random numbers between 0 and 1 | |
| LF | levy flight |
| Y, Z | next movement update |
| problem dimension | |
| S | random vector with size 1 × D |
| u, v | levy flight random value between 0 and 1 |
| constant of value 1.5 |
References
- Renewables. International Energy Agency, IEA. 2019. Available online: https://www.iea.org/topics/renewables/ (accessed on 30 September 2020).
- Parhizi, S.; Lotfi, H.; Khodaei, A.; Bahramirad, S. State of the art in research on microgrids: A review. IEEE Access 2015, 3, 890–925. [Google Scholar] [CrossRef]
- Lasseter, R.H. MicroGrids. In Proceedings of the 2002 IEEE Power Engineering Society Winter Meeting, New York, NY, USA, 27–31 January 2002; pp. 305–308. [Google Scholar]
- Afgan, N.H.; Carvalho, M.G. Sustainability assessment of a hybrid energy system. Energy Policy 2008, 36, 2903–2910. [Google Scholar] [CrossRef]
- Hatziargyriou, N.; Asano, H.; Iravani, R.; Marnay, C. Microgrids: An Overview of Ongoing Research, Development, and Demonstration Projects. IEEE Power Energy 2007, 5, 78–94. [Google Scholar] [CrossRef]
- Lasseter, R.H. CERTS Microgrid. In Proceedings of the 2007 IEEE International Conference on System of Systems Engineering, San Antonio, TX, USA, 16–18 April 2007. [Google Scholar]
- Stanton, K.N.; Giri, J.C.; Bose, A. Energy management. In Systems, Controls, Embedded Systems, Energy, and Machines; CRC Press: Boca Raton, FL, USA, 2017. [Google Scholar]
- Shi, W.; Li, N.; Chu, C.C.; Gadh, R. Real-Time Energy Management in Microgrids. IEEE Trans. Smart Grid 2017, 8, 228–238. [Google Scholar] [CrossRef]
- Su, W.; Wang, J. Energy Management Systems in Microgrid Operations. Electr. J. 2012, 25, 45–60. [Google Scholar] [CrossRef]
- Gildardo Gómez, W.D. Metodología para la Gestión Óptima de Energía en una Micro red Eléctrica Interconectada. Ph.D. Thesis, Universidad Nacional de Colombia, Medellín, Colombia, 2016. [Google Scholar]
- Taha, M.S.; Mohamed, Y.A.R.I. Robust MPC-based energy management system of a hybrid energy source for remote communities. In Proceedings of the 2016 IEEE Electrical Power and Energy Conference (EPEC), Ottawa, ON, Canada, 12–14 October 2016. [Google Scholar]
- Sukumar, S.; Mokhlis, H.; Mekhilef, S.; Naidu, K.; Karimi, M. Mix-mode energy management strategy and battery sizing for economic operation of grid-tied microgrid. Energy 2017, 118, 1322–1333. [Google Scholar] [CrossRef]
- Delgado, C.; Dominguez-Navarro, J.A. Optimal design of a hybrid renewable energy system. In Proceedings of the 2014 Ninth International Conference on Ecological Vehicles and Renewable Energies (EVER), Monte-Carlo, Monaco, 25–27 March 2014. [Google Scholar]
- Wu, N.; Wang, H. Deep learning adaptive dynamic programming for real time energy management and control strategy of micro-grid. J. Clean. Prod. 2018, 204, 1169–1177. [Google Scholar] [CrossRef]
- Li, H.; Eseye, A.T.; Zhang, J.; Zheng, D. Optimal energy management for industrial microgrids with high-penetration renewables. Prot. Control Mod. Power Syst. 2017, 2, 1–14. [Google Scholar] [CrossRef]
- Anvari-Moghaddam, A.; Rahimi-Kian, A.; Mirian, M.S.; Guerrero, J.M. A multi-agent based energy management solution for integrated buildings and microgrid system. Appl. Energy 2017, 203, 41–56. [Google Scholar] [CrossRef]
- Kumar Nunna, H.S.V.S.; Doolla, S. Energy management in microgrids using demand response and distributed storage—A multiagent approach. IEEE Trans. Power Deliv. 2013, 28, 939–947. [Google Scholar] [CrossRef]
- Dou, C.X.; Liu, B. Multi-agent based hierarchical hybrid control for smart microgrid. IEEE Trans. Smart Grid 2013, 4, 771–778. [Google Scholar] [CrossRef]
- Karavas, C.S.; Kyriakarakos, G.; Arvanitis, K.G.; Papadakis, G. A multi-agent decentralized energy management system based on distributed intelligence for the design and control of autonomous polygeneration microgrids. Energy Convers. Manag. 2015, 103, 166–179. [Google Scholar] [CrossRef]
- Azaza, M.; Wallin, F. Multi objective particle swarm optimization of hybrid micro-grid system: A case study in Sweden. Energy 2017, 123, 108–118. [Google Scholar] [CrossRef]
- Marzband, M.; Azarinejadian, F.; Savaghebi, M.; Guerrero, J.M. An optimal energy management system for islanded microgrids based on multiperiod artificial bee colony combined with markov chain. IEEE Syst. J. 2015, 11, 1712–1722. [Google Scholar] [CrossRef]
- Ei-Bidairi, K.S.; Nguyen, H.D.; Jayasinghe, S.D.G.; Mahmoud, T.S. Multiobjective Intelligent Energy Management Optimization for Grid-Connected Microgrids. In Proceedings of the 2018 IEEE International Conference on Environment and Electrical Engineering and 2018 IEEE Industrial and Commercial Power Systems Europe (EEEIC/I&CPS Europe), Palermo, Italy, 12–15 June 2018. [Google Scholar]
- Hu, J.; Shan, Y.; Xu, Y.; Guerrero, J.M. A coordinated control of hybrid ac/dc microgrids with PV-wind-battery under variable generation and load conditions. Int. J. Electr. Power Energy Syst. 2019, 104, 583–592. [Google Scholar] [CrossRef]
- Mahmud, K.; Sahoo, A.K.; Ravishankar, J.; Dong, Z.Y. Coordinated multilayer control for energy management of grid-connected AC microgrids. IEEE Trans. Ind. Appl. 2019, 55, 7071–7081. [Google Scholar] [CrossRef]
- Wang, Z.; Chen, B.; Wang, J.; Begovic, M.M.; Chen, C. Coordinated energy management of networked microgrids in distribution systems. IEEE Trans. Smart Grid 2014, 6, 45–53. [Google Scholar] [CrossRef]
- Helal, S.A.; Najee, R.J.; Hanna, M.O.; Shaaban, M.F.; Osman, A.H.; Hassan, M.S. An energy management system for hybrid microgrids in remote communities. In Proceedings of the 2017 IEEE 30th Canadian Conference on Electrical and Computer Engineering (CCECE), Windsor, ON, Canada, 30 April–3 May 2017. [Google Scholar]
- Chaouachi, A.; Kamel, R.M.; Andoulsi, R.; Nagasaka, K. Multiobjective intelligent energy management for a microgrid. IEEE Trans. Ind. Electron. 2013, 60, 1688–1699. [Google Scholar] [CrossRef]
- Abedini, M.; Moradi, M.H.; Hosseinian, S.M. Optimal management of microgrids including renewable energy scources using GPSO-GM algorithm. Renew. Energy 2016, 90, 430–439. [Google Scholar] [CrossRef]
- Wasilewski, J. Optimisation of multicarrier microgrid layout using selected metaheuristics. Int. J. Electr. Power Energy Syst. 2018, 99, 246–260. [Google Scholar] [CrossRef]
- Heidari, A.A.; Mirjalili, S.; Faris, H.; Aljarah, I.; Mafarja, M.; Chen, H. Harris hawks optimization: Algorithm and applications. Future Gener. Comput. Syst. 2019, 97, 849–872. [Google Scholar] [CrossRef]
- Anvari-Moghaddam, A.; Seifi, A.; Niknam, T.; Pahlavani, M.A. Multi-objective Operation Management of a Renewable Micro Grid with Back-up Micro Turbine/Fuel Cell/Battery Hybrid Power Source. Energy Int. J. 2011, 36, 6490–6507. [Google Scholar] [CrossRef]





| ID | DG | Minimum Power (kW) | Maximum Power (kW) | (€ct/kw h2) | (€ct/kw h) | (€ct/h) |
|---|---|---|---|---|---|---|
| 1 | PV | 0 | 25 | 0 | 2.584 | 0 |
| 2 | WT | 0 | 15 | 0 | 1.073 | 0 |
| 3 | MT | 6 | 30 | 0 | 0.457 | 0 |
| 4 | FC | 3 | 30 | 0 | 0.294 | 0 |
| 5 | Battery | −30 | 30 | 0 | 0.38 | 0 |
| 6 | Utility | −30 | 30 | 0 | - | 0 |
| Time (h) | Load (KW) | MP (cent/KW h) | WT (KW) | PV (KW) |
|---|---|---|---|---|
| 1 | 52 | 0.23 | 1.785 | 0 |
| 2 | 50 | 0.19 | 1.785 | 0 |
| 3 | 50 | 0.14 | 1.785 | 0 |
| 4 | 51 | 0.12 | 1.785 | 0 |
| 5 | 56 | 0.12 | 1.785 | 0 |
| 6 | 63 | 0.2 | 0.915 | 0 |
| 7 | 70 | 0.23 | 1.785 | 0 |
| 8 | 75 | 0.38 | 1.305 | 0.2 |
| 9 | 76 | 1.5 | 1.785 | 3.75 |
| 10 | 80 | 4 | 3.09 | 7.525 |
| 11 | 78 | 4 | 8.775 | 10.45 |
| 12 | 74 | 4 | 10.41 | 11.95 |
| 13 | 72 | 1.5 | 3.915 | 23.9 |
| 14 | 72 | 4 | 2.37 | 21.05 |
| 15 | 76 | 2 | 1.785 | 7.875 |
| 16 | 80 | 1.95 | 1.305 | 4.225 |
| 17 | 85 | 0.6 | 1.785 | 0.55 |
| 18 | 88 | 0.41 | 1.785 | 0 |
| 19 | 90 | 0.35 | 1.302 | 0 |
| 20 | 87 | 0.43 | 1.785 | 0 |
| 21 | 78 | 1.17 | 1.3005 | 0 |
| 22 | 71 | 0.54 | 1.3005 | 0 |
| 23 | 65 | 0.3 | 0.915 | 0 |
| 24 | 56 | 0.26 | 0.615 | 0 |
| Time (h) | Power (KW) | Cost (€ ct/h) | |||||
|---|---|---|---|---|---|---|---|
| PV | WT | DEG | FC | Battery | Utility | ||
| 1 | 0 | 1.785 | 6 | 29.9998 | −15.7848 | 30 | 14.379 |
| 2 | 0 | 1.785 | 6 | 30 | −17.785 | 30 | 12.419 |
| 3 | 0 | 1.785 | 6.0004 | 29.9992 | −17.7845 | 30 | 10.919 |
| 4 | 0 | 1.785 | 6 | 30 | −16.785 | 30 | 10.699 |
| 5 | 0 | 1.785 | 6.0036 | 29.9966 | −11.7853 | 30 | 12.5996 |
| 6 | 0 | 0.915 | 6 | 30 | −3.915 | 30 | 17.0561 |
| 7 | 0 | 1.785 | 6 | 30 | 2.215 | 30 | 21.219 |
| 8 | 0.2 | 1.305 | 6 | 30 | 16.2095 | 21.2855 | 27.7272 |
| 9 | 3.75 | 1.785 | 30 | 30 | 30 | −19.535 | 16.2328 |
| 10 | 7.525 | 3.09 | 30 | 30 | 30 | −20.615 | −25.7698 |
| 11 | 10.45 | 8.775 | 29.4079 | 29.4837 | 29.8834 | −30 | −50.1183 |
| 12 | 11.59 | 10.41 | 22 | 30 | 30 | −30 | −48.6075 |
| 13 | 23.9 | 3.915 | 14.185 | 30 | 30 | −30 | 47.6609 |
| 14 | 21.05 | 2.37 | 26.7396 | 21.9189 | 29.9215 | −30 | −33.0295 |
| 15 | 7.875 | 1.785 | 30 | 30 | 30 | −23.66 | 8.8743 |
| 16 | 4.25 | 1.305 | 30 | 30 | 30 | −15.53 | 15.9642 |
| 17 | 0.55 | 1.785 | 30 | 30 | 30 | −7.335 | 32.8655 |
| 18 | 0 | 1.785 | 6 | 30 | 30 | 20.2094 | 33.1655 |
| 19 | 0 | 1.302 | 6 | 30 | 22.698 | 30 | 32.0843 |
| 20 | 0 | 1.785 | 6 | 30 | 30 | 19.2127 | 33.1398 |
| 21 | 0 | 1.3005 | 30 | 30 | 30 | −13.3005 | 19.7639 |
| 22 | 0 | 1.3005 | 30 | 30 | 30 | −20.3005 | 24.3632 |
| 23 | 0 | 0.915 | 6 | 30 | −1.91499 | 30 | 20.8161 |
| 24 | 0 | 0.615 | 6 | 29.9816 | −10.5966 | 30 | 15.9898 |
| Total cost (€ct) | 270.413 | ||||||
| Time (h) | Power (KW) | Cost (€ ct/h) | |||||
|---|---|---|---|---|---|---|---|
| PV | WT | DEG | FC | Battery | Utility | ||
| 1 | 0 | 0 | 6 | 29.9956 | −13.9956 | 30 | 13.1424 |
| 2 | 0 | 0 | 6 | 27.7428 | −13.7428 | 30 | 11.3761 |
| 3 | 0 | 8.395 | 6 | 5.605 | 8.395 | 30 | 11.7681 |
| 4 | 0 | 0.203 | 6 | 24.0398 | −9.0398 | 30 | 9.9746 |
| 5 | 0 | 0.9594 | 6.1085 | 3 | 17.1042 | 28.8279 | 13.684 |
| 6 | 0 | 0 | 6 | 29.9911 | −2.9911 | 30 | 16.4228 |
| 7 | 0 | 0 | 6 | 29.9957 | 4.00428 | 30 | 19.9824 |
| 8 | 0 | 0 | 6 | 29.9814 | 26.3168 | 12.7019 | 26.382 |
| 9 | 0 | 15 | 30 | 30 | 30 | −29 | 6.525 |
| 10 | 5.7592 | 15 | 30 | 30 | 29.2408 | −30 | −55.3818 |
| 11 | 3 | 15 | 30 | 30 | 30 | −30 | −62.223 |
| 12 | 2.4681 | 11.8479 | 29.9361 | 29.8615 | 29.8725 | −29.9861 | −67.0539 |
| 13 | 0 | 12.9193 | 29.0709 | 30 | 29.9981 | −29.9883 | 2.3731 |
| 14 | 2.0125 | 9.9875 | 30 | 30 | 30 | −30 | −70.1531 |
| 15 | 0 | 15 | 30 | 30 | 30 | −29 | −7.975 |
| 16 | 0 | 15 | 30 | 30 | 30 | −25 | 1.275 |
| 17 | 0 | 0 | 30 | 30 | 30 | −5 | 30.93 |
| 18 | 0 | 0 | 6 | 30 | 30 | 22 | 31.982 |
| 19 | 0 | 0 | 6.0004 | 30 | 24.0017 | 29.9978 | 31.182 |
| 20 | 0 | 0 | 6 | 30 | 30 | 21 | 31.992 |
| 21 | 0 | 14.9999 | 29.9998 | 29.9998 | 29.9998 | −26.9992 | 18.435 |
| 22 | 0 | 0 | 30 | 30 | 30 | −19 | 23.67 |
| 23 | 0 | 0 | 6 | 29.9999 | −0.9999 | 30 | 20.182 |
| 24 | 0 | 0 | 6.0008 | 10.1657 | 9.8369 | 29.9966 | 17.2679 |
| Total cost (€ct) | 75.7596 | ||||||
| Case | Method | Number of Agents | Best Solution Obtained | OFE’s Needed | Iterations to Converge | Trials Carried Out |
|---|---|---|---|---|---|---|
| Case 1 | PSO [31] | - | 277.3237 | Up to 16,000 | - | 20 |
| FSAPSO [31] | - | 276.7867 | Up to 16,000 | - | 20 | |
| CPSO-T [31] | - | 275.0455 | Up to 16,000 | - | 20 | |
| CPSO-L [31] | - | 274.7438 | Up to 16,000 | - | 20 | |
| AMPSO-T [31] | - | 274.5507 | Up to 16,000 | - | 20 | |
| AMPSO-L [31] | - | 274.4317 | Up to 16,000 | - | 20 | |
| Proposed HHO | 50 | 270.413 | Up to 7500 | 150 | 20 | |
| Case 2 | GA [31] | - | 162.9469 | Up to 16,000 | - | 20 |
| PSO [31] | - | 162.0083 | Up to 16,000 | 1000 | 20 | |
| FSAPSO [31] | - | 161.5561 | Up to 16,000 | 750 | 20 | |
| CPSO-T [31] | - | 161.0580 | Up to 16,000 | - | 20 | |
| CPSO-L [31] | - | 160.7708 | Up to 16,000 | - | 20 | |
| AMPSO-T [31] | - | 159.9244 | Up to 16,000 | - | 20 | |
| AMPSO-L [31] | - | 159.3628 | Up to 16,000 | - | 20 | |
| Proposed HHO | 50 | 75.7596 | Up to 8000 | 160 | 20 |
Publisher’s Note: MDPI stays neutral with regard to jurisdictional claims in published maps and institutional affiliations. |
© 2021 by the authors. Licensee MDPI, Basel, Switzerland. This article is an open access article distributed under the terms and conditions of the Creative Commons Attribution (CC BY) license (https://creativecommons.org/licenses/by/4.0/).
Share and Cite
Abdelsalam, M.; Diab, H.Y.; El-Bary, A.A. A Metaheuristic Harris Hawk Optimization Approach for Coordinated Control of Energy Management in Distributed Generation Based Microgrids. Appl. Sci. 2021, 11, 4085. https://doi.org/10.3390/app11094085
Abdelsalam M, Diab HY, El-Bary AA. A Metaheuristic Harris Hawk Optimization Approach for Coordinated Control of Energy Management in Distributed Generation Based Microgrids. Applied Sciences. 2021; 11(9):4085. https://doi.org/10.3390/app11094085
Chicago/Turabian StyleAbdelsalam, Mahmoud, Hatem Y. Diab, and A. A. El-Bary. 2021. "A Metaheuristic Harris Hawk Optimization Approach for Coordinated Control of Energy Management in Distributed Generation Based Microgrids" Applied Sciences 11, no. 9: 4085. https://doi.org/10.3390/app11094085
APA StyleAbdelsalam, M., Diab, H. Y., & El-Bary, A. A. (2021). A Metaheuristic Harris Hawk Optimization Approach for Coordinated Control of Energy Management in Distributed Generation Based Microgrids. Applied Sciences, 11(9), 4085. https://doi.org/10.3390/app11094085
