Primary and Secondary Environmental Effects Triggered by the 30 October 2020, Mw = 7.0, Samos (Eastern Aegean Sea, Greece) Earthquake Based on Post-Event Field Surveys and InSAR Analysis
Abstract
1. Introduction
2. Materials and Methods
2.1. Documentation and Classification of Earthquake Effects Collected in the Field
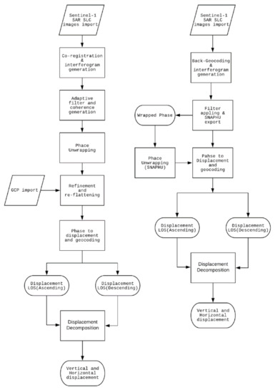
2.2. InSAR Analysis
2.2.1. Data
2.2.2. Method and Techniques
2.3. Application of the Environmental Seismic Intensity (ESI-07) Scale
3. Geological Structure and Fault Blocks Onshore and Offshore Samos
3.1. Geological Units
- (a)
- The Kerketeas unit in western Samos is considered to be a relatively autochthonous unit of the island. It contains dolomitic marbles and local schists on top, which crop out in a tectonic window below the Ampelos nappe.
- (b)
- The Ampelos nappe comprises mainly schists and marbles as well as metabasites in small occurrences. The lower part contains slices of Carboniferous and Triassic gneiss.
- (c)
- The Selçuk nappe includes metabasites, which outcrop discontinuously in central Samos.
- (d)
- The Vourliotes nappe is composed of schists and marbles in eastern Samos. The upper formation of the Vourliotes nappe is of Upper Cretaceous age.
- (e)
- The Kallithea nappe comprises sandstones, serpentinized peridotite, spilite, and diabase with red radiolarites and fossiliferous limestones of ammonitico rosso type. Upper Triassic to Jurassic carbonates are observed in the top.
- (f)
- The Katavasis complex comprises marbles, amphibolites, and quartzites.
3.2. Onshore and Offshore Faults
- (a)
- (b)
- (c)
- The Marathokambos fault is an 11-km-long, E–W striking and southward dipping normal fault with a dextral component at the southeastern part of Samos. It constitutes the southern boundary of Kerketeas Mt and defines the current linear morphology of the southwestern coast of Marathokambos bay. The maximum earthquake magnitude expected from this fault has been estimated at 6.4 [9].
- (d)
- The Pythagoreio fault is a WNW–ESE striking and southward dipping normal fault at the central-south and southeastern part of Samos, separating the northern hilly area from the southern flat lowlands. The maximum earthquake magnitude of this fault from the rupture of the fault in its entirety is estimated at 6.7 [17].
- (e)
- As regards offshore structures, a major offshore fault has been detected north of the island based on the linear coastline and the extremely steep seabed morphology north and northwest of Samos [3,6,10]. It is a 25-km-long WNW–ENE striking and NNW-ward dipping normal fault, separating Samos to the south (footwall) and the offshore northern Samos basin (hanging-wall) with a depth of more than 1000 m. The maximum earthquake magnitude expected from this fault has been estimated at 6.8 [8,9] or 6.9 [17].
3.3. Fault Blocks
- (a)
- The western fault block of Samos is bounded to the north and south by fault zones that bound Kerketeas Mt to the north and south, respectively, while to the east it is bounded by the marginal fault zone of the Karlovasi basin. It has been rotated around an E–W trending horizontal axis resulting in the uplift of its northern part in three tectonic episodes characterized by variations in frequency and magnitude and the subsidence of the southern part in one episode [27]. During the last tectonic episode, the northern part presented an uplift of 0.70 cm and its southern part a subsidence of 0.60 cm [27].The uplift of the northwestern part of Samos Island has been verified by the interdisciplinary study on Holocene shorelines conducted by [28]. They found that three raised shorelines approximately 0.6, 1.1, and 2.3 m above sea level (a.s.l), which were assigned to historical and paleo- earthquakes generated 500, 3600 ± 3900, and possibly 1500 years ago.
- (b)
- The Mytilinii basin constitutes an N–S-striking graben initially formed in the Lower-Upper Miocene, filled with sediments in the Miocene-Pliocene and faulted in the Pleistocene [7]. It has been developed between the marbles and schists of the mountainous Ampelos area and the zone of marbles and schists of Vathy-Agia Zoni [4,7].
- (c)
- The Karlovasi basin was formed in the western part of Samos between the Ampelos and Marathokampos units with a general N–S strike and has been filled with Neogene formations.
- (d)
- The Pyrgos basin constitutes a NW–SE-striking narrow elongated graben separating the mountainous area of Ampelos from Bournias. Taking into account the deposition and evolution processes, the Pyrgos basin seems to be a part of the Mytilinii basin. Neogene beds strike from NW–SE to N–S and dip 20–50° generally to NE and E.
- (e)
- The fault block of eastern Samos has suffered a total subsidence of 0.50 m taking into account [27]. The western boundary of this fault block coincides with the Vathy–Psili Ammos fault zone. The aforementioned subsidence of the southeastern part of Samos has been also verified by [29]. They showed that the southeastern part of Samos underwent subsidence at least during the late Holocene, with relative sea level rise rates of 0.8 mm/yr.
- (f)
- The fault block of central-southern Samos is a second fault block that acted independently, undergoing successive phases of initial uplift and a subsequent subsidence of 0.20 m around an E–W-trending axis [27]. The northern boundary of this fault block coincides with the E–W-trending fault zone passing through the Limnonaki area, while the eastern and western boundaries coincide with the eastern and western fault zones of the Karlovasi and Mytilinii basin, respectively.As regards the northern part of Samos, local uplift has been detected based on uplifted beach rocks [27].
- (g)
- A 15-km-wide asymmetric graben-like structure prevails in the area offshore northern Samos [3,6,10]. It is bounded by a major E–W-striking and northward-dipping fault zone comprising faults in an en echelon arrangement, which played a significant role during the formation of the structure and shaped the coastal morphology of northern Samos [3,6,10].
4. Seismicity of the Samos Island Area
5. Primary Environmental Effects Induced by the 30 October 2020, Mw = 7.0, Samos Earthquake
5.1. Permanent Surface Deformation
5.1.1. Permanent Surface Deformation in the Northwestern Part of Samos
- Uplift at the Karlovasi vessel shelter
- Uplift at Akra coast
- Uplift at the Punta promontory
- Uplift at Ayios Isidoros
- Uplift at Ayios Nikolaos
5.1.2. Permanent Surface Deformation in the Southwestern Part of Samos
- Uplift at Marathokampos bay
- Uplift at the Kampos area
5.1.3. Permanent Surface Deformation in the Southeastern Part of Samos
- Uplift at the Pythagoreio area
- Uplift at the Psili Ammos area
- Uplift in the Potokaki area
5.1.4. Permanent Surface Deformation in the Northeastern Part of Samos
- Uplift at Asprochorti
5.2. Coseismic Surface Ruptures
5.2.1. Ayios Nikolaos
5.2.2. Ayios Elias
5.2.3. Kontakaeika–Vrysses Area
5.2.4. Ampelos Village Area
5.2.5. Ayios Konstantinos Area
6. Secondary Earthquake Environmental Effects
6.1. Slope Failures
6.1.1. Failures along Fault Scarps in the Potami Coastal Area
6.1.2. Slope Failures along the Southern Coastal Part of Vathy Bay
6.1.3. Slope Failures in Northern Samos
6.1.4. Slope Failures in the Southeastern Part of Samos
- Rockfalls at Remataki
- Rockfalls at Marina of Samos
- Rockfalls east of the Psili Ammos area
6.1.5. Slope Failures in the Southern and Southwestern Part of Samos
- Rockfalls in slopes along the road from Pyrgos to Platanos
- Rockfalls at Koumaeika village
- Rockfalls at Tsopela Cape
6.2. Liquefaction Phenomena
6.3. Ground Cracks
6.3.1. Malagari Site
6.3.2. Petalides Site
6.4. Hydrological Anomalies
7. Results of the InSAR Processing
7.1. Vertical and Horizontal Displacements
7.2. Comparison of the InSAR Results with the Field Observations
- (a)
- (b)
- The uplift detected in the field at the Kokkari site in the northeastern part of Samos was 22 cm [15], while the InSAR analysis showed a subsidence of 2 cm from the SARscape software and an uplift of 1.4 cm from the SNAP software (sections and profile graphs A2-A2′ and B2-B2′ in Figure 30 and Figure 31).
- (c)
- (d)
- (e)
8. Environmental Seismic Intensities
9. Discussion
10. Conclusions
Supplementary Materials
Author Contributions
Funding
Institutional Review Board Statement
Informed Consent Statement
Acknowledgments
Conflicts of Interest
References
- Papadimitriou, P.; Kapetanidis, V.; Karakonstantis, A.; Spingos, I.; Kassaras, I.; Sakkas, V.; Kouskouna, V.; Karatzetzou, A.; Pavlou, K.; Kaviris, G.; et al. First results on the Mw = 6.9 Samos Earthquake of 30 October 2020. Bull. Geol. Soc. Gr. 2020, 56, 251–279. [Google Scholar] [CrossRef]
- Ganas, A.; Elias, P.; Briole, P.; Tsironi, V.; Valkaniotis, S.; Escartin, J.; Karasante, I.; Efstathiou, E. Fault responsible for Samos earthquake identified. Temblor 2020. [Google Scholar] [CrossRef]
- Nomikou, P.; Evangelidis, D.; Papanikolaou, D.; Lampridou, D.; Litsas, D.; Tsaparas, Y.; Koliopanos, I. Morphotectonic analysis along the northern margin of Samos Island, related to the seismic activity of October 2020, Aegean Sea, Greece. Geosciences 2021, 11, 102. [Google Scholar] [CrossRef]
- Theodoropoulos, D. Vathy sheet; scale 1:50000. In Geological Map of Greece; Institute of Geology and Mineral Exploration of Greece: Athens, Greece, 1979. [Google Scholar]
- Theodoropoulos, D. Neon Carlovassi sheet; scale 1:50000. In Geological Map of Greece; Institute of Geology and Mineral Exploration of Greece: Athens, Greece, 1979. [Google Scholar]
- Mascle, J.; Martin, L. Shallow structure and recent evolution of the Aegean Sea: A synthesis based on continuous reflection profiles. Mar. Geol. 1990, 94, 271–299. [Google Scholar] [CrossRef]
- Mountrakis, D.; Kilias, A.; Vavliakis, E.; Psilovikos, A.; Karakaisis, G.; Papazachos, C.; Thomaidou, E.; Seitanidis, G. “Samos” sheet; scale 1:75000. In Neotectonic Map of Greece; Earthquake Planning and Protection Organization: Athens, Greece, 2006; p. 78. [Google Scholar]
- Pavlides, S.; Tsapanos, T.; Zouros, N.; Sboras, S.; Koravos, G.; Chatzipetros, A. Using active fault data for assessing seismic hazard: A case study from NE Aegean Sea, Greece. In Proceedings of the Earthquake Geotechnical Engineering Satellite Conference, XVIIth International Conference on Soil Mechanics & Geotechnical Engineering, Alexandria, Egypt, 2–3 October 2009. [Google Scholar]
- Chatzipetros, A.; Kiratzi, S.; Sboras, N.; Zouros, S.; Pavlides, S. Active faulting in the north eastern Aegean Sea Islands. Tectonophysics 2013, 597–598, 106–122. [Google Scholar] [CrossRef]
- Sakellariou, D.; Tsampouraki-Kraounaki, K. Plio-quaternary extension and strike-slip tectonics in the Aegean. In Transform Plate Boundaries and Fracture Zones; Duarte, J.C., Ed.; Springer: Berlin/Heidelberg, Germany, 2019; pp. 339–374. [Google Scholar] [CrossRef]
- Theodoulidis, N.; Karakostas, C.; Lekidis, V.; Makra, K.; Margaris, B.; Morfidis, K.; Papaioannou, C.; Rovithis, E.; Salonikios, T. The Earthquake of 30 October 2020, M6.7 (11:51GMT) North of Samos Island (Greece): Observed Strong Ground Motion on Samos Island; Preliminary Report v3.0; Institute of Engineering Seismology and Earthquake Engineering: Thessaloniki, Greece, 2020; p. 9. [Google Scholar]
- Lekkas, E.; Mavroulis, S.; Gogou, Μ.; Papadopoulos, G.A.; Triantafyllou, I.; Katsetsiadou, K.-N.; Kranis, H.; Skourtsos, E.; Carydis, P.; Voulgaris, N.; et al. The 30 October 2020 Mw 6.9 Samos (Greece) earthquake. Newsl. Environ. Disaster Cris. Manag. Strateg. 2020, 21, 1–156. [Google Scholar] [CrossRef]
- Vadaloukas, G.; Vintzilaiou, E.; Ganas, A.; Giarlelis, C.; Ziotopoulou, K.; Theodoulidis, N.; Karasante, E.; Margaris, V.; Mylonakis, G.; Papachristidis, A. Samos Earthquake, 30 October 2020—Preliminary Report; Hellenic Association of Earthquake Engineering: Athens, Greece, 2020; 65p. [Google Scholar] [CrossRef]
- Cetin, K.O.; Mylonakis, G.; Sextos, A.; Stewart, J.P. Seismological and Engineering Effects of the M 7.0 Samos Island (Aegean Sea) Earthquake; Report GEER-069; Geotechnical Extreme Events Reconnaissance Association: Alameda County, CA, USA, 2021. [Google Scholar] [CrossRef]
- Evelpidou, N.; Karkani, A.; Kampolis, I. Relative sea level changes and morphotectonic implications triggered by the Samos earthquake of 30th October 2020. J. Mar. Sci. Eng. 2021, 9, 40. [Google Scholar] [CrossRef]
- Triantafyllou, I.; Gogou, M.; Mavroulis, S.; Lekkas, E.; Papadopoulos, G.A.; Thravalos, M. The tsunami caused by the 30 October 2020 Samos (Aegean Sea) Mw7.0 earthquake: Hydrodynamic features, source properties and impact assessment from post-event field survey and video records. J. Mar. Sci. Eng. 2021, 9, 68. [Google Scholar] [CrossRef]
- Caputo, R.; Chatzipetros, A.; Pavlides, S.; Sboras, S. The Greek database of seismogenic sources (GreDaSS): State-of-the-art for northern Greece. Ann. Geophys. 2012, 55, 5. [Google Scholar] [CrossRef]
- Berger, M.; Moreno, J.; Johannessen, J.; Levelt, P.; Hanssen, R. ESA’s sentinel missions in support of earth system science. Remote Sens. Environ. 2012, 120, 84–90. [Google Scholar] [CrossRef]
- Goldstein, R.M.; Werner, C.L. Radar interferogram filtering for geophysical applications. Geophys. Res. Lett. 1998, 25, 4035–4038. [Google Scholar] [CrossRef]
- Rosich, B.; Grimont, P.; Sabella, G.; Zito, F.; Izzo, G.; Miranda, N.; Potin, P.; Monjoux, E. Sentinel=1 Mission Operations Status; Fringe: Helsinki, Finland, 2017. [Google Scholar]
- Dalla Via, G.; Crosetto, M.; Crippa, B. Resolving vertical and east-west horizontal motion from differential interferometric synthetic aperture radar: The L’Aquila earthquake. J. Geophys. Res. Solid Earth 2012, 117, 8689. [Google Scholar] [CrossRef]
- Michetti, A.M.; Esposito, E.; Guerrieri, L.; Porfido, S.; Serva, L.; Tatevossian, R.; Vittori, E.; Audemard, F.; Azuma, T.; Clague, J.; et al. Environmental Seismic Intensity Scale 2007—ESI 2007. Mem. Descr. Carta Geol. Ital. 2007, 74, 7–54. [Google Scholar]
- Papanikolaou, D. Unités tectoniques et phases de deformation dans L’ile de Samos, Mer Egée. Bull. Soc. Geol. Fr. 1979, 7, 745–752. [Google Scholar] [CrossRef]
- Roche, V.; Jolivet, L.; Papanikolaou, D.; Bozkurtf, E.; Menant, A.; Rimmelé, G. Slab fragmentation beneath the Aegean/Anatolia transition zone: Insights from the tectonic and metamorphic evolution of the Eastern Aegean region. Tectonophysics 2019, 754, 101–129. [Google Scholar] [CrossRef]
- Ring, U.; Laws, S.; Bernet, M. Structural analysis of a complex nappe sequence and late-orogenic basins from the Aegean Island of Samos, Greece. J. Struct. Geol. 1999, 21, 1575–1601. [Google Scholar] [CrossRef]
- Ring, U.; Okrusch, M.; Will, T. Samos Island, Part I: Metamorphosed and non metamorphosed nappes, and sedimentary basins. J. Virtual Explor. 2007, 27, 5. [Google Scholar] [CrossRef]
- Mourtzas, N.; Stavropoulos, X. Recent tectonic evolution of the coast of the islands of Samos (E. Aegean). Bull. Geol. Soc. Gr. 1989, 23, 223–241. [Google Scholar]
- Stiros, S.C.; Laborel, J.; Laborel-Deguen, F.; Papageorgiou, S.; Evin, J.; Pirazzoli, P.A. Seismic coastal uplift in a region of subsidence: Holocene raised shorelines of Samos Island, Aegean Sea, Greece. Mar. Geol. 2000, 170, 41–58. [Google Scholar] [CrossRef]
- Evelpidou, N.; Pavlopoulos, K.; Vouvalidis, K.; Syrides, G.; Triantaphyllou, M.; Karkani, A.; Paraschou, T. Holocene palaeogeographical reconstruction and relative sea-level changes in the southeastern part of the island of Samos (Greece). Comptes Rendus Geosci. 2019, 351, 451–460. [Google Scholar] [CrossRef]
- Papazachos, B.C.; Papazachou, C.B. The Earthquakes of Greece; Ziti Publications: Athens, Greece, 2003. [Google Scholar]
- Ambraseys, N. Earthquakes in the Mediterranean and Middle East: A Multidisciplinary Study of Seismicity up to 1900; Cambridge University Press: Cambridge, UK, 2009. [Google Scholar]
- Makropoulos, K.; Kaviris, G.; Kouskouna, V. An updated and extended earthquake catalogue for Greece and adjacent areas since 1900. Nat. Hazards Earth Syst. Sci. 2012, 12, 1425–1430. [Google Scholar] [CrossRef]
- Stucchi, M.; Rovida, A.; Gomez Capera, A.A.; Alexandre, P.; Camelbeeck, T.; Demircioglu, M.B.; Gasperini, P.; Kouskouna, V.; Musson, R.M.W.; Radulian, M.; et al. The SHARE European Earthquake Catalogue (SHEEC) 1000–1899. J. Seismol. 2012, 17, 523–544. [Google Scholar] [CrossRef]
- Grünthal, G.; Wahlström, R.; Stromeyer, D. The SHARE European Earthquake Catalogue (SHEEC) for the time period 1900–2006 and its comparison to the European-Mediterranean Earthquake Catalogue (EMEC). J. Seismol. 2013, 17, 1339–1344. [Google Scholar] [CrossRef]
- Triantafyllou, I. Impact of Earthquakes in Greece from the Antiquity up to Now: Database Development and Space-Time Distribution with GIS Tools. Ph.D. Thesis, Department of Geology and Geoenvironment, Νational and Kapodistrian University of Athens, Athens, Greece, 2021. [Google Scholar]
- Papazachos, B.C.; Comninakis, P.E. Geophysical and tectonic features of the Aegean arc. J. Geophys. Res. 1971, 76, 8517–8533. [Google Scholar] [CrossRef]
- Papazachos, B.C.; Comninakis, P.E. The seismic activity in the area of Greece during the time period 1911–1971. Public Sci. Group Space Res. 1972, 4, 60. [Google Scholar]
- Karnik, V. Seismicity of the Europe and the Mediterranean; Academy of Sciences of the Czech Republic, Geophysics Institute: Praha, Czech Republic, 1996. [Google Scholar]
- Kalafat, D.; Güneş, Y.; Kara, M.; Deniz, P.; Kekovali, K.; Kuleli, H.S.; Gülen, L.; Yilmazer, M.; Özel, N.M. A Revised and Extended Earthquake Catalogue for Turkey since 1900 (M ≥ 4.0); Boğaziçi University, Kandilli Observatory and Earthquake Research Institute: Istanbul, Turkey, 2007. [Google Scholar]
- Papadopoulos, G.A.; Latoussakis, I.; Daskalaki, E.; Diakogianni, G.; Fokaefs, A.; Kolligri, M.; Liadopoulou, K.; Orfanogiannaki, K.; Pirentis, A. The East Aegean Sea strong earthquake sequence of October–November 2005: Lessons learned for earthquake prediction from foreshocks. Nat. Hazards Earth Syst. Sci. 2006, 6, 895–901. [Google Scholar] [CrossRef]
- Tan, O.; Papadimitriou, E.E.; Pabucçu, Z.; Karakostas, V.; Yörük, A.; Leptokaropoulos, K. 2014. A detailed analysis of microseismicity in Samos and Kusadasi (Eastern Aegean Sea) areas. Acta Geophys. 2014, 62, 1283–1309. [Google Scholar] [CrossRef]
- Papadimitriou, P.; Kassaras, I.; Kaviris, G.; Tselentis, G.-A.; Voulgaris, N.; Lekkas, E.; Chouliaras, G.; Evangelidis, C.; Pavlou, K.; Kapetanidis, V.; et al. The 12th June 2017 Mw = 6.3 Lesvos earthquake from detailed seismological observations. J. Geodyn. 2018, 115, 23–42. [Google Scholar] [CrossRef]
- Mavroulis, S.; Andreadakis, E.; Spyrou, N.-I.; Antoniou, V.; Skourtsos, E.; Papadimitriou, P.; Kassaras, I.; Kaviris, G.; Tselentis, G.-A.; Voulgaris, N.; et al. UAV and GIS based rapid earthquake-induced building damage assessment and methodology for EMS-98 isoseismal map drawing: The 12 June 2017 Mw 6.3 Lesvos (Northeastern Aegean, Greece) earthquake. Int. J. Disaster Risk Reduct. 2019, 37, 101169. [Google Scholar] [CrossRef]
- Papadopoulos, G.; Agalos, A.; Charalampakis, M.; Kontoes, C.; Papoutsis, I.; Atzori, S.; Svigkas, N.; Triantafyllou, I. Fault models for the Bodrum-Kos tsunamigenic earthquake (Mw6.6) of 20 July 2017 in the east Aegean Sea. J. Geodyn. 2019, 131, 1646. [Google Scholar] [CrossRef]
- Triantafyllou, I.; Papadopoulos, G.A.; Lekkas, E. Impact on built and natural environment of the strong earthquakes of 23 April 1933, and 20 July 2017, in the southeast Aegean Sea, eastern Mediterranean. Nat. Hazards 2020, 100, 671–695. [Google Scholar] [CrossRef]
- Porfido, S.; Esposito, E.; Guerrieri, L.; Vittori, E.; Tranfaglia, G.; Pece, R. Seismically induced ground effects of the 1805, 1930 and 1980 earthquakes in the Southern Apennines, Italy. Boll. Soc. Geol. Ital. 2007, 126, 333–346. [Google Scholar]
- Audemard, M. Geological criteria for evaluating seismicity revisited: Forty years of paleoseismic investigations and the natural record of past earthquakes. In Geological Criteria for Evaluating Seismicity Revisited: Forty Years of Paleoseismic Investigations and the Natural Record of Past Earthquakes; Audemard, F.A., Michetti, A.M., McCalpin, J.P., Eds.; Geological Society of America Special Paper: McLean, VA, USA, 2011; Volume 479, pp. 1–21. [Google Scholar]
- Wells, D.L.; Coppersmith, K.J. New empirical relationships among magnitude, rupture length, rupture width, rupture area, and surface displacement. Bull. Seismol. Soc. Am. 1994, 84, 974–1002. [Google Scholar]







































| Number of Pair | Satellite | Sub Swath Number | Sensing Day | Pass Direction |
|---|---|---|---|---|
| 1st (master) | Sentinel-1A | IW1 | 06 October 2020 | Ascending |
| 1st (slave) | Sentinel-1A | IW1 | 30 October 2020 | Ascending |
| 2nd (master) | Sentinel-1A | IW2 | 24 October 2020 | Descending |
| 2nd (slave) | Sentinel-1A | IW2 | 05 November 2020 | Descending |
| Year | Month | Day | Long. N° | Lat. E° | Io (MM) | Μw |
|---|---|---|---|---|---|---|
| −200 | 37.7 | 26.9 | VIII | 6.3 | ||
| 47 | 38.1 | 27.5 | VIII | 7.0 | ||
| 1751 | 6 | 18 | 37.7 | 27.1 | VIII | 6.4 |
| 1831 | 4 | 3 | 37.7 | 26.8 | VII | 6.0 |
| 1846 | 6 | 25 | 37.6 | 26.976 | VII | 6.0 |
| 1865 | 10 | 11 | 37.6 | 27.0 | VII | 6.0 |
| 1868 | 5 | 3 | 37.6 | 26.9 | VII | 6.0 |
| 1873 | 1 | 31 | 37.7 | 27.1 | VII | 6.5 |
| 1877 | 10 | 14 | 37.7 | 27.0 | VIII | 6.0 |
| 1893 | 3 | 12 | 38.0 | 27.2 | VII | 6.6 |
| 1904 | 8 | 11 | 37.66 | 26.93 | VIII | 6.8 |
| 1955 | 7 | 16 | 37.55 | 27.15 | VIII | 6.9 |
| Area | X | Y | Vertical SARscape (in m) | Vertical SNAP (in m) | Horizontal SARscape (in m) | Horizontal SNAP (in m) |
|---|---|---|---|---|---|---|
| Karlovasi | 26.69 | 37.79 | 0.07 | 0.10 | −0.04 | −0.02 |
| Potami | 26.67 | 37.79 | 0.06 | 0.10 | −0.04 | −0.03 |
| Pounta | 26.66 | 37.79 | 0.06 | 0.10 | −0.05 | −0.04 |
| Ayios Isidoros | 26.59 | 37.75 | 0.04 | 0.05 | −0.08 | −0.04 |
| Potokaki | 26.92 | 37.69 | −0.02 | 0.01 | 0.00 | 0.02 |
| Pythagoreio | 26.94 | 37.69 | −0.02 | 0.01 | 0.00 | 0.02 |
| Psili Ammos | 27.02 | 37.71 | −0.03 | 0.00 | 0.02 | 0.04 |
| Asprochorti | 26.98 | 37.78 | −0.06 | −0.02 | −0.02 | −0.01 |
| Sites of Permanent Coseismic Surface Deformation | Surface Deformation Measurements | |||
|---|---|---|---|---|
| Field Surveys | InSAR Analysis (Amount of Uplift Based on Sections A1–A11 and B1–B11) | |||
| Evelpidou et al. (2021) | This Study | SARscape | SNAP | |
| Sykia (S Samos) | +23 cm | - | stability | |
| Klima (SE Samos) | stability | - | stability | |
| Posidonio (E Samos) | +13 cm | - | stability | |
| Mourtia (NE Samos) | +8 cm | - | stability | |
| Kokkari (NE Samos) | +22 cm | - | −2.0 cm | −1.4 cm |
| Ayios Nikolaos chapel, Potami beach(NW Samos) | +20 cm | +20 cm | uplift | |
| Punta Promontory (NW Samos) | +22 cm | +22 cm | uplift | |
| Megalo Seitani (W Samos) | +22 cm | - | uplift | |
| Ayios Isidoros (W Samos) | +35 cm | +30 cm | uplift | |
| Ayios Nikolaos (N Samos) | - | +15–20 cm | uplift | |
| Pythagoreio (SE Samos) | +15 cm | +15–20 cm | −1.3 cm | +2.5 cm |
| Psili Ammos (SE Samos) | +13 cm | +15 cm | stability, small uplift | |
| Potokaki (SE Samos) | - | +17–25 cm | stability, small uplift | |
| Karlovasi vessel shelter (NW Samos) | - | +24 cm | +2.8 cm | +6.3 cm |
| Marathokampos (Molos) (SW Samos) | - | +15–20 cm | +2.0 cm | +5.5 cm |
| Kampos (SW Samos) | - | +15–20 cm | uplift | |
| Asprochorti (NE Samos) | - | +10 cm | −6.0 cm | −1.0 cm |
Publisher’s Note: MDPI stays neutral with regard to jurisdictional claims in published maps and institutional affiliations. |
© 2021 by the authors. Licensee MDPI, Basel, Switzerland. This article is an open access article distributed under the terms and conditions of the Creative Commons Attribution (CC BY) license (https://creativecommons.org/licenses/by/4.0/).
Share and Cite
Mavroulis, S.; Triantafyllou, I.; Karavias, A.; Gogou, M.; Katsetsiadou, K.-N.; Lekkas, E.; Papadopoulos, G.A.; Parcharidis, I. Primary and Secondary Environmental Effects Triggered by the 30 October 2020, Mw = 7.0, Samos (Eastern Aegean Sea, Greece) Earthquake Based on Post-Event Field Surveys and InSAR Analysis. Appl. Sci. 2021, 11, 3281. https://doi.org/10.3390/app11073281
Mavroulis S, Triantafyllou I, Karavias A, Gogou M, Katsetsiadou K-N, Lekkas E, Papadopoulos GA, Parcharidis I. Primary and Secondary Environmental Effects Triggered by the 30 October 2020, Mw = 7.0, Samos (Eastern Aegean Sea, Greece) Earthquake Based on Post-Event Field Surveys and InSAR Analysis. Applied Sciences. 2021; 11(7):3281. https://doi.org/10.3390/app11073281
Chicago/Turabian StyleMavroulis, Spyridon, Ioanna Triantafyllou, Andreas Karavias, Marilia Gogou, Katerina-Navsika Katsetsiadou, Efthymios Lekkas, Gerassimos A. Papadopoulos, and Issaak Parcharidis. 2021. "Primary and Secondary Environmental Effects Triggered by the 30 October 2020, Mw = 7.0, Samos (Eastern Aegean Sea, Greece) Earthquake Based on Post-Event Field Surveys and InSAR Analysis" Applied Sciences 11, no. 7: 3281. https://doi.org/10.3390/app11073281
APA StyleMavroulis, S., Triantafyllou, I., Karavias, A., Gogou, M., Katsetsiadou, K.-N., Lekkas, E., Papadopoulos, G. A., & Parcharidis, I. (2021). Primary and Secondary Environmental Effects Triggered by the 30 October 2020, Mw = 7.0, Samos (Eastern Aegean Sea, Greece) Earthquake Based on Post-Event Field Surveys and InSAR Analysis. Applied Sciences, 11(7), 3281. https://doi.org/10.3390/app11073281

