Switched Low-Noise Amplifier Using Gyrator-Based Matching Network for TD-LTE/LTE-U/Mid-Band 5G and WLAN Applications
Abstract
1. Introduction
2. Circuit Design and Analysis
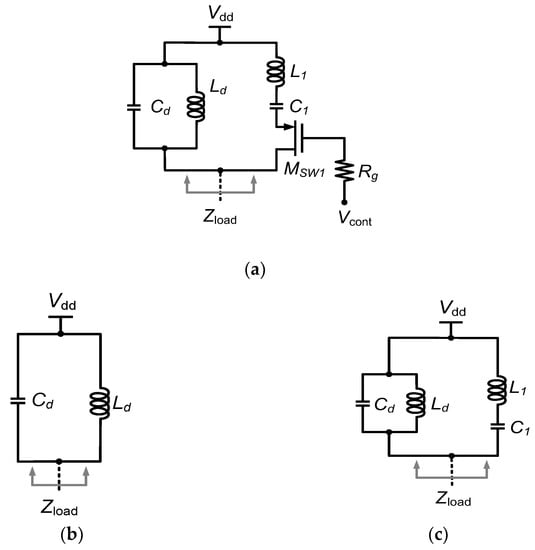
2.1. Proposed Switched-Resonator Triple-Band Load Network
2.2. Conventional Gyrator-Based Active Inductor and Proposed Gyrator-Based Triple-Band Input Matching Network
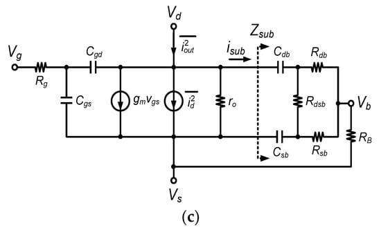
2.3. Noise Reduction with Large Substrate Resistance
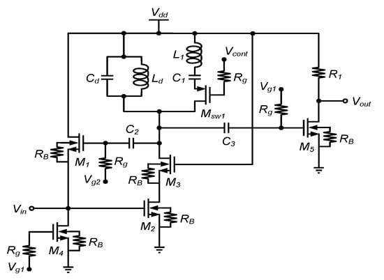
3. Proposed Switched Triple-Band LNA
4. Measurement Results
5. Conclusions
Author Contributions
Funding
Institutional Review Board Statement
Informed Consent Statement
Data Availability Statement
Acknowledgments
Conflicts of Interest
References
- 4G Wireless Broadband Industry White Paper. Available online: http://lte-tdd.org/d/file/Resources/rep/2017-03-01/00c1864037fd2e95525cc46da3919e99.pdf (accessed on 1 March 2017).
- Ye, Y.; Wu, D.; Shu, Z.; Qian, Y. Overview of LTE spectrum sharing technologies. IEEE Access 2016, 4, 8105–8115. [Google Scholar] [CrossRef]
- 5G Deployment: State of Play in Europe, USA and Asia. Available online: https://www.europarl.europa.eu/RegData/etudes/IDAN/2019/631060/IPOL_IDA(2019)631060_EN.pdf (accessed on 30 April 2019).
- Wang, H.; Zhang, R.; Luo, Y.; Yang, G. Compact eight-element antenna array for triple-band MIMO operation in 5G mobile terminals. IEEE Access 2020, 8, 19433–19449. [Google Scholar] [CrossRef]
- Wang, X.; Quek, T.Q.S.; Sheng, M.; Li, J. Throughput and fairness analysis of Wi-Fi and LTE-U in unlicensed band. IEEE J. Sel. Areas Commun. 2017, 35, 63–78. [Google Scholar] [CrossRef]
- Hamidouche, K.; Saad, W.; Debbah, M. A multi-game framework for harmonized LTE-U and WiFi coexistence over unlicensed bands. IEEE Trans. Wirel. Commun. 2016, 23, 62–69. [Google Scholar] [CrossRef]
- Maksymyuk, T.; Kyryk, M.; Jo, M. Comprehensive spectrum management for heterogeneous networks in LTE-U. IEEE Trans. Wirel. Commun. 2016, 23, 8–15. [Google Scholar] [CrossRef]
- IEEE 802.11. Available online: https://www.ieee802.org/11 (accessed on 2 February 2021).
- Ingels, M.; Giannini, V.; Borremans, J.; Mandal, G.; Debaillie, B.; Van Wesemael, P.; Sano, T.; Yamamoto, T.; Hauspie, D.; Van Driessche, J.; et al. A 5 mm2 40 nm LP CMOS transceiver for a software-defined radio platform. IEEE J. Solid-State Circuits 2010, 45, 2794–2806. [Google Scholar] [CrossRef]
- Xie, H.; Rakers, P.; Fernandez, R.; McCain, T.; Xiang, J.; Parkers, J.; Riches, J.; Verellen, R.; Rahman, M.; Shimoni, E.; et al. Single-chip multiband EGPRS and SAW-less LTE WCDMA CMOS receiver with diversity. IEEE Trans. Microw. Theory Techn. 2012, 60, 1390–1396. [Google Scholar] [CrossRef]
- Analui, B.; Mercer, T.; Mandegaran, S.; Goel, A.; Hashemi, H. A 50 MHz–6 GHz, 2 × 2 MIMO, Reconfigurable Architecture, Software-defined Radio in 130 nm CMOS. In Proceedings of the IEEE Radio Frequency Integrated Circuits Symposium, Tampa, FL, USA, 1–3 June 2014; pp. 329–332. [Google Scholar]
- Vauche, R.; Muhr, E.; Fourquin, O.; Bourdel, S.; Gaubert, J.; Dehaese, N.; Meillere, S.; Barthelemy, H.; Ouvry, L. A 100 MHz PRF IR-UWB CMOS transceiver with pulse shaping capabilities and peak voltage detector. IEEE Trans. Circuits Syst. I Regul. Pap. 2017, 64, 1612–1625. [Google Scholar] [CrossRef]
- Neihart, N.M.; Brown, J.; Yu, X. A dual-band 2.45/6 GHz CMOS LNA utilizing a dual-resonant transformer-based matching network. IEEE Trans. Circuits Syst. I Reg. Pap. 2012, 59, 1743–1751. [Google Scholar] [CrossRef]
- Ye, R.F.; Horng, T.S.; Wu, J.M. Low-noise and high-linearity wideband CMOS receiver front-end stacked with glass integrated passive devices. IEEE Trans. Microw. Theory Tech. 2014, 62, 1229–1238. [Google Scholar] [CrossRef]
- Chen, C.C.; Lin, Y.S.; Huang, P.L.; Chang, J.F.; Lu, S.S. A 4.9-dB NF 53.5-62-GHz micro-machined CMOS wideband LNA with small group-delay-variation. In Proceedings of the IEEE MTT-S International Microwave Symposium Digital, Anaheim, CA, USA, 23–28 May 2010; pp. 489–492. [Google Scholar]
- LTE TDD—The Global Solution for Unpaired Spectrum. Available online: https://www.qualcomm.com/documents/lte-tdd-global-solution-unpaired-spectrum (accessed on 19 August 2013).
- Catherwood, P.A.; Black, B.; Mohamed, E.B.; Cheema, A.A.; Rafferty, J.; Mclaughlin, J.A.D. Radio channel characterization of mid-band 5G service delivery for ultra-low altitude aerial base stations. IEEE Access 2019, 7, 8105–8115. [Google Scholar] [CrossRef]
- Lin, C.Y.; Li, W.T.; Liang, C.P.; Chung, S.J. An active triple band-notched filter with improved Q-factor for UWB system. In Proceedings of the Asia-Pacific Microwave Conference 2011, Melbourne, VIC, Australia, 5–8 December 2011. [Google Scholar]
- Thanachayanont, A.; Payne, A. VHF CMOS integrated active inductor. IET Electron. Lett. 1996, 32, 999–1000. [Google Scholar] [CrossRef]
- Gu, Q. RF System Design of Transceivers for Wireless Communications; Springer: New York, NY, USA, 2005. [Google Scholar]
- Lin, Y.S. An analysis of small-signal source-body resistance effect on RF MOSFETs for low-cost system-on-chip (SoC) applications. IEEE Trans. Electron. Devices 2005, 52, 1442–1451. [Google Scholar] [CrossRef]
- Lee, J.Y.; Park, H.K.; Chang, H.J.; Yun, T.Y. Low-power UWB LNA with common-gate and current reuse techniques. IET Microw. Antennas Propag. 2012, 6, 793–799. [Google Scholar] [CrossRef]
- Lin, C.Y.; Liang, C.P.; Tarng, J.H.; Chung, S.J. Compact composite noise-reduction LNA for UWB WPAN and WBAN applications. IET Map 2018, 12, 903–908. [Google Scholar] [CrossRef]
- LTE. Evolved Universal Terrestrial Radio Access (EUTRA); Radio Frequency (RF) Requirements for LTE Pico Node B. ETSI TR 136 931 v14.0.0. 2017. Available online: https://www.etsi.org/deliver/etsi_tr/136900_136999/136931/14.00.00_60/tr_136931v140000p.pdf (accessed on 2 February 2021).
- Jayaraman, K.; Khan, Q.; Chi, B.; Beattie, W.; Wang, Z.; Chiang, P. A self-healing 2.4 GHz LNA with on-chip S11/S21 measurement/calibration for in-situ PVT compensation. In Proceedings of the IEEE Radio Frequency Integrated Circuits Symposium, Anaheim, CA, USA, 23–25 May 2010; pp. 311–314. [Google Scholar]
- Razavi, B. RF Microelectronics; Prentice-Hall: Upper Saddle River, NJ, USA, 2012. [Google Scholar]
- Adom-Bamfi, G.; Entesari, K. A multiband low noise amplifier with a switchable Gm active shunt feedback for SDRs. In Proceedings of the IEEE Radio and Wireless Symposium, Austin, TX, USA, 24–27 January 2016; pp. 179–182. [Google Scholar]
- Fu, C.T.; Ko, C.L.; Kuo, C.N.; Juang, Y.Z. A 2.4–5.4-GHz wide tuning-range CMOS reconfigurable low-noise amplifier. IEEE Trans. Microw. Theory Techn. 2008, 56, 2754–2763. [Google Scholar]
- Yu, X.; Neihart, N.M. Analysis and design of a reconfigurable multimode low-noise amplifier utilizing a multitap transformer. IEEE Trans. Microw. Theory Techn. 2013, 61, 1236–1246. [Google Scholar] [CrossRef]
- Lim, K.; Min, S.; Lee, S.; Park, J.; Kang, K.; Shin, H.; Shim, H.; Oh, S.; Kim, S.; Lee, J.; et al. A 2 × 2 MIMO tri-band dual-mode direct-conversion CMOS transceiver for worldwide WiMAX/WLAN applications. IEEE J. Solid-State Circuits 2011, 46, 1648–1658. [Google Scholar] [CrossRef]
- Taibi, A.; Slimane, A.; Belaroussi, M.T.; Tedjini, S.A.; Trabelsi, M. Low power and high linear reconfigurable CMOS LNA for multi-standard wireless applications. In Proceedings of the 2013 25th International Conference on Microelectronics (ICM), Beirut, Lebanon, 15–18 December 2013. [Google Scholar]















| Ref. | Technology | Freq. (GHz) | Gmax (dB) | NFmin (dB) | IIP3 (dBm) | Power Consumption (mW) | FOM 5 | Area (mm2) | 
|---|---|---|---|---|---|---|---|---|
| [26] | 0.18-μm | 2.4 | 14.4 | 3.3 | −7.12 | 7.2 | 1.66 | 0.63 | 
| 3.5 | 13 | 3.8 | −6.2 | |||||
| 5.2 1 | 10 | 4.3 | −4.34 | |||||
| [27] | 0.13-μm | 2.4 | 22.1 | 2.8 | −18.2 | 4.6 | 6.01 | 0.49 | 
| 3.4 | 22.6 | 2.2 | −15.3 | |||||
| 5.4 1 | 24.8 | 3.1 | −20.4 | |||||
| [28] | 0.13-μm | 2.8 2 | 16.1 | 2.4 | −4 | 6.4 | 9.61 | 0.44 | 
| 3.3 | 14.2 | 3.0 | −2 | |||||
| 5.65 | 14.9 | 4.8 | −4.2 | |||||
| [29] | 0.13-μm | 2.4 | 15 | 2.7 | −12 | - 6 | - 6 | - 6 | 
| 3.5 | −13.5 | |||||||
| 5.2 | −13 | |||||||
| [30] | 0.18-μm | 2.4–11 | 14.8 | 4.1 | −11.5 | 3.4 | 1.72 | 1.1 4 | 
| [22] | 0.18-μm | 2.3–4.8 | 27 3 | 2.7 3 | −3.2 3 | 13.1 | 26 | 0.34 | 
| This work | 0.18-μm | 2.5 | 12.3 | 2.3 | −5.4 | 14.2 | 2.9 | 0.52 | 
| 3.5 | 15.3 | 2.2 | −6.4 | |||||
| 5.2 | 13.1 | 2.7 | −7.4 | 
| Publisher’s Note: MDPI stays neutral with regard to jurisdictional claims in published maps and institutional affiliations. | 
© 2021 by the authors. Licensee MDPI, Basel, Switzerland. This article is an open access article distributed under the terms and conditions of the Creative Commons Attribution (CC BY) license (http://creativecommons.org/licenses/by/4.0/).
Share and Cite
Tsai, C.-H.; Lin, C.-Y.; Liang, C.-P.; Chung, S.-J.; Tarng, J.-H. Switched Low-Noise Amplifier Using Gyrator-Based Matching Network for TD-LTE/LTE-U/Mid-Band 5G and WLAN Applications. Appl. Sci. 2021, 11, 1477. https://doi.org/10.3390/app11041477
Tsai C-H, Lin C-Y, Liang C-P, Chung S-J, Tarng J-H. Switched Low-Noise Amplifier Using Gyrator-Based Matching Network for TD-LTE/LTE-U/Mid-Band 5G and WLAN Applications. Applied Sciences. 2021; 11(4):1477. https://doi.org/10.3390/app11041477
Chicago/Turabian StyleTsai, Ching-Han, Chun-Yi Lin, Ching-Piao Liang, Shyh-Jong Chung, and Jenn-Hwan Tarng. 2021. "Switched Low-Noise Amplifier Using Gyrator-Based Matching Network for TD-LTE/LTE-U/Mid-Band 5G and WLAN Applications" Applied Sciences 11, no. 4: 1477. https://doi.org/10.3390/app11041477
APA StyleTsai, C.-H., Lin, C.-Y., Liang, C.-P., Chung, S.-J., & Tarng, J.-H. (2021). Switched Low-Noise Amplifier Using Gyrator-Based Matching Network for TD-LTE/LTE-U/Mid-Band 5G and WLAN Applications. Applied Sciences, 11(4), 1477. https://doi.org/10.3390/app11041477
 
         
                                                

 
       