An Adaptive and Scalable Protection Coordination System of Overcurrent Relays in Distributed-Generator-Integrated Distribution Networks
Abstract
1. Introduction
1.1. Motivation and Assumption
1.2. Literature Review
- Objective function and setting parameters: In [29,30,31,32,33,34,35,36], objective functions are based on the overall operation time of primary and back-up overcurrent relays, where time-dial setting (TDS) multipliers are considered as the optimized parameters. In [37,38,39,40,41,42,43,44,45,46,47,48,49,50], the optimized parameters of OFs are pick-up currents or both the pick-up currents and TDS multipliers. In [51,52], a multi-objective function (MOF) with the overall operation time of relays and protection coordination constraints has been developed. The optimization parameters of the MOF are TDS multipliers, pick-up currents and coefficients of time-current characteristic curves. In [52], the authors have explained why adaptive coordination schemes are paid more attention to an overcurrent protection system of the DG-integrated DN when compared to others such as: immediate disconnection of DGs under a fault event; capacity limitation of installed DGs; protection system improvement by using more circuit breakers for sectionalization, distance relays, or directional OC relays (DOCRs); the use of fault current limiters to preserve the original settings of OC relays; and the use of fault ride through (FRT) strategies of inverter-based DGs. Based on the references [15,19,42,43], an adaptive protection coordination (APC) scheme must first update the data from the latest change of DG-integrated distribution network, e.g., the operation status of DGs, the opened/closed status of circuit breakers (CBs), and then calculate power flows and perform the fault analysis to obtain the input data for optimal coordination algorithms. The APC scheme could require a data center to send/receive the data to/from digital relays before or after the sudden changes/disturbances of the DG-penetrated DN. A supervisory control and data acquisition (SCADA) system is needed to perform this adaptive coordination scheme. Moreover, digital relays can be remotely controlled through communication channels. According to the above references, the combination of digital relays, the SCADA system, and an appropriate optimization algorithm will be necessary for the adaptive coordination of OCRs in the DG-integrated DN. The optimal settings of both TDS multipliers and protection-curve coefficients for the inverse-time OC function could be easily implemented in a digital relay. Furthermore, several previous studies have not considered both the reliability of fault-current calculation results and the proper selection of tripping and pick-up thresholds of OCRs in the DN for the optimization of the objective function. Last but not least, it is needed to consider the operation characteristics of DG units, e.g., plug-and-play, peer-to-peer characteristics [53,54,55], for parameter settings of the adaptable relay coordination system in the DG-contained DN.
- Type of OC relays: In [29,39,40], the optimal coordination of non-directional OC relays has been considered. In [12,56], different operation characteristic curves of non-directional OC relays have been analyzed in detail. The OC relays can be classified into three main types: instantaneous, definite-time, and inverse-time OC relays. If the measured current exceeds a tripping-current threshold, the instantaneous OC relay sends a tripping signal immediately to circuit breakers, while the definite-time overcurrent relay will send a trip signal after a pre-defined time-delay. The inverse-time OC relay operates with a typically mathematical function with certain parameters to form a protection curve as followed by IEC 60255-3 or IEEE C37.112-2018 standards [57,58]. The optimal coordination algorithm of OC relays usually focuses on the inverse-time function. In [59,60], the admittance-based inverse-time OC relay is used to improve the sensitivity of fault detection in the DN and microgrids. In [61,62,63,64], the voltage-based inverse-time OC relay is used to be more sensitive to different fault types and reduce the total operation time of relays. In [65], the single and dual settings of OC relays are proposed to increase the selectivity of the protection system under the high penetration of DGs into the DN. In general, the above-mentioned works only consider the inverse-time OC function as an objective function to be optimized, however, it can be proposed to combine the definite-time OC function with the inverse-time OC function to protect a DG-based distribution network. The reference [66] has solved this research gap, but how to demonstrate the reliability of calculated fault-current values in the DG-integrated distribution network has not been paying attention to. In fact, minimum and maximum fault-current values of each fault type are the basis to properly set-up the inverse-time and define-time OC functions in the protection system.
- Coordination algorithms of OC relays: In [39,54], two PSO (Particle Swarm Optimization) and GS (Gravitational Search) algorithms are used to calculate TDS multipliers and pick-up currents for the OC relays in a DG-contained DN. In [53], a microgenetic algorithm is used to calculate overcurrent protection settings under any change in the DN configuration. In [66], a Firefly Algorithm (FA) is applied to coordinate the definite-time OC functions and the inverse-time OC functions in the DN protection system. In [67], a continuous genetic algorithm (CGA) is used for the optimal coordination of OC relays in a ring-type distribution system. In [68], the Firefly and Chaotic Firefly algorithms have been applied to solve the coordination problem of OC relays. In [69], a modified PSO algorithm is proposed to calculate the optimal relay settings. Generally, the main objective of coordination algorithms is to achieve the possible minimum tripping times through the optimal parameter settings of each OC relay. Typically, this study proposes to use three very common techniques such as GA, GSA, and hybrid PSO-GSA (Gravitational Search Algorithm) to calculate the TDS multiplier and inverse-time curve coefficients for each OC relay in a DG-contained distribution network. To explain that, the GA is a well-known optimization algorithm, whereas the GSA and the hybrid PSO-GSA are recently developed and also applied for protection coordination of OC relays in the DG-contained DN because of high convergence to the global optimal solution with several different constraints [39]. Moreover, relay coordination results of the GA can be used as the standard results to compare with the results of the GSA and the hybrid PSO-GSA.
- Directional OC (DOC) relays and coordination algorithms: In [17,24,44,45,46,48,49,50], the optimal coordination of DOC relays in the distribution network has been performed. Reference [17] uses a simplex algorithm to solve the protection coordination of DOC relays as a linear programming problem. References [24,42] use a differential evolution (DE) algorithm for the optimal coordination of bi-directional OC relays in the closed-loop distribution networks. In [31], a non-dominated sorting genetic algorithm-II (NSGA-II) is proposed for the coordination of DOC relays to minimize the total operating time of primary and backup relays with a multi-objective function. More recently, heuristic techniques, such as Cuckoo optimization algorithm [38], Electromagnetic Field Optimization (EFO) algorithm [41], the Hybrid GA-NLP Approach [44], evolutionary algorithm and linear programming [45], a biogeography-based optimization (BBO) algorithm [46], Symbiotic Organism Search Optimization technique [48], seeker algorithm [49], ant colony optimization (ACO) [43], bee colony optimization (BCO) [70], an Imperialistic Competition Algorithm [71], teaching learning-based optimization (TLBO) [72], harmony search algorithm [73], or firefly algorithm [74] are also used as powerful tools to solve the optimization coordination problem of DOC relays in the distribution network. In general, it can be concluded that many recent studies on coordination algorithms are performed for DOC relays in a DG-integrated distribution network because the presence of DGs leads to the directional change of fault currents. The operation characteristic of DOC relays is similar to that of OC relays excepting for the directional-change detection of fault currents [75,76,77,78,79,80]. In conclusion, it should be noted that the purpose of this survey is to provide a more comprehensive view of many recent protection coordination algorithms for DOC relays in the DN. The directional-change detection functions of fault currents are out of the research scope so that this study will only focus on the development of an adaptive and scalable protection coordination system of overcurrent relays in a DG-integrated DN.
1.3. Contributions and the Paper Structure
- Increasing the reliability of fault-current calculation results: According to the literature survey, either nominal bus-voltage values or voltage values calculated right after some pre-determined cycles are commonly considered as the reference voltages for the power-flow analysis and fault-current calculation. However, the use of nominal bus-voltage values could lead to inaccurate calculations of power flows and fault currents in the distribution network, which can result in the protection miscoordination of OCRs. Therefore, this study will propose a novel statistical data-filtering method to determine a min-max confidence interval of load power and load current at each load bus in the DN, as referred in Sections of Forecasting a Min-Max Confidence Interval of Load Power at Each Load Bus and Calculating a Min-Max Confidence Interval of Load Current at Each Load Bus, respectively. Next, a current-injection-based power-flow (CIBPF) analysis method is used to calculate the min-max confidence interval of bus voltage at any i-th bus on the DN, instead of using either the nominal bus-voltage values or the voltage values calculated right after some pre-determined cycles from the power-flow analysis, as referred to Section of The Current-Injection-Based Power Flow Analysis. Based on the confidence intervals of bus-voltages in the distribution network, an adaptable fault analysis technique depicted in Section of An Adaptable Fault Analysis Technique is proposed to calculate the min-max confidence intervals of fault currents contributed by different DG units and fault current contributed by the utility which are used for effectively selecting tripping and pick-up thresholds of definite-time and inverse-time OC functions in the same OCR. In other words, instead of using a fixed fault-current value for each fault type with the unconsidered reliability, this paper has contributed an adaptable fault analysis technique to calculate the min-max confidence interval of fault current. The maximum and minimum confidence thresholds of fault current are then used to select tripping and pick-up thresholds of definite-time and inverse-time OC functions, respectively.
- Propose to use both definite-time and inverse-time protection functions in the same OCR to protect a DG-based distribution network.
- Propose to use the SCADA system to update the operation status of DGs and the opened/closed status of circuit breakers (CBs), and to remotely control digital relays for the ASPC approach.
- The ASPC system of OCRs can be effectively operated regarding different fault scenarios in the DG-based distribution system as well as the ‘on-grid’ or ‘off-grid’ operation modes for DG units in the DN.
- A real 22 kV DG-integrated distribution network which is simulated by ETAP software considered to be a reliable test-bed to validate the proposed ASPC system of OCRs.
- Coordination results of the OCRs are based on three optimization algorithms, Particle Swarm Optimization (PSO), Gravitational Search Algorithm (GSA) and Genetic Algorithm (GA), as referred in Section 2.4.
2. A Proposed ASPC Approach for OCRs in a DG-Integrated Distribution Network
2.1. Modelling of OC Relay Characteristics
2.2. Objective Function of Overcurrent Protection Coordination
- For the upward direction of fault current to the relay :
- For the backward direction of fault current to the relay :
2.3. Coordination Constraints of OCRs
2.3.1. Coordination Time Interval
2.3.2. Boundary on Relay Operating Time
2.3.3. Calculating the Min-Max Confidence Interval of Fault Currents in the DN Having DGs
- (i)
- Forecasting a Min-Max Confidence Interval of Load Power at Each Load Bus
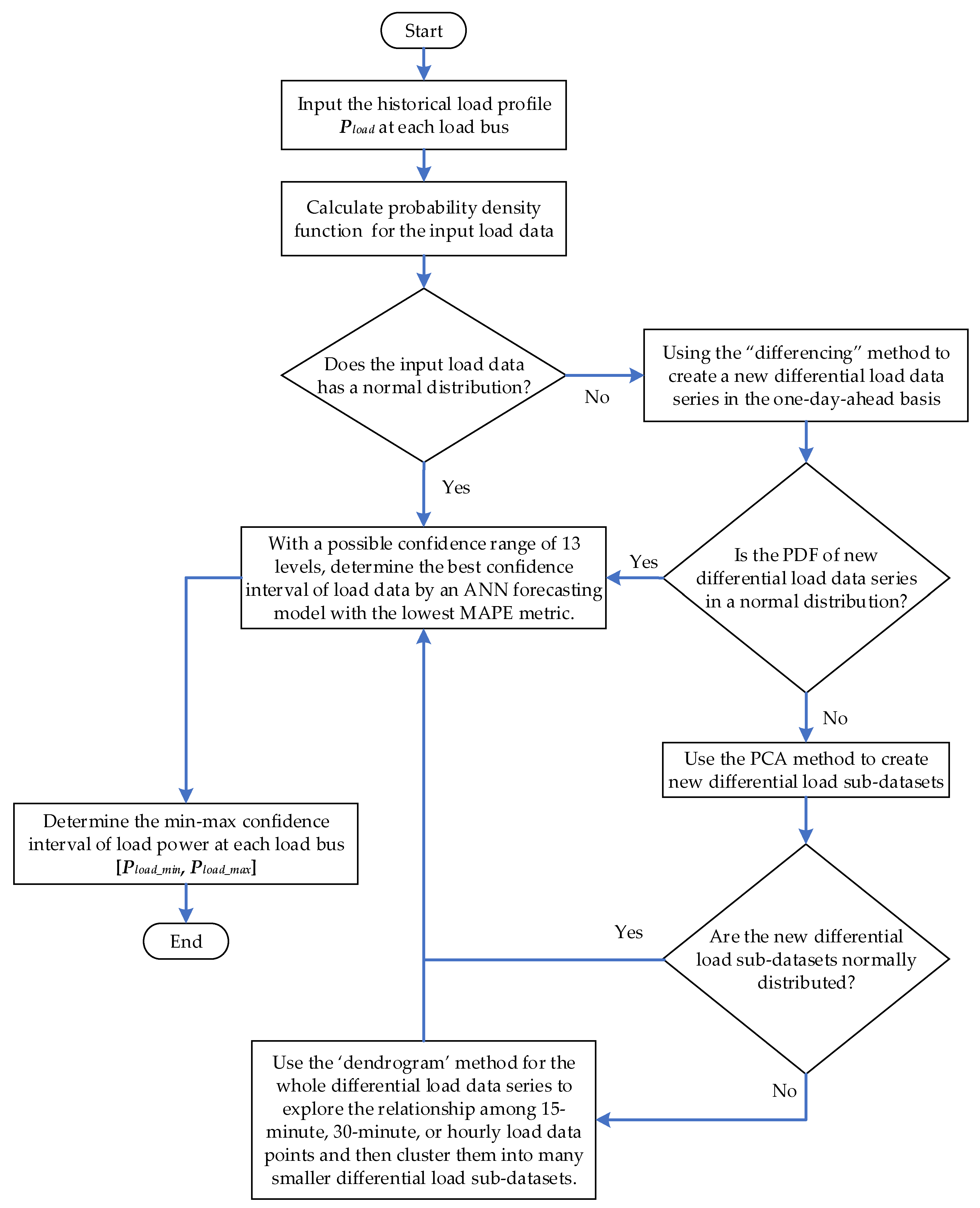
- Step 1—Input the historical load profiles at each load bus and perform the wrangling of the input data.
- Step 2—Calculate Probability Density Function (PDF) of load data and check whether the load data are in a Gaussian distribution or not. If the input load data have a Gaussian distribution, it is continued to Step 6.
- Step 3—If the input load data are not normally distributed, then the “differencing” method is used to eliminate the data trend by creating a new differential load data series in the one-day-ahead basis and the PDF of new differential load data series will be next calculated. When its PDF is in a Gaussian distribution, Step 6 will be implemented.
- Step 4—If the new differential data series is still not normally distributed, a Principal Components Analysis (PCA) method is conducted; and then the PDF is re-calculated for new differential load sub-datasets. If the new differential load sub-datasets are normally distributed, then it is continued with Step 6; otherwise, it goes to Step 5.
- Step 5—A ‘dendrogram’ method is conducted over the whole new differential load data series to explore the relationship among 15-min, 30-min, or hourly load data points, and then cluster them into many smaller differential load sub-datasets. Subsequently, it will go to Step 6.
- Step 6—The input load data at Step 2, the new differential load data series at Step 3, the new differential load sub-datasets at Step 4, or the smaller differential load sub-datasets at Step 5 are filtered-out with a possible confidence range of 13 levels, specifically from 90% to 99% with an increasing interval of 1%, 4.5-sigma (~99.73%), 5.5-sigma (~99.9937%), and 6-sigma (~99.99966%). Then, it is shown that the best confidence interval of load data will be determined by an artificial neural network (ANN) forecasting model with the lowest Mean Absolute Percentage Error (MAPE) metric.
- Step 7—Applying the best confidence interval at Step 6 to eliminate unexpected outliers/noises of the original input load data; and then a min-max confidence interval of load power, [Pload_min, Pload_max], at each load bus will be calculated by Equation (10).where a factor is taken from a normal/Gaussian distribution table corresponding to the best confidence level; is the mean value of load power at each load bus; N is the number of observed load data points; and is the standard deviation of the analyzed load data.
- (ii)
- Calculating a Min-Max Confidence Interval of Load Current at Each Load Bus
- (iii)
- The Current-Injection-Based Power Flow Analysis
- Solving the power flow problem in case of a radial distribution network
- Solving the power flow problem in case of a ring-type distribution network
- (iv)
- An Adaptable Fault Analysis Technique
- Determining the min-max confidence thresholds of fault current from the grid
- Determining fault-current division coefficients of DGs in the DN
2.3.4. Selection of Pick-Up Currents for OC Relays
2.3.5. Selection of Tripping Currents for the OC Relays
2.3.6. Summary of the Proposed ASPC Approach for OCRs in a DG-Based Distribution Network
- Step 1: Input the maximum fault-current values detected by each OCR corresponding to four different fault types (e.g., ph-ph, 1ph-G, 2ph-G, and 3ph-G) that occurred at the remote end of the protective zones/lines.
- Step 2: Select the pick-up and tripping/fault currents for the OC relays and define the tripping time of 50P and 50G functions, as shown in Table 1.
- Step 3: Based on the objective function Z in Equation (2), determine A, B, and C factors and TDS multiplier of 51P and 51G functions in each OCR by using three meta-heuristic algorithms, GSA, hybrid PSO&GSA and GA.
- Step 4: Check the tripping time of 50P/G and 51P/G functions and the constraint conditions of CTI between the primary and backup relays for the OCR pairs and the OCR triples as referred to Equations (3)–(5).
- Step 5: Select the appropriate protection coordination results for OCRs which are satisfied with the constraint conditions; and update the setting parameters to the related OCRs in the DG-based DN.
2.4. Protection Coordination Algorithms
2.4.1. Gravitational Search Algorithm (GSA)
- For the minimization value problem:
- For the maximization value problem:
2.4.2. Hybrid Particle Swarm Optimization and Gravitational Search Algorithm (Hybrid PSO&GSA)
2.4.3. Genetic Algorithm
3. A Real 22 kV DG-Integrated Distribution Network: A Case Study
4. Overcurrent Protection Coordination Results, Analysis and Discussion
4.1. Reliable Fault-Current Calculation Results
- Scenario 1–the DN topology before the fault occurs at Bus 2, i.e., the feeder supplied by the 110/22 kV Can-Gio power substation, as referred to the dashed line (a) in Figure 10.
- Scenario 2–the DN topology for the first FISR plan, as referred to the dashed line (c) in Figure 10.
- Scenario 3–the DN topology for the second FISR plan, as referred to the dashed line (d) in Figure 10.
- Scenario 4–the DN topology for the third FISR plan, as referred to the two dashed lines (c) and (d) in Figure 10.
4.2. Protection Coordination Results in Scenario 1
4.3. Protection Coordination Results in Scenario 2
4.4. Protection Coordination Results in Scenario 3
4.5. Protection Coordination Results in Scenario 4
- Three meta-heuristic algorithms, GSA, hybrid PSO-GSA and GA have efficiently solved the adaptable and scalable protection coordination problem of the OCRs in the DG-integrated DN as demonstrated in Figure 11, Figure 12 and Figure 13. The GSA can be a better optimization solution than others because its processing time is quite fast and the difference in the tripping time between the desired one and the calculated one of the related OCRs for Scenarios 1, 2, 3 and 4 is also small as indicated in Table 8. Moreover, although the computation time of the GA is the fastest, the tripping time difference between the desired one and the calculated one of the GA is higher than that of the GSA.
- By applying the proposed ASPC approach for the OCRs, the optimal setting parameters of 50P, 50G, 51P, and 51G protection functions in the same OCR have been properly calculated and updated by the SCADA system whenever the 22 kV DG-integrated DN topology is changed by the faults.
- For each scenario of the DN, a 3ph-G fault has been assumed to occur at the remote end of the feeder, which is the basis to evaluate the obtained relay coordination results. The CTI constraints have been checked for both the OCR pairs and the OCR triples. More clearly, the primary and backup operation times of the related OCRs regarding the 3ph-G fault at the remote end of the feeder have been already analyzed in Table 4, Table 5, Table 6 and Table 7.
5. Conclusions
Author Contributions
Funding
Institutional Review Board Statement
Informed Consent Statement
Acknowledgments
Conflicts of Interest
References
- Bui, D.M.; Lien, K.Y.; Yu, S.L.; Chen, Y.C.; Lu, C.M.; Chan, C.M.; Chang, Y.R. Investigate dynamic and transient charac-teristics of microgrid operation and develop a fast-scalable-adaptable algorithm for fault protection system. Electr. Power Syst. Res. 2015, 120, 214–233. [Google Scholar] [CrossRef]
- Bui, D.M.; Chen, S.L. Fault protection solutions appropriately proposed for ungrounded low-voltage AC microgrids: Review and proposals. Renew. Sustain. Energy Rev. 2017, 75, 1156–1174. [Google Scholar] [CrossRef]
- Lien, K.-Y.; Bui, D.M.; Chen, S.-L.; Zhao, W.-X.; Chang, Y.-R.; Lee, Y.-D.; Jiang, J.-L. A novel fault protection system using communication-assisted digital relays for AC microgrids having a multiple grounding system. Int. J. Electr. Power Energy Syst. 2016, 78, 600–625. [Google Scholar] [CrossRef]
- Parhizi, S.; Lotfi, H.; Khodaei, A.; Bahramirad, S. State of the art in research on microgrids: A review. IEEE Access. 2015, 3, 890–925. [Google Scholar] [CrossRef]
- Esreraig, M.; Mitra, J. Microgrid protection using system observer and minimum measurement set. Int. Trans. Electr. Energy Syst. 2014, 25, 607–622. [Google Scholar] [CrossRef]
- Bui, D.M. Simplified and automated fault-current calculation for fault protection system of grid-connected low-voltage AC microgrids. Int. J. Emerg. Electr. Power Syst. 2017, 18, 2. [Google Scholar] [CrossRef]
- Laaksonen, H. Protection Principles for Future Microgrids. IEEE Trans. Power Electron. 2010, 25, 2910–2918. [Google Scholar] [CrossRef]
- Esreraig, M.; Lasseter, R.H. Microgrids. In Proceedings of the IEEE Power Engineering Society Winter Meeting, Singapore, 23–27 January 2002; pp. 27–31. [Google Scholar]
- Firouz, Y.; Lobry, J.; Vallée, F.; Durieux, O. Numerical comparison of the effects of different types of distributed gener-ation units on overcurrent protection systems in MV distribution grid. Int. J. Renew. Energy 2014, 69, 271–283. [Google Scholar]
- Le, D.P.; Bui, D.M.; Ngo, C.C.; Le, A.M.T. FLISR Approach for Smart Distribution Networks Using E-Terra Soft-ware—A Case Study. Energies 2018, 11, 3333. [Google Scholar] [CrossRef]
- Le, P.D.; Bui, D.M.; Ngo, C.C.; Nguyen, T.P.; Huynh, C.P.; Doan, N.M. A Proposed FLISR Approach for Distribution Networks with Distributed Generators. IEEE Inter. Con. Power Energy 2020, 125–130. [Google Scholar] [CrossRef]
- Chabanloo, R.; Abyaneh, H.; Agheli, A.; Rastegar, H. Overcurrent relays coordination considering transient behaviour of fault current limiter and distributed generation in distribution power network. IET Gener. Transm. Distrib. 2011, 5, 903–911. [Google Scholar] [CrossRef]
- Pandi, V.R.; Zeineldin, H.H.; Xiao, W. Determining Optimal Location and Size of Distributed Generation Resources Considering Harmonic and Protection Coordination Limits. IEEE Trans. Power Syst. 2012, 28, 1245–1254. [Google Scholar] [CrossRef]
- Zeineldin, H.; Sharaf, H.; Ibrahim, D.; El-Zahab, E.D.A. Optimal protection coordination for meshed distribution sys-tems with DG using dual setting directional over-current relays. IEEE Trans. Smart Grid 2015, 6, 115–123. [Google Scholar] [CrossRef]
- Mahat, P.; Chen, Z.; Bak-Jensen, B.; Bak, C.L. A Simple Adaptive Overcurrent Protection of Distribution Systems with Distributed Generation. IEEE Trans. Smart Grid 2011, 2, 428–437. [Google Scholar] [CrossRef]
- Walke, S.B.; Nayana, N.J. Methods for relay coordination. In Proceedings of the 2017 International Conference on Computing Meth-Odologies and Communication (ICCMC), Erode, India, 18–19 July 2017; pp. 1027–1032. [Google Scholar]
- Huchel, L.; Hatem, H.Z. Planning the coordination of directional overcurrent relays for distribution systems consid-ering DG. IEEE Trans. Smart Grid 2015, 7, 1642–1649. [Google Scholar] [CrossRef]
- Ma, J.; Li, J.; Wang, Z. An adaptive distance protection scheme for distribution system with distributed generation. In Proceedings of the 2010 5th International Conference on Critical Infrastructure (CRIS), Beijing, China, 20–22 September 2010; pp. 1–4. [Google Scholar] [CrossRef]
- Javadian, S.; Haghifam, M.-R.; Bathaee, S.; Firoozabad, M.F. Adaptive centralized protection scheme for distribution systems with DG using risk analysis for protective devices placement. Int. J. Electr. Power Energy Syst. 2013, 44, 337–345. [Google Scholar] [CrossRef]
- Zamani, M.A.; Sidhu, T.S.; Yazdani, A. A protection strategy and microprocessor based relay for low-voltage mi-crogrids. IEEE Trans. Power Deliv. 2011, 26, 1873–1883. [Google Scholar] [CrossRef]
- Nikkhajoei, H.; Lasseter, R.H. Microgrid Fault Protection Based on Symmetrical and Differential Current Components. Wisconsin Power Electronics Research Center, Dept. of Elec. and Com., Eng., University of Wisconsin-Madison. 2006. Available online: https://citeseerx.ist.psu.edu/viewdoc/download?doi=10.1.1.375.2266&rep=rep1&type=pdf (accessed on 1 August 2021).
- Bin, L.; Yongli, L.; Zhiqian, B.; Klimek, A. Design of protection and control scheme for microgrid systems. In Proceedings of the 2009 44th International Universities Power Engineering Conference (UPEC), Glasgow, UK, 1–4 September 2009; pp. 1–5. [Google Scholar]
- Best, R.J.; Morrow, D.J.; Crossley, P.A. Communication assisted protection selectivity for reconfigurable and islanded power networks. In Proceedings of the 2009 44th International Universities Power Engineering Conference (UPEC), Glasgow, UK, 1–4 September 2009; pp. 1–5. [Google Scholar]
- Polajzer, B.; Pintaric, M.; Roser, M.; Stumberger, G. Protection of MV Closed-Loop Distribution Networks with Bi-Directional Overcurrent Relays and GOOSE Communications. IEEE Access 2019, 7, 165884–165896. [Google Scholar] [CrossRef]
- Asadi, M.R.; Kouhsari, S.M. Optimal overcurrent relays coordination using particle-swarm-optimization methodology. In Proceedings of 2009 IEEE/PES Power Systems Conference and Exposition, Seattle, WA, USA, 15–18 March 2009; pp. 1–7. [Google Scholar]
- Albrecht, R.E.; Nisja, M.J.; Feero, W.E.; Rockefeller, G.D.; Wagner, C.L. Digital Computer Protective Device Co-ordination Program I-General Program Description. IEEE Trans. Power Appar. Syst. 1964, 83, 402–410. [Google Scholar] [CrossRef]
- Jenkins, L.; Khincha, H.; Shivakumar, S.; Dash, P. An application of functional dependencies to the topological analysis of protection schemes. IEEE Trans. Power Deliv. 1992, 7, 77–83. [Google Scholar] [CrossRef]
- Urdaneta, A.J.; Nadira, R.; Jimenez, L.G.P. Optimal coordination of directional overcurrent relays in interconnected power systems. IEEE Trans. Power Deliv. 1988, 3, 903–911. [Google Scholar] [CrossRef]
- Mohammadi, R.; Abyaneh, H.A.; Rudsari, H.M.; Fathi, S.H.; Rastegar, H. Overcurrent Relays Coordination Considering the Priority of Constraints. IEEE Trans. Power Deliv. 2011, 26, 1927–1938. [Google Scholar] [CrossRef]
- Noghabi, A.S.; Mashhadi, H.R.; Sadeh, J. Optimal Coordination of Directional Overcurrent Relays Considering Different Network Topologies Using Interval Linear Programming. IEEE Trans. Power Deliv. 2010, 25, 1348–1354. [Google Scholar] [CrossRef]
- Moravej, Z.; Adelnia, F.; Abbasi, F. Optimal coordination of directional overcurrent relays using NSGA-II. Electr. Power Syst. Res. 2015, 119, 228–236. [Google Scholar] [CrossRef]
- Thangaraj, R.; Pant, M.; Abraham, A. New mutation schemes for differential evolution algorithm and their application to the optimization of directional over-current relay settings. Appl. Math. Comput. 2010, 216, 532–544. [Google Scholar] [CrossRef]
- Thangaraj, R.; Pant, M.; Deep, K. Optimal coordination of over-current relays using modified differential evolution algorithms. Eng. Appl. Artif. Intell. 2010, 23, 820–829. [Google Scholar] [CrossRef]
- Sirinivas, S.P.T.; Swarup, K.S.H. A new mixed integer linear programing formulation for protection relay coordination using disjunctive inequalities. IEEE Power Energy Technol. Syst. J. 2019, 6, 104–112. [Google Scholar] [CrossRef]
- Hui, Y.; Fushuan, W.; Zhuhai, G.L. Optimal coordination of overcurrent relays in distribution systems with distributed generators based on differential evolution algorithm. Eur. Trans. Elect. Power 2013, 23, 1–12. [Google Scholar]
- Yazdaninejadi, A.; Nazarpour, D.; Talavat, V. Optimal coordination of dual-setting directional over-current relays in multi-source meshed active distribution networks considering transient stability. IET Gener. Transm. Distrib. 2018, 13, 157–170. [Google Scholar] [CrossRef]
- Saleh, K.; Zeineldin, H.H.; Al-Hinai, A.; El-Saadany, E.F. Optimal Coordination of Directional Overcurrent Relays Using a New Time–Current–Voltage Characteristic. IEEE Trans. Power Deliv. 2014, 30, 537–544. [Google Scholar] [CrossRef]
- Dehghanpour, E.; Karegar, H.K.; Kheirollahi, R.; Soleymani, T. Optimal Coordination of Directional Overcurrent Relays in Microgrids by Using Cuckoo-Linear Optimization Algorithm and Fault Current Limiter. IEEE Trans. Smart Grid 2016, 9, 1365–1375. [Google Scholar] [CrossRef]
- Shrivastava, A.; Tripathi, J.M.; Krishan, R.; Parida, S. Optimal Coordination of Overcurrent Relays using Gravitational Search Algorithm with DG Penetration. IEEE Trans. Ind. Appl. 2017, 1. [Google Scholar] [CrossRef]
- Kida, A.A.; Gallego, L.A. A high-performance hybrid algorithm to solve the optimal coordination of overcurrent relays in radial distribution networks considering several curve shapes. Electr. Power Syst. Res. 2016, 140, 464–472. [Google Scholar] [CrossRef]
- Bouchekara, H.; Zellagui, M.; Abido, M. Optimal coordination of directional overcurrent relays using a modified electromagnetic field optimization algorithm. Appl. Soft Comput. 2017, 54, 267–283. [Google Scholar] [CrossRef]
- Moirangthem, J.; Krishnanand, K.R.; Dash, S.S.; Ramaswami, R. Adaptive differential evolution algorithm for solving non-linear coordination problem of directional overcurrent relays. IET Gener. Transm. Distrib. 2013, 7, 329–336. [Google Scholar] [CrossRef]
- Shih, M.Y.; Salazar, C.A.C.; Enriquez, A.C. Adaptive directional overcurrent coordination using ant colony opti-mization. IET Gener. Transm. Distrib. 2015, 9, 1240–2049. [Google Scholar]
- Bedekar, P.P.; Bhide, S.R. Optimum Coordination of Directional Overcurrent Relays Using the Hybrid GA-NLP Approach. IEEE Trans. Power Deliv. 2010, 26, 109–119. [Google Scholar] [CrossRef]
- Sueiro, J.A.; Diaz-Dorado, E.; Mguez, E.; Cidrs, J. Coordination of directional overcurrent relay using evolutionary algorithm and linear programming. Elect. Power Energy Syst. 2012, 42, 299–305. [Google Scholar] [CrossRef]
- Al-basri, F.A.; Al-roomi, A.R.; Talaq, J.H. Optimal coordination of directional overcurrent relays using biogeogra-phy-based optimization algorithms. IEEE Trans. Power Del. 2015, 30, 1810–1820. [Google Scholar] [CrossRef]
- Saberi, H.; Amraee, T. Coordination of directional over-current relays in active distribution networks using generalized benders decomposition. IET Gener. Transmiss. Distrib. 2017, 11, 4078–4086. [Google Scholar] [CrossRef]
- Saha, D.; Datta, A.; Das, P. Optimal coordination of directional overcurrent relays in power systems using Symbiotic Organism Search Optimisation technique. IET Gener. Transm. Distrib. 2016, 10, 2681–2688. [Google Scholar] [CrossRef]
- Amraee, T. Coordination of Directional Overcurrent Relays Using Seeker Algorithm. IEEE Trans. Power Deliv. 2012, 27, 1415–1422. [Google Scholar] [CrossRef]
- Ezzeddine, M.; Kaczmarek, R.; Iftikhar, M.U. Coordination of directional overcurrent relays using GA novel method to select their settings. IET Gener. Transmiss. Distrib. 2011, 5, 743–750. [Google Scholar] [CrossRef]
- Baghaee, H.R.; Mirsalim, M.; Gharehpetian, G.B.; Talebi, H.A. MOPSO/FDMT-based Pareto-optimal solution for co-ordination of overcurrent relays in interconnected networks and multi-DER microgrids. IET Gener. Transmiss. Distrib. 2018, 12, 2871–2886. [Google Scholar] [CrossRef]
- Shih, M.Y.; Conde, A.; Leonowicz, Z.; Martirano, L. An Adaptive Overcurrent Coordination Scheme to Improve Relay Sensitivity and Overcome Drawbacks due to Distributed Generation in Smart Grids. IEEE Trans. Ind. Appl. 2017, 53, 5217–5228. [Google Scholar] [CrossRef]
- Nascimento, J.P.; Brito, N.S.; Souza, B.A. An adaptive overcurrent protection system applied to distribution systems. Comput. Electr. Eng. 2020, 81, 106545. [Google Scholar] [CrossRef]
- Samadi, A.; Chabanloo, R.M. Adaptive coordination of overcurrent relays in active distribution networks based on independent change of relays’ setting groups. Int. J. Electr. Power Energy Syst. 2020, 120, 106026. [Google Scholar] [CrossRef]
- Ates, Y.; Uzunoglu, M.; Karakas, A.; Boynuegri, A.R.; Nadar, A.; Dag, B. Implementation of adaptive relay coordination in distribution systems including distributed generation. J. Clean. Prod. 2016, 112, 2697–2705. [Google Scholar] [CrossRef]
- Ahmadi, S.; Karami, H.; Sanjari, M.; Tarimoradi, H.; Gharehpetian, G. Application of hyper-spherical search algorithm for optimal coordination of overcurrent relays considering different relay characteristics. Int. J. Electr. Power Energy Syst. 2016, 83, 443–449. [Google Scholar] [CrossRef]
- IEEE Power and Energy Society. “C37.112-2018—IEEE Standard for Inverse-Time Characteristics Equations for Overcurrent Relays—IEEE Standard. 2018, volume C37. Available online: https://ieeexplore.ieee.org/document/8635630 (accessed on 1 August 2021).
- IEC. Electrical Relays-Part 3: Single Input Energizing Quantity Measuring Relays with Dependent or Independent Time; International Electrotechnical Commission: Geneva, Switzerland, 1989; pp. 60255–60263. [Google Scholar]
- Majumder, R.; Dewadasa, M.; Ghosh, A.; Ledwich, G.; Zare, F. Control and protection of a microgrid connected to utility through back-to-back converters. Electr. Power Syst. Res. 2011, 81, 1424–1435. [Google Scholar] [CrossRef]
- Dewadasa, M.; Ghosh, A.; Ledwich, G.; Wishart, M. Fault isolation in distributed generation connected distribution networks. IET Gener. Transm. Distrib. 2011, 5, 1053–1061. [Google Scholar] [CrossRef]
- Darabi, A.; Bagheri, M.; Gharehpetian, G.B. Highly sensitive microgrid protection using overcurrent relays with a novel relay characteristic. IET Renew. Power Gener. 2020, 14, 1201–1209. [Google Scholar] [CrossRef]
- Jamali, S.; Borhani-Bahabadi, H. Recloser time–current–voltage characteristic for fuse saving in distribution networks with DG. IET Gener. Transm. Distrib. 2017, 11, 272–279. [Google Scholar] [CrossRef]
- Jamali, S.; Borhani-Bahabadi, H. Self-Adaptive Relaying Scheme of Reclosers for Fuse Saving in Distribution Networks with DG. Int. J. Power Energy Res. 2017, 1. [Google Scholar] [CrossRef]
- Kılıçkıran, H.C.; Akdemir, H.; Sengor, I.; Kekezoğlu, B.; Paterakis, N.G. A Non-Standard Characteristic Based Protection Scheme for Distribution Networks. Energies 2018, 11, 1241. [Google Scholar] [CrossRef]
- Alam, M.N.; Gokaraju, R.; Chakrabarti, S. Protection coordination for networked microgrids using single and dual setting overcurrent relays. IET Gener. Transm. Distrib. 2020, 14, 2818–2828. [Google Scholar] [CrossRef]
- Mahindara, V.R.; Rodriguez, D.F.C.; Pujiantara, M.; Priyadi, A.; Purnomo, M.H.; Muljadi, E. Practical Challenges of Inverse and Definite-Time Overcurrent Protection Coordination in Modern Industrial and Commercial Power Distribution System. IEEE Trans. Ind. Appl. 2020, 57, 187–197. [Google Scholar] [CrossRef]
- Bedekar, P.P.; Bhide, S.R. Optimum coordination of overcurrent relay timing using continuous genetic algorithm. Expert Syst. Appl. 2011, 38, 11286–11292. [Google Scholar] [CrossRef]
- Gokhale, S.; Kale, V. An application of a tent map initiated Chaotic Firefly algorithm for optimal overcurrent relay coordination. Int. J. Electr. Power Energy Syst. 2016, 78, 336–342. [Google Scholar] [CrossRef]
- Zeineldin, H.; El-Saadany, E.; Salama, M. Optimal coordination of overcurrent relays using a modified particle swarm optimization. Electr. Power Syst. Res. 2006, 76, 988–995. [Google Scholar] [CrossRef]
- Uthitsunthorn, D.; Pao-La-Or, P.; Kulworawanichpong, T. Optimal overcurrent relay coordination using artificial bees colony algorithm. In Proceedings of the 8th Electrical Engineering/Electronics, Computer, Telecommunications and Information Technology (ECTI) Association of Thailand-Conference, Khon Kaen, Thailand, 17–19 May 2011; pp. 901–904. [Google Scholar]
- Alaee, P.; Amraee, T. Optimal Coordination of Directional Overcurrent Relays in Meshed Active Distribution Network Using Imperialistic Competition Algorithm. J. Mod. Power Syst. Clean Energy 2021, 9, 416–422. [Google Scholar] [CrossRef]
- Singh, M.; Panigrahi, B.; Abhyankar, A. Optimal coordination of directional over-current relays using Teaching Learning-Based Optimization (TLBO) algorithm. Int. J. Electr. Power Energy Syst. 2013, 50, 33–41. [Google Scholar] [CrossRef]
- Barzegari, M.; Bathaee, S.; Alizadeh, M. Optimal coordination of directional overcurrent relays using harmony search algorithm. In Proceedings of the IEEE Transactions on Power Delivery, Prague, Czech Republic, 16–19 May 2010; pp. 321–324. [Google Scholar] [CrossRef]
- Benabid, R.; Zellagui, M.; Chaghi, A.; Boudour, M. Application of Firefly Algorithm for Optimal Directional Overcurrent Relays Coordination in the Presence of IFCL. Int. J. Intell. Syst. Appl. 2014, 6, 44–53. [Google Scholar] [CrossRef][Green Version]
- Blackburn, J.L.; Domin, T.J. Protective Relaying: Principles and Applications; CRC Press: Boca Raton, FL, USA, 2015. [Google Scholar]
- Jalilian, A.; Hagh, M.T.; Hashemi, S.M. An Innovative Directional Relaying Scheme Based on Postfault Current. IEEE Trans. Power Deliv. 2014, 29, 2640–2647. [Google Scholar] [CrossRef]
- Eissa, M.M. Current directional protection technique based on polarizing current. Int. J. Electr. Power Energy Syst. 2013, 44, 488–494. [Google Scholar] [CrossRef]
- Ukil, A.; Deck, B.; Shah, V.H. Current-Only Directional Overcurrent Relay. IEEE Sensors J. 2010, 11, 1403–1404. [Google Scholar] [CrossRef]
- Ukil, A.; Deck, B.; Shah, V.H. Current-Only Directional Overcurrent Protection for Distribution Automation: Challenges and Solutions. IEEE Trans. Smart Grid 2012, 3, 1687–1694. [Google Scholar] [CrossRef]
- Nojavan, M.; Seyedi, H.; Mehdinejad, M. A novel scheme for current-only directional overcurrent relay. Int. J. Electr. Power Energy Syst. 2016, 82, 252–263. [Google Scholar] [CrossRef]
- Le, P.D.; Bui, D.M.; Ngo, C.C.; Huynh, C.D.; Nguyen, T.H. Effectively Determine Confidence Intervals of Bus Voltages Served for Setting Overcurrent Relays in Distribution Networks. In Proceedings of the IEEE International Conference on Power and Energy (PECon), Penang, Malaysia, 7–8 December 2020. [Google Scholar] [CrossRef]
- Bui, D.M.; Le, P.D.; Cao, M.T.; Pham, T.T.; Pham, D.A. Accuracy improvement of various short-term load forecasting models by a novel and unified statistical data-filtering method. Int. J. Green Energy 2020, 17, 382–406. [Google Scholar] [CrossRef]
- Distribution Network Analysis Functions (DNAF) Analyst and Configuration Editor User’s Guide. ALSTOM Grid Inc.: Redmond, WA, USA, 2014.
- Teng, J.H.; Lin, W.M. Current-based power flow solutions for distribution systems. In Proceedings of the IEEE Intetnatioal Conference Power System Technology, Beijing, China, 5–9 December 1994; pp. 414–418. [Google Scholar]
- Chen, T.-H.; Chen, M.-S.; Hwang, K.-J.; Kotas, P.; Chebli, E. Distribution system power flow analysis-a rigid approach. IEEE Trans. Power Deliv. 1991, 6, 1146–1152. [Google Scholar] [CrossRef]
- Teng, J.-H. A direct approach for distribution system load flow solutions. IEEE Trans. Power Deliv. 2003, 18, 882–887. [Google Scholar] [CrossRef]
- Samoylenko, V.O.; Korkunova, O.L.; Pazderin, A.; Novikov, N.N. Overcurrent protection adjustment when connecting synchronous generation to power supply systems. In Proceedings of the IEEE International Conference on Industrial Technology (ICIT), Seville, Spain, 17–19 March 2015; pp. 2368–2373. [Google Scholar] [CrossRef]
- 1547.2-2008-IEEE Application Guide for IEEE Standard 1547™, IEEE Standard for Interconnecting Distributed Resources with Electric Power Systems; IEEE Standards: Piscataway, NJ, USA, 2009; pp. 1–217. [CrossRef]
- Sortomme, E.; Mapes, G.J.; Foster, B.A.; Venkata, S.S. Fault analysis and protection of a microgrid. In Proceedings of the 40th North American Power Symposium, Calgary, AB, Canada, 28–30 September 2008; pp. 1–6. [Google Scholar]
- Johnston, W.; Katiraei, F. Impact and Sensitivity Studies of PV Inverters Contribution to Faults based on Generic PV In-Verter Models; Ontario Grid Connection Study 2012; Canadian Solar Industries Association/L’Association des Industries Solaires du Canada: Ottawa, ON, Canada, 2012. [Google Scholar]
- IEEE. IEEE Recommended Practice for Protection and Coordination of Industrial and Commercial Power Systems (IEEE Buff Book); IEEE Standards: Piscataway, NJ, USA, 2008; pp. 1–710. [Google Scholar] [CrossRef]
- Geidl, M. Protection of Power Systems with Distributed Generation: State of the Art; Swiss Federal Institute of Technology (ETH): Zurich, Switzerland, 2005. [Google Scholar] [CrossRef]
- Horowitz, S.; Phadke, A. Power System Relaying [Books and Reports]. IEEE Power Eng. Rev. 1993, 13, 38. [Google Scholar] [CrossRef]
- Rashedi, E.; Nezamabadi-Pour, H.; Saryazdi, S. GSA: A Gravitational Search Algorithm. Inf. Sci. 2009, 179, 2232–2248. [Google Scholar] [CrossRef]
- Kennedy, J.; Eberhart, R. Particle swarm optimization. In Proceedings of the IEEE International Conference Neural Networks IV, Perth, Australia, 27 November–1 December 1995; pp. 1942–1948. [Google Scholar] [CrossRef]
- Srivastava, A.; Tripathi, J.M.; Mohanty, S.R.; Panda, B. Optimal Over-Current Relay Coordination with Distributed Generation Using Hybrid Particle Swarm Optimization–Gravitational Search Algorithm. Electr. Power Compon. Syst. 2016, 44, 1–12. [Google Scholar] [CrossRef]
- Ahmad, M.; Ali, W.; Farooq, H.; Jamil, M.; Ali, M.; Rehman, A.U. Solving the Problem of Economic Load Dispatch for a Small Scale Power System Using a Novel Hybrid PSO-GSA Algorithm. In Proceedings of the 2018 International Symposium on Recent Advances in Electrical Engineering (RAEE), Islambad, Pakistan, 17–18 October 2018; pp. 1–6. [Google Scholar] [CrossRef]
- Goldberg, D.E. Genetic Algorithms in Search, Optimization, and Machine Learning; Dorling Kindersley (India) Pvt. Ltd.: New Delhi, India, 2008. [Google Scholar]
- Asadi, M.R.; Askarian Abyaneh, H.; Mahmoodan, M.; Naghizadeh, R.A.; Koochaki, A. Optimal overcurrent relays coordination using genetic algorithm. In Proceedings of the 2008 11th International Conference on Optimization of Electrical and Electronic Equipment, Brasov, Romania, 22–24 May 2008; pp. 197–202. [Google Scholar]
















| Different OC Functions | Descriptions | |
|---|---|---|
| 50P: Definite-time phase OC protection function | k is a given fault location at the remote end of the protected line/zone; and is the maximum ph-ph fault current. | |
| 51P: Inverse-time phase OC protection function | ||
| 50G: Definite-time ground OC protection function | and are the maximum 3ph-G, 2ph-G, and 1ph-G fault currents for a given fault location, respectively. | |
| 51G: Inverse-time ground OC protection function |
| Fault Types | Maximum Fault Currents Detected by the OCRs | ||
|---|---|---|---|
| Maximum Fault Currents at Bus 2 Are Detected by a 471 Hao-Vo OCR | Maximum Fault Currents at Bus 13 Are Detected by a REC Hao-Vo OCR | Maximum Fault Currents at Bus 5 Are Detected by a REC Can-Thanh 163 OCR | |
| 3ph-G fault | 25,796 A | 11,911 A | 4902 A |
| 2ph-G fault | 24,347 A | 10,742 A | 4426 A |
| 1ph-G fault | 22,340 A | 10,316 A | 4246 A |
| ph-ph fault | 20,469 A | 6488 A | 2340 A |
| (a) Scenario 1–A DN topology before the fault occurs at Bus 2: The LBS Can-Thanh 97 is normally opened; and the feeder is only supplied by the 110/22 kV Can-Gio power substation. | |||||
| Faults at Bus 2 | Faults at Bus 13 | Faults at Bus 5 | |||
| Primary protection: the 471 Hao-Vo OCR | Primary protection: the REC Hao Vo OCR | Primary protection: the REC Can-Thanh 163 OCR | |||
| Backup protection: None | Backup protection: the 471 Hao-Vo OCR | Backup protection: the REC Hao-Vo OCR and the 471 Hao-Vo OCR | |||
| Maximum fault currents at Bus 2 are detected by the 471 Hao-Vo OCR: [25.8; 24.3; 22.3; 20.4] kA | Maximum fault currents at Bus 13 are detected by the REC Hao-Vo OCR: [11.9; 10.7; 10.3; 6.5] kA | Maximum fault currents at Bus 5 are detected by the REC Can-Thanh 163 OCR: [4.9; 4.4; 4.2; 2.3] kA | |||
| (b) Scenario 2–A DN topology for the first FISR plan: As referred to the dashed line (c) in Figure 10; the REC Hao-Vo recloser is opened to isolate the fault at Bus 2; then the LBS Can-Thanh 97 is closed; and a CB GEN of DG sources is still opened. | |||||
| Faults at Bus 7 | Faults at Bus 5 | Faults at Bus 3 | |||
| Primary protection: the REC Can-Thanh 36 OCR | Primary protection: the REC Can Thanh–Hao Vo OCR | Primary protection: the REC Can-Thanh 163 OCR | |||
| Backup protection: the 472 Can-Thanh OCR | Backup protection: the REC Can Thanh 36 OCR and the 472 Can-Thanh OCR | Backup protection: the REC Can Thanh–Hao Vo OCR and the REC Can Thanh 36 OCR | |||
| Maximum fault currents at Bus 7 are detected by the REC Can-Thanh 36 OCR: [21.5; 21.4; 20.1; 18.6] kA | Maximum fault currents at Bus 5 are detected by the REC Can Thanh–Hao Vo OCR: [3.2; 2.8; 2.7; 1.3] kA | Maximum fault currents at Bus 3 are detected by the REC Can-Thanh 163 OCR: [2.6; 2.4; 2.2; 1.15] kA | |||
| (c) Scenario 3–A DN topology for the second FISR plan: As referred to the dashed line (d) in Figure 10; the REC Hao-Vo recloser is opened to isolate the fault at Bus 2; the REC Can Thanh–Hao Vo recloser is opened; and then a CB GEN of DG sources is closed. | |||||
| Faults at Bus 5 | Faults at Bus 3 | ||||
| Primary protection: the OCR at the CB GEN | Primary protection: the REC Can-Thanh 163 OCR | ||||
| Backup protection: None | Backup protection: the OCR at the CB GEN | ||||
| Maximum fault currents at Bus 5 are detected by the OCR at the CB GEN: [1.1; 1.0; 0.9; 0.8] kA | Maximum fault currents at Bus 3 are detected by the REC Can-Thanh 163 OCR: [0.85; 0.80; 0.75; 0.70] kA | ||||
| (d) Scenario 4–A DN topology for the third FISR plan: As referred to the two dashed lines (c) and (d) in Figure 10; the REC Hao-Vo recloser is opened to isolate the fault at Bus 2; and then both the REC Can Thanh–Hao Vo recloser and the CB GEN are simultaneously closed. | |||||
| Faults at Bus 7 | Faults at Bus 5 | Faults at Bus 3 | |||
| Primary protection: the REC Can-Thanh 36 OCR | Primary protection: the REC Can Thanh–Hao Vo OCR and the CB GEN OCR | Primary protection: the REC Can-Thanh 163 OCR | |||
| Backup protection: the 472 Can-Thanh OCR | Backup protection: the REC Can-Thanh 36 OCR and the 472 Can-Thanh OCR | Backup protection: the OCR at CB GEN, the REC Can Thanh–Hao Vo OCR, and the REC Can-Thanh 36 OCR | |||
| Maximum fault currents at Bus 7 are detected by the REC Can-Thanh 36 OCR: [21.7; 21.6; 20.4; 18.8] kA | Maximum fault currents at Bus 5 are detected by the REC Can Thanh–Hao Vo OCR: [3.4; 3.1; 3.0; 1.8] kA and by the OCR at the CB GEN: [0.85; 0.80; 0.75; 0.70] kA | Maximum fault currents at Bus 3 are detected by the REC Can-Thanh 163 OCR: [2.9; 2.7; 2.6; 1.7] kA | |||
| The OCRs | 50P | 50G | 51P | 51G | ||||||||
|---|---|---|---|---|---|---|---|---|---|---|---|---|
| GA | GSA | PSO-GSA | GA | GSA | PSO-GSA | |||||||
| The 471 Hao-Vo OCR | 20,469 A | 22,340 A | A B C | 13.06 2.14 1.11 | 57.94 2.44 0.38 | 68.34 2.49 1.43 | A B C | 50.75 2.12 0.71 | 89.14 2.31 0.83 | 93.49 2.50 1.48 | ||
| 0.01 s | 0.01 s | TDS | 0.41 | 0.33 | 0.21 | TDS | 0.067 | 0.05 | 0.05 | |||
| The tripping time of the relay for the typical fault at Bus 5: | ||||||||||||
| 0.62 s | 0.61 s | 0.62 s | 0.62 s | 0.61 s | 0.62 s | |||||||
| The REC Hao-Vo OCR | 6488 A | 10316 A | A B C | 36.23 1.32 1.07 | 72.58 2.42 0.22 | 5.81 2.50 0.00 | A B C | 78.07 2.36 0.25 | 74.84 2.32 0.53 | 13.74 2.37 0.00 | ||
| 0.01 s | 0.01 s | TDS | 0.05 | 0.15 | 2.24 | TDS | 0.03 | 0.03 | 0.17 | |||
| The tripping time of the relay for the typical fault at Bus 5: | ||||||||||||
| 0.32 s | 0.31 s | 0.31 s | 0.32 s | 0.31 s | 0.31 s | |||||||
| The REC Can-Thanh 163 OCR | 2340 A | 4246 A | A B C | 0.036 2.14 1.00 | 59.36 2.31 0.01 | 0.01 0.48 0.00 | A B C | 3.95 2.39 0.3 | 59.97 2.29 0.72 | 0.01 1.72 0.01 | ||
| 0.01 s | 0.01 s | TDS | 0.01 | 0.01 | 1.17 | TDS | 0.01 | 0.01 | 0.01 | |||
| The tripping time of the relay for the typical fault at Bus 5: | ||||||||||||
| 0.01 s | 0.01 s | 0.01 s | 0.01 s | 0.01 s | 0.01 s | |||||||
| The OCRs | 50P | 50G | 51P | 51G | ||||||||
|---|---|---|---|---|---|---|---|---|---|---|---|---|
| GA | GSA | PSO-GSA | GA | GSA | PSO-GSA | |||||||
| The REC Can-Thanh 36 OCR | 18,595 A | 20,076 A | A B C | 6.71 2.31 0.09 | 52.45 2.31 0.93 | 126.51 2.07 0.02 | A B C | 9.23 1.74 0.11 | 33.59 1.82 0.98 | 73.50 2.50 1.50 | ||
| 0.01 s | 0.01 s | TDS | 0.73 | 0.09 | 0.03 | TDS | 0.024 | 0.01 | 0.01 | |||
| The tripping time of the relay for the typical fault at Bus 3: | ||||||||||||
| 0.65 s | 0.62 s | 0.65 s | 0.65 s | 0.62 s | 0.65 s | |||||||
| The REC Can-Thanh Hao-Vo OCR | 1286 A | 2755 A | A B C | 7.77 2.46 0.47 | 44.37 1.79 0.28 | 0.60 2.28 0.02 | A B C | 0.01 0.60 0.89 | 30.55 2.19 0.79 | 0.01 1.75 0.74 | ||
| 0.01 s | 0.01 s | TDS | 0.26 | 0.03 | 1.26 | TDS | 0.37 | 0.01 | 0.46 | |||
| The tripping time of the relay for the typical fault at Bus 3: | ||||||||||||
| 0.33 s | 0.32 s | 0.33 s | 0.33 s | 0.32 s | 0.33 s | |||||||
| The REC Can-Thanh 163 OCR | 1167 A | 2501 A | A B C | 0.09 0.44 0.30 | 60.60 2.33 0.46 | 0.01 1.39 0.00 | A B C | 0.01 1.51 0.97 | 0.74 0.89 0.87 | 0.01 2.06 0.01 | ||
| 0.01 s | 0.01 s | TDS | 0.03 | 0.01 | 3.00 | TDS | 0.01 | 0.01 | 0.43 | |||
| The tripping time of the relay for the typical fault at Bus 3: | ||||||||||||
| 0.01 s | 0.01 s | 0.01 s | 0.01 s | 0.01 s | 0.01 s | |||||||
| The OCRs | 50P | 50G | 51P | 51G | ||||||||
|---|---|---|---|---|---|---|---|---|---|---|---|---|
| GA | GSA | PSO-GSA | GA | GSA | PSO-GSA | |||||||
| A CB GEN OCR | 816 A | 910 A | A B C | 4.39 2.41 1.18 | 57.46 2.17 0.59 | 0.01 2.50 0.05 | A B C | 0.23 2.45 0.76 | 67.95 2.24 0.80 | 0.01 2.25 0.80 | ||
| 0.01 s | 0.01 s | TDS | 0.09 | 0.01 | 7.16 | TDS | 0.35 | 0.01 | 0.45 | |||
| The tripping time of the relay for the typical fault at Bus 3: | ||||||||||||
| 0.35 s | 0.32 s | 0.35 s | 0.35 s | 0.32 s | 0.35 s | |||||||
| The REC Can-Thanh 163 OCR | 700 A | 750 A | A B C | 1.11 2.03 0.00 | 59.93 2.05 0.81 | 0.01 2.31 0.01 | A B C | 0.01 2.45 1.01 | 47.43 2.22 0.66 | 0.01 2.50 0.00 | ||
| 0.01 s | 0.01 s | TDS | 0.01 | 0.01 | 0.69 | TDS | 0.01 | 0.01 | 1.02 | |||
| The tripping time of the relay for the typical fault at Bus 3: | ||||||||||||
| 0.01 s | 0.01 s | 0.01 s | 0.01 s | 0.01 s | 0.01 s | |||||||
| The OCRs | 50P | 50G | 51P | 51G | ||||||||
|---|---|---|---|---|---|---|---|---|---|---|---|---|
| GA | GSA | PSO-GSA | GA | GSA | PSO-GSA | |||||||
| The REC Can-Thanh 36 OCR | 18,791 A | 20,376 A | A B C | 10.84 1.24 1.08 | 42.61 2.39 0.39 | 15.58 1.47 1.12 | A B C | 21.36 2.21 0.94 | 70.52 2.40 0.60 | 149.95 2.50 0.08 | ||
| 0.01s | 0.01 s | TDS | 0.13 | 0.14 | 0.12 | TDS | 0.19 | 0.09 | 0.05 | |||
| The tripping time of the relay for the typical fault at Bus 3: | ||||||||||||
| 0.64 s | 0.63 s | 0.65 s | 0.64 s | 0.63 s | 0.65 s | |||||||
| The REC Can-Thanh–Hao-Vo OCR | 1798 A | 2980 A | A B C | 8.43 2.42 0.50 | 72.23 2.44 0.62 | 0.01 0.02 0.29 | A B C | 18.43 2.31 0.97 | 77.10 2.37 0.77 | 1.52 1.83 0.01 | ||
| 0.01 s | 0.01 s | TDS | 0.26 | 0.05 | 0.50 | TDS | 0.12 | 0.04 | 1.16 | |||
| The tripping time of the relay for the typical fault at Bus 3: | ||||||||||||
| 0.32 s | 0.31 s | 0.33 s | 0.32 s | 0.31 s | 0.33 s | |||||||
| The REC Can-Thanh 163 OCR | 1672 A | 2640 A | A B C | 1.10 1.73 0.00 | 53.82 1.87 0.65 | 0.01 0.71 0.01 | A B C | 1.93 2.37 0.11 | 39.27 2.28 0.77 | 0.01 1.31 0.00 | ||
| 0.01 s | 0.01 s | TDS | 0.04 | 0.01 | 0.52 | TDS | 0.03 | 0.01 | 2.98 | |||
| The tripping time of the relay for the typical fault at Bus 3: | ||||||||||||
| 0.01 s | 0.01 s | 0.01 s | 0.01 s | 0.01 s | 0.01 s | |||||||
| A CB GEN OCR | 816 A | 910 A | A B C | 4.39 2.41 1.18 | 57.46 2.17 0.59 | 0.01 2.50 0.05 | A B C | 0.23 2.45 0.76 | 67.95 2.24 0.80 | 0.01 2.25 0.80 | ||
| 0.01 s | 0.01 s | TDS | 0.09 | 0.01 | 7.16 | TDS | 0.35 | 0.01 | 0.45 | |||
| The tripping time of the relay for the typical fault at Bus 3: | ||||||||||||
| 0.35 s | 0.32 s | 0.35 s | 0.35 s | 0.32 s | 0.35 s | |||||||
| (a) Scenario 1 | |||||||
|---|---|---|---|---|---|---|---|
| Overcurrent relays | Desired tripping time | Calculated tripping time (in seconds) of the related OCRs for the 3ph-G fault at Bus 5 of Scenario 1 | Computation time (in seconds) of the optimization algorithms | ||||
| GA | GSA | Hybrid PSO-GSA | GA | GSA | Hybrid PSO-GSA | ||
| The REC Can-Thanh 163 OCR | 0.01 s | 0.01 s | 0.01 s | 0.01 s | 5 s | 8 s | 14 s |
| The REC Hao-Vo OCR | 0.31 s | 0.32 s | 0.31 s | 0.31 s | |||
| The 471 Hao-Vo OCR | 0.61 s | 0.62 s | 0.61 s | 0.62 s | |||
| The highest difference in the tripping time between the desired one and the calculated one among the OCRs | 0.01 s | 0 s | 0.01 s | ||||
| (b) Scenario 2 | |||||||
| Overcurrent relays | Desired tripping time | Calculated tripping time (in seconds) of the related OCRs for the 3ph-G fault at Bus 3 of Scenario 2 | Computation time (in seconds) of the optimization algorithms | ||||
| GA | GSA | Hybrid PSO-GSA | GA | GSA | Hybrid PSO-GSA | ||
| The REC Can-Thanh 163 OCR | 0.01 s | 0.01 s | 0.01 s | 0.01 s | 6 s | 7 s | 24 s |
| The REC Can-Thanh Hao-Vo OCR | 0.31 s | 0.33 s | 0.32 s | 0.33 s | |||
| The REC Can-Thanh 36 OCR | 0.61 s | 0.65 s | 0.62 s | 0.65 s | |||
| The highest difference in the tripping time between the desired one and the calculated one among the OCRs | 0.04 s | 0.01 s | 0.04 s | ||||
| (c) Scenario 3 | |||||||
| Overcurrent relays | Desired tripping time | Calculated tripping time (in seconds) of the related OCRs for the 3ph-G fault at Bus 3 of Scenario 3 | Computation time (in seconds) of the optimization algorithms | ||||
| GA | GSA | Hybrid PSO-GSA | GA | GSA | Hybrid PSO-GSA | ||
| The REC Can-Thanh 163 OCR | 0.01 s | 0.01 s | 0.01 s | 0.01 s | 3 s | 6 s | 7 s |
| The CB GEN OCR | 0.31 s | 0.35 s | 0.32 s | 0.35 s | |||
| The highest difference in the tripping time between the desired one and the calculated one among the OCRs | 0.04 s | 0.01 s | 0.04 s | ||||
| (d) Scenario 4 | |||||||
| Overcurrent relays | Desired tripping time | Calculated tripping time (in seconds) of the related OCRs for the 3ph-G fault at Bus 3 of Scenario 4 | Computation time (in seconds) of the optimization algorithms | ||||
| GA | GSA | Hybrid PSO-GSA | GA | GSA | Hybrid PSO-GSA | ||
| The REC Can-Thanh 163 OCR | 0.01 s | 0.01 s | 0.01 s | 0.01 s | 5 s | 7.8 s | 16 s |
| The REC Can-Thanh Hao-Vo OCR | 0.31 s | 0.32 s | 0.31 s | 0.33 s | |||
| The CB GEN OCR | 0.31 s | 0.35 s | 0.32 s | 0.35 s | |||
| The REC Can-Thanh 36 OCR | 0.61 s | 0.64 s | 0.63 s | 0.65 s | |||
| The highest difference in the tripping time between the desired one and the calculated one among the OCRs | 0.04 s | 0.02 s | 0.04 s | ||||
Publisher’s Note: MDPI stays neutral with regard to jurisdictional claims in published maps and institutional affiliations. |
© 2021 by the authors. Licensee MDPI, Basel, Switzerland. This article is an open access article distributed under the terms and conditions of the Creative Commons Attribution (CC BY) license (https://creativecommons.org/licenses/by/4.0/).
Share and Cite
Bui, D.M.; Le, P.D.; Nguyen, T.P.; Nguyen, H. An Adaptive and Scalable Protection Coordination System of Overcurrent Relays in Distributed-Generator-Integrated Distribution Networks. Appl. Sci. 2021, 11, 8454. https://doi.org/10.3390/app11188454
Bui DM, Le PD, Nguyen TP, Nguyen H. An Adaptive and Scalable Protection Coordination System of Overcurrent Relays in Distributed-Generator-Integrated Distribution Networks. Applied Sciences. 2021; 11(18):8454. https://doi.org/10.3390/app11188454
Chicago/Turabian StyleBui, Duong Minh, Phuc Duy Le, Thanh Phuong Nguyen, and Hung Nguyen. 2021. "An Adaptive and Scalable Protection Coordination System of Overcurrent Relays in Distributed-Generator-Integrated Distribution Networks" Applied Sciences 11, no. 18: 8454. https://doi.org/10.3390/app11188454
APA StyleBui, D. M., Le, P. D., Nguyen, T. P., & Nguyen, H. (2021). An Adaptive and Scalable Protection Coordination System of Overcurrent Relays in Distributed-Generator-Integrated Distribution Networks. Applied Sciences, 11(18), 8454. https://doi.org/10.3390/app11188454

