Integrated IR Modulator with a Quantum Cascade Laser
Abstract
:1. Introduction
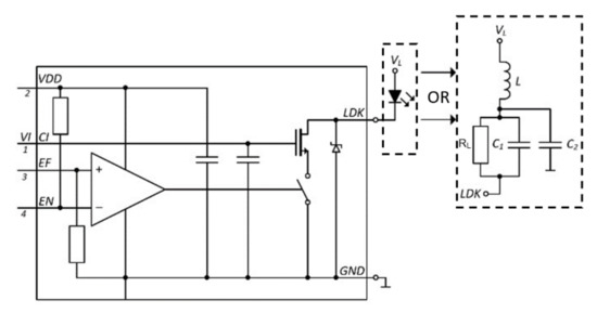
2. QC Compact Laser Modulator Design
3. Simulations
4. Tests of the Laser Switching Module
5. Laboratory Tests of the IR Modulator
6. Conclusions
Author Contributions
Funding
Institutional Review Board Statement
Informed Consent Statement
Data Availability Statement
Acknowledgments
Conflicts of Interest
References
- Pecharroman-Gallego, R. An overview on quantum cascade lasers: Origins and development. In Quantum Cascade Lasers; Stavrou, V.N., Ed.; InTech: London, UK, 2017; pp. 1–24. [Google Scholar] [CrossRef] [Green Version]
- Patel, C.K.N.; Lyakh, A.; Maulini, R.; Tsekoun, A.; Tadjikov, B. QCL as a game changer in MWIR and LWIR military and homeland security applications. SPIE Proc. 2012, 8373, 1–9. [Google Scholar] [CrossRef]
- Bielecki, Z.; Stacewicz, T.; Wojtas, J.; Mikołajczyk, J. Application of quantum cascade lasers to trace gas detection. Bull. Polish Acad. Sci. Tech. Sci. 2015, 63, 515–525. [Google Scholar] [CrossRef]
- Schwaighofer, A.; Brandstetter, M.; Lendl, B. Quantum cascade lasers (QCLs) in biomedical spectroscopy. Chem. Soc. Rev. 2017, 46, 5903–5924. [Google Scholar] [CrossRef] [PubMed] [Green Version]
- Tombez, L.; Schilt, S.; Di Francesco, J.; Führer, T.; Rein, B.; Walther, T.; Di Domenico, G.; Hofstetter, D.; Thomann, P. Linewidth of a quantum-cascade laser assessed from its frequency noise spectrum and impact of the current driver. Appl. Phys. B 2012, 109, 407–414. [Google Scholar] [CrossRef] [Green Version]
- Taubman, M.S. Low-noise high-performance current controllers for quantum cascade lasers. Rev. Sci. Instrum. 2011, 82, 1–8. [Google Scholar] [CrossRef]
- Grasso, R.J. Defence and security applications of quantum cascade lasers. SPIE Proc. 2016, 99330, 1–12. [Google Scholar] [CrossRef]
- Mikołajczyk, J. An overview of free space optics with quantum cascade lasers. Int. J. Electron. Telecommun. 2014, 60, 259–264. [Google Scholar] [CrossRef]
- Jirauschek, C.; Kubis, T. Modeling techniques for quantum cascade lasers. Appl. Phys. Rev. 2014, 1. [Google Scholar] [CrossRef] [Green Version]
- Yong, K.; Haldar, M.; Webb, J.F. An equivalent circuit for quantum cascade lasers. J. Infrared Milli Terahz Waves 2013, 34. [Google Scholar] [CrossRef]
- Donovan, K.; Harrison, P.; Kelsall, R.W. Self-consistent solutions to the intersubband rate equations in quantum cascade lasers: Analysis of a GaAs/AlxGa1−xAs device. J. Appl. Phys. 2001, 89, 3084. [Google Scholar] [CrossRef]
- Darman, M.; Fasihi, K. Circuit-level modeling of quantum cascade lasers: Influence of Kerr effect on static and dynamic responses. Optik 2016, 127, 10303–10310. [Google Scholar] [CrossRef]
- Chen, G.C.; Fan, G.H.; Li, S.T. Spice simulation of a large-signal model for quantum cascade laser. Opt. Quant Electron. 2008, 40, 645–653. [Google Scholar] [CrossRef]
- Lindquist, J.R. Laser Drivers: Using a Laser Diode or Quantum-Cascade Laser? Don’t Forget the Electronics. Laser Focus World 2018. Available online: https://digital.laserfocusworld.com/laserfocusworld/201806/MobilePagedArticle.action?articleId=1404129#articleId1404129 (accessed on 12 March 2021).
- Zhang, Y.G.; Gu, Y.; Li, Y.Y.; Li, A.Z.; Li, C.; Cao, Y.Y.; Zhou, L. An effective TDLS setup using homemade driving modules for evaluation of pulsed QCL. Appl. Phys. B 2012, 109, 541–548. [Google Scholar] [CrossRef]
- Tournié, E.; Baranov, A.N. Mid-infrared semiconductor lasers: A review. In Semiconductors and Semimetals; Coleman, J.J., Bryce, A.C., Jagadishm, C., Eds.; Elsevier: Amsterdam, The Netherlands, 2012; Volume 86, pp. 183–226. [Google Scholar] [CrossRef]
- Ashok, P.; Ganesh, M. Impedance characteristics of mid infra red quantum cascade lasers. Opt. Laser Technol. 2021, 134. [Google Scholar] [CrossRef]
- Douat, C.; Hübner, S.; Engeln, R.; Benedikt, J. Production of nitric/nitrous oxide by an atmospheric pressure plasma jet. Plasma Sources Sci. Technol. 2016, 25. [Google Scholar] [CrossRef]
- Gadedjisso-Tossou, K.S.; Stoychev, L.I.; Mohou, M.A.; Cabrera, H.; Niemela, J.; Danailov, M.B.; Vacchi, A. Cavity ring-down spectroscopy for molecular trace gas detection using a pulsed DFB QCL emitting at 6.8 µm. Photonics 2020, 7, 74. [Google Scholar] [CrossRef]
- Bolshov, M.A.; Kuritsyn Yu, A.; Romanovskii Yu, V. Tunable diode laser spectroscopy as a technique for combustion diagnostics. Spectrochim. Acta Part B At. Spectrosc. 2015, 106, 45–66. [Google Scholar] [CrossRef]
- Upadhyay, A.; Wilson, D.; Lengden, M.; Chakraborty, A.L.; Stewart, G.; Johnstone, W. Calibration-free WMS using a cw-DFB-QCL, a VCSEL, and an Edge-emitting DFB laser with in-situ real-time laser parameter characterization. IEEE Photonics J. 2017, 9. [Google Scholar] [CrossRef] [Green Version]
- Pirotta, S.; Tran, N.-L.; Jollivet, A.; Biasiol, G.; Crozat, P.; Manceau, J.-M.; Bousseksou, A.; Colombelli, R. Fast amplitude modulation up to 1.5 GHz of mid-IR free-space beams at room-temperature. Nat. Commun. 2021, 12. [Google Scholar] [CrossRef]
- St-Jean, M.R.; Amanti, M.I.; Bernard, A.; Calvar, A.; Bismuto, A.; Gini, E.; Beck, M.; Faist, J.; Liu, H.C.; Sirtori, C. Injection locking of mid-infrared quantum cascade laser at 14 GHz, by direct microwave modulation. Laser Photonics Rev. 2014, 8, 443–449. [Google Scholar] [CrossRef]
- Mottaghizadeh, A.; Asghari, Z.; Amanti, M.; Gacemi, D.; Vasanelli, A.; Sirtori, C. Ultra-fast modulation of mid infrared buried heterostructure quantum cascade lasers. In Proceedings of the 42nd International Conference on Infrared, Millimeter, and Terahertz Waves (IRMMW-THz), Cancun, Mexico, 27 August–1 September 2017. [Google Scholar] [CrossRef]
- iC-HN iCSY HN1M High-Speed Module. Available online: https://www.ichaus.de/upload/pdf/HN1M_evalmanual_A3en.pdf (accessed on 30 June 2021).
- Pierściński, K.; Pierścińska, D.; Kuźmicz, A.; Sobczak, G.; Bugajski, M.; Gutowski, P.; Chmielewski, K. Coupled cavity Mid-IR quantum cascade lasers fabricated by dry etching. Photonics 2020, 7, 45. [Google Scholar] [CrossRef]
- Electrical Model. Available online: https://www.alpeslasers.ch/?a=36,41 (accessed on 30 June 2021).
- Yang, K.; Liu, J.; Zhai, S.; Zhang, J.; Zhuo, N.; Wang, L.; Liu, S.; Liu, F. Room-temperature quantum cascade laser packaged module at ∼8 μm designed for high-frequency response. Electron. Lett. 2021, 1–3. [Google Scholar] [CrossRef]
- PCO-7120 Laser Diode Driver Module. Available online: https://ixapps.ixys.com/DataSheet/pco-7120_manual.pdf (accessed on 30 June 2021).
- Ashok, P.; Ganesh, M. Optimum electrical pulse characteristics for efficient gain switching in QCL. Optik 2017, 146, 51–62. [Google Scholar] [CrossRef]
- Hemingway, M. External Cavity Quantum Cascade Lasers. Ph.D. Thesis, University of Sheffield, Sheffield, UK, 2018. [Google Scholar]
- Gwinner, S. How to Choose a Pulsed Laser Diode Driver. Available online: https://www.laserdiodecontrol.com/How-to-Choose-a-Pulsed-Laser-Diode-Driver (accessed on 30 June 2021).
- Mikołajczyk, J. Data Link with a High-Power Pulsed Quantum Cascade Laser Operating at the Wavelength of 4.5 µm. Sensors 2021, 21, 3231. [Google Scholar] [CrossRef] [PubMed]







Publisher’s Note: MDPI stays neutral with regard to jurisdictional claims in published maps and institutional affiliations. |
© 2021 by the authors. Licensee MDPI, Basel, Switzerland. This article is an open access article distributed under the terms and conditions of the Creative Commons Attribution (CC BY) license (https://creativecommons.org/licenses/by/4.0/).
Share and Cite
Mikołajczyk, J.; Szabra, D. Integrated IR Modulator with a Quantum Cascade Laser. Appl. Sci. 2021, 11, 6457. https://doi.org/10.3390/app11146457
Mikołajczyk J, Szabra D. Integrated IR Modulator with a Quantum Cascade Laser. Applied Sciences. 2021; 11(14):6457. https://doi.org/10.3390/app11146457
Chicago/Turabian StyleMikołajczyk, Janusz, and Dariusz Szabra. 2021. "Integrated IR Modulator with a Quantum Cascade Laser" Applied Sciences 11, no. 14: 6457. https://doi.org/10.3390/app11146457
APA StyleMikołajczyk, J., & Szabra, D. (2021). Integrated IR Modulator with a Quantum Cascade Laser. Applied Sciences, 11(14), 6457. https://doi.org/10.3390/app11146457

