Optimum Design of PID Controlled Active Tuned Mass Damper via Modified Harmony Search
Abstract
1. Introduction
2. The Analysis of Structures with ATMD
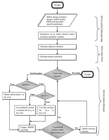
3. The Modification of Harmony Search Algorithm
4. Numerical Examples
5. Conclusions
Author Contributions
Funding
Conflicts of Interest
References
- Miyamoto, H.K.; Gilani, A.S.J.; Gündoğdu, Y.Z. Innovative Seismic Retrofit of An Iconic Building. In Proceedings of the 7th National Conference on Earthquake Engineering, Istanbul, Turkey, 30 May–3 June 2011. [Google Scholar]
- Soto, M.G.; Adeli, H. Tuned mass dampers. Arch. Comput. Methods Eng. 2013, 20, 419–431. [Google Scholar] [CrossRef]
- Bekdaş, G.; Nigdeli, S.M. Estimating optimum parameters of tuned mass dampers using harmony search. Eng. Struct. 2011, 33, 2716–2723. [Google Scholar] [CrossRef]
- Ankireddi, S.Y.; Yang, H.T. Simple ATMD control methodology for tall buildings subject to wind loads. J. Struct. Eng. 1996, 122, 83–91. [Google Scholar] [CrossRef]
- Mackriell, L.E.; Kwok, K.C.S.; Samali, B. Critical mode control of a wind-loaded tall building using an active tuned mass damper. Eng. Struct. 1997, 19, 834–842. [Google Scholar] [CrossRef]
- Yan, N.; Wang, C.M.; Balendra, T. Optimal damper characteristics of ATMD for buildings under wind loads. J. Struct. Eng. 1999, 125, 1376–1383. [Google Scholar] [CrossRef]
- Qu, Z.Q.; Shi, Y.; Hua, H. A reduced-order modeling technique for tall buildings with active tuned mass damper. Earthq. Eng. Struct. Dyn. 2001, 30, 349–362. [Google Scholar] [CrossRef]
- Samali, B.; Al-Dawod, M. Performance of a five-storey benchmark model using an active tuned mass damper and a fuzzy controller. Eng. Struct. 2003, 25, 1597–1610. [Google Scholar] [CrossRef]
- Samali, B.; Al-Dawod, M.; Kwok, K.C.; Naghdy, F. Active control of cross wind response of 76-story tall building using a fuzzy controller. J. Eng. Mech. 2004, 130, 492–498. [Google Scholar] [CrossRef]
- Li, C. Evaluation of the lever-type active tuned mass damper for structures. Struct. Control Health Monit. 2004, 11, 259–271. [Google Scholar] [CrossRef]
- Han, B.; Li, C. Seismic response of controlled structures with active multiple tuned mass dampers. Earthq. Eng. Eng. Vib. 2006, 5, 205–213. [Google Scholar] [CrossRef]
- Pourzeynali, S.; Lavasani, H.H.; Modarayi, A.H. Active control of high rise building structures using fuzzy logic and genetic algorithms. Eng. Struct. 2007, 29, 346–357. [Google Scholar] [CrossRef]
- Li, C.; Xiong, X. Estimation of active multiple tuned mass dampers for asymmetric structures. Struct. Eng. Mech. 2008, 29, 505–530. [Google Scholar] [CrossRef]
- Guclu, R.; Yazici, H. Vibration control of a structure with ATMD against earthquake using fuzzy logic controllers. J. Sound Vib. 2008, 318, 36–49. [Google Scholar] [CrossRef]
- Guclu, R.; Yazici, H. Seismic-vibration mitigation of a nonlinear structural system with an ATMD through a fuzzy PID controller. Nonlinear Dyn. 2009, 58, 553. [Google Scholar] [CrossRef]
- Guclu, R.; Yazici, H. Self-tuning fuzzy logic control of a non-linear structural system with ATMD against earthquake. Nonlinear Dyn. 2009, 56, 199. [Google Scholar] [CrossRef]
- Li, C.; Li, J.; Qu, Y. An optimum design methodology of active tuned mass damper for asymmetric structures. Mech. Syst. Signal Process. 2010, 24, 746–765. [Google Scholar] [CrossRef]
- Li, C. Effectiveness of active multiple-tuned mass dampers for asymmetric structures considering soil–structure interaction effects. Struct. Des. Tall Spec. Build. 2012, 21, 543–565. [Google Scholar] [CrossRef]
- Fitzgerald, B.; Basu, B. Active tuned mass damper control of wind turbine nacelle/tower vibrations with damaged foundations. Key Eng. Mater. Trans. Tech. Publ. 2013, 569, 660–667. [Google Scholar] [CrossRef]
- Amini, F.; Hazaveh, N.K.; Rad, A.A. Wavelet PSO-based LQR algorithm for optimal structural control using active tuned mass dampers. Comput.-Aided Civil Infrastruct. Eng. 2013, 28, 542–557. [Google Scholar] [CrossRef]
- You, K.P.; You, J.Y.; Kim, Y.M. LQG control of along-wind response of a tall building with an ATMD. Math. Probl. Eng. 2014. [Google Scholar] [CrossRef]
- Ayorinde, E.O.; Warburton, G.B. Minimizing structural vibrations with absorbers. Earthq. Eng. Struct. Dyn. 1980, 8, 219–236. [Google Scholar] [CrossRef]
- Shariatmadar, H.; Golnargesi, S.; Akbarzadeh Totonchi, M.R. Vibration control of buildings using ATMD against earthquake excitations through interval type-2 fuzzy logic controller. Asian J. Civil Eng.-Build. Hous. 2014, 15, 321–338. [Google Scholar]
- Lu, X.; Li, P.; Guo, X.; Shi, W.; Liu, J. Vibration control using ATMD and site measurements on the Shanghai World Financial Center Tower. Struct. Des. Tall Spec. Build. 2014, 23, 105–123. [Google Scholar] [CrossRef]
- Shariatmadar, H.; Meshkat Razavi, H. Seismic control response of structures using an ATMD with fuzzy logic controller and PSO method. Struct. Eng. Mech. 2014, 51, 547–564. [Google Scholar] [CrossRef]
- Soleymani, M.; Khodadadi, M. Adaptive fuzzy controller for active tuned mass damper of a benchmark tall building subjected to seismic and wind loads. Struct. Des. Tall Spec. Build. 2014, 23, 781–800. [Google Scholar] [CrossRef]
- Li, C.; Cao, B. Hybrid active tuned mass dampers for structures under the ground acceleration. Struct. Control Health Monit. 2015, 22, 757–777. [Google Scholar] [CrossRef]
- Cao, L.; Li, C. Enhanced hybrid active tuned mass dampers for structures. Struct. Control Health Monit. 2018, 25, e2067. [Google Scholar] [CrossRef]
- Heidari, A.H.; Etedali, S.; Javaheri-Tafti, M.R. A hybrid LQR-PID control design for seismic control of buildings equipped with ATMD. Front. Struct. Civ. Eng. 2018, 12, 44–57. [Google Scholar] [CrossRef]
- MATLAB, version 7.10.0 (R2010a); The MathWorks Inc: Natick, MA, USA, 2010.
- De Domenico, D.; Ricciardi, G.; Takewaki, I. Design strategies of viscous dampers for seismic protection of building structures: A review. Soil Dyn. Earthq. Eng. 2019, 118, 144–165. [Google Scholar] [CrossRef]
- Greco, R.; Marano, G.C. Optimum design of tuned mass dampers by displacement and energy perspectives. Soil Dyn. Earthq. Eng. 2013, 49, 243–253. [Google Scholar] [CrossRef]
- De Domenico, D.; Ricciardi, G. Earthquake-resilient design of base isolated buildings with TMD at basement: Application to a case study. Soil Dyn. Earthq. Eng. 2018, 113, 503–521. [Google Scholar] [CrossRef]
- Lavan, O.; Dargush, G.F. Multi-objective evolutionary seismic design with passive energy dissipation systems. J. Earthq. Eng. 2009, 13, 758–790. [Google Scholar] [CrossRef]
- Geem, Z.W.; Kim, J.H.; Loganathan, G.V. A new heuristic optimization algorithm: Harmony search. Simulation 2001, 76, 60–68. [Google Scholar] [CrossRef]
- Singh, M.P.; Singh, S.; Moreschi, L.M. Tuned mass dampers for response control of torsional buildings. Earthq. Eng. Struct. D 2002, 31, 749–769. [Google Scholar] [CrossRef]
- Quantification of Building Seismic Performance Factors; Technical Report No. FEMA P-695; FEMA: Washington, DC, USA, 2009.
- Tributsch, A.; Adam, C. Evaluation and analytical approximation of Tuned Mass Damper performance in an earthquake environment. Smart Struct. Syst. 2012, 10, 155–179. [Google Scholar] [CrossRef]
- De Domenico, D.; Ricciardi, G. Earthquake protection of structures with nonlinear viscous dampers optimized through an energy-based stochastic approach. Eng. Struct. 2019, 179, 523–539. [Google Scholar] [CrossRef]
- Di Matteo, A.; Furtmüller, T.; Adam, C.; Pirrotta, A. Optimal design of tuned liquid column dampers for seismic response control of base-isolated structures. Acta Mech. 2018, 229, 437–454. [Google Scholar] [CrossRef]
- De Domenico, D.; Ricciardi, G.; Zhang, R. Optimal design and seismic performance of tuned fluid inerter applied to structures with friction pendulum isolators. Soil Dyn. Earthq. Eng. 2020, 132, 106099. [Google Scholar] [CrossRef]







| Definition | Value | Unit |
|---|---|---|
| mi | 360 | tons |
| ki | 650 | MN/m |
| ci | 6.2 | MNs/m |
| md | 36–180 | tons |
| Tatmd | 0.495–1.484 | s |
| ξd | 1–50 | % |
| Kp | (−10,000)–(10,000) | Ns/m |
| Td | (−10,000)–(10,000) | s |
| Ti | (−10,000)–(10,000) | s |
| st_max | 2–3–4 | - |
| HMS | 10 | - |
| HMCRin | 0.5 | - |
| PARin | 0.05 | - |
| BSCR | 0.3 | - |
| MI | 5000 | - |
| R | 4.2 | Ω |
| Kf | 2 | N/A |
| Ke | 2 | V |
| Earthquake Number | Date | Name | Component 1 | Component 2 |
|---|---|---|---|---|
| 1 | 1994 | Northridge | NORTHR/MUL009 | NORTHR/MUL279 |
| 2 | 1994 | Northridge | NORTHR/LOS000 | NORTHR/LOS270 |
| 3 | 1999 | Duzce, Turkey | DUZCE/BOL000 | DUZCE/BOL090 |
| 4 | 1999 | Hector Mine | HECTOR/HEC000 | HECTOR/HEC090 |
| 5 | 1979 | Imperial Valley | IMPVALL/H-DLT262 | IMPVALL/H-DLT352 |
| 6 | 1979 | Imperial Valley | IMPVALL/H-E11140 | IMPVALL/H-E11230 |
| 7 | 1995 | Kobe, Japan | KOBE/NIS000 | KOBE/NIS090 |
| 8 | 1995 | Kobe, Japan | KOBE/SHI000 | KOBE/SHI090 |
| 9 | 1999 | Kocaeli, Turkey | KOCAELI/DZC180 | KOCAELI/DZC270 |
| 10 | 1999 | Kocaeli, Turkey | KOCAELI/ARC000 | KOCAELI/ARC090 |
| 11 | 1992 | Landers | LANDERS/YER270 | LANDERS/YER360 |
| 12 | 1992 | Landers | LANDERS/CLW-LN | LANDERS/CLW-TR |
| 13 | 1989 | Loma Prieta | LOMAP/CAP000 | LOMAP/CAP090 |
| 14 | 1989 | Loma Prieta | LOMAP/G03000 | LOMAP/G03090 |
| 15 | 1990 | Manjil, Iran | MANJIL/ABBAR--L | MANJIL/ABBAR--T |
| 16 | 1987 | Superstition Hills | SUPERST/B-ICC000 | SUPERST/B-ICC090 |
| 17 | 1987 | Superstition Hills | SUPERST/B-POE270 | SUPERST/B-POE360 |
| 18 | 1992 | Cape Mendocino | CAPEMEND/RIO270 | CAPEMEND/RIO360 |
| 19 | 1999 | Chi-Chi, Taiwan | CHICHI/CHY101-E | CHICHI/CHY101-N |
| 20 | 1999 | Chi-Chi, Taiwan | CHICHI/TCU045-E | CHICHI/TCU045-N |
| 21 | 1971 | San Fernando | SFERN/PEL090 | SFERN/PEL180 |
| 22 | 1976 | Friuli, Italy | FRIULI/A-TMZ000 | FRIULI/A-TMZ270 |
| Parameter | TMD | ATMD | |||
|---|---|---|---|---|---|
| st_max | 2 | 3 and 4 | 2 | 3 | 4 |
| md(t) | 180 | 180 | 180 | 180 | 180 |
| Tatmd(s) | 0.9418 | 0.9434 | 0.8947 | 0.9941 | 1.0797 |
| ξd(%) | 5.64 | 4.69 | 28.77 | 11.86 | 10.15 |
| Kp(Ns/m) | - | - | −10000 | −1157.6 | 8762.9 |
| Td(s) | - | - | 67.39 | 599.42 | −79.12 |
| Ti(s) | - | - | 8616 | −7687.9 | −2748.1 |
| f(x) (m) | 0.2820 | 0.2803 | 0.2469 | 0.1963 | 0.1898 |
| g1 | 1.9999 | 2.0755 | 1.9999 | 2.9989 | 3.2983 |
| Earthquake Number | Component | without Control | TMD st_max = 2 | TMD st_max = 3 and 4 | ATMD st_max = 2 | ATMD st_max = 3 | ATMD st_max = 4 |
|---|---|---|---|---|---|---|---|
| Northridge | NORTHR/MUL009 | 0.3693 | 0.2128 | 0.2221 | 0.2224 | 0.1628 | 0.1513 |
| NORTHR/MUL279 | 0.3110 | 0.2820 | 0.2802 | 0.2432 | 0.1766 | 0.1636 | |
| Northridge | NORTHR/LOS000 | 0.1326 | 0.0942 | 0.0931 | 0.0974 | 0.1028 | 0.1090 |
| NORTHR/LOS270 | 0.2236 | 0.1487 | 0.1467 | 0.1337 | 0.1368 | 0.1434 | |
| Duzce, Turkey | DUZCE/BOL000 | 0.2590 | 0.1721 | 0.1713 | 0.1416 | 0.1169 | 0.1186 |
| DUZCE/BOL090 | 0.4101 | 0.2820 | 0.2803 | 0.2469 | 0.1963 | 0.1898 | |
| Hector Mine | HECTOR/HEC000 | 0.1118 | 0.1585 | 0.1641 | 0.1096 | 0.0938 | 0.0829 |
| HECTOR/HEC090 | 0.1317 | 0.1617 | 0.1667 | 0.1345 | 0.1314 | 0.1190 | |
| Imperial Valley | IMPVALL/H-DLT262 | 0.1110 | 0.0665 | 0.0685 | 0.0493 | 0.0610 | 0.0727 |
| IMPVALL/H-DLT352 | 0.1894 | 0.1090 | 0.1124 | 0.0930 | 0.0986 | 0.0891 | |
| Imperial Valley | IMPVALL/H-E11140 | 0.0765 | 0.0624 | 0.0616 | 0.0589 | 0.0600 | 0.0587 |
| IMPVALL/H-E11230 | 0.0705 | 0.1001 | 0.1015 | 0.0827 | 0.1032 | 0.1038 | |
| Kobe, Japan | KOBE/NIS000 | 0.1112 | 0.1152 | 0.1164 | 0.0858 | 0.0819 | 0.0924 |
| KOBE/NIS090 | 0.1013 | 0.0951 | 0.0953 | 0.0826 | 0.1018 | 0.1006 | |
| Kobe, Japan | KOBE/SHI000 | 0.1045 | 0.1434 | 0.1445 | 0.1237 | 0.1199 | 0.1028 |
| KOBE/SHI090 | 0.0764 | 0.1009 | 0.1039 | 0.0758 | 0.0939 | 0.0973 | |
| Kocaeli, Turkey | KOCAELI/DZC180 | 0.1547 | 0.1223 | 0.1213 | 0.1056 | 0.0871 | 0.0840 |
| KOCAELI/DZC270 | 0.2234 | 0.1972 | 0.1972 | 0.1772 | 0.1629 | 0.1441 | |
| Kocaeli, Turkey | KOCAELI/ARC000 | 0.0407 | 0.0401 | 0.0408 | 0.0273 | 0.0269 | 0.0269 |
| KOCAELI/ARC090 | 0.0396 | 0.0341 | 0.0350 | 0.0306 | 0.0394 | 0.0417 | |
| Landers | LANDERS/YER270 | 0.1797 | 0.1289 | 0.1284 | 0.1221 | 0.1274 | 0.1311 |
| LANDERS/YER360 | 0.1139 | 0.0828 | 0.0832 | 0.0763 | 0.0782 | 0.0792 | |
| Landers | LANDERS/CLW-LN | 0.0834 | 0.0833 | 0.0848 | 0.0638 | 0.0638 | 0.0608 |
| LANDERS/CLW-TR | 0.1369 | 0.1498 | 0.1516 | 0.1296 | 0.1719 | 0.1733 | |
| Loma Prieta | LOMAP/CAP000 | 0.1467 | 0.1673 | 0.1705 | 0.1446 | 0.1750 | 0.1599 |
| LOMAP/CAP090 | 0.0949 | 0.1065 | 0.1137 | 0.0934 | 0.1239 | 0.1288 | |
| Loma Prieta | LOMAP/G03000 | 0.1139 | 0.0749 | 0.0749 | 0.0675 | 0.0666 | 0.0767 |
| LOMAP/G03090 | 0.1223 | 0.1394 | 0.1436 | 0.1163 | 0.1095 | 0.1078 | |
| Manjil, Iran | MANJIL/ABBAR--L | 0.1236 | 0.0814 | 0.0810 | 0.0723 | 0.0929 | 0.1074 |
| MANJIL/ABBAR--T | 0.1847 | 0.1471 | 0.1474 | 0.1251 | 0.0969 | 0.1106 | |
| Superstition Hills | SUPERST/B-ICC000 | 0.0848 | 0.1541 | 0.1561 | 0.1376 | 0.1448 | 0.1409 |
| SUPERST/B-ICC090 | 0.0837 | 0.0959 | 0.0974 | 0.0797 | 0.0859 | 0.0838 | |
| Superstition Hills | SUPERST/B-POE270 | 0.1151 | 0.1291 | 0.1325 | 0.0787 | 0.0816 | 0.0808 |
| SUPERST/B-POE360 | 0.1374 | 0.1269 | 0.1321 | 0.0820 | 0.0787 | 0.0706 | |
| Cape Mendocino | CAPEMEND/RIO270 | 0.1829 | 0.1540 | 0.1533 | 0.1353 | 0.1267 | 0.1250 |
| CAPEMEND/RIO360 | 0.1398 | 0.1173 | 0.1166 | 0.0981 | 0.0838 | 0.0822 | |
| Chi-Chi, Taiwan | CHICHI/CHY101-E | 0.1608 | 0.1079 | 0.1121 | 0.0875 | 0.0950 | 0.0995 |
| CHICHI/CHY101-N | 0.3546 | 0.2080 | 0.2055 | 0.1834 | 0.1410 | 0.1502 | |
| Chi-Chi, Taiwan | CHICHI/TCU045-E | 0.1085 | 0.0836 | 0.0845 | 0.0661 | 0.0833 | 0.0855 |
| CHICHI/TCU045-N | 0.1514 | 0.1238 | 0.1228 | 0.1109 | 0.1061 | 0.1091 | |
| San Fernando | SFERN/PEL090 | 0.0851 | 0.0823 | 0.0844 | 0.0602 | 0.0657 | 0.0792 |
| SFERN/PEL180 | 0.0614 | 0.0349 | 0.0360 | 0.0279 | 0.0266 | 0.0280 | |
| Friuli, Italy | FRIULI/A-TMZ000 | 0.0847 | 0.0614 | 0.0608 | 0.0524 | 0.0513 | 0.0582 |
| FRIULI/A-TMZ270 | 0.1013 | 0.0851 | 0.0847 | 0.0722 | 0.0868 | 0.0825 | |
| Maximum | 0.4101 | 0.2820 | 0.2803 | 0.2469 | 0.1963 | 0.1898 | |
| Average | 0.1455 | 0.1233 | 0.1246 | 0.1047 | 0.1027 | 0.1023 |
© 2020 by the authors. Licensee MDPI, Basel, Switzerland. This article is an open access article distributed under the terms and conditions of the Creative Commons Attribution (CC BY) license (http://creativecommons.org/licenses/by/4.0/).
Share and Cite
Kayabekir, A.E.; Bekdaş, G.; Nigdeli, S.M.; Geem, Z.W. Optimum Design of PID Controlled Active Tuned Mass Damper via Modified Harmony Search. Appl. Sci. 2020, 10, 2976. https://doi.org/10.3390/app10082976
Kayabekir AE, Bekdaş G, Nigdeli SM, Geem ZW. Optimum Design of PID Controlled Active Tuned Mass Damper via Modified Harmony Search. Applied Sciences. 2020; 10(8):2976. https://doi.org/10.3390/app10082976
Chicago/Turabian StyleKayabekir, Aylin Ece, Gebrail Bekdaş, Sinan Melih Nigdeli, and Zong Woo Geem. 2020. "Optimum Design of PID Controlled Active Tuned Mass Damper via Modified Harmony Search" Applied Sciences 10, no. 8: 2976. https://doi.org/10.3390/app10082976
APA StyleKayabekir, A. E., Bekdaş, G., Nigdeli, S. M., & Geem, Z. W. (2020). Optimum Design of PID Controlled Active Tuned Mass Damper via Modified Harmony Search. Applied Sciences, 10(8), 2976. https://doi.org/10.3390/app10082976

