Determination of Vitamin C in Foods Using the Iodine-Turbidimetric Method Combined with an Infrared Camera
Abstract
1. Introduction
2. Experimental Section
2.1. Measuring Device
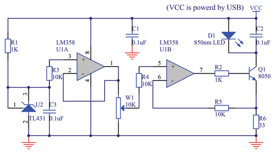
2.1.1. Constant Current Circuit
2.1.2. Infrared Camera
2.1.3. Software Design
2.2. Chemical Reagents and Materials
2.3. Sample Preparation
2.4. The Principle of Measuring Vc Using the Iodine-Turbidimetric Method
2.5. Statistical Methods
2.6. Measuring Procedure
3. Results and Discussion
3.1. Experiment Data and Analysis
3.2. Fitting Results of Vc to L, Grayscale, and Log-Grayscale
3.3. Interference Experiments
3.4. Comparison with Spectrophotometry
3.4.1. Comparison Results for Standard Solution
3.4.2. Comparison Results for Fruit and Tablet Samples
4. Conclusions
Supplementary Materials
Author Contributions
Funding
Conflicts of Interest
References
- Vinishdharma, T.; Don, K.R. Vitamin C as a therapeutic healing agent. Drug Invent. Today 2019, 12, 554–559. [Google Scholar]
- Rudenko, A.O.; Kartsova, L.A. Determination of water-soluble vitamin B and vitamin C in combined feed, premixes, and biologically active supplements by reversed-phase HPLC. J. Anal. Chem. 2010, 65, 71–76. [Google Scholar] [CrossRef]
- Haiying, L.; Padilla, L.; Yoshimatsu, K.; Matsui, T.; Kitagawa, M.; Yano, H. Determination of plasma vitamin C concentration in fattening cattle. Anim. Sci. J. 2003, 74, 7–10. [Google Scholar] [CrossRef]
- Patil, S.S.; Srivastava, A.K. Development and validation of rapid ion-pair RPLC method for simultaneous determination of certain B-complex vitamins along with vitamin C. J. AOAC Int. 2012, 95, 74–83. [Google Scholar] [CrossRef]
- Nagy, Z.; Daood, H.G.; Ambrozy, Z.; Helyes, L. Determination of Polyphenols, Capsaicinoids, and Vitamin C in New Hybrids of Chili Peppers. J. Autom. Methods Manag. Chem. 2015, 2015, 102125. [Google Scholar] [CrossRef]
- Huang, H.; Cai, R.; Du, Y.; Zeng, Y. Flow-injection stopped-flow spectrofluorimetric kinetic determination of total ascorbic acid based on an enzyme-linked coupled reaction. Anal. Chim. Acta 1995, 309, 271–275. [Google Scholar] [CrossRef]
- Lau, O.W.; Luk, S.F. Spectrophotometric determination of ascorbic acid in canned fruit juices, cordials, and soft drinks with iron(III) and 1,10-phenanthroline as reagents. J. - Assoc. Off. Anal. Chem. 1987, 70, 518. [Google Scholar] [CrossRef]
- Rad, A.S. Vitamin C Determination in Human Plasma Using an Electro-Activated Pencil Graphite Electrode. Arab. J. Sci. Eng. 2011, 36, 21–28. [Google Scholar] [CrossRef]
- Liu, G.; Wang, Y.; Sun, D. Simultaneous determination of vitamins B2, B6 and C using silver-doped poly(L-arginine)-modified glassy carbon electrode. J. Anal. Chem. 2016, 71, 102–109. [Google Scholar] [CrossRef]
- Gu, H.Y.; Yu, A.M.; Chen, H.Y. Electrochemical behavior and simultaneous determination of vitamin b2, b6, and c at electrochemically pretreated glassy carbon electrode. Anal. Lett. 2001, 34, 2361–2374. [Google Scholar] [CrossRef]
- Thirumalai, D.; Subramani, D.; Yoon, J.; Lee, J.; Paik, H.; Chang, S. De-bundled single-walled carbon nanotube-modified sensors for simultaneous differential pulse voltammetric determination of ascorbic acid, dopamine, and uric acid. New J. Chem. 2018, 42, 2432–2438. [Google Scholar] [CrossRef]
- Ma, Y.; Li, N.B.; Luo, H.Q. Resonance Rayleigh Scattering of K2Zn3[Fe(CN)6]2 Nanoparticles and its Application for the Determination of Vitamin C. Instrum. Sci. Technol. 2009, 37, 345–358. [Google Scholar] [CrossRef]
- Asgher, M.; Yaqoob, M.; Nabi, A.; Murtaza, G.; Siddiqi, A.R.; Waseem, A. Flow Injection Photosensitized Chemiluminescence of Luminol with Cu(II)-Rose Bengal: Mechanistic Approach and Vitamin A and C Determination. Int. J. Anal. Chem. 2015, 2014, 6. [Google Scholar] [CrossRef] [PubMed]
- Levin, N.; Bendor, E.; Singer, A. A digital camera as a tool to measure colour indices and related properties of sandy soils in semi-arid environments. Int. J. Remote Sens. 2005, 26, 5475–5492. [Google Scholar] [CrossRef]
- Suzuki, Y.; Endo, M.; Jin, J.; Iwase, K.; Iwatsuki, M. Tristimulus Colorimetry Using a Digital Still Camera and Its Application to Determination of Iron and Residual Chlorine in Water Samples. Anal. Sci. 2006, 22, 411–414. [Google Scholar] [CrossRef][Green Version]
- Cao, P.; Zhao, W.; Liu, S.; Shi, L.; Gao, H. Using a Digital Camera Combined With Fitting Algorithm and T-S Fuzzy Neural Network to Determine the Turbidity in Water. IEEE Access 2019, 7, 83589–83599. [Google Scholar] [CrossRef]
- Bao, X.; Liu, S.; Song, W.; Gao, H. Using a PC camera to determine the concentration of nitrite, ammonia nitrogen, sulfide, phosphate, and copper in water. Anal. Methods 2018, 10, 2096–2101. [Google Scholar] [CrossRef]
- Sorbo, B. Sulfate: Turbidimetric and nephelometric methods. Methods Enzymol. 1987, 143, 3–6. [Google Scholar]
- Kolmert, A.; Wikstrom, P.; Hallberg, K.B. A fast and simple turbidimetric method for the determination of sulfate in sulfate-reducing bacterial cultures. J. Microbiol. Methods 2000, 41, 179–184. [Google Scholar] [CrossRef]
- Connolly, C.; Fleiss, T. A study of efficiency and accuracy in the transformation from RGB to CIELAB color space. IEEE Trans. Image Process. 1997, 6, 1046–1048. [Google Scholar] [CrossRef]
- Varlamova, T.M.; Rubtsova, E.M.; Mushtakova, S.P. Solubility diagrams of the potassium iodide-water-ethanol and iodine-water-ethanol ternary systems. Russ. J. Phys. Chem. A 2009, 83, 1896–1899. [Google Scholar] [CrossRef]
- International Standard ISO 7027–Water Quality–Determination or Turbidity; ISO: Geneva, Switzerland, 1990.
- Omar, A.F.; Matjafri, M.Z. Turbidimeter Design and Analysis: A Review on Optical Fiber Sensors for the Measurement of Water Turbidity. Sensors 2009, 9, 8311–8335. [Google Scholar] [CrossRef] [PubMed]
- Maki, A.G.; Forneris, R. Infrared and spectra of some trihalide ions: ICl-2,IBr-2, I-3, I2Br-, and BrICl-. Spectrochim. Acta Part A Mol. Biomol. Spectrosc. 1967, 23, 867–880. [Google Scholar] [CrossRef]
- Bayly, J.G.; Kartha, V.B.; Stevens, W.H. The absorption spectra of liquid phase H2O, HDO and D2O from 0·7 μm to 10 μm. Infrared Phys. 1963, 3, 211–222. [Google Scholar] [CrossRef]
- Verdini, R.A.; Lagier, C.M. Voltammetric iodometric titration of ascorbic acid with dead-stop end-point detection in fresh vegetables and fruit samples. J. Agric. Food Chem. 2000, 48, 2812–2817. [Google Scholar] [CrossRef]







| Figures of Merit | L | Grayscale | Log-Grayscale |
|---|---|---|---|
| Relation expression | |||
| Adj·R2 | 0.98 | 0.99 | 0.99 |
| LOD (g/mL) | 0.26 | 0.47 | 0.47 |
| LOQ (g/mL) | 0.87 | 1.55 | 1.55 |
| Range (g/mL) | 0.26–5.00 | 0.47–5.00 | 0.47–5.00 |
| Foreign Substance | Tolerance Ratio | Interference Effect |
|---|---|---|
| 2000 | no significant effect | |
| 1875 | no significant effect | |
| 0.025 | ||
| 0.05 | ||
| 1777.5 | no significant effect | |
| 1550 | no significant effect | |
| 1600 | no significant effect | |
| 1725 | no significant effect | |
| Cysteine | 0.05 | reducing |
| Methionine | 750 | no significant effect |
| Lysine | 0.075 | reducing |
| Tryptophan | 800 | no significant effect |
| Sucrose | 3000 | no significant effect |
| Glucose | 1000 | no significant effect |
| Fructose | 2000 | no significant effect |
| 300 | no significant effect | |
| 200 | no significant effect | |
| Vitamin E | Insoluble in water | no significant effect |
| Oxalic acid | 0.3 | reducing |
| Citric acid | 0.55 | reducing |
| Measuring Method | Measured Concentrations (g/mL) | P | SD | ||||||
|---|---|---|---|---|---|---|---|---|---|
| L | 1.02 | 1.25 | 1.92 | 2.24 | 2.88 | 3.47 | 4.01 | 0.062 | 0.15 |
| grayscale | 0.90 | 1.14 | 1.77 | 2.33 | 2.99 | 3.54 | 4.01 | 0.080 | 0.18 |
| log-grayscale | 0.90 | 1.14 | 1.76 | 2.34 | 2.99 | 3.54 | 4.01 | 0.079 | 0.18 |
| spectrophotometry | 1.04 | 1.43 | 2.07 | 2.53 | 2.92 | 3.70 | 4.34 | 0.224 | 0.16 |
| Measuring | L (g/mL) | Grayscale (g/mL) | log-Grayscale | Spectropho- | P | ||||
|---|---|---|---|---|---|---|---|---|---|
| Method | (g/mL) | Tometry(g/mL) | |||||||
| Mean | SD | Mean | SD | Mean | SD | Mean | SD | ||
| Nectarine1 | 1.43 | 0.04 | 1.43 | 0.15 | 1.44 | 0.15 | 1.44 | 0.59 | 0.998 |
| Nectarine2 | 1.74 | 0.09 | 1.77 | 0.17 | 1.78 | 0.16 | 2.07 | 0.59 | 0.580 |
| Nectarine3 | 1.47 | 0.06 | 1.49 | 0.22 | 1.51 | 0.22 | 1.70 | 0.32 | 0.598 |
| Tomato1 | 3.11 | 0.14 | 3.20 | 0.04 | 3.20 | 0.04 | 3.33 | 0.56 | 0.838 |
| Tomato2 | 3.50 | 0.12 | 3.56 | 0.03 | 3.56 | 0.03 | 3.75 | 0.14 | 0.056 |
| Tomato3 | 4.57 | 0.01 | 4.49 | 0.04 | 4.48 | 0.04 | 4.49 | 0.60 | 0.982 |
| Tablet | 3.61 | 0.14 | 3.45 | 0.10 | 3.4 | 0.09 | 3.40 | 0.11 | 0.167 |
| No. | Method | VC Found | Relative Standard | VC Added | VC Found | Recovery (n = 5,%) | RSD (n = 5,%) |
|---|---|---|---|---|---|---|---|
| (n = 5, | Deviation (RSD) | (n = 5, | after Adding | ||||
| g/mL) | (n = 5,%) | g/mL) | (n = 5, g/mL) | ||||
| 1 | L | 1.67 | 3.10 | 1 | 2.64 | 96.80 | 3.81 |
| grayscale | 1.66 | 6.05 | 1 | 2.69 | 102.42 | 4.60 | |
| log-grayscale | 1.67 | 5.96 | 1 | 2.69 | 102.49 | 4.55 | |
| 2 | L | 3.24 | 3.26 | 1 | 4.23 | 99.33 | 4.17 |
| grayscale | 3.25 | 1.85 | 1 | 4.26 | 101.13 | 3.08 | |
| log-grayscale | 3.24 | 1.83 | 1 | 4.24 | 99.85 | 3.09 |
© 2020 by the authors. Licensee MDPI, Basel, Switzerland. This article is an open access article distributed under the terms and conditions of the Creative Commons Attribution (CC BY) license (http://creativecommons.org/licenses/by/4.0/).
Share and Cite
Miao, Y.; Zhu, Y.; Zhao, W.; Jiao, C.; Mo, H.; Zhang, X.; Liu, S.; Gao, H. Determination of Vitamin C in Foods Using the Iodine-Turbidimetric Method Combined with an Infrared Camera. Appl. Sci. 2020, 10, 2655. https://doi.org/10.3390/app10082655
Miao Y, Zhu Y, Zhao W, Jiao C, Mo H, Zhang X, Liu S, Gao H. Determination of Vitamin C in Foods Using the Iodine-Turbidimetric Method Combined with an Infrared Camera. Applied Sciences. 2020; 10(8):2655. https://doi.org/10.3390/app10082655
Chicago/Turabian StyleMiao, Yi, Yuanyang Zhu, Wenzhu Zhao, Changshuai Jiao, Hongwei Mo, Xincheng Zhang, Sheng Liu, and Hongwen Gao. 2020. "Determination of Vitamin C in Foods Using the Iodine-Turbidimetric Method Combined with an Infrared Camera" Applied Sciences 10, no. 8: 2655. https://doi.org/10.3390/app10082655
APA StyleMiao, Y., Zhu, Y., Zhao, W., Jiao, C., Mo, H., Zhang, X., Liu, S., & Gao, H. (2020). Determination of Vitamin C in Foods Using the Iodine-Turbidimetric Method Combined with an Infrared Camera. Applied Sciences, 10(8), 2655. https://doi.org/10.3390/app10082655

