Next Article in Journal
Employee Comfort with AI-Driven Algorithmic Decision-Making: Evidence from the GCC and Lebanon
Next Article in Special Issue
Employee Training, Types of Activity, and Prevention of Opportunistic Behaviour
Previous Article in Journal
Bridging the Gap: How Public Trust and Investment Drive Innovation and Sustainable Local Governance
Previous Article in Special Issue
Mapping Customer Relationship Management Research in Higher Education: Trends and Future Directions
 
 
Font Type:
Arial Georgia Verdana
Font Size:
Aa Aa Aa
Line Spacing:
Column Width:
Background:
Article

A Comparative Study of Turnover Drivers Among Real Estate Sales Professionals in Lebanon and the UAE

CIRAME Research Center, Business School, Holy Spirit University of Kaslik, Jounieh P.O. Box 446, Lebanon
*
Author to whom correspondence should be addressed.
Adm. Sci. 2026, 16(1), 48; https://doi.org/10.3390/admsci16010048
Submission received: 18 November 2025 / Revised: 26 December 2025 / Accepted: 16 January 2026 / Published: 18 January 2026

Abstract

This study investigates the determinants of turnover intention among real estate sales professionals in Lebanon and the United Arab Emirates (UAE), two markets that represent contrasting economic realities within the MENA region. Drawing on Herzberg’s Two-Factor Theory, Vroom’s Expectancy Theory, and March and Simon’s Push-Pull Model, this study adopts a multidimensional framework to assess the effects of compensation, job stress, career growth opportunities, and work–life balance on employee retention. A quantitative method was employed using a structured questionnaire administered to 832 respondents (425 in the UAE and 407 in Lebanon), and data were analyzed using Structural Equation Modeling. The results reveal that job stress is the most influential predictor of turnover intention, particularly in Lebanon, followed by work–life balance, compensation, and career growth opportunities. These findings underscore the importance of psychological well-being and structural incentives in talent retention. By offering empirical evidence from an underexplored regional labor market, the study contributes to the global turnover discourse and provides comparative insights into the labor dynamics of both a crisis-prone and a high-growth economy. The results carry significant practical implications for HR managers, firm owners, and policymakers, highlighting the necessity of adopting holistic and context-sensitive retention strategies that extend beyond financial rewards to include flexible work arrangements, career development frameworks, and supportive workplace cultures.

1. Introduction

The performance of the real estate sector is highly dependent on the motivation and stability of its salesforce, whose incomes are predominantly commission-based (Goel, 2025). The sector is inherently cyclical; during economic upswings, it attracts new entrants drawn by the potential for high revenues, while downturns often trigger mass attrition as revenues decline and competition intensifies (Ahlenius et al., 2022). Such volatility translates into persistently high turnover rates, often exceeding 50% globally and rising above 85% during downturns, particularly among less experienced agents (Idrovo-Aguirre et al., 2021). Beyond financial costs, estimated at 50–200% of annual salary per departing employee (Ahlenius et al., 2022), turnover disrupts customer relationships and undermines organizational performance in trust-based sectors like real estate (Lee & Liang, 2024).
Although scholars have long examined turnover, the literature remains fragmented. Herzberg’s Two-Factor Theory distinguishes between motivators and hygiene factors in shaping satisfaction and turnover (Herzberg, 1968). March and Simon’s push-pull model highlights internal “push” drivers such as stress and poor compensation, and external “pull” factors such as better offers (Prommegger et al., 2024). Vroom’s Expectancy Theory suggests employees remain when they believe effort will yield valued rewards (Fang, 2023). Social Exchange Theory further posits that strong relationships with supervisors and colleagues foster loyalty and reduce turnover (Jun & Eckardt, 2025). While these frameworks explain turnover across sectors, little research has applied them to the Middle East and North Africa (MENA), despite the region’s rapidly growing real estate markets.
This gap is particularly evident in Lebanon and the United Arab Emirates (UAE), two markets that reflect contrasting economic realities. Lebanon is marked by financial collapse, currency depreciation, and organizational instability, all of which heighten stress and attrition among employees. The UAE, by contrast, hosts a dynamic and expanding real estate market valued at $4.59 trillion in 2024, projected to surpass $5 trillion by 2029. Dubai alone accounts for more than 2200 licensed real estate brokerage firms, while Kuwait registers around 1600, highlighting the sector’s competitiveness across the Gulf (Statistica, 2024). Yet, despite this scale and importance, systematic empirical studies of turnover determinants in Lebanon and the UAE remain scarce.
To address this gap, this study examines the effects of compensation, job stress, career growth opportunities, and work–life balance (WLB) on turnover intention among real estate salespeople. By situating these drivers within two divergent economic contexts, the study contributes to theory by extending established models to new settings and to practice by identifying actionable strategies for talent retention in a high-turnover industry.
The study is guided by one overarching research question: How do key organizational and psychological factors differentially influence turnover intention among real estate salespeople in Lebanon and the UAE? To address this question, the study empirically examines compensation, job stress, career growth opportunities, and work–life balance as core predictors of turnover intention in both contexts. This overarching question is operationalized through the following sub-questions: (1) What is the impact of compensation on turnover intention? (2) What is the impact of job stress on turnover intention? (3) How do career growth opportunities affect turnover intention? (4) What role does work–life balance play in shaping turnover intention?
This study makes three key contributions. First, it advances the turnover literature by empirically testing an integrated theoretical framework that draws from Herzberg’s Two-Factor Theory, March and Simon’s Push-Pull Model, and Vroom’s Expectancy Theory within the underexplored real estate sector, while explicitly examining the boundary conditions of these theories across contrasting economic environments. Second, it provides comparative evidence from two contrasting economic contexts: Lebanon as a crisis-prone economy and the UAE as a high-growth, competitive market, thereby demonstrating how the relative strength and salience of established turnover drivers vary across contexts, rather than merely confirming relationships already documented in the literature. Third, it offers practical insights for real estate firms, HR managers, and policymakers on how to design retention strategies that move beyond financial incentives to encompass stress management, career development, and WLB. Together, these contributions enrich both academic discourse and managerial practice by advancing a more context-sensitive understanding of the psychological, structural, and contextual factors that drive turnover in one of the region’s most dynamic industries.

2. Literature Review and Theories

2.1. Mainstream Literature

Employee turnover has been extensively examined across disciplines, with studies consistently identifying it as a persistent challenge for organizations worldwide. The intention to quit, defined as the cognitive process that precedes voluntary separation, has long been considered the most reliable predictor of actual turnover (Zimmerman & Darnold, 2009). By contrast, turnover itself encompasses both voluntary exits (resignation, quitting) and involuntary exits (termination, layoffs) (Lim & Parker, 2020).
Mainstream research has linked turnover intentions to a wide range of individual, organizational, and external factors. For example, high levels of employee motivation and engagement tend to suppress turnover intentions (Dysvik & Kuvaas, 2010; Miao et al., 2020), whereas weak organizational identification, uncompetitive salaries, high job stress, and limited growth opportunities increase attrition (Khalid & Sahibzada, 2023; Ohunakin et al., 2020). Other studies point to burnout, poor work–life balance, and insecure job conditions as additional contributors (Al-Ali et al., 2025; Gautam & Gautam, 2024).
Two dominant themes emerge in the literature. The first is psychological strain, often expressed as job stress, fatigue, and emotional exhaustion (Johnson & Rohde, 2022; Shinde, 2025). These factors consistently predict turnover across industries, particularly when compounded by role ambiguity, insufficient support, and excessive workload. The second theme is structural dissatisfaction, typically related to compensation, career stagnation, and work–life conflict. Commission-based roles such as sales are particularly vulnerable, as the disconnect between effort and reward frequently undermines satisfaction and commitment (Boamah et al., 2022; Hassan, 2022; Shah et al., 2024).
Studies also highlight the role of organizational culture in shaping turnover dynamics. Positive climates of communication, recognition, and participative leadership foster affective commitment and reduce turnover intentions, while their absence weakens job satisfaction and accelerates exits (Ben Sedrine et al., 2021). At the same time, cross-sectoral studies show that flexible scheduling and family-supportive policies can substantially reduce attrition by helping employees manage personal–professional boundaries (Haines et al., 2024; Wong et al., 2020).
In sum, studies establish turnover as a multidimensional outcome influenced by both individual-level factors (motivation, stress, identity) and organizational-level conditions (compensation, development opportunities, culture). These insights provide a foundation for applying and extending specific theoretical lenses in the context of the real estate sector, as discussed in the following section.

2.2. Theoretical Framework

This study employs an integrative theoretical framework to explore the multifaceted causes of employee turnover, with a particular focus on the real estate sector. Drawing upon Herzberg’s Two-Factor Theory, March and Simon’s Push-Pull Theory, and Vroom’s Expectancy Theory, the framework connects conceptual foundations with the study’s methodological orientation. Each theory illuminates distinct yet interrelated aspects of turnover, from intrinsic and extrinsic motivators to labor market dynamics and employee cognition. Together, these perspectives enable a comprehensive understanding of how individual, organizational, and contextual variables influence turnover intentions.

2.2.1. Herzberg’s Two-Factor Theory

Herzberg’s Two-Factor Theory categorizes workplace factors into hygiene factors and motivators. Hygiene factors, such as compensation, job security, and WLB, are essential to prevent dissatisfaction but do not inherently promote satisfaction. Conversely, motivators like recognition, career advancement, and opportunities for professional development contribute to higher levels of employee engagement and retention (Lundberg et al., 2009). In the context of real estate, hygiene factors have been found to exert a stronger immediate influence on turnover intentions due to the sector’s demanding and unstable nature. While motivators may have a delayed impact, their presence fosters long-term organizational loyalty (Vakouftsis, 2024).
The integration of Herzberg’s theory within the framework allows for the distinction between the drivers of dissatisfaction (e.g., low compensation, poor WLB) and the absence of engagement, providing a nuanced explanation of short-term and long-term turnover patterns. This is especially relevant in real estate, where external market volatility amplifies the importance of stable hygiene conditions, while competitive advantage requires the cultivation of intrinsic motivators.

2.2.2. March and Simon’s Push-Pull Theory

March and Simon’s Push-Pull Theory contributes to a structural and environmental perspective by distinguishing between internal push factors and external pull factors (Semmer et al., 2014). Push factors refer to organizational deficiencies such as cultural misalignment, high workload, stress, and limited support or communication from management (Haldorai et al., 2019). Career stagnation and a lack of perceived development opportunities also constitute significant push variables (Fu, 2011). Pull factors, on the other hand, encompass the attractiveness of alternative job opportunities in the labor market, such as higher compensation and clearer career trajectories (Donald et al., 2020).
This theory adds depth to the framework by contextualizing employee turnover within both organizational dynamics and broader labor market conditions. It acknowledges that even when internal job satisfaction is maintained, the allure of external opportunities can influence turnover decisions. Moreover, it provides a foundation for analyzing how internal organizational weaknesses may push employees out, while market-based incentives pull them toward other opportunities. The theory’s inclusion is vital for understanding the dual pressures that shape employee mobility, especially in sectors like real estate that are both performance-driven and economically cyclical.

2.2.3. Vroom’s Expectancy Theory

Vroom’s Expectancy Theory introduces a cognitive dimension, focusing on how employees’ expectations about their effort, performance, and outcomes affect their motivation to stay or leave. Two primary constructs, effort-performance expectancy and performance-reward expectancy, form the core of this model. Employees are more likely to develop turnover intentions when they perceive a disconnect between the effort they exert and the rewards they receive, whether those rewards are financial (e.g., bonuses, salary) or non-financial (e.g., promotions, recognition) (Vroom et al., 2015).
In real estate, this expectancy-reward misalignment is common due to commission-based compensation models and inconsistent recognition. The theory thus provides a valuable lens through which to analyze employee rationality in turnover decisions, highlighting how unmet expectations can erode job satisfaction and commitment over time. Vroom’s model supports the framework by elucidating the psychological mechanisms that link perceived fairness, motivation, and decision-making in employment contexts.
In brief, although Herzberg’s Two-Factor Theory, March and Simon’s Push–Pull Model, and Vroom’s Expectancy Theory were originally developed and predominantly tested in Western organizational contexts, their underlying mechanisms are not context-neutral. In emerging and non-Western economies, macroeconomic instability, labor market segmentation, institutional constraints, and cultural norms may significantly shape how motivational, structural, and cognitive processes influence turnover intentions. In crisis-prone contexts such as Lebanon, hygiene factors (e.g., compensation stability, job security, work–life balance) may exert a stronger and more immediate influence on turnover intentions than motivators, as employees prioritize economic survival over long-term career fulfillment. Similarly, expectancy perceptions may be weakened when external economic shocks disrupt the perceived link between effort and rewards, intensifying frustration and exit intentions even among highly motivated employees. In contrast, in high-growth but highly competitive markets such as the UAE, push–pull dynamics may operate more strongly through external labor market opportunities, where mobility, career acceleration, and performance-based rewards intensify turnover despite relatively favorable organizational conditions. Cultural diversity, expatriate employment structures, and performance-driven sales environments may further amplify stress and expectancy misalignments. Therefore, examining these theories in Lebanon and the UAE allows for a context-sensitive assessment of whether and how established turnover mechanisms vary under conditions of economic volatility versus rapid market expansion, thereby extending the explanatory power and boundary conditions of classical turnover theories beyond their traditional Western settings.

2.3. Research Context

Employee turnover in the real estate sector has consistently been a prominent challenge globally and regionally, particularly among newly registered brokers and sales professionals. In the Gulf Cooperation Council (GCC) region, the real estate sector has witnessed rapid growth and continues to be one of the most vital and expansive industries. According to Statistica (2024), the market is valued at approximately $4.59 trillion in 2024, with forecasts estimating it will surpass $5 trillion by 2029. Within this regional landscape, Saudi Arabia represents the largest and most mature real estate market, encompassing over 13,800 officially registered brokerage firms (Alsajjan, 2022). Yet, smaller GCC markets such as the United Arab Emirates and Kuwait are also remarkably competitive. Dubai alone accounts for more than 2200 licensed real estate brokerage firms (Al Abdulsalam et al., 2024), while Kuwait’s registry lists approximately 1600 firms (Alfalah, 2018).
While the GCC region reflects overall dynamism, significant variation exists across member states. The UAE has positioned itself as a global hub for real estate investment, with Dubai and Abu Dhabi leading in both residential and commercial development. The sector benefits from strong regulatory frameworks, foreign ownership reforms, and large-scale infrastructure projects that continuously attract international investors. However, this rapid expansion has also created intense competition among sales professionals, many of whom face high performance expectations, commission-based income uncertainty, and pressure to continuously expand client networks. These conditions contribute to persistently high turnover rates, which in some firms exceed 40–50% annually, even during periods of economic growth.
Lebanon, in contrast, presents a fundamentally different context. The country’s real estate sector has historically been one of the main pillars of its economy, driven by domestic demand, remittances from the Lebanese diaspora, and foreign investment. Yet the financial collapse since 2019, compounded by currency depreciation, political instability, and the 2020 Beirut Port explosion, has severely undermined the sector’s stability. Real estate purchase and sale transactions declined by nearly 85% between 2022 and 2023, falling from 77,380 transactions to only 11,639 (Executive Magazine, 2024). Moreover, the number of active real estate developers remains modest, with just 144 registered developers in 2025, most of which are small, single-owner firms (Rentech Digital, 2025). Sales professionals in Lebanon now operate under extreme economic pressure, with declining purchasing power, reduced investor confidence, and increasing stress from organizational fragility. Although official turnover rates are not available, the contraction in activity and organizational downsizing strongly suggest high attrition across brokerage firms.
Taken together, the UAE and Lebanon offer a unique comparative lens: one represents a high-growth, globally integrated market where turnover is driven largely by competitive pressures and career mobility, while the other reflects a crisis-prone economy where turnover is heightened by financial instability and organizational fragility. Studying these two contexts in parallel allows for deeper insight into how structural, motivational, and psychological turnover drivers interact under starkly different macroeconomic conditions.

2.4. Hypothesis Development

Employee turnover has long been a critical focus of human resource research, with increasing emphasis on sector-specific challenges, especially in competitive and cyclical industries like real estate. Drawing on Herzberg’s Two-Factor Theory, March and Simon’s Push–Pull Model, and Vroom’s Expectancy Theory, the following hypotheses are developed to explicitly link motivational, structural, and cognitive mechanisms to turnover intention in the real estate context.
Although Lebanon and the UAE represent markedly different economic and organizational contexts, the hypotheses are intentionally formulated in the same directional form across both settings. This approach reflects the study’s objective to test whether established turnover mechanisms operate consistently across contrasting contexts, while allowing for differences in the strength and relative importance of these relationships to emerge empirically. In other words, the comparative contribution of the study lies not in proposing different directional hypotheses, but in examining how similar theoretical relationships manifest under conditions of economic instability versus high-growth market dynamics.

2.4.1. Impact of Compensation on Turnover

Compensation is a central determinant of employee retention, consistently identified as both a hygiene factor (Herzberg, 1968) and a push factor when perceived as inadequate (Prommegger et al., 2024). Studies across industries confirm that fair, competitive remuneration reduces turnover intentions by enhancing satisfaction and organizational commitment. In commission-based real estate roles, however, compensation systems may also create expectancy gaps, where high effort does not always yield proportional rewards. Such a lack of commitment often increases dissatisfaction and turnover intentions (Berber & Gašić, 2024; Ramalho Luz et al., 2018; Silaban & Syah, 2018; Soelton et al., 2021; Vizano et al., 2021). From a theoretical perspective, compensation functions as a hygiene factor in Herzberg’s Two-Factor Theory, a key push factor in March and Simon’s model when perceived as inadequate, and a central outcome variable in Vroom’s Expectancy Theory when effort–reward alignment is weak. Therefore, the first hypothesis to be investigated in the context of the real estate sectors in Lebanon and the UAE is as follows:
H1. 
Compensation has a significant negative impact on turnover among salespeople in the real estate industry in the UAE and Lebanon.

2.4.2. Impact of Job Stress on Turnover

Job stress is widely recognized as one of the strongest predictors of turnover intention. Within Herzberg’s model, poor working conditions and heavy workloads are hygiene deficits leading to dissatisfaction. From a push–pull perspective, high stress functions as a powerful push factor driving employees away. Expectancy theory further suggests that stress undermines the perceived link between effort and valued outcomes, reducing motivation to remain. Empirical studies consistently confirm the positive association between stress and turnover (Dodanwala et al., 2023; Imran et al., 2020; Ning et al., 2023; Yukongdi & Shrestha, 2020). In real estate, intense competition and unstable income amplify these effects, particularly in crisis-prone contexts like Lebanon. Thus, the second hypothesis of this study is as follows:
H2. 
Job stress has a significant positive impact on turnover among salespeople in the real estate industry in the UAE and Lebanon.

2.4.3. Impact of Career Growth Opportunities on Turnover

Career growth opportunities function as intrinsic motivators in Herzberg’s Two-Factor Theory, reduce internal push pressures in March and Simon’s model, and strengthen expectancy perceptions by aligning effort with future rewards, thereby enhancing organizational attachment. Studies confirm that employees who perceive clear promotion pathways and access to training are less likely to disengage or quit (Abu-Tineh et al., 2023; Georgiadou et al., 2025; Lyons & Bandura, 2022). In volatile labor markets, career stagnation is often cited as a leading driver of turnover intentions (Ayodele et al., 2020; Kim & Oh, 2025). In real estate, where career ladders are often unclear, structured growth opportunities may serve as a decisive retention mechanism. Thus, the following hypothesis was added:
H3. 
Career growth opportunities have a significant negative impact on turnover among salespeople in the real estate industry in the UAE and Lebanon.

2.4.4. Impact of Work–Life Balance on Turnover

WLB is conceptualized as a hygiene condition in Herzberg’s theory, a push factor when work demands overwhelm personal life in March and Simon’s model, and a determinant of valued outcomes that shape expectancy perceptions in Vroom’s framework. WLB is increasingly recognized as essential to employee well-being and retention. Empirical evidence across sectors confirms that flexible scheduling and supportive organizational policies significantly reduce turnover intentions (George & Poluru, 2024; Jiejing et al., 2024; Moen et al., 2017; Tsen et al., 2021). In high-pressure sectors such as real estate, WLB emerges as a decisive factor for long-term retention, leading to the following hypothesis:
H4. 
Work–life balance has a significant negative impact on turnover among salespeople in the real estate industry in the UAE and Lebanon.
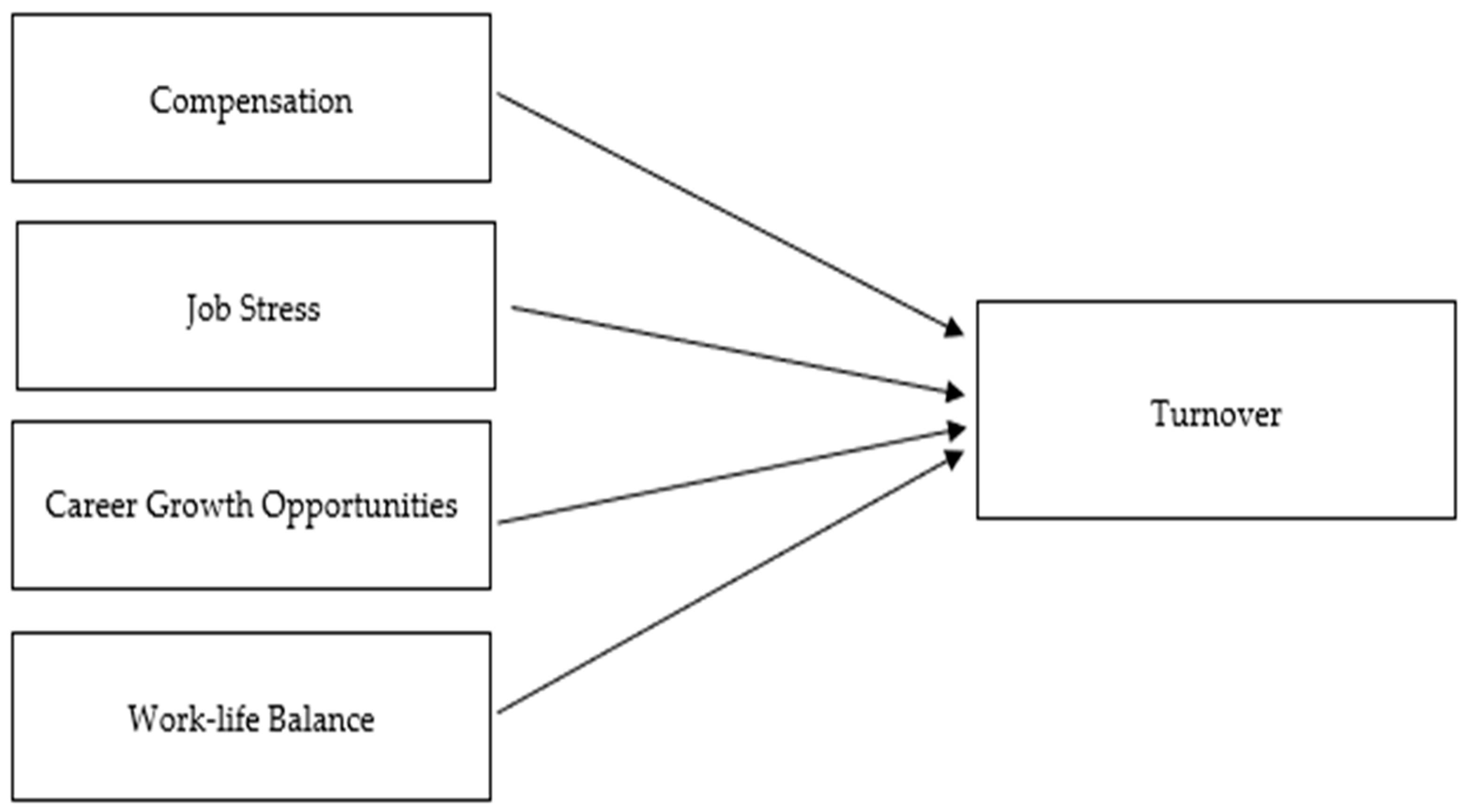
Figure 1 presents the conceptual framework that guides this study, integrating this study’s theoretical framework to examine the determinants of turnover intention among real estate salespeople in Lebanon and the UAE. The framework is grounded in Herzberg’s Two-Factor Theory, March and Simon’s Push-Pull Model, and Vroom’s Expectancy Theory, which together capture motivational, structural, and cognitive dimensions of turnover. Four core antecedents are proposed: compensation, job stress, career growth opportunities, and work–life balance. These are hypothesized to have direct effects on turnover intention. From the perspective of Herzberg’s Two-Factor Theory, inadequate compensation and poor work–life balance act as hygiene deficits, while opportunities for career growth function as motivators that strengthen long-term commitment. March and Simon’s Push-Pull Model highlights how stress and organizational deficiencies act as push factors driving employees out, whereas attractive opportunities for advancement or higher pay serve as external pull factors. Vroom’s Expectancy Theory emphasizes that turnover intentions rise when employees perceive a disconnect between effort and rewards, whether financial (e.g., salary, commissions) or non-financial (e.g., recognition, promotions). Collectively, this framework proposes that low compensation, high job stress, limited career growth, and poor work–life balance will each heighten turnover intention, while also demonstrating how organizational and psychological mechanisms interact in shaping employee retention in the real estate sector. While the conceptual framework is specified in the same form for both Lebanon and the UAE, the comparative contribution of the study lies in examining how the strength and relative importance of these relationships differ across contrasting economic and organizational contexts, rather than in proposing different directional relationships.

3. Methodology

This study adopts a positivist philosophy and a deductive reasoning approach and employs a mono-method quantitative research design.
The research strategy is a structured questionnaire comprising four demographic questions and a total of 20 items: four items for each variable. Although validated scales exist for compensation satisfaction, job stress, career growth, WLB, and turnover, context-specific items were developed to ensure content validity and relevance to real estate sales professionals in Lebanon and the UAE. Item development was guided by the conceptual definitions of the variables, as established in the turnover literature. The initial pool of items was refined through pilot testing, resulting in a final set of indicators retained for analysis (Appendix A). All items were measured using a five-point Likert scale ranging from 1 = Strongly disagree to 5 = Strongly agree. The final measurement model demonstrated strong reliability and validity, as reported in Section 4.
Before participating, respondents were provided with informed consent, facilitated by a filter question confirming voluntary agreement. Ethical clearance was granted.
To minimize potential common method bias and social desirability effects, several procedural remedies were applied at the questionnaire design and administration stages, following established recommendations in the methodological literature. First, respondents were assured of anonymity and confidentiality, and were explicitly informed that there were no right or wrong answers, thereby reducing evaluation apprehension and socially desirable responding. Second, participation was voluntary, and respondents could exit the survey at any time without consequence. Third, the questionnaire employed clear, simple, and neutral wording, avoiding emotionally loaded or leading items. Finally, a consistent Likert-scale format was used to minimize cognitive fatigue while ensuring clarity of responses. Together, these procedural design choices helped reduce the likelihood of common method variance and social desirability bias in the self-reported data.
The target population comprises real estate sales professionals based in Lebanon and the UAE. Due to the absence of a comprehensive and publicly accessible sampling frame of real estate sales professionals in Lebanon and the UAE, a non-probability sampling approach was adopted. The questionnaire was administered online using Google Forms and disseminated through professional networks and social media platforms commonly used by real estate practitioners, such as LinkedIn, WhatsApp groups, and industry-related online communities. Participation was voluntary, and respondents self-selected into the study by choosing to complete the survey. This data collection strategy is widely used in organizational and human resource research when random sampling is impractical due to population accessibility constraints. Moreover, the study is explanatory and theory-driven rather than aimed at population estimation, which further supports the appropriateness of non-probability sampling. Given that Structural Equation Modeling (SEM) was used to analyze latent constructs and multiple indicators per construct, a minimum sample size of 200 was required, with larger samples recommended for more complex models (Hair et al., 2019). Accordingly, a total of 832 valid responses were collected, including 407 from Lebanon and 425 from the UAE.
The data collected were analyzed using descriptive statistics to summarize the sample characteristics and SEM to test the hypothesized relationships among the variables. The statistical analyses were conducted using JASP (version 0.95.4.0) statistical software.

4. Results

4.1. Sample Profile of the Respondents

Table 1 below presents the socio-demographic characteristics of the sample. The sample is characterized by a relatively balanced gender distribution, with 55.1% male and 44.9% female respondents, reflecting the growing participation of women in the real estate workforce. Age distribution indicates that more than half of participants (54.3%) are between 26 and 35 years, followed by 34.7% aged 36 and 45, suggesting that young and mid-career professionals primarily drive the sector. Only 0.7% of respondents were above 46 years old, highlighting the limited presence of older agents in the sales force. Geographically, the sample is almost evenly split between Lebanon (49%) and the UAE (51%), ensuring comparability across both contexts. In terms of experience, 28.2% of respondents are relatively new entrants (1–3 years), while 35.5% fall within the mid-career bracket (4–10 years), and 36.3% report more than 10 years of experience. This balanced mix of junior, mid-level, and highly experienced professionals underscores the dynamic nature of the real estate salesforce. It also highlights the dual challenge for firms, which is retaining newcomers who may face high stress and uncertainty, while also sustaining the motivation of seasoned professionals who may seek more stable rewards or attractive external opportunities.

4.2. Factor Analysis

Exploratory factor analysis was conducted to ensure data suitability. The Kaiser-Meyer-Olkin (KMO) measure of sampling adequacy was 0.794, indicating an appropriate sample for factor analysis. Bartlett’s Test of Sphericity was significant (χ2 = 25,443.967, df = 190, p < 0.001), confirming sufficient inter-item correlations (Table 2). Although most individual MSA values were above the 0.70 threshold, items under job stress exhibited slightly lower adequacy. However, all job stress items exceeded the minimum acceptable MSA threshold of 0.60 for exploratory factor analysis (Hair et al., 2019), indicating adequate item-level sampling adequacy, while also suggesting scope for further refinement in future research.

4.3. Validity and Reliability

Average variance extracted (AVE) values usually translate the amount of variance a measured construct gets from its indicators relative to measurement error. When AVE values are higher than 0.5, this indicates that a variable reflects more than 50% of the variance of its items, pinpointing good convergent validity. In this study, all five factors demonstrate AVE values significantly greater than 0.5 (Table 3), positing good convergent validity.
Furthermore, the Heterotrait-Monotrait (HTMT) ratio, which determines the discriminant validity, securing the distinction of the measured variables one from another, as entailed in Table 4, most HTMT values are significantly lower than 0.85, implying noteworthy discriminant validity among variables.
Likewise, all values of coefficient α and coefficient ω for the five factors are greatly higher than 0.7, as shown in Table 5, indicating that our developed constructs are significantly reliable.

4.4. Model Fit

The key fit indices elucidated in Table 6 advise that the structural model demonstrates an excellent fit to the collected data. Both comparative Fit Index (CFI = 0.959) and Tucker–Lewis Index (TLI = 0.949) have values greater than the recommended threshold of 0.90, indicating strong model performance. Also, the RMSEA (0.064) and SRMR (0.063) are below the accepted limits of 0.08, postulating a close approximation between the assumed constructed model and the observed data. In turn, the Goodness of Fit Index (GFI = 0.962) confirms the model’s adequacy. Collectively, these indices thereby uphold the robustness and validity of the presented model.

4.5. Hypotheses Testing Results

Table 7 and Figure 2 and Figure 3 illustrate the SEM results and path diagrams for Lebanon and the UAE. Compensation significantly and negatively predicted turnover intention in both Lebanon (β = −0.320, p < 0.001) and the UAE (β = −0.303, p < 0.001). Job stress exerted the strongest positive effect on turnover intention in both countries: Lebanon (β = 0.807, p < 0.001) and the UAE (β = 0.745, p < 0.001). Career growth opportunities were negatively associated with turnover intention in both Lebanon (β = −0.247, p < 0.001) and the UAE (β = −0.262, p < 0.001). WLB also significantly and negatively influenced turnover intentions in Lebanon (β = −0.339, p < 0.001) and the UAE (β = −0.344, p < 0.001).

5. Discussion

This section interprets the empirical findings by situating them within the broader turnover literature and by explaining how established turnover mechanisms operate within the real estate sector across two contrasting economic contexts: Lebanon and the UAE. The discussion focuses on why these relationships emerge, how they align with or extend prior research, and what they reveal about turnover dynamics in commission-based, high-pressure industries.

5.1. Compensation and Turnover Intention in Lebanon and the UAE

The results show that compensation is negatively associated with turnover intention in both Lebanon (β = −0.320, p < 0.001) and the UAE (β = −0.303, p < 0.001), supporting H1. The negative association between compensation and turnover intention observed in both Lebanon and the UAE is consistent with extensive prior research identifying pay and financial rewards as central hygiene factors influencing employee retention (Herzberg, 1968; Ramalho Luz et al., 2018; Soelton et al., 2021). In commission-based real estate roles, where income volatility is inherent, compensation functions not only as a reward mechanism but also as a signal of organizational stability and fairness.
The stronger salience of compensation in Lebanon can be understood through the lens of economic insecurity. In crisis-prone environments marked by inflation, currency depreciation, and declining purchasing power, stable and competitive compensation assumes heightened importance as a protective mechanism against external uncertainty. This finding aligns with studies suggesting that financial rewards exert stronger retention effects in economically volatile contexts, where employees prioritize income security over long-term career considerations (Silaban & Syah, 2018; Vizano et al., 2021). In contrast, in the UAE’s high-growth real estate market, compensation operates more as a competitive differentiator among abundant employment alternatives, rather than as a buffer against macroeconomic risk.

5.2. Job Stress as the Dominant Driver of Turnover Intention

Job stress demonstrates the strongest positive effect on turnover intention in both countries, Lebanon (β = 0.807, p < 0.001) and the UAE (β = 0.745, p < 0.001), validating H2. Across both countries, job stress emerges as the most influential predictor of turnover intention, reinforcing prior evidence that stress-related factors are among the strongest antecedents of employee exit intentions (Imran et al., 2020; Dodanwala et al., 2023; Yukongdi & Shrestha, 2020). This finding is particularly salient in the real estate sector, where performance pressure, client demands, income uncertainty, and constant competition are structurally embedded in the role.
The stronger effect observed in Lebanon reflects the compounding nature of stress in crisis environments. In addition to job-related demands, employees face systemic uncertainty, organizational fragility, and reduced institutional support, intensifying perceptions of strain and insecurity. This supports March and Simon’s Push–Pull Model, which posits that internal push factors, such as stress and dissatisfaction, become dominant drivers of turnover when external conditions are unfavorable. In the UAE, while stress remains substantial due to ambitious targets and market competition, stronger organizational infrastructures and clearer labor market pathways may partially mitigate its impact.

5.3. Career Growth Opportunities and Turnover Intention in Lebanon and the UAE

Career growth opportunities are found to be negatively correlated with turnover intention in both Lebanon (β = −0.247, p < 0.001) and the UAE (β = −0.262, p < 0.001), supporting H3. The negative relationship between career growth opportunities and turnover intention aligns with prior research emphasizing the role of advancement prospects and skill development in sustaining employee commitment (Ayodele et al., 2020; Abu-Tineh et al., 2023; Georgiadou et al., 2025). However, the slightly stronger effect in the UAE highlights the context-dependent nature of career-related motivators.
In high-growth markets such as the UAE, structured career ladders, professional certifications, and internal mobility reinforce expectancy perceptions by linking effort to future rewards. This strengthens retention by enhancing employees’ long-term investment in the organization. In contrast, in Lebanon’s constrained economic environment, limited organizational growth and smaller firm sizes weaken the perceived returns of career investment, reducing the effectiveness of advancement opportunities as a retention mechanism. These findings suggest that career growth functions more strongly as a motivator when organizational and market conditions support credible upward mobility.

5.4. Work–Life Balance and Turnover Intention in Lebanon and the UAE

WLB is significantly and negatively associated with turnover intention in both Lebanon (β = −0.339, p < 0.001) and the UAE (β = −0.344, p < 0.001), supporting H4. Work–life balance demonstrates a consistent negative association with turnover intention across both countries, corroborating prior evidence that imbalance between professional and personal life accelerates burnout and exit intentions in sales-oriented occupations (Moen et al., 2017; Aruldoss et al., 2021; George & Poluru, 2024). In real estate, irregular hours, client-driven schedules, and constant availability blur work–life boundaries, making balance particularly difficult to achieve.
While the magnitude of the effect is comparable across contexts, the underlying drivers differ. In the UAE, long working hours, commuting demands, and expatriate employment arrangements intensify work–life conflict. In Lebanon, excessive workloads, combined with economic stress and job insecurity, further erode employees’ capacity to maintain a balance. These findings underscore that, although work–life balance is a universal retention factor, its antecedents and practical implications are shaped by national and organizational conditions.

5.5. Comparative Discussion: Crisis-Prone Versus High-Growth Contexts

While the direction of the relationships between compensation, job stress, career growth opportunities, WLB, and turnover intention is consistent across Lebanon and the UAE, the relative strength of these effects reveals important contextual differences between a crisis-prone economy and a high-growth market. These differences provide deeper insight into how established turnover mechanisms operate under contrasting macroeconomic and organizational conditions.
Job stress emerges as the most influential predictor of turnover intention in both contexts, with a notably stronger effect in Lebanon than in the UAE. This disparity can be attributed to the compounded pressures faced by Lebanese real estate professionals, including economic instability, currency depreciation, declining transaction volumes, and organizational fragility. In such environments, stress is not only job-related but also existential, intensifying employees’ perceptions of insecurity and accelerating exit intentions. By contrast, in the UAE, stress is largely performance-driven, stemming from intense competition, ambitious sales targets, and rapid market expansion, yet it is partially offset by stronger institutional frameworks and labor market opportunities.
Compensation shows a slightly stronger negative association with turnover intention in Lebanon than in the UAE, underscoring the role of financial stability as a critical hygiene factor in crisis contexts. In Lebanon, consistent and adequate compensation serves as a buffer against economic uncertainty and declining purchasing power, whereas in the UAE, compensation operates more as a competitive differentiator within a fluid and opportunity-rich labor market. This distinction reflects differences in expectancy perceptions: in crisis settings, employees prioritize income security, while in growth markets, they weigh compensation relative to alternative opportunities.
Career growth opportunities exhibit a marginally stronger retention effect in the UAE, where structured career pathways, professional certifications, and internal mobility are more prevalent. In high-growth environments, career progression functions as both a motivator and a pull factor, reinforcing employees’ long-term commitment. In Lebanon, however, organizational constraints, smaller firm sizes, and limited expansion opportunities weaken the perceived returns of career investment, reducing the salience of growth prospects as a retention mechanism.
Similarly, WLB exerts a strong and comparable effect in both countries, though the underlying drivers differ. In the UAE, extended working hours, commuting demands, and expatriate employment structures intensify work–life conflict, making flexibility and boundary management critical for retention. In Lebanon, WLB is undermined by high workloads combined with economic strain and job insecurity, further amplifying burnout and turnover intentions.
Taken together, these findings demonstrate that while turnover drivers are theoretically universal, their relative importance and underlying mechanisms are highly context-dependent. This comparative analysis extends turnover theory by illustrating how crisis conditions amplify the salience of hygiene and stress-related factors, whereas high-growth environments accentuate mobility, competition, and career-driven dynamics. Such insights reinforce the value of context-sensitive theory testing and caution against one-size-fits-all retention strategies across divergent economic settings.
Importantly, while the directional relationships tested in this study are consistent with prior turnover research, the comparative results reveal meaningful differences in the relative strength of these effects across Lebanon and the UAE, underscoring the value of context-sensitive theory testing.

6. Theoretical Implications

Rather than introducing new turnover antecedents, this study contributes theoretically by extending and stress-testing established turnover theories under conditions that diverge markedly from those assumed in much of the prior literature. Specifically, by examining real estate sales professionals, whose roles are characterized by commission-based income volatility, delayed and uncertain rewards, intense performance pressure, and high labor market permeability, this study evaluates how classical turnover mechanisms operate in a high-risk, high-uncertainty employment context.
In doing so, this study advances an integrative framework drawing on Herzberg’s Two-Factor Theory, March and Simon’s Push–Pull Model, and Vroom’s Expectancy Theory, demonstrating how motivational, structural, and cognitive dimensions jointly shape turnover intention when organizational buffers are weak and effort–reward linkages are unstable. The comparative design across Lebanon’s crisis-prone economy and the UAE’s high-growth market further allows for an examination of the boundary conditions and contextual sensitivity of these theories.
Through the application of Herzberg’s Two-Factor Theory, the findings underscore that hygiene factors such as compensation stability and work–life balance become more immediately salient in commission-based sales environments, where income insecurity and blurred work–life boundaries heighten dissatisfaction. Motivators such as career growth opportunities, while still relevant, exert a comparatively weaker stabilizing effect when short-term economic survival concerns dominate. This nuance refines Herzberg’s framework by highlighting how the relative importance of hygiene factors and motivators shifts under volatile employment conditions.
March and Simon’s Push–Pull Model is similarly extended by showing that push factors, particularly job stress, assume a dominant role in driving turnover intention in real estate sales roles. In both countries, but especially in Lebanon, internal pressures such as workload intensity, performance monitoring, and organizational fragility outweigh traditional pull factors, suggesting that turnover in high-pressure sales contexts is more strongly driven by internal strain than by external opportunity alone.
Vroom’s Expectancy Theory further illuminates the cognitive mechanisms underlying turnover in this domain. The findings demonstrate that expectancy misalignments are intensified in commission-based systems, where high effort does not consistently translate into predictable financial or developmental rewards. This reinforces the relevance of expectancy theory while extending its application to environments marked by delayed payoffs, market volatility, and performance risk.
Importantly, while the direction of the relationships observed in this study aligns with prior turnover research, the contribution lies in revealing how the strength, hierarchy, and contextual salience of turnover drivers change in high-risk, cyclical industries. The real estate domain thus functions as a theoretical lens through which the limits and robustness of classical turnover theories can be more clearly observed.
In sum, this study moves beyond simple contextual replication by demonstrating how established turnover theories operate with greater intensity and altered prioritization in commission-based, high-uncertainty employment settings. By situating these theories within contrasting economic environments, the research advances a more context-sensitive and boundary-aware understanding of employee turnover, informing both future theory development and empirical inquiry.

7. Implications for Practitioners

The findings of this study carry significant practical implications for real estate stakeholders, particularly within the economically divergent contexts of Lebanon and the UAE. By confirming compensation, job stress, career growth opportunities, and WLB as critical determinants of turnover intention, this study provides a strategic roadmap for firms seeking to strengthen retention and build sustainable organizational performance.
The consistently strong association between job stress and turnover highlights the urgency of adopting structured stress-mitigation practices. Firms should implement proactive workload management, transparent performance expectations, and employee assistance programs, alongside stronger managerial support systems. In Lebanon, where macroeconomic instability and organizational fragility compound stress, such interventions are not optional but essential for workforce stability. In the UAE, where high-performance expectations dominate, stress management should focus on preventing burnout and providing psychological support to sustain long-term engagement.
WLB emerged as a decisive retention lever, underscoring the need for flexible scheduling, boundary-setting, and family-supportive policies. In high-demand roles like real estate sales, where blurred personal–professional boundaries drive burnout, WLB initiatives should not be treated as peripheral benefits but as central HR practices. Policies such as hybrid work models, rotational schedules, and mandatory downtime can directly reduce attrition by fostering employee well-being and loyalty.
Compensation, identified as a significant predictor of turnover intention, reinforces the centrality of equitable and competitive pay structures. Firms should regularly benchmark their remuneration packages against industry standards and align incentives with employee expectations. In the UAE’s competitive labor market, transparent commission structures and performance-based rewards can differentiate employers and attract top talent. In Lebanon, where currency depreciation and delayed payments intensify dissatisfaction, ensuring consistency and fairness in compensation is crucial to sustaining morale.
Opportunities for career advancement represent a vital motivator and retention mechanism. Real estate firms are advised to design structured career pathways, provide mentorship programs, and invest in professional development initiatives. Internal mobility frameworks can reduce the lure of external opportunities (March & Simon’s pull factors), while visible promotion prospects enhance employee motivation (Herzberg’s motivators) and expectancy perceptions (Vroom). Particularly in Lebanon, where organizational growth is limited, even incremental opportunities for skills development and recognition can mitigate turnover.
Finally, the study underscores the importance of ongoing dialogue between employers and employees. Regular feedback cycles, participative decision-making, and alignment of organizational practices with individual career aspirations can strengthen affective commitment and loyalty. By fostering open communication, firms can anticipate turnover risks early and adjust retention strategies accordingly.
In sum, these implications suggest that effective retention in real estate requires a holistic approach, one that balances financial incentives with psychological well-being, career development, and structural support. Such strategies must also be context-sensitive, addressing the distinct realities of crisis-prone Lebanon and high-growth UAE, while embedding employee experience at the heart of organizational sustainability.

8. Limitations and Further Research

Despite the valuable insights provided, this study has several limitations that should be acknowledged. First, the research employed a cross-sectional design, which restricts the ability to establish causal relationships between the independent variables and turnover intention. Future studies could adopt longitudinal designs to capture changes in employee perceptions and behavior over time. Second, all data were collected through self-reported surveys, which raises the potential for common method bias and social desirability effects. Procedural remedies were applied, but future research could incorporate multi-source data, such as managerial evaluations or HR records, to triangulate findings. Third, the study focused exclusively on real estate sales professionals, a subgroup with unique commission-based dynamics; the results may not generalize to other roles within real estate or to other sectors. Finally, cultural and macroeconomic conditions specific to Lebanon and the UAE may influence the observed relationships. Comparative studies across additional MENA countries or other emerging markets would strengthen generalizability and allow for more nuanced cross-cultural insights.

9. Conclusions

This study provides an empirically grounded and theoretically informed examination of the determinants of turnover intention among real estate sales professionals in Lebanon and the UAE, two economies that represent starkly different realities of crisis and growth. Using a structural equation modeling approach, the findings confirm that job stress, work–life balance, compensation, and career growth opportunities are significant predictors of turnover intention, with job stress emerging as the most influential driver, particularly in Lebanon.
By integrating Herzberg’s Two-Factor Theory, March and Simon’s Push-Pull Model, and Vroom’s Expectancy Theory, the study advances a multidimensional framework that captures motivational, structural, and cognitive determinants of turnover. It contributes to the academic discourse by extending the application of these theories to the underexplored MENA real estate sector and by highlighting how macroeconomic instability versus high-growth market conditions moderate the effects of turnover drivers.
Practically, the study underscores the necessity for firms, HR managers, and policymakers to adopt holistic, context-sensitive retention strategies. These must balance competitive pay and career development with initiatives that reduce stress and promote WLB. In volatile economies such as Lebanon, stabilizing compensation and providing psychological support are imperative, while in high-growth markets like the UAE, transparent career pathways and equitable incentives are crucial for long-term retention.
In conclusion, the findings reinforce the need for an integrated approach to talent management, one that recognizes turnover as the outcome of interacting psychological, organizational, and contextual forces. Embedding employee well-being and development into strategic workforce planning is not merely an HR practice but a competitive necessity for real estate firms seeking to thrive in challenging and dynamic environments.

Author Contributions

Conceptualization, N.J.A.M. and N.S.; methodology, N.J.A.M. and R.A.R.; software, N.J.A.M.; validation, N.J.A.M.; formal analysis, N.J.A.M.; investigation, N.J.A.M. and R.A.R.; writing—original draft preparation, N.S., N.J.A.M., R.A.R., C.H., and J.W.; writing—review and editing, N.J.A.M., J.W., and N.S.; supervision, N.S. and N.J.A.M. All authors have read and agreed to the published version of the manuscript.

Funding

This research received no external funding.

Institutional Review Board Statement

The study was conducted in accordance with the Declaration of Helsinki, and approved by the Research Ethics Committee (REC) of the Higher Center for Research (HCR) at the Holy Spirit University of Kaslik (protocol code HCR/EC 2025-048 and 5 May of 2025).

Informed Consent Statement

Informed consent was obtained from all subjects involved in the study.

Data Availability Statement

The data presented in this study are available upon request from the corresponding author due to ethical reasons (confidentiality and privacy).

Conflicts of Interest

The authors declare no conflict of interest.

Appendix A. Measurement Items

  • Compensation (COMP)
  • COMP1. I am satisfied with my overall compensation package.
  • COMP2. My commission structure motivates me to achieve high performance.
  • COMP3. My compensation is competitive compared to similar real estate firms.
  • COMP4. My financial rewards fairly reflect the effort I put into my job.
  • Job Stress (JBST)
  • JBST1. High competition among colleagues increases my stress levels.
  • JBST2. I feel overwhelmed by the workload in my current role.
  • JBST3. The pressure to meet performance targets causes me significant stress.
  • JBST4. I experience stress due to insufficient managerial support.
  • Career Growth Opportunities (CGO)
  • CGO1. My organization provides clear opportunities for career advancement.
  • CGO2. I receive adequate training and professional development opportunities.
  • CGO3. I see a clear path for promotion within my organization.
  • CGO4. My job allows me to develop skills that support my long-term career goals.
  • Work–Life Balance (WLB)
  • WLB1. I have sufficient time to spend with family and friends.
  • WLB2. My job allows me to maintain a healthy balance between work and personal life.
  • WLB3. My work schedule allows me to manage personal responsibilities effectively.
  • WLB4. Work demands rarely interfere with my personal life.
  • Turnover Intention (TRNO)
  • TRNO1. I frequently think about quitting my current job.
  • TRNO2. I am actively seeking alternative job opportunities.
  • TRNO3. I intend to leave my current employer within the next year.
  • TRNO4. If I had a better opportunity, I would leave this organization.

References

  1. Abu-Tineh, A. M., Romanowski, M. H., Chaaban, Y., Alkhatib, H., Ghamrawi, N., & Alshaboul, Y. M. (2023). Career advancement, job satisfaction, career retention, and other related dimensions for sustainability: A perception study of Qatari public school teachers. Sustainability, 15(5), 4370. [Google Scholar] [CrossRef]
  2. Ahlenius, M., Berggren, B., Gerdemark, T., Kågström, J., & Åge, L. J. (2022). The occupational life cycle of real estate brokers: A cohort study. Journal of European Real Estate Research, 15(3), 351–367. [Google Scholar] [CrossRef]
  3. Al Abdulsalam, A. S., Al Hashemi, M. M. A. B., Aleissaee, M. Z. S., Almansoori, A. S. H., Ertek, G., & Labben, T. G. (2024). A novel data analytics methodology for analyzing real estate brokerage markets with case study of Dubai. Buildings, 14(10), 3068. [Google Scholar] [CrossRef]
  4. Al-Ali, F., Radwan, A., Darwish, T. K., & Khassawneh, O. (2025). The paradox of nurse turnover: Wealth, yet inadequate compensation and high stress in Dubai’s private health-care sector. International Journal of Organizational Analysis. ahead-of-print. [Google Scholar] [CrossRef]
  5. Alfalah, A. A. (2018). Challenges and opportunities facing emerging real estate markets: An empirical examination of the Kuwait residential real estate market [Doctoral dissertation, University of Reading]. [Google Scholar]
  6. Alsajjan, S. S. (2022). The proposition of a public governance framework for the real estate sector in Saudi Arabia [Doctoral dissertation, SP Jain School of Global Management]. [Google Scholar]
  7. Aruldoss, A., Kowalski, K. B., & Parayitam, S. (2021). The relationship between quality of work life and work-life-balance mediating role of job stress, job satisfaction and job commitment: Evidence from India. Journal of Advances in Management Research, 18(1), 36–62. [Google Scholar] [CrossRef]
  8. Ayodele, O. A., Chang-Richards, A., & González, V. (2020). Factors affecting workforce turnover in the construction sector: A systematic review. Journal of Construction Engineering and Management, 146(2), 03119010. [Google Scholar] [CrossRef]
  9. Ben Sedrine, S., Bouderbala, A. S., & Hamdi, M. (2021). Distributed leadership and organizational commitment: Moderating role of confidence and affective climate. European Business Review, 33(4), 597–621. [Google Scholar] [CrossRef]
  10. Berber, N., & Gašić, D. (2024). The mediating role of employee commitment in the relationship between compensation system and turnover intentions. Employee Relations: The International Journal, 46(4), 721–755. [Google Scholar] [CrossRef]
  11. Boamah, S. A., Hamadi, H. Y., Havaei, F., Smith, H., & Webb, F. (2022). Striking a balance between work and play: The effects of work–life interference and burnout on faculty turnover intentions and career satisfaction. International Journal of Environmental Research and Public Health, 19(2), 809. [Google Scholar] [CrossRef]
  12. Dodanwala, T. C., Santoso, D. S., & Yukongdi, V. (2023). Examining work role stressors, job satisfaction, job stress, and turnover intention of Sri Lanka’s construction industry. International Journal of Construction Management, 23(15), 2583–2592. [Google Scholar] [CrossRef]
  13. Donald, W. E., Baruch, Y., & Ashleigh, M. J. (2020). Striving for sustainable graduate careers: Conceptualization via career ecosystems and the new psychological contract. Career Development International, 25(2), 90–110. [Google Scholar] [CrossRef]
  14. Dysvik, A., & Kuvaas, B. (2010). Exploring the relative and combined influence of mastery-approach goals and work intrinsic motivation on employee turnover intention. Personnel Review, 39(5), 622–638. [Google Scholar] [CrossRef]
  15. Executive Magazine. (2024, October 23). Inside perspectives: Experts unpack Lebanon’s dynamic real estate market. Executive Magazine. Available online: https://www.executive-magazine.com/business-all/real-estate/inside-perspectives-experts-unpack-lebanons-dynamic-real-estate-market (accessed on 6 May 2025).
  16. Fang, J. (2023). Application and limitations of the expectancy theory in organizations. Advances in Economics Management, 54(1), 7–12. [Google Scholar] [CrossRef]
  17. Fu, J. R. (2011). Understanding career commitment of IT professionals: Perspectives of push–pull–mooring framework and investment model. International Journal of Information Management, 31(3), 279–293. [Google Scholar] [CrossRef]
  18. Gautam, D. K., & Gautam, P. K. (2024). Occupational stress for employee turnover intention: Mediation effect of service climate and emotion regulation. Asia-Pacific Journal of Business Administration, 16(2), 233–255. [Google Scholar] [CrossRef]
  19. George, J. B., & Poluru, N. V. (2024). Exploring the impact of flexible work arrangements on turnover intention: The mediating role of job satisfaction and the moderating effect of perceived supervisory support. Journal of Accounting, Business and Management (JABM), 32(1), 100–123. [Google Scholar] [CrossRef]
  20. Georgiadou, A., Vezyridis, P., & Glaveli, N. (2025). “You pretend to pay me; I pretend to work”: A multi-level exploration of quiet quitting in the Greek context. Human Resource Management, 64, 923–941. [Google Scholar] [CrossRef]
  21. Goel, K. (2025). Data-driven insights to enhance and optimize sales compensation programs in real estate. The American Journal of Engineering and Technology, 7(04), 75–96. [Google Scholar] [CrossRef]
  22. Haines, V. Y., III, Guerrero, S., & Marchand, A. (2024). Flexible work arrangements and employee turnover intentions: Contrasting pathways. The International Journal of Human Resource Management, 35(11), 1970–1995. [Google Scholar] [CrossRef]
  23. Hair, J. F., Risher, J. J., Sarstedt, M., & Ringle, C. M. (2019). When to use and how to report the results of PLS-SEM. European Business Review, 31(1), 2–24. [Google Scholar] [CrossRef]
  24. Haldorai, K., Kim, W. G., Pillai, S. G., Park, T. E., & Balasubramanian, K. (2019). Factors affecting hotel employees’ attrition and turnover: Application of pull-push-mooring framework. International Journal of Hospitality Management, 83, 46–55. [Google Scholar] [CrossRef]
  25. Hassan, Z. (2022). Employee retention through effective human resource management practices in Maldives: Mediation effects of compensation and rewards system. Journal of Entrepreneurship, Management and Innovation, 18(2), 137–174. [Google Scholar] [CrossRef]
  26. Herzberg, F. (1968). One more time: How do you motivate employees (Vol. 65). Harvard Business Review. [Google Scholar]
  27. Idrovo-Aguirre, B. J., Lozano, F. J., & Contreras-Reyes, J. E. (2021). Prosperity or real estate bubble? Exuberance probability index of real housing prices in Chile. International Journal of Financial Studies, 9(3), 51. [Google Scholar] [CrossRef]
  28. Imran, B., Mariam, S., Aryani, F., & Ramli, A. H. (2020, September). Job stress, job satisfaction and turnover intention. In International conference on management, accounting, and economy (ICMAE 2020) (pp. 290–292). Atlantis Press. [Google Scholar]
  29. Jiejing, Y., Arshad, M. A. B., & Mengjiao, Z. (2024). Flexible work arrangements and employee turnover Intentions: A comprehensive review of theory, empirical evidence, and future directions. International Journal of Academic Research in Business and Social Sciences, 14, 12. [Google Scholar] [CrossRef] [PubMed]
  30. Johnson, I. R., & Rohde, D. M. (2022). Job stress, emotional exhaustion, job satisfaction, and turnover intentions: The role of servant leadership. North American Journal of Psychology, 24(3), 543. [Google Scholar]
  31. Jun, M., & Eckardt, R. (2025). Training and employee turnover: A social exchange perspective. BRQ Business Research Quarterly, 28(1), 304–323. [Google Scholar] [CrossRef]
  32. Khalid, K. M., & Sahibzada, A. (2023). The mediating role of job satisfaction at selected public universities in Afghanistan: The effect of job security on turnover intention. Journal of Management and Business Education, 6(3), 244–256. [Google Scholar] [CrossRef]
  33. Kim, M., & Oh, J. (2025). Blessing or curse: Impact of increasing market demand on employee stress and turnover intention. Journal of Managerial Psychology. ahead-of-print. [Google Scholar] [CrossRef]
  34. Lee, C. L., & Liang, J. (2024). The effect of carbon regulation initiatives on corporate ESG performance in real estate sector: International evidence. Journal of Cleaner Production, 453, 142188. [Google Scholar] [CrossRef]
  35. Lim, P., & Parker, A. (2020). Employee turnover. In Mentoring millennials in an Asian context (pp. 35–43). Emerald Publishing Limited. [Google Scholar]
  36. Lundberg, C., Gudmundson, A., & Andersson, T. D. (2009). Herzberg’s two-factor theory of work motivation tested empirically on seasonal workers in hospitality and tourism. Tourism Management, 30(6), 890–899. [Google Scholar] [CrossRef]
  37. Lyons, P., & Bandura, R. (2022). Coaching to enhance learning and engagement and reduce turnover. Journal of Workplace Learning, 34(3), 295–307. [Google Scholar]
  38. Miao, S., Rhee, J., & Jun, I. (2020). How much does extrinsic motivation or intrinsic motivation affect job engagement or turnover intention? A comparison study in China. Sustainability, 12(9), 3630. [Google Scholar] [CrossRef]
  39. Moen, P., Kelly, E. L., Lee, S. R., Oakes, J. M., Fan, W., Bray, J., Almeida, D., Hammer, L., Hurtado, D., & Buxton, O. (2017). Can a flexibility/support initiative reduce turnover intentions and exits? Results from the work, family, and health network. Social Problems, 64(1), 53–85. [Google Scholar] [CrossRef]
  40. Ning, L., Jia, H., Gao, S., Liu, M., Xu, J., Ge, S., Li, M., & Yu, X. (2023). The mediating role of job satisfaction and presenteeism on the relationship between job stress and turnover intention among primary health care workers. International Journal for Equity in Health, 22(1), 155. [Google Scholar] [CrossRef] [PubMed]
  41. Ohunakin, F., Adeniji, A. A., Ogunlusi, G., Igbadumhe, F., & Sodeinde, A. G. (2020). Talent retention strategies and employees’ behavioural outcomes: Empirical evidence from hospitality industry. Business: Theory and Practice, 21(1), 192–199. [Google Scholar] [CrossRef]
  42. Prommegger, B., Dinger, M., Thatcher, J., & Krcmar, H. (2024). Investigating combinations of push and pull factors to explain turnover intention of it professionals. In Proceedings of the 2024 computers and people research conference (pp. 1–8). Association for Computing Machinery. [Google Scholar]
  43. Ramalho Luz, C. M. D., Luiz de Paula, S., & de Oliveira, L. M. B. (2018). Organizational commitment, job satisfaction and their possible influences on intent to turnover. Revista de Gestão, 25(1), 84–101. [Google Scholar] [CrossRef]
  44. Rentech Digital. (2025, May 5). List of real estate developers in Lebanon. Rentech Digital. Available online: https://rentechdigital.com/smartscraper/business-report-details/list-of-real-estate-developers-in-lebanon (accessed on 16 May 2025).
  45. Semmer, N. K., Elfering, A., Baillod, J., Berset, M., & Beehr, T. A. (2014). Push and pull motivations for quitting. Zeitschrift für Arbeits-und Organisationspsychologie A&O, 58(4), 173–185. [Google Scholar]
  46. Shah, S. M. A., Shar, A. K., Ayoob, M., & Memon, F. G. (2024). Implications of low compensation, deteriorated work environment, low growth in career and work-life imbalances on employee turnover in microfinance banks of Larkana, Sindh, Pakistan. Bulletin of Business and Economics (BBE), 13(2), 65–70. [Google Scholar] [CrossRef]
  47. Shinde, S. (2025). The role of emotional exhaustion in employee turnover and its implications for retention. International Journal of Management and Development Studies, 14(3), 33–44. [Google Scholar] [CrossRef]
  48. Silaban, N., & Syah, T. Y. R. (2018). The influence of compensation and organizational commitment on employees’ turnover intention. IOSR Journal of Business and Management, 20(3), 1–6. [Google Scholar]
  49. Soelton, M., Wahyono, T., Oktaviar, C., Arief, H., Saratian, E. T. P., Cahyawati, I., & Syah, T. Y. R. (2021). Job insecurity anomaly on turnover intention and employee performance in the organization heavy equipment transportation services. European Journal of Business and Management Research, 6(2), 211–216. [Google Scholar] [CrossRef]
  50. Statistica. (2024). Available online: https://www.statista.com/outlook/fmo/real-estate/gcc (accessed on 15 May 2025).
  51. Tsen, M. K., Gu, M., Tan, C. M., & Goh, S. K. (2021). Effect of flexible work arrangements on turnover intention: Does job independence matter? International Journal of Sociology, 51(6), 451–472. [Google Scholar] [CrossRef]
  52. Vakouftsis, D. F. (2024). The science of staff retention: Mechanisms that drive employee loyalty. Knowledge-International Journal, 66(1), 15–19. [Google Scholar]
  53. Vizano, N. A., Sutawidjaya, A. H., & Endri, E. (2021). The effect of compensation and career on turnover intention: Evidence from Indonesia. The Journal of Asian Finance, Economics and Business, 8(1), 471–478. [Google Scholar]
  54. Vroom, V., Porter, L., & Lawler, E. (2015). Expectancy theories. In Organizational behavior 1 (pp. 94–113). Routledge. [Google Scholar]
  55. Wong, K., Chan, A. H., & Teh, P. L. (2020). How is work–life balance arrangement associated with organisational performance? A meta-analysis. International Journal of Environmental Research and Public Health, 17(12), 4446. [Google Scholar] [CrossRef]
  56. Yukongdi, V., & Shrestha, P. (2020). The influence of affective commitment, job satisfaction and job stress on turnover intention: A study of Nepalese bank employees. Review of Integrative Business and Economics Research, 9, 88–98. [Google Scholar]
  57. Zimmerman, R. D., & Darnold, T. C. (2009). The impact of job performance on employee turnover intentions and the voluntary turnover process: A meta-analysis and path model. Personnel Review, 38(2), 142–158. [Google Scholar] [CrossRef]
Figure 1. Conceptual Framework.
Figure 1. Conceptual Framework.
Admsci 16 00048 g001
Figure 2. Path Diagram for Lebanon.
Figure 2. Path Diagram for Lebanon.
Admsci 16 00048 g002
Figure 3. Path Diagram for UAE.
Figure 3. Path Diagram for UAE.
Admsci 16 00048 g003
Table 1. Sample Profile.
Table 1. Sample Profile.
CategorySubcategoryPercentage (%)
GenderFemale44.9
Male55.1
Age18–25 years old10.3
26–35 years old54.3
36–45 years old34.7
46 and above0.7
Country of ResidenceLebanon49%
UAE51%
Years of Experience1–3 years28.2
4–10 years35.5
More than 10 years36.3
Table 2. KMO and Bartlett’s Test.
Table 2. KMO and Bartlett’s Test.
IndicatorMSA
COMP10.739
COMP20.788
COMP30.751
COMP40.726
JBST10.632
JBST20.659
JBST30.634
JBST40.637
CGO10.816
CGO20.793
CGO30.877
CGO40.843
WLB10.863
WLB20.872
WLB30.922
WLB40.869
TRNO10.864
TRNO20.834
TRNO30.867
TRNO40.862
Overall0.794
Bartlett’s test of sphericity
Χ2dfp
25,443.967190<0.001
Table 3. AVE.
Table 3. AVE.
FactorAVE
COMP0.808
JBST0.766
CGO0.783
WLB0.946
TRNO0.761
Table 4. HTMT.
Table 4. HTMT.
COMPJBSTCGOWLBTRNO
1.000
0.0901.000
0.1600.0681.000
0.5610.0310.1791.000
0.0480.5640.5030.3921.000
Table 5. Reliability.
Table 5. Reliability.
Coefficient ωCoefficient α
COMP0.9380.944
JBST0.9190.929
CGO0.9360.932
WLB0.9860.985
TRNO0.9250.927
total0.9390.827
Table 6. Model Fit Indices.
Table 6. Model Fit Indices.
Fit IndexValueRecommended ThresholdInterpretation
CFI0.959≥0.90 (≥0.95 ideal)Excellent fit
TLI0.949≥0.90Excellent fit
RMSEA0.064≤0.08 (≤0.05 ideal)Excellent fit
SRMR0.063≤0.08Excellent fit
GFI0.962≥0.90Excellent fit
Table 7. SEM results.
Table 7. SEM results.
GroupOutcomePredictorEstimatep
LebanonTRNOCOMP−0.320<0.001
JBST0.807<0.001
CGO−0.247<0.001
WLB−0.339<0.001
UAE COMP−0.303<0.001
JBST0.745<0.001
CGO−0.262<0.001
WLB−0.344<0.001
Disclaimer/Publisher’s Note: The statements, opinions and data contained in all publications are solely those of the individual author(s) and contributor(s) and not of MDPI and/or the editor(s). MDPI and/or the editor(s) disclaim responsibility for any injury to people or property resulting from any ideas, methods, instructions or products referred to in the content.

Share and Cite

MDPI and ACS Style

Sarkis, N.; Jabbour Al Maalouf, N.; Abi Raad, R.; Habib, C.; Wakim, J. A Comparative Study of Turnover Drivers Among Real Estate Sales Professionals in Lebanon and the UAE. Adm. Sci. 2026, 16, 48. https://doi.org/10.3390/admsci16010048

AMA Style

Sarkis N, Jabbour Al Maalouf N, Abi Raad R, Habib C, Wakim J. A Comparative Study of Turnover Drivers Among Real Estate Sales Professionals in Lebanon and the UAE. Administrative Sciences. 2026; 16(1):48. https://doi.org/10.3390/admsci16010048

Chicago/Turabian Style

Sarkis, Nada, Nada Jabbour Al Maalouf, Rawad Abi Raad, Charlotte Habib, and Joseph Wakim. 2026. "A Comparative Study of Turnover Drivers Among Real Estate Sales Professionals in Lebanon and the UAE" Administrative Sciences 16, no. 1: 48. https://doi.org/10.3390/admsci16010048

APA Style

Sarkis, N., Jabbour Al Maalouf, N., Abi Raad, R., Habib, C., & Wakim, J. (2026). A Comparative Study of Turnover Drivers Among Real Estate Sales Professionals in Lebanon and the UAE. Administrative Sciences, 16(1), 48. https://doi.org/10.3390/admsci16010048

Note that from the first issue of 2016, this journal uses article numbers instead of page numbers. See further details here.

Article Metrics

Back to TopTop