Exploring the Influence of Human–Computer Interaction Experience on Tourist Loyalty in the Context of Smart Tourism: A Case Study of Suzhou Museum
Abstract
1. Introduction
2. Literature Review
2.1. Research on Smart Tourism
2.2. Research on Digital Heritage and Human–Computer Interaction
2.3. Research on Destination Tourism
2.4. Cognitive Appraisal Theory
3. Methodology
3.1. Research Objectives
3.2. Pilot Study
3.3. Research Design
3.4. Sample Description
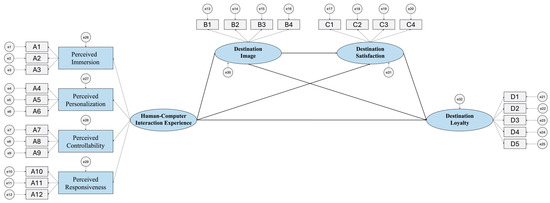
4. Research Findings
4.1. Model Validity Test
4.2. Direct Path
4.3. Intermediary Effect
5. Research Conclusions
5.1. HCI Experience Positively Affects Destination Loyalty
5.2. HCI Experience Positively Affects Tourists’ Destination Cognition and Emotion
5.3. Path of Influence of HCI Experience on Destination Loyalty
6. Research Discussion
6.1. Smart Museums Help Urban Cultural Brand Building
6.2. Museums Should Enhance HCI Experiences in Multiple Dimensions
6.3. Positive Emotional Arousal Is the Core Goal of Offline Experience
7. Research Limitations and Prospects
Author Contributions
Funding
Institutional Review Board Statement
Informed Consent Statement
Data Availability Statement
Conflicts of Interest
References
- Badu-Baiden, F., Correia, A., & Kim, S. (2022). How do tourists’ memorable local gastronomy experiences and their personal gastronomic traits influence destination loyalty? A fuzzy set approach. Journal of Travel & Tourism Marketing, 39(5), 501–515. [Google Scholar]
- Baloglu, S., & McCleary, K. W. (1999). A model of destination image formation. Annals of Tourism Research, 26(4), 868–897. [Google Scholar] [CrossRef]
- Bao, G., & Hu, F. (2008). A study on the impact of destination tourism image on tourists’ after-sale behavior: An analysis of perspectives from Japanese and Korean tourists in Hangzhou. Tourism Tribune, 23(10), 40–46. [Google Scholar]
- Berthon, P., Pitt, L. F., & Watson, R. T. (1996). The World Wide Web as an advertising medium: Toward an understanding of conversion efficiency. Journal of Advertising Research, 36(1), 43–53. [Google Scholar] [CrossRef]
- Bigné, J. E., Andreu, L., & Gnoth, J. (2005). The theme park experience: An analysis of pleasure, arousal and satisfaction. Tourism Management, 26(6), 833–844. [Google Scholar] [CrossRef]
- Buhalis, D. (2000). Marketing the competitive destination of the future. Tourism Management, 21(1), 97–116. [Google Scholar] [CrossRef]
- Bulchand-Gidumal, J. (2022). Post-COVID-19 recovery of island tourism using a smart tourism destination framework. Journal of Destination Marketing & Management, 23, 100689. [Google Scholar]
- Cai, B., Li, J., & Liu, J. (2023). A study on the current state, models, and innovative paths of smart cultural tourism development in China. China-Arab Science and Technology Forum, (5), 1–6+17. [Google Scholar]
- Cesário, V., & Campos, P. (2024). The integrated museum engagement model (IMEM): Bridging participatory design, immersive storytelling, and digital representation for enhanced museum experiences. The International Journal of the Inclusive Museum, 17(1), 63. [Google Scholar] [CrossRef]
- Chang, Y. S., Cheah, J. H., Lim, X. J., Morrison, A. M., & Kennell, J. S. (2022). Are unmanned smart hotels du jour or are they here forever? Experiential pathway analysis of antecedents of satisfaction and loyalty. International Journal of Hospitality Management, 104, 103249. [Google Scholar] [CrossRef]
- Chaturvedi, R., Verma, S., Ali, F., & Kumar, S. (2024). Reshaping tourist experience with AI-enabled technologies: A comprehensive review and future research agenda. International Journal of Human–Computer Interaction, 40(18), 5517–5533. [Google Scholar] [CrossRef]
- Chaulagain, S., Wiitala, J., & Fu, X. (2019). The impact of country image and destination image on US tourists’ travel intention. Journal of Destination Marketing & Management, 12, 1–11. [Google Scholar]
- Chen, P. J., Hua, N., & Wang, Y. (2013). Mediating perceived travel constraints: The role of destination image. Journal of Travel & Tourism Marketing, 30(3), 201–221. [Google Scholar]
- Chen, Z., & Wang, H. (2020). Scene design for smart tourism miniature models based on 3D laser and AR technology. Modern Electronic Technology, 43(10), 163–165+169. [Google Scholar]
- Chi, C. G. Q., & Qu, H. (2008). Examining the structural relationships of destination image, tourist satisfaction and destination loyalty: An integrated approach. Tourism Management, 29(4), 624–636. [Google Scholar] [CrossRef]
- Chuang, C. M. (2023). The conceptualization of smart tourism service platforms on tourist value co-creation behaviours: An integrative perspective of smart tourism services. Humanities and Social Sciences Communications, 10(1), 1–16. [Google Scholar] [CrossRef]
- Cipolla Ficarra, F. V. (2010). Human-computer interaction, tourism and cultural heritage. In International workshop on human-computer interaction, tourism and cultural heritage (pp. 39–50). Springer. [Google Scholar]
- Crompton, J. L. (1979). Motivations for pleasure vacation. Annals of Tourism Research, 6(4), 408–424. [Google Scholar] [CrossRef]
- Dai, K., & Chen, W. (2019). Conditions model and evaluation for developing augmented reality technology tourism products: A Case study of the palace museum. Guizhou Social Sciences, 7, 142–149. [Google Scholar]
- De Los Reyes, K. T., & Dael, R. J. (2023). Influence of destination image and tourist satisfaction on destination loyalty. British Journal of Multidisciplinary and Advanced Studies, 4(3), 46–61. [Google Scholar] [CrossRef]
- Deng, Y., Wang, X., & Ma, C. (2024). The impact of sports tourism motivation on tourist loyalty: The chain mediation effect of experience quality and tourist satisfaction. International Journal of Tourism Research, 26(5), e2769. [Google Scholar] [CrossRef]
- Dong, S. (2004). Advances and challenges in human-computer interaction. Journal of Computer-Aided Design and Graphics, 1, 1–13. [Google Scholar]
- Evans, L., & Rzeszewski, M. (2020). Hermeneutic relations in VR: Immersion, embodiment, presence and HCI in VR gaming. In International conference on human-computer interaction (pp. 23–38). Springer International Publishing. [Google Scholar]
- Faiola, A., Newlon, C., Pfaff, M., & Smyslova, O. (2013). Correlating the effects of flow and telepresence in virtual worlds: Enhancing our understanding of user behavior in game-based learning. Computers in Human Behavior, 29(3), 1113–1121. [Google Scholar] [CrossRef]
- Fast, N., & Schroeder, J. (2020). Power and decision making: New directions for research in the age of artificial intelligence. Current Opinion in Psychology, 33, 172–176. [Google Scholar] [CrossRef]
- Gao, X., & Liu, Y. (2024). Study on the relationship between smart tourism technologies in museums and tourist satisfaction and loyalty. Contemporary Communication, 2, 101–106. [Google Scholar]
- Gartner, W. C. (1993). Image formation process. Journal of Travel & Tourism Marketing, 2, 191–215. [Google Scholar]
- Gretzel, U., Werthner, H., Koo, C., & Lamsfus, C. (2015). Conceptual foundations for understanding smart tourism ecosystems. Computers in Human Behavior, 50, 558–563. [Google Scholar] [CrossRef]
- Gunn, C. A. (2014). Vacationscape: Developing tourist areas. Routledge. [Google Scholar]
- Hewei, T. (2022). Factors affecting clothing purchase intention in mobile short video app: Mediation of perceived value and immersion experience. PLoS ONE, 17(9), e0273968. [Google Scholar] [CrossRef]
- Hirsch, L., Paananen, S., Lengyel, D., Häkkilä, J., Toubekis, G., Talhouk, R., & Hespanhol, L. (2024). Human–Computer Interaction (HCI) advances to re-contextualize cultural heritage toward multiperspectivity, inclusion, and sensemaking. Applied Sciences, 14(17), 7652. [Google Scholar] [CrossRef]
- Huang, C.-C., & Lin, W.-R. (2023). How does tourist learning affect destination attachment in nature-based tourism: Multiple mediations comparison and distal mediation analysis. Journal of Outdoor Recreation and Tourism, 43, 100665. [Google Scholar] [CrossRef]
- Huang, Y., Backman, K., Backman, S., & Chang, L. (2016). Exploring the implications of virtual reality technology in tourism marketing: An integrated research framework. International Journal of Tourism Research, 18(2), 116–128. [Google Scholar] [CrossRef]
- Jennett, C., Cox, A. L., Cairns, P., Dhoparee, S., Epps, A., Tijs, T., & Walton, A. (2008). Measuring and defining the experience of immersion in games. International Journal of Human-Computer Studies, 66(9), 641–661. [Google Scholar] [CrossRef]
- Kong, W. H., Loi, K. I., & Xu, J. (2022). Investigating destination loyalty through tourist attraction personality and loyalty. Journal of China Tourism Research, 18(2), 397–418. [Google Scholar] [CrossRef]
- Lazarus, R. S., & Folkman, S. (1984). Stress, appraisal, and coping. Springer Pub. Co. [Google Scholar]
- Lee, T. (2005). The impact of perceptions of interactivity on customer trust and transaction intentions in mobile commerce. Journal of Electronic Commerce Research, 6(3), 165. [Google Scholar]
- Leo, G., Brien, A., Astor, Y., Najib, M., Novianti, S., Rafdinal, W., & Suhartanto, D. (2021). Attraction loyalty, destination loyalty, and motivation: Agritourist perspective. Current Issues in Tourism, 24(9), 1244–1256. [Google Scholar] [CrossRef]
- Lew, A. A. (1987). A framework of tourist attraction research. Annals of Tourism Research, 14(4), 553–575. [Google Scholar] [CrossRef]
- Li, C. (2016). When does web-based personalization really work? The distinction between actual personalization and perceived personalization. Computers in Human Behavior, 54, 25–33. [Google Scholar] [CrossRef]
- Li, D., Wang, Y., You, Y., & Chen, Y. T. (2022). Tourism involvement, destination image, and revisit intention: A moderated mediation model. Journal of Central China Normal University (Natural Science Edition), 56(5), 871–881. [Google Scholar]
- Li, S. (2024). Research on the impact of destination image on tourist loyalty—Based on the mediating role of satisfaction-place attachment chain. Shanghai Management Science, 46(2), 88–93+100. [Google Scholar]
- Li, Y., Hu, C., Huang, C., & Duan, L. (2017). The concept of smart tourism in the context of tourism information services. Tourism Management, 58, 293–300. [Google Scholar] [CrossRef]
- Li, Y., Hu, Z., Huang, C., & Duan, L. (2014). Exploration of the concept of smart tourism through the lens of tourism information services. Tourism Studies, 29(5), 106–115. [Google Scholar]
- Liu, Q., & Sutunyarak, C. (2024). The Impact of Immersive Technology in Museums on Visitors’ Behavioral Intention. Sustainability, 16(22), 9714. [Google Scholar] [CrossRef]
- Lu, S. E., Moyle, B., Reid, S., Yang, E., & Liu, B. (2023). Technology and museum visitor experiences: A four stage model of evolution. Information Technology & Tourism, 25(2), 151–174. [Google Scholar]
- Luan, Y., Shi, Y., Gu, L., Yang, H., & Zhao, J. (2023). The influence of perceived human-computer interaction on satisfaction with virtual try-on experiences. Silk, 60(5), 87–96. [Google Scholar]
- Ma, J., Gao, J., Scott, N., & Ding, P. (2013). Customer delight from theme park experiences: The antecedents of delight based on cognitive appraisal theory. Annals of Tourism Research, 42, 359–381. [Google Scholar] [CrossRef]
- Manthiou, A., Kang, J., & Hyun, S. S. (2017). An integration of cognitive appraisal theory and script theory in the luxury cruise sector: The bridging role of recollection and storytelling. Journal of Travel & Tourism Marketing, 34(8), 1071–1088. [Google Scholar]
- Ming, Q., & Wei, J. (2021). Analysis of “Blockchain+” empowering the high-quality development of smart tourism. Academic Exploration, 9, 48–54. [Google Scholar]
- Ngwira, C., & Kankhuni, Z. (2018). What attracts tourists to a destination? Is it attractions? African Journal of Hospitality, Tourism and Leisure, 7, 1–19. [Google Scholar]
- Ozturk, U. A., & Gogtas, H. (2016). Destination attributes, satisfaction, and the cruise visitor’s intent to revisit and recommend. Tourism Geographies, 18(2), 194–212. [Google Scholar] [CrossRef]
- Palau-Saumell, R., Forgas-Coll, S., Amaya-Molinar, C. M., & Sánchez-García, J. (2016). Examining how country image influences destination image in a behavioral intentions model: The cases of lloret de mar (Spain) and cancun (Mexico). Journal of Travel & Tourism Marketing, 33(7), 949–965. [Google Scholar]
- Prayag, G. (2009). Tourists’ evaluations of destination image, satisfaction, and future behavioral intentions—The case of Mauritius. Journal of Travel & Tourism Marketing, 26(8), 836–853. [Google Scholar]
- Pung, J. M., Gnoth, J., & Del Chiappa, G. (2020). Tourist transformation: Towards a conceptual model. Annals of Tourism Research, 81, 102885. [Google Scholar] [CrossRef]
- Ramesh, V., & Jaunky, V. C. (2021). The tourist experience: Modelling the relationship between tourist satisfaction and destination loyalty. Materials Today: Proceedings, 37, 2284–2289. [Google Scholar] [CrossRef]
- Robaina-Calderín, L., Martín-Santana, J. D., & Munoz-Leiva, F. (2023). Immersive experiences as a resource for promoting museum tourism in the Z and millennials generations. Journal of Destination Marketing & Management, 29, 100795. [Google Scholar]
- Sangpikul, A. (2018). The effects of travel experience dimensions on tourist satisfaction and destination loyalty: The case of an island destination. International Journal of Culture, Tourism and Hospitality Research, 12(1), 106–123. [Google Scholar] [CrossRef]
- Semanjski, I. (2015). Potential of big data in forecasting travel times. Promet-Traffic & Transportation, 27(6), 515–528. [Google Scholar]
- Shanahan, T., Tran, T. P., & Taylor, E. C. (2019). Getting to know you: Social media personalization as a means of enhancing brand loyalty and perceived quality. Journal of Retailing and Consumer Services, 47, 57–65. [Google Scholar] [CrossRef]
- Shen, J., Yin, M., Wang, W., Hua, M., Choi, Y., Garaj, V., Lam, B., & Hyejin, K. (2024). Dwells in museum: The restorative potential of augmented reality. Telematics and Informatics Reports, 14, 100136. [Google Scholar] [CrossRef]
- Srinivasan, S. S., Anderson, R., & Ponnavolu, K. (2002). Customer loyalty in e-commerce: An exploration of its antecedents and consequences. Journal of Retailing, 78(1), 41–50. [Google Scholar] [CrossRef]
- Steuer, J. (1992). Defining Virtual Reality: Dimensions Determining Telepresence. Journal of Communication, 42, 84. [Google Scholar] [CrossRef]
- Sun, W., & Sun, P. (2013). The human-computer interaction analysis and construction on intelligent service robot. Applied Mechanics and Materials, 373–375, 221–224. [Google Scholar] [CrossRef]
- Sustacha, I., Banos-Pino, J. F., & Del Valle, E. (2023). The role of technology in enhancing the tourism experience in smart destinations: A meta-analysis. Journal of Destination Marketing & Management, 30, 100817. [Google Scholar]
- Theodoropoulos, A., & Antoniou, A. (2022). VR games in cultural heritage: A systematic review of the emerging fields of virtual reality and culture games. Applied Sciences, 12(17), 8476. [Google Scholar] [CrossRef]
- Tsaur, S. H., Huang, C. C., & Lee, T. H. (2017). A multidimensional scale of activity attachment for leisure tourists. Asia Pacific Journal of Tourism Research, 22(2), 200–212. [Google Scholar] [CrossRef]
- Wang, J., Zhang, S., & Huang, W. (2023). Development and realization of an immersive naked-eye 3D digital cultural heritage system. Broadcasting and Television Technology, 50(6), 10–13. [Google Scholar]
- Wang, L. (2022). Light Resonance, Time and Space, Eternity: A Diverse Reconstruction of Digital Imaging Concepts in Cultural Heritage. Modern Communication (Journal of Communication University of China), 44(8), 147–154. [Google Scholar]
- Wang, R., & Liu, W. (2024). Analysis of human-computer interaction in the exterior design of tourist scenic trains. Screen Printing, 9, 43–46. [Google Scholar]
- Wu, J., Zhang, L., Lu, C., Zhang, L., Zhang, Y., & Cai, Q. (2022). Exploring tourists’ intentions to purchase homogenous souvenirs. Sustainability, 14(3), 1440. [Google Scholar] [CrossRef]
- Wu, W., & Tang, P. (2022). Study on the mechanism of influence of tourism experience quality on tourist loyalty to destinations. Journal of Anhui University (Philosophy and Social Sciences Edition), 46(1), 148–156. [Google Scholar]
- Yeh, S. S. (2021). Tourism recovery strategy against COVID-19 pandemic. Tourism Recreation Research, 46(2), 188–194. [Google Scholar] [CrossRef]
- Yoo, W. S., Lee, Y., & Park, J. (2010). The role of interactivity in E-tailing: Creating value and increasing satisfaction. Journal of Retailing and Consumer Services, 17(2), 89–96. [Google Scholar] [CrossRef]
- Yu, C., & Hwang, Y. S. (2019). Do the social responsibility efforts of the destination affect the loyalty of tourists? Sustainability, 11(7), 1998. [Google Scholar] [CrossRef]
- Zanker, M., Ricci, F., Jannach, D., & Terveen, L. (2010). Measuring the impact of personalization and recommendation on user behaviour. International Journal of Human-Computer Studies, 68(8), 469–471. [Google Scholar] [CrossRef]
- Zhang, H., & Liao, S. (2024). Use of image recognition mobile augmented reality technology in smart tourism. Automation and Instrumentation, 8, 121–125. [Google Scholar]
- Zhang, H., Wu, Y., & Buhalis, D. (2018). A model of perceived image, memorable tourism experiences and revisit intention. Journal of Destination Marketing & Management, 8, 326–336. [Google Scholar]
- Zhang, J., Wan Yahaya, W. A. J., & Sanmugam, M. (2024). The impact of immersive technologies on cultural heritage: A bibliometric study of VR, AR, and MR applications. Sustainability, 16(15), 6446. [Google Scholar] [CrossRef]
- Zhang, L., Li, Q., & Liu, M. (2012). Fundamental concepts and theoretical system of smart tourism. Tourism Studies, 27(5), 66–73. [Google Scholar]
- Zhang, Q. (2019). Thoughts on how museums enhance the cultural soft power of cities. Cultural Relics Appraisal and Appreciation, 23, 148–149. [Google Scholar]
- Zheng, H., Xiao, D., & Zhou, J. (2024). Enhancing perceived value in human-computer interaction: The mediating role of user participation and the moderating role of task complexity. International Journal of Human–Computer Interaction, 41(7), 4261–4270. [Google Scholar] [CrossRef]
- Zhou, Q., Pu, Y., & Su, C. (2023). The mediating roles of memorable tourism experiences and destination image in the correlation between cultural heritage rejuvenation experience quality and revisiting intention. Asia Pacific Journal of Marketing and Logistics, 35(6), 1313–1329. [Google Scholar] [CrossRef]


| Components | |||||||
|---|---|---|---|---|---|---|---|
| 1 | 2 | 3 | 4 | 5 | 6 | 7 | |
| A1 | 0.076 | −0.007 | 0.045 | 0.874 | 0.096 | 0.159 | 0.094 |
| A2 | 0.064 | 0.026 | 0.134 | 0.855 | 0.068 | 0.088 | 0.204 |
| A3 | 0.158 | −0.088 | 0.168 | 0.702 | 0.182 | 0.277 | 0.072 |
| A4 | 0.122 | 0.253 | −0.040 | 0.270 | 0.767 | 0.103 | −0.068 |
| A5 | 0.134 | 0.004 | 0.119 | 0.086 | 0.848 | 0.147 | 0.172 |
| A6 | 0.167 | 0.023 | 0.167 | 0.056 | 0.854 | 0.153 | 0.165 |
| A7 | 0.186 | 0.129 | 0.014 | 0.173 | 0.053 | 0.043 | 0.813 |
| A8 | 0.065 | 0.031 | −0.122 | 0.208 | 0.054 | 0.088 | 0.821 |
| A9 | 0.173 | 0.146 | 0.132 | −0.017 | 0.171 | 0.163 | 0.839 |
| A10 | 0.079 | 0.166 | 0.190 | 0.136 | 0.103 | 0.826 | 0.119 |
| A11 | 0.118 | 0.036 | 0.185 | 0.187 | 0.103 | 0.801 | 0.092 |
| A12 | 0.017 | 0.155 | 0.075 | 0.217 | 0.222 | 0.771 | 0.108 |
| B1 | 0.241 | 0.265 | 0.697 | 0.097 | 0.035 | 0.193 | −0.018 |
| B2 | 0.275 | 0.194 | 0.727 | 0.187 | 0.089 | 0.109 | 0.048 |
| B3 | 0.218 | 0.160 | 0.675 | 0.222 | 0.022 | 0.232 | −0.087 |
| B4 | 0.132 | 0.161 | 0.874 | −0.005 | 0.147 | 0.092 | 0.043 |
| C1 | 0.264 | 0.823 | 0.187 | −0.033 | 0.011 | 0.079 | 0.216 |
| C2 | 0.197 | 0.788 | 0.223 | 0.081 | −0.003 | 0.090 | −0.044 |
| C3 | 0.270 | 0.812 | 0.224 | 0.019 | 0.112 | 0.031 | 0.046 |
| C4 | 0.192 | 0.641 | 0.050 | −0.201 | 0.201 | 0.256 | 0.267 |
| D1 | 0.771 | 0.147 | 0.173 | 0.140 | 0.145 | 0.075 | 0.054 |
| D2 | 0.70 | 0.206 | 0.240 | 0.088 | 0.116 | 0.060 | 0.091 |
| D3 | 0.752 | 0.203 | 0.128 | −0.063 | 0.172 | 0.087 | 0.146 |
| D4 | 0.793 | 0.262 | 0.099 | 0.129 | −0.005 | −0.026 | 0.123 |
| D5 | 0.839 | 0.124 | 0.164 | 0.065 | 0.091 | 0.109 | 0.127 |
| Variable | Value | Frequency | Percentage |
|---|---|---|---|
| Gender | Male | 293 | 54.6 |
| Female | 244 | 45.4 | |
| Age | Under 18 years old | 66 | 12.3 |
| 18~25 years old | 111 | 20.7 | |
| 26~30 years old | 125 | 23.3 | |
| 31~40 years old | 76 | 14.2 | |
| 41~50 years old | 83 | 15.5 | |
| 51~60 years old | 43 | 8.0 | |
| Over 60 years old | 33 | 6.1 | |
| Academic degree | Junior high school and below | 111 | 20.7 |
| High school/technical secondary school | 134 | 25.0 | |
| Junior college | 145 | 27.0 | |
| Undergraduate college | 103 | 19.2 | |
| Graduate students and above | 44 | 8.2 | |
| I felt the culture of Suzhou in Suzhou Museum. | Yes | 325 | 60.5 |
| No | 212 | 39.5 |
| Fitting Index | Evaluation Standard | Result | Model Fitting Judgment | |
|---|---|---|---|---|
| Absolute fitting index | χ2 | / | 510.256 | / |
| df | / | 322 | / | |
| χ2/df | <3 | 1.585 | ||
| RMSEA | <0.08 | 0.033 | Qualified | |
| GFI | >0.80 | 0.939 | Qualified | |
| AGFI | >0.80 | 0.923 | Qualified | |
| Value-added fitting index | IFI | >0.90 | 0.980 | Qualified |
| TLI | >0.90 | 0.976 | Qualified | |
| CFI | >0.90 | 0.980 | Qualified | |
| Reduced fitting index | PGFI | >0.50 | 0.745 | Qualified |
| PNFI | >0.50 | 0.807 | Qualified | |
| PCFI | >0.50 | 0.835 | Qualified | |
| Path | Non-Standardized Path Coefficient | S.E. | C.R. | p | Standardization Coefficient | Result |
|---|---|---|---|---|---|---|
| Human–computer interaction experience → Destination image | 0.891 | 0.09 | 9.889 | <0.01 | 0.617 | Valid |
| Human–computer interaction experience → Destination satisfaction | 0.555 | 0.093 | 5.967 | <0.01 | 0.391 | Valid |
| Destination image → Destination satisfaction | 0.35 | 0.057 | 6.147 | <0.01 | 0.356 | Valid |
| Human–computer interaction experience → Destination loyalty | 0.457 | 0.101 | 4.535 | <0.01 | 0.268 | Valid |
| Destination image → Destination loyalty | 0.172 | 0.06 | 2.86 | 0.004 | 0.146 | Valid |
| Destination satisfaction → Destination loyalty | 0.559 | 0.065 | 8.613 | <0.01 | 0.465 | Valid |
| Human–computer interaction experience → Sense immersion. | 1.031 | 0.095 | 10.851 | <0.01 | 0.720 | |
| Human–computer interaction experience → Perceived personalization | 1.141 | 0.101 | 11.277 | <0.01 | 0.741 | |
| Human–computer interaction experience → Perceptual controllability | 1.139 | 0.1 | 11.433 | <0.01 | 0.790 | |
| Human–computer interaction experience → Perceived responsiveness | 1 | 0.667 |
| Path | Effect | Estimate | S.E. | 95% Confidence Interval | |
|---|---|---|---|---|---|
| Lower | Upper | ||||
| Human–computer interaction experience → destination image → destination loyalty | Indirect effect | 0.153 | 0.076 | 0.003 | 0.293 |
| Direct effect | 0.457 | 0.129 | 0.234 | 0.744 | |
| Total effect | 0.610 | 0.121 | 0.402 | 0.870 | |
| Human–computer interaction experience → destination satisfaction → destination loyalty. | Indirect effect | 0.310 | 0.080 | 0.173 | 0.490 |
| Direct effect | 0.457 | 0.129 | 0.234 | 0.744 | |
| Total effect | 0.768 | 0.137 | 0.538 | 1.069 | |
| Human–computer interaction experience → destination image → destination satisfaction → destination loyalty. | Indirect effect | 0.174 | 0.050 | 0.080 | 0.279 |
| Direct effect | 0.457 | 0.129 | 0.234 | 0.744 | |
| Total effect | 0.632 | 0.131 | 0.397 | 0.909 | |
Disclaimer/Publisher’s Note: The statements, opinions and data contained in all publications are solely those of the individual author(s) and contributor(s) and not of MDPI and/or the editor(s). MDPI and/or the editor(s) disclaim responsibility for any injury to people or property resulting from any ideas, methods, instructions or products referred to in the content. |
© 2025 by the authors. Licensee MDPI, Basel, Switzerland. This article is an open access article distributed under the terms and conditions of the Creative Commons Attribution (CC BY) license (https://creativecommons.org/licenses/by/4.0/).
Share and Cite
Xue, K.; Jin, X.; Li, Y. Exploring the Influence of Human–Computer Interaction Experience on Tourist Loyalty in the Context of Smart Tourism: A Case Study of Suzhou Museum. Behav. Sci. 2025, 15, 949. https://doi.org/10.3390/bs15070949
Xue K, Jin X, Li Y. Exploring the Influence of Human–Computer Interaction Experience on Tourist Loyalty in the Context of Smart Tourism: A Case Study of Suzhou Museum. Behavioral Sciences. 2025; 15(7):949. https://doi.org/10.3390/bs15070949
Chicago/Turabian StyleXue, Ke, Xuanyu Jin, and Yifei Li. 2025. "Exploring the Influence of Human–Computer Interaction Experience on Tourist Loyalty in the Context of Smart Tourism: A Case Study of Suzhou Museum" Behavioral Sciences 15, no. 7: 949. https://doi.org/10.3390/bs15070949
APA StyleXue, K., Jin, X., & Li, Y. (2025). Exploring the Influence of Human–Computer Interaction Experience on Tourist Loyalty in the Context of Smart Tourism: A Case Study of Suzhou Museum. Behavioral Sciences, 15(7), 949. https://doi.org/10.3390/bs15070949

