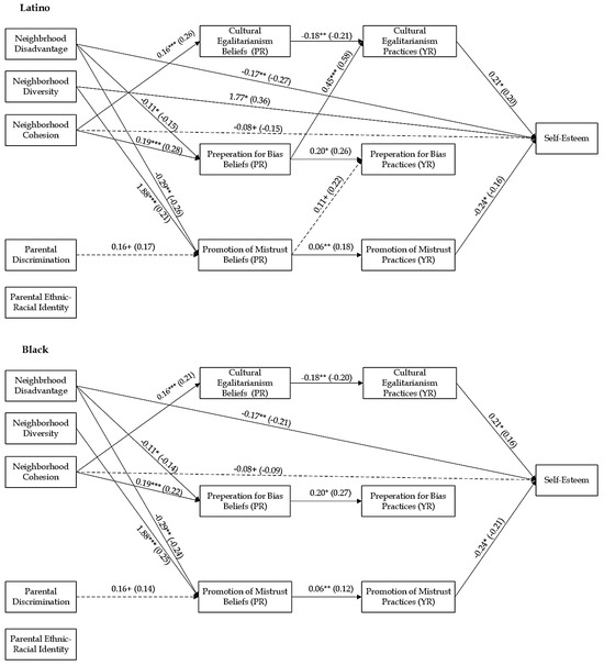
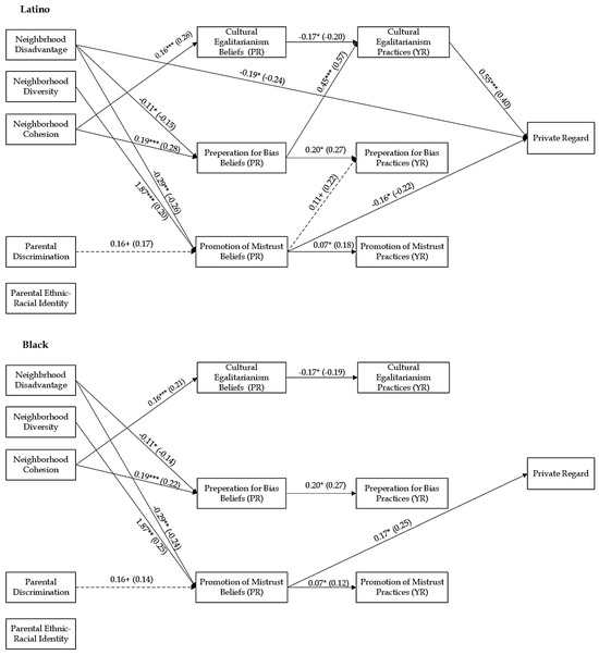
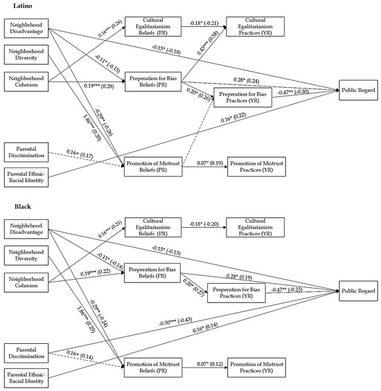
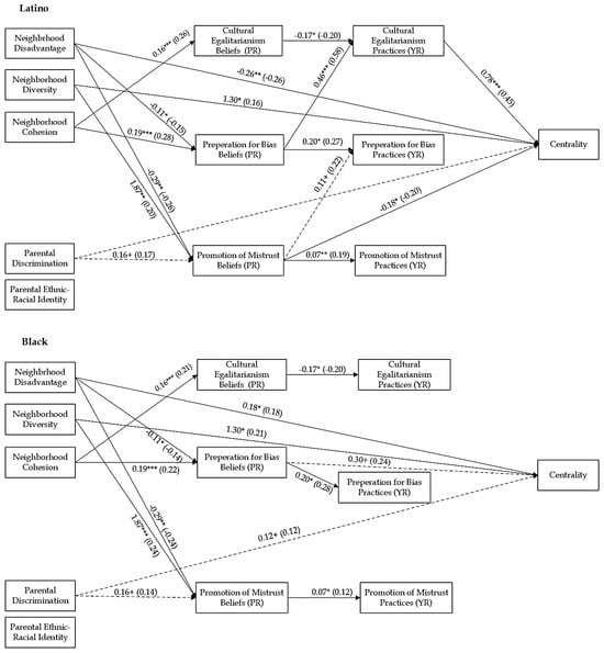
- Article
Development and Validation of a New Risk-Taking Game: Helsinki Aiming Task (HAT)
- Ilmari Määttänen,
- Jussi Palomäki,
- Juha Vepsäläinen and
- Emilia Makkonen
We introduce and describe a new risk-taking game, Helsinki Aiming Task (HAT), and test its construct (internal) and convergent (external) validity. HAT is a shooting game, in which the participants aim at a target under varying levels of “gun&r...

