Through Human Eyes: Owner Insights into the Social Relationships of Pet Rats
Simple Summary
Abstract
1. Introduction
1.1. Rat Social Relationships and Behaviour
1.2. Pet Rats
1.3. Owner Reports of Behavioural Interactions
1.4. The Present Study
2. Materials and Methods
2.1. Participant Recruitment
2.2. Open-Ended Interviews
2.3. Reflective Thematic Analysis
2.4. The Researcher
2.5. Ethical Approval
3. Results
3.1. Rat and Owner Demographic Information
3.2. How Participants Responded to the Interview
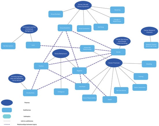
3.3. Qualitative Themes
3.3.1. Social Behaviours
“…they cuddle up together, they sleep together. They don’t have to sleep together if they don’t want to—especially in the play pen, they’ve got loads of different places they could be. And occasionally they sleep separately, but most of the time they’ll squash into one setting.” [O3]
“They’re always cuddled together, like for sleeping and that. You never find... It’s very seldom you ever find one on their own.” [O14]
“…sometimes they’ll be sleeping together, but they’re not 100% relaxed. Whereas sometimes when you look at them, they are. You can tell that they’re more comfortable being vulnerable around each other… I’m trying to articulate it. So, say you’ve got two rats sleeping next to each other, just it’s quite discreet. Whereas when they start to overlap, like have a leg hanging over each other, or like spooning each other, that kind of thing like when they’re a bit more, it’s not a technical term—mushed together.” [O1]
“Yeah, it’s the grooming that I kind of find interesting, so I know that’s a sign of them like bonding. But then it’s funny when it seems to kind of get a bit too much for someone and you hear them squeaking a little bit. But again, it’s such a like soft, low level squeaking. They’re not really trying to get away. They’re just kind of like lying on their side with their eyes closed… you hear these little peeps sort of coming out and someone’s like grooming their face or their head or their ears… it seems friendly.” [O3]
“…grooming each other, but not in a grabbing and pinning kind of way… a way where the groomee, or the one being groomed, is again relaxed and it’s not like a power play type thing.” [O1]
“She totally does have a bit of over grooming on her backside. She’s a bit threadbare there. So I think the others do take to grooming her quite a lot, but she doesn’t seem to complain. I never hear her make any sounds, and she’s been vocal in the past.” [O6]
“…including the new rat in the pile and grooming a new rat.” [O7]
“I’ve noticed that quite a lot, there will be a bit of play fighting between them as well, which I consider a part—I know that when you’re a brand new rat owner, you’re kind of a bit like ‘oh’ about every kind of play fighting because you’re worried that they’re going to injure each other—but I think as you get more experience with rats, you just kind of accept that it’s part of the way that they interact with each other, and especially amongst the younger ones, there’s quite a lot of play fighting.” [O6]
“…the younger ones sort of chase and play a little bit, which is nice.” [O3]
“Sometimes they kind of prance around, like with each other, and start playing.” [O1]
“…one of them will sort of pounce on the other and tip the other onto her back, and then they’ll kind of be a bit of sniffing, maybe a bit of grooming. After that it’s almost like a bit of a chase situation.” [O6]
“Hopping around the cage, definitely lots of hopping going on, running around the cage a lot, playing with them” [O8]
“He’d just pick fights with everyone.” [O2]
“…she’d actually get angry and sort of fighty…” [O3]
“…if you give them corn on the cob, everybody goes… it’s very predictable that there will be a fight at some point over food because it’s their favourite food…” [O4]
“So scaling up would be so that if they touch the other rat and they squeak, they’re not overly happy about that interaction… Yeah, sort of like squeaking. Tensing up. Kind of going more so on to their side. Not saying this like one hundred percent happens in my group, but they’ve been like odd little moments during intros. All that kind of thing, and sometimes if someone’s really worked up, they can get kind of like look a bit spiky with their hair fluffed up. Rat balls, where they just start fighting. There’s a bit of squeaking and it’s just a little tussle. More sort of like teeth baring that can be another bad sign. And almost like a sniffing kind of sound… And then obviously kind of like any scratches, bites.” [O1]
“…chasing, fighting, consistently pinning when the other one’s really not liking it and the sidling, and that back leg kicking out.” [O7]
“…literally as soon as one even comes up to him, his teeth are out.” [O4]
“When [Rat 1] is trying to like hump say [Rat 2] for example, and then he gets all like puffed up and annoyed about it and starts like shoving his side into him. And then, like, they’ll sometimes start like boxing, where they both go on the hind legs and, like, do that, which is like a negative interaction.” [O16]
“Well, they… they like try and pin each other down or try and hump each other. And there’s only like once or twice they’ve pulled some fur out.” [O5]
“I have seen him biting actually as well… Biting on the back, but not hard enough to have caused you know, just like you know… Vicious bite.” [O7]
“We did have the biting, where they did have the, like I say, that big spat that was worrying me, where they did actually draw the blood from each other and they were baring teeth and fluffing up.” [O18]
“…it’s always the ways that it’s harder to notice the positives than the negatives cause the positives are small, quiet things and the negatives are things that make you go dashing over, going what on Earth’s going on in here.” [O7]
“You can tell by the way they’re doing it. Like, what type… if it’s like a kind of more aggressive one, it’s more like a dominance thing. And then if it’s more like a gentle one, it’s like kind of more of a friendship.” [O16]
“So what I call it is vigorous grooming, so it kind of like where they groom each other. Like kind of like pin each other down and groom each other. And they’re sort of nibbling on them and they squeak like whoever’s being nibbled on, like, squeaks. And yeah, I call that vigorous grooming. So it’s kind of like probably is a bit of dominating…” [O19]
“Something that I really like is when they are playing. They do wag their tail, which I kind of enjoy because it means… it can mean they’re like feeling extreme emotion. And when you can tell they’re fighting and they wag their tail, sometimes it’s like… When it’s going badly, and sometimes it’s when they’re really, really excited, rats are weird and sometimes it means both things, but that’s something that really stands out when they, like, wag their tail.” [O13]
“So at the start, it was when I first brought them home, it was quite kind of obviously of stress boggling, bruxing, trying to figure out all the new things in this cage that I’ve never been in before…. But now you can tell because they kind of… I don’t know if that was the right word but when a rat kind of like pancakes—makes himself flat and they’re all sleepy and their eyes are very sleepy. And then they start boggling, and that’s pretty cute. And they don’t move, you know.” [O10]
“And you can kind of tell when it’s play fighting because it’s not getting too nasty. And also one of them isn’t kind of being like pinned or like one of them isn’t running away.” [O13]
“It can be fun when it’s playful, but if they’re puffed up at the same time, it’s like normally not… Cause you can see when they’re doing it, but like they’re sort of like letting each other win, you know, but when they’re not, no one’s like no one’s backing down. There’s like, tension there. I think that’s sort of a tell as well.” [O16]
3.3.2. Social Life and Group Dynamics
“[Rat’s name]’s definitely the boss.” [O14]
“We think we’ve got [Rat’s name] as the alpha…” [O18]
“[Rat’s name] is the, I believe the dominant female.” [O19]
“In general, I think that the best groups are the ones where you can’t really tell what the hierarchy is for sure. I think those are the ones that work the best. The worst groups that I’ve had is where you’ve had one rat who wants everyone to fall in line. That’s where things start to get a little bit more tricky.” [O1]
“…these ones are always cuddling together.” [O10]
“Mostly they do get along like they’re always cuddling and sleeping together…” [O13]
“They’re all buddies really, to different extents I think.” [O1]
“…it’s like any group, they’re always going to have fallings out.” [O11]
“…if you look at people, people don’t always get along, but actually we know how important it is for people to have other people. And obviously there’s a limit of like, I don’t want my animals to be scared or getting hurt by each other. But also like you, we know how important it is to have rats in a group so if there is going to be a bit of like fighting or a little bit of like negative behaviours every so often, that’s still definitely worth it compared to them living on their own.” [O21]
“Rats they are very social animals. I think it’s highly important that they’ve at least got one companion that they like.” [O8]
“I don’t like having just a pair of rats. I like them having options…” [O1]
“…you should always have ideally sort of four or five because they just, they thrive in a group.” [O15]
“I’d say I like having at least a group of about five in terms of social interactions, I think a group of five gives rats options. It gives them different dynamics.” [O1]
“I’ve often had groups where you’ve had five rats, six rats or seven rats, and as the numbers go down, the dynamic changes within the group and all of a sudden it doesn’t work.” [O9]
“…from an owner’s perspective, I can imagine that if you had a group where there was a lot of, you know, I see on like rat care UK groups and things like that people getting really anxious over fighting and over the dynamics and, you know, should I neuter for the behaviours? Should I get the implant to, you know, make the group more cohesive? Or, people really struggling with the idea of maybe having to remove one or two or more of their group in order to kind of maintain the safety of some of the others. And I have had in some cases in past mischiefs that had... one of my girls, [Rat’s name], she was a great rat, but I don’t know whether she had just like, a hormonal shift, but she became an absolute nightmare at one point, and I ended up having the implant put in her. I would never have given her away or rehomed her, but I knew that I had to take action.” [O6]
“So if you feel as though you know, that some rats are being made unhappy or are unhappy as a result of actually being the one who has the hormonal aggression because I remember the first rat I ever had neutered for hormonal aggression, when I saw him afterwards, I was just like, oh my goodness, I realise now how stressed he was in himself. He was so tense and stressed all the time and actually it wasn’t just the impact on the others, it was actually on him.” [O7]
“I mean, in the beginning it was like… [Rat’s name] was the dominant one and there was a lot of aggression… So that’s why he was neutered. But then after that, things have calmed down.” [O11]
“And luckily the neutering seems to have, like, really helped.” [O16]
“Then he became just overwhelmed with hormones. So he had to be neutered, and now he’s the most friendliest rat.” [O4]
“I have quite a big rolling group that they kind of adapt to, you know, the losses of certain ones. I do notice you know, whenever I lose some... like one of them who is quite dominant in the group or you know, more elderly that there will be a change in dynamic for a week or so and then you know they start to reestablish that dominance. And yeah, and I suppose coming from when the babies are there and we’re doing intros and stuff, the babies will be absolutely going haywire, and the older ones will kind of be like, calm down, you know? So that kind of keels and mellows as they grow up.” [O12]
3.3.3. Introducing New Rats and Repairing Social Bonds
“So basically we do the carrier method… where you put them in a really small area, basically. I think we started off by just bonding a couple of them at a time in the different groups. Sort of like one or two at time, the more friendly, relaxed ones kind of thing… And then we sort of like added them when things were going well. So there was like loads of treats and stuff. And being in the small space… So yes, so we put lots of treats in like a small kind of carrier, like a small pet carrier sort of thing. So it means they couldn’t like run away from each other and you just kind of like watch them like a hawk to make sure there’s no like signs of aggression sort of thing. So we did that and eventually got them all together, within like kind of a few hours and then we just kind of stayed with them for the first few days.” [O17]
“Alright, you start off with a small carrier. I’ve got varying sizes so I start off with the smallest one which is, depending on what size of rats you’ve got. The boys went into a medium size because they’re big ones now. The girls, because they’re tiny little girls, they went into the smallest hand carrier one and they stayed in there for a while. And I basically just put them on the bed next to me and I just lay there. All they’ve got is them and some substrate under them and it’s basically just silence and them. And it’s just I’m watching them to see what they do, if there’s any arguments. If there is, then I can just lift them out straight away. I’ll wait to see what happens. They settled themselves down after lots of sniffing, scratching around each other, grooming each other, more sniffing, more licking and eventually they just settled. And what you want is to watch them sleep together, not as a pile of the old rats and the new rats on either side. You want them to be a cuddle pile together. And they did that. Then you move to a bigger cage and you want the same with more space. So they’ve got more space to move, but you want them to do the same. And so they did that. So then I put them in the cage that they’re in now, but with the hammock and a litter tray. And then for them to see if they would use the hammock together. And they did. And they all went into the hammock, and they slept in the hammock together. They just went beautifully. I skipped other steps because they just went in so beautifully.” [O18]
“I do the carrier method for introductions so they start off in a small tank, then up to hamster cage up to an Alaska and then into their bigger cage and I start off with just their substrate and their food in the tank. And then when they get up to hamster cage, I’ll give them a hammock once they’ve kind of settled in and once they’re snuggling together. So until they’re snuggling together, they don’t get to move up a stage. I have done introductions in one day when we have started at nine in the morning and I’ve put, like 6 rats in a hamster cage. And then by the end of the day, then they’re full cage and they’re starting to get their toys and their hammocks and everything back.” [O14]
“[Rat’s name] is now the main boss, but it will be interesting when we introduce the two new ones to see what will happen with the dynamics there…” [O11]
“They had a spat recently. I think they were having a bit of a who’s boss and working out if they were changing like who’s the alpha in the group. So we did a bit of rebonding and they actually spent a good old time doing the carrier method again and they spent some time back in the carrier and getting back into that and it seems to have settled it down. And they’re back, all grooming each other. And they’re not having the spats that they were. And I think they’ve sorted out whatever was going on between them.” [O18]
“But at first when I first integrated them, they… what happened was they had those like little scraps or whatever. But then I saw them not sleeping together during the day. And that’s when I took a load of the stuff out that I’d put into the cage. I felt that they were being territorial. And they were because once I took like the things out that meant... Because they were sleeping in separate areas, I took one of those areas out, then they slept together. So it’s kind of like forcing them… But then over time I’ve got everything in there now and they still sleep together like they choose to do that.” [O19]
“So it took a while to get them properly bonded and they did keep having scraps for, like, months actually.” [O22]
“It’s the thing in the rat community that we say ‘if it’s no blood, no foul’, so it’s mainly if you don’t see any bites or anything and it’s just them being a bit bullish and just going no, no, no.” [O18]
3.3.4. Owner Practices
“So like [Rat 1] and [Rat 2] are extremely friendly like they come to the cage door.” [O14]
“He’s very, very cuddly with humans…” [O13]
“Oh yeah, they’re literally my little babies. Like ask anyone, they know like they mean the absolute world to me. I can’t imagine my life without them now. I’ve owned rats for four, five years now. And I just can’t imagine not having them in the house.” [O8]
“She was like my heart rat... So not my favourite or anything, but just we had that bond that was like next level.” [O17]
“He’s probably I’d say my favourite. I shouldn’t have favourites but he is my heart rat.” [O18]
“…happily accept strokes, and boggles…” [O10]
“I have never had a rat that loves me like he does. And he just loves so much. He will just kiss, kiss, kiss, kiss, kiss, kiss, kiss, kiss, kiss with all his heart, he just loves to cuddle and kiss… He just wants to kiss and he doesn’t do it really with anybody else. He just does it with me.” [O18]
“Oh yeah, they have a lot of free roam time on the bed. We have like… kind of make it into like a little assault type of course for them. So I have multiple little beds and toys out…. they really like the kind of cat teaser toys, with feathers on the end, they chased it around the bed. When they’re more… They’re still quite young when they’re more kind of old and cuddly, you know, like able to go elsewhere. I mean my old rats actually, used to have them everywhere.” [O10]
“And then when they come out, they get free roam of the lounge, they can go anywhere in the lounge, they can go all over the sofas all over because it’s hard flooring. They go anywhere and they climb onto the sofas, onto us.” [O18]
“I made them little like Christmas presents, just like a tiny little cardboard box filled with treats and then like tied up.” [O16]
3.3.5. Participant and Rat Contextual Background
“[Rat’s name] is the goofy one.” [O1]
“the queen of the cage” [O6]
“…they are all proper little characters and people don’t think that they are, but they really are little characters…” [O18]
“I love them.” [O1]
3.3.6. Owner Narratives and Shared Understandings
“I originally had the litter tray in the corner, sort of balanced almost on the substrate, obviously clicked into the cage corner. I’ve now had to up it, so it’s probably about twenty centimetres off the floor because what happened before when it was close to the substrate is one of the smaller males dug so he could get under it. But then, because [Rat 1] was that bit bigger, he couldn’t get into the hole that they had dug. So they would just be like shouting at him from the hole entrance, but obviously then they couldn’t really get out unless he dug himself out. So he’d be like panicking under the toilet, which was quite irritating and then more recently I put in a small box because to give [Rat 2] a bit of a space when he was feeling unwell and they went in there to hide, and [Rat 1] was just sort of guarding the door and just sort of screaming at him from the entrance so they couldn’t get out.” [O21]
“About a year ago… basically them two were two sisters… That was [Rat 1] and [Rat 2]. And when [Rat 2] had been put to sleep, we had got home and we had sort of showed her sisters like her body sort of thing, just so they could understand. And it’s like, okay, maybe it’s not like a positive experience, but basically [Rat 1] kind of started squealing sort of thing and it’s just like because she was, like, heartbroken that her sister, who she’d been protected and looked after by and stuff, like her sister had gone. So it’s like... It’s not happy, but it’s like in terms of like loving.” [O17]
3.3.7. Owner Research Interests
“It’s nice that someone’s doing something with rats.” [O9]
“We definitely need more out there about it.” [O7]
“It’s a shame that like with rats there doesn’t seem to be as much, you know with dogs, you know, there’s so much information out there that you can use and you can say, ohh, gonna you know go to a dog trainer and you know if your dog’s not getting on with another dog in the house, there’s like all these advice and things you can do whereas with rats I feel like, yeah, there’s advice on the internet, but it’s just other people on Facebook or something like that, which you never know if it’s... There seems to be a lot of conflicting advice. So it’s quite hard to know… And some of the stuff here online that rat owners suggest seems to sort of be at odds with that, but it’s almost like there’s no alternate voice saying something like that. So on these Facebook groups, apparently, you know, they all recommend a certain way of introducing rats to each other, and no one recommends anything else. And if someone does recommend something else, everyone says no that’s really dangerous, it’s a really bad thing to do. So yeah, it’s almost like you’re in conflict what the best way to do things is and there’s very little, very you know, kind of… Like if I had a dog, I’d know where to go to get like, you know, good information about dog training, I’d know what… who to trust. Whereas I think with rats, there isn’t that much established stuff out there.” [O3]
“I’d love to see, you know, I’d really like to see some research on you know what the effects on like cortisol or something like that of the rats that are being introduced to the new rats.” [O3]
3.3.8. Researcher’s Reflections
4. Discussion
4.1. Social Behaviours
4.2. Social Life and Group Dynamics
4.3. Introducing New Rats and Repairing Social Bonds
4.4. Owner Practices
4.5. Participant and Rat Contextual Background
4.6. Owner Narratives and Shared Understandings
4.7. Owner Research Interests
4.8. Reflective Thematic Analysis in the Scientific Context
4.9. Study Limitations
5. Conclusions
Supplementary Materials
Author Contributions
Funding
Institutional Review Board Statement
Informed Consent Statement
Data Availability Statement
Acknowledgments
Conflicts of Interest
Appendix A
- ○
- 18–24
- ○
- 25–34
- ○
- 35–44
- ○
- 45–54
- ○
- 55–64
- ○
- 65+
- ○
- Man
- ○
- Woman
- ○
- Non-binary
- ○
- Prefer not to say
- ○
- Other
Appendix B
- How many rats do you have at the moment?
- Are they housed in different groups (i.e., cages or enclosures)?
- What are their names?
- Are they males or females?
- Are any of them neutered? If so, what was the reason for this?
- How are your rats housed?
- What type of cage(s)/enclosure(s) do they have?
- What’s in the cage? (i.e., nesting area, dig box, things to climb on, gnawing blocks, etc.)
- What substrate/bedding do you use?
- How do you feed your rats? And how often?
- Do your rats routinely spend time outside of their cage? (i.e., apart from one another?)
- 12.
- Do you think your rats get along? Can you describe the relationships within this group of rats? Do you think they have established a social hierarchy i.e., Would you say that any particular rat is ‘the boss’? What makes you say this?
- 13.
- Are there any rats within the group that you would say are ‘friends’? Why do you think this?
- 14.
- Are there any rats within the group that you think do not get on very well? Why’s this?
- 15.
- Can you give me any examples of positive/friendly social interactions within the group?
- 16.
- Can you give me any examples of negative/unfriendly social interactions within the group?
- 17.
- Are there any specific behaviours or patterns of interaction that stand out to you?
- 18.
- How important do you think it is that rats in a group get along?
- 19.
- Have you seen any changes in relationships within the group over time? What do you think caused this?
Appendix C
“There’s one called [Rat 1], and she’s been the hardest one. She was the one we got from the rescue place and she is... We got the three, [Rat 1], [Rat 2] and [Rat 3] and she’s the hardest one. We’ve spending a lot of time like handling with.. she is very timid. And has to do her own thing. But she’s in the pile still, but she does like to take herself off a lot, but she’s in the pile, which is good. She was the one I was worried about when we brought the new babies in, but she’s accepted them. She’s doing really well with them, which is really good.” [O18]
“Well, he didn’t even know how to rat really, because he literally as soon as I put him in with my rats, like even in a small hamster cage, instantly he just dug a moat with all the substrate around him. So everybody was over there. And he was in this corner with like a line that… he’d literally dug a line around himself and was like, had his teeth out at everybody. And it was like I thought this I do not know how I’m going to do this because he’s just... It’s a lot, but we got there. It took a lot. It took a few days, but we, you know, in a very small space. But we got there with him. He’s he’s always going to be weird, but it’s just how he is, unfortunately, there’s nothing you can do about it.” [O4]
References
- Barnett, S.A. The Rat—A Study in Behavior; Routledge Taylor and Francis Group: New York, NY, USA, 1963. [Google Scholar]
- Barnett, S.A. An Analysis of Social Behaviour in Wild Rats. Proc. Zool. Soc. Lond. 1958, 130, 107–152. [Google Scholar] [CrossRef]
- Schweinfurth, M.K. The social life of Norway rats (Rattus norvegicus). eLife 2020, 9, e54020. [Google Scholar] [CrossRef]
- Mauri, D.; Bonelli, S.; Ozella, L. The “Second Life” of laboratory rats (Rattus norvegicus): Assessment of social behavior of a colony of rats based on social network analysis. J. Appl. Anim. Welf. Sci. 2023, 26, 693–707. [Google Scholar] [CrossRef]
- Hollis, F.; Wang, H.; Dietz, D.; Gunjan, A.; Kabbaj, M. The effects of repeated social defeat on long-term depressive-like behavior and short-term histone modifications in the hippocampus in male Sprague–Dawley rats. Psychopharmacology 2010, 211, 69–77. [Google Scholar] [CrossRef]
- Proops, L.; Troisi, C.A.; Kleinhappel, T.K.; Romero, T. Non-random associations in group housed rats (Rattus norvegicus). Sci. Rep. 2021, 11, 15349. [Google Scholar] [CrossRef] [PubMed]
- Himmler, B.T.; Pellis, V.C.; Pellis, S.M. Peering into the Dynamics of Social Interactions: Measuring Play Fighting in Rats. J. Vis. Exp. 2013, 71, 4288. [Google Scholar]
- Vanderschuren, L.J.M.J.; Achterberg, E.J.M.; Trezza, V. The neurobiology of social play and its rewarding value in rats. Neurosci. Biobehav. Rev. 2016, 70, 86–105. [Google Scholar] [CrossRef]
- Pellis, S.M.; Pellis, V.C.; Ham, J.R.; Achterberg, E.J.M. The rough-and-tumble play of rats as a natural behavior suitable for studying the social brain. Front. Behav. Neurosci. 2022, 16, 1033999. [Google Scholar] [CrossRef] [PubMed]
- Neville, V.; Mounty, J.; Benato, L.; Hunter, K.; Mendl, M.; Paul, E.S. Thinking outside the lab: Can studies of pet rats inform pet and laboratory rat welfare? Appl. Anim. Behav. Sci. 2022, 246, 105507. [Google Scholar] [CrossRef]
- Rayment, D.J.; Peters, R.A.; Marston, L.C.; Groef, B.D. Investigating canine personality structure using owner questionnaires measuring pet dog behaviour and personality. Appl. Anim. Behav. Sci. 2016, 180, 100–106. [Google Scholar] [CrossRef]
- Holland, K.E.; Owczarczak-Garstecka, S.C.; Anderson, K.L.; Casey, R.A.; Christley, R.M.; Harris, L.; McMillan, K.M.; Mead, R.; Murray, J.K.; Samet, L.; et al. “More Attention than Usual”: A Thematic Analysis of Dog Ownership Experiences in the UK during the First COVID-19 Lockdown. Animals 2021, 11, 240. [Google Scholar] [CrossRef]
- Murphy, B.; McKernan, C.; Lawler, C.; Reilly, P.; Messam, L.L.M.; Collins, D.; Murray, S.M.; Doyle, R.; Meunier, N.; Maguire, A.; et al. A Qualitative Exploration of Challenges and Opportunities for Dog Welfare in Ireland Post COVID-19, as Perceived by Dog Welfare Organisations. Animals 2022, 12, 3289. [Google Scholar] [CrossRef]
- Enlund, K.B.; Pettersson, A.; Eldh, A.C. Dog Owners’ Ideas and Strategies Regarding Dental Health in Their Dogs-Thematic Analysis of Free Text Survey Responses. Front. Vet. Sci. 2022, 9, 878162. [Google Scholar] [CrossRef] [PubMed]
- Boardman, H.; Farnworth, M.J. Changes to Adult Dog Social Behaviour during and after COVID-19 Lockdowns in England: A Qualitative Analysis of Owner Perception. Animals 2022, 12, 1682. [Google Scholar] [CrossRef]
- Mariti, C.; Bowen, J.E.; Campa, S.; Grebe, G.; Sighieri, C.; Gazzano, A. Guardians’ Perceptions of Cats’ Welfare and Behavior Regarding Visiting Veterinary Clinics. J. Appl. Anim. Welf. Sci. 2016, 19, 375–384. [Google Scholar] [CrossRef] [PubMed]
- Littlewood, K.; Beausoleil, N.; Stafford, K.; Stephens, C. “What Would You Do?”: How Cat Owners Make End-of-Life Decisions and Implications for Veterinary-Client Interactions. Animals 2021, 11, 1114. [Google Scholar] [CrossRef] [PubMed]
- Mariti, C.; Guerrini, F.; Vallini, V.; Bowen, J.E.; Fatjó, J.; Diverio, S.; Sighieri, C.; Gazzano, A. The perception of cat stress by Italian owners. J. Vet. Behav. 2017, 20, 74–81. [Google Scholar] [CrossRef]
- Downes, M.J.; Devitt, C.; Downes, M.T.; More, S.J. Understanding the context for pet cat and dog feeding and exercising behaviour among pet owners in Ireland: A qualitative study. Ir. Vet. J. 2017, 70, 29. [Google Scholar] [CrossRef]
- Bolstad, C.J.; Edwards, G.E.; Gardner, A.; Nadorff, M.R. Pets and a Pandemic: An Exploratory Mixed Method Analysis of How the COVID-19 Pandemic Affected Dogs, Cats, and Owners. Hum.-Anim. Interact. Bull. 2021, 2021. [Google Scholar] [CrossRef]
- Applebaum, J.W.; Tomlinson, C.A.; Matijczak, A.; McDonald, S.E.; Zsembik, B.A. The Concerns, Difficulties, and Stressors of Caring for Pets during COVID-19: Results from a Large Survey of U.S. Pet Owners. Animals 2020, 10, 1882. [Google Scholar] [CrossRef]
- Davis, D.E. The Characteristics of Rat Populations. Q. Rev. Biol. 1953, 28, 373–401. [Google Scholar] [CrossRef] [PubMed]
- Arakawa, H. Ethological approach to social isolation effects in behavioral studies of laboratory rodents. Behav. Brain Res. 2018, 341, 98–108. [Google Scholar] [CrossRef]
- Weintraub, A.; Singaravelu, J.; Bhatnagar, S. Enduring and sex-specific effects of adolescent social isolation in rats on adult stress reactivity. Brain Res. 2010, 1343, 83–92. [Google Scholar] [CrossRef]
- Perelló, M.; Chacon, F.; Cardinali, D.P.; Esquifino, A.I.; Spinedi, E. Effect of social isolation on 24-h pattern of stress hormones and leptin in rats. Life Sci. 2006, 78, 1857–1862. [Google Scholar] [CrossRef]
- Lukkes, J.L.; Mokin, M.V.; Scholl, J.L.; Forster, G.L. Adult rats exposed to early-life social isolation exhibit increased anxiety and conditioned fear behavior, and altered hormonal stress responses. Horm. Behav. 2009, 55, 248–256. [Google Scholar] [CrossRef]
- Adams, N.; Boice, R. A longitudinal study of dominance in an outdoor colony of domestic rats. J. Comp. Psychol. 1983, 97, 24–33. [Google Scholar] [CrossRef]
- Blanchard, R.J.; Flannelly, K.J.; Blanchard, D.C. Life-span studies of dominance and aggression in established colonies of laboratory rats. Physiol. Behav. 1988, 43, 1–7. [Google Scholar] [CrossRef] [PubMed]
- Berdoy, M.; Smith, P.; Macdonald, D.W. Stability of Social Status in Wild Rats: Age and the Role of Settled Dominance. Behaviour 1995, 132, 193–212. [Google Scholar] [CrossRef]
- Hakataya, S.; Katsu, N.; Okanoya, K.; Toya, G. An exploratory study of behavioral traits and the establishment of social relationships in female laboratory rats. PLoS ONE 2023, 18, e0295280. [Google Scholar] [CrossRef] [PubMed]
- Puentes-Escamilla, M.A.; Schweinfurth, M.K.; Hemelrijk, C.K. Dominance relations of Norway rats in groups versus pairs. Anim. Behav. 2025, 222, 123132. [Google Scholar] [CrossRef]
- Schweinfurth, M.K.; Neuenschwander, J.; Engqvist, L.; Schneeberger, K.; Rentsch, A.K.; Gygax, M.; Taborsky, M. Do female Norway rats form social bonds? Behav. Ecol. Sociobiol. 2017, 71, 98. [Google Scholar] [CrossRef]
- UK Pet Food Historical Pet Data. Available online: https://www.ukpetfood.org/industry-hub/data-statistics-/historical-pet-data-.html (accessed on 14 October 2024).
- Blue Cross All About Small Pets. Available online: https://www.bluecross.org.uk/all-about-small-pets (accessed on 20 April 2025).
- Pets in Australia: A National Survey of Pets and People—Animal Medicines Australia. Available online: https://animalmedicinesaustralia.org.au/wp-content/uploads/2025/03/AMAU008-Pet-Ownership22-Report_v1.6_WEB-1.pdf (accessed on 9 October 2024).
- Neville, V.; Mounty, J.; Benato, L.; Hunter, K.; Mendl, M.; Paul, E.S. Pet rat welfare in the United Kingdom: The good, the bad and the ugly. Vet. Rec. 2021, 189, e559. [Google Scholar] [CrossRef]
- Schneidewind, S.; Lesch, R.; Heizmann, V.; Windschnurer, I. Exploring pet rat care: A comprehensive survey of husbandry, health, behavior, and the associations between caretaker attitudes, attachment, and husbandry practices. J. Vet. Behav. 2024, 75, 1–19. [Google Scholar] [CrossRef]
- Neville, V.; Hunter, K.; Benato, L.; Mendl, M.; Paul, E.S. Developing guidelines for pet rat housing through expert consultation. Vet. Rec. 2023, 192, e1839. [Google Scholar] [CrossRef]
- McPeake, K.J.; Collins, L.M.; Zulch, H.; Mills, D.S. Behavioural and Physiological Correlates of the Canine Frustration Questionnaire. Animals 2021, 11, 3346. [Google Scholar] [CrossRef]
- Wojtaś, J. Hair cortisol levels in cats with and without behavioural problems. J. Feline Med. Surg. 2023, 25, 1098612X221150624. [Google Scholar] [CrossRef]
- Powell, L.; Watson, B.; Serpell, J. Understanding feline feelings: An investigation of cat owners’ perceptions of problematic cat behaviors. Appl. Anim. Behav. Sci. 2023, 266, 106025. [Google Scholar] [CrossRef]
- Walker, J.K.; Waran, N.K.; Phillips, C.J.C. Owners’ Perceptions of Their Animal’s Behavioural Response to the Loss of an Animal Companion. Animals 2016, 6, 68. [Google Scholar] [CrossRef] [PubMed]
- Mellor, D. Positive animal welfare states and encouraging environment-focused and animal-to-animal interactive behaviours. New Zealand Vet. J. 2015, 63, 9–16. [Google Scholar] [CrossRef] [PubMed]
- Kleinhappel, T.K.; John, E.A.; Pike, T.W.; Wilkinson, A.; Burman, O.H.P. Animal Welfare: A Social Networks Perspective. Sci. Prog. 2016, 99, 68–82. [Google Scholar] [CrossRef]
- Braun, V.; Clarke, V. Using thematic analysis in psychology. Qual. Res. Psychol. 2006, 3, 77–101. [Google Scholar] [CrossRef]
- Braun, V.; Clarke, V. Reflecting on reflexive thematic analysis. Qual. Res. Sport Exerc. Health 2019, 11, 589–597. [Google Scholar] [CrossRef]
- Braun, V.; Clarke, V.; Hayfield, N. ‘A starting point for your journey, not a map’: Nikki Hayfield in conversation with Virginia Braun and Victoria Clarke about thematic analysis. Qual. Res. Psychol. 2022, 19, 424–445. [Google Scholar] [CrossRef]
- Naeem, M.; Ozuem, W.; Howell, K.; Ranfagni, S. A Step-by-Step Process of Thematic Analysis to Develop a Conceptual Model in Qualitative Research. Int. J. Qual. Methods 2023, 22, 16094069231205789. [Google Scholar] [CrossRef]
- Byrne, D. A worked example of Braun and Clarke’s approach to reflexive thematic analysis. Qual. Quant. 2022, 56, 1391–1412. [Google Scholar] [CrossRef]
- Trainor, L.R.; Bundon, A. Developing the craft: Reflexive accounts of doing reflexive thematic analysis. Qual. Res. Sport Exerc. Health 2021, 13, 705–726. [Google Scholar] [CrossRef]
- Ahmed, S.K. Sample size for saturation in qualitative research: Debates, definitions, and strategies. J. Med. Surg. Public Health 2025, 5, 100171. [Google Scholar] [CrossRef]
- Guest, G.; Namey, E.E.; Mitchell, M.L. Sampling in Qualitative Research. In Collecting Qualitative Data: A Field Manual for Applied Research; SAGE Publications, Ltd.: Thousand Oaks, CA, USA, 2013; pp. 41–74. Available online: https://methods.sagepub.com/book/mono/collecting-qualitative-data/chpt/2-sampling-qualitative-research (accessed on 29 May 2025).
- McLeod, S. Thematic Analysis: A Step by Step Guide. 2024. Available online: https://www.simplypsychology.org/thematic-analysis.html (accessed on 21 August 2025).
- Braun, V.; Clarke, V. Supporting best practice in reflexive thematic analysis reporting in Palliative Medicine: A review of published research and introduction to the Reflexive Thematic Analysis Reporting Guidelines (RTARG). Palliat. Med. 2024, 38, 608–616. [Google Scholar] [CrossRef]
- Lingard, L. Beyond the default colon: Effective use of quotes in qualitative research. Perspect. Med. Educ. 2019, 8, 360–364. [Google Scholar] [CrossRef] [PubMed]
- Corden, A.; Sainsbury, R. Using Verbatim Quotations in Reporting Qualitative Social Research: Researchers’ Views; University of York: York, UK, 2006. [Google Scholar]
- Berger, R. Now I see it, now I don’t: Researcher’s position and reflexivity in qualitative research. Qual. Res. 2015, 15, 219–234. [Google Scholar] [CrossRef]
- Ahmed, S.K.; Mohammed, R.A.; Nashwan, A.J.; Ibrahim, R.H.; Abdalla, A.Q.; Ameen, B.M.M.; Khdhir, R.M. Using thematic analysis in qualitative research. J. Med. Surg. Public Health 2025, 6, 100198. [Google Scholar] [CrossRef]
- Braun, V.; Clarke, V.; Hayfield, N.; Davey, L.; Jenkinson, E. Doing reflexive thematic analysis. In Supporting Research in Counselling and Psychotherapy: Qualitative, Quantitative, and Mixed Methods Research; Springer Nature: Cham, Switzerland, 2023; pp. 19–38. [Google Scholar]
- Schweinfurth, M.K.; Stieger, B.; Taborsky, M. Experimental evidence for reciprocity in allogrooming among wild-type Norway rats. Sci. Rep. 2017, 7, 4010. [Google Scholar] [CrossRef]
- Kotova, M.M.; Riga, V.D.; Kalueff, A.V. Barbering in Laboratory Rodents: Problems and Prospects. J. Evol. Biochem. Phys. 2024, 60, 1108–1124. [Google Scholar] [CrossRef]
- Ratuski, A.S.; Theil, J.H.; Ahloy-Dallaire, J.; Gaskill, B.N.; Pritchett-Corning, K.R.; Felt, S.A.; Garner, J.P. Risk factors for barbering in laboratory mice. Sci. Rep. 2025, 15, 7456. [Google Scholar] [CrossRef] [PubMed]
- Khoo, S.Y.-S.; Correia, V.; Uhrig, A. Nesting material enrichment reduces severity of overgrooming-related self-injury in individually housed rats. Lab. Anim. 2020, 54, 546–558. [Google Scholar] [CrossRef]
- Sarna, J.R.; Dyck, R.H.; Whishaw, I.Q. The Dalila effect: C57BL6 mice barber whiskers by plucking. Behav. Brain Res. 2000, 108, 39–45. [Google Scholar] [CrossRef]
- Dufour, B.D.; Garner, J.P. An ethological analysis of barbering behavior. In Neurobiology of Grooming Behavior; Cambridge University Press: New York, NY, USA, 2010; pp. 184–225. [Google Scholar]
- Van Den Broek, F.A.R.; Omtzigt, C.M.; Beynen, A.C. Whisker trimming behaviour in A2G mice is not prevented by offering means of withdrawal from it. Lab Anim. 1993, 27, 270–272. [Google Scholar] [CrossRef]
- Serpell, J.A. How happy is your pet? The problem of subjectivity in the assessment of companion animal welfare. Anim. Welf. 2019, 28, 57–66. [Google Scholar] [CrossRef]
- Panksepp, J. The ontogeny of play in rats. Dev. Psychobiol. 1981, 14, 327–332. [Google Scholar] [CrossRef]
- Pellis, S.M.; Field, E.F.; Smith, L.K.; Pellis, V.C. Multiple Differences in the Play Fighting of Male and Female Rats. Implications for the Causes and Functions of Play. Neurosci. Biobehav. Rev. 1997, 21, 105–120. [Google Scholar] [CrossRef]
- Scott, J.P.; Fredericson, E. The Causes of Fighting in Mice and Rats. Physiol. Zool. 1951, 24, 273–309. [Google Scholar] [CrossRef]
- Scott, J.P. Agonistic Behavior of Mice and Rats: A Review. Am. Zool. 1966, 6, 683–701. [Google Scholar] [CrossRef]
- Timmermans, P.J.A. Social Behaviour in the Rat. Dissertation, Radboud University, Netherlands 1978. Available online: https://hdl.handle.net/2066/148621 (accessed on 27 August 2025).
- Blanchard, R.J.; Caroline Blanchard, D. Aggressive behavior in the rat. Behav. Biol. 1977, 21, 197–224. [Google Scholar] [CrossRef]
- Rabbit Breeders Is Stress Bonding REALLY Necessary for Rabbits? Rabbit Breeders. 2023. Available online: https://rabbitbreeders.us/articles/stress-bonding/ (accessed on 22 August 2025).
- Kiyokawa, Y.; Hiroshima, S.; Takeuchi, Y.; Mori, Y. Social buffering reduces male rats’ behavioral and corticosterone responses to a conditioned stimulus. Horm. Behav. 2014, 65, 114–118. [Google Scholar] [CrossRef]
- Crowell-Davis, S.L. Behavior Problems in Pet Rabbits. J. Exot. Pet Med. 2007, 16, 38–44. [Google Scholar] [CrossRef]
- Stapleton, N. Stranger danger: The importance and perils of companionship in rabbits. Vet. Nurse 2016, 7, 206–212. [Google Scholar] [CrossRef]
- Rooney, N.J.; Blackwell, E.J.; Mullan, S.M.; Saunders, R.; Baker, P.E.; Hill, J.M.; Sealey, C.E.; Turner, M.J.; Held, S.D. The current state of welfare, housing and husbandry of the English pet rabbit population. BMC Res. Notes 2014, 7, 942. [Google Scholar] [CrossRef]
- Dickson, A.; Smith, M.; Smith, F.; Park, J.; King, C.; Currie, K.; Langdridge, D.; Davis, M.; Flowers, P. Understanding the relationship between pet owners and their companion animals as a key context for antimicrobial resistance-related behaviours: An interpretative phenomenological analysis. Health Psychol. Behav. Med. 2019, 7, 45–61. [Google Scholar] [CrossRef]
- McNicholas, J.; Gilbey, A.; Rennie, A.; Ahmedzai, S.; Dono, J.-A.; Ormerod, E. Pet ownership and human health: A brief review of evidence and issues. BMJ 2005, 331, 1252–1254. [Google Scholar] [CrossRef]
- Barina-Silvestri, M.; Díaz-Videla, M.; Delgado-Rodríguez, R. Pet parenting: A systematic review of its characteristics and effects on companion dogs. J. Vet. Behav. 2024, 76, 13–24. [Google Scholar] [CrossRef]
- Brubaker, L.; Udell, M.A.R. Does Pet Parenting Style predict the social and problem-solving behavior of pet dogs (Canis lupus familiaris)? Anim. Cogn. 2023, 26, 345–356. [Google Scholar] [CrossRef]
- Owens, N.; Grauerholz, L. Interspecies Parenting: How Pet Parents Construct Their Roles. Humanit. Soc. 2019, 43, 96–119. [Google Scholar] [CrossRef]
- Wensley, S.P. Animal Welfare and the Human–Animal Bond: Considerations for Veterinary Faculty, Students, and Practitioners. J. Vet. Med. Educ. 2008, 35, 532–539. [Google Scholar] [CrossRef]
- Volsche, S. Pet Parenting in the United States: Investigating an Evolutionary Puzzle. Evol. Psychol. 2021, 19, 14747049211038297. [Google Scholar] [CrossRef]
- Robin, C.; Perkins, E.; Watkins, F.; Christley, R. Pets, Purity and Pollution: Why Conventional Models of Disease Transmission Do Not Work for Pet Rat Owners. Int. J. Environ. Res. Public Health 2017, 14, 1526. [Google Scholar] [CrossRef] [PubMed]
- Thumpkin, E.; Pachana, N.A.; Paterson, M.B.A. Coming Home, Staying Home: Adopters’ Stories about Transitioning Their New Dog into Their Home and Family. Animals 2024, 14, 723. [Google Scholar] [CrossRef] [PubMed]
- Pinel, J.P.J.; Gorzalka, B.B.; Ladak, F. Cadaverine and putrescine initiate the burial of dead conspecifics by rats. Physiol. Behav. 1981, 27, 819–824. [Google Scholar] [CrossRef] [PubMed]
- Sun, W.; Zhang, G.-W.; Huang, J.J.; Tao, C.; Seo, M.B.; Tao, H.W.; Zhang, L.I. Reviving-like prosocial behavior in response to unconscious or dead conspecifics in rodents. Science 2025, 387, eadq2677. [Google Scholar] [CrossRef]
- Prounis, G.S.; Shields, W.M. Necrophobic behavior in small mammals. Behav. Process. 2013, 94, 41–44. [Google Scholar] [CrossRef] [PubMed]
- Uccheddu, S.; Ronconi, L.; Albertini, M.; Coren, S.; Da Graça Pereira, G.; De Cataldo, L.; Haverbeke, A.; Mills, D.S.; Pierantoni, L.; Riemer, S.; et al. Domestic dogs (Canis familiaris) grieve over the loss of a conspecific. Sci. Rep. 2022, 12, 1920. [Google Scholar] [CrossRef]
- Greene, B.; Vonk, J. Is companion animal loss cat-astrophic? Responses of domestic cats to the loss of another companion animal. Appl. Anim. Behav. Sci. 2024, 277, 106355. [Google Scholar] [CrossRef]
- Janke, N.; Coe, J.B.; Bernardo, T.M.; Dewey, C.E.; Stone, E.A. Pet owners’ and veterinarians’ perceptions of information exchange and clinical decision-making in companion animal practice. PLoS ONE 2021, 16, e0245632. [Google Scholar] [CrossRef]
- Raff, H. CORT, Cort, B, Corticosterone, and now Cortistatin: Enough Already! Endocrinology 2016, 157, 3307–3308. [Google Scholar] [CrossRef]
- LaFollette, M.R.; O’Haire, M.E.; Cloutier, S.; Gaskill, B.N. A happier rat pack: The impacts of tickling pet store rats on human-animal interactions and rat welfare. Appl. Anim. Behav. Sci. 2018, 203, 92–102. [Google Scholar] [CrossRef]
- Eraslan, E.; Castelhano-Carlos, M.J.; Amorim, L.; Soares-Cunha, C.; Rodrigues, A.J.; Sousa, N. Home-cage behavior is impacted by stress exposure in rats. Front. Behav. Neurosci. 2023, 17, 1195011. [Google Scholar] [CrossRef]
- Abou-Ismail, U.A.; Burman, O.H.P.; Nicol, C.J.; Mendl, M. The effects of enhancing cage complexity on the behaviour and welfare of laboratory rats. Behav. Process. 2010, 85, 172–180. [Google Scholar] [CrossRef]
- Pinelli, C.J.; Leri, F.; Turner, P.V. Long Term Physiologic and Behavioural Effects of Housing Density and Environmental Resource Provision for Adult Male and Female Sprague Dawley Rats. Animals 2017, 7, 44. [Google Scholar] [CrossRef] [PubMed]
- Burman, O.H.P.; Ilyat, A.; Jones, G.; Mendl, M. Ultrasonic vocalizations as indicators of welfare for laboratory rats (Rattus norvegicus). Appl. Anim. Behav. Sci. 2007, 104, 116–129. [Google Scholar] [CrossRef]
- McEnhill, R.; Borghese, H.; Moore, S.A. Pet owner perspectives, motivators and concerns about veterinary biobanking. Front. Vet. Sci. 2024, 11, 1359546. [Google Scholar] [CrossRef] [PubMed]
- Epley, N.; Waytz, A.; Akalis, S.; Cacioppo, J.T. When we need a human: Motivational determinants of anthropomorphism. Soc. Cogn. 2008, 26, 143–155. [Google Scholar] [CrossRef]
- Samet, L.E.; Vaterlaws-Whiteside, H.; Harvey, N.D.; Upjohn, M.M.; Casey, R.A. Exploring and Developing the Questions Used to Measure the Human–Dog Bond: New and Existing Themes. Animals 2022, 12, 805. [Google Scholar] [CrossRef] [PubMed]
- Braun, V.; Clarke, V. Toward good practice in thematic analysis: Avoiding common problems and be(com)ing a knowing researcher. Int. J. Transgender Health 2023, 24, 1–6. [Google Scholar] [CrossRef]
- Hale, H.; Blackwell, E.; Roberts, C.; Roe, E.; Mullan, S. Broadening the Veterinary Consultation: Dog Owners Want to Talk about More than Physical Health. Animals 2023, 13, 392. [Google Scholar] [CrossRef]
- Bacon, H.; Vigors, B.; Shaw, D.J.; Waran, N.; Dwyer, C.M.; Bell, C. Is Animal Welfare an Internationally Understood Concept in the Zoo World? Thematic Analysis of Two Regional Groups of Zoo Staff. Animals 2021, 11, 2059. [Google Scholar] [CrossRef] [PubMed]
- Lea, C.; Kirby, Y.; Tilley, J. Dogs as a gateway to the good life: Using thematic analysis to explore the mechanisms underpinning dog ownership and human well-being. Qual. Res. Psychol. 2025, 22, 15–36. [Google Scholar] [CrossRef]

| Frequency | Age Category | |||||
| 18–24 yrs | 25–34 yrs | 35–44 yrs | 45–54 yrs | 55–64 yrs | ||
| 1 | 11 | 7 | 2 | 2 | ||
| Gender | ||||||
| Woman | Man | |||||
| 21 | 2 | |||||
| Total number of rats owned in lifetime | ||||||
| 2 | 3–5 | 6–10 | 11–20 | 21–49 | 50–99 | |
| 2 | 1 | 5 | 4 | 7 | 4 | |
| Participant Number | Number of Rat Groups Owned | Total Number of Rats Owned | Total Number of Male Rats Owned | Total Number of Female Rats Owned |
|---|---|---|---|---|
| O1 | 2 | 13 | 2 | 11 |
| O2 | 1 | 3 | 3 | 0 |
| O3 | 1 | 4 | 0 | 4 |
| O4 | 1 | 11 | 11 | 0 |
| O5 | 1 | 3 | 0 | 3 |
| O6 | 1 | 5 | 0 | 5 |
| O7 | 3 | 15 | 14 | 1 |
| O8 | 1 | 4 | 4 | 0 |
| O9 | 2 | 7 | 7 | 0 |
| O10 | 2 | 6 | 6 | 0 |
| O11 | 1 | 2 | 2 | 0 |
| O12 | 2 | 12 | 12 | 0 |
| O13 | 1 | 5 | 5 | 0 |
| O14 | 3 | 13 | 13 | 0 |
| O15 | 1 | 2 | 2 | 0 |
| O16 | 1 | 6 | 6 | 0 |
| O17 | 1 | 4 | 0 | 4 |
| O18 | 2 | 14 | 8 | 6 |
| O19 | 2 | 6 | 0 | 6 |
| O20 | 1 | 3 | 0 | 3 |
| O21 | 1 | 5 | 5 | 0 |
| O22 | 1 | 5 | 0 | 5 |
| O23 | 1 | 8 | 0 | 8 |
| Subtheme | Behaviour |
|---|---|
| Positive | Grooming companions (or allogrooming) |
| Sleeping in close proximity | |
| Prancing | |
| Playing | |
| Chasing Following another rat | |
| Popcorning | |
| Taking cues from each other | |
| Hopping | |
| Negative | Tussles/Scraps/Squabbles |
| Tensing up | |
| Sidling/Going on side | |
| Fur puffed up | |
| Rat ball | |
| Fighting | |
| Teeth baring | |
| Huffing | |
| Scratches/Bites | |
| Placing paw on rat to stop them | |
| Pushing | |
| Kicking | |
| Pulling fur | |
| Chasing | |
| Humping | |
| Boxing | |
| Hunched posture | |
| Shuffling | |
| Screaming | |
| Pinning | |
| Stealing | |
| Moving around each other | |
| Cornering | |
| Ambiguous | Squeaking Ear twitching |
| Vibrating | |
| Dominant grooming | |
| Overgrooming | |
| Bruxing | |
| Boggling | |
| Tail wagging | |
| Genital inspection |
Disclaimer/Publisher’s Note: The statements, opinions and data contained in all publications are solely those of the individual author(s) and contributor(s) and not of MDPI and/or the editor(s). MDPI and/or the editor(s) disclaim responsibility for any injury to people or property resulting from any ideas, methods, instructions or products referred to in the content. |
© 2025 by the authors. Licensee MDPI, Basel, Switzerland. This article is an open access article distributed under the terms and conditions of the Creative Commons Attribution (CC BY) license (https://creativecommons.org/licenses/by/4.0/).
Share and Cite
Walburn, C.; Blackwell, E.; Mendl, M.; Paul, E.S.; Neville, V. Through Human Eyes: Owner Insights into the Social Relationships of Pet Rats. Animals 2025, 15, 2579. https://doi.org/10.3390/ani15172579
Walburn C, Blackwell E, Mendl M, Paul ES, Neville V. Through Human Eyes: Owner Insights into the Social Relationships of Pet Rats. Animals. 2025; 15(17):2579. https://doi.org/10.3390/ani15172579
Chicago/Turabian StyleWalburn, Caitlin, Emily Blackwell, Mike Mendl, Elizabeth S. Paul, and Vikki Neville. 2025. "Through Human Eyes: Owner Insights into the Social Relationships of Pet Rats" Animals 15, no. 17: 2579. https://doi.org/10.3390/ani15172579
APA StyleWalburn, C., Blackwell, E., Mendl, M., Paul, E. S., & Neville, V. (2025). Through Human Eyes: Owner Insights into the Social Relationships of Pet Rats. Animals, 15(17), 2579. https://doi.org/10.3390/ani15172579

