Notch2 Regulates the Function of Bovine Follicular Granulosa Cells via the Wnt2/β-Catenin Signaling Pathway
Abstract
Simple Summary
Abstract
1. Introduction
2. Materials and Methods
2.1. Ethical Approval
2.2. Isolation and Culture of GCs
2.3. Treatment of GCs
2.4. CCK-8 Assays
2.5. Cell Cycle and Apoptosis Assays
2.6. Western Blotting
2.7. RT-qPCR
2.8. Measurement of E2 and P4 Concentrations by ELISA
2.9. Co-Immunoprecipitation (co-IP) Assays
2.10. Statistical Analysis
3. Results
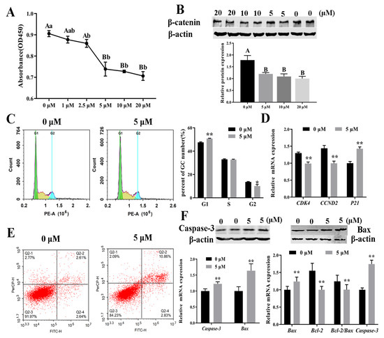
3.1. Effects of IWR-1 on GC Function and Wnt/β-Catenin and Notch Pathways
3.2. Effects of Notch2 Silencing on GC Function and Wnt/β-Catenin and Notch Pathways
3.3. Interaction between β-Catenin and Notch2 in GCs
4. Discussion
5. Conclusions
Supplementary Materials
Author Contributions
Funding
Institutional Review Board Statement
Informed Consent Statement
Data Availability Statement
Acknowledgments
Conflicts of Interest
References
- Huang, Z.; Wells, D. The human oocyte and cumulus cells relationship: New insights from the cumulus cell transcriptome. Mol. Hum. Reprod. 2010, 16, 715–725. [Google Scholar] [CrossRef] [PubMed]
- Turathum, B.; Gao, E.M.; Chian, R.C. The Function of Cumulus Cells in Oocyte Growth and Maturation and in Subsequent Ovulation and Fertilization. Cells 2021, 10, 2292. [Google Scholar] [CrossRef] [PubMed]
- Castañon, B.I.; Stapp, A.D.; Gifford, C.A.; Spicer, L.J.; Hallford, D.M.; Gifford, J.H. Follicle-stimulating hormone regulation of estradiol production: Possible involvement of WNT2 and β-catenin in bovine granulosa cells. Anim. Sci. 2012, 90, 3789–3797. [Google Scholar] [CrossRef] [PubMed]
- Tepekoy, F.; Akkoyunlu, G. The interaction of Wnt signaling members with growth factors in cultured granulosa cells. Anim. Reprod. 2020, 17, e20190106. [Google Scholar] [CrossRef] [PubMed]
- Yao, X.; Wang, Z.; El-Samahy, M.A.; Ren, C.; You, P. Roles of vitamin D and its receptor in the proliferation and apoptosis of luteinised granulosa cells in the goat. Reprod. Fertil. Dev. 2020, 32, 335–348. [Google Scholar] [CrossRef] [PubMed]
- Pagie, S.; Gérard, N.; Charreau, B. Notch signaling triggered via the ligand DLL4 impedes M2 macrophage differentiation and promotes their apoptosis. Cell Commun. Signal. 2018, 16, 4. [Google Scholar] [CrossRef] [PubMed]
- Mikheil, D.M.; Prabhakar, K.; Arshad, A.; Rodriguez, C.; Newton, M.A.; Setaluri, V. Notch signaling activation induces cell death in MAPKi-resistant melanoma cells. Pigment. Cell Melanoma Res. 2019, 32, 528–539. [Google Scholar] [CrossRef] [PubMed]
- Tepekoy, F.; Akkoyunlu, G.; Demir, R. The role of Wnt signaling members in the uterus and embryo during pre-implantation and implantation. J. Assist. Reprod. Genet. 2015, 32, 337–346. [Google Scholar] [CrossRef]
- Ali, M.; Shahin, S.M.; Sabri, N.A.; Al-Hendy, A.; Yang, Q. Activation of β-Catenin Signaling and its Crosstalk With Estrogen and Histone Deacetylases in Human Uterine Fibroids. Clin. Endocrinol. Metab. 2020, 105, 1517–1535. [Google Scholar] [CrossRef]
- Zhan, T.; Rindtorff, N.; Boutros, M.A.-O.X. Wnt signaling in cancer. Oncogene 2017, 36, 1461–1473. [Google Scholar] [CrossRef]
- Hernandez Gifford, J.A. The role of WNT signaling in adult ovarian folliculogenesis. Reproduction 2015, 150, 137–148. [Google Scholar] [CrossRef]
- Vanorny, D.A.; Prasasya, R.D.; Chalpe, A.J.; Kilen, S.M.; Mayo, K.E. Notch signaling regulates ovarian follicle formation and coordinates follicular growth. Mol. Endocrinol. 2014, 28, 499–511. [Google Scholar] [CrossRef]
- Murta, D.; Batista, M.; Silva, E.; Trindade, A.; Mateus, L.; Duarte, A.; Lopes-da-Costa, L. Differential expression of Notch component and effector genes during ovarian follicle and corpus luteum development during the oestrous cycle. Reprod. Fertil. Dev. 2015, 27, 1038–1048. [Google Scholar] [CrossRef]
- Boerboom, D.; Paquet, M.; Hsieh, M.; Liu, J.; Jamin, S.P.; Behringer, R.R.; Sirois, J.; Taketo, M.M.; Richards, J.S. Misregulated Wnt/beta-catenin signaling leads to ovarian granulosa cell tumor development. Cancer Res. 2005, 65, 9206–9215. [Google Scholar] [CrossRef]
- Habara, O.; Logan, C.Y.; Kanai-Azuma, M.; Nusse, R.; Takase, H.M. WNT signaling in pre-granulosa cells is required for ovarian folliculogenesis and female fertility. Development 2021, 148, dev198846. [Google Scholar] [CrossRef]
- Xu, J.; Gridley, T. Notch2 is required in somatic cells for breakdown of ovarian germ-cell nests and formation of primordial follicles. BMC Biol. 2013, 11, 13. [Google Scholar] [CrossRef]
- Banerjee, A.; Jothimani, G.; Prasad, S.V.; Marotta, F.; Pathak, S. Targeting Wnt Signaling through Small molecules in Governing Stem Cell Fate and Diseases. Endocr. Metab. Immune Disord. Drug Targets 2019, 19, 233–246. [Google Scholar] [CrossRef] [PubMed]
- Groeneweg, J.W.; Foster, R.; Growdon, W.B.; Verheijen, R.H.; Rueda, B.R. Notch signaling in serous ovarian cancer. J. Ovarian Res. 2014, 7, 95. [Google Scholar] [CrossRef] [PubMed]
- Hayward, P.; Kalmar, T.; Arias, A.M. Wnt/Notch signalling and information processing during development. Development 2008, 135, 411–424. [Google Scholar] [CrossRef] [PubMed]
- Couso, J.P.; Arias, A.M. Notch is required for wingless signaling in the epidermis of Drosophila. Cell 1994, 79, 259–272. [Google Scholar] [CrossRef] [PubMed]
- Couso, J.P.; Bishop, S.A.; Arias, A.M. The wingless signalling pathway and the patterning of the wing margin in Drosophila. Development 1994, 120, 621–636. [Google Scholar] [CrossRef]
- Estrach, S.; Ambler, C.A.; Lo Celso, C.L.; Hozumi, K.; Watt, F.M. Jagged 1 is a beta-catenin target gene required for ectopic hair follicle formation in adult epidermis. Development 2006, 133, 4427–4438. [Google Scholar] [CrossRef]
- Cheng, Y.C.; Amoyel, M.; Qiu, X.; Jiang, Y.J.; Xu, Q.; Wilkinson, D.G. Notch activation regulates the segregation and differentiation of rhombomere boundary cells in the zebrafish hindbrain. Dev. Cell 2004, 6, 539–550. [Google Scholar] [CrossRef]
- Aulehla, A.; Herrmann, B.G. Segmentation in vertebrates: Clock and gradient finally joined. Genes. Dev. 2004, 18, 2060–2067. [Google Scholar] [CrossRef] [PubMed]
- Accialini, P.; Bechis, A.; Irusta, G.; Bianchi, M.S.; Parborell, F.; Abramovich, D.; Tesone, M. Modulation of the Notch System in Response to Wnt Inhibition Induces Restoration of the Rat Luteal Function. Reprod. Sci. 2020, 27, 503–512. [Google Scholar] [CrossRef] [PubMed]
- Sancho, E.; Batlle, E.; Clevers, H. Live and let die in the intestinal epithelium. Curr. Opin. Cell Biol. 2003, 15, 763–770. [Google Scholar] [CrossRef] [PubMed]
- Takao, Y.; Yokota, T.; Koide, H. β-Catenin up-regulates Nanog expression through interaction with Oct-3/4 in embryonic stem cells. Biochem. Biophys. Res. Commun. 2007, 353, 699–705. [Google Scholar] [CrossRef]
- Bocchicchio, S.; Tesone, M.; Irusta, G. Convergence of Wnt and Notch signaling controls ovarian cancer cell survival. J. Cell. Physiol. 2019, 234, 22130–22143. [Google Scholar] [CrossRef] [PubMed]
- Li, Y.; Jing, J.; Dang, W.; Han, Q.; Guo, X.; Jia, K.; Cheng, Y.; Wang, K.; Kebreab, E.; Lyu, L. Effects of Notch2 on proliferation, apoptosis and steroidogenesis in bovine luteinized granulosa cells. Theriogenology 2021, 171, 55–63. [Google Scholar] [CrossRef]
- Gupta, P.S.; Folger, J.K.; Rajput, S.K.; Lv, L.; Yao, J.; Ireland, J.J.; Smith, G.W. Regulation and regulatory role of WNT signaling in potentiating FSH action during bovine dominant follicle selection. PLoS ONE 2014, 9, e100201. [Google Scholar] [CrossRef]
- Qin, X.; Dang, W.; Yang, X.; Wang, K.; Kebreab, E.; Lyu, L. Neddylation inactivation affects cell cycle and apoptosis in sheep follicular granulosa cells. J. Cell. Physiol. 2022, 237, 3278–3291. [Google Scholar] [CrossRef] [PubMed]
- Boyer, A.; Goff, A.K.; Boerboom, D. WNT signaling in ovarian follicle biology and tumorigenesis. Trends Endocrinol. Metab. TEM 2010, 21, 25–32. [Google Scholar] [CrossRef]
- Johnson, J.; Espinoza, T.; Mcgaughey, R.W.; Rawls, A.; Wilson-Rawls, J. Notch pathway genes are expressed in mammalian ovarian follicles. Mech. Dev. 2001, 109, 355–361. [Google Scholar] [CrossRef]
- Zhang, C.P.; Yang, J.L.; Zhang, J.; Li, L.; Huang, L.; Ji, S.Y.; Hu, Z.Y.; Gao, F.; Liu, Y.X. Notch signaling is involved in ovarian follicle development by regulating granulosa cell proliferation. Endocrinology 2011, 152, 2437–2447. [Google Scholar] [CrossRef] [PubMed]
- Lu, J.; Ma, Z.; Hsieh, J.C.; Fan, C.W.; Chen, B.; Longgood, J.C.; Williams, N.S.; Amatruda, J.F.; Lum, L.; Chen, C. Structure-activity relationship studies of small-molecule inhibitors of Wnt response. Bioorganic Med. Chem. Lett. 2009, 19, 3825–3827. [Google Scholar] [CrossRef] [PubMed]
- Lee, S.C.; Kim, O.H.; Lee, S.K.; Kim, S.J. IWR-1 inhibits epithelial-mesenchymal transition of colorectal cancer cells through suppressing Wnt/β-catenin signaling as well as survivin expression. Oncotarget 2015, 6, 27146–27159. [Google Scholar] [CrossRef]
- Gupta, P.S.P.; Kaushik, K.; Krishna, K.; Nikhil Kumar Tej, J.; Nandi, S.; Mondal, S.; Johnson, P. Regulatory role of Wnt signal in the oestradiol synthesis of different size categories of ovarian follicles in buffalo (Bubalus bubalis). Reprod. Domest. Anim. 2021, 57, 368–380. [Google Scholar] [CrossRef]
- Wu, T.; Wang, L.N.; Tang, D.R.; Sun, F.Y. SOST silencing promotes proliferation and invasion and reduces apoptosis of retinoblastoma cells by activating Wnt/beta-catenin signaling pathway. Gene Ther. 2017, 24, 399–407. [Google Scholar] [CrossRef]
- Grochowski, C.M.; Loomes, K.M.; Spinner, N.B. Jagged1 (JAG1): Structure, expression, and disease associations. Gene 2016, 576, 381–384. [Google Scholar] [CrossRef]
- Buscarlet, M.; Stifani, S. The ‘Marx’ of Groucho on development and disease. Trends Cell Biol. 2007, 17, 353–361. [Google Scholar] [CrossRef]
- Hernandez Gifford, J.A.; Hunzicker-Dunn, M.E.; Nilson, J.H. Conditional deletion of beta-catenin mediated by Amhr2cre in mice causes female infertility. Biol. Reprod. 2009, 80, 1282–1292. [Google Scholar] [CrossRef] [PubMed]
- Li, L.; Ji, S.Y.; Yang, J.L.; Li, X.X.; Zhang, J.; Zhang, Y.; Hu, Z.Y.; Liu, Y.X. Wnt/β-catenin signaling regulates follicular development by modulating the expression of Foxo3a signaling components. Mol. Cell Endocrinol. 2014, 382, 915–925. [Google Scholar] [CrossRef] [PubMed]
- Wang, H.X.; Li, T.Y.; Kidder, G.M. WNT2 regulates DNA synthesis in mouse granulosa cells through beta-catenin. Biol. Reprod. 2010, 82, 865–875. [Google Scholar] [CrossRef] [PubMed]
- Wang, H.X.; Gillio-Meina, C.; Chen, S.; Gong, X.Q.; Li, T.Y.; Bai, D.; Kidder, G.M. The canonical WNT2 pathway and FSH interact to regulate gap junction assembly in mouse granulosa cells. Biol. Reprod. 2013, 89, 39. [Google Scholar] [CrossRef] [PubMed]
- Weinmaster, G. Notch signal transduction: A real Rip and more. Curr. Opin. Genet. Dev. 2000, 10, 363–369. [Google Scholar] [CrossRef] [PubMed]
- Prasasya, R.D.; Mayo, K.E. Notch Signaling Regulates Differentiation and Steroidogenesis in Female Mouse Ovarian Granulosa Cells. Endocrinology 2018, 159, 184–198. [Google Scholar] [CrossRef]
- Wang, J.; Liu, S.; Peng, L.; Dong, Q.; Bao, R.; Lv, Q.; Tang, M.; Hu, C.; Li, G.; Liang, S.; et al. Notch Signaling Pathway Regulates Progesterone Secretion in Murine Luteal Cells. Reprod. Sci. 2015, 22, 1243–1251. [Google Scholar] [CrossRef]
- Jing, J.; Jiang, X.; Chen, J.; Yao, X.; Zhao, M.; Li, P.; Pan, Y.; Ren, Y.; Liu, W.; Lyu, L. Notch signaling pathway promotes the development of ovine ovarian follicular granulosa cells. Anim. Reprod. Sci. 2017, 181, 69–78. [Google Scholar] [CrossRef]
- George, R.M.; Hahn, K.L.; Rawls, A.; Viger, R.; Wilson-Rawls, J. Notch signaling represses GATA4-induced expression of genes involved in steroid biosynthesis. Reproduction 2015, 150, 383–394. [Google Scholar] [CrossRef][Green Version]
- Terauchi, K.J.; Shigeta, Y.; Iguchi, T.; Sato, T. Role of Notch signaling in granulosa cell proliferation and polyovular follicle induction during folliculogenesis in mouse ovary. Cell Tissue Res. 2016, 365, 197–208. [Google Scholar] [CrossRef]
- Brennan, K.; Klein, T.; Wilder, E.; Arias, A.M. Wingless modulates the effects of dominant negative notch molecules in the developing wing of Drosophila. Dev. Biol. 1999, 216, 210–229. [Google Scholar] [CrossRef]
- Collu, G.M.; Hidalgo-Sastre, A.; Brennan, K. Wnt–Notch signalling crosstalk in development and disease. Cell. Mol. Life Sci. 2014, 71, 3553–3567. [Google Scholar] [CrossRef]
- Kwon, C.; Cheng, P.; King, I.N.; Andersen, P.; Srivastava, D. Notch Post-Translationally Regulates β-Catenin Protein in Stem and Progenitor Cells. Nat. Cell Biol. 2012, 13, 1244–1251. [Google Scholar] [CrossRef]
- Collu, G.M.; Hidalgo-Sastre, A.; Acar, A. Dishevelled limits Notch signalling through inhibition of CSL. Development 2012, 139, 4405–4415. [Google Scholar] [CrossRef] [PubMed]
- Yamamizu, K.; Matsunaga, T.; Uosaki, H.; Fukushima, H.; Katayama, S.; Hiraoka-Kanie, M.; Mitani, K.; Yamashita, J.K. Convergence of Notch and beta-catenin signaling induces arterial fate in vascular progenitors. J. Cell Biol. 2010, 189, 325–338. [Google Scholar] [CrossRef] [PubMed]
- Bertrand, F.E. The cross-talk of NOTCH and GSK-3 signaling in colon and other cancers. Biochim. Biophys. Acta. Mol. Cell Res. 2020, 1867, 118738. [Google Scholar] [CrossRef]
- Espinosa, L.; Inglés-Esteve, J.; Aguilera, C.; Bigas, A. Phosphorylation by glycogen synthase kinase-3 beta down-regulates Notch activity, a link for Notch and Wnt pathways. J. Biol. Chem. 2003, 278, 32227–32235. [Google Scholar] [CrossRef] [PubMed]
- Borggrefe, T.; Lauth, M.; Zwijsen, A.; Huylebroeck, D.; Oswald, F.; Giaimo, B.D. The Notch intracellular domain integrates signals from Wnt, Hedgehog, TGFβ/BMP and hypoxia pathways. Biochim. Biophys. Acta Bioenerg. 2016, 1863, 303–313. [Google Scholar] [CrossRef] [PubMed]











| Gene | GenBank Accession Number | Primer Sequence | Product Size (bp) |
|---|---|---|---|
| Wnt2 | NM_001013001.1 | F:5′-GAACCGCCAAGGATAACAAG-3′ | 88 |
| R:5′-ACAAACGCTCTGGCAAACTT-3′ | |||
| CTNNB1 | NM_001076141.1 | F:5′-AGATGATGGTGTGCCAAGTG-3′ | 109 |
| R:5′-AGATGACGAAGGGCACAGAT-3′ | |||
| LEF1 | NM_001192856.1 | F:5′-GCGAATGTCGTAGCTGAGTG-3′ | 121 |
| R:5′-CCTTCCGCGCTAATTCATAA-3′ | |||
| AXIN2 | NM_001192299 | F:5′-AGCGGATACAGGTCCTTCAG-3′ | 111 |
| R:5′-GTCACTGGATATCTCGCTGTC -3′ | |||
| Notch2 | NM_002686114.6 | F:5′-AGACGGCCTAACACCAAGAG-3′ | 80 |
| R:5′-CTGTTCCCCTTGGCATCCTT-3′ | |||
| Hey2 | NM_001192055.1 | F:5′-TCTGAGTTGAGACGACTGGTG-3′ | 143 |
| R:5′-GCGTGTGCATCAAAGTAGCC-3′ | |||
| Jag1 | NM_001191178.1 | F:5′-GGTCAATGGCGAGTCCTTCA-3′ | 76 |
| R:5′-GTCGTTGGTGTTCTGTGTGC-3′ | |||
| Caspase-3 | NM_001077840.1 | F:5′-AGCCATGGTGAAGAAGGAATC-3′ | 89 |
| R:5′-CTGCAATAGTCCCCTCTGAAG-3′ | |||
| Bax | NM_173894.1 | F:5′-GACATTGGACTTCCTTCGAGA-3′ | 126 |
| R:5′-AGCACTCCAGCCACAAAGAT-3′ | |||
| BCL-2 | NM_001166486.1 | F:5′-GTGGATGACCGAGTACCTGAAC-3′ | 124 |
| R:5′-AGACAGCCAGGAGAAATCAAAC-3′ | |||
| CDK4 | NM_001037594.2 | F:5′-CCTTCATGCCAACTGCATCG-3′ | 148 |
| R:5′-CCAGAGTGTAACAACCACAGGT-3′ | |||
| CCND1 | NM_001046273.2 | F:5′-GCACGACTTCATCGAGCACT-3′ | 115 |
| R:5′-GAACTTCACGTCTGTGGCA-3′ | |||
| CCND2 | NM_001076372.1 | F:5′-CACCGATGTGGATTGCCTCA-3′ | 117 |
| R:5′-TCCAGCTCATCCTCCGACTT-3′ | |||
| P21 | NM_001098958.2 | F:5′-CGGTGGAACTTCGACTTTGT-3′ | 183 |
| R: 5′-CAAGTGGTCCTCCTGAGACG-3′ | |||
| CYP11A1 | NM_176644.2 | F: 5′-CACCGATATTATCAGAAACCC-3′ | 249 |
| R: 5′-ATTGGTGATGGACTCAAAGG-3′ | |||
| CYP19A1 | NM_174305.1 | F: 5′-CACCCATCTTTGCCAGGTAGTC-3′ | 78 |
| R:5′ACCCACAGGAGGTAAGCCTATAAA-3′ | |||
| HSD3β | NM_174343.3 | F: 5′-TGCCACAATCTGACCGCATC-3′ | 167 |
| R:5′- CTCCACCAACAGGCAGATGA-3′ | |||
| STAR | NM_174189.3 | F:5′-CAGAAGGGTGTCATCAGAGCG-3′ | 169 |
| R:5′-CAAAATCCACCTGGGTCTGC-3′ | |||
| RPLP0 | NM_001012682.1 | F:5′-CAACCCTGAAGTGCTTGACAT-3′ | 227 |
| R:5′-AGGCAGATGGATCAGCCA-3′ |
Disclaimer/Publisher’s Note: The statements, opinions and data contained in all publications are solely those of the individual author(s) and contributor(s) and not of MDPI and/or the editor(s). MDPI and/or the editor(s) disclaim responsibility for any injury to people or property resulting from any ideas, methods, instructions or products referred to in the content. |
© 2024 by the authors. Licensee MDPI, Basel, Switzerland. This article is an open access article distributed under the terms and conditions of the Creative Commons Attribution (CC BY) license (https://creativecommons.org/licenses/by/4.0/).
Share and Cite
Dang, W.; Ren, Y.; Chen, Q.; He, M.; Kebreab, E.; Wang, D.; Lyu, L. Notch2 Regulates the Function of Bovine Follicular Granulosa Cells via the Wnt2/β-Catenin Signaling Pathway. Animals 2024, 14, 1001. https://doi.org/10.3390/ani14071001
Dang W, Ren Y, Chen Q, He M, Kebreab E, Wang D, Lyu L. Notch2 Regulates the Function of Bovine Follicular Granulosa Cells via the Wnt2/β-Catenin Signaling Pathway. Animals. 2024; 14(7):1001. https://doi.org/10.3390/ani14071001
Chicago/Turabian StyleDang, Wenqing, Yongping Ren, Qingqing Chen, Min He, Ermias Kebreab, Dong Wang, and Lihua Lyu. 2024. "Notch2 Regulates the Function of Bovine Follicular Granulosa Cells via the Wnt2/β-Catenin Signaling Pathway" Animals 14, no. 7: 1001. https://doi.org/10.3390/ani14071001
APA StyleDang, W., Ren, Y., Chen, Q., He, M., Kebreab, E., Wang, D., & Lyu, L. (2024). Notch2 Regulates the Function of Bovine Follicular Granulosa Cells via the Wnt2/β-Catenin Signaling Pathway. Animals, 14(7), 1001. https://doi.org/10.3390/ani14071001

