Temperature-Dependent Sex Determination in Crocodilians and Climate Challenges
Abstract
Simple Summary
Abstract
1. Introduction
2. Sex Determination in Crocodiles
2.1. Patterns of Determination
2.2. Thermosensitive Period
2.3. Gonadal Differentiation
2.4. Selective Advantage of TSD
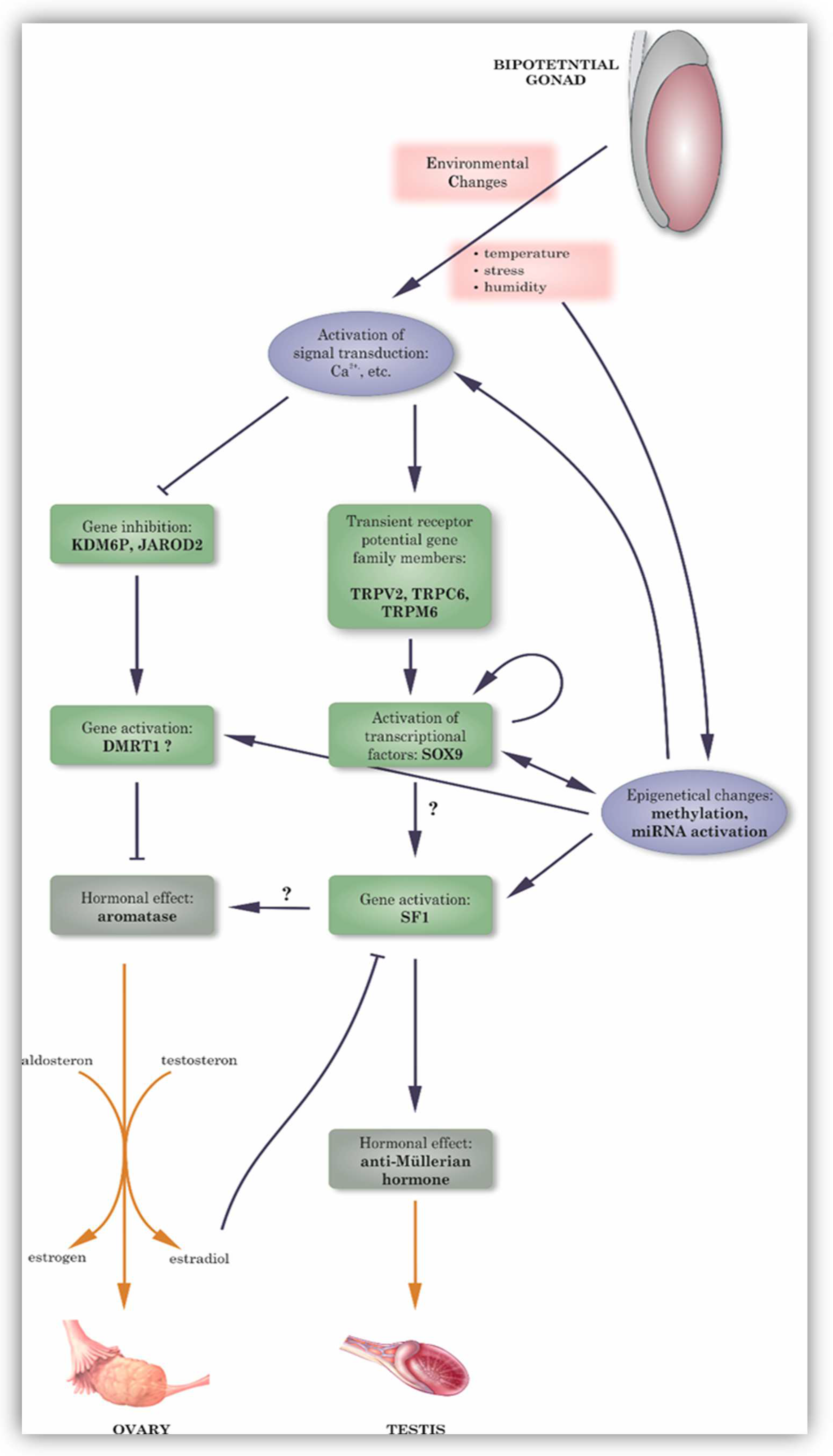
2.5. Mechanisms of Temperature-Dependent Sex Determination and the Influence of Genes, Hormones, and Epigenetic Factors
2.5.1. Genes and Proteins Involved in Temperature-Dependent Sex Determination
The Temperature-Dependent Calcium Channels: The Transient Receptor Potential Family
Signal Transduction Molecules: JARID2 and KDM6B
Transcription Factors as Regulatory Molecules: The Role of SOX9 and DMRT1
Nuclear Receptors as Differentiation Markers: SF-1
2.5.2. Hormonal Influence in Temperature-Dependent Sex Determination: Steroid Hormones and Aromatase
Steroid Hormones
The Role of Aromatase
Anti-Müllerian Hormone
2.5.3. Epigenetic Factors and miRNAs
3. The Role of Climate Change
4. Conclusions
Funding
Institutional Review Board Statement
Informed Consent Statement
Data Availability Statement
Conflicts of Interest
References
- Weber, C.; Capel, B. Sex determination without sex chromosomes. Philos. Trans. R. Soc. B Biol. Sci. 2021, 376, 20200109. [Google Scholar] [CrossRef] [PubMed]
- Mittwoch, U. Sex determination in mythology and history. Arq. Bras. De Endocrinol. Metabol. 2005, 49, 7–13. [Google Scholar] [CrossRef]
- Stévant, I.; Papaioannou, M.D.; Nef, S. A brief history of sex determination. Mol. Cell Endocrinol. 2018, 468, 3–10. [Google Scholar] [CrossRef] [PubMed]
- Bull, J.J. Sex Determination in Reptiles. Q. Rev. Biol. 1980, 55, 3–21. [Google Scholar] [CrossRef]
- Janzen, F.J. Climate change and temperature-dependent sex determination in reptiles. Proc. Natl. Acad. Sci. USA 1994, 91, 7487–7490. [Google Scholar] [CrossRef] [PubMed]
- Johnston, C.M.; Barnett, M.; Sharpe, P.T. The molecular biology of temperature-dependent sex determination. Philos. Trans. R. Soc. Lond. B Biol. Sci. 1997, 350, 297–304. [Google Scholar]
- Deeming, D.C.; Ferguson, M.W.J. Effects of incubation temperature on growth and development of embryos ofAlligator mississippiensis. J. Comp. Physiol. B 1989, 159, 183–193. [Google Scholar] [CrossRef]
- Janzen, F.J.; Paukstis, G.L. Environmental Sex Determination in Reptiles: Ecology, Evolution, and Experimental Design. Q. Rev. Biol. 1991, 66, 149–179. [Google Scholar] [CrossRef]
- Janzen, F.J. Experimental evidence for the evolutionary significance of temperature-dependent sex determination. Evolution 1995, 49, 864–873. [Google Scholar]
- Kohno, S.; Parrott, B.B.; Yatsu, R.; Miyagawa, S.; Moore, B.C.; Iguchi, T.; Guillette, L., Jr. Gonadal differentiation in reptiles exhibiting environmental sex determination. Sex. Dev. 2014, 8, 208–226. [Google Scholar] [CrossRef]
- Pieau, C.; Dorizzi, M.; Richard-Mercier, N. Temperature-dependent sex determination and gonadal differentiation in reptiles. Genes Mech. Vertebr. Sex Determ. 2001, 91, 117–141. [Google Scholar]
- Lang, J.W.; Andrews, H.V. Temperature-dependent sex determination in crocodilians. J. Exp. Zool. 1994, 270, 28–44. [Google Scholar] [CrossRef]
- González, E.J.; Martínez-López, M.; Morales-Garduza, M.A.; García-Morales, R.; Charruau, P.; Gallardo-Cruz, J.A. The sex-determination pattern in crocodilians: A systematic review of three decades of research. J. Anim. Ecol. 2019, 88, 1417–1427. [Google Scholar] [CrossRef]
- Dorizzi, M.; Mignot, T.-M.; Guichard, A.; Desvages, G.; Pieau, C. Involvement of oestrogens in sexual differentiation of gonads as a function of temperature in turtles. Differentiation 1991, 47, 9–17. [Google Scholar] [CrossRef]
- Valenzuela, N. Temperature-Dependent Sex Determination in Vertebrates; Lance, V., Ed.; Smithsonian Books: Washington, DC, USA, 2004. [Google Scholar]
- Deeming, D.C.; Ferguson, M.W.J. Environmental regulation of sex determination in reptiles. Philos. Trans. R. Soc. Lond. B Biol. Sci. 1997, 322, 19–39. [Google Scholar]
- Lance, V. Reproductive Biology of the Crocodylia, 1st ed.; Elsevier: Waltham, MA, USA, 2021. [Google Scholar]
- Deeming, D.C.; Ferguson, M.W.J. The Mechanism of Temperature Dependent Sex Determination in Crocodilians: A Hypothesis. Am. Zool. 1989, 29, 973–985. [Google Scholar] [CrossRef]
- Ferguson, M.W.J.; Joanen, T. Temperature of egg incubation determines sex in Alligator mississippiensis. Nature 1982, 296, 850–853. [Google Scholar] [CrossRef] [PubMed]
- Hutton, J.M. Incubation temperatures, sex ratios and sex determination in a population of Nile crocodiles (Crocodylus niloticus). J. Zool. 1987, 211, 143–155. [Google Scholar] [CrossRef]
- Webb, G.J.W.; Cooper-Preston, H. Effects of Incubation Temperature on Crocodiles and the Evolution of Reptilian Oviparity1. Am. Zool. 1989, 29, 953–971. [Google Scholar] [CrossRef]
- Ewert, M.A.; Jackson, D.R.; Nelson, C.E. Patterns of temperature-dependent sex determination in turtles. J. Exp. Zool. 1994, 270, 3–15. [Google Scholar] [CrossRef]
- Mrosovsky, N.; Pieau, C. Transitional range of temperature, pivotal temperatures and thermosensitive stages for sex determination in reptiles. Amphib. Reptil. 1991, 12, 169–179. [Google Scholar] [CrossRef]
- Ferguson, M.W.J.; Joanen, T. Temperature-dependent sex determination in Alligator mississippiensis. J. Zool. 1983, 200, 143–177. [Google Scholar] [CrossRef]
- Escobedo-Galván, A.H.; López-Luna, M.A.; Cupul-Magaña, F.G. Thermal fluctuation within nests and predicted sex ratio of Morelet’s Crocodile. J. Therm. Biol. 2016, 58, 23–28. [Google Scholar] [CrossRef] [PubMed]
- Bull, J.J. Temperature-sensitive periods of sex determination in a lizard: Similarities with turtles and crocodilians. J. Exp. Zool. 1987, 241, 143–148. [Google Scholar] [CrossRef]
- Akashi, H.; Hasui, D.; Ueda, K.; Ishikawa, M.; Takeda, M.; Miyagawa, S. Understanding the role of environmental temperature on sex determination through comparative studies in reptiles and amphibians. J. Exp. Zool. Part. Ecol. Integr. Physiol. 2024, 341, 48–59. [Google Scholar] [CrossRef] [PubMed]
- Ferguson, M.; Mark, W.J. Reproductive Biology and Embryology of the Crocodilians. In Biology of the Reptilia; Gans, Billett and Maderson; 1985; Available online: https://www.semanticscholar.org/paper/Reproductive-biology-and-embryology-of-the-IN%3A-and-Ferguson/592ddbe544fa5d9c2968f842898e4f1f59978504 (accessed on 25 September 2023).
- Merchant-Larios, H.; Díaz-Hernández, V. Environmental Sex Determination Mechanisms in Reptiles. Sex. Dev. 2013, 7, 95–103. [Google Scholar] [CrossRef] [PubMed]
- Pieau, C.; Dorizzi, M. Oestrogens and temperature-dependent sex determination in reptiles: All is in the gonads. J. Endocrinol. 2004, 181, 367–377. [Google Scholar] [CrossRef] [PubMed]
- Nikolic, A.; Volarevic, V.; Armstrong, L.; Lako, M.; Stojkovic, M. Primordial Germ Cells: Current Knowledge and Perspectives. Stem. Cells Int. 2016, 2016, 1741072. [Google Scholar] [CrossRef] [PubMed]
- Warner, D.A.; Shine, R. The adaptive significance of temperature-dependent sex determination: Experimental tests with a short-lived lizard. Evolution 2005, 59, 2209–2221. [Google Scholar]
- Charnov, E.L.; Bull, J. When is sex environmentally determined? Nature 1977, 266, 828–830. [Google Scholar] [CrossRef]
- Coriat, A.M.; Valleley, E.; Ferguson, M.W.; Sharpe, P.T. Chromosomal and temperature-dependent sex determination: The search for a conserved mechanism. J. Exp. Zool. 1994, 270, 112–116. [Google Scholar] [CrossRef] [PubMed]
- Korpelainen, H. Sex Ratios and Conditions Required for Environmental Sex Determination in Animals. Biol. Rev. 1990, 65, 147–184. [Google Scholar] [CrossRef] [PubMed]
- Lakin, R.J.; Barrett, P.M.; Stevenson, C.; Thomas, R.J.; Wills, M.A. First evidence for a latitudinal body mass effect in extant Crocodylia and the relationships of their reproductive characters. Biol. J. Linn. Soc. 2020, 129, 875–887. [Google Scholar] [CrossRef]
- Steele, A.L.; Warner, D.A. Sex-specific effects of developmental temperature on morphology, growth and survival of offspring in a lizard with temperature-dependent sex determination. Biol. J. Linn. Soc. 2020, 130, 320–335. [Google Scholar] [CrossRef]
- Weber, C.; Zhou, Y.; Lee, J.G.; Looger, L.L.; Qian, G.; Ge, C.; Capel, B. Temperature-dependent sex determination is mediated by pSTAT3 repression of Kdm6b. Science 2020, 368, 303–306. [Google Scholar] [CrossRef] [PubMed]
- Gabriel, W.N.; Blumberg, B.; Sutton, S.; Place, A.R.; Lance, V.A. Alligator aromatase cDNA sequence and its expression in embryos at male and female incubation temperatures. J. Exp. Zool. 2001, 290, 439–448. [Google Scholar] [CrossRef] [PubMed]
- Matsumoto, Y.; Buemio, A.; Chu, R.; Vafaee, M.; Crews, D. Epigenetic Control of Gonadal Aromatase (cyp19a1) in Temperature-Dependent Sex Determination of Red-Eared Slider Turtles. PLoS ONE 2013, 8, e63599. [Google Scholar] [CrossRef] [PubMed]
- Urushitani, H.; Katsu, Y.; Miyagawa, S.; Kohno, S.; Ohta, Y.; Guillette, L.J., Jr.; Iguchi, T. Molecular cloning of anti-Müllerian hormone from the American alligator, Alligator mississippiensis. Mol. Cell Endocrinol. 2011, 333, 190–199. [Google Scholar] [CrossRef] [PubMed]
- Western, P.S.; Harry, J.L.; Graves, J.A.M.; Sinclair, A.H. Temperature-dependent sex determination in the american alligator: AMH precedes SOX9 expression. Dev. Dyn. 1999, 216, 411–419. [Google Scholar] [CrossRef]
- Yatsu, R.; Miyagawa, S.; Kohno, S.; Saito, S.; Lowers, R.H.; Ogino, Y.; Fukuta, N.; Katsu, Y.; Ohta, Y.; Tominaga, M.; et al. TRPV4 associates environmental temperature and sex determination in the American alligator. Sci. Rep. 2015, 5, 18581. [Google Scholar] [CrossRef]
- Güler, A.D.; Lee, H.; Iida, T.; Shimizu, I.; Tominaga, M.; Caterina, M. Heat-Evoked Activation of the Ion Channel, TRPV4. J. Neurosci. 2002, 22, 6408–6414. [Google Scholar] [CrossRef] [PubMed]
- Martínez-Juárez, A.; Moreno-Mendoza, N. Mechanisms related to sexual determination by temperature in reptiles. J. Therm. Biol. 2019, 85, 102400. [Google Scholar] [CrossRef] [PubMed]
- Ge, C.; Ye, J.; Zhang, H.; Zhang, Y.; Sun, W.; Sang, Y.; Qian, G. Dmrt1 induces the male pathway in a turtle species with temperature-dependent sex determination. Development 2017, 144, 2222–2233. [Google Scholar] [PubMed]
- Ge, C.; Ye, J.; Weber, C.; Sun, W.; Zhang, H.; Zhou, Y.; Capel, B. The histone demethylase KDM6B regulates temperature-dependent sex determination in a turtle species. Science 2018, 360, 645–648. [Google Scholar] [CrossRef] [PubMed]
- Lin, J.Q.; Zhou, Q.; Yang, H.Q.; Fang, L.M.; Tang, K.Y.; Sun, L.; Fang, S.G. Molecular mechanism of temperature-dependent sex determination and differentiation in Chinese alligator revealed by developmental transcriptome profiling. Sci. Bull. 2018, 63, 209–212. [Google Scholar] [CrossRef] [PubMed]
- Bock, S.L.; Lowers, R.H.; Rainwater, T.R.; Stolen, E.; Drake, J.M.; Wilkinson, P.M.; Weiss, S.; Back, B.; Guillette, L., Jr.; Parrott, B.B. Spatial and temporal variation in nest temperatures forecasts sex ratio skews in a crocodilian with environmental sex determination. Proc. R. Soc. B Biol. Sci. 2020, 287, 20200210. [Google Scholar] [CrossRef] [PubMed]
- de Santa Barbara, P.; Moniot, B.; Poulat, F.; Berta, P. Expression and subcellular localization of SF-1, SOX9, WT1, and AMH proteins during early human testicular development. Dev. Dyn. 2000, 217, 293–298. [Google Scholar] [CrossRef]
- Kent, J.; Wheatley, S.C.; Andrews, J.E.; Sinclair, A.H.; Koopman, P. A male-specific role for SOX9 in vertebrate sex determination. Development 1996, 122, 2813–2822. [Google Scholar] [CrossRef] [PubMed]
- Harley, V.R.; Clarkson, M.J.; Argentaro, A. The Molecular Action and Regulation of the Testis-Determining Factors, SRY (Sex-Determining Region on the Y Chromosome) and SOX9 [SRY-Related High-Mobility Group (HMG) Box 9]. Endocr. Rev. 2003, 24, 466–487. [Google Scholar] [CrossRef]
- Agrawal, R.; Wessely, O.; Anand, A.; Singh, L.; Aggarwal, R.K. Male-specific expression of Sox9 during gonad development of crocodile and mouse is mediated by alternative splicing of its proline-glutamine-alanine rich domain. FEBS J. 2009, 276, 4184–4196. [Google Scholar] [CrossRef]
- Vining, B.; Ming, Z.; Bagheri-Fam, S.; Harley, V. Diverse Regulation but Conserved Function: SOX9 in Vertebrate Sex Determination. Genes 2021, 12, 486. [Google Scholar] [CrossRef] [PubMed]
- Ikeda, Y. SF-1: A key regulator of development and function in the mammalian reproductive system. Pediatr. Int. 1996, 38, 412–419. [Google Scholar] [CrossRef] [PubMed]
- Fleming, A.; Crews, D. Estradiol and Incubation Temperature Modulate Regulation of Steroidogenic Factor 1 in the Developing Gonad of the Red-Eared Slider Turtle. Endocrinology 2001, 142, 1403–1411. [Google Scholar] [CrossRef] [PubMed]
- Western, P.S.; Harry, J.L.; Marshall Graves, J.A.; Sinclair, A.H. Temperature-dependent sex determination in the American alligator: Expression of SF1, WT1 and DAX1 during gonadogenesis. Gene 2000, 241, 223–232. [Google Scholar] [CrossRef] [PubMed]
- Shoemaker, C.; Ramsey, M.; Queen, J.; Crews, D. Expression of Sox9, Mis, and Dmrt1 in the gonad of a species with temperature-dependent sex determination. Dev. Dyn. 2007, 236, 1055–1063. [Google Scholar] [CrossRef] [PubMed]
- Hong, Y.; Li, H.; Yuan, Y.-C.; Chen, S. Molecular Characterization of Aromatase. Ann. N. Y. Acad. Sci. 2009, 1155, 112–120. [Google Scholar] [CrossRef]
- Conley, A.J.; Elf, P.; Corbin, C.J.; Dubowsky, S.; Fivizzani, A.; Lang, J.W. Yolk Steroids Decline during Sexual Differentiation in the Alligator. Gen. Comp. Endocrinol. 1997, 107, 191–200. [Google Scholar] [CrossRef] [PubMed]
- Smith, C.A.; Joss, J.M.P. Uptake of 3H-estradiol by embryonic crocodile gonads during the period of sexual differentiation. J. Exp. Zool. 1994, 270, 219–224. [Google Scholar] [CrossRef]
- Smith, C.A.; Joss, J.M.P. Steroidogenic Enzyme Activity and Ovarian Differentiation in the Saltwater Crocodile, Crocodylus porosus. Gen. Comp. Endocrinol. 1994, 93, 232–245. [Google Scholar] [CrossRef]
- Wibbels, T.; Bull, J.J.; Crews, D. Temperature-dependent sex determination: A mechanistic approach. J. Exp. Zool. 1994, 270, 71–78. [Google Scholar] [CrossRef]
- Lance, V.A.; Bogart, M.H. Disruption of ovarian development in alligator embryos treated with an aromatase inhibitor. Gen. Comp. Endocrinol. 1992, 86, 59–71. [Google Scholar] [CrossRef]
- Crews, D.; Wibbels, T.; Gutzke, W.H.N. Action of sex steroid hormones on temperature-induced sex determination in the snapping turtle (Chelydra serpentina). Gen. Comp. Endocrinol. 1989, 76, 159–166. [Google Scholar] [CrossRef] [PubMed]
- Simpson, E.R.; Clyne, C.; Rubin, G.; Boon, W.C.; Robertson, K.; Britt, K.; Jones, M. Aromatase–a brief overview. Annu. Rev. Physiol. 2002, 64, 93–127. [Google Scholar] [CrossRef] [PubMed]
- Milnes, M.R.; Roberts, R.N.; Guillette, L.J. Effects of incubation temperature and estrogen exposure on aromatase activity in the brain and gonads of embryonic alligators. Environ. Health Perspect. 2002, 110 (Suppl. S3), 393–396. [Google Scholar] [CrossRef] [PubMed]
- Smith, C.A.; Elf, P.K.; Lang, J.W.; Joss, J.M.P. Aromatase enzyme activity during gonadal sex differentiation in alligator embryos. Differentiation 1995, 58, 281–290. [Google Scholar] [CrossRef]
- Callard, G.V.; Petro, Z.; Ryan, K.J. Identification of Aromatase in the Reptilian Brain1,2. Endocrinology 1977, 100, 1214–1218. [Google Scholar] [CrossRef] [PubMed]
- Rey, R. Anti-Müllerian hormone is a specific marker of Sertoli- and granulosa-cell origin in gonadal tumors. Hum. Pathol. 2000, 31, 1202–1208. [Google Scholar] [CrossRef] [PubMed]
- Quinn, A.; Koopman, P. The molecular genetics of sex determination and sex reversal in mammals. Semin. Reprod. Med. 2012, 30, 351–363. [Google Scholar] [CrossRef]
- Pieau, C.; Girondot, M.; Richard-Mercier, N.; Desvages, G.; Dorizzi, M.; Zaborski, P. Temperature sensitivity of sexual differentiation of gonads in the European pond turtle: Hormonal involvement. J. Exp. Zool. 1994, 270, 86–94. [Google Scholar] [CrossRef]
- Josso, N.; Racine, C.; di Clemente, N.; Rodolfo Rey Xavier, F. The role of anti-Müllerian hormone in gonadal development. Mol. Cell Endocrinol. 1998, 145, 3–7. [Google Scholar] [CrossRef]
- Vigier, B.; Forest, M.G.; Eychenne, B.; Bézard, J.; Garrigou, O.; Robel, P.; Josso, N. Anti-Müllerian hormone produces endocrine sex reversal of fetal ovaries. Proc. Natl. Acad. Sci. USA 1989, 86, 3684–3688. [Google Scholar] [CrossRef]
- Nagahama, Y.; Chakraborty, T.; Paul-Prasanth, B.; Ohta, K.; Nakamura, M. Sex determination, gonadal sex differentiation, and plasticity in vertebrate species. Physiol. Rev. 2021, 101, 1237–1308. [Google Scholar] [CrossRef] [PubMed]
- Parrott, B.B.; Kohno, S.; Cloy-McCoy, J.A.; Guillette, L.J. Differential Incubation Temperatures Result in Dimorphic DNA Methylation Patterning of the SOX9 and Aromatase Promoters in Gonads of Alligator (Alligator mississippiensis) Embryos1. Biol. Reprod. 2014; ahead of print. [Google Scholar] [CrossRef]
- McCoy, J.A.; Parrott, B.B.; Rainwater, T.R.; Wilkinson, P.M.; Guillette, L.J. Incubation history prior to the canonical thermosensitive period determines sex in the American alligator. Reproduction 2015, 150, 279–287. [Google Scholar] [CrossRef] [PubMed][Green Version]
- Miller, D.; Summers, J.; Silber, S. Environmental versus genetic sex determination: A possible factor in dinosaur extinction? Fertil. Steril. 2004, 81, 954–964. [Google Scholar] [CrossRef] [PubMed]
- Brochu, C. Phylogenetic Approaches Toward Crocodylian History. Annu. Rev. Earth Planet. Sci. 2003, 31, 357–397. [Google Scholar] [CrossRef]
- Benton, M.J.; Clark James, M. Archosaur phylogeny and the relationships of the Crocodylia. Phylogeny Classif. Tetrapods 1988, 1, 295–338. [Google Scholar]
- World Meteorological Organization. Global Temperatures Set to Reach New Records in Next Five Years; World Meteorological Organization: Geneva, Switzerland, 2023; Available online: https://wmo.int/news/media-centre/global-temperatures-set-reach-new-records-next-five-years (accessed on 9 September 2023).
- Mitchell, N.J.; Janzen, F.J. Temperature-dependent sex determination and contemporary climate change. Sex. Dev. 2010, 4, 129–140. [Google Scholar] [CrossRef]
- Eversole, C.; Henke, S. The Conservation History of the American Alligator. In American Alligators: Habitats, Behaviors, and Threats; Nova Science Publisher: New York, NY, USA, 2018; pp. 1–14. [Google Scholar]
- Pearlstine, L.G.; Pearlstine, E.V.; Aumen, N.G. A review of the ecological consequences and management implications of climate change for the Everglades. J. N. Am. Benthol. Soc. 2010, 29, 1510–1526. [Google Scholar] [CrossRef]
- Fukuda, Y.; McDonald, P.J.; Crase, B. Lost to the Sea: Predicted Climate Change Threats to Saltwater Crocodile Nesting Habitat. Front. Ecol. Evol. 2022; ahead of print. [Google Scholar] [CrossRef]


Disclaimer/Publisher’s Note: The statements, opinions and data contained in all publications are solely those of the individual author(s) and contributor(s) and not of MDPI and/or the editor(s). MDPI and/or the editor(s) disclaim responsibility for any injury to people or property resulting from any ideas, methods, instructions or products referred to in the content. |
© 2024 by the authors. Licensee MDPI, Basel, Switzerland. This article is an open access article distributed under the terms and conditions of the Creative Commons Attribution (CC BY) license (https://creativecommons.org/licenses/by/4.0/).
Share and Cite
Schilling-Tóth, B.M.; Belcher, S.M.; Knotz, J.; Ondrašovičová, S.; Bartha, T.; Tóth, I.; Zsarnovszky, A.; Kiss, D.S. Temperature-Dependent Sex Determination in Crocodilians and Climate Challenges. Animals 2024, 14, 2015. https://doi.org/10.3390/ani14132015
Schilling-Tóth BM, Belcher SM, Knotz J, Ondrašovičová S, Bartha T, Tóth I, Zsarnovszky A, Kiss DS. Temperature-Dependent Sex Determination in Crocodilians and Climate Challenges. Animals. 2024; 14(13):2015. https://doi.org/10.3390/ani14132015
Chicago/Turabian StyleSchilling-Tóth, Boglárka Mária, Scott M. Belcher, Josefine Knotz, Silvia Ondrašovičová, Tibor Bartha, István Tóth, Attila Zsarnovszky, and Dávid Sándor Kiss. 2024. "Temperature-Dependent Sex Determination in Crocodilians and Climate Challenges" Animals 14, no. 13: 2015. https://doi.org/10.3390/ani14132015
APA StyleSchilling-Tóth, B. M., Belcher, S. M., Knotz, J., Ondrašovičová, S., Bartha, T., Tóth, I., Zsarnovszky, A., & Kiss, D. S. (2024). Temperature-Dependent Sex Determination in Crocodilians and Climate Challenges. Animals, 14(13), 2015. https://doi.org/10.3390/ani14132015

