Transcriptomic Analysis Reveals mRNA and Alternative Splicing Events in Ovine Skeletal Muscle Satellite Cells during Proliferation and Differentiation
Abstract
Simple Summary
Abstract
1. Introduction
2. Materials and Methods
2.1. Culture and Induced Differentiation of Sheep Muscle Satellite Cells
2.2. Immunofluorescent Analysis
2.3. Library Construction and Sequencing
2.4. Transcripts Assembly
2.5. RT-qPCR Validation
2.6. Alternative Splicing Gene Analysis
2.7. Differential Expression and Functional Enrichment Analysis
2.8. PPI Analysis
3. Results
3.1. Identification and Overview of Transcriptome Sequencing of Ovine Skeletal Muscle Satellite Cell at Different Stages
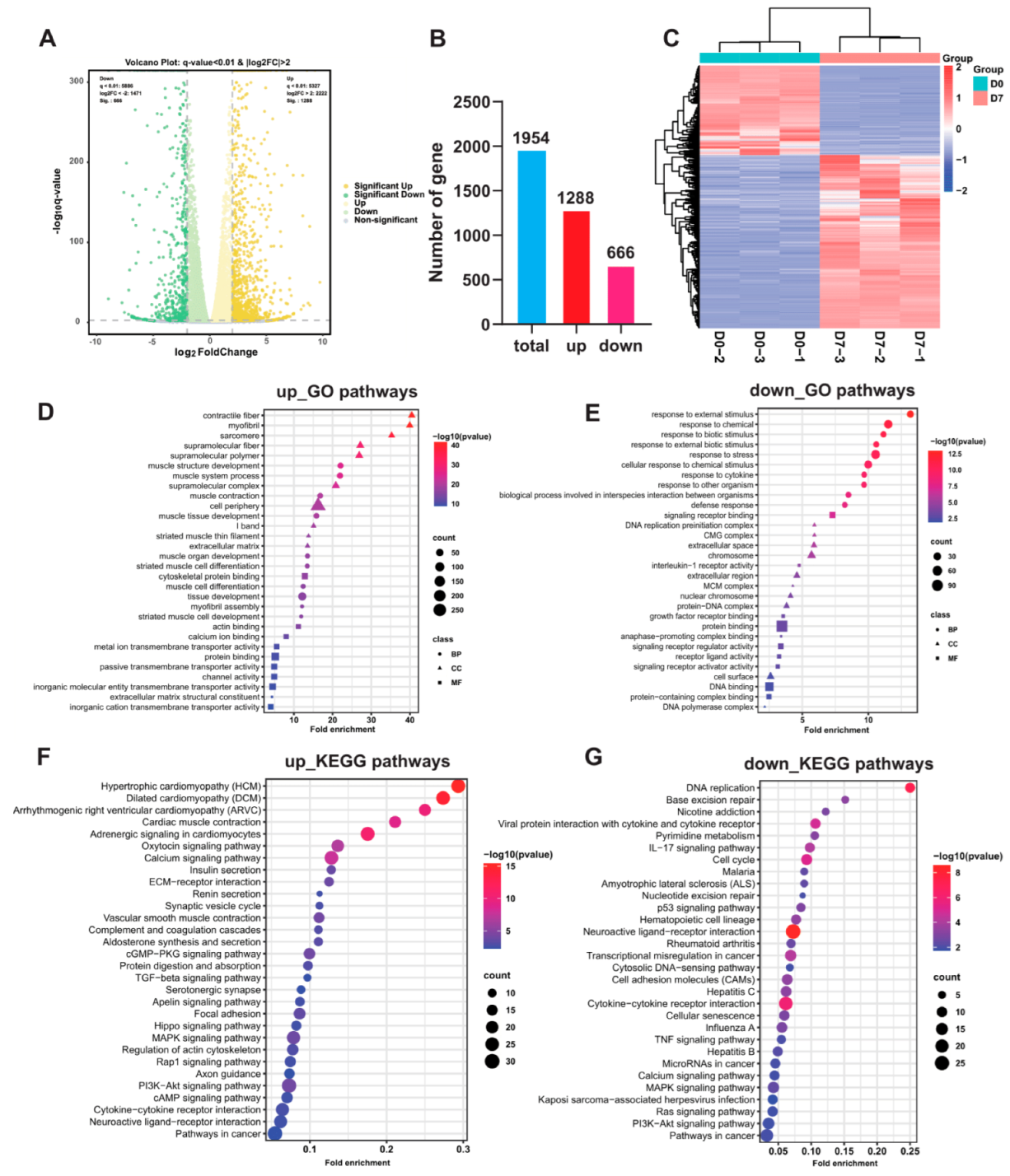
3.2. Transcriptional Profiling of mRNA Expression in SMSCs at Proliferation and Differentiation Stages
3.3. Protein–Protein Interaction (PPI) Network of Differentially Expressed Genes in SMSCs at Proliferation and Differentiation Stages
3.4. Validation of the Differentially Expressed Genes
3.5. Alternative Splicing Analysis of mRNA in SMSCs during Proliferation and Differentiation
3.6. Transcription Factors Identified during SMSCs Proliferation and Differentiation Stages
4. Discussion
5. Conclusions
Supplementary Materials
Author Contributions
Funding
Institutional Review Board Statement
Informed Consent Statement
Data Availability Statement
Acknowledgments
Conflicts of Interest
References
- Shirakawa, T.; Toyono, T.; Inoue, A.; Matsubara, T.; Kawamoto, T.; Kokabu, S. Factors regulating or regulated by myogenic regulatory factors in skeletal muscle stem cells. Cells 2022, 11, 1493. [Google Scholar] [CrossRef]
- Zammit, P.S. Function of the myogenic regulatory factors Myf5, MyoD, Myogenin and MRF4 in skeletal muscle, satellite cells and regenerative myogenesis. Semin. Cell Dev. Biol. 2017, 72, 19–32. [Google Scholar] [CrossRef]
- Braun, T.; Buschhausen-Denker, G.; Bober, E.; Tannich, E.; Arnold, H.H. A novel human muscle factor related to but distinct from MyoD1 induces myogenic conversion in 10T1/2 fibroblasts. Embo J. 1989, 8, 701–709. [Google Scholar] [CrossRef]
- Edmondson, D.G.; Olson, E.N. A gene with homology to the myc similarity region of MyoD1 is expressed during myogenesis and is sufficient to activate the muscle differentiation program. Genes Dev. 1990, 4, 1450. [Google Scholar] [CrossRef]
- Braun, T.; Rudnicki, M.A.; Arnold, H.-H.; Jaenisch, R. Targeted inactivation of the muscle regulatory gene Myf-5 results in abnormal rib development and perinatal death. Cell 1992, 71, 369–382. [Google Scholar] [CrossRef] [PubMed]
- Rhodes, S.J.; Konieczny, S.F. Identification of MRF4: A new member of the muscle regulatory factor gene family. Genes Dev. 1989, 3, 2050–2061. [Google Scholar] [CrossRef] [PubMed]
- Relaix, F.; Zammit, P.S. Satellite cells are essential for skeletal muscle regeneration: The cell on the edge returns centre stage. Development 2012, 139, 2845–2856. [Google Scholar] [CrossRef] [PubMed]
- Qiu, X.; Gao, G.; Du, L.; Wang, J.; Wang, Q.; Yang, F.; Zhou, X.; Long, D.; Huang, J.; Liu, Z.J.; et al. Time-Series Clustering of lncRNA-mRNA Expression during the Adipogenic Transdifferentiation of Porcine Skeletal Muscle Satellite Cells. Curr. Issues Mol. Biol. 2022, 44, 2038–2053. [Google Scholar] [CrossRef]
- Wu, H.; Ren, Y.; Li, S.; Wang, W.; Yuan, J.; Guo, X.; Liu, D.; Cang, M. In vitro culture and induced differentiation of sheep skeletal muscle satellite cells. Cell Biol. Int. 2012, 36, 579–587. [Google Scholar] [CrossRef]
- Gonzalez, M.L.; Busse, N.I.; Waits, C.M.; Johnson, S.E. Satellite cells and their regulation in livestock. J. Anim. Sci. 2020, 98, skaa081. [Google Scholar] [CrossRef]
- Sincennes, M.-C.; Brun, C.E.; Rudnicki, M.A. Concise review: Epigenetic regulation of myogenesis in health and disease. Stem Cells Transl. Med. 2016, 5, 282–290. [Google Scholar] [CrossRef]
- Soleimani, V.D.; Punch, V.G.; Kawabe, Y.-i.; Jones, A.E.; Palidwor, G.A.; Porter, C.J.; Cross, J.W.; Carvajal, J.J.; Kockx, C.E.; van IJcken, W.F.; et al. Transcriptional dominance of Pax7 in adult myogenesis is due to high-affinity recognition of homeodomain motifs. Dev. Cell 2012, 22, 1208–1220. [Google Scholar] [CrossRef] [PubMed]
- Dumont, N.A.; Rudnicki, M.A. Characterizing satellite cells and myogenic progenitors during skeletal muscle regeneration. Methods Mol. Biol. 2017, 1560, 179–188. [Google Scholar] [PubMed]
- Lepper, C.; Partridge, T.A.; Fan, C.-M. An absolute requirement for Pax7-positive satellite cells in acute injury-induced skeletal muscle regeneration. Development 2011, 138, 3639–3646. [Google Scholar] [CrossRef] [PubMed]
- Lyu, P.; Jiang, H. RNA-Sequencing Reveals Upregulation and a Beneficial Role of Autophagy in Myoblast Differentiation and Fusion. Cells 2022, 11, 3549. [Google Scholar] [CrossRef] [PubMed]
- Hinkle, E.R.; Blue, R.E.; Tsai, Y.-H.; Combs, M.; Davi, J.; Coffey, A.R.; Boriek, A.M.; Taylor, J.M.; Parker, J.S.; Giudice, J. Stretching muscle cells induces transcriptional and splicing transitions and changes in SR proteins. Commun. Biol. 2022, 5, 1080. [Google Scholar] [CrossRef]
- Chen, J.; Zhang, S.; Chen, G.; Deng, X.; Zhang, D.; Wen, H.; Yin, Y.; Lin, Z.; Zhang, X.; Luo, W. Transcriptome Sequencing Reveals Pathways Related to Proliferation and Differentiation of Shitou Goose Myoblasts. Animals 2022, 12, 2956. [Google Scholar] [CrossRef]
- Zhan, S.; Zhai, H.; Tang, M.; Xue, Y.; Li, D.; Wang, L.; Zhong, T.; Dai, D.; Cao, J.; Guo, J.; et al. Profiling and Functional Analysis of mRNAs during Skeletal Muscle Differentiation in Goats. Animals 2022, 12, 1048. [Google Scholar] [CrossRef] [PubMed]
- Wang, S.; Sun, Y.; Ren, R.; Xie, J.; Tian, X.; Zhao, S.; Li, X.; Cao, J. H3K27me3 depletion during differentiation promotes myogenic transcription in porcine satellite cells. Genes 2019, 10, 231. [Google Scholar] [CrossRef]
- Marasco, L.E.; Kornblihtt, A.R. The physiology of alternative splicing. Nat. Rev. Mol. Cell Biol. 2022, 10, 1038. [Google Scholar] [CrossRef]
- Lee, Y.; Rio, D.C. Mechanisms and regulation of alternative pre-mRNA splicing. Annu. Rev. Biochem. 2015, 84, 291–323. [Google Scholar] [CrossRef]
- Hao, W.; Yang, Z.; Sun, Y.; Li, J.; Zhang, D.; Liu, D.; Yang, X. Characterization of alternative splicing events in porcine skeletal muscles with different intramuscular Fat contents. Biomolecules 2022, 12, 154. [Google Scholar] [CrossRef]
- Prinos, P.; Garneau, D.; Lucier, J.-F.; Gendron, D.; Couture, S.; Boivin, M.; Brosseau, J.-P.; Lapointe, E.; Thibault, P.; Durand, M.; et al. Alternative splicing of SYK regulates mitosis and cell survival. Nat. Struct. Mol. Biol. 2011, 18, 673–679. [Google Scholar] [CrossRef] [PubMed]
- Qin, J.; Huang, T.; Wang, Z.; Zhang, X.; Wang, J.; Dang, Q.; Cui, D.; Wang, X.; Zhai, Y.; Zhao, L.; et al. Bud31-mediated alternative splicing is required for spermatogonial stem cell self-renewal and differentiation. Cell Death Differ. 2022, 30, 184–194. [Google Scholar] [CrossRef] [PubMed]
- Bland, C.S.; Wang, E.T.; Vu, A.; David, M.P.; Castle, J.C.; Johnson, J.M.; Burge, C.B.; Cooper, T.A. Global regulation of alternative splicing during myogenic differentiation. Nucleic Acids Res. 2010, 38, 7651–7664. [Google Scholar] [CrossRef] [PubMed]
- Malki, I.; Liepina, I.; Kogelnik, N.; Watmuff, H.; Robinson, S.; Lightfoot, A.; Gonchar, O.; Bottrill, A.; Fry, A.M.; Dominguez, C. Cdk1-mediated threonine phosphorylation of Sam68 modulates its RNA binding, alternative splicing activity and cellular functions. Nucleic Acids Res. 2022, 50, 13045–13062. [Google Scholar] [CrossRef] [PubMed]
- Madugula, K.; Mulherkar, R.; Khan, Z.K.; Chigbu, D.I.; Patel, D.; Harhaj, E.W.; Jain, P. MEF-2 isoforms’(AD) roles in development and tumorigenesis. Oncotarget 2019, 10, 2755–2787. [Google Scholar] [CrossRef] [PubMed]
- Langmead, B.; Salzberg, S.L. Fast gapped-read alignment with Bowtie 2. Nat. Methods 2012, 9, 357–359. [Google Scholar] [CrossRef]
- Kim, D.; Langmead, B.; Salzberg, S.L. HISAT: A fast spliced aligner with low memory requirements. Nat. Methods 2015, 12, 357–360. [Google Scholar] [CrossRef]
- Pertea, M.; Pertea, G.M.; Antonescu, C.M.; Chang, T.-C.; Mendell, J.T.; Salzberg, S.L. StringTie enables improved reconstruction of a transcriptome from RNA-seq reads. Nat. Biotechnol. 2015, 33, 290–295. [Google Scholar] [CrossRef]
- Shen, S.; Park, J.W.; Lu, Z.-X.; Lin, L.; Henry, M.D.; Wu, Y.N.; Zhou, Q.; Xing, Y. rMATS: Robust and flexible detection of differential alternative splicing from replicate RNA-Seq data. Proc. Natl. Acad. Sci. USA 2014, 111, E5593–E5601. [Google Scholar] [CrossRef]
- Paterson, H.A.; Yu, S.; Artigas, N.; Prado, M.A.; Haberman, N.; Wang, Y.-F.; Jobbins, A.M.; Pahita, E.; Mokochinski, J.; Hall, Z.; et al. Liver RBFOX2 regulates cholesterol homeostasis via Scarb1 alternative splicing in mice. Nat. Metab. 2022, 4, 1812–1829. [Google Scholar] [CrossRef] [PubMed]
- Wang, E.T.; Sandberg, R.; Luo, S.; Khrebtukova, I.; Zhang, L.; Mayr, C.; Kingsmore, S.F.; Schroth, G.P.; Burge, C.B. Alternative isoform regulation in human tissue transcriptomes. Nature 2008, 456, 470–476. [Google Scholar] [CrossRef] [PubMed]
- Jeanplong, F.; Falconer, S.J.; Oldham, J.M.; Thomas, M.; Gray, T.S.; Hennebry, A.; Matthews, K.G.; Kemp, F.C.; Patel, K.; Berry, C.; et al. Discovery of a mammalian splice variant of myostatin that stimulates myogenesis. PLoS ONE 2013, 8, e81713. [Google Scholar] [CrossRef] [PubMed]
- Matheny, R.W., Jr.; Nindl, B.C. Loss of IGF-IEa or IGF-IEb impairs myogenic differentiation. Endocrinology 2011, 152, 1923–1934. [Google Scholar] [CrossRef]
- Zhang, R.; Wang, J.; Xiao, Z.; Zou, C.; An, Q.; Li, H.; Zhou, X.; Wu, Z.; Shi, D.; Deng, Y.; et al. The Expression Profiles of mRNAs and lncRNAs in Buffalo Muscle Stem Cells Driving Myogenic Differentiation. Front. Genet. 2021, 12, 643497. [Google Scholar] [CrossRef]
- Yatsenko, A.S.; Kucherenko, M.M.; Xie, Y.; Aweida, D.; Urlaub, H.; Scheibe, R.J.; Cohen, S.; Shcherbata, H.R. Profiling of the muscle-specific dystroglycan interactome reveals the role of Hippo signaling in muscular dystrophy and age-dependent muscle atrophy. BMC Med. 2020, 18, 8. [Google Scholar] [CrossRef]
- Sun, C.; De Mello, V.; Mohamed, A.; Ortuste Quiroga, H.P.; Garcia-Munoz, A.; Al Bloshi, A.; Tremblay, A.M.; von Kriegsheim, A.; Collie-Duguid, E.; Vargesson, N.; et al. Common and distinctive functions of the Hippo effectors Taz and Yap in skeletal muscle stem cell function. Stem Cells 2017, 35, 1958–1972. [Google Scholar] [CrossRef]
- Keren, A.; Tamir, Y.; Bengal, E. The p38 MAPK signaling pathway: A major regulator of skeletal muscle development. Mol. Cell. Endocrinol. 2006, 252, 224–230. [Google Scholar] [CrossRef]
- Jin, J.; Li, F.; Fan, C.; Wu, Y.; He, C. Elevated mir-145-5p is associated with skeletal muscle dysfunction and triggers apoptotic cell death in C2C12 myotubes. J. Muscle Res. Cell Motil. 2022, 43, 135–145. [Google Scholar] [CrossRef]
- Li, S.-Z.; Zhang, Z.-Y.; Chen, J.; Dong, M.-Y.; Du, X.-H.; Gao, J.; Shu, Q.-P.; Li, C.; Liang, X.-Y.; Ding, Z.-H.; et al. NLK is required for Ras/ERK/SRF/ELK signaling to tune skeletal muscle development by phosphorylating SRF and antagonizing the SRF/MKL pathway. Cell Death Discov. 2022, 8, 4. [Google Scholar] [CrossRef] [PubMed]
- Zhang, W.; Liu, H.T. MAPK signal pathways in the regulation of cell proliferation in mammalian cells. Cell Res. 2002, 12, 9–18. [Google Scholar] [CrossRef] [PubMed]
- Rodríguez-Carballo, E.; Gámez, B.; Ventura, F. p38 MAPK signaling in osteoblast differentiation. Front. Cell Dev. Biol. 2016, 4, 40. [Google Scholar] [CrossRef]
- Rangrez, A.Y.; Kilian, L.; Stiebeling, K.; Dittmann, S.; Schulze-Bahr, E.; Frey, N.; Frank, D. A cardiac α-actin (ACTC1) p. Gly247Asp mutation inhibits SRF-signaling in vitro in neonatal rat cardiomyocytes. Biochem. Biophys. Res. Commun. 2019, 518, 500–505. [Google Scholar] [CrossRef]
- Li, A.; Su, X.; Tian, Y.; Song, G.; Zan, L.; Wang, H. Effect of actin alpha cardiac Muscle 1 on the proliferation and differentiation of bovine myoblasts and preadipocytes. Animals 2021, 11, 3468. [Google Scholar] [CrossRef]
- Sheng, H.; Guo, Y.; Zhang, L.; Zhang, J.; Miao, M.; Tan, H.; Hu, D.; Li, X.; Ding, X.; Li, G.; et al. Proteomic Studies on the Mechanism of Myostatin Regulating Cattle Skeletal Muscle Development. Front. Genet. 2021, 12, 752129. [Google Scholar] [CrossRef]
- Muñoz-Cánoves, P.; Scheele, C.; Pedersen, B.K.; Serrano, A.L. Interleukin-6 myokine signaling in skeletal muscle: A double-edged sword? FEBS J. 2013, 280, 4131–4148. [Google Scholar] [CrossRef]
- Hoene, M.; Runge, H.; Häring, H.U.; Schleicher, E.D.; Weigert, C. Interleukin-6 promotes myogenic differentiation of mouse skeletal muscle cells: Role of the STAT3 pathway. Am. J. Physiol. Cell Physiol. 2013, 304, C128–C136. [Google Scholar] [CrossRef] [PubMed]
- Drinkwater, K.; Anderson, B.; Seangmany, N.; Hampel, D.; Mody, A.; Shim, M. Interleukin-11 (IL11) inhibits myogenic differentiation of C2C12 cells through activation of extracellular signal-regulated kinase (ERK). Cell. Signal. 2023, 101, 110509. [Google Scholar] [CrossRef] [PubMed]
- Burzyn, D.; Kuswanto, W.; Kolodin, D.; Shadrach, J.L.; Cerletti, M.; Jang, Y.; Sefik, E.; Tan, T.G.; Wagers, A.J.; Benoist, C.; et al. A special population of regulatory T cells potentiates muscle repair. Cell 2013, 155, 1282–1295. [Google Scholar] [CrossRef]
- Li, B.; Feng, L.; Wu, X.; Cai, M.; Yu, J.J.; Tian, Z. Effects of different modes of exercise on skeletal muscle mass and function and IGF-1 signaling during early aging in mice. J. Exp. Biol. 2022, 225, jeb244650. [Google Scholar] [CrossRef] [PubMed]
- Hauserman, J.G.; Stavusis, J.; Joca, H.C.; Robinett, J.C.; Hanft, L.; Vandermeulen, J.; Zhao, R.; Stains, J.P.; Konstantopoulos, K.; McDonald, K.S.; et al. Sarcomeric deficits underlie MYBPC1-associated myopathy with myogenic tremor. JCI. Insight 2021, 6, e147612. [Google Scholar] [CrossRef] [PubMed]
- Shashi, V.; Geist, J.; Lee, Y.; Yoo, Y.; Shin, U.; Schoch, K.; Sullivan, J.; Stong, N.; Smith, E.; Jasien, J.; et al. Heterozygous variants in MYBPC1 are associated with an expanded neuromuscular phenotype beyond arthrogryposis. Hum. Mutat. 2019, 40, 1115–1126. [Google Scholar] [CrossRef] [PubMed]
- Stavusis, J.; Lace, B.; Schäfer, J.; Geist, J.; Inashkina, I.; Kidere, D.; Pajusalu, S.; Wright, N.T.; Saak, A.; Weinhold, M.; et al. Novel mutations in MYBPC1 are associated with myogenic tremor and mild myopathy. Ann. Neurol. 2019, 86, 129–142. [Google Scholar] [CrossRef]
- Ha, K.; Buchan, J.G.; Alvarado, D.M.; Mccall, K.; Vydyanath, A.; Luther, P.K.; Goldsmith, M.I.; Dobbs, M.B.; Gurnett, C.A. MYBPC1 mutations impair skeletal muscle function in zebrafish models of arthrogryposis. Hum. Mol. Genet. 2013, 22, 4967–4977. [Google Scholar] [CrossRef]
- Wang, L.; Huang, P.; Near, D.; Ravi, K.; Xu, Y.; Liu, J.; Qian, L. Isoform specific effects of Mef2C during direct cardiac reprogramming. Cells 2020, 9, 268. [Google Scholar] [CrossRef]
- Ganassi, M.; Badodi, S.; Polacchini, A.; Baruffaldi, F.; Battini, R.; Hughes, S.; Hinits, Y.; Molinari, S. Distinct functions of alternatively spliced isoforms encoded by zebrafish mef2ca and mef2cb. Biochim. Biophys. Acta 2014, 1839, 559–570. [Google Scholar] [CrossRef]
- Hinits, Y.; Pan, L.; Walker, C.; Dowd, J.; Moens, C.B.; Hughes, S.M. Zebrafish Mef2ca and Mef2cb are essential for both first and second heart field cardiomyocyte differentiation. Dev. Biol. 2012, 369, 199–210. [Google Scholar] [CrossRef]
- Pereira, A.H.M.; Cardoso, A.C.; Consonni, S.R.; Oliveira, R.R.; Saito, A.; Vaggione, M.L.B.; Matos-Souza, J.R.; Carazzolle, M.F.; Gonçalves, A.; Fernandes, J.L.; et al. MEF2C repressor variant deregulation leads to cell cycle re-entry and development of heart failure. EBioMedicine 2020, 51, 102571. [Google Scholar] [CrossRef]
- Maik-Rachline, G.; Wortzel, I.; Seger, R. Alternative splicing of MAPKs in the regulation of signaling specificity. Cells 2021, 10, 3466. [Google Scholar] [CrossRef]
- Ferreira, F.J.; Carvalho, L.; Logarinho, E.; Bessa, J. foxm1 modulates cell non-autonomous response in Zebrafish skeletal muscle homeostasis. Cells 2021, 10, 1241. [Google Scholar] [CrossRef] [PubMed]
- Piasecka, A.; Sekrecki, M.; Szcześniak, M.W.; Sobczak, K. MEF2C shapes the microtranscriptome during differentiation of skeletal muscles. Sci. Rep. 2021, 11, 3476. [Google Scholar] [CrossRef] [PubMed]
- Lolis, A.A.; Londhe, P.; Beggs, B.C.; Byrum, S.D.; Tackett, A.J.; Davie, J.K. Myogenin recruits the histone chaperone facilitates chromatin transcription (FACT) to promote nucleosome disassembly at muscle-specific genes. J. Biol. Chem. 2013, 288, 7676–7687. [Google Scholar] [CrossRef] [PubMed]
- Spencer, J.A.; Baron, M.H.; Olson, E.N. Cooperative transcriptional activation by serum response factor and the high mobility group protein SSRP1. J. Biol. Chem. 1999, 274, 15686–15693. [Google Scholar] [CrossRef]
- Estrella, N.L.; Desjardins, C.A.; Nocco, S.E.; Clark, A.L.; Maksimenko, Y.; Naya, F.J. MEF2 transcription factors regulate distinct gene programs in mammalian skeletal muscle differentiation. J. Biol. Chem. 2015, 290, 1256–1268. [Google Scholar] [CrossRef]
- Yang, X.; Ning, Y.; Raza, S.H.A.; Mei, C.; Zan, L. MEF2C Expression Is Regulated by the Post-transcriptional Activation of the METTL3-m6A-YTHDF1 Axis in Myoblast Differentiation. Front. Vet. Sci. 2022, 9, 900924. [Google Scholar] [CrossRef]
- Amoasii, L.; Sanchez-Ortiz, E.; Fujikawa, T.; Elmquist, J.K.; Bassel-Duby, R.; Olson, E.N. NURR1 activation in skeletal muscle controls systemic energy homeostasis. Proc. Natl. Acad. Sci. USA 2019, 116, 11299–11308. [Google Scholar] [CrossRef]






| Genes | Forward Primer Sequence (5′→3′) | Reverse Primer Sequence (5′→3′) |
|---|---|---|
| SACS | GGCCTGGCAGAGAGTTGATT | CACACGTCTGCCCTTCTTCT |
| MCM4 | ATCTGCTGCATCGACGAGTT | TGACAGATGATCCCAGCCTTG |
| COL1A1 | ACGTGATCTGCGACGAACTT | GGTCCGTGGTTGATTCCTGG |
| ACTC1 | TGGATCTAGCTGGTCGGGAT | GATGACTTGGCCATCAGGCA |
| MFAP4 | CGGGAAGTGGACGGTTTTC | AAGCCTGACACGTAGAGGGT |
| THBS2 | CTGGCATCGCTGTTGGTTTC | AGCCAGCATAGTCATCGTCG |
| β-ACTIN | CCAACCGTGAGAAGATGACC | CCAGAGGCGTACAGGGACAG |
| GAPDH | TGCCATCAATGACCCCTTCA | ATGACGAGCTTCCCGTTCTC |
| Samples | Clean Reads | Total Mapped | Clean Q20 | Clean Q30 | Clean GC |
|---|---|---|---|---|---|
| D0-1 | 89,082,288 | 93.66% | 96.75% | 92.16% | 48.00% |
| D0-2 | 92,925,334 | 93.37% | 96.45% | 91.37% | 49.18% |
| D0-3 | 102,897,642 | 93.57% | 96.62% | 91.84% | 48.91% |
| D7-1 | 69,573,942 | 92.48% | 96.66% | 91.82% | 46.89% |
| D7-2 | 70,032,866 | 92.74% | 96.66% | 91.83% | 47.70% |
| D7-3 | 72,196,834 | 93.14% | 96.80% | 92.20% | 48.08% |
Disclaimer/Publisher’s Note: The statements, opinions and data contained in all publications are solely those of the individual author(s) and contributor(s) and not of MDPI and/or the editor(s). MDPI and/or the editor(s) disclaim responsibility for any injury to people or property resulting from any ideas, methods, instructions or products referred to in the content. |
© 2023 by the authors. Licensee MDPI, Basel, Switzerland. This article is an open access article distributed under the terms and conditions of the Creative Commons Attribution (CC BY) license (https://creativecommons.org/licenses/by/4.0/).
Share and Cite
Chen, Q.; Huang, C.; Su, Y.; Zhao, Q.; Pu, Y.; He, X.; Jiang, L.; Ma, Y.; Zhao, Q.; Ye, S. Transcriptomic Analysis Reveals mRNA and Alternative Splicing Events in Ovine Skeletal Muscle Satellite Cells during Proliferation and Differentiation. Animals 2023, 13, 1076. https://doi.org/10.3390/ani13061076
Chen Q, Huang C, Su Y, Zhao Q, Pu Y, He X, Jiang L, Ma Y, Zhao Q, Ye S. Transcriptomic Analysis Reveals mRNA and Alternative Splicing Events in Ovine Skeletal Muscle Satellite Cells during Proliferation and Differentiation. Animals. 2023; 13(6):1076. https://doi.org/10.3390/ani13061076
Chicago/Turabian StyleChen, Qian, Chang Huang, Yinxiao Su, Qian Zhao, Yabin Pu, Xiaohong He, Lin Jiang, Yuehui Ma, Qianjun Zhao, and Shaohui Ye. 2023. "Transcriptomic Analysis Reveals mRNA and Alternative Splicing Events in Ovine Skeletal Muscle Satellite Cells during Proliferation and Differentiation" Animals 13, no. 6: 1076. https://doi.org/10.3390/ani13061076
APA StyleChen, Q., Huang, C., Su, Y., Zhao, Q., Pu, Y., He, X., Jiang, L., Ma, Y., Zhao, Q., & Ye, S. (2023). Transcriptomic Analysis Reveals mRNA and Alternative Splicing Events in Ovine Skeletal Muscle Satellite Cells during Proliferation and Differentiation. Animals, 13(6), 1076. https://doi.org/10.3390/ani13061076

