Exosome miRNA Expression in Umbilical Cord Blood of High-Parity Sows Regulates Their Reproductive Potential
Abstract
Simple Summary
Abstract
1. Introduction
2. Materials and Methods
2.1. Experimental Samples
2.2. Sample Collection, Exosome Preparation and Histological Analysis
2.3. RNA Isolation and qRT-PCR
2.4. Small RNA Library Construction and Sequence Analysis
2.5. miRNA Target Gene Prediction and Pathway Analysis
2.6. Cell Culture, Cell Proliferation Assay, and Scratch Assay
2.7. Statistical Analysis
3. Results
3.1. Reproductive Performance of Sows at Different Parities
3.2. OS Pigs Have Repressed Angiogenesis
3.3. The Pro-Angiogenesis Role of Exo-OS Was Repressed
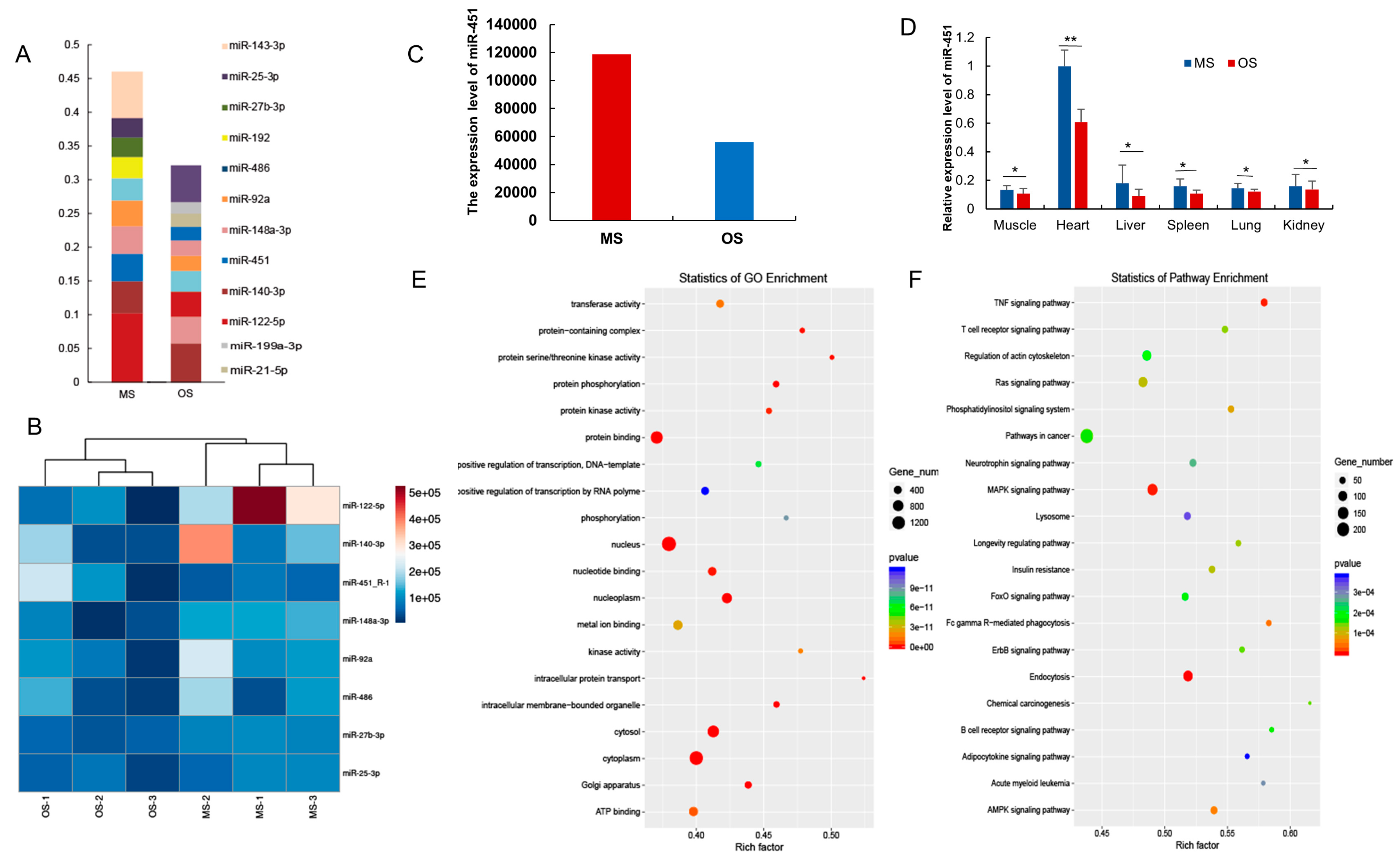
3.4. Enriched miRNAs in Exo-OS and Exo-MS
3.5. Functional Analysis of Differently-Expressed UCB-EXO miRNAs between OS and MS
4. Discussion
5. Conclusions
Author Contributions
Funding
Institutional Review Board Statement
Informed Consent Statement
Data Availability Statement
Acknowledgments
Conflicts of Interest
References
- Corredor, F.A.; Sanglard, L.P.; Ross, J.W.; Keating, A.F.; Leach, R.J.; Serão, N.V.L. Phenotypic and genomic relationships between vulva score categories and reproductive performance in first-parity sows. J. Anim. Sci. Biotechnol. 2021, 12, 7. [Google Scholar] [CrossRef] [PubMed]
- Dekkers, J.; Mathur, P.K.; Knol, E.F. Genetic improvement of the pig. Genet. Pig 2011, 390, 425. [Google Scholar]
- Bidanel, J.P. Biology and Genetics of reproduction. Genet. Pig 2011, 2, 222–232. [Google Scholar]
- Klimas, R.; Klimienė, A.; Sobotka, W.; Kozera, W.; Matusevičius, P. Effect of parity on reproductive performance sows of different breeds. S. Afr. J. Anim. Sci. 2020, 50, 434–441. [Google Scholar] [CrossRef]
- Takai, Y.; Koketsu, Y. Number of services and the reservice intervals in relation to suboptimal reproductive performance in female pigs on commercial farms. Livest. Sci. 2008, 114, 42–47. [Google Scholar] [CrossRef]
- Hoving, L.L.; Soede, N.; Graat, E.; Feitsma, H.; Kemp, B. Reproductive performance of second parity sows: Relations with subsequent reproduction. Livest. Sci. 2011, 140, 124–130. [Google Scholar] [CrossRef]
- ShuaiFei, F.; YanJiao, G.; GuanJun, M.; XinYun, L.; ShuHong, Z.; QingJian, Z.; ChangChun, L.; XiangDong, L. Effect of Parity on the Number of Stillbirths and the Number of Weak Births in Yorkshire Sows. Chin. J. Anim. Sci. 2019, 55, 4. [Google Scholar]
- Luo, J.; Fan, Y.; Shen, L.; Niu, L.; Zhao, Y.; Jiang, N.; Zhu, L.; Jiang, A.; Tang, Q.; Ma, J.; et al. The Pro-angiogenesis Of Exosomes Derived from Umbilical Cord Blood Of Intrauterine Growth Restriction Pigs Was Repressed Associated With MiRNAs. Int. J. Biol. Sci. 2018, 14, 1426–1436. [Google Scholar] [CrossRef]
- Gayatri, R.; Crasta, J.; Thomas, T.; Pratibha, D.; Thomas, A.; Sridhar, T.S.; Kurpad, A.V. Structural Analysis of the Umbilical Cord and Its Vessels in Intrauterine Growth Restriction and Pre-eclampsia. J. Fetal Med. 2017, 4, 85–92. [Google Scholar] [CrossRef]
- Valadi, H.; Ekström, K.; Bossios, A.; Sjöstrand, M.; Lee, J.J.; Lötvall, J.O. Exosome-mediated transfer of mRNAs and microRNAs is a novel mechanism of genetic exchange between cells. Nat. Cell Biol. 2007, 9, 654–659. [Google Scholar] [CrossRef]
- Li, J.; Zhang, Y.; Li, D.; Liu, Y.; Chu, D.; Jiang, X.; Hou, D.; Zen, K.; Zhang, C.-Y. Small non-coding RNAs transfer through mammalian placenta and directly regulate fetal gene expression. Proteins Cells 2015, 6, 391–396. [Google Scholar] [CrossRef] [PubMed]
- Ouyang, Y.; Mouillet, J.-F.; Coyne, C.; Sadovsky, Y. Review: Placenta-specific microRNAs in exosomes—Good things come in nano-packages. Placenta 2014, 35, S69–S73. [Google Scholar] [CrossRef] [PubMed]
- Stoorvogel, W. Functional transfer of microRNA by exosomes. Blood 2012, 119, 646–648. [Google Scholar] [CrossRef] [PubMed]
- Koketsu, Y.; Tani, S.; Iida, R. Factors for improving reproductive performance of sows and herd productivity in commercial breeding herds. Porc. Health Manag. 2017, 3, 1. [Google Scholar] [CrossRef] [PubMed]
- Iida, R.; Piñeiro, C.; Koketsu, Y. Abortion occurrence, repeatability and factors associated with abortions in female pigs in commercial herds. Livest. Sci. 2016, 185, 131–135. [Google Scholar] [CrossRef]
- Raio, L.; Ghezzi, F.; Di Naro, E.; Duwe, D.G.; Cromi, A.; Schneider, H. Umbilical Cord Morphologic Characteristics and Umbilical Artery Doppler Parameters in Intrauterine Growth–Restricted Fetuses. J. Ultrasound Med. 2003, 22, 1341–1347. [Google Scholar] [CrossRef]
- French, A.E.; Gregg, V.H.; Newberry, Y.; Parsons, T. Umbilical cord stricture: A cause of recurrent fetal death. Obstet. Gynecol. 2005, 105, 1235–1239. [Google Scholar] [CrossRef]
- Czernek, L.; Düchler, M. Exosomes as messengers between mother and fetus in pregnancy. Int. J. Mol. Sci. 2020, 21, 4264. [Google Scholar] [CrossRef]
- Bidarimath, M.; Khalaj, K.; Kridli, R.T.; Kan, F.W.K.; Koti, M.; Tayade, C. Extracellular vesicle mediated intercellular communication at the porcine maternal-fetal interface: A new paradigm for conceptus-endometrial cross-talk. Sci. Rep. 2017, 7, 40476. [Google Scholar] [CrossRef]
- Peyter, A.-C.; Delhaes, F.; Baud, D.; Vial, Y.; Diaceri, G.; Menétrey, S.; Hohlfeld, P.; Tolsa, J.-F. Intrauterine growth restriction is associated with structural alterations in human umbilical cord and decreased nitric oxide-induced relaxation of umbilical vein. Placenta 2014, 35, 891–899. [Google Scholar] [CrossRef]
- Patton, A.L.; McCallie, B.; Parks, J.; Schoolcraft, W.; Katz-Jaffe, M. Exosome bound microRNAs transcriptionally regulate embryo-endometrial dialogue impacting implantation potential for AMA patients. Fertil. Steril. 2015, 104, e308. [Google Scholar] [CrossRef][Green Version]
- Jia, L.; Zhou, X.; Huang, X.; Xu, X.; Jia, Y.; Wu, Y.; Yao, J.; Wu, Y.; Wang, K. Maternal and umbilical cord serum-derived exosomes enhance endothelial cell proliferation and migration. FASEB J. 2018, 32, 4534–4543. [Google Scholar] [CrossRef]
- Das, A.; Basu, S.; Bandyopadhyay, D.; Mukherjee, K.; Dutta, D.; Chakraborty, S.; Jana, S.; Adak, M.; Bose, S.; Chakrabarti, S.; et al. Inhibition of Extracellular Vesicle-Associated MMP2 Abrogates Intercellular Transfer of Hepatic miR-122 to Tissue Macrophages and Curtails Liver Inflammation. Cold Spring Harb. Lab. 2021, 24, 103428. [Google Scholar]
- Rasmussen, K.D.; Simmini, S.; Abreu-Goodger, C.; Bartonicek, N.; di Giacomo, M.; Bilbao-Cortes, D.; Horos, R.; von Lindern, M.; Enright, A.J.; O’Carroll, D. The miR-144/451 locus is required for erythroid homeostasis. J. Exp. Med. 2010, 207, 1351–1358. [Google Scholar] [CrossRef]
- Yu, D.; dos Santos, C.O.; Zhao, G.; Jiang, J.; Amigo, J.D.; Khandros, E.; Dore, L.C.; Yao, Y.; D’Souza, J.; Zhang, Z.; et al. miR-451 protects against erythroid oxidant stress by repressing 14-3-3ζ. Genes Dev. 2010, 24, 1620–1633. [Google Scholar] [CrossRef]
- Zhang, H.; Qi, S.; Zhang, T.; Wang, A.; Liu, R.; Guo, J.; Wang, Y.; Xu, Y. miR-188-5p inhibits tumour growth and metastasis in prostate cancer by repressing LAPTM4B expression. Oncotarget 2015, 6, 6092. [Google Scholar] [CrossRef]
- Peng, Y.; Shen, X.; Jiang, H.; Chen, Z.; Wu, J.; Zhu, Y.; Zhou, Y.; Li, J. miR-188-5p suppresses gastric cancer cell proliferation and invasion via targeting ZFP91. Oncol. Res. 2018, 27, 65. [Google Scholar] [CrossRef]
- Wang, M.; Zhang, H.; Yang, F.; Qiu, R.; Zhao, X.; Gong, Z.; Yu, W.; Zhou, B.; Shen, B.; Zhu, W. miR-188-5p suppresses cellular proliferation and migration via IL6ST: A potential noninvasive diagnostic biomarker for breast cancer. J. Cell. Physiol. 2020, 235, 4890–4901. [Google Scholar] [CrossRef]
- Zheng, Y.; Liu, H.; Kong, Y. miR-188 promotes senescence of lineage-negative bone marrow cells by targeting MAP3K3 expression. FEBS Lett. 2017, 591, 2290–2298. [Google Scholar] [CrossRef]
- Li, C.-J.; Cheng, P.; Liang, M.-K.; Chen, Y.-S.; Lu, Q.; Wang, J.-Y.; Xia, Z.-Y.; Zhou, H.-D.; Cao, X.; Xie, H.; et al. MicroRNA-188 regulates age-related switch between osteoblast and adipocyte differentiation. Sci. Found. China 2015, 125, 1509–1522. [Google Scholar] [CrossRef]
- Huang, T.; Liu, S.; Liu, R.; Pan, B.; Wang, W. Inhibition of miR-188-5p Suppresses Progression of Experimental Abdominal Aortic Aneurysms. J. Cardiovasc. Pharmacol. 2021, 77, 107–114. [Google Scholar] [CrossRef]





| Landrace | Duroc | Yorkshire | ||||||||||
|---|---|---|---|---|---|---|---|---|---|---|---|---|
| Parity | 1–2 | 3–7 | 8 | >8 | 1–2 | 3–7 | 8 | >8 | 1–2 | 3–7 | 8 | >8 |
| Litters | 671 | 1009 | 99 | 147 | 302 | 365 | 28 | 36 | 3396 | 4631 | 505 | 877 |
| TNB | 13.69 ± 3.33 a | 14.55 ± 3.64 b | 13.62 ± 3.25 a | 12.31 ± 3.65 c | 9.67 ± 2.71 a | 10.82 ± 2.67 b | 11.04 ± 2.74 b | 10.25 ± 1.73 a | 11.39 ± 3.28 a | 12.63 ± 3.65 b | 12.30 ± 3.71 b | 11.75 ± 3.61 a |
| IUGR | 0.53 ± 0.96 a | 0.60 ± 0.97 a | 0.56 ± 0.89 a | 0.65 ± 1.14 a | 0.16 ± 0.43 a | 0.21 ± 0.55 a | 0.07 ± 0.26 a | 0.17 ± 0.38 a | 0.34 ± 0.71 a | 0.38 ± 0.81 bc | 0.45 ± 0.87 b | 0.36 ± 0.73 ac |
| NHP | 11.32 ± 2.85 a | 11.45 ± 2.94 a | 9.75 ± 2.74 b | 8.96 ± 2.83 c | 7.95 ± 2.66 a | 8.61 ± 2.51 b | 7.71 ± 2.64 abc | 7.14 ± 1.81 ac | 9.76 ± 2.9 a | 10.37 ± 2.92 b | 9.5 ± 2.79 a | 8.92 ± 2.67 c |
| NSB | 1.76 ± 2.10 a | 2.46 ± 2.35 b | 3.26 ± 2.92 c | 2.65 ± 2.44 bc | 1.49 ± 1.67 a | 1.95 ± 1.92 b | 3.21 ± 3.01 c | 2.94 ± 1.74 c | 1.24 ± 1.56 a | 1.82 ± 2.00b | 2.33 ± 2.13 c | 2.46 ± 2.30 c |
| MLW | 1.38 ± 0.27 a | 1.39 ± 0.25 a | 1.36 ± 0.31 a | 1.35 ± 0.30 a | 1.51 ± 0.30 a | 1.52 ± 0.30 a | 1.51 ± 0.38 a | 1.42 ± 0.42 a | 1.41 ± 0.24 a | 1.45 ± 0.25 b | 1.42 ± 0.28 a | 1.41 ± 0.28 a |
Publisher’s Note: MDPI stays neutral with regard to jurisdictional claims in published maps and institutional affiliations. |
© 2022 by the authors. Licensee MDPI, Basel, Switzerland. This article is an open access article distributed under the terms and conditions of the Creative Commons Attribution (CC BY) license (https://creativecommons.org/licenses/by/4.0/).
Share and Cite
Pu, Q.; Chai, J.; Chen, L.; Liu, C.; Yang, C.; Huang, Y.; Luo, J. Exosome miRNA Expression in Umbilical Cord Blood of High-Parity Sows Regulates Their Reproductive Potential. Animals 2022, 12, 2456. https://doi.org/10.3390/ani12182456
Pu Q, Chai J, Chen L, Liu C, Yang C, Huang Y, Luo J. Exosome miRNA Expression in Umbilical Cord Blood of High-Parity Sows Regulates Their Reproductive Potential. Animals. 2022; 12(18):2456. https://doi.org/10.3390/ani12182456
Chicago/Turabian StylePu, Qiang, Jie Chai, Li Chen, Changbao Liu, Changfeng Yang, Yongfu Huang, and Jia Luo. 2022. "Exosome miRNA Expression in Umbilical Cord Blood of High-Parity Sows Regulates Their Reproductive Potential" Animals 12, no. 18: 2456. https://doi.org/10.3390/ani12182456
APA StylePu, Q., Chai, J., Chen, L., Liu, C., Yang, C., Huang, Y., & Luo, J. (2022). Exosome miRNA Expression in Umbilical Cord Blood of High-Parity Sows Regulates Their Reproductive Potential. Animals, 12(18), 2456. https://doi.org/10.3390/ani12182456

