All the Pups We Cannot See: Cannibalism Masks Perinatal Death in Laboratory Mouse Breeding but Infanticide Is Rare
Abstract
:Simple Summary
Abstract
1. Introduction
2. Materials and Methods
2.1. Datasets
2.2. Housing
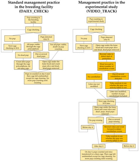
2.3. Management Routines
2.4. Behavioural Recordings
2.5. Statistical Analysis
2.6. Ethical Issues
3. Results
3.1. Litter Size and Mortality Estimates According to the Counting Method (DAILY_CHECK vs. VIDEO_TRACK)
3.2. Timing of Mortality and Cannibalism (in VIDEO_TRACK)
3.3. Cannibalism Preceded by Infanticide or Not (in VIDEO_TRACK)
4. Discussion
4.1. Reliability of the Litter Size and Pup Mortality Estimation Using Daily Check Counting Method
4.2. Cannibalism as a Cause of Pup Mortality Underestimation
4.3. Infanticide or Cannibalism?
5. Conclusions
Supplementary Materials
Author Contributions
Funding
Institutional Review Board Statement
Data Availability Statement
Acknowledgments
Conflicts of Interest
References
- European Commission. Report from the Commission to the European Parliament and the Council: 2019 Report on the Statistics on the Use of Animals for Scientific Purposes in the Member States of the European Union in 2015–2017; Brussels, Belgium. 2020. Available online: https://eur-lex.europa.eu/legal-content/EN/TXT/?uri=CELEX:52020DC0016 (accessed on 10 June 2021).
- Reeb-Whitaker, C.K.; Paigen, B.; Beamer, W.G.; Bronson, R.T.; Churchill, G.A.; Schweitzer, I.B.; Myers, D.D. The impact of reduced frequency of cage changes on the health of mice housed in ventilated cages. Lab. Anim. 2001, 35, 58–73. [Google Scholar] [CrossRef] [PubMed] [Green Version]
- Whitaker, J.; Moy, S.S.; Godfrey, V.; Nielsen, J.; Bellinger, D.; Bradfield, J. Effects of cage size and enrichment on reproductive performance and behavior in C57BL/6Tac mice. Lab Anim. 2009, 38, 24–34. [Google Scholar] [CrossRef]
- Inglis, C.A.; Campbell, E.R.; Auciello, S.L.; Sarawar, S.R. Effects of enrichment devices on stress-related problems in mouse breeding. Johns Hopkins Cent. Altern. Anim. Test Final. Rep. Anim. Welf. Enhanc. Award 2004, 1, 1–9. [Google Scholar]
- Morello, G.M.; Hultgren, J.; Capas-Peneda, S.; Wiltshire, M.; Thomas, A.; Wardle-Jones, H.; Brajon, S.; Gilbert, C.; Olsson, I.A.S. High laboratory mouse pre-weaning mortality associated with litter overlap, advanced dam age, small and large litters. PLoS ONE 2020, 15, e0236290. [Google Scholar] [CrossRef] [PubMed]
- Brajon, S.; Morello, G.M.; Teixeira, M.S.; Hultgren, J.; Gilbert, C.; Olsson, I.A.S. Social environment as a cause of litter loss in laboratory mouse: A behavioural study. Appl. Anim. Behav. Sci. 2019, 218. [Google Scholar] [CrossRef]
- Weber, E.M.; Algers, B.; Würbel, H.; Hultgren, J.; Olsson, I.A.S. Influence of strain and parity on the risk of litter loss in laboratory mice. Reprod. Domest. Anim. 2013, 48, 292–296. [Google Scholar] [CrossRef]
- Russel, W.M.S.; Burch, R.L. The Principles of Humane Experimental Technique; Universities Federation for Animal Welfare: Wheathampstead, UK, 1959. [Google Scholar]
- Bond, T.L.Y.; Neumann, P.E.; Mathieson, W.B.; Brown, R.E. Nest building in nulligravid, primigravid and primiparous C57BL/6J and DBA/2J mice (Mus musculus). Physiol. Behav. 2002, 75, 551–555. [Google Scholar] [CrossRef]
- Gaskill, B.N.; Pritchett-Corning, K.R.; Gordon, C.J.; Pajor, E.A.; Lucas, J.R.; Davis, J.K.; Garner, J.P. Energy reallocation to breeding performance through improved nest building in laboratory mice. PLoS ONE 2013, 8, e74153. [Google Scholar] [CrossRef] [Green Version]
- Leidinger, C.S.; Thöne-Reineke, C.; Baumgart, N.; Baumgart, J. Environmental enrichment prevents pup mortality in laboratory mice. Lab. Anim. 2019, 53, 53–62. [Google Scholar] [CrossRef]
- Weaver, S.R.; Cronick, C.M.; Prichard, A.P.; Laporta, J.; Benevenga, N.J.; Hernandez, L.L. Use of the RatLoft decreases pup mortality in lactating mice. Lab. Anim. 2016, 50, 370–378. [Google Scholar] [CrossRef] [Green Version]
- Whitaker, J.W.; Moy, S.S.; Pritchett-Corning, K.R.; Fletcher, C.A. Effects of enrichment and litter parity on reproductive performance and behavior in BALB/c and 129/Sv mice. J. Am. Assoc. Lab. Anim. Sci. 2016, 55, 387–399. [Google Scholar]
- Gaskill, B.N.; Rohr, S.A.; Pajor, E.A.; Lucas, J.R.; Garner, J.P. Some like it hot: Mouse temperature preferences in laboratory housing. Appl. Anim. Behav. Sci. 2009, 116, 279–285. [Google Scholar] [CrossRef]
- Gaskill, B.N.; Pritchett-Corning, K.R. The effect of cage space on behavior and reproduction in Crl:CD1(Icr) and C57BL/6NCrl laboratory mice. PLoS ONE 2015, 10, e0127875. [Google Scholar] [CrossRef]
- Weber, E.M.; Hultgren, J.; Algers, B.; Olsson, I.A.S. Do Laboratory Mouse Females that Lose Their Litters Behave Differently around Parturition? PLoS ONE 2016, 11, e0161238. [Google Scholar] [CrossRef] [PubMed]
- Wasson, K. Retrospective analysis of reproductive performance of pair-bred compared with trio-bred mice. J. Am. Assoc. Lab. Anim. Sci. 2017, 56, 190–193. [Google Scholar] [PubMed]
- Garner, J.P.; Gaskill, B.N.; Pritchett-corning, K.R. Two of a Kind or a Full House? Reproductive Suppression and Alloparenting in Laboratory Mice. PLoS ONE 2016, 11, e0154966. [Google Scholar] [CrossRef]
- Elwood, R.W. Ethical implications of studies on infanticide and maternal aggression in rodents. Anim. Behav. 1991, 42, 841–849. [Google Scholar] [CrossRef]
- Lukas, D.; Huchard, E. The evolution of infanticide by females in mammals. Philos. Trans. R. Soc. B Biol. Sci. 2019, 374, 20180075. [Google Scholar] [CrossRef] [Green Version]
- Cram, D.L.; Jungwirth, A.; Spence-Jones, H.; Clutton-Brock, T. Reproductive conflict resolution in cooperative breeders. Behav. Ecol. 2019, 30, 1743–1750. [Google Scholar] [CrossRef]
- Gerlach, G.; Bartmann, S. Reproductive skew, costs, and benefits of cooperative breeding in female wood mice (Apodemus sylvaticus). Behav. Ecol. 2002, 13, 408–418. [Google Scholar] [CrossRef]
- König, B. Components of lifetime reproductive success in communally and solitarily nursing house mice—A laboratory study. Behav. Ecol. Sociobiol. 1994, 34, 275–283. [Google Scholar] [CrossRef]
- Schmidt, J.; Kosztolányi, A.; Tökölyi, J.; Hugyecz, B.; Illés, I.; Király, R.; Barta, Z. Reproductive asynchrony and infanticide in house mice breeding communally. Anim. Behav. 2015, 101, 201–211. [Google Scholar] [CrossRef]
- Palanza, P.; Della Seta, D.; Ferrari, P.F.; Parmigiani, S. Female competition in wild house mice depends upon timing of female/male settlement and kinship between females. Anim. Behav. 2005, 69, 1259–1271. [Google Scholar] [CrossRef]
- Weber, E.M.; Algers, B.; Hultgren, J.; Olsson, I.A.S. Pup mortality in laboratory mice--infanticide or not? Acta Vet. Scand. 2013, 55, 83. [Google Scholar] [CrossRef] [PubMed] [Green Version]
- Elwood, R.W. Inhibition of Infanticide and Onset of Paternal Care in Male Mice (Mus musculus). J. Comp. Psychol. 1985, 99, 457–467. [Google Scholar] [CrossRef]
- Huck, U.W.; Soltis, R.L.; Coopersmith, C.B. Infanticide in male laboratory mice: Effects of social status, prior sexual experience, and basis for discrimination between related and unrelated young. Anim. Behav. 1982, 30, 1158–1165. [Google Scholar] [CrossRef]
- Peters, A.G.; Bywater, P.M.; Festing, M.F.W. The effect of daily disturbance on the breeding performance of mice. Lab. Anim. 2002, 36, 188–192. [Google Scholar] [CrossRef] [Green Version]
- Weber, E.M.; Olsson, I.A.S. Maternal behaviour in Mus musculus sp.: An ethological review. Appl. Anim. Behav. Sci. 2008, 114, 1–22. [Google Scholar] [CrossRef]
- Silverman, J. Should you count your mice before they’re weaned? Lab Anim. 2006, 35, 15. [Google Scholar] [CrossRef]
- Perrigo, G.; Belvin, L.; Quindry, P.; Kadir, T.; Becker, J.; van Look, C.; Niewoehner, J.; vom Saal, F.S. Genetic mediation of infanticide and parental behavior in male and female domestic and wild stock house mice. Behav. Genet. 1993, 23, 525–531. [Google Scholar] [CrossRef]
- Hauschka, T.S. Mutilation patterns and hereditary (?) cannibalism. J. Hered. 1952, 43, 117–124. [Google Scholar] [CrossRef]
- Auclair, Y.; König, B.; Ferrari, M.; Perony, N.; Lindholm, A.K. Nest attendance of lactating females in a wild house mouse population: Benefits associated with communal nesting. Anim. Behav. 2014, 92, 143–149. [Google Scholar] [CrossRef]
- Manning, C.J.; Dewsbury, D.A.; Wakeland, E.K.; Potts, W.K. Communal nesting and communal nursing in house mice, Mus musculus domesticus. Anim. Behav. 1995, 50, 741–751. [Google Scholar] [CrossRef]
- König, B. Maternal investment of communally nursing female house mice (Mus musculus domesticus). Behav. Processes 1993, 30, 61–74. [Google Scholar] [CrossRef]
- Ferrari, M.; Lindholm, A.K.; König, B. The risk of exploitation during communal nursing in house mice, Mus musculus domesticus. Anim. Behav. 2015, 110, 133–143. [Google Scholar] [CrossRef] [Green Version]
- Ferrari, M.; Lindholm, A.K.; König, B. Fitness Consequences of Female Alternative Reproductive Tactics in House Mice (Mus musculus domesticus). Am. Nat. 2019, 193, 106–124. [Google Scholar] [CrossRef] [Green Version]
- Ferrari, M.; Lindholm, A.K.; König, B. A reduced propensity to cooperate under enhanced exploitation risk in a social mammal. Proc. R. Soc. B Biol. Sci. 2016, 283, 20160068. [Google Scholar] [CrossRef] [PubMed] [Green Version]
- Poikonen, T.; Koskela, E.; Mappes, T.; Mills, S.C. Infanticide in the evolution of reproductive synchrony: Effects on reproductive success. Evolution 2008, 62, 612–621. [Google Scholar] [CrossRef]
- McCarthy, M.; Vom Saal, F.S. The influence of reproductive state on infanticide by wild female house mice (Mus musculus). Physiol. Behav. 1985, 35, 843–849. [Google Scholar] [CrossRef]
- Burkholder, T.; Foltz, C.J.; Karlsson, E.; Linton, G.C.; Smith, J.M. Health evaluation of experimental laboratory mice. Curr. Protoc. Mouse Biol. 2012, 2, 145–165. [Google Scholar] [CrossRef] [PubMed] [Green Version]
- Chen, C.; Gilbert, C.L.; Yang, G.; Guo, Y.; Segonds-Pichon, A.; Ma, J.; Evans, G.; Brenig, B.; Sargent, C.; Affara, N.; et al. Maternal infanticide in sows: Incidence and behavioural comparisons between savaging and non-savaging sows at parturition. Appl. Anim. Behav. Sci. 2008, 109, 238–248. [Google Scholar] [CrossRef]
- Gilbert, C.L. Endocrine regulation of periparturient behaviour in pigs. Reprod. Suppl. 2001, 58, 263–276. [Google Scholar] [PubMed]
- Mendl, M. How should parents respond to a reduction in litter size: Abandonment or extra care? Behav. Processes 1994, 31, 285–291. [Google Scholar] [CrossRef]
- Been, L.E.; Gibbons, A.B.; Meisel, R.L. Towards a neurobiology of female aggression. Neuropharmacology 2019, 156, 107451. [Google Scholar] [CrossRef] [PubMed]
- Elwood, R.W.; Stolzenberg, D.S. Flipping the parental switch: From killing to caring in male mammals. Anim. Behav. 2020, 165, 133–142. [Google Scholar] [CrossRef]




| Breeding Facility Data | Experimental Study Data | |
|---|---|---|
| Selection criteria | C57BL/6Babr, Breeding room, Parities 2–5, March–June 2017 | C57BL/6Babr, the same breeding room, Parities 2–5, March–June 2017, different litters |
| Social configuration | Trio-overlap (70) Trio-no_overlap (68) | Trio-overlap (20) Trio-no_overlap (35) Solo (* originally housed in trio, 54) |
| Data collection | Data extracted from the breeding facility management software. Counting method described in Figure 1 | Data collected by the first author of the paper. Counting method described in Figure 1 |
| Litter size estimation | Number of pups born and dead counted through the cage wall or at the change station at day 0, if needed (first detection) | Number of pups born and dead counted at the change station at day 0 (first detection) + number of pups cannibalised between birth and day 0 |
| Name of the counting method | DAILY_CHECK | VIDEO_TRACK |
| Data used for obj. 1: Comparing litter size and mortality estimates according to counting method | Yes | Yes, but only litters from trios |
| Data used for obj. 2: Evaluating timing of pup mortality and cannibalism | No | Yes |
| Data used for obj. 3: Determining whether cannibalisms were preceded by infanticide or not | No | Yes |
| Number of Pups | SOLO | TRIO-NO_OVERLAP | TRIO-OVERLAP |
|---|---|---|---|
| Total born | 472 | 308 | 170 |
| Total died until day 4 | 171 | 104 | 117 |
| Found dead | |||
| Day 0 Day 1 Day 2 Day 3 Day 4 Total | 48 56 26 3 1 134 | 17 21 13 5 0 56 | 18 26 1 0 0 45 |
| Cannibalised | |||
| Day 0 Day 1 Day 2 Day 3 Day 4 Total a | 13 15 6 1 2 37 | 19 21 6 2 0 48 | 40 28 4 0 0 72 |
| (21.6% of dead pups) | (46.1% of dead pups) | (61.5% of Dead pups) | |
| Cannibalism events not detected on video b | 5 | 1 | 4 |
| Pup invisible before and/or at the start of cannibalism c | 4 | 14 | 18 |
| Pup visible before and/or at the start of cannibalism d | 28 | 33 | 50 |
| Not infanticide | 28 | 24 | 39 |
| Infanticide | 0 | 3 | 4 |
| Probable infanticide | 0 | 6 | 7 |
| Infanticide range | 0 | 3–9 | 4–11 |
| Litter | Nb of Pups Born | Nb of Pups Weaned | Parity | Infanticide | Infanticidal Mouse | Time after Pup Birth | Comments |
|---|---|---|---|---|---|---|---|
| LA | 8 | 7 | 3 | Yes | Female cagemate | At birth | Gives birth to her own litter 21 h after the infanticide |
| LB | 8 | 0 | 5 | Yes | Dam | <4 h after birth | Parturition issues (dystocia), the dam was culled 48 h after the start of the parturition |
| LC | 9 | 7 | 3 | Yes | Dam | <4 h after birth | Pup seen moving but with a blue colour skin before infanticide |
| LD | 8 | 0 | 4 | Probable | Dam | At birth | Eaten as soon as born but not seen moving, perhaps born dead |
| Probable | Dam | <4 h after birth | It seems that all pups were visible and alive before the start of the event, but does not seem to kill (no vigorous head movements) | ||||
| LE | 12 | 10 | 4 | Probable | Dam or Female cagemate | At birth | Eaten as soon as born but not seen moving, perhaps born dead. The two females handled and ate the pup at the start of the event. |
| LF | 8 | 7 | 4 | Probable | Female cagemate | At birth | Eaten some minutes after birth but not seen moving, perhaps born dead |
| LG | 9 | 4 | 3 | Probable | Female cagemate | At birth | Eaten as soon as born but not seen moving, perhaps born dead |
| LH | 5 | 0 | 3 | Probable | Female cagemate | At birth | Eaten as soon as born but not seen moving, perhaps born dead |
| Litter | Nb of Pups Born | Nb of Pups Weaned | Parity | Infanticide | Infanticidal Mouse | Time after Pup Birth | Comments |
|---|---|---|---|---|---|---|---|
| LI | 8 | 6 | 3 | Yes | Female cagemate | <4 h after birth | Gives birth to her own litter 4 h after the infanticide |
| LJ | 9 | 0 | 4 | Yes | Female cagemate | At birth | Gives birth to her own litter 3 to 6 days later |
| Probable | Female cagemate | At birth | Gives birth to her own litter 3 to 6 days later, eaten as soon as born but not seen moving, perhaps born dead | ||||
| Probable | Female cagemate | At birth | Gives birth to her own litter 3 to 6 days later, eaten as soon as born but not seen moving, perhaps born dead | ||||
| Probable | Female cagemate | <4 h after birth | Gives birth to her own litter 3 to 6 days later, eaten after completing previous cannibalisms. The pup was alive the last time it was seen but invisible at the start of the event. | ||||
| LK | 11 | 0 | 4 | Yes | Dam | <24 h after birth | No specific observation. |
| Probable | Dam or Female cagemate | At birth | Eaten as soon as born but not seen moving, perhaps born dead | ||||
| LL | 10 | 0 | 3 | Yes | Female cagemate | At birth | No specific observation |
| Probable | Female cagemate | At birth | Eaten as soon as born but not seen moving, perhaps born dead | ||||
| LM | 10 | 6 | 2 | Probable | Female cagemate | At birth | Eaten as soon as born but not seen moving, perhaps born dead |
| LN | 8 | 0 | 3 | Probable | Dam | At birth | Eaten as soon as born but not seen moving, perhaps born dead |
Publisher’s Note: MDPI stays neutral with regard to jurisdictional claims in published maps and institutional affiliations. |
© 2021 by the authors. Licensee MDPI, Basel, Switzerland. This article is an open access article distributed under the terms and conditions of the Creative Commons Attribution (CC BY) license (https://creativecommons.org/licenses/by/4.0/).
Share and Cite
Brajon, S.; Morello, G.M.; Capas-Peneda, S.; Hultgren, J.; Gilbert, C.; Olsson, A. All the Pups We Cannot See: Cannibalism Masks Perinatal Death in Laboratory Mouse Breeding but Infanticide Is Rare. Animals 2021, 11, 2327. https://doi.org/10.3390/ani11082327
Brajon S, Morello GM, Capas-Peneda S, Hultgren J, Gilbert C, Olsson A. All the Pups We Cannot See: Cannibalism Masks Perinatal Death in Laboratory Mouse Breeding but Infanticide Is Rare. Animals. 2021; 11(8):2327. https://doi.org/10.3390/ani11082327
Chicago/Turabian StyleBrajon, Sophie, Gabriela Munhoz Morello, Sara Capas-Peneda, Jan Hultgren, Colin Gilbert, and Anna Olsson. 2021. "All the Pups We Cannot See: Cannibalism Masks Perinatal Death in Laboratory Mouse Breeding but Infanticide Is Rare" Animals 11, no. 8: 2327. https://doi.org/10.3390/ani11082327
APA StyleBrajon, S., Morello, G. M., Capas-Peneda, S., Hultgren, J., Gilbert, C., & Olsson, A. (2021). All the Pups We Cannot See: Cannibalism Masks Perinatal Death in Laboratory Mouse Breeding but Infanticide Is Rare. Animals, 11(8), 2327. https://doi.org/10.3390/ani11082327

