Application of an O-Linked Glycosylation System in Yersinia enterocolitica Serotype O:9 to Generate a New Candidate Vaccine against Brucella abortus
Abstract
1. Introduction
2. Materials and Methods
2.1. Bacterial Strains, Growth Conditions, and Plasmids
2.2. Western Blotting
2.3. Glycoprotein Purification
2.4. Lipopolysaccharide (LPS) and OPS Extraction
2.5. Animal Immunization Experiments
2.6. Enzyme-Linked Immunosorbent Assay (ELISA)
2.7. Determination of Bacterial Loads in Spleens
2.8. Determination of Cytokine Levels
2.9. Hematoxylin and Eosin (HE) Staining
2.10. Statistical Analysis
3. Results
3.1. Application of the O-linked Glycosylation System in Y. Enterocolitica O:9
3.2. Induction of Specific Antibody Responses in Mice
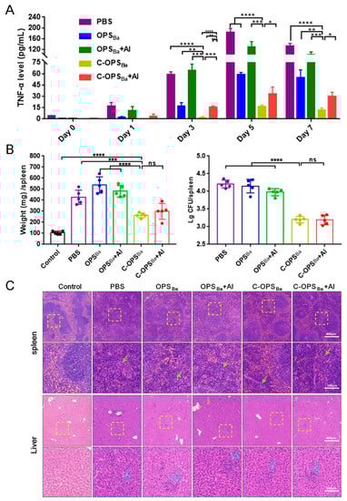
3.3. Evaluation of Vaccine-Induced Protection in Mice following Infection with a Non-Lethal dose of B. Abortus
3.4. Evaluation of Protection against the Lethal dose Challenge
4. Discussion
Supplementary Materials
Author Contributions
Funding
Acknowledgments
Conflicts of Interest
References
- Olsen, S.C.; Palmer, M.V. Advancement of Knowledge of Brucella Over the Past 50 Years. Veter- Pathol. 2014, 51, 1076–1089. [Google Scholar] [CrossRef] [PubMed]
- Ciocchini, A.E.; Serantes, D.A.R.; Melli, L.J.; Iwashkiw, J.A.; Deodato, B.; Wallach, J.; Feldman, M.F.; Ugalde, J.E.; Comerci, D.J. Development and Validation of a Novel Diagnostic Test for Human Brucellosis Using a Glyco-engineered Antigen Coupled to Magnetic Beads. PLOS Negl. Trop. Dis. 2013, 7, e2048. [Google Scholar] [CrossRef] [PubMed]
- Pappas, G. The changing Brucella ecology: Novel reservoirs, new threats. Int. J. Antimicrob. Agents 2010, 36, S8–S11. [Google Scholar] [CrossRef] [PubMed]
- Pandey, A.; Cabello, A.; Akoolo, L.; Rice-Ficht, A.; Arenas-Gamboa, A.; McMurray, D.; Ficht, T.A.; De Figueiredo, P. The Case for Live Attenuated Vaccines against the Neglected Zoonotic Diseases Brucellosis and Bovine Tuberculosis. PLOS Negl. Trop. Dis. 2016, 10, 0004572. [Google Scholar] [CrossRef]
- Pappas, G.; Papadimitriou, P.; Akritidis, N.; Christou, L.; Tsianos, E.V. The new global map of human brucellosis. Lancet Infect. Dis. 2006, 6, 91–99. [Google Scholar] [CrossRef]
- Kumar, A. Brucellosis: Need of public health intervention in rural India. Prilozi 2010, 31, 219–231. [Google Scholar]
- Hotez, P.J.; Gurwith, M. Europe’s Neglected Infections of Poverty. Int. J. Infect. Dis. 2011, 15, e611–e619. [Google Scholar] [CrossRef]
- Ducrotoy, M.J.; Conde-Alvarez, R.; Blasco, J.M.; Moriyon, I. A review of the basis of the immunological diagnosis of ruminant brucellosis. Veter- Immunol. Immunopathol. 2016, 171, 81–102. [Google Scholar] [CrossRef]
- Sadeghi, Z.; Fasihi-Ramandi, M.; Bouzari, S. Evaluation of immunogenicity of novel multi-epitope subunit vaccines in combination with poly I:C against Brucella melitensis and Brucella abortus infection. Int. Immunopharmacol. 2019, 75, 105829. [Google Scholar] [CrossRef]
- Ariza, J.; Bosilkovski, M.; Cascio, A.; Colmenero, J.D.; Corbel, M.J.; E Falagas, M.; Memish, Z.A.; Roushan, M.R.H.; Rubinstein, E.; Sipsas, N.V.; et al. Perspectives for the Treatment of Brucellosis in the 21st Century: The Ioannina Recommendations. PLoS Med. 2007, 4, e317. [Google Scholar] [CrossRef]
- Avila-Calderón, E.D.; Lopez-Merino, A.; Sriranganathan, N.; Boyle, S.M.; Contreras-Rodríguez, A. A History of the Development of Brucella Vaccines. BioMed Res. Int. 2013, 2013, 1–8. [Google Scholar] [CrossRef] [PubMed]
- Dorneles, E.M.S.; Sriranganathan, N.; Lage, A.P. Recent advances in Brucella abortus vaccines. Veter- Res. 2015, 46, 76. [Google Scholar] [CrossRef]
- Conde-Alvarez, R.; Gorvel, J.-P.; Gil-Ramírez, Y.; Iriarte, M.; Grillo, M.-J.; Gorvel, J.-P.; Moriyon, I. Lipopolysaccharide as a target for brucellosis vaccine design. Microb. Pathog. 2013, 58, 29–34. [Google Scholar] [CrossRef] [PubMed]
- Wang, Z.; Niu, J.R.; Wang, X.L.; Wu, T.L.; Cheng, J.; Lu, L.; Wu, Q.M. Evaluation of a Brucella melitensis mutant deficient in O-polysaccharide export system ATP-binding protein as a rough vaccine candidate. Microbes Infect. 2014, 16, 633–639. [Google Scholar] [CrossRef] [PubMed]
- Hop, H.T.; Arayan, L.T.; Huy, T.X.N.; Reyes, A.W.B.; Min, W.; Lee, H.J.; Park, S.J.; Chang, H.-H.; Kim, S. Immunization of BALB/c mice with a combination of four recombinant Brucella abortus proteins, AspC, Dps, InpB and Ndk, confers a marked protection against a virulent strain of Brucella abortus. Vaccine 2018, 36, 3027–3033. [Google Scholar] [CrossRef] [PubMed]
- Delpino, M.V.; Estein, S.M.; Fossati, C.A.; Baldi, P.; Cassataro, J. Vaccination with Brucella recombinant DnaK and SurA proteins induces protection against Brucella abortus infection in BALB/c mice. Vaccine 2007, 25, 6721–6729. [Google Scholar] [CrossRef]
- Yu, D.H.; Hu, X.D.; Cai, H. A Combined DNA Vaccine Encoding Bcsp31, Sod, and L7/L12 Confers High Protection against Brucella Abortus 2308 by Inducing Specific Ctl Responses. DNA Cell Biol. 2007, 26, 435–443. [Google Scholar] [CrossRef]
- Ficht, T.A.; Kahl-McDonagh, M.M.; Arenas-Gamboa, A.M.; Rice-Ficht, A.C. Brucellosis: The case for live, attenuated vaccines. Vaccine 2009, 27, D40–D43. [Google Scholar] [CrossRef]
- Vishnu, U.S.; Sankarasubramanian, J.; Gunasekaran, P.; Rajendhran, J. Identification of potential antigens from non-classically secreted proteins and designing novel multitope peptide vaccine candidate against Brucella melitensis through reverse vaccinology and immunoinformatics approach. Infect. Genet. Evol. 2017, 55, 151–158. [Google Scholar] [CrossRef]
- Perkins, S.D.; Smither, S.J.; Atkins, H.S. Towards aBrucellavaccine for humans. FEMS Microbiol. Rev. 2010, 34, 379–394. [Google Scholar] [CrossRef]
- Mostowy, R.J.; Holt, K.E. Diversity-Generating Machines: Genetics of Bacterial Sugar-Coating. Trends Microbiol. 2018, 26, 1008–1021. [Google Scholar] [CrossRef]
- A Iwashkiw, J.; Fentabil, M.A.; Faridmoayer, A.; Mills, D.C.; Peppler, M.S.; Czibener, C.; Ciocchini, A.E.; Comerci, D.J.; Ugalde, J.E.; Feldman, M.F. Exploiting the Campylobacter jejuni protein glycosylation system for glycoengineering vaccines and diagnostic tools directed against brucellosis. Microb. Cell Factories 2012, 11, 13. [Google Scholar] [CrossRef] [PubMed]
- Dorneles, E.M.; Teixeira-Carvalho, A.; Araújo, M.S.; Sriranganathan, N.; Lage, A.P. Immune response triggered by Brucella abortus following infection or vaccination. Vaccine 2015, 33, 3659–3666. [Google Scholar] [CrossRef] [PubMed]
- Berti, F.; Adamo, R. Antimicrobial glycoconjugate vaccines: An overview of classic and modern approaches for protein modification. Chem. Soc. Rev. 2018, 47, 9015–9025. [Google Scholar] [CrossRef] [PubMed]
- Harding, C.M.; Feldman, M.F. Glycoengineering bioconjugate vaccines, therapeutics, and diagnostics in E. coli. Glycobiology 2019, 29, 519–529. [Google Scholar] [CrossRef] [PubMed]
- Hug, I.; Feldman, M.F. Analogies and homologies in lipopolysaccharide and glycoprotein biosynthesis in bacteria. Glycobiology 2010, 21, 138–151. [Google Scholar] [CrossRef]
- Colombo, C.; Pitirollo, O.; Lay, L. Recent Advances in the Synthesis of Glycoconjugates for Vaccine Development. Molecules 2018, 23, 1712. [Google Scholar] [CrossRef]
- Wacker, M.; Linton, D.; Hitchen, P.G.; Nita-Lazar, M.; Haslam, S.; North, S.J.; Panico, M.; Morris, H.R.; Dell, A.; Wren, B.W.; et al. N-Linked Glycosylation in Campylobacter jejuni and Its Functional Transfer into E. coli. Science 2002, 298, 1790–1793. [Google Scholar] [CrossRef]
- Ihssen, J.; Kowarik, M.; Dilettoso, S.; Tanner, C.; Wacker, M.; Thöny-Meyer, L. Production of glycoprotein vaccines in Escherichia coli. Microb. Cell Factories 2010, 9, 61. [Google Scholar] [CrossRef]
- Marshall, L.E.; Nelson, M.; Davies, C.H.; Whelan, A.O.; Jenner, M.C.; Moule, M.G.; Denman, C.; Cuccui, J.; Atkins, T.P.; Wren, B.W.; et al. An O-Antigen Glycoconjugate Vaccine Produced Using Protein Glycan Coupling Technology Is Protective in an Inhalational Rat Model of Tularemia. J. Immunol. Res. 2018, 2018, 1–12. [Google Scholar] [CrossRef]
- Wacker, M.; Wang, L.; Kowarik, M.; Dowd, M.; Lipowsky, G.; Faridmoayer, A.; Shields, K.; Park, S.; Alaimo, C.; Kelley, K.A.; et al. Prevention of Staphylococcus aureus infections by glycoprotein vaccines synthesized in Escherichia coli. J. Infect. Dis. 2013, 209, 1551–1561. [Google Scholar] [CrossRef] [PubMed]
- Herbert, J.; Kay, E.J.; Faustini, S.E.; Richter, A.; Abouelhadid, S.; Cuccui, J.; Wren, B.; Mitchell, T. Production and efficacy of a low-cost recombinant pneumococcal protein polysaccharide conjugate vaccine. Vaccine 2018, 36, 3809–3819. [Google Scholar] [CrossRef] [PubMed]
- Reglinski, M.; Ercoli, G.; Plumptre, C.; Kay, E.; Petersen, F.C.; Paton, J.C.; Wren, B.W.; Brown, J.S. A recombinant conjugated pneumococcal vaccine that protects against murine infections with a similar efficacy to Prevnar-13. Vaccines 2018, 3, 53. [Google Scholar] [CrossRef]
- Faridmoayer, A.; Fentabil, M.A.; Haurat, M.F.; Yi, W.; Woodward, R.; Wang, P.G.; Feldman, M.F. Extreme Substrate Promiscuity of the Neisseria Oligosaccharyl Transferase Involved in Protein O-Glycosylation. J. Boil. Chem. 2008, 283, 34596–34604. [Google Scholar] [CrossRef] [PubMed]
- Sun, P.; Pan, C.; Zeng, M.; Liu, B.; Liang, H.; Wang, D.; Liu, X.; Wang, B.; Lyu, Y.; Wu, J.; et al. Design and production of conjugate vaccines against S. Paratyphi A using an O-linked glycosylation system in vivo. Vaccines 2018, 3, 4. [Google Scholar] [CrossRef] [PubMed]
- Harding, C.M.; Nasr, M.A.; Scott, N.E.; Goyette-Desjardins, G.; Nothaft, H.; Mayer, A.E.; Chavez, S.M.; Huynh, J.P.; Kinsella, R.L.; Szymanski, C.M.; et al. A platform for glycoengineering a polyvalent pneumococcal bioconjugate vaccine using E. coli as a host. Nat. Commun. 2019, 10, 891. [Google Scholar] [CrossRef] [PubMed]
- Gu, W.; Wang, X.; Qiu, H.; Cui, B.; Zhao, S.; Zheng, H.; Xiao, Y.; Liang, J.; Duan, R.; Jing, H. Comparison of Cytokine Immune Responses to Brucella abortus and Yersinia enterocolitica Serotype O:9 Infections in BALB/c Mice. Infect. Immun. 2013, 81, 4392–4398. [Google Scholar] [CrossRef]
- Pan, C.; Sun, P.; Liu, B.; Liang, H.; Peng, Z.; Dong, Y.; Wang, D.; Liu, X.; Wang, B.; Zeng, M.; et al. Biosynthesis of Conjugate Vaccines Using an O-Linked Glycosylation System. mBio 2016, 7, e00443-16. [Google Scholar] [CrossRef]
- Baldauf, K.J.; Royal, J.M.; Hamorsky, K.T.; Matoba, N. Cholera Toxin B: One Subunit with Many Pharmaceutical Applications. Toxins 2015, 7, 974–996. [Google Scholar] [CrossRef]
- Chen, L.; Valentine, J.L.; Huang, C.-J.; Endicott, C.E.; Moeller, T.; Rasmussen, J.A.; Fletcher, J.R.; Boll, J.M.; Rosenthal, J.A.; Dobruchowska, J.; et al. Outer membrane vesicles displaying engineered glycotopes elicit protective antibodies. Proc. Natl. Acad. Sci. USA 2016, 113, E3609–E3618. [Google Scholar] [CrossRef]
- Sun, J.-B.; Czerkinsky, C.; Holmgren, J. Mucosally induced Immunological Tolerance, Regulatory T Cells and the Adjuvant Effect by Cholera Toxin B Subunit. Scand. J. Immunol. 2010, 71, 1–11. [Google Scholar] [CrossRef] [PubMed]
- Brandao, A.P.; Oliveira, F.S.; Carvalho, N.B.; Vieira, L.Q.; Azevedo, V.; Macedo, G.C.; Oliveira, S.C. Host Susceptibility to Brucella Abortus Infection Is More Pronounced in Ifn-Gamma Knockout Than Il-12/Beta2-Microglobulin Double-Deficient Mice. Clin. Dev. Immunol. 2012, 2012, 589494. [Google Scholar] [CrossRef] [PubMed]
- López-Santiago, R.; Sánchez-Argáez, A.B.; De Alba-Núñez, L.G.; Baltierra-Uribe, S.L.; Moreno-Lafont, M.C. Immune Response to Mucosal Brucella Infection. Front. Immunol. 2019, 10, 1759. [Google Scholar] [CrossRef] [PubMed]




© 2020 by the authors. Licensee MDPI, Basel, Switzerland. This article is an open access article distributed under the terms and conditions of the Creative Commons Attribution (CC BY) license (http://creativecommons.org/licenses/by/4.0/).
Share and Cite
Huang, J.; Pan, C.; Sun, P.; Feng, E.; Wu, J.; Zhu, L.; Wang, H. Application of an O-Linked Glycosylation System in Yersinia enterocolitica Serotype O:9 to Generate a New Candidate Vaccine against Brucella abortus. Microorganisms 2020, 8, 436. https://doi.org/10.3390/microorganisms8030436
Huang J, Pan C, Sun P, Feng E, Wu J, Zhu L, Wang H. Application of an O-Linked Glycosylation System in Yersinia enterocolitica Serotype O:9 to Generate a New Candidate Vaccine against Brucella abortus. Microorganisms. 2020; 8(3):436. https://doi.org/10.3390/microorganisms8030436
Chicago/Turabian StyleHuang, Jing, Chao Pan, Peng Sun, Erling Feng, Jun Wu, Li Zhu, and Hengliang Wang. 2020. "Application of an O-Linked Glycosylation System in Yersinia enterocolitica Serotype O:9 to Generate a New Candidate Vaccine against Brucella abortus" Microorganisms 8, no. 3: 436. https://doi.org/10.3390/microorganisms8030436
APA StyleHuang, J., Pan, C., Sun, P., Feng, E., Wu, J., Zhu, L., & Wang, H. (2020). Application of an O-Linked Glycosylation System in Yersinia enterocolitica Serotype O:9 to Generate a New Candidate Vaccine against Brucella abortus. Microorganisms, 8(3), 436. https://doi.org/10.3390/microorganisms8030436

