Dietary Changes Are Associated with Seasonal Restructuring of the Gut Microbiome in Cervus nippon kopschi
Abstract
1. Introduction
2. Materials and Methods
2.1. Fecal Sample Collection
2.2. DNA Extraction
2.3. 16S rRNA Gene Amplicon Sequencing
2.4. Diet DNA Metabarcoding
2.5. Reference Plant DNA Libraries
2.6. DNA Metabarcoding Sequence Analysis
2.7. Microbiota Community Analysis
2.8. Environmental Factors and Chemical Composition Analysis
2.9. Statistical Analysis
3. Results
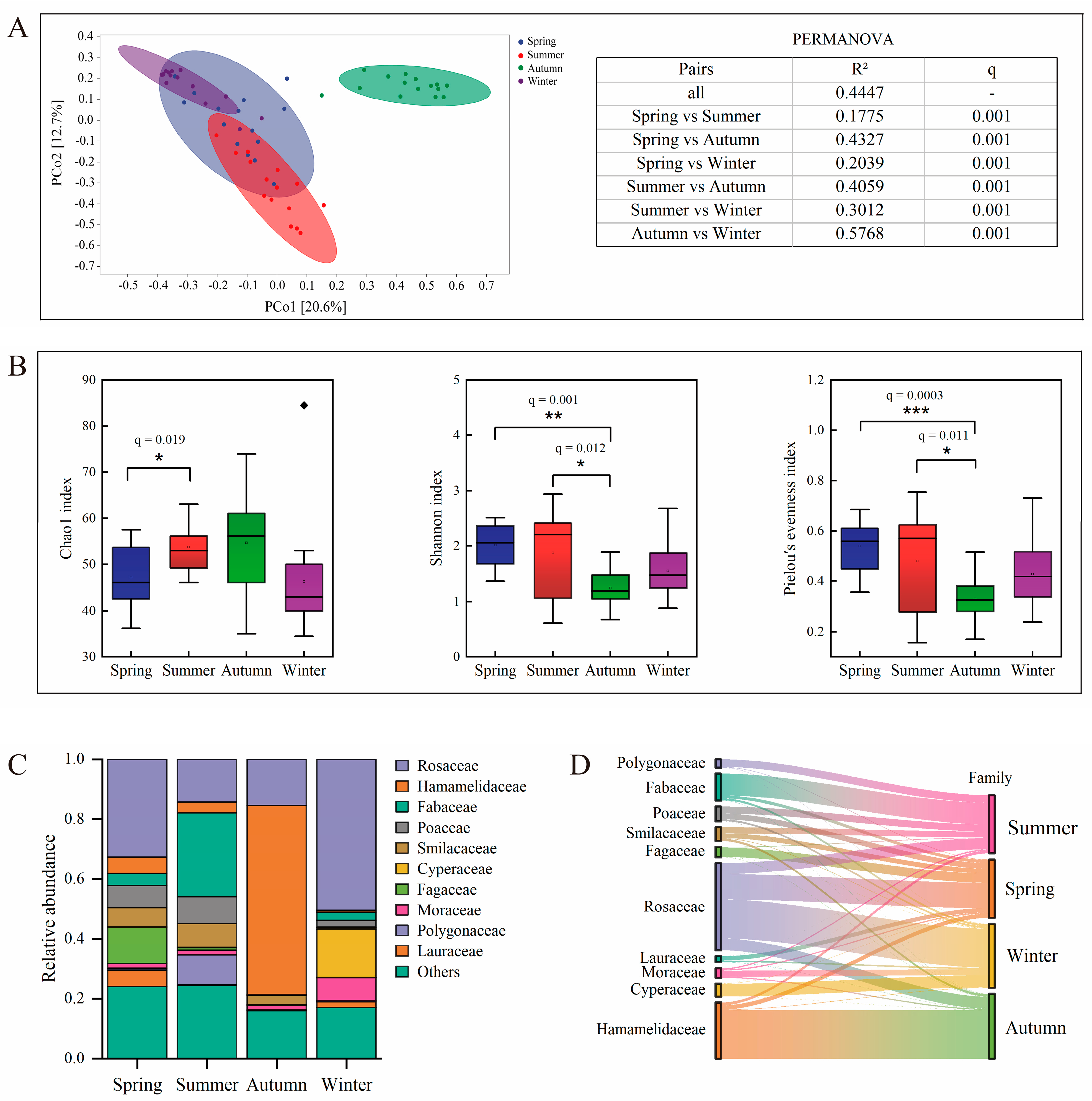
3.1. Diet Diversity and Composition Across Seasons
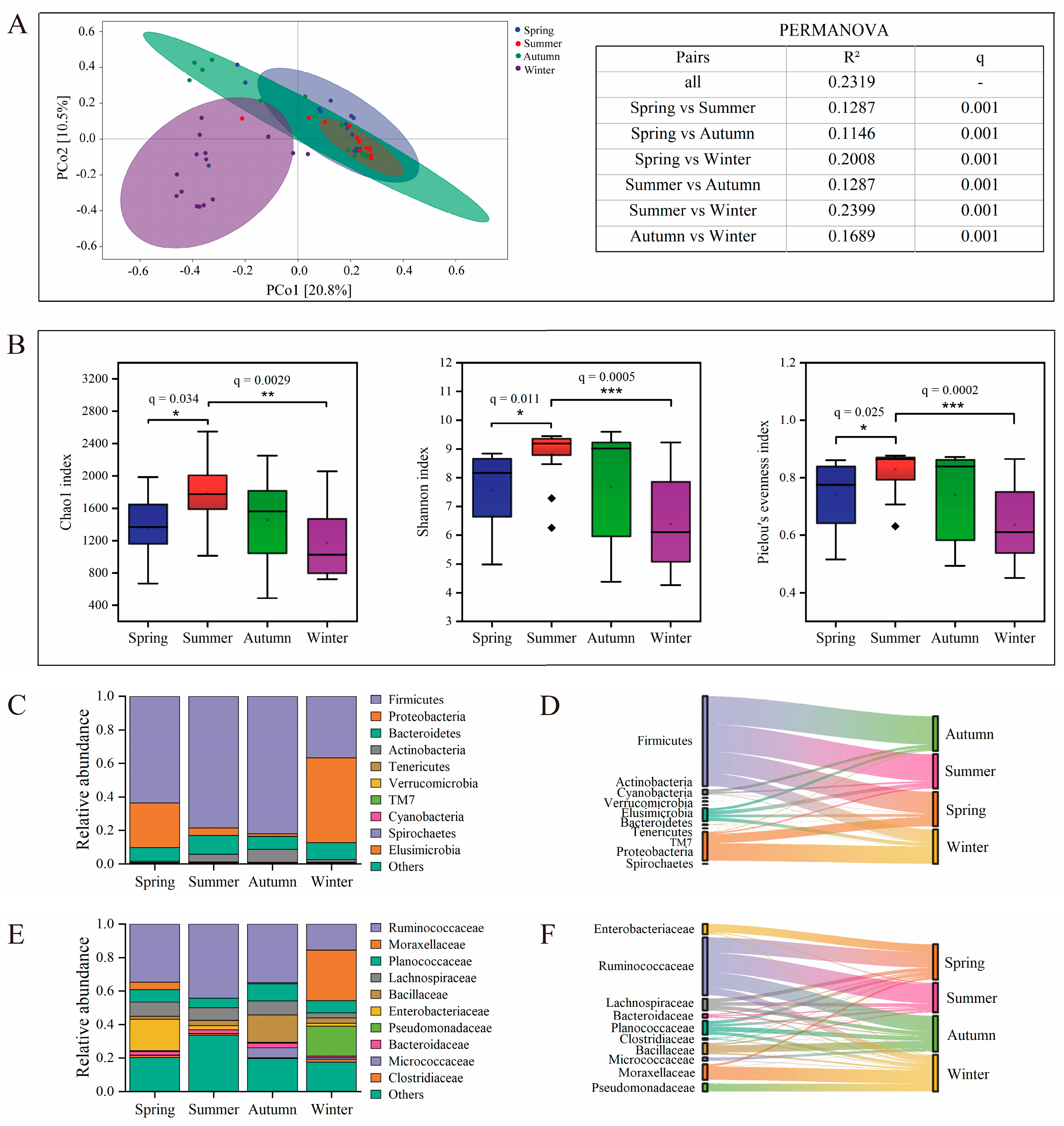
3.2. Gut Microbiota Diversity and Composition Across Seasons
3.3. Effects of Environmental Factors on the Seasonal Variation in Gut Microbiota
3.4. Seasonal Variation in Gut Microbial Function
3.5. Seasonal Variation in Major Nutrient Metabolic Pathways
4. Discussion
4.1. The Diet-Microbiome Axis as a Driver of Seasonal Adaptation
4.2. Functional Reprogramming for Seasonal Energy Homeostasis
4.3. Implications for Conservation and Wildlife Management
4.4. Limitations and Future Directions
5. Conclusions
Supplementary Materials
Author Contributions
Funding
Institutional Review Board Statement
Informed Consent Statement
Data Availability Statement
Acknowledgments
Conflicts of Interest
References
- Loh, J.; Mak, W.; Tan, L.; Ng, C.; Chan, H.; Yeow, S.; Foo, J.; Ong, Y.; How, C.; Khaw, K. Microbiota-gut-brain axis and its therapeutic applications in neurodegenerative diseases. Signal Transduct. Target. Ther. 2024, 9, 37. [Google Scholar] [CrossRef]
- Zhuang, M.M.; Zhang, X.; Cai, J. Microbiota-gut-brain axis: Interplay between microbiota, barrier function and lymphatic system. Gut Microbes 2024, 16, 2302311. [Google Scholar] [CrossRef]
- Ross, F.C.; Patangia, D.; Grimaud, G.; Lavella, A.; Dempsey, E.M.; Ross, R.; Stanton, C. The interplay between diet and the gut microbiome: Implications for health and disease. Nat. Rev. Microbiol. 2024, 22, 671–686. [Google Scholar] [CrossRef]
- Sawhney, S.S.; Thänert, R.; Thänert, A.; Hall-Moore, C.; Ndao, I.; Mahmud, B.; Warner, B.B.; Tarr, P.I.; Dantas, G. Gut microbiome evolution from infancy to 8 years of age. Nat. Med. 2025, 31, 2004–2015. [Google Scholar] [CrossRef] [PubMed]
- Morais, L.H.; Schreiber, H.L.; Mazmanian, S.K. The gut microbiota-brain axis in behaviour and brain disorders. Nat. Rev. Microbiol. 2021, 19, 241–255. [Google Scholar] [CrossRef]
- Portincasa, P.; Bonfrate, L.; Vacca, M.; Angelis, M.; Farella, I.; Lanza, E.; Khalil, M.; Wang, D.Q.; Sperandio, M.; Ciaula, A. Gut microbiota and short chain fatty acids: Implications in glucose homeostasis. Int. J. Mol. Sci. 2022, 23, 1105. [Google Scholar] [CrossRef]
- Rädecker, N.; Pogoreutz, C.; Voolstra, C.R.; Wiedenmann, J.; Wild, C. Nitrogen cycling in corals: The key to understanding holobiont functioning? Trends Microbiol. 2015, 23, 490–497. [Google Scholar] [CrossRef] [PubMed]
- Smet, A.; Kupcinskas, J.; Link, A.; Hold, G.L.; Bornschein, J. The role of microbiota in gastrointestinal cancer and cancer treatment: Chance or curse? Cell. Mol. Gastroenterol. Hepatol. 2022, 13, 857–874. [Google Scholar] [CrossRef]
- Schirmer, M.; Kumar, V.; Netea, M.G.; Xavier, R. The causes and consequences of variation in human cytokine production in health. Curr. Opin. Immunol. 2018, 54, 50–58. [Google Scholar] [CrossRef] [PubMed]
- Kartzinel, T.R.; Hsing, J.C.; Musili, P.M.; Brown, B.R.P.; Pringle, R.M. Covariation of diet and gut microbiome in African megafauna. Proc. Natl. Acad. Sci. USA 2019, 116, 23588–23590. [Google Scholar] [CrossRef]
- Davenport, E.R.; Mizrahi-Man, O.; Michelini, K.; Barreiro, L.B.; Ober, C.; Gilad, Y. Seasonal variation in human gut microbiome composition. PLoS ONE 2014, 9, e91217. [Google Scholar] [CrossRef] [PubMed]
- Liukkonen, M.; Muriel, J.; Martínez-Padilla, J.; Nord, A.; Pakanen, V.M.; Rosivall, B.; Tilgar, V.; Oers, K.; Grond, K.; Ruuskanen, S. Seasonal and environmental factors contribute to the variation in the gut microbiome: A large-scale study of a small bird. J. Anim. Ecol. 2024, 93, 1475–1492. [Google Scholar] [CrossRef] [PubMed]
- Jacobsen, C.; Vidal, A.; Hazan, S. Assessing seasonal variations in gut microbiome composition: A comparative study of summer and winter profiles. Am. J. Gastroenterol. 2024, 119, S461. [Google Scholar] [CrossRef]
- Orkin, J.D.; Campos, F.A.; Myers, M.S.; Hernandez, S.E.; Guadamuz, A.; Melin, A.D. Seasonality of the gut microbiota of free-ranging white-faced capuchins in a tropical dry forest. ISME J. 2019, 13, 183–196. [Google Scholar] [CrossRef]
- Zhang, M.Y.; Wang, X.C.; Yao, H.; Shen, Y.; Teng, Y.; Garber, P.A.; Pan, H.J.; Li, M. Plasticity of the gut microbiome of golden snub-nosed monkeys (Rhinopithecus roxellana) in response to seasonal variation in diet. npj Biofilms Microbiomes 2025, 11, 24. [Google Scholar] [CrossRef] [PubMed]
- Li, Q.; Fei, H.L.; Luo, Z.H.; Gao, S.M.; Wang, P.D.; Lan, L.Y.; Zhao, X.F.; Huang, L.N.; Fan, P.F. Gut microbiome responds compositionally and functionally to the seasonal diet variations in wild gibbons. npj Biofilms Microbiomes 2023, 9, 36. [Google Scholar] [CrossRef]
- Wu, Q.; Wang, X.; Ding, Y.; Hu, Y.; Nie, Y.; Wei, W.; Ma, S.; Yan, L.; Zhu, L.; Wei, F. Seasonal variation in nutrient utilization shapes gut microbiome structure and function in wild giant pandas. Proc. R. Soc. B 2017, 284, 20171630. [Google Scholar] [CrossRef]
- Góngora, E.; Elliott, K.H.; Whyte, L. Gut microbiome is affected by inter-sexual and inter-seasonal variation in diet for thick-billed murres (Uria lomvia). Sci. Rep. 2021, 11, 13731. [Google Scholar] [CrossRef]
- Ferguson, L.V.; Dhakal, P.; Lebenzon, J.E.; Heinrichs, D.E.; Carol, B.; Sinclair, B.J. Seasonal shifts in the insect gut microbiome are concurrent with changes in cold tolerance and immunity. Funct. Ecol. 2018, 32, 2357–2368. [Google Scholar] [CrossRef]
- Cao, Z.M.; Wang, D.D.; Cui, Y.Z.; Huang, F.X.; Liu, Y.Q.; Dai, J.; Wu, W.G.; Dai, Z.J.; Xie, J.L.; Zhu, X.T.; et al. Diet, nutrient characteristics and gut microbiome between summer and winter drive adaptive strategies of East China sika deer (Cervus nippon kopschi) in the Yangtze River basin. BMC Microbiol. 2025, 25, 4. [Google Scholar] [CrossRef]
- Sun, X.; Lv, F.Y.; Hu, X.Q.; Tian, J.; Yang, R.J.; Yao, J.; Huang, Z.Q.; Zhai, J.C. Geographical variation of diet composition of Cervus nippon kopschi in Jiangxi, China based on DNA metabarcoding. Animals 2025, 15, 940. [Google Scholar] [CrossRef]
- Li, R.F.; Wang, D.D.; Cao, Z.M.; Liu, Y.Q.; Wu, W.G.; Liu, W.H.; Zhan, J.W.; Xu, Y.T. DNA metabarcoding reveals diet diversity and niche partitioning by two sympatric herbivores in summer. PeerJ 2024, 12, e17387. [Google Scholar] [CrossRef]
- Cao, Z.M.; Wang, D.D.; Hu, X.L.; He, J.T.; Liu, Y.Q.; Liu, W.H.; Zhan, J.W.; Bao, Z.C.; Guo, C.C.; Xu, Y.T. Comparison and association of winter diets and gut microbiota using trnL and 16S rRNA gene sequencing for three herbivores in Taohongling, China. Glob. Ecol. Conserv. 2024, 53, e03043. [Google Scholar] [CrossRef]
- Wang, D.D.; Hu, X.L.; Li, M.L.; Liu, J.; Tang, M.; Liu, W.H.; Zhan, J.W.; Xu, Y.T.; Zhang, W.W. Diet composition and interspecific niche of Taohongling Sika deer (Cervus nippon kopschi) and its sympatric Reeve’s muntjac (Muntiacus reevesi) and Chinese hare (Lepus sinensis) in winter (Animalia, Mammalia). ZooKeys 2023, 1149, 17–36. [Google Scholar] [CrossRef]
- Martin, M. Cutadapt removes adapter sequences from high-throughput sequencing reads. EMBnet. J. 2011, 17, 10–12. [Google Scholar] [CrossRef]
- Callahan, B.J.; McMurdie, P.J.; Rosen, M.J.; Han, A.W.; Johnson, A.J.A.; Holmes, S.P. DADA2: High-resolution sample inference from Illumina amplicon data. Nat. Methods 2016, 13, 581–583. [Google Scholar] [CrossRef]
- AOAC International. Official Methods of Analysis, 18th ed.; AOAC International: Gaithersburg, MD, USA, 2010; Available online: https://www.studocu.com/en-ca/document/the-university-of-british-columbia/research-methods/official-methods-of-analysis-of-aoac-international-18th-ed-2005/134752343 (accessed on 5 February 2026).
- Van Soest, P.V.; Robertson, J.; Lewis, B.A. Methods for dietary fiber, neutral detergent fiber, and nonstarch polysaccharides in relation to animal nutrition. J. Dairy Sci. 1991, 74, 3583–3597. [Google Scholar] [CrossRef]
- Popp, M.; Hann, S.; Koellensperger, G. Environmental application of elemental speciation analysis based on liquid or gas chromatography hyphenated to inductively coupled plasma mass spectrometry—A review. Anal. Chim. Acta 2010, 668, 114–129. [Google Scholar] [CrossRef] [PubMed]
- Jaccard, P. Nouvelles recherches sur la distribution florale. Bull. Soc. Vaudoise Sci. Nat. 1908, 44, 223–270. [Google Scholar] [CrossRef]
- Kageyama, S.; Inoue, R.; Park, J.; Hosomi, K.; Yumioka, H.; Suka, T.; Teramoto, K.; Syauki, A.Y.; Doi, M.; Sakaue, H.; et al. Changes in the fecal gut microbiome of home healthcare patients with disabilities through consumption of malted rice amazake. Physiol. Genom. 2023, 55, 647–653. [Google Scholar] [CrossRef] [PubMed]
- McArdle, B.H.; Anderson, M.J. Fitting multivariate models to community data: A comment on distance-based redundancy analysis. Ecology 2001, 82, 290–297. [Google Scholar] [CrossRef]
- Huson, D.H.; Mitra, S.; Ruscheweyh, H.J.; Weber, N.; Schuster, S.C. Integrative analysis of environmental sequences using MEGAN4. Genome Res. 2011, 21, 1552–1560. [Google Scholar] [CrossRef]
- Asnicar, F.; Weingart, G.; Tickle, T.L.; Huttenhower, C.; Segata, N. Compact graphical representation of phylogenetic data and metadata with GraPhlAn. PeerJ 2015, 3, e1029. [Google Scholar] [CrossRef]
- Fernandes, A.; Oliveira, A.; Soares, R.; Barata, P. The effects of ionizing radiation on gut microbiota, a systematic review. Nutrients 2021, 13, 3025. [Google Scholar] [CrossRef]
- Shin, N.R.; Whon, T.W.; Bae, J.W. Proteobacteria: Microbial signature of dysbiosis in gut microbiota. Trends Biotechnol. 2015, 33, 496–503. [Google Scholar] [CrossRef]
- Xing, W.Y.; Yu, J.; Cui, S.H.; Liu, L.; Zhi, Y.X.; Zhang, T.; Zhou, J.J. Analysis of the correlation between gut microbiome imbalance and the development of endometrial cancer based on metagenomics. Medicine 2024, 103, e39656. [Google Scholar] [CrossRef] [PubMed]
- Rossa, M.; Serrano, E.; Carvalho, J.; Fernández, N.; López-Olvera, J.R.; Garel, M.; Santos, J.P.V.; Ramanzin, M.; Anderwald, P.; Freschi, P.; et al. Predicting fiber content in herbivore fecal samples using amultispecies NIRS model. PLoS ONE 2025, 20, e0317145. [Google Scholar] [CrossRef]
- Li, L.; Shen, F.J.; Jie, X.D.; Zhang, L.; Yan, G.Q.; Wu, H.L.; Huang, Y.; Hou, R.; Yue, B.S.; Zhang, X.Y. Comparative transcriptomics and methylomics reveal adaptive responses of digestive and metabolic genes to dietary shift in giant and red pandas. Genes 2022, 13, 1446. [Google Scholar] [CrossRef] [PubMed]
- Freschi, P.; Fascetti, S.; Riga, F.; Rizzardini, G.; Musto, M.; Cosentino, C. Feeding preferences of the Italian roe deer (Capreolus capreolus italicus Festa, 1925) in a coastal mediterranean environment. Animals 2021, 11, 308. [Google Scholar] [CrossRef] [PubMed]
- Tang, L.P.; Gao, Y.Y.; Yan, L.P.; Jia, H.P.; Chu, H.J.; Ma, X.P.; He, L.; Wang, X.T.; Li, K.; Hu, D.F.; et al. Comparative analysis of microbiome metagenomics in reintroduced wild horses and resident asiatic wild asses in the gobi desert steppe. Microorganisms 2022, 10, 1166. [Google Scholar] [CrossRef]
- Yan, Z.; Yao, Y.; Xu, Q.; He, X.; Zhou, X.Y.; Wang, H.R. Dietary microbiota-mediated shifts in gut microbial ecology and pathogen interactions in giant pandas (Ailuropoda melanoleuca). Commun. Biol. 2025, 8, 105. [Google Scholar] [CrossRef]
- Wang, Q.Y.; Huang, J.; Liu, S.; Wang, C.Y.; Jin, Y.X.; Lai, H.; Tu, W.Q. Aberrant hepatic lipid metabolism associated with gut microbiota dysbiosis triggers hepatotoxicity of novel PFOS alternatives in adult zebrafish. Environ. Int. 2022, 166, 107360. [Google Scholar] [CrossRef]
- Guo, N.; Wu, Q.F.; Shi, F.Y.; Niu, J.H.; Zhang, T.; Degen, A.; Fang, Q.G.; Ding, L.M.; Shang, Z.H.; Zhang, Z.G.; et al. Seasonal dynamics of diet-gut microbiota interaction in adaptation of yaks to life at high altitude. npj Biofilms Microbiomes 2021, 7, 38. [Google Scholar] [CrossRef] [PubMed]
- Fan, C.; Zhang, L.Z.; Jia, S.G.; Tang, X.J.; Fu, H.B.; Li, W.J.; Liu, C.F.; Zhang, H.; Cheng, Q.; Zhang, Y.M. Seasonal variations in the composition and functional profiles of gut microbiota reflect dietary changes in plateau pikas. Integr. Zool. 2022, 17, 379–395. [Google Scholar] [CrossRef] [PubMed]
- Gao, S.M.; Fei, H.L.; Li, Q.; Lan, L.Y.; Huang, L.N.; Fan, P.F. Eco-evolutionary dynamics of gut phageome in wild gibbons (Hoolock tianxing) with seasonal diet variations. Nat. Commun. 2024, 15, 5025. [Google Scholar] [CrossRef] [PubMed]





Disclaimer/Publisher’s Note: The statements, opinions and data contained in all publications are solely those of the individual author(s) and contributor(s) and not of MDPI and/or the editor(s). MDPI and/or the editor(s) disclaim responsibility for any injury to people or property resulting from any ideas, methods, instructions or products referred to in the content. |
© 2026 by the authors. Licensee MDPI, Basel, Switzerland. This article is an open access article distributed under the terms and conditions of the Creative Commons Attribution (CC BY) license.
Share and Cite
Zhang, Y.; Zhang, T.; Zhang, M.; Jia, Y.; Huang, X. Dietary Changes Are Associated with Seasonal Restructuring of the Gut Microbiome in Cervus nippon kopschi. Microorganisms 2026, 14, 674. https://doi.org/10.3390/microorganisms14030674
Zhang Y, Zhang T, Zhang M, Jia Y, Huang X. Dietary Changes Are Associated with Seasonal Restructuring of the Gut Microbiome in Cervus nippon kopschi. Microorganisms. 2026; 14(3):674. https://doi.org/10.3390/microorganisms14030674
Chicago/Turabian StyleZhang, Yang, Tianxiang Zhang, Manyu Zhang, Yumeng Jia, and Xiaofeng Huang. 2026. "Dietary Changes Are Associated with Seasonal Restructuring of the Gut Microbiome in Cervus nippon kopschi" Microorganisms 14, no. 3: 674. https://doi.org/10.3390/microorganisms14030674
APA StyleZhang, Y., Zhang, T., Zhang, M., Jia, Y., & Huang, X. (2026). Dietary Changes Are Associated with Seasonal Restructuring of the Gut Microbiome in Cervus nippon kopschi. Microorganisms, 14(3), 674. https://doi.org/10.3390/microorganisms14030674

