Bacillus velezensis BY6 Controls Armillaria Root Rot in Poplar by Reshaping Rhizosphere–Phyllosphere Microbiomes and Inducing Systemic Resistance
Abstract
1. Introduction
2. Materials and Methods
2.1. Source of Strains and Plant Material
2.2. Disease Index Assessment
2.3. Enzymatic Activity Assay
2.4. Gene Expression Analysis by Quantitative Methods
2.5. Rhizosphere and Phyllosphere Microbial Community Analysis
2.6. Statistical Analysis
3. Results
3.1. Disease Index Assessment
3.2. Enzyme Activities (CAT, PAL, POD)
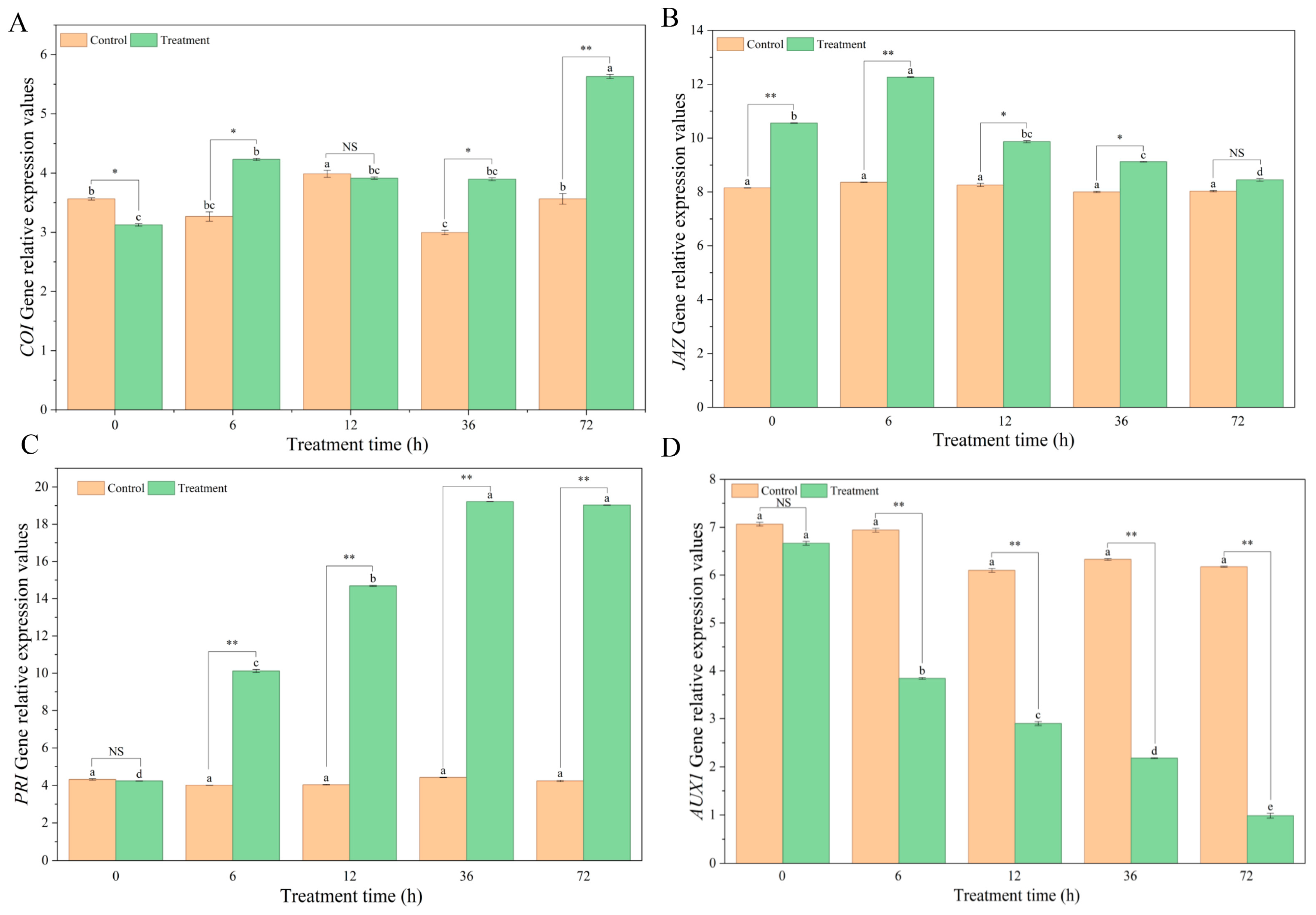
3.3. Gene Expression Patterns (COI1, JAZ, PR1, AUX1)
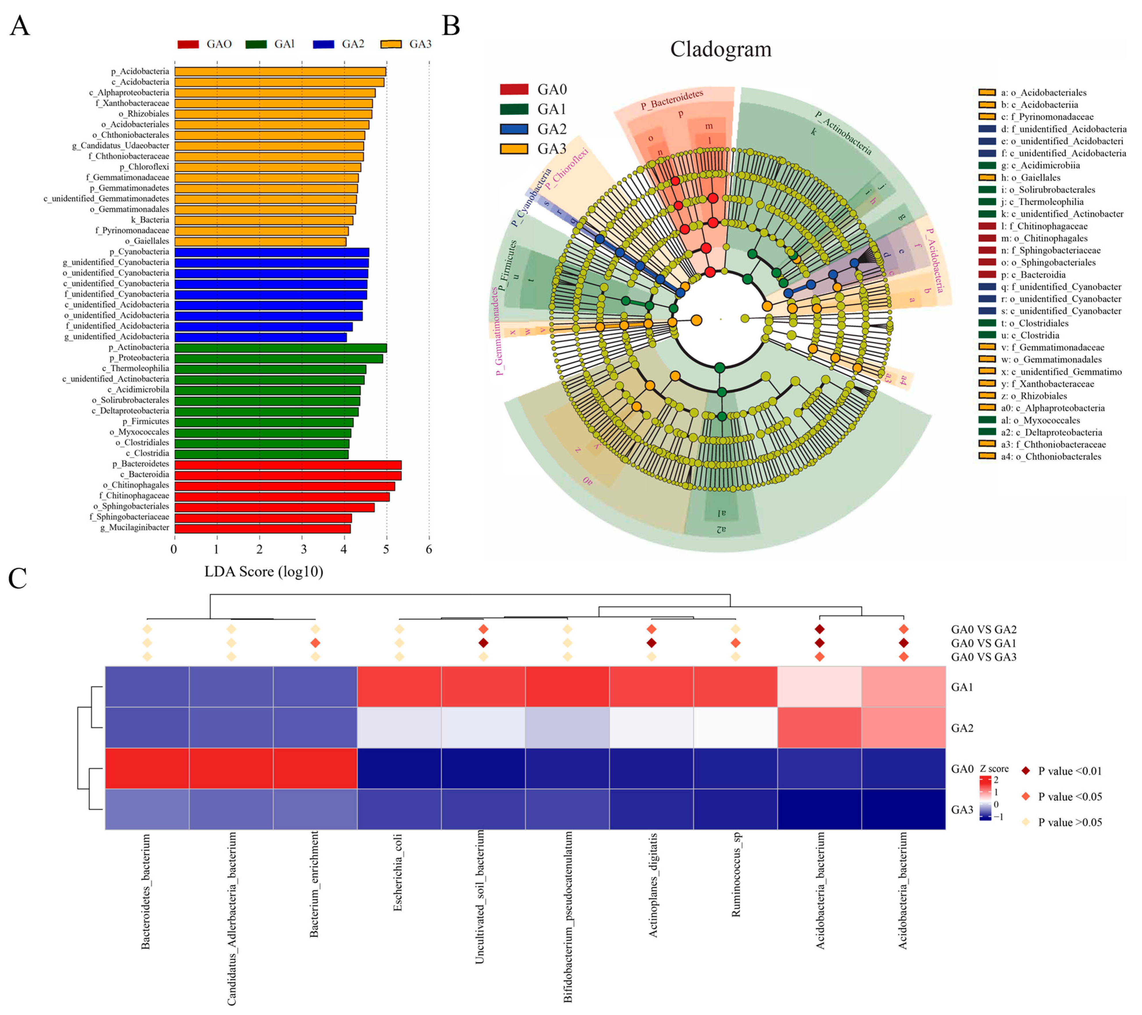
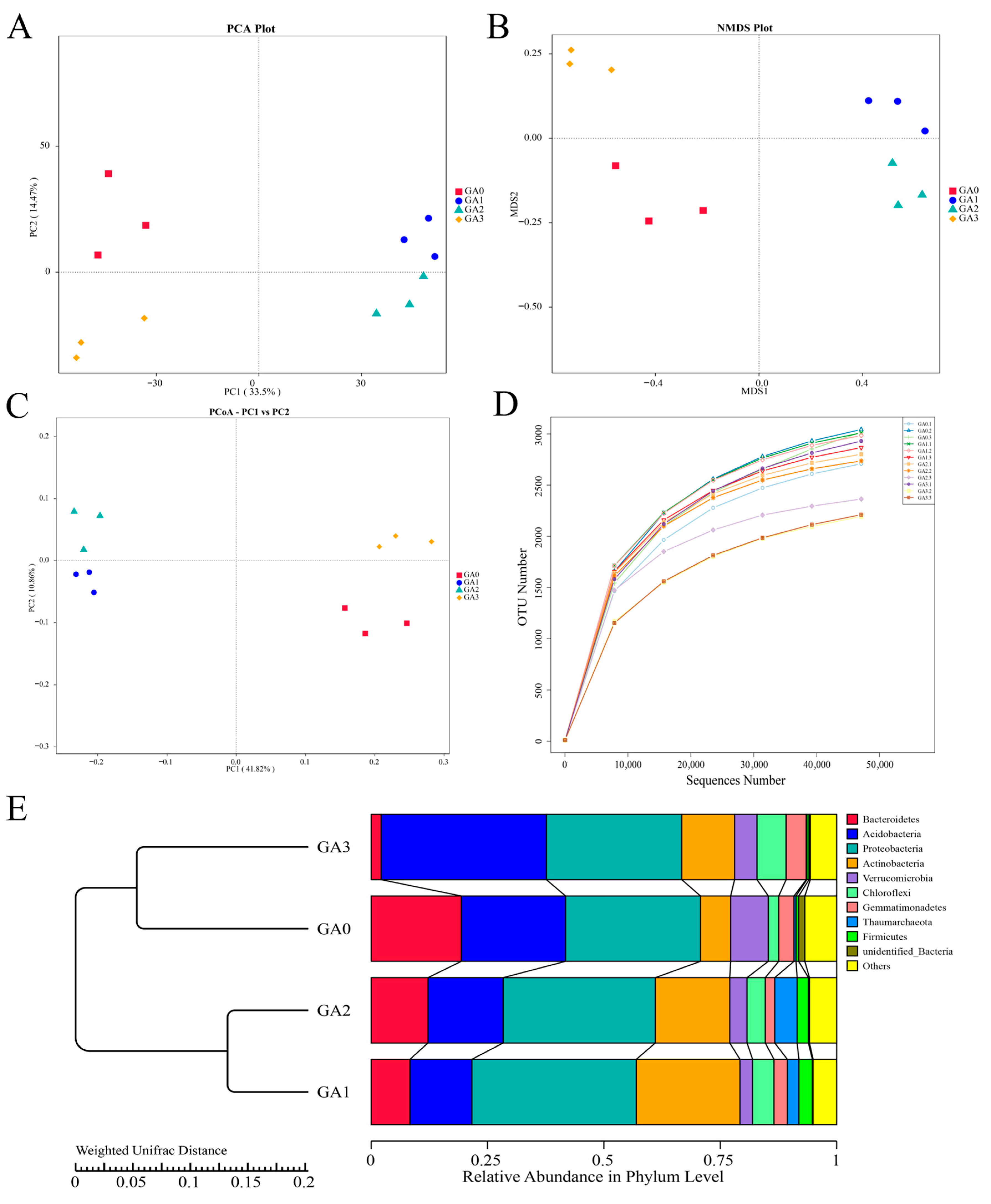
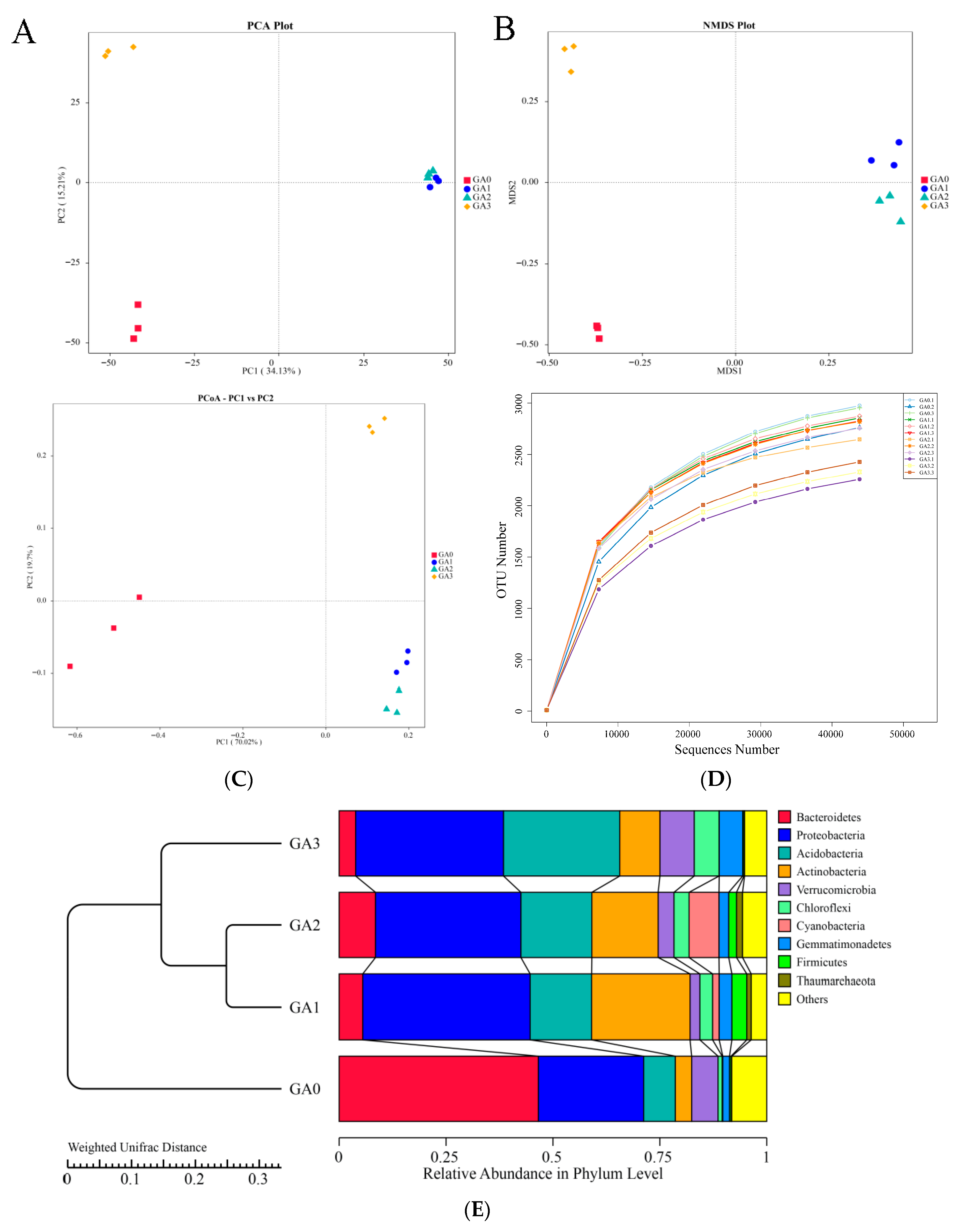
3.4. Rhizosphere Microbial Community Analysis
4. Discussion
5. Conclusions
Author Contributions
Funding
Institutional Review Board Statement
Informed Consent Statement
Data Availability Statement
Acknowledgments
Conflicts of Interest
References
- Zhang, P.; Xin, H.; van der Lee, T. Tree Pathogens Armillaria solidipes Influence the Biocontrol Activity of Bacillus velezensis BY6. Biol. Control 2023, 179, 105176. [Google Scholar] [CrossRef]
- Zhang, P.; Kong, M.R.; Xie, G.Q.; van der Lee, T.; Wang, L.H.; Xing, Y.Q. X-ray Computed Tomography (CT) Scanning Is a Non-Destructive and Modern Technique to Identify and Assess the Characteristics of Armillaria solidipes Pathogen Infections in Poplar Roots. Forests 2022, 13, 1963. [Google Scholar] [CrossRef]
- Adaskaveg, J.E.; Förster, H.; Wade, L.; Thompson, D.F.; Connell, J.H. Efficacy of Sodium Tetrathiocarbonate and Propiconazole in Managing Armillaria Root Rot of Almond on Peach Rootstock. Plant Dis. 1999, 83, 240–246. [Google Scholar] [CrossRef] [PubMed]
- Ohr, H.D.; Munnecke, D.E. Effects of Methyl Bromide on Antibiotic Production by Armillaria mellea. Trans. Br. Mycol. Soc. 1974, 62, 62–65. [Google Scholar] [CrossRef]
- Rosskopf, E.; Di Gioia, F.; Vincent, I.; Hong, J.S.; Zhao, X. Impacts of the Ban on the Soil-Applied Fumigant Methyl Bromide. Phytopathology 2024, 114, 1161–1175. [Google Scholar] [CrossRef]
- Zuhair, H.M.; Rashad, Y.M.; Shabana, Y.M. Enhancing Tomato Resilience: Bacillus sp. H2R10 Stimulates Defense Responses and Promotes Plant Growth Against Fusarium wilt. J. Plant Pathol. 2025, 108, 575–591. [Google Scholar] [CrossRef]
- Spantidos, T.N.; Douka, D.; Katinakis, P.; Venieraki, A. Genomic Insights into Plant Growth Promotion and Biocontrol of Bacillus velezensis Amfr20, an Olive Tree Endophyte. Horticulturae 2025, 11, 384. [Google Scholar] [CrossRef]
- Zhang, P.; Diao, J.; Xie, G.Q.; Ma, L.; Wang, L.H. A Complete Genome Sequence of the Wood Stem Endophyte Bacillus velezensis BY6 Strain Possessing Plant Growth-Promoting and Antifungal Activities. Biomed. Res. Int. 2021, 2021, 3904120. [Google Scholar] [CrossRef]
- Kushmitha, B.; Ashraf, S.; Nakkeeran, S.; Johnson, I.; Saranya, N.; Mahendra, K.; Raish, M. Whole Genome Sequencing of Rice Endophyte Bacillus paralicheniformis NB Stem 4: A Potential Biocontrol Agent for the Suppression of Pearl Millet Blast Disease. Physiol. Mol. Plant Pathol. 2025, 138, 102663. [Google Scholar] [CrossRef]
- Murugavel, K.; Karthikeyan, G.; Raveendran, M.; Sendhilvel, V.; Sudha, A.; Karthiba, L.; Rajendran, L. Insights in to the Genome Sequence of an Endophytic Bacillus amyloliquefaciens (TNOB22) from Tea and its Promising Biocontrol Activity Against Major Diseases of Tea. Physiol. Mol. Plant Pathol. 2025, 138, 102680. [Google Scholar] [CrossRef]
- Yu, Z.; Wang, D.S.; Zhang, B.; Mao, H.C.; Wang, Z.; Yan, Z.G.; Tao, C.Y.; Deng, X.H.; Shen, Q.R.; Li, R. Bacillus velezensis SQR9 Promotes Plant Growth Through Colonization and Rhizosphere-phyllosphere Bacteria Interaction. Environ. Microbiol. Rep. 2024, 16, e13250. [Google Scholar] [CrossRef] [PubMed]
- Caporaso, J.G.; Kuczynski, J.; Stombaugh, J.; Bittinger, K.; Bushman, F.D.; Costello, E.K.; Fierer, N.; Peña, A.G.; Goodrich, J.K.; Gordon, J.I.; et al. QIIME Allows Analysis of High-Throughput Community Sequencing Data. Nat. Methods 2010, 7, 335–336. [Google Scholar] [CrossRef] [PubMed]
- Yin, C.T.; Vargas, J.; Schlatter, D.C.; Hagerty, C.H.; Hulbert, S.H.; Paulitz, T.C. Rhizosphere Community Selection Reveals Bacteria Associated with Reduced Root Disease. Microbiome 2021, 9, 86. [Google Scholar] [CrossRef]
- Ma, S.Q.; Chen, Q.R.; Zheng, Y.F.; Ren, T.T.; He, R.; Cheng, L.R.; Zou, P.; Jing, C.L.; Zhang, C.S.; Li, Y.Q. A Tale for Two Roles: Root-secreted Methyl Ferulate Inhibits P. nicotianae and Enriches the Rhizosphere Bacillus Against Black Shank Disease in Tobacco. Microbiome 2025, 13, 33. [Google Scholar] [CrossRef]
- Fu, Y.; Luan, J.; Shi, J.; Tang, W.; Li, X.; Yu, Z.; Yang, F. Alteration of the Rhizosphere Microbiota and Growth Performance of Barley Infected with Fusarium graminearum and Screening of an Antagonistic Bacterial Strain (Bacillus amyloliquefaciens). Microorganisms 2025, 13, 1010. [Google Scholar] [CrossRef]
- Zhang, P.; Xie, G.Q.; Wang, L.H.; Xing, Y.Q. Bacillus velezensis BY6 Promotes Growth of Poplar and Improves Resistance Contributing to the Biocontrol of Armillaria solidipes. Microorganisms 2022, 10, 2472. [Google Scholar] [CrossRef]
- Magoc, T.; Salzberg, S.L. FLASH: Fast Length Adjustment of Short Reads to Improve Genome Assemblies. Bioinformatics 2011, 27, 2957–2963. [Google Scholar] [CrossRef]
- Rognes, T.; Flouri, T.; Nichols, B.; Quince, C.; Mahé, F. VSEARCH: A Versatile Open Source Tool for Metagenomics. PeerJ 2016, 4, e2584. [Google Scholar] [CrossRef] [PubMed]
- Zanetti, M.E.; Blanco, F.; Ferrari, M.; Ariel, F.; Benoit, M.; Niebel, A.; Crespi, M. Epigenetic Control During Root Development and Symbiosis. Plant Physiol. 2024, 196, 697–710. [Google Scholar] [CrossRef]
- Liu, H.W.; Li, J.Y.; Carvalhais, L.C.; Percy, C.D.; Verma, J.P.; Schenk, P.M.; Singh, B.K. Evidence for the Plant Recruitment of Beneficial Microbes to Suppress Soil-borne Pathogens. New Phytol. 2021, 229, 2873–2885. [Google Scholar] [CrossRef]
- Vacheron, J.; Desbrosses, G.; Bouffaud, M.L.; Touraine, B.; Moenne-Loccoz, Y.; Muller, D.; Legendre, L.; Wisniewski-Dyé, F.; Prigent-Combaret, C. Plant Growth-promoting Rhizobacteria and Root System Functioning. Front. Plant Sci. 2013, 4, 356. [Google Scholar] [CrossRef]
- Sahoo, A.; Satapathy, K.B.; Panigrahi, G.K. Ectopic Expression of Disease Resistance Protein Promotes Resistance Against Pathogen Infection and Drought Stress in Arabidopsis. Physiol. Mol. Plant Pathol. 2023, 124, 101949. [Google Scholar] [CrossRef]
- Chung, H.S.; Cooke, T.F.; Depew, C.L.; Patel, L.C.; Ogawa, N.; Kobayashi, Y.; Howe, G.A. Alternative Splicing Expands the Repertoire of Dominant JAZ Repressors of Jasmonate Signaling. Plant J. 2010, 63, 613–622. [Google Scholar] [CrossRef] [PubMed]
- Karasov, T.L.; Chae, E.; Herman, J.J.; Bergelson, J. Mechanisms to Mitigate the Trade-Off between Growth and Defense. Plant Cell 2017, 29, 666–680. [Google Scholar] [CrossRef]
- Tang, J.Y.; Chen, H.B.; Lin, H.T.; Hung, Y.C.; Xie, H.L.; Chen, Y.H. Acidic Electrolyzed Water Treatment Delayed Fruit Disease Development of Harvested Longans Through Inducing the Disease Resistance and Maintaining the ROS Metabolism Systems. Postharvest Biol. Technol. 2021, 171, 111349. [Google Scholar] [CrossRef]
- Roy, N.; Choi, K.; Khan, R.; Lee, S.W. Culturing Simpler and Bacterial Wilt Suppressive Microbial Communities from Tomato Rhizosphere. Plant Pathol. J. 2019, 35, 362–371. [Google Scholar] [CrossRef]
- Beltramino, M.; Landoni, S.; Grbich, M.; Vuletic, E.; Bressano, M.; Orio, A.A. Screening of Soil Bacteria from Cotton Cultivated Fields Reveals Actinobacteria as the Main Group of Isolates with Antagonistic Activity Against the Oomycete Pythium ultimum in Vitro. Eur. J. Plant Pathol. 2025, 171, 111–117. [Google Scholar] [CrossRef]
- Woodhall, J.W.; Brown, L.; Harrington, M.; Murdock, M.; Pizolotto, C.A.; Wharton, P.S.; Duellman, K. Anastomosis Groups of Rhizoctonia solani and Binucleate Rhizoctonia Associated with Potatoes in Idaho. Plant Dis. 2022, 106, 3127–3132. [Google Scholar] [CrossRef]
- Pennington, S.K.; Shikano, I. Changes in Tomato Plant Anti-herbivore Defences after Soil Application of a Biofungicide Containing Bacillus subtilis (Serenade ASO). Biocontrol Sci. Technol. 2024, 34, 718–735. [Google Scholar] [CrossRef]
- Kiesewalter, H.T.; Lozano-Andrade, C.N.; Wibowo, M.; Strube, M.L.; Maróti, G.; Snyder, D.; Jorgensen, T.S.; Larsen, T.O.; Cooper, V.S.; Weber, T.; et al. Genomic and Chemical Diversity of Bacillus subtilis Secondary Metabolites against Plant Pathogenic Fungi. Msystems 2021, 6, e00770-20. [Google Scholar] [CrossRef] [PubMed]
- He, Z.; Zhu, F.; Sun, S.Z.; Zhang, Y.; Min, R.; Yang, H.X.; Xu, L.M.; Yin, D.K.; Xu, W.F. Genomic and Functional Characterization of the Pantoea ananatis nfd35 Strain, A Potential Biocontrol Agent of Anthracnose Disease in Trichosanthes kirilowii Maxim. Physiol. Mol. Plant Pathol. 2025, 138, 102683. [Google Scholar] [CrossRef]
- Lee, J.U.; Jung, W.K.; Ahsan, S.M.; Jung, H.Y.; Choi, H.W. Identification of Pantoea ananatis Strain BCA19 as a Potential Biological Control Agent Against Erwinia amylovora. Front. Microbiol. 2024, 15, 1493430. [Google Scholar] [CrossRef] [PubMed]









Disclaimer/Publisher’s Note: The statements, opinions and data contained in all publications are solely those of the individual author(s) and contributor(s) and not of MDPI and/or the editor(s). MDPI and/or the editor(s) disclaim responsibility for any injury to people or property resulting from any ideas, methods, instructions or products referred to in the content. |
© 2026 by the authors. Licensee MDPI, Basel, Switzerland. This article is an open access article distributed under the terms and conditions of the Creative Commons Attribution (CC BY) license.
Share and Cite
Shahzaib, Y.; Zhong, T.; Yang, H.; Xin, Y.; Liu, S.; Wu, K.; Zhang, P. Bacillus velezensis BY6 Controls Armillaria Root Rot in Poplar by Reshaping Rhizosphere–Phyllosphere Microbiomes and Inducing Systemic Resistance. Microorganisms 2026, 14, 612. https://doi.org/10.3390/microorganisms14030612
Shahzaib Y, Zhong T, Yang H, Xin Y, Liu S, Wu K, Zhang P. Bacillus velezensis BY6 Controls Armillaria Root Rot in Poplar by Reshaping Rhizosphere–Phyllosphere Microbiomes and Inducing Systemic Resistance. Microorganisms. 2026; 14(3):612. https://doi.org/10.3390/microorganisms14030612
Chicago/Turabian StyleShahzaib, Yasin, Tingliang Zhong, Hongying Yang, Yanxue Xin, Siyu Liu, Kailong Wu, and Ping Zhang. 2026. "Bacillus velezensis BY6 Controls Armillaria Root Rot in Poplar by Reshaping Rhizosphere–Phyllosphere Microbiomes and Inducing Systemic Resistance" Microorganisms 14, no. 3: 612. https://doi.org/10.3390/microorganisms14030612
APA StyleShahzaib, Y., Zhong, T., Yang, H., Xin, Y., Liu, S., Wu, K., & Zhang, P. (2026). Bacillus velezensis BY6 Controls Armillaria Root Rot in Poplar by Reshaping Rhizosphere–Phyllosphere Microbiomes and Inducing Systemic Resistance. Microorganisms, 14(3), 612. https://doi.org/10.3390/microorganisms14030612

