Coxiella burnetii Strains Elicit Distinct Inflammatory Responses in Human Macrophages
Abstract
1. Introduction
2. Materials and Methods
2.1. RNA Sequencing and Pathway Analysis
2.2. Cytokine Secretion Assay
2.3. Single-Cell RNA Sequencing
3. Results
3.1. Macrophage Gene Expression Varied Between C. burnetii Infections
3.2. C. burnetii Activates Macrophage Proinflammatory Pathways
3.3. Macrophage Polarization Varied Between C. burnetii Isolates
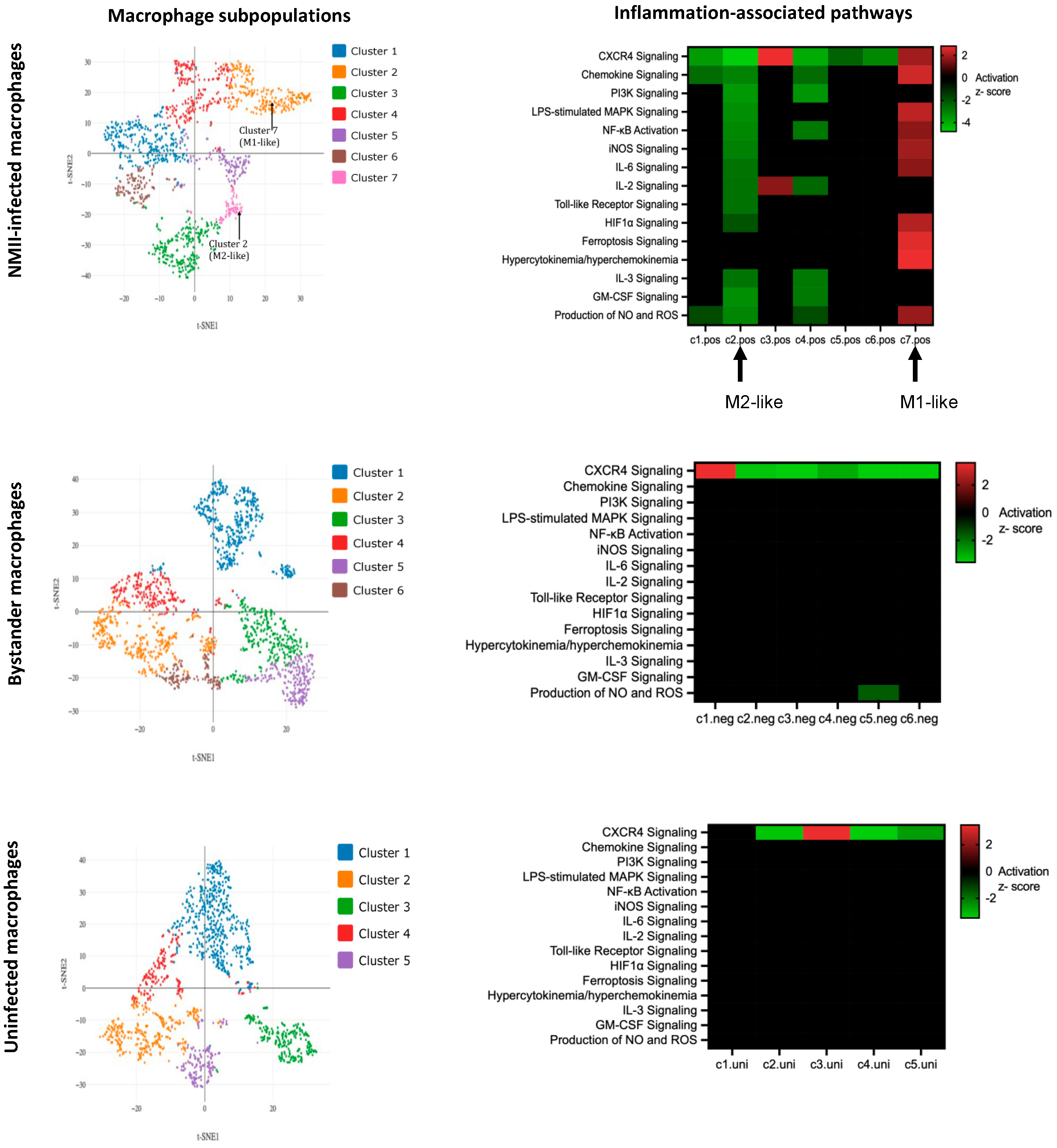
3.4. Single-Cell Sequencing Show Heterogenous Macrophage Response to NMII Infection
4. Discussion
Supplementary Materials
Author Contributions
Funding
Institutional Review Board Statement
Informed Consent Statement
Data Availability Statement
Conflicts of Interest
References
- Graham, J.G.; MacDonald, L.J.; Hussain, S.K.; Sharma, U.M.; Kurten, R.C.; Voth, D.E. Virulent Coxiella burnetii pathotypes productively infect primary human alveolar macrophages. Cell. Microbiol. 2013, 15, 1012–1025. [Google Scholar] [CrossRef]
- Marriott, H.M.; Dockrell, D.H. The role of the macrophage in lung disease mediated by bacteria. Exp. Lung Res. 2007, 33, 493–505. [Google Scholar] [CrossRef]
- Gopal, R.; Monin, L.; Slight, S.; Uche, U.; Blanchard, E.; Fallert Junecko, B.A.; Ramos-Payan, R.; Stallings, C.L.; Reinhart, T.A.; Kolls, J.K.; et al. Unexpected role for IL-17 in protective immunity against hypervirulent Mycobacterium tuberculosis HN878 infection. PLoS Pathog. 2014, 10, e1004099. [Google Scholar] [CrossRef] [PubMed]
- Kimizuka, Y.; Kimura, S.; Saga, T.; Ishii, M.; Hasegawa, N.; Betsuyaku, T.; Iwakura, Y.; Tateda, K.; Yamaguchi, K. Roles of interleukin-17 in an experimental Legionella pneumophila pneumonia model. Infect. Immun. 2012, 80, 1121–1127. [Google Scholar] [CrossRef] [PubMed]
- Sun, L.; Wang, L.; Moore, B.B.; Zhang, S.; Xiao, P.; Decker, A.M.; Wang, H.-L. IL-17: Balancing Protective Immunity and Pathogenesis. J. Immunol. Res. 2023, 2023, 3360310. [Google Scholar] [CrossRef] [PubMed]
- Larson, C.L.; Martinez, E.; Beare, P.A.; Jeffrey, B.; Heinzen, R.A.; Bonazzi, M. Right on Q: Genetics begin to unravel Coxiella burnetii host cell interactions. Future Microbiol. 2016, 11, 919–939. [Google Scholar] [CrossRef]
- van Schaik, E.J.; Chen, C.; Mertens, K.; Weber, M.M.; Samuel, J.E. Molecular pathogenesis of the obligate intracellular bacterium Coxiella burnetii. Nat. Rev. Microbiol. 2013, 11, 561–573. [Google Scholar] [CrossRef]
- Voth, D.E.; Heinzen, R.A. Lounging in a lysosome: The intracellular lifestyle of Coxiella burnetii. Cell. Microbiol. 2007, 9, 829–840. [Google Scholar] [CrossRef]
- Tan, T.; Heller, J.; Firestone, S.; Stevenson, M.; Wiethoelter, A. A systematic review of global Q fever outbreaks. One Health 2024, 18, 100667. [Google Scholar] [CrossRef]
- Van den Brom, R.; van Engelen, E.; Roest, H.I.J.; van der Hoek, W.; Vellema, P. Coxiella burnetii infections in sheep or goats: An opinionated review. Vet. Microbiol. 2015, 181, 119–129. [Google Scholar] [CrossRef]
- Beare, P.A.; Unsworth, N.; Andoh, M.; Voth, D.E.; Omsland, A.; Gilk, S.D.; Williams, K.P.; Sobral, B.W.; Kupko, J.J.; Porcella, S.F.; et al. Comparative genomics reveal extensive transposon-mediated genomic plasticity and diversity among potential effector proteins within the genus Coxiella. Infect. Immun. 2009, 77, 642–656. [Google Scholar] [CrossRef]
- Samuel, J.E.; Frazier, M.E.; Mallavia, L.P. Correlation of plasmid type and disease caused by Coxiella burnetii. Infect. Immun. 1985, 49, 775–779. [Google Scholar] [CrossRef] [PubMed]
- Tesfamariam, M.; Binette, P.; Cockrell, D.; Beare, P.A.; Heinzen, R.A.; Shaia, C.; Long, C.M. Characterization of Coxiella burnetii Dugway Strain Host-Pathogen Interactions in vivo. Microorganisms 2022, 10, 2261. [Google Scholar] [CrossRef] [PubMed]
- Millar, J.A.; Beare, P.A.; Moses, A.S.; Martens, C.A.; Heinzen, R.A.; Raghavan, R. Whole-Genome Sequence of Coxiella burnetii Nine Mile RSA439 (Phase II, Clone 4), a Laboratory Workhorse Strain. Genome Announc 2017, 5, e00471-17. [Google Scholar] [CrossRef] [PubMed]
- Graham, J.G.; Winchell, C.G.; Kurten, R.C.; Voth, D.E. Development of an Ex Vivo Tissue Platform To Study the Human Lung Response to Coxiella burnetii. Infect. Immun. 2016, 84, 1438–1445. [Google Scholar] [CrossRef]
- Love, M.I.; Huber, W.; Anders, S. Moderated estimation of fold change and dispersion for RNA-seq data with DESeq2. Genome Biol. 2014, 15, 550. [Google Scholar] [CrossRef]
- Sachan, M.; Brann, K.R.; Fullerton, M.S.; Voth, D.E.; Raghavan, R. MicroRNAs Contribute to Host Response to Coxiella burnetii. Infect. Immun. 2023, 91, e0019922. [Google Scholar] [CrossRef]
- Krämer, A.; Green, J.; Pollard, J.; Tugendreich, S. Causal analysis approaches in Ingenuity Pathway Analysis. Bioinformatics 2014, 30, 523–530. [Google Scholar] [CrossRef]
- Li, C.; Menoret, A.; Farragher, C.; Ouyang, Z.; Bonin, C.; Holvoet, P.; Vella, A.T.; Zhou, B. Single cell transcriptomics based-MacSpectrum reveals novel macrophage activation signatures in diseases. JCI Insight 2019, 5, e126453. [Google Scholar] [CrossRef]
- Omsland, A.; Beare, P.A.; Hill, J.; Cockrell, D.C.; Howe, D.; Hansen, B.; Samuel, J.E.; Heinzen, R.A. Isolation from animal tissue and genetic transformation of Coxiella burnetii are facilitated by an improved axenic growth medium. Appl. Environ. Microbiol. 2011, 77, 3720–3725. [Google Scholar] [CrossRef]
- Moses, A.S.; Millar, J.A.; Bonazzi, M.; Beare, P.A.; Raghavan, R. Horizontally Acquired Biosynthesis Genes Boost Coxiella burnetii’s Physiology. Front. Cell. Infect. Microbiol. 2017, 7, 174. [Google Scholar] [CrossRef]
- Martinez, E.; Cantet, F.; Fava, L.; Norville, I.; Bonazzi, M. Identification of OmpA, a Coxiella burnetii protein involved in host cell invasion, by multi-phenotypic high-content screening. PLoS Pathog. 2014, 10, e1004013. [Google Scholar] [CrossRef]
- Zheng, G.X.Y.; Terry, J.M.; Belgrader, P.; Ryvkin, P.; Bent, Z.W.; Wilson, R.; Ziraldo, S.B.; Wheeler, T.D.; McDermott, G.P.; Zhu, J.; et al. Massively parallel digital transcriptional profiling of single cells. Nat. Commun. 2017, 8, 14049. [Google Scholar] [CrossRef]
- McGeachy, M.J.; Cua, D.J.; Gaffen, S.L. The IL-17 Family of Cytokines in Health and Disease. Immunity 2019, 50, 892–906. [Google Scholar] [CrossRef] [PubMed]
- Amatya, N.; Garg, A.V.; Gaffen, S.L. IL-17 Signaling: The Yin and the Yang. Trends Immunol. 2017, 38, 310–322. [Google Scholar] [CrossRef]
- Raimondo, A.; Lembo, S.; Di Caprio, R.; Donnarumma, G.; Monfrecola, G.; Balato, N.; Ayala, F.; Balato, A. Psoriatic cutaneous inflammation promotes human monocyte differentiation into active osteoclasts, facilitating bone damage. Eur. J. Immunol. 2017, 47, 1062–1074. [Google Scholar] [CrossRef] [PubMed]
- Cheung, P.F.Y.; Wong, C.K.; Lam, C.W.K. Molecular mechanisms of cytokine and chemokine release from eosinophils activated by IL-17A, IL-17F, and IL-23: Implication for Th17 lymphocytes-mediated allergic inflammation. J. Immunol. 2008, 180, 5625–5635. [Google Scholar] [CrossRef] [PubMed]
- Maertzdorf, J.; Osterhaus, A.D.M.E.; Verjans, G.M.G.M. IL-17 expression in human herpetic stromal keratitis: Modulatory effects on chemokine production by corneal fibroblasts. J. Immunol. 2002, 169, 5897–5903. [Google Scholar] [CrossRef]
- Qian, Y.; Kang, Z.; Liu, C.; Li, X. IL-17 signaling in host defense and inflammatory diseases. Cell. Mol. Immunol. 2010, 7, 328–333. [Google Scholar] [CrossRef]
- Jones, C.E.; Chan, K. Interleukin-17 stimulates the expression of interleukin-8, growth-related oncogene-alpha, and granulocyte-colony-stimulating factor by human airway epithelial cells. Am. J. Respir. Cell Mol. Biol. 2002, 26, 748–753. [Google Scholar] [CrossRef]
- Chung, Y.; Yamazaki, T.; Kim, B.-S.; Zhang, Y.; Reynolds, J.M.; Martinez, G.J.; Chang, S.H.; Lim, H.; Birkenbach, M.; Dong, C. Epstein Barr virus-induced 3 (EBI3) together with IL-12 negatively regulates T helper 17-mediated immunity to Listeria monocytogenes infection. PLoS Pathog. 2013, 9, e1003628. [Google Scholar] [CrossRef]
- Clemente, T.M.; Mulye, M.; Justis, A.V.; Nallandhighal, S.; Tran, T.M.; Gilk, S.D. Coxiella burnetii Blocks Intracellular Interleukin-17 Signaling in Macrophages. Infect. Immun. 2018, 86. [Google Scholar] [CrossRef]
- Clemente, T.M.; Augusto, L.; Angara, R.K.; Gilk, S.D. Coxiella burnetii actively blocks IL-17-induced oxidative stress in macrophages. bioRxiv 2023. [Google Scholar] [CrossRef]
- Chen, L.; Deng, H.; Cui, H.; Fang, J.; Zuo, Z.; Deng, J.; Li, Y.; Wang, X.; Zhao, L. Inflammatory responses and inflammation-associated diseases in organs. Oncotarget 2018, 9, 7204–7218. [Google Scholar] [CrossRef]
- Viola, A.; Munari, F.; Sánchez-Rodríguez, R.; Scolaro, T.; Castegna, A. The metabolic signature of macrophage responses. Front. Immunol. 2019, 10, 1462. [Google Scholar] [CrossRef]
- Lin, Y.; Ritchea, S.; Logar, A.; Slight, S.; Messmer, M.; Rangel-Moreno, J.; Guglani, L.; Alcorn, J.F.; Strawbridge, H.; Park, S.M.; et al. Interleukin-17 is required for T helper 1 cell immunity and host resistance to the intracellular pathogen Francisella tularensis. Immunity 2009, 31, 799–810. [Google Scholar] [CrossRef] [PubMed]
- Gu, F.-M.; Li, Q.-L.; Gao, Q.; Jiang, J.-H.; Zhu, K.; Huang, X.-Y.; Pan, J.-F.; Yan, J.; Hu, J.-H.; Wang, Z.; et al. IL-17 induces AKT-dependent IL-6/JAK2/STAT3 activation and tumor progression in hepatocellular carcinoma. Mol. Cancer 2011, 10, 150. [Google Scholar] [CrossRef] [PubMed]
- Luo, T.; Dunphy, P.S.; Lina, T.T.; McBride, J.W. Ehrlichia chaffeensis Exploits Canonical and Noncanonical Host Wnt Signaling Pathways To Stimulate Phagocytosis and Promote Intracellular Survival. Infect. Immun. 2015, 84, 686–700. [Google Scholar] [CrossRef]
- Amaral, E.P.; Costa, D.L.; Namasivayam, S.; Riteau, N.; Kamenyeva, O.; Mittereder, L.; Mayer-Barber, K.D.; Andrade, B.B.; Sher, A. A major role for ferroptosis in Mycobacterium tuberculosis-induced cell death and tissue necrosis. J. Exp. Med. 2019, 216, 556–570. [Google Scholar] [CrossRef] [PubMed]







| Disclaimer/Publisher’s Note: The statements, opinions and data contained in all publications are solely those of the individual author(s) and contributor(s) and not of MDPI and/or the editor(s). MDPI and/or the editor(s) disclaim responsibility for any injury to people or property resulting from any ideas, methods, instructions or products referred to in the content. | 
© 2025 by the authors. Licensee MDPI, Basel, Switzerland. This article is an open access article distributed under the terms and conditions of the Creative Commons Attribution (CC BY) license (https://creativecommons.org/licenses/by/4.0/).
Share and Cite
Sachan, M.; Dragan, A.; Adhvaryu, H.; Voth, D.E.; Raghavan, R. Coxiella burnetii Strains Elicit Distinct Inflammatory Responses in Human Macrophages. Pathogens 2025, 14, 1101. https://doi.org/10.3390/pathogens14111101
Sachan M, Dragan A, Adhvaryu H, Voth DE, Raghavan R. Coxiella burnetii Strains Elicit Distinct Inflammatory Responses in Human Macrophages. Pathogens. 2025; 14(11):1101. https://doi.org/10.3390/pathogens14111101
Chicago/Turabian StyleSachan, Madhur, Amanda Dragan, Het Adhvaryu, Daniel E. Voth, and Rahul Raghavan. 2025. "Coxiella burnetii Strains Elicit Distinct Inflammatory Responses in Human Macrophages" Pathogens 14, no. 11: 1101. https://doi.org/10.3390/pathogens14111101
APA StyleSachan, M., Dragan, A., Adhvaryu, H., Voth, D. E., & Raghavan, R. (2025). Coxiella burnetii Strains Elicit Distinct Inflammatory Responses in Human Macrophages. Pathogens, 14(11), 1101. https://doi.org/10.3390/pathogens14111101
 
        


