Molecular Epidemiology of Hepatitis D Virus in the North-East Region of Romania
Abstract
1. Introduction
2. Materials and Methods
2.1. Ethics
2.2. Study Population
2.3. Serological Testing
2.4. Nucleic Acid Tests
2.5. Sequencing Method
2.6. Sequence Editing and Phylogenetic Analysis
2.7. Statistical Analysis
3. Results
3.1. Baseline Characteristics of the Patients in the Study
HBV and HDV Viremia
3.2. Clinical Aspects of Chronically Infected HDV Patients
3.3. HDV Genotyping
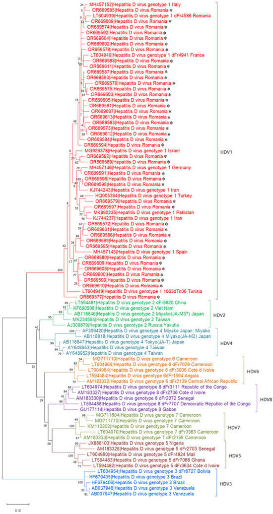
3.3.1. HDV Sequencing and Phylogenetic Analysis
3.3.2. Evolutionary Analysis—Phylogenetic Three Clustering
3.3.3. Associations between Paraclinical and Clinical Data with Genotype
4. Discussion
4.1. HDV-RNA and HBV-DNA Viremias
4.2. Clinical Aspects of the Patients in Our Cohort
4.3. HDV Genotyping
5. Conclusions
Supplementary Materials
Author Contributions
Funding
Institutional Review Board Statement
Informed Consent Statement
Data Availability Statement
Acknowledgments
Conflicts of Interest
References
- Giovanna, F.; Bortolotti, F.; Francesco, D. Natural history of chronic hepatitis B: Special emphasis on disease progression and prognostic factors. J. Hepatol. 2008, 48, 335–352. [Google Scholar] [CrossRef]
- Negro, F. Hepatitis D Virus Coinfection and Superinfection. Cold Spring Harb. Perspect. Med. 2014, 4, a02150. [Google Scholar] [CrossRef] [PubMed]
- Botelho-Souza, L.F.; Vasconcelos, M.P.A.; Dos Santos, A.D.O.; Salcedo, J.M.V.; Vieira, D.S. Hepatitis delta: Virological and clinical aspects. Virol. J. 2017, 14, 177. [Google Scholar] [CrossRef] [PubMed]
- Miao, Z.; Zhang, S.; Ou, X.; Li, S.; Ma, Z.; Wang, W.; Peppelenbosch, M.P.; Liu, J.; Pan, Q. Estimating the Global Prevalence, Disease Progression, and Clinical Outcome of Hepatitis Delta Virus Infection. J. Infect. Dis. 2020, 221, 1677–1687. [Google Scholar] [CrossRef]
- Niro, G.A.; Smedile, A.; Ippolito, A.M.; Ciancio, A.; Fontana, R.; Olivero, A.; Valvano, M.R.; Abate, M.L.; Gioffreda, D.; Caviglia, G.P.; et al. Outcome of chronic delta hepatitis in Italy: A long-term cohort study. J. Hepatol. 2010, 53, 834–840. [Google Scholar] [CrossRef]
- Buti, M.; Homs, M.; Rodriguez-Frias, F.; Funalleras, G.; Jardí, R.; Sauleda, S.; Tabernero, D.; Schaper, M.; Esteban, R. Clinical outcome of acute and chronic hepatitis delta over time: A long-term follow-up study. J. Viral Hepat. 2011, 18, 434–442. [Google Scholar] [CrossRef]
- Farci, P.; Roskams, T.; Chessa, L.; Peddis, G.; Mazzoleni, A.P.; Scioscia, R.; Serra, G.; Lai, M.E.; Loy, M.; Caruso, L.; et al. Long-term benefit of interferon α therapy of chronic hepatitis D: Regression of advanced hepatic fibrosis. Gastroenterology 2004, 126, 1740–1749. [Google Scholar] [CrossRef]
- Abbas, Z.; Afzal, R. Life cycle and pathogenesis of hepatitis D virus: A review. World J. Hepatol. 2013, 5, 666–675. [Google Scholar] [CrossRef]
- Le Gal, F.; Brichler, S.; Drugan, T.; Alloui, C.; Roulot, D.; Pawlotsky, J.-M.; Dény, P.; Gordien, E. Genetic diversity and worldwide distribution of the deltavirus genus: A study of 2,152 clinical strains. Hepatology 2017, 66, 1826–1841. [Google Scholar] [CrossRef]
- Rizzetto, M. Hepatitis D Virus: Introduction and Epidemiology. Cold Spring Harb. Perspect. Med. 2015, 5, a021576. [Google Scholar] [CrossRef]
- Hughes, S.A.; Wedemeyer, H.; Harrison, P.M. Hepatitis delta virus. Lancet 2011, 378, 73–85. [Google Scholar] [CrossRef] [PubMed]
- Gomes-Gouvêa, M.S.; Soares, M.C.P.; Bensabath, G.; de Carvalho-Mello, I.M.V.G.; Brito, E.M.F.; Souza, O.S.C.; Queiroz, A.T.L.; Carrilho, F.J.; Pinho, J.R.R. Hepatitis B virus and hepatitis delta virus genotypes in outbreaks of fulminant hepatitis (Labrea black fever) in the western Brazilian Amazon region. J. Gen. Virol. 2009, 90, 2638–2643. [Google Scholar] [CrossRef] [PubMed]
- Su, C.W.; Huang, Y.H.; Huo, T.I.; Shih, H.H.; Sheen, I.J.; Chen, S.W.; Lee, P.C.; Lee, S.D.; Wu, J.C. Genotypes and Viremia of Hepatitis B and D Viruses Are Associated With Outcomes of Chronic Hepatitis D Patients. Gastroenterology 2006, 130, 1625–1635. [Google Scholar] [CrossRef] [PubMed]
- Iloeje, U.H.; Yang, H.I.; Su, J.; Jen, C.L.; You, S.L.; Chen, C.J. Predicting cirrhosis risk based on the level of circulating hepatitis B viral load. Gastroenterology 2006, 130, 678–686. [Google Scholar] [CrossRef] [PubMed]
- Flink, H.J.; Van Zonneveld, M.; Hansen, B.E.; De Man, R.A.; Schalm, S.W.; Janssen, H.L.A. Treatment with Peg-interferon α-2b for HBeAg-positive chronic hepatitis B: HBsAg loss is associated with HBV genotype. Am. J. Gastroenterol. 2006, 101, 297–303. [Google Scholar] [CrossRef]
- Rizzetto, M.; Ciancio, A. Epidemiology of hepatitis D. Semin. Liver Dis. 2012, 32, 211–219. [Google Scholar] [CrossRef]
- Karimzadeh, H.; Usman, Z.; Frishman, D.; Roggendorf, M. Genetic diversity of hepatitis D virus genotype-1 in Europe allows classification into subtypes. J. Viral Hepat. 2019, 26, 900–910. [Google Scholar] [CrossRef]
- Le Gal, F.; Badur, S.; Hawajri, N.A.; Akyüz, F.; Kaymakoglu, S.; Brichler, S.; Zoulim, F.; Gordien, E.; Gault, E.; Dény, P. Current hepatitis delta virus type 1 (HDV1) infections in central and eastern Turkey indicate a wide genetic diversity that is probably linked to different HDV1 origins. Arch. Virol. 2012, 157, 647–659. [Google Scholar] [CrossRef]
- Han, M.; Littlejohn, M.; Yuen, L.; Edwards, R.; Devi, U.; Bowden, S.; Ning, Q.; Locarnini, S.; Jackson, K. Molecular epidemiology of hepatitis delta virus in the Western Pacific region. J. Clin. Virol. 2014, 61, 34–39. [Google Scholar] [CrossRef]
- Demirel, A.; Uraz, S.; Deniz, Z.; Daglilar, E.; Basar, O.; Tahan, V.; Ozaras, R. Epidemiology of hepatitis D virus infection in Europe: Is it vanishing? J. Viral. Hepat. 2024, 31, 120–128. [Google Scholar] [CrossRef]
- Salpini, R.; Piermatteo, L.; Torre, G.; D’Anna, S.; Khan, S.; Duca, L.; Bertoli, A.; La Frazia, S.; Malagnino, V.; Teti, E.; et al. Prevalence of hepatitis D virus infection in Central Italy has remained stable across the last 2 decades with dominance of subgenotypes 1 and characterized by elevated viral replication. Int. J. Infect. Dis. 2024, 138, 1–9. [Google Scholar] [CrossRef] [PubMed]
- Charre, C.; Regue, H.; Dény, P.; Josset, L.; Chemin, I.; Zoulim, F.; Scholtes, C. Improved hepatitis delta virus genome characterization by single molecule full-length genome sequencing combined with VIRiONT pipeline. J. Med. Virol. 2023, 95, e28634. [Google Scholar] [CrossRef] [PubMed]
- Roulot, D.; Brichler, S.; Layese, R.; BenAbdesselam, Z.; Zoulim, F.; Thibault, V.; Scholtes, C.; Roche, B.; Castelnau, C.; Poynard, T.; et al. Origin, HDV genotype and persistent viremia determine outcome and treatment response in patients with chronic hepatitis delta. J. Hepatol. 2020, 73, 1046–1062. [Google Scholar] [CrossRef] [PubMed]
- Spaan, M.; Carey, I.; Bruce, M.; Shang, D.; Horner, M.; Dusheiko, G.; Agarwal, K. Hepatitis delta genotype 5 is associated with favourable disease outcome and better response to treatment compared to genotype 1. J. Hepatol. 2020, 72, 1097–1104. [Google Scholar] [CrossRef]
- Tsaneva-Damyanova, D.T.; Georgieva, L.H. Epidemiology Pattern, Prevalent Genotype Distribution, Fighting Stigma and Control Options for Hepatitis D in Bulgaria and Other European Countries. Life 2023, 13, 1115. [Google Scholar] [CrossRef]
- Ordieres, C.; Rodríguez, M.; Navascués, C.A.; González-Diéguez, M.L.; Rodríguez, M.; Cadahía, V.; Varela, M.; Rodrigo, L. Prevalence and epidemiology of hepatitis D among patients with chronic hepatitis B virus infection: A report from Northern Spain. Eur. J. Gastroenterol. Hepatol. 2017, 29, 277–283. [Google Scholar] [CrossRef]
- Gish, R.G.; Jacobson, I.M.; Lim, J.K.; Waters-Banker, C.; Kaushik, A.; Kim, C.; Cyhaniuk, A.; Wong, R.J. Prevalence and characteristics of hepatitis delta virus infection in patients with hepatitis B in the United States: An analysis of the All-Payer Claims Database. Hepatology 2024, 79, 1117–1128. [Google Scholar] [CrossRef]
- Foupouapouognigni, Y.; Mfonkou, J.D.T.; Boyomo, O.; Gessain, A.; Njouom, R. Endemicity and genetic diversity of Hepatitis delta virus among Pygmies in Cameroon, Central Africa. BMC Res. Notes 2022, 15, 87. [Google Scholar] [CrossRef]
- Sharafi, H.; Rezaee-Zavareh, M.S.; Miri, S.M.; Alavian, S.M. Global Distribution of Hepatitis D Virus Genotypes: A Systematic Review. Hepat. Mon. 2020, 20, e102268. [Google Scholar] [CrossRef]
- Grecu, L.I.; Sultana, C.; Pavel-Tanasa, M.; Ruta, S.M.; Chivu-Economescu, M.; Matei, L.; Ursu, R.G.; Iftimi, E.; Iancu, L.S. Non-Invasive Prediction Scores for Hepatitis B Virus- and Hepatitis D Virus-Infected Patients-A Cohort from the North-Eastern Part of Romania. Microorganisms 2023, 11, 2895. [Google Scholar] [CrossRef]
- Gheorghe, L.; Csiki, I.E.; Iacob, S.; Gheorghe, C.; Trifan, A.; Grigorescu, M.; Motoc, A.; Suceveanu, A.; Curescu, M.; Caruntu, F.; et al. Hepatitis Delta Virus Infection in Romania: Prevalence and Risk Factors. J. Gastrointestin Liver Dis. 2015, 24, 413–421. [Google Scholar] [CrossRef] [PubMed]
- Popescu, G.A.; Otelea, D.; Gavriliu, L.C.; Neaga, E.; Popescu, C.; Paraschiv, S.; Fratila, M. Epidemiology of hepatitis D in patients infected with hepatitis B virus in bucharest: A cross-sectional study. J. Med. Virol. 2013, 85, 769–774. [Google Scholar] [CrossRef] [PubMed]
- Ricco, G.; Popa, D.C.; Cavallone, D.; Iacob, S.; Salvati, A.; Tabacelia, D.; Oliveri, F.; Mascolo, G.; Bonino, F.; Yuan, Q.; et al. Quantification of serum markers of hepatitis B (HBV) and Delta virus (HDV) infections in patients with chronic HDV infection. J. Viral Hepat. 2018, 25, 911–919. [Google Scholar] [CrossRef] [PubMed]
- Jachs, M.; Schwarz, C.; Panzer, M.; Binter, T.; Aberle, S.W.; Hartl, L.; Dax, K.; Aigner, E.; Stättermayer, A.F.; Munda, P.; et al. Response-guided long-term treatment of chronic hepatitis D patients with bulevirtide-results of a “real world” study. Aliment. Pharmacol. Ther. 2022, 56, 144–154. [Google Scholar] [CrossRef] [PubMed]
- Jachs, M.; Panzer, M.; Hartl, L.; Schwarz, M.; Balcar, L.; Camp, J.V.; Munda, P.; Mandorfer, M.; Trauner, M.; Aberle, S.W.; et al. Long-term follow-up of patients discontinuing bulevirtide treatment upon long-term HDV-RNA suppression. JHEP Rep. Innov. Hepatol. 2023, 5, 100751. [Google Scholar] [CrossRef]
- Casey, J.L.; Brown, T.L.; Colan, E.J.; Wignall, F.S.; Gerin, J.L. A genotype of hepatitis D virus that occurs in northern South America. Proc. Natl. Acad. Sci. USA 1993, 90, 9016–9020. [Google Scholar] [CrossRef]
- Zhang, Y.Y.; Tsega, E.; Hansson, B.G. Phylogenetic analysis of hepatitis D viruses indicating a new genotype I subgroup among African isolates. J. Clin. Microbiol. 1996, 34, 3023–3030. [Google Scholar] [CrossRef]
- Tassachew, Y.; Belyhun, Y.; Abebe, T.; Mihret, A.; Teffera, T.; Ababi, G.; Shewaye, A.; Desalegn, H.; Aseffa, A.; Mulu, A.; et al. Magnitude and genotype of hepatitis delta virus among chronic hepatitis B carriers with a spectrum of liver diseases in Ethiopia. Ann. Hepatol. 2023, 28, 100770. [Google Scholar] [CrossRef]
- Alvarado-Mora, M.V.; Romano, C.M.; Gomes-Gouvêa, M.S.; Gutierrez, M.F.; Carrilho, F.J.; Pinho, J.R.R. Dynamics of Hepatitis D (delta) virus genotype 3 in the Amazon region of South America. Infect. Genet. Evol. 2011, 11, 1462–1468. [Google Scholar] [CrossRef]
- Kumar, S.; Nei, M.; Dudley, J.; Tamura, K. MEGA: A biologist-centric software for evolutionary analysis of DNA and protein sequences. Brief. Bioinform. 2008, 9, 299–306. [Google Scholar] [CrossRef]
- Nei, M.; Kumar, S. Molecular Evolution and Phylogenetics; Oxford University Press: Oxford, UK, 2000. [Google Scholar]
- Felsenstein, J. CONFIDENCE LIMITS ON PHYLOGENIES: AN APPROACH USING THE BOOTSTRAP. Evolution 1985, 39, 783–791. [Google Scholar] [CrossRef] [PubMed]
- Kumar, S.; Stecher, G.; Li, M.; Knyaz, C.; Tamura, K. MEGA X: Molecular Evolutionary Genetics Analysis across Computing Platforms. Mol. Biol. Evol. 2018, 35, 1547–1549. [Google Scholar] [CrossRef] [PubMed]
- Altuğlu, I.; Ozacar, T.; Sertoz, R.Y.; Erensoy, S. Hepatitis delta virus (HDV) genotypes in patients with chronic hepatitis: Molecular epidemiology of HDV in Turkey. Int. J. Infect. Dis. 2007, 11, 58–62. [Google Scholar] [CrossRef] [PubMed][Green Version]
- Scarponi, C.F.O.; Kroon, E.G.; Vieira, D.S.; Fernandes, A.P.; Gomes, K.B.; Mota, B.E.F. Molecular epidemiology of Hepatitis delta virus infection in Minas Gerais state from Brazil, an area outside the hyper endemic region of the Amazon basin. Mem. Inst. Oswaldo Cruz 2019, 114, e190074. [Google Scholar] [CrossRef]
- Stockdale, A.J.; Kreuels, B.; Henrion, M.Y.R.; Giorgi, E.; Kyomuhangi, I.; de Martel, C.; Hutin, Y.; Geretti, A.M. The global prevalence of hepatitis D virus infection: Systematic review and meta-analysis. J. Hepatol. 2020, 73, 523–532. [Google Scholar] [CrossRef]
- Niro, G.A.; Ferro, A.; Cicerchia, F.; Brascugli, I.; Durazzo, M. Hepatitis delta virus: From infection to new therapeutic strategies. World J. Gastroenterol. 2021, 27, 3530–3542. [Google Scholar] [CrossRef]
- Calle Serrano, B.; Großhennig, A.; Homs, M.; Heidrich, B.; Erhardt, A.; Deterding, K.; Jaroszewicz, J.; Bremer, B.; Koch, A.; Cornberg, M.; et al. Development and evaluation of a baseline-event-anticipation score for hepatitis delta. J. Viral Hepat. 2014, 21, e154–e163. [Google Scholar] [CrossRef]
- Opaleye, O.O.; Japhet, O.M.; Adewumi, O.M.; Omoruyi, E.C.; Akanbi, O.A.; Oluremi, A.S.; Wang, B.; van Tong, H.; Velavan, T.P.; Bock, C.-T. Molecular epidemiology of hepatitis D virus circulating in Southwestern Nigeria. Virol. J. 2016, 13, 61. [Google Scholar] [CrossRef]
- Schaper, M.; Rodriguez-Frias, F.; Jardi, R.; Tabernero, D.; Homs, M.; Ruiz, G.; Quer, J.; Esteban, R.; Buti, M. Quantitative longitudinal evaluations of hepatitis delta virus RNA and hepatitis B virus DNA shows a dynamic, complex replicative profile in chronic hepatitis B and D. J. Hepatol. 2010, 52, 658–664. [Google Scholar] [CrossRef]
- Mhlanga, A.; Zakh, R.; Churkin, A.; Reinharz, V.; Glenn, J.S.; Etzion, O.; Cotler, S.J.; Yurdaydin, C.; Barash, D.; Dahari, H. Modeling the Interplay between HDV and HBV in Chronic HDV/HBV Patients. Mathematics 2022, 10, 3917. [Google Scholar] [CrossRef]
- Romeo, R.; Del Ninno, E.; Rumi, M.; Russo, A.; Sangiovanni, A.; de Franchis, R.; Ronchi, G.; Colombo, M. A 28-Year Study of the Course of Hepatitis Δ Infection: A Risk Factor for Cirrhosis and Hepatocellular Carcinoma. Gastroenterology 2009, 136, 1629–1638. [Google Scholar] [CrossRef] [PubMed]
- Wang, W.; Lempp, F.A.; Schlund, F.; Walter, L.; Decker, C.C.; Zhang, Z.; Ni, Y.; Urban, S. Assembly and infection efficacy of hepatitis B virus surface protein exchanges in 8 hepatitis D virus genotype isolates. J. Hepatol. 2021, 75, 311–323. [Google Scholar] [CrossRef] [PubMed]
- Trickey, A.; Bivegete, S.; Duffell, E.; McNaughton, A.L.; Nerlander, L.; Walker, J.G.; Fraser, H.; Hickman, M.; Vickerman, P.; Brooks-Pollock, E.; et al. Estimating hepatitis B virus prevalence among key population groups for European Union and European Economic Area countries and the United Kingdom: A modelling study. BMC Infect. Dis. 2023, 23, 457. [Google Scholar] [CrossRef] [PubMed]
- Preparata, F.P.; Upfal, E. Sequencing-by-hybridization at the information-theory bound: An optimal algorithm. J. Comput. Biol. 2000, 7, 621–630. [Google Scholar] [CrossRef]
- Chudy, M.; Hanschmann, K.-M.; Bozdayi, M.; Kreß, J.; Nübling, C.M.; Collaborative Study Group. EXPERT COMMITTEE ON BIOLOGICAL STANDARDIZATION Geneva, 21 to 25 October 2013 Collaborative Study to Establish a World Health Organization International Standard for Hepatitis D Virus RNA for Nucleic Acid Amplification Technique (NAT)-Based Assays; World Health Organization: Geneva, Switzerland, 2013. [Google Scholar]
- Gallagher, M.; Morris, T.T.; Fields, H.A. Chemiluminescent hybridization assay for hepatitis delta virus RNA in serum. J. Clin. Microbiol. 1994, 32, 1112–1114. [Google Scholar] [CrossRef]
- Brunetto, M.R.; Ricco, G.; Negro, F.; Wedemeyer, H.; Yurdaydin, C.; Asselah, T.; Papatheodoridis, G.; Gheorghe, L.; Agarwal, K.; Farci, P.; et al. EASL Clinical Practice Guidelines on hepatitis delta virus. J. Hepatol. 2023, 79, 433–460. [Google Scholar] [CrossRef]
- Popovici, O.; Radu, R.; Romaniuc, A.; Azoicăi, D. A seroprevalence study for hepatitis B virus markers of infection in pregnant women in Romania: Results and opportunities for prevention. J. Gastrointestin Liver Dis. 2018, 27, 133–137. [Google Scholar] [CrossRef]
- Luca, A.S.; Luca, M.C.; Ursu, R.G.; Iancu, L.S. The Study of VHB genotypes in a population—A pilot study. Rev. Chim. 2016, 67, 500–502. [Google Scholar] [CrossRef]
- Ursu, R.G.; Luca, C.M.; Luca, A.S.; Toader, E.; Simion, L.; Iancu, L.S. No Laboratory diagnosis for optimize therapy of B hepatitis virus infection by using biochemical and molecular biology methods. Rev. Chim. 2016, 67, 2614–2617. [Google Scholar]







| PCR Step | Primers * | Sequence (5′–3′) | Position (nt) | |
|---|---|---|---|---|
| First step PCR | 853IU | Forward | CGGATGCCCAGGTCGGACC | 853–871 |
| 1302OD | Reverse | GGATTCACCGACAAGGAGAG | 1322–1303 | |
| Second step PCR | HDV-E | Forward | GAGATGCCATGCCGACCCGAAGAG | 887–910 |
| HDV-A | Reverse | GAAGGAAGGCCCTCGAGAACAAGA | 1290–1267 |
| Parameter | ||
|---|---|---|
| N (%) | ||
| Gender (male/female) | 22/27 (44.9%/55.1%) | |
| Mean | SD | |
| Age (years) | 46.4 | 14.4 |
| HBsAg (IU/mL) | 16,871 | 10,693 |
| PLT (×10⁹/L) | 140.7 | 58.7 |
| Albumin (g/dL) | 33.8 | 22.1 |
| ALP (U/L) | 117.4 | 36.9 |
| Median | IQR | |
| HBeAg (S/CO) | 0.4 | 0.4–0.7 |
| HBeAg, n (% of reactive) | 11 (22.45%) | |
| Anti-HBe ab. (S/CO) | 0.02 | 0.01–0.93 |
| Anti-HBe Ab, n (% of reactive) | 38 (77.55%) | |
| Anti-HBs Ab (IU/L) | 0.6 | 0–1.5 |
| ALT (U/L) | 65.0 | 38.0–83.0 |
| AST (U/L) | 61.5 | 39.5–97.5 |
| GGT (U/L) | 50.0 | 32.0–87.0 |
| AFP (ng/mL) | 3.6 | 2.3–6.3 |
| INR | 1.1 | 1.07–1.25 |
| Total protein (g/dL) | 7.5 | 7.3–7.6 |
| Viremia Type | Median | IQR |
|---|---|---|
| HDV-RNA (IU/mL) | 961,210 | 123,577–20,588,441 |
| HDV-RNA (log10) | 5.9 | 5.03–7.3 |
| HBV-DNA (IU/mL) | 392.0 | 138.5–1151.0 |
| HBV-DNA (log10) | 2.6 | 1.1 |
| Parameters | Without Cirrhosis | Cirrhosis | p-Value | ||
|---|---|---|---|---|---|
| N (%) | N (%) | ||||
| Gender (male/female) | 7/9 (43.8%/56.2%) | 4/3 (57.1%/42.9%) | 0.554 * | ||
| Mean ± SD | Mean ± SD | ||||
| Age (years) | 45.0 ± 15.7 | 51.1 ± 13.4 | 0.355 ‡ | ||
| HBsAg (IU/mL) | 19,311.4 ± 9856.3 | 9598.9 ± 4507.4 | 0.004 ‡ | ||
| PLT (×10⁹/L) | 154.8 ± 52.3 | 86.0 ± 36.1 | 0.002 ‡ | ||
| ALP (U/L) | 110.0 ± 31.2 | 144.0 ± 46.4 | 0.112 ‡ | ||
| Median | IQR | Median | IQR | ||
| HDV-RNA (IU/mL) | 951572.0 | 196,068.0–8,995,024.3 | 61,812.0 | 46,896.0–747,912.0 | 0.285 † |
| HBV-DNA (IU/mL) | 304.5 | 105.8–570.5 | 216.0 | 55.0–1243.0 | 0.789 † |
| HBeAg (S/co) | 0.4 | 0.3–1.2 | 0.4 | 0.4–0.5 | 0.893 † |
| n (% of reactive) | 4 (25%) | 0 (0%) | 0.273 * | ||
| Anti-Hbe Ab (S/CO) | 0.02 | 0.01–0.7 | 0.09 | 0.02–1.5 | 0.228 † |
| n (% of reactive) | 13 (81.25%) | 5 (71.43%) | 0.621 * | ||
| Anti-HBs Ab (IU/L) | 0.6 | 0.0–1.3 | 0.1 | 0.0–1.1 | 0.456 † |
| ALT (U/L) | 68.5 | 34.8–128.5 | 65.0 | 57.0–68.0 | 0.462 † |
| AST (U/L) | 59.0 | 37.0–99.0 | 75.0 | 58.0–97.0 | 0.341 † |
| GGT (U/L) | 44.5 | 26.8–93.8 | 68.0 | 36.0–114.0 | 0.548 † |
| AFP (ng/mL) | 4.1 | 1.5–6.6 | 3.6 | 2.4–9.3 | 0.593 † |
| PT/ INR | 1.1 | 1.0–1.2 | 1.4 | 1.2–1.6 | 0.013 (Z = −2.48) † |
| Total protein (g/dL) | 7.6 | 7.4–7.9 | 7.4 | 7.1–7.7 | 0.229 † |
| Albumin (g/L) | 43.9 | 33.0–59.7 | 30.7 | 25.7–51.6 | 0.023 (Z = −2.27) † |
Disclaimer/Publisher’s Note: The statements, opinions and data contained in all publications are solely those of the individual author(s) and contributor(s) and not of MDPI and/or the editor(s). MDPI and/or the editor(s) disclaim responsibility for any injury to people or property resulting from any ideas, methods, instructions or products referred to in the content. |
© 2024 by the authors. Licensee MDPI, Basel, Switzerland. This article is an open access article distributed under the terms and conditions of the Creative Commons Attribution (CC BY) license (https://creativecommons.org/licenses/by/4.0/).
Share and Cite
Grecu, L.I.; Pavel-Tanasa, M.; Matei, L.; Sultana, C.; Ruta, S.M.; Grecu, R.I.; Ursu, R.G.; Cianga, P.; Iancu, L.S. Molecular Epidemiology of Hepatitis D Virus in the North-East Region of Romania. Pathogens 2024, 13, 793. https://doi.org/10.3390/pathogens13090793
Grecu LI, Pavel-Tanasa M, Matei L, Sultana C, Ruta SM, Grecu RI, Ursu RG, Cianga P, Iancu LS. Molecular Epidemiology of Hepatitis D Virus in the North-East Region of Romania. Pathogens. 2024; 13(9):793. https://doi.org/10.3390/pathogens13090793
Chicago/Turabian StyleGrecu, Laura Iulia, Mariana Pavel-Tanasa, Lilia Matei, Camelia Sultana, Simona Maria Ruta, Razvan Ioan Grecu, Ramona Gabriela Ursu, Petru Cianga, and Luminita Smaranda Iancu. 2024. "Molecular Epidemiology of Hepatitis D Virus in the North-East Region of Romania" Pathogens 13, no. 9: 793. https://doi.org/10.3390/pathogens13090793
APA StyleGrecu, L. I., Pavel-Tanasa, M., Matei, L., Sultana, C., Ruta, S. M., Grecu, R. I., Ursu, R. G., Cianga, P., & Iancu, L. S. (2024). Molecular Epidemiology of Hepatitis D Virus in the North-East Region of Romania. Pathogens, 13(9), 793. https://doi.org/10.3390/pathogens13090793

