The p38 MAPK/PMK-1 Pathway Is Required for Resistance to Nocardia farcinica Infection in Caenorhabditis elegance
Abstract
1. Introduction
2. Results
2.1. The Lifespan of C. elegans Is Unaffected when Fed on N. farcinica
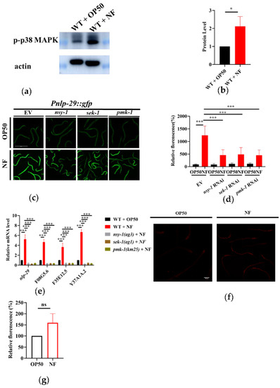
2.2. The p38 MAPK Pathway Is Critical for C. elegans to Resist N. farcinica
2.3. C. elegans Depended on PMK-1 Activation to Resist N. farcinica Infection
2.4. N. farcinica Exposure Activates the Transcription Factor SKN-1 in a p38 MAPK Dependent Manner
2.5. SKN-1 Confers Resistance to N. farcinica Infection
2.6. PMK-1 and SKN-1 Are Critical in Elimination of N. farcinica
2.7. PMK-1 and SKN-1 Protects C. elegans from Tissue Damage upon N. farcinica Infection
3. Discussion
4. Materials and Methods
4.1. C. elegans and Bacteria Strains
4.2. RNA Interference
4.3. C. elegans Survival Assays
4.4. SKN-1 Nuclear Localization Assays
4.5. Western Blot
4.6. Quantitative PCR Analysis
4.7. Fluorescence Microscopic Analysis
4.8. ROS Analysis
4.9. The Colony Forming Units (CFU) Analysis
4.10. Statistical Analysis
Supplementary Materials
Author Contributions
Funding
Institutional Review Board Statement
Informed Consent Statement
Data Availability Statement
Acknowledgments
Conflicts of Interest
References
- Beaman, B.L.; Beaman, L. Nocardia species: Host-parasite relationships. Clin. Microbiol Rev. 1994, 7, 213–264. [Google Scholar] [CrossRef] [PubMed]
- Goodall, L.; Faggian, F. Nocardia farcinica brain abscesses in an hiv-positive patient. Int. J. STD AIDS 2012, 23, 451–452. [Google Scholar] [CrossRef] [PubMed]
- Kohbata, S.; Beaman, B.L. L-dopa-responsive movement disorder caused by nocardia asteroides localized in the brains of mice. Infect. Immun. 1991, 59, 181–191. [Google Scholar] [CrossRef]
- Arai, M.A.; Ebihara, I.; Makita, Y.; Hara, Y.; Ishibashi, M. Isolation of nocobactin nas as notch signal inhibitors from nocardia farcinica, a possibility of invasive evolution. J. Antibiot. 2021, 74, 255–259. [Google Scholar] [CrossRef]
- Fares, H.; Greenwald, I. Genetic analysis of endocytosis in caenorhabditis elegans: Coelomocyte uptake defective mutants. Genetics 2001, 159, 133–145. [Google Scholar] [CrossRef] [PubMed]
- Felix, M.A.; Duveau, F. Population dynamics and habitat sharing of natural populations of caenorhabditis elegans and c. Briggsae. BMC Biol. 2012, 10, 59. [Google Scholar] [CrossRef] [PubMed]
- Aballay, A.; Drenkard, E.; Hilbun, L.R.; Ausubel, F.M. Caenorhabditis elegans innate immune response triggered by salmonella enterica requires intact lps and is mediated by a mapk signaling pathway. Curr. Biol. 2003, 13, 47–52. [Google Scholar] [CrossRef]
- Aballay, A.; Yorgey, P.; Ausubel, F.M. Salmonella typhimurium proliferates and establishes a persistent infection in the intestine of caenorhabditis elegans. Curr. Biol. 2000, 10, 1539–1542. [Google Scholar] [CrossRef]
- Irazoqui, J.E.; Troemel, E.R.; Feinbaum, R.L.; Luhachack, L.G.; Cezairliyan, B.O.; Ausubel, F.M. Distinct pathogenesis and host responses during infection of c. Elegans by p. Aeruginosa and s. Aureus. PLoS Pathog. 2010, 6, e1000982. [Google Scholar] [CrossRef]
- Tan, M.-W.; Mahajan-Miklos, S. Killing of caenorhabditis elegans by pseudomonas aeruginosa used to model mammalian bacterial. Proc. Natl. Acad. Sci. USA 1999, 96, 715–720. [Google Scholar] [CrossRef]
- Mylonakis, E.; Ausubel, F.M.; Perfect, J.R.; Heitman, J.; Calderwood, S.B. Killing of caenorhabditis elegans by cryptococcus neoformans as a model of yeast pathogenesis. Proc. Natl. Acad. Sci. USA 2002, 99, 15675–15680. [Google Scholar] [CrossRef] [PubMed]
- Pukkila-Worley, R. Surveillance immunity: An emerging paradigm of innate defense activation in caenorhabditis elegans. PLoS Pathog. 2016, 12, e1005795. [Google Scholar] [CrossRef] [PubMed]
- Garsin, D.A.; Villanueva, J.M.; Begun, J.; Kim, D.H.; Sifri, C.D.; Calderwood, S.B.; Ruvkun, G.; Ausubel, F.M. Long-lived c. Elegans daf-2 mutants are resistant to bacterial pathogens. Science 2003, 300, 1921. [Google Scholar] [CrossRef]
- Kim, D.H.; Feinbaum, R.; Alloing, G.; Emerson, F.E.; Garsin, D.A.; Inoue, H.; Tanaka-Hino, M.; Hisamoto, N.; Matsumoto, K.; Tan, M.W.; et al. A conserved p38 map kinase pathway in caenorhabditis elegans innate immunity. Science 2002, 297, 623–626. [Google Scholar] [CrossRef]
- Zou, C.-G.; Ma, Y.-C.; Dai, L.-L.; Zhan, K.-Q. Autophagy protects c. Elegans against necrosis during pseudomonas aeruginosa infection. Proc. Natl. Acad. Sci. USA 2014, 111, 12480–12485. [Google Scholar] [CrossRef] [PubMed]
- Huffman, D.L.; Abrami, L.; Sasik, R.; Corbeil, J.; van der Goot, F.G.; Aroian, R.V. Mitogen-activated protein kinase pathways defend against bacterial pore-forming toxins. Proc. Natl. Acad. Sci. USA 2004, 101, 10995–11000. [Google Scholar] [CrossRef]
- Ren, M.; Feng, H.; Fu, Y.; Land, M.; Rubin, C.S. Protein kinase d is an essential regulator of c. Elegans innate immunity. Immunity 2009, 30, 521–532. [Google Scholar] [CrossRef] [PubMed]
- Powell, J.R.; Kim, D.H.; Ausubel, F.M. The g protein-coupled receptor fshr-1 is required for the caenorhabditis elegans innate immune response. Proc. Natl. Acad. Sci. USA 2009, 106, 2782–2787. [Google Scholar] [CrossRef]
- Kawli, T.; He, F.; Tan, M.W. It takes nerves to fight infections: Insights on neuro-immune interactions from c. Elegans. Dis. Models Mech. 2010, 3, 721–731. [Google Scholar] [CrossRef]
- Visvikis, O.; Ihuegbu, N.; Labed, S.A.; Luhachack, L.G.; Alves, A.F.; Wollenberg, A.C.; Stuart, L.M.; Stormo, G.D.; Irazoqui, J.E. Innate host defense requires tfeb-mediated transcription of cytoprotective and antimicrobial genes. Immunity 2014, 40, 896–909. [Google Scholar] [CrossRef]
- Shivers, R.P.; Kooistra, T.; Chu, S.W.; Pagano, D.J.; Kim, D.H. Tissue-specific activities of an immune signaling module regulate physiological responses to pathogenic and nutritional bacteria in c. Elegans. Cell Host Microbe 2009, 6, 321–330. [Google Scholar] [CrossRef] [PubMed]
- Troemel, E.R.; Chu, S.W.; Reinke, V.; Lee, S.S.; Ausubel, F.M.; Kim, D.H. P38 mapk regulates expression of immune response genes and contributes to longevity in c. Elegans. PLoS Genet. 2006, 2, e183. [Google Scholar] [CrossRef] [PubMed]
- Richardson, C.E.; Kooistra, T.; Kim, D.H. An essential role for xbp-1 in host protection against immune activation in c. Elegans. Nature 2010, 463, 1092–1095. [Google Scholar] [CrossRef] [PubMed]
- Hoeven, R.; McCallum, K.C.; Cruz, M.R.; Garsin, D.A. Ce-duox1/bli-3 generated reactive oxygen species trigger protective skn-1 activity via p38 mapk signaling during infection in c. Elegans. PLoS Pathog. 2011, 7, e1002453. [Google Scholar]
- Shivers, R.P.; Pagano, D.J.; Kooistra, T.; Richardson, C.E.; Reddy, K.C.; Whitney, J.K.; Kamanzi, O.; Matsumoto, K.; Hisamoto, N.; Kim, D.H. Phosphorylation of the conserved transcription factor atf-7 by pmk-1 p38 mapk regulates innate immunity in caenorhabditis elegans. PLoS Genet. 2010, 6, e1000892. [Google Scholar] [CrossRef] [PubMed]
- Irazoqui, J.E.; Urbach, J.M.; Ausubel, F.M. Evolution of host innate defence: Insights from caenorhabditis elegans and primitive invertebrates. Nat. Rev. Immunol. 2010, 10, 47–58. [Google Scholar] [CrossRef]
- Moy, T.I.; Mylonakis, E.; Calderwood, S.B.; Ausubel, F.M. Cytotoxicity of hydrogen peroxide produced by enterococcus faecium. Infect. Immun. 2004, 72, 4512. [Google Scholar] [CrossRef]
- Nicholas, H.R.; Hodgkin, J. The erk map kinase cascade mediates tail swelling and a protective response to rectal infection in c. Elegans. Curr. Biol. 2004, 14, 1256–1261. [Google Scholar] [CrossRef]
- Kim, D.H.; Liberati, N.T.; Mizuno, T.; Inoue, H.; Hisamoto, N.; Matsumoto, K.; Ausubel, F.M. Integration of caenorhabditis elegans mapk pathways mediating immunity and stress resistance by mek-1 mapk kinase and vhp-1 mapk phosphatase. Proc. Natl. Acad. Sci. USA 2004, 101, 10990–10994. [Google Scholar] [CrossRef]
- Huang, X.; Pan, W.; Kim, W.; White, A.; Li, S.; Li, H.; Lee, K.; Fuchs, B.B.; Zeng, K.; Mylonakis, E. Caenorhabditis elegans mounts a p38 mapk pathway-mediated defence to cutibacterium acnes infection. Cell. Microbiol. 2020, 22, e13234. [Google Scholar] [CrossRef]
- Pujol, N.; Cypowyj, S.; Ziegler, K.; Millet, A.; Astrain, A.; Goncharov, A.; Jin, Y.; Chisholm, A.D.; Ewbank, J.J. Distinct innate immune responses to infection and wounding in the c. Elegans epidermis. Curr. Biol. 2008, 18, 481–489. [Google Scholar] [CrossRef] [PubMed]
- Wu, G.; Nie, L.; Zhang, W. Predicted highly expressed genes in nocardia farcinica and the implication for its primary metabolism and nocardial virulence. Antonie Van Leeuwenhoek 2006, 89, 135–146. [Google Scholar] [CrossRef] [PubMed]
- Papp, D.; Csermely, P.; Soti, C. A role for skn-1/nrf in pathogen resistance and immunosenescence in caenorhabditis elegans. PLoS Pathog. 2012, 8, e1002673. [Google Scholar] [CrossRef]
- Inoue, H.; Hisamoto, N.; An, J.H.; Oliveira, R.P.; Nishida, E.; Blackwell, T.K.; Matsumoto, K. The c. Elegans p38 mapk pathway regulates nuclear localization of the transcription factor skn-1 in oxidative stress response. Genes Dev. 2005, 19, 2278–2283. [Google Scholar] [CrossRef]
- An, J.H.; Blackwell, T.K. Skn-1 links c. Elegans mesendodermal specification to a conserved oxidative stress response. Genes Dev. 2003, 17, 1882–1893. [Google Scholar] [CrossRef] [PubMed]
- Oliveira, R.P.; Porter Abate, J.; Dilks, K.; Landis, J.; Ashraf, J.; Murphy, C.T.; Blackwell, T.K. Condition-adapted stress and longevity gene regulation by caenorhabditis elegans skn-1/nrf. Aging Cell 2009, 8, 524–541. [Google Scholar] [CrossRef]
- Park, S.K.; Tedesco, P.M.; Johnson, T.E. Oxidative stress and longevity in caenorhabditis elegans as mediated by skn-1. Aging Cell 2009, 8, 258–269. [Google Scholar] [CrossRef]
- Liberati, N.T.; Fitzgerald, K.A.; Kim, D.H.; Feinbaum, R.; Golenbock, D.T.; Ausubel, F.M. Requirement for a conserved toll/interleukin-1 resistance domain protein in the caenorhabditis elegans immune response. Proc. Natl. Acad. Sci. USA 2004, 101, 6593–6598. [Google Scholar] [CrossRef]
- Sifri, C.D.; Begun, J.; Ausubel, F.M.; Calderwood, S.B. Caenorhabditis elegans as a model host for staphylococcus aureus pathogenesis. Infect. Immun. 2003, 71, 2208–2217. [Google Scholar] [CrossRef]
- Bolz, D.D.; Tenor, J.L.; Aballay, A. A conserved pmk-1/p38 mapk is required in caenorhabditis elegans tissue-specific immune response to yersinia pestis infection. J. Biol. Chem. 2010, 285, 10832–10840. [Google Scholar] [CrossRef]
- Galbadage, T.; Shepherd, T.F.; Cirillo, S.L.; Gumienny, T.L.; Cirillo, J.D. The caenorhabditis elegans p38 mapk gene plays a key role in protection from mycobacteria. MicrobiologyOpen 2016, 5, 436–452. [Google Scholar] [CrossRef] [PubMed]
- Chou, T.C.; Chiu, H.C.; Kuo, C.J.; Wu, C.M.; Syu, W.J.; Chiu, W.T.; Chen, C.S. Enterohaemorrhagic escherichia coli o157:H7 shiga-like toxin 1 is required for full pathogenicity and activation of the p38 mitogen-activated protein kinase pathway in caenorhabditis elegans. Cell. Microbiol. 2013, 15, 82–97. [Google Scholar] [CrossRef] [PubMed]
- Dong, C.; Davis, R.J.; Flavell, R.A. Map kinases in the immune response. Annu. Rev. Immunol. 2002, 20, 55–72. [Google Scholar] [CrossRef] [PubMed]
- Matsuzawa, A.; Saegusa, K.; Noguchi, T.; Sadamitsu, C.; Nishitoh, H.; Nagai, S.; Koyasu, S.; Matsumoto, K.; Takeda, K.; Ichijo, H. Ros-dependent activation of the traf6-ask1-p38 pathway is selectively required for tlr4-mediated innate immunity. Nat. Immunol. 2005, 6, 587–592. [Google Scholar] [CrossRef]
- Eisenblatter, M.; Buchal, A.; Gayum, H.; Jasny, E.; Renner Viveros, P.; Ulrichs, T.; Schneider, T.; Schumann, R.R.; Zweigner, J.; Ignatius, R. Nocardia farcinica activates human dendritic cells and induces secretion of interleukin-23 (il-23) rather than il-12p70. Infect. Immun. 2012, 80, 4195–4202. [Google Scholar] [CrossRef]
- Cooper, A.M.; Solache, A.; Khader, S.A. Interleukin-12 and tuberculosis: An old story revisited. Curr. Opin. Immunol. 2007, 19, 441–447. [Google Scholar] [CrossRef]
- Chen, Y.W.; Wen-Chien, K.; Chen, C.S.; Chen, P.L. Riok-1 is a suppressor of the p38 mapk innate immune pathway in caenorhabditis elegans. Front. Immunol. 2018, 9, 774. [Google Scholar] [CrossRef]
- Ma, Y.C.; Dai, L.L.; Qiu, B.B.; Zhou, Y.; Zhao, Y.Q.; Ran, Y.; Zhang, K.Q.; Zou, C.G. Tor functions as a molecular switch connecting an iron cue with host innate defense against bacterial infection. PLoS Genet. 2021, 17, e1009383. [Google Scholar] [CrossRef]
- Steinbaugh, M.J.; Devi, N.S.; Stacey, R.S.; Moronetti, M.; Dreyfuss, J.M.; Hourihan, J.M.; Prashant, R.; Operaña, T.N.; Reza, E.; Keith, B.T. Lipid-mediated regulation of skn-1/nrf in response to germ cell absence. eLife 2015, 4, e07836. [Google Scholar]
- Mai-Britt, M.; Rikke, K.; Bang, H.E.; Braun, O.; Fernandez, G.S.; Kristian, H.; Ejsing, C.S.; Færgeman, N.J.; Junichi, S. Functional loss of two ceramide synthases elicits autophagy-dependent lifespan extension in c. Elegans. PLoS ONE 2013, 8, e70087. [Google Scholar]
- Ji, X.; Zhang, X.; Li, H.; Sun, L.; Hou, X.; Song, H.; Han, L.; Xu, S.; Qiu, X.; Wang, X.; et al. Nfa34810 facilitates nocardia farcinica invasion of host cells and stimulates tumor necrosis factor alpha secretion through activation of the nf-kappab and mitogen-activated protein kinase pathways via toll-like receptor 4. Infect. Immun. 2020, 88, e00831-19. [Google Scholar] [CrossRef]
- Brenner, S. The genetics of caenorhabditis elegans. Genetics 1974, 77, 71–94. [Google Scholar] [CrossRef] [PubMed]
- Tejeda-Benitez, L.; Olivero-Verbel, J. Caenorhabditis elegans, a biological model for research in toxicology. Rev. Environ. Contam. Toxicol. 2016, 237, 1–35. [Google Scholar]
- Kamath, R.S.; Ahringer, J. Genome. Methods 2003, 30, 313–321. [Google Scholar] [CrossRef]
- Chen, Y.L.; Tao, J.; Zhao, P.J.; Tang, W.; Xu, J.P.; Zhang, K.Q.; Zou, C.G. Adiponectin receptor paqr-2 signaling senses low temperature to promote c. Elegans longevity by regulating autophagy. Nat. Commun. 2019, 10, 2602. [Google Scholar] [CrossRef]
- Girard, L.R.; Fiedler, T.J.; Harris, T.W.; Carvalho, F.; Antoshechkin, I.; Han, M.; Sternberg, P.W.; Stein, L.D.; Chalfie, M. Wormbook: The online review of caenorhabditis elegans biology. Nucleic Acids Res. 2007, 35, D472–D475. [Google Scholar] [CrossRef] [PubMed]
- Tao, J.; Wu, Q.Y.; Ma, Y.C.; Chen, Y.L.; Zou, C.G. Antioxidant response is a protective mechanism against nutrient deprivation in c. Elegans. Sci. Rep. 2017, 7, 43547. [Google Scholar] [CrossRef] [PubMed]







Publisher’s Note: MDPI stays neutral with regard to jurisdictional claims in published maps and institutional affiliations. |
© 2022 by the authors. Licensee MDPI, Basel, Switzerland. This article is an open access article distributed under the terms and conditions of the Creative Commons Attribution (CC BY) license (https://creativecommons.org/licenses/by/4.0/).
Share and Cite
Yang, R.; Kang, Y.; Duan, J.; Zou, C.; Wu, Q. The p38 MAPK/PMK-1 Pathway Is Required for Resistance to Nocardia farcinica Infection in Caenorhabditis elegance. Pathogens 2022, 11, 1071. https://doi.org/10.3390/pathogens11101071
Yang R, Kang Y, Duan J, Zou C, Wu Q. The p38 MAPK/PMK-1 Pathway Is Required for Resistance to Nocardia farcinica Infection in Caenorhabditis elegance. Pathogens. 2022; 11(10):1071. https://doi.org/10.3390/pathogens11101071
Chicago/Turabian StyleYang, Ruiqiu, Yingqian Kang, Jiahong Duan, Chenggang Zou, and Qinyi Wu. 2022. "The p38 MAPK/PMK-1 Pathway Is Required for Resistance to Nocardia farcinica Infection in Caenorhabditis elegance" Pathogens 11, no. 10: 1071. https://doi.org/10.3390/pathogens11101071
APA StyleYang, R., Kang, Y., Duan, J., Zou, C., & Wu, Q. (2022). The p38 MAPK/PMK-1 Pathway Is Required for Resistance to Nocardia farcinica Infection in Caenorhabditis elegance. Pathogens, 11(10), 1071. https://doi.org/10.3390/pathogens11101071

