Empirical Evaluation of Bridge Aging Trends in Indonesia: A Comparative Analysis of National Inspection Data
Abstract
1. Introduction
2. Overview of Inspection Data and Analysis Method
2.1. Inspection Procedures in Indonesia
2.2. Overview of Inspection Data in Indonesia
2.3. Aging Trend Anaysis
2.4. Pearson Correlation
3. Status of Managed Bridges in Indonesia
3.1. Number of Bridges by Elapsed Year
3.2. Number of Bridges by Type
3.3. Number of Bridges by Material
3.4. Number of Bridges by Length
4. Results and Discussion
4.1. Deterioration Trend Based on Inspection Data in Indonesia
4.1.1. Deterioration Trend by Type
4.1.2. Deterioration Trend by Material
4.1.3. Deterioration Trend by Length
4.2. The Condition Score Correlation
4.3. Comparison to BMS Deterioration Model
4.4. Comparison to Bridge Inspection Data in Florida
5. Conclusions
- Based on inspection data in Indonesia, the deterioration trendline is influenced by many factors. These include the type of bridge, the construction material, and the bridge’s length. Truss bridges deteriorate slightly faster than other types of bridges. Timber bridges show the worst deterioration, followed by steel bridges. Reinforced and prestressed concrete bridges perform slightly better than steel. Longer bridges deteriorate faster over time.
- There is a disparity in the deterioration trends of the superstructure, deck, waterway/embankment, and substructure components in Indonesian bridges. The superstructure deteriorates the fastest and degrades more quickly than the deck, even though both are part of the same section. The waterway/embankment component deteriorates faster than the deck component. The substructure component deteriorates the slowest of all components.
- The analysis of inspection data shows that the bridge deterioration trends are most reliable in categories with large sample sizes, such as girder bridges and reinforced concrete bridges. The superstructure consistently shows a higher R2 value than other components. The lower R2 values might be due to differences in daily traffic, environmental conditions, or subjectivity during inspection.
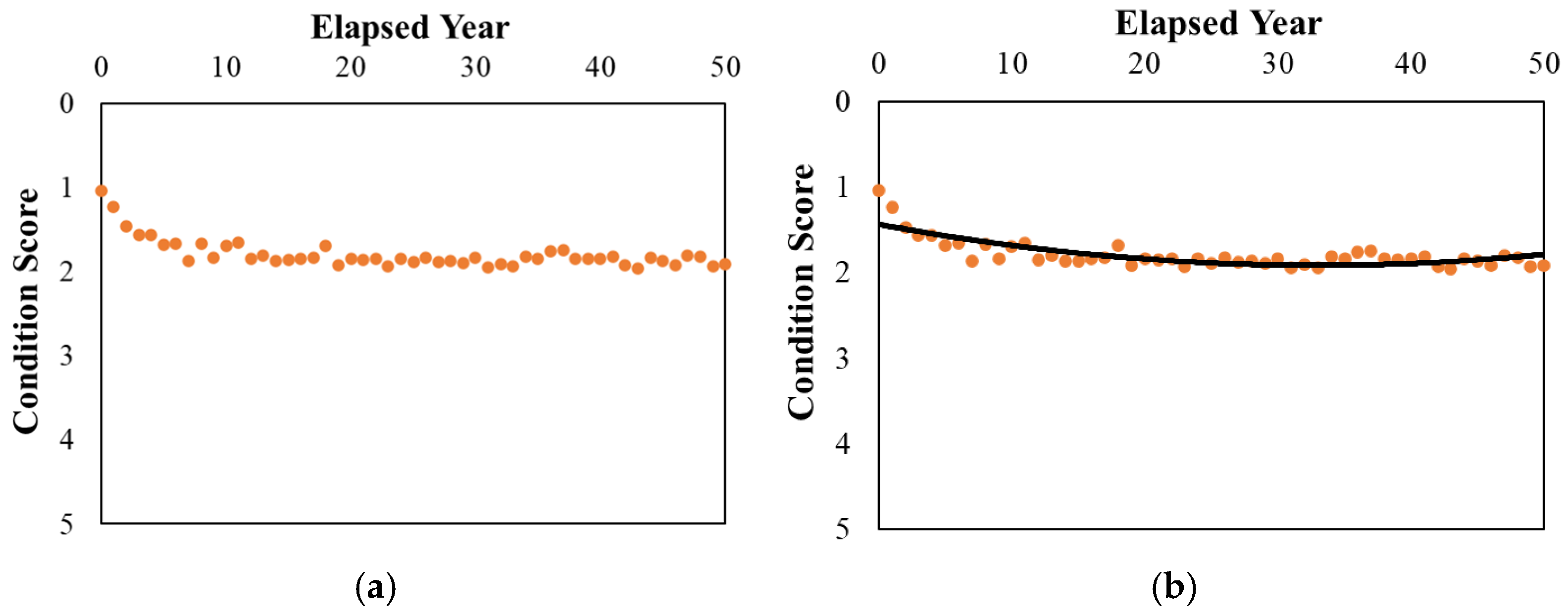
- Bridges in Indonesia deteriorate faster during their first 10 years. After 10 years, the deterioration is slower. None of the bridges has a condition score more than 3. This may be caused by the immediate maintenance activity. If the bridge’s condition score is 3, it requires attention within 1 year.
- Based on the Pearson Correlation analysis, it is evident that bridge age exhibits the highest absolute correlation value of 0.1057, followed by material, type, width, and length. Age affects the most the deterioration of the bridge the most, followed by the material, type, and dimension of the bridges, respectively.
- A comparative analysis of bridge inspection data from Indonesia and Florida reveals consistent deterioration trends across all components in Florida, while significant discrepancies in deterioration rates are evident among components in Indonesia. In Florida, bridge components deteriorate at a rate of 0.0447 to 0.056 per year in condition score during the first 20 years. After this period, the deterioration rate declines, as indicated by a reduced slope in the trend line. In contrast, Indonesian bridges exhibit a different pattern, with components deteriorating more rapidly within the first 10 years of operation.
- Several considerations are essential for the development of Indonesia’s future bridge inspection and maintenance system. Currently, Average Daily Traffic (ADT), axle load statistics, and environmental conditions are not recorded for each bridge in the national database. Incorporating these factors into future maintenance strategies and database updates would enable more precise analysis. Additionally, the inspection process may involve subjectivity. Implementing more detailed and quantitative inspection measurements is necessary to minimize subjectivity.
Author Contributions
Funding
Data Availability Statement
Conflicts of Interest
Abbreviations
| AASHTO | American Association of State Highway and Transportation Officials |
| BMS | Bridge Management System |
| FHWA | Federal Highway Administration |
| NBIS | National Bridge Inspection Standard |
References
- Sampat Wakchaure, S.; Neeraj Jha, K. Modeling of post-construction failure factors of bridges. J. Adv. Manag. Res. 2011, 8, 246–262. [Google Scholar]
- Mauch, M.; Madanat, S. Semiparametric hazard rate models of reinforced concrete bridge deck deterioration. J. Infrastruct. Syst. 2001, 7, 49–57. [Google Scholar] [CrossRef]
- Rens, K.L.; Nogueira, C.L.; Transue, D.J. Bridge management and nondestructive evaluation. J. Perform. Constr. Facil. 2005, 19, 3–16. [Google Scholar] [CrossRef]
- Yang, Y.N.; Kumaraswamy, M.M. Towards life-cycle focused infrastructure maintenance for concrete bridges. Facilities 2011, 29, 577–590. [Google Scholar] [CrossRef]
- Puspitasari, S.D.; Harahap, S.; Astuti, P. A Critical Review of Bridge Management System in Indonesia. In International Conference on Rehabilitation and Maintenance in Civil Engineering; Springer Nature: Singapore, 2021; pp. 381–389. [Google Scholar]
- Liu, C.; Itoh, Y. Information technology applications for bridge maintenance management. Logist. Inf. Manag. 2001, 14, 393–400. [Google Scholar] [CrossRef]
- Frangopol, D.M.; Bocchini, P. Bridge network performance, maintenance and optimisation under uncertainty: Accomplishments and challenges. Struct. Infrastruct. Eng. 2012, 8, 341–356. [Google Scholar] [CrossRef]
- Deng, Z.; Huang, M.; Wan, N.; Zhang, J. The Current Development of Structural Health Monitoring for Bridges: A Review. Buildings 2023, 13, 1360. [Google Scholar] [CrossRef]
- Mao, Y.; Xiao, F.; Tian, G.; Xiang, Y. Sensitivity analysis and sensor placement for damage identification of steel truss bridge. Structures 2025, 73, 108310. [Google Scholar] [CrossRef]
- Xiao, F.; Mao, Y.; Tian, G.; Chen, G.S. Partial-Model Based Damage Identification of Long-Span Steel Truss Bridge Based on Stiffness Separation Method. Struct. Control Health Monit. 2024, 2024, 5530300. [Google Scholar]
- Niyirora, R.; Ji, W.; Masengesho, E.; Munyaneza, J.; Niyonyungu, F.; Nyirandayisabye, R. Intelligent damage diagnosis in bridges using vibration-based monitoring approaches and machine learning: A systematic review. Results Eng. 2022, 16, 100761. [Google Scholar] [CrossRef]
- Directorate General of Highway. Bridge Management System: Bridge Inspection Manual; Ministry of Public Work: Jakarta, Indonesia, 1993. [Google Scholar]
- Directorate General of Highway. Bridge Maintenance Guidelines; Ministry of Public Work: Jakarta, Indonesia, 2011. [Google Scholar]
- Directorate General of Highway. Bridge Maintenance Guidelines; Ministry of Public Work: Jakarta, Indonesia, 2022. [Google Scholar]
- Ramadhan, F.; Riantini, L.S.; Isvara, W. The Implementation of INVI-J to Ensure the Sustainability of Bridge Infrastructure in Indonesia. In Proceedings of the 3rd Asia Pacific Conference on Research in Industrial and System Engineering, Depok, Indonesia, 16–17 June 2020. [Google Scholar]
- Happy 50th Anniversary—National Bridge Inspection Standards. Available online: https://www.fhwa.dot.gov/highwayhistory/national_bridge_inspection_standards.cfm (accessed on 19 November 2025).
- Thompson, P.D.; Shepard, R.W. AASHTO Commonly-recognized bridge elements. In Proceedings of the Materials for National Workshop on Commonly Recognized Measures for Maintenance, Scottsdale, AZ, USA, 5–7 June 2000. [Google Scholar]
- Hartle, R.A.; Ryan, T.W.; Mann, E.; Danovich, L.J.; Sosko, W.B.; Bouscher, J.W. Bridge Inspector’s Reference Manual: Volume 1 and Volume 2; Federal Highway Administration: Washington, DC, USA, 2020. [Google Scholar]
- Assaad, R.; El-Adaway, I.H. Bridge infrastructure asset management system: Comparative computational machine learning approach for evaluating and predicting deck deterioration conditions. J. Infrastruct. Syst. 2020, 26, 04020032. [Google Scholar] [CrossRef]
- Althaqafi, E.; Chou, E. Developing bridge deterioration models using an artificial neural network. Infrastructures 2022, 7, 101. [Google Scholar] [CrossRef]
- Rashidi Nasab, A.; Elzarka, H. Optimizing machine learning algorithms for improving prediction of bridge deck deterioration: A case study of Ohio Bridges. Buildings 2023, 13, 1517. [Google Scholar] [CrossRef]
- Liu, K.; El-Gohary, N. Deep learning-based analytics of multisource heterogeneous bridge data for enhanced data-driven bridge deterioration prediction. J. Comput. Civ. Eng. 2022, 36, 04022023. [Google Scholar] [CrossRef]
- Zhang, C.; Lei, X.; Xia, Y. Enhancing bridge inspection data quality using machine learning. Autom. Constr. 2025, 175, 106182. [Google Scholar] [CrossRef]
- Huang, Y.H. Artificial neural network model of bridge deterioration. J. Perform. Constr. Facil. 2010, 24, 597–602. [Google Scholar] [CrossRef]
- Souza, C.A.; de Carvalho, J.M.F.; Ribeiro, M.H.; Martins, A.C.; Bellon, F.G.; Andrade, M.S.; Oliveira, D.S.; Ribeiro, J.C.L.; Cesar, K.M.L., Jr.; Matos, J.C. Bridge deterioration prediction models using artificial intelligence in a missing data scenario. Structures 2025, 77, 109112. [Google Scholar] [CrossRef]
- Bu, G.; Lee, J.; Guan, H.; Blumenstein, M.; Loo, Y.C. Development of an integrated method for probabilistic bridge-deterioration modeling. J. Perform. Constr. Facil. 2014, 28, 330–340. [Google Scholar] [CrossRef][Green Version]
- Collins, J.; Weidner, J. Comparison of Markovian-based bridge deterioration model approaches. J. Bridge Eng. 2023, 28, 04023047. [Google Scholar] [CrossRef]
- Lu, M.; Hydock, J.; Radlińska, A.; Guler, S.I. Reliability analysis of bridge deck utilizing generalized gamma distribution. J. Bridge Eng. 2022, 27, 04022006. [Google Scholar] [CrossRef]
- Li, M.; Jia, G. Bayesian updating of bridge condition deterioration models using complete and incomplete inspection data. J. Bridge Eng. 2020, 25, 0402007. [Google Scholar] [CrossRef]
- Ilbeigi, M.E.M.M.; Ebrahimi Meimand, M. Statistical forecasting of bridge deterioration conditions. J. Perform. Constr. Facil. 2020, 34, 04019104. [Google Scholar] [CrossRef]
- Guo, X.; Chen, Z.; Sun, L.; Ji, W. Deterioration analysis and forecasting model of urban bridges. In Proceedings of the 17th COTA International Conference of Transportation Professionals, Shanghai, China, 7–9 July 2017. [Google Scholar]
- Shan, Y.; Contreras-Nieto, C.; Lewis, P. Using data analytics to characterize steel bridge deterioration. In Proceedings of the Construction Research Congress, San Juan, Puerto Rico, 31 May–2 June 2016. [Google Scholar]
- Koike, M.; Nagai, K. Analysis aging degradation trend using the bridge inspection data in Niigata Prefecture Municipalities. In Proceedings of the JCI Annual Convention, Chiba, Japan, 14–16 July 2015; Available online: https://pub.confit.atlas.jp/en/event/jci2015/presentation/2224 (accessed on 13 January 2026). (In Japanese)
- Wahyudi, A.; Satyarno, I.; Suparma, L.B.; Mulyono, A.T. Quality Assurance Dan Quality Control of Bridge Inspection using Invi-J. J. Transp. 2021, 21, 81–92. (In Indonesian) [Google Scholar]
- Sobanjo, J. Determination Deterioration Models Using Inspection Data in Florida; Florida State University: Tallahassee, FL, USA, 2011. [Google Scholar]
- Campbell, L.E.; Perry, C.N.; Connor, R.J.; Lloyd, J.B. Element Level Bridge Inspection: Benefits and Use of Data for Bridge Management; Purdue University: West Lafayette, IN, USA, 2016. [Google Scholar]
- Schober, P.; Boer, C.; Schwarte, L.A. Correlation coefficients: Appropriate use and interpretation. Anesth. Analg. 2018, 126, 1763–1768. [Google Scholar] [CrossRef] [PubMed]
- Srikanth, I.; Arockiasamy, M. Deterioration models for prediction of remaining useful life of timber and concrete bridges: A review. J. Traffic Transp. Eng. 2020, 7, 152–173. [Google Scholar] [CrossRef]
- Chen, C.L.; Hung, C.C.; Zhang, W.Y. Establishing severe deterioration and maintenance rules of bridge components: An empirical study in Taiwan. Case Stud. Constr. Mater. 2025, 22, e04907. [Google Scholar] [CrossRef]
- Kim, Y.J.; Yoon, D.K. Identifying critical sources of bridge deterioration in cold regions through the constructed bridges in North Dakota. J. Bridge Eng. 2010, 15, 542–552. [Google Scholar] [CrossRef]
- Dobashi, H. Infrastructure data platform for digital twin and future prospects. Artif. Intell. Data Sci. 2023, 4, 1–12. (In Japanese) [Google Scholar] [CrossRef]
- Kaewunruen, S.; AbdelHadi, M.; Kongpuang, M.; Pansuk, W.; Remennikov, A.M. Digital twins for managing railway bridge maintenance, resilience, and climate change adaptation. Sensors 2023, 23, 252. [Google Scholar] [CrossRef]
























| Rating System | Criteria | Score |
|---|---|---|
| Structure (S) | Dangerous Not Dangerous | 1 0 |
| Damage (R) | Severe Not Severe | 1 0 |
| Quantity (K) | More than x % Less than x % x = 30% for structural components and x = 50% for non-structural components | 1 0 |
| Function (F) | The component could not be functioned The component could be functioned | 1 0 |
| Effect (P) | Affects another component Does not affect another component | 1 0 |
| Condition Score (NK) | NK = S + R + K + F + P | 0–5 |
| Condition Score | Meaning |
|---|---|
| 0 | As new with no defects |
| 1 | Very minor defects |
| 2 | Defects which require monitoring and maintenance in the future |
| 3 | Defects which require attention soon (within 1 year) |
| 4 | Critical condition which leads to failure |
| 5 | Component broken or no longer functioning |
| Bridge Type | Bridge Material | Bridge Length |
|---|---|---|
| Arch | Reinforced Concrete (RC) | 6–15 m |
| Box | Prestressed Concrete (PC) | 15–30 m |
| Girder | Steel | 30–150 m |
| Truss | Timber | >150 m |
| Suspension | Other | |
| Slab | ||
| Other |
| Absolute Value of Correlation Coefficient | Interpretation |
|---|---|
| 0.00–0.10 | Negligible correlation |
| 0.10–0.39 | Weak correlation |
| 0.40–0.69 | Moderate correlation |
| 0.70–0.89 | Strong correlation |
| 0.90–1.00 | Very strong correlation |
Disclaimer/Publisher’s Note: The statements, opinions and data contained in all publications are solely those of the individual author(s) and contributor(s) and not of MDPI and/or the editor(s). MDPI and/or the editor(s) disclaim responsibility for any injury to people or property resulting from any ideas, methods, instructions or products referred to in the content. |
© 2026 by the authors. Licensee MDPI, Basel, Switzerland. This article is an open access article distributed under the terms and conditions of the Creative Commons Attribution (CC BY) license.
Share and Cite
Eddy, L.; Tan, L.Y.; Setiawan, T.H.; Hadinata, P.N.; Nagai, K.; Sastrawiria, R.P.P. Empirical Evaluation of Bridge Aging Trends in Indonesia: A Comparative Analysis of National Inspection Data. Buildings 2026, 16, 424. https://doi.org/10.3390/buildings16020424
Eddy L, Tan LY, Setiawan TH, Hadinata PN, Nagai K, Sastrawiria RPP. Empirical Evaluation of Bridge Aging Trends in Indonesia: A Comparative Analysis of National Inspection Data. Buildings. 2026; 16(2):424. https://doi.org/10.3390/buildings16020424
Chicago/Turabian StyleEddy, Liyanto, Leonardo Yonatan Tan, Theresita Herni Setiawan, Patrick Nicholas Hadinata, Kohei Nagai, and Risma Putra Pratama Sastrawiria. 2026. "Empirical Evaluation of Bridge Aging Trends in Indonesia: A Comparative Analysis of National Inspection Data" Buildings 16, no. 2: 424. https://doi.org/10.3390/buildings16020424
APA StyleEddy, L., Tan, L. Y., Setiawan, T. H., Hadinata, P. N., Nagai, K., & Sastrawiria, R. P. P. (2026). Empirical Evaluation of Bridge Aging Trends in Indonesia: A Comparative Analysis of National Inspection Data. Buildings, 16(2), 424. https://doi.org/10.3390/buildings16020424

