Intelligent Ventilation and Indoor Air Quality: State of the Art Review (2017–2025)
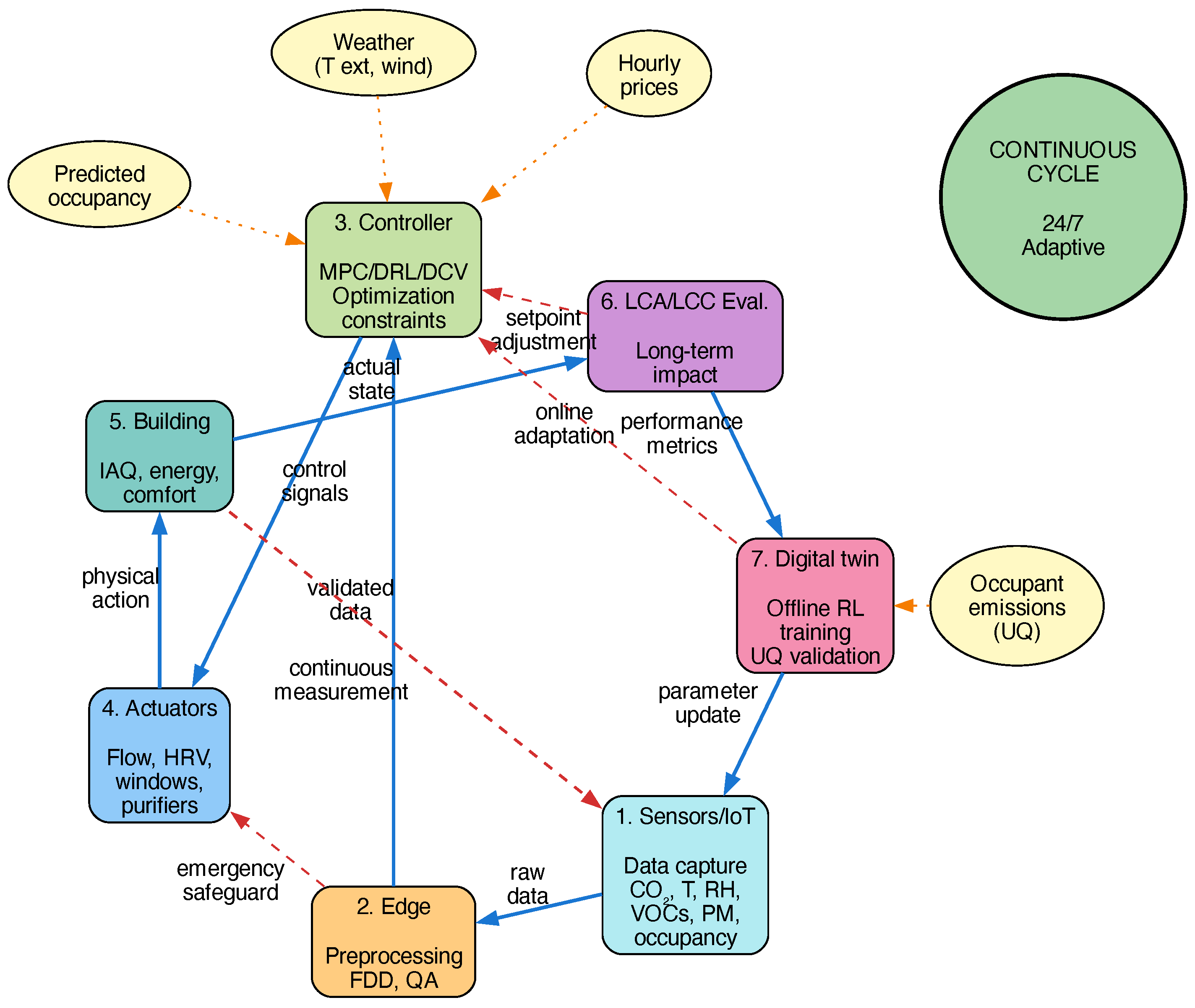
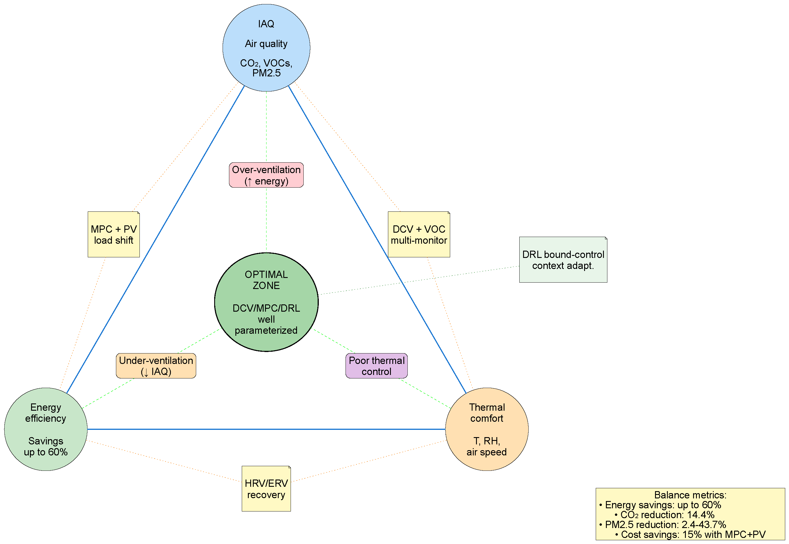
Abstract
Share and Cite
Rizo-Maestre, C.; Flores-Moreno, J.M.; Nebot Sanz, A.; Echarri-Iribarren, V. Intelligent Ventilation and Indoor Air Quality: State of the Art Review (2017–2025). Buildings 2026, 16, 65. https://doi.org/10.3390/buildings16010065
Rizo-Maestre C, Flores-Moreno JM, Nebot Sanz A, Echarri-Iribarren V. Intelligent Ventilation and Indoor Air Quality: State of the Art Review (2017–2025). Buildings. 2026; 16(1):65. https://doi.org/10.3390/buildings16010065
Chicago/Turabian StyleRizo-Maestre, Carlos, José María Flores-Moreno, Amor Nebot Sanz, and Víctor Echarri-Iribarren. 2026. "Intelligent Ventilation and Indoor Air Quality: State of the Art Review (2017–2025)" Buildings 16, no. 1: 65. https://doi.org/10.3390/buildings16010065
APA StyleRizo-Maestre, C., Flores-Moreno, J. M., Nebot Sanz, A., & Echarri-Iribarren, V. (2026). Intelligent Ventilation and Indoor Air Quality: State of the Art Review (2017–2025). Buildings, 16(1), 65. https://doi.org/10.3390/buildings16010065

