Next Article in Journal
Analyzing Barriers of BIM and Blockchain Integration: A Hybrid ISM-DEMATEL Approach
Next Article in Special Issue
Experimental Investigation on Physical and Mechanical Behaviors of Paraffin Microcapsule Phase-Change Energy-Storage Concrete
Previous Article in Journal
Shaking Table Test Research on Novel Frame Structures: A Review
Previous Article in Special Issue
Simulation Analysis of Temperature Field and Stress Field of Mass Concrete Under Different Construction Temperatures
 
 
Font Type:
Arial Georgia Verdana
Font Size:
Aa Aa Aa
Line Spacing:
Column Width:
Background:
Article

Numerical Analysis of Phase-Change Material Integration in Building Envelopes: A Case Study in Lebanon

Higher School of Engineering in Beirut, Saint Joseph University, Beirut 1104 2020, Lebanon
*
Author to whom correspondence should be addressed.
Buildings 2025, 15(8), 1369; https://doi.org/10.3390/buildings15081369
Submission received: 4 March 2025 / Revised: 20 March 2025 / Accepted: 28 March 2025 / Published: 20 April 2025

Abstract

The building sector is a major global energy consumer, particularly in Lebanon, where heating and air conditioning demand remains high. Integrating Phase Change Material (PCM) into building envelopes presents a promising solution for latent heat storage and enhanced energy efficiency. This study investigates the optimal wall configurations for improved thermal performance using PCM in two Lebanese regions: Beirut and Bekaa. Using ANSYS Fluent, various wall configurations were analyzed to determine the most effective placement of PCM. The optimal configurations were then evaluated in DesignBuilder to estimate energy savings. Results indicate that in Bekaa, external PCM and insulation provide the best performance due to strong dependence on external conditions, whereas in Beirut, internal PCM and insulation are more effective. PCM implementation in both regions significantly reduces energy consumption, with Bekaa proving more advantageous as it does not require additional cooling mechanisms. This research underscores the potential of PCM as a viable strategy for enhancing energy efficiency in building envelopes, with relevance to the climatic conditions of Beirut and Bekaa.

1. Introduction

The building sector accounts for 30% of global final energy consumption and contributes to 26% of total energy-related emissions [1]. In Lebanon, this impact is even more pronounced, with buildings consuming approximately 40% of total national energy and 34.9% of emissions attributed to the housing sector [2]. Most of this energy is used for heating and air conditioning [3]. To mitigate this demand, improving building envelopes and implementing energy-efficient strategies is essential. One attractive solution is solar energy coupled with passive thermal energy storage (PTES), integrated into the building envelope to reduce energy consumption [3]. PTES is classified as sensible heat storage (SHS) and latent heat storage (LHS). While SHS, using materials such as stone, adobe, brick, and concrete, has been widely applied, its efficiency depends on the heat capacity of material and thermal gradient [4]. Conversely, LHS, utilizing PCM, enables heat absorption and release through phase transition, particularly in solid–liquid transformations, making it an effective thermal storage mechanism [3,4]. Lightweight buildings, increasingly favored for their seismic resilience, eco-friendliness, and rapid construction, often experience significant indoor temperature fluctuations due to low thermal mass [5]. This has led to a growing interest in PCM integration to enhance thermal inertia [5].
Numerous studies have explored PCM applications in building envelopes. Lamrani et al. [3] reviewed numerical and experimental studies from 2011 to 2020, highlighting that 66% of studies focused on PCM in walls, with more than half being numerical and only 35% being experimental. Navarro et al. [4] investigated passive storage systems, emphasizing macro-encapsulation to prevent leakage and material incompatibility while maintaining thermal properties. Zhan et al. [6] analyzed PCM classifications, integration technologies, and influential parameters, focusing on passive cooling applications in Mediterranean, tropical, and subtropical climates. They emphasized the accuracy of simulation tools such as EnergyPlus, DesignBuilder, and ANSYS Fluent for performance evaluations [6].
Despite extensive research on PCM in construction, few studies have assessed its performance in Lebanon’s distinct climate zones. Additionally, while PCM has been integrated into various materials such as brick, cement, concrete, wood, insulation, and gypsum board, its application in masonry concrete hollow blocks remains underexplored. Moreover, comprehensive energy and economic assessments of PCM-integrated building envelopes are scarce.
This study addresses these gaps by investigating PCM integration within masonry concrete hollow blocks for Lebanese buildings, focusing on two distinct climatic regions: Beirut and Bekaa. The approach involved the following:
  • Reviewing numerical methodologies and validation techniques to determine the most suitable models;
  • Optimizing PCM placement within single-hollow-block walls by replacing double-layer masonry concrete hollow block walls;
  • Establishing a methodology for PCM selection, ensuring suitability for both summer and winter conditions in Beirut and Bekaa;
  • Conducting a comprehensive energy and economic analysis to assess the viability of PCM integration in Lebanese buildingses.

2. Literature Review

2.1. Numerical Studies

The use of numerical modeling for PCM-integrated building envelopes has increased significantly over the last decade [3], offering advantages in system design and optimization. These studies primarily focus on PCM placement within walls, thermophysical properties (melting temperature and thermal conductivity), and PCM thickness and its effect on thermal performance.
Key Studies
  • J. Koo et al. [7] examined PCM wallboards, finding that optimizing phase-change temperature to match room temperature maximized thermal storage efficiency;
  • X. Kong et al. [8] analyzed two PCM configurations in Tianjin, China: external (PCMOW) and internal (PCMIW). Results showed that PCMIW outperformed PCMOW, achieving better thermal energy savings and comfort regulation;
  • R. Ye et al. [9,10] studied PCM-enhanced envelopes, using the enthalpy–porosity technique for phase-transition modeling. Findings emphasized the impact of PCM thickness, building orientation, and temperature variations on thermal performance;
  • Zu’an et al. [5,11,12] examined the impact of PCM integration on lightweight building (LWB) walls, highlighting optimal placement, thermal resistance effects, and wall orientation for enhanced summer performance. Their first study [5], conducted over seven days, demonstrated that placing PCM in the middle of the wall provided superior thermal performance compared to interior or exterior placement. In [11], they analyzed the influence of wall thermal resistance, showing that lower resistance enhances PCM’s latent heat absorption and release efficiency, with phase-transition temperature being more dependent on placement than on wall resistance. Their final study [12] developed an experimentally validated numerical model to assess PCM performance across different wall orientations, revealing that east- and west-facing walls benefited the most, reducing inner surface peak heat flux by 62.8% and 66.4%, respectively;
  • Anter et al. [13] conducted experimental and numerical analyses in Aswan, Egypt, evaluating the impact of PCM thickness, type, and placement on building efficiency during summer. Results showed that RT-35HC, positioned 1.50 cm from both sides of the wall, achieved the highest efficiency, reducing overall heat gain by 66%;
  • Izadi et al. [14] employed a 3D computational fluid dynamics (CFD) model to assess PCM integration in commercial hollow bricks in Iran for cold climates. Findings indicated that RT18 PCM-filled bricks significantly reduced heat flux, improving thermal regulation compared to conventional hollow bricks;
  • Mahmoud et al. [15] examined PCM integration in lightweight brick walls in Sharjah, UAE, considering different orientations. Results revealed that RT31 PCM provided the greatest stability and temperature regulation, with maximum energy savings observed when applied to the roof and south-facing walls.
Common Methodologies
Numerical studies play a crucial role in evaluating PCM-integrated building envelopes, allowing for detailed thermal performance analysis under varying conditions [6]. Despite differences in scope and approach, most studies share several common methodologies:
-
Governing equations: Most studies use unsteady energy equations, with the enthalpy–porosity technique in ANSYS Fluent preferred for PCM phase transitions over the equivalent heat capacity method;
-
Boundary conditions: Outer conditions are typically modeled using an equivalent temperature equation, considering external temperature and solar radiation. Interior conditions vary: some assume air coupling [9] and others natural convection [8], while some neglect convection entirely [10].

2.2. Experimental Studies

Experimental research validates numerical models and investigates real-world PCM performance. Various studies have tested macro-encapsulated PCM systems under different container materials and applications:
  • R. Vicente and T. Silva [16] tested PCM-integrated hollow clay bricks, observing reduced temperature fluctuations and delayed heat transfer;
  • H.J. Akeiber et al. [17] evaluated macro-encapsulated PCM in identical test rooms under Iraqi climate conditions, demonstrating improved thermal regulation, reduced energy consumption, and enhanced indoor stability;
  • X. Shi et al. [18] analyzed PCM in Hong Kong apartments, concluding that internally laminated PCM was the most effective for temperature regulation;
  • A. Bontemps et al. [19] tested PCM in passive solar buildings using hollow glass bricks filled with PCM, showing significant cooling demand reduction;
  • X. Jin et al. [20] examined PCM thermal shield (PCMTS) integration in North American residential walls, finding that PCM near the internal wall face reduced peak heat flux, while placement between insulation layers performed better at lower temperatures;
  • L. Yang et al. [21] investigated PCM-based lightweight wallboards using PVC containers, showing that placing PCM on the interior surface reduced temperature fluctuations by 32.4% and increased thermal lag time from 2.9 h to 4.1 h, improving indoor stability;
  • Z. Al-Absi [22] reviewed PCM placement in walls, identifying optimal positioning based on complete daily melting/freezing cycles and emphasizing influencing factors such as climate, material properties, orientation, and solar radiation;
  • Hasan et al. [23] studied PCM-integrated concrete blocks in hot climates, finding that PCM reduced heat transmission and delayed peak temperature by 2.6 h. However, the study highlighted that natural ventilation alone was insufficient for heat removal, necessitating additional cooling strategies;
  • Anter et al. [13] validated numerical findings through experimental testing, incorporating 2 cm of PCM into a 2 mm thick galvanized steel container.
Summary of PCM containers used in Experimental studies
Different studies have employed various macro-encapsulation materials and container types for PCM integration:
-
Metal steel macro-capsules (30 × 17 × 2.8 cm, 75 mm thick) [16];
-
Aluminum panels (1 × 2.5 × 0.06 m, 1 mm sheet thickness) [17];
-
Stainless-steel boxes (545 × 560 × 20 mm) [18];
-
Hollow glass bricks framed with aluminum [19];
-
PVC containers (520 × 200 × 20 mm) [21];
-
Thermal resistance plastic pouches (10 × 5 cm) attached to cardboard [20];
-
Galvanized steel containers with 2 cm PCM [13].
Research Gap and Study Motivation
Although extensive research has explored PCM integration in Mediterranean and hot climates, its application in Lebanese building envelopes remains largely unstudied. In Lebanon, the standard construction practice relies on double masonry concrete hollow blocks, and the industry is resistant to change due to unskilled labor reliance and cost considerations [24]. This study investigates the feasibility of replacing double-hollow-block walls with single-hollow-block walls incorporating PCM, with or without insulation.
Additionally, PCM phase-change temperatures in reviewed studies were selected based on indoor comfort, outdoor conditions, or nighttime ambient temperatures during summer [23]. However, our study introduces a methodology for selecting PCM temperatures beginning from a value lower than the indoor temperature of a conventional case.
Most research has focused on PCM performance in summer cooling applications [5,8,9,11,12,13,15,17,23], often addressing only a single season or using different PCMs for summer and winter regulation [10]. In contrast, our study identifies a single PCM type and optimal wall configuration to achieve year-round thermal regulation, balancing both summer cooling and winter heating efficience.

3. Wall Numerical Model

To study the thermal behavior of a multilayer wall incorporated with PCM and the optimum position of PCM layer, it is necessary to describe the model, make the necessary assumptions, state the governing equations, define simulation and boundary conditions, describe materials used, and define a work methodology and solution method.

3.1. Model Description

The initial conventional Lebanese wall consists of two hollow blocks (HBs) with thicknesses of 12 cm and 10 cm, separated by an air gap and enclosing the air domain within the room, as shown in Figure 1. This double-wall configuration is to be replaced by a multilayer wall comprising a single HB layer combined with macro-encapsulated PCM, with or without insulation. ANSYS Fluent 2023 Student Version was used to model and simulate various configurations, which are described in subsequent sections.

3.2. Assumptions for the Numerical Model

To simplify the numerical simulation, the assumptions are listed as follows:
-
The PCMs in the macro-capsules are pure and do not have mass transfer with the container;
-
All materials are thermally homogenous and isotropic;
-
Melting point, freezing point, and latent heat are constant;
-
Specific heat capacity and thermal conductivity are constant;
-
Density is assumed to be constant.
This approach is widely adopted in thermal modeling, as demonstrated in previous studies [5,8,9,10,11,12].

3.3. Governing Equations

For the solid material, conduction is the main phenomenon. To simplify the complex heat transfer process while ensuring computational efficiency, our model employs a one-dimensional heat transfer equation, a widely accepted assumption in thermal analysis [5,11,12]. Unsteady energy equation used in the simulation is given in Equation (1):
ρ C p T t = k 2 T x 2
where ρ is the density ( k g / m 3 ) , C p is the specific heat ( J / k g · K ) , T is the temperature (K), and k is the thermal conductivity ( W / m · K ) . To model the solidification/melting process for PCM, the enthalpy–porosity technique is utilized since significant latent heat effects occur [8]. The general heat conduction equation in the PCM layer is given as in (2):
ρ p c m H t = k p c m 2 T x 2
where H  ( J / k g ) is the enthalpy, which is the sum of sensible heat (h) and latent heat ( H ), as shown in (3):
H = h + H
In this method, the melting interface is not tracked explicitly. A quantity called the liquid fraction (fraction of cell volume that is in liquid form) is associated with each cell in the PCM domain. This method relies on a parameter called the liquid fraction β, which is defined in (4), where T s is the solidification temperature, and T l is the melting temperature:
β = 0 i f T < T s β = 1 i f T > T l β = T T s T l T s i f T s T T l
The values of latent heat and sensible heat are computed in (5) and (6), respectively:
H = β L
h = h r e f + T r e f T c p d T
where L is the latent heat of the PCM, and h r e f and T r e f are the reference enthalpy and reference temperature, respectively.

3.4. Simulation Conditions

3.4.1. Climatic Data

The thermal performance of a building is primarily influenced by two key climatic factors: solar radiation and external temperature. The orientation of the building affects the intensity of solar radiation on its walls. Moreover, the building’s location and the time of the year also influence both solar radiation and external temperature. Two locations in Lebanon, in two different climate zones, were studied: Beirut (zone 1—coastal) and Bekaa (zone 3—inland plateau). Both locations exhibit distinct temperature variations between day and night. Specifically, Bekaa experiences a higher temperature gradient compared to Beirut. The study focused on one month representing summer (August) and another representing winter (February). The wall was assumed to face the south and have a 90-degree tilted angle with the ground. The climatic data, including air temperature and global tilted irradiance, were obtained from Meteonorm Version 8 (Climate and weather generation) software.

3.4.2. External Environment Model

To model the external environment, the ambient temperature and solar radiation are combined in one equation to obtain the equivalent temperature. The equivalent temperature is computed using (7) [8,9,10]:
T e q = T a m b + α G h o t r
where T e q (K) is the equivalent temperature, T a m b (K) is the ambient temperature, α is the solar radiation absorption coefficient, G   ( W / m 2 ) is the global tilted irradiance, h o   ( W / m 2 · K ) is the heat transfer coefficient of the outer surface, and t r (K) is the effective longwave radiation temperature. The values of ( α = 0.75) and ( h o = 18.75 W/m2·K) are adopted. For the wall, t r   is considered zero [8]. Equation (7) becomes the following:
T e q = T a m b + G 25
Based on the climatic data from Meteonorm, the daily average ambient temperature T a m b and solar radiation (G) are obtained; subsequently, the equivalent temperature T e q is calculated daily. Figure 2 depicts the equivalent temperature T e q for Beirut and Bekaa in August (Tequ aug BE and Tequ aug BK) and February (Tequ Feb BE and Tequ Feb BK), respectively. The graph shows clearly that the temperature fluctuations during the day in Bekaa are more noticeable, indicating larger diurnal temperature variations than in Beirut.

3.4.3. Boundary and Initial Conditions

(a)
Boundary Conditions
The equations that define the boundary conditions at the outer and inner surfaces of the wall are Equations (8) and (9):
k o T x = h o ( T e q T o )
k i T x = h i ( T i T a )
where k o and k i in (W/(m·K)) are the outer and inner layer thermal conductivity, T e q and T o are the equivalent temperature and the outer layer temperature in (K), T i and T a are the inner layer and ambient room temperature in (K), and h o and h i in ( W / m 2 · K ) are the convective heat transfer coefficient of the outer and interior surface. To run the simulation for the 30 days of the month, the equivalent temperature is modeled on an hourly basis and represented as periodic equations that repeat every 24 h. These periodic equations were implemented in ANSYS Fluent 2023. By incorporating them as boundary conditions in the model, the equivalent temperature plot was simulated effectively. The equivalent temperature equation was imposed directly to the outer surface of the wall, assuming a high external convection factor value. The inner face was coupled with the room air domain through an interface; the above and bottom side of the wall are assumed to be adiabatic.
(b)
Initial Conditions
The following temperatures are considered as initial conditions:
  • 298 K (25 °C) for Beirut in August;
  • 293 K (20 °C) for Beirut in February;
  • 298 K (25 °C) for Bekaa in August;
  • 288 K (15 °C) for Bekaa in February.

3.4.4. Materials Used for the Model

(a)
Concrete Hollow Block
Hollow-core concrete blocks are the most common construction method for vertical walls in Lebanon. Almost all walls are made of masonry and use the same block shape. In Lebanon, there is wide use of these HBs because they represent many advantages, such as long service life, low cost, low maintenance, fire resistance, and ease of implementation [24]. Lebanese HBs vary depending on their dimensions. All types have the same length of 40 cm and same height of 20 cm but different widths. The most used types are HB12 (width 12 cm) and HB10 (width 10 cm), which are needed to construct the conventional double-wall structure. In our study, a conventional wall is replaced by a multilayer wall of single HB12 in addition to PCM, with or without insulation.
(b)
Insulation Material
The insulation used in this study is expanded polystyrene (EPS), a widely used material in construction due to its cost effectiveness and thermal insulation properties. EPS is commonly applied in walls, roofs, and foundations to improve energy efficiency. In Lebanon, EPS is frequently chosen for its affordable price-to-performance ratio. This study considers EPS with a 5 cm thickness in several cases. While fire-retardant EPS variants exist, the study assumes standard commercial-grade EPS, as is typical in local construction. Future research could explore the impact of fire-retardant EPS on PCM integration, particularly regarding thermal performance and fire safety.
(c)
Phase-Change Material
Organic paraffin PCM macro-encapsulated into the building envelope was studied. Macro-encapsulation involves enclosing the PCM within a protective casing, which simplifies handling and installation while ensuring material stability. Although encapsulation materials can influence thermal conductivity and heat transfer, their thermal effect is neglected in the model for simplification. For this study, Rubitherm PCMs were selected due to their extensive use in research and well-documented thermal properties. The following PCMs were considered, each with its corresponding phase-transition temperature: RT31 (31 °C), RT28 (28 °C), RT25 (25 °C), and RT24 (24 °C). These temperatures allow for effective thermal energy storage and release based on the building’s cooling and heating demands. Future studies could further investigate the impact of encapsulation materials on PCM thermal performance, particularly in large-scale applications.
(d)
Thermo-Physical Properties of Material
The previously defined materials, in addition to air, were used to study the thermal behavior of a multilayer wall. Their thermo-physical properties are given in Table 1.

3.4.5. Methodology

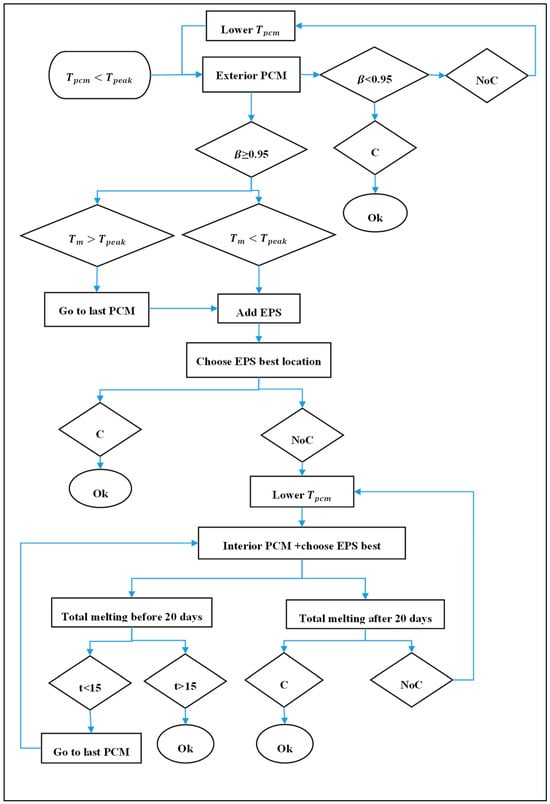
The work methodology is divided into three major steps: first, identifying the favorable wall configuration in summer for each location; second, determining the corresponding best PCM thickness; and third, studying the obtained favorable configurations under winter conditions and concluding the optimal one for each location.
(a)
Determine Favorable Wall Configuration
  • Determine baseline: Start with the conventional wall configuration to find the peak room temperature T p e a k .
  • Select PCM: Choose a phase-change material (PCM) with a transition temperature T p c m lower than T p e a k .
  • Initial placement and simulation:
    -
    Place the PCM on the external surface for effective melting and solidification;
    -
    Simulate and assess the liquid fraction (β).
  • Evaluate PCM performance:
    -
    If β < 0.95, check if the room temperature T m is below 25 °C (thermal comfort, C);
    -
    If not (NoC), select a PCM with a lower T p c m and repeat;
    -
    If β > 0.95, compare T m with T p e a k . If T m   > T p e a k , revert to the previous PCM; if T m   < T p e a k , continue.
  • Enhance thermal inertia: Add EPS insulation and optimize placement:
    -
    If thermal comfort is achieved, finalize the configuration;
    -
    If not, reposition the PCM to the interior side.
  • Final optimization:
    -
    Select a PCM with a lower T p c m for better thermal comfort;
    -
    Address solidification issues by controlling nighttime temperatures;
    -
    Add insulation and determine the best placement;
    -
    Select the PCM that maintains thermal comfort for at least 15 days before total melting. If no PCM meets this, choose the one that performs best over 15+ days.
This methodology is illustrated in Figure 3.
(b)
Determine Best PCM Thickness
After reaching a favorable configuration with a favorable temperature T f a v , additional methodology must be adopted to determine the optimal PCM thickness for these identified configurations. In the previous methodology, all PCMs were set to a thickness of 3 cm. If the favorable configuration involves placing the PCM on the interior side of the wall, the same 3 cm thickness is maintained because altering it would impact the number of days before total melting. However, if the configuration involves external PCM placement, the process to reduce the PCM thickness is started.
-
Initiate this process by using a thinner PCM layer in the model and measuring the resulting maximum room temperature T m ;
-
Compare T m to the initial room temperature T f a v associated with the 3 cm thickness PCM;
-
If T m is lower than T f a v continue reducing the PCM thickness to achieve a T m that surpasses T f a v ;
-
Select the PCM thickness that yields this result for the final configuration.
(c)
Concluding Optimal Wall Configuration
The favorable configurations under summer conditions were studied again but under winter conditions for each location. The outcomes of these simulations were compared to the conventional case in winter. The configuration with the positive impact in winter conditions led to identifying the optimal wall configuration.

3.4.6. Model Configurations

The model comprises two primary components: the wall layers and the air domain. The air domain remains consistent across all scenarios, featuring an area of 0.4 m2 (100 cm × 40 cm). Conversely, the wall layers vary for each case. The study involved various configurations, starting with the conventional case (casen1) shown in Figure 1. Utilizing the methodology described, the rest of the configurations are visually depicted in Figure 4 from case 2 to case 9, where E refers to EPS insulation, P refers to the PCM, and H refers to hollow block. For each case, the wall layer materials and thicknesses (t (cm)) are listed in Table 2.

3.4.7. Results and Discussions

(a)
Beirut Location
Applying the previously listed methodologies, we aimed to ascertain the optimal wall configuration in Beirut by simulating the above-described cases:
-
Case 1: The standard conventional configuration of two HB layers with an air gap inside, resulting in a peak temperature of 33.93 °C;
-
Case 2: This case does not refer to the suggested methodology; however, it was studied to elucidate the impact of utilizing a single HB. Results yielded a peak temperature of 38.8 °C and notable temperature fluctuations between day and night due to the decreased wall inertia compared to case 1. This is shown in Figure 5.
Studying this case shows the importance of thermal inertia in building, as case 1 (double wall with air gap) showed reduced temperature fluctuation and internal room temperatures. Now, to achieve the thermal inertia provided by a double wall, the following cases consider a single HB layer with PCM in addition to thermal insulation. As it is insignificant for the rest of the study and for the clarity of the figures, case 2 will not be presented in the figures that follow.
-
Case 3: PCM RT31 was selected since its transition temperature is lower than the temperature obtained in case 1. However, the studied internal temperature exceeded 31 °C, as the PCM fully liquefied for approximately 3 h and 40 min. This led to an internal maximum temperature of 33.3 °C, a mere 0.6 °C lower than the initial case. Following the set methodology (Figure 3), this case is insufficient and requires addition of thermal insulation;
-
Cases 4 and 5: EPS insulation was introduced in two scenarios. In case 4 RT31, EPS was placed externally after the PCM. This configuration exhibited a reduced internal peak temperature of 31.17 °C, a favorable outcome that lowered the peak temperature by approximately 2.75 °C. Conversely, in case 5 RT31, despite the inclusion of EPS, the location did not enhance the internal temperature. This is clearly shown in Figure 6, where case 3 and case 5, with increased temperature fluctuation, coincide, and case 4 is favored;
-
Case 6: PCM RT31 at the inner side of the wall with no insulation demonstrated that the PCM completely melted after 6 days, resulting in substantial temperature fluctuations and a peak temperature of 36.3 degrees;
-
Cases 7 and 8: Recognizing the limitations of an outside PCM with a phase-transition temperature below 31 °C, leading to extensive melting and occasional partial solidification, placing PCM with a lower phase-transition temperature on the inner wall surface was explored, testing RT28 in case 7 and case 8;
-
Case 7: RT28 with EPS situated on the inner side, preceding the PCM, was studied. The internal peak temperature remained at 28 °C for 15 days. However, beyond this period, the PCM began to melt, causing the temperature to gradually rise, reaching 34.37 °C at day 30;
-
Case 8: RT28, in contrast, presented a distinct scenario where the PCM melted entirely after a mere 3 days and then showed behavior similar to that of case 1.
Figure 7 shows the variation in the internal temperatures when placing PCM on the inner side of the wall compared to the conventional case 1.
Studying all cases, as presented in Figure 8, two promising configurations emerged: case 4 RT31 managed to reduce the peak temperature by around 3 °C (range of 31 °C). Case 7 RT28 maintained a 28 °C temperature for 15 days (360 h), resulting in a peak reduction of approximately 6 °C. Yet, it required a control system to ensure PCM solidification, rendering it useful throughout the summer.
To study the favored PCM thickness and reduce its quantity, case 9 RT31 with PCM thickness of 2.5 cm at the external side was investigated. The outcomes revealed that the PCM liquefied entirely, occurring approximately 1 h earlier than in case 4 RT31. Consequently, a higher peak temperature was recorded, exceeding case 4 RT31 by 0.6 °C. This finding underscores that lessening PCM thickness compromises its efficiency, leading to energy consumption escalation despite quantity savings. For interior PCM application, enhanced cooling systems that ensure PCM solidification enable thickness to be decreased while maintaining efficiency. Thus, from a thermal perspective, disregarding economic factors, we ascertained that a PCM thickness of 3 cm should be retained. To choose between the two favored configurations (case 4 and case 7), both cases were simulated under winter conditions (February). The results indicate that case 4 RT31 exhibited an adverse impact during winter, causing a temperature reduction of approximately 2 °C compared to the conventional configuration (case 1), where the temperature ranged between 19 °C and 20 °C. This subsequently elevated the demand for heating. In contrast, case 7 RT28 maintained a thermal behavior like the initial configuration (case 1), albeit with a peak increase and a minimal decrease of only about 1 °C, where the temperature ranged from 20.5 °C and 22.5 °C. Notably, this adjustment kept the room within the bounds of thermal comfort.
As a conclusion, the optimal configuration of a year-round multilayer wall in Beirut is case 7 RT28. Nevertheless, it requires a cooling control mechanism for PCM solidification in summer.
(b)
Bekaa Location
The same methodologies were applied to determine the optimal wall configuration in Bekaa.
-
Case 1: Due to different weather conditions, testing the conventional case of two HB layers resulted in a peak temperature of 29.54 °C.
-
Case 2: Studying a single HB-layer wall resulted in a peak temperature of 35.46 °C, accompanied by noticeable temperature fluctuations between day and night.
-
Case 3 RT28: PCM RT28 was chosen with a transition temperature of 28 °C less than that obtained from case 1. The internal temperature did not exceed 28 °C, as the PCM did not entirely liquefy during any period. The peak temperature was reduced by 1.54 °C.
-
Case 3 RT25: Recognizing the incomplete melting of the PCM, RT25 was chosen and studied here. The PCM remained entirely liquid for approximately 7 h, resulting in a peak temperature of 29.58 °C greater than that of case 1. So, RT28 was kept for consideration.
-
Case 4 (RT28 with EPS): Adding EPS insulation after the external PCM led to a peak temperature of 25 °C, a level associated with thermal comfort, rendering this configuration highly favorable. Figure 9 shows the variation in the internal temperatures when placing the PCM on the external side.
-
Case 5 and case 6 were not studied for Bekaa since they previously showed no enhancement over the conventional case.
-
Case 7 (RT25 with EPS): As observed in the Beirut study, placing PCM inside with EPS allowed the use of PCM with a lower transition temperature; thus, RT25 was chosen here. A temperature of 25 °C was maintained for 23 days before the PCM was completely melted, and the temperature gradually rose to a maximum of 30 °C on day 30.
-
Case 7 (RT24 with EPS): PCM RT24 was chosen to study again in case 7. The temperature was maintained at 24 °C degrees for around 15 days, after which it progressively increased to a maximum of 30.2 °C on day 30.
-
Case 8 (RT25): With EPS insulation at the external side and PCM RT25 at the inside, the thermal inertia was enhanced like in case 1.
Figure 10 shows the internal temperature variation of the Bekaa cases when PCM is placed on the inner side.
The simulation results obtained for the Bekaa study are all presented in Figure 11. Studying all the cases for Bekaa, case 4 with RT28 ensures thermal comfort at 25 °C. In addition, case 7 with RT24 enhanced thermal comfort at 24 °C, contingent upon an efficient cooling mechanism to facilitate PCM solidification and utility. Among these two options, case 4 stands out as a better choice for summer, guaranteeing thermal comfort without requiring supplementary control mechanisms to enhance PCM behavior. Working on the second methodology to use PCM with thickness less than 3 cm, case 9 with a PCM layer of 2.5 cm was studied. The results revealed that the peak temperature increased to 26.7 °C; thus, PCM with 3 cm was kept. Finally, to assure that case 4 RT28 was the optimal wall configuration for Bekaa, simulation was carried out under winter conditions. The outcomes indicate a mere 0.5 °C reduction in temperature in comparison with case 1, which is not deemed significant.
In conclusion, the case 4 RT28 configuration proved to be highly effective during the summer, ensuring optimal thermal comfort without exhibiting any negative impacts during the winter. This attribute renders it advantageous throughout the entire year, requiring no additional temperature control mechanisms.

4. Building Energy Modeling

This section deals with investigating the impact of incorporating PCM into a building envelope on the building energy consumption required for cooling and heating. To conduct this analysis, DesignBuilder v7.3 software was used to model a house with the previously defined optimum wall configuration and compare it to the conventional case. This comparison was carried out in the two different locations: Beirut and Bekaa. Furthermore, the influence of adding PCM to each wall individually and observing the cumulative effect of integrating PCM throughout the entire building was assessed.

4.1. Building Model

4.1.1. Building Layout

The model represents a 130 m2 house. It consists of several rooms, including a salon, a living room, a kitchen, two bedrooms, and two bathrooms. The architectural composition of the building is shown in Figure 12.

4.1.2. Input Data

(a)
Weather file: Beirut and Bekaa weather conditions were retrieved from MeteoNorm software;
(b)
Activity: The building is a residential building with several zones, and each zone is defined by a template determining the schedule and data of occupancy, equipment, and lighting power density;
(c)
Environmental control: The heating setpoint temperature is 19 °C (for occupied timings) and 12 °C when the space is unoccupied. Conversely, on hot days, the cooling setpoint temperature is 23 °C, with a setback temperature of 28 °C applied when cooling demand is reduced or when the space is unoccupied;
(d)
Construction: The house model includes four primary components that constitute the Lebanese conventional building: the standard external wall, the internal wall, the standard flat roof, and the ground floor. The ground floor comprises 25 cm of reinforced concrete. In addition to the standard components, the two optimal wall configurations that incorporate PCM and were derived in the preceding section were defined in DesignBuilder. The layer compositions of each component and the thickness of each layer are shown in Table 3, where layer 1 represents the outer layer. All the components presented in the table have an external and internal cement plaster layer of 2.5 cm;
(e)
HVAC system: The system used is VRF (variable refrigerant flow) air-cooled heat recovery, in combination with a dedicated outdoor air system, which offers an energy-efficient HVAC solution.

4.1.3. Work Methodology for Building Energy Modeling

The simulation engine of DesignBuilder v7.3 is EnergyPlus v9.4. EnergyPlus is the most frequently used dynamic building energy simulation software capable of incorporating PCMs into building envelopes, and several studies have used it to model building performance with PCM [26]. The calculation of energy balance in EnergyPlus is based on conduction transfer function CTF. However, in the case of variable thermal conductivity or PCM, a more flexible approach in the form of a conduction finite difference algorithm is used [27], which is known as CondFD. Due to the implicit nature of the equation set solution, it is more efficient to use a shorter time step compared to those used in the CTF solution algorithm. Starting from version 9.2 of EnergyPlus, the hysteresis effect and an incomplete phase change can be modeled [27]. In our study, the simulation engine is EnergyPlus 9.4, which models the behavior of PCM following CondFD. The finite-difference model is expressed using a fully implicit, first-order accurate scheme that is both unconditionally stable and robust. The time step of 60 was chosen.
The simulation ran continuously throughout the year, starting from 1 January and ending on 31 December. Initially, the standard case was simulated under each weather condition; then, simulations assessing the impact of integrating PCM on the total building energy consumption were conducted. The incorporation of PCM into each individual exterior wall separately, the roof separately, and all the exterior walls with the roof together was explored. In each of these cases, the resulting reduction in energy consumption for both heating and cooling was studied. These simulations were performed for both Beirut and Bekaa.

4.1.4. Validation of Numerical Methodology

To validate the numerical model used, we compared the methodology and input used to those of other studies. M. Khan et al. [26] used EnergyPlus to numerically investigate the energy performance enhancement of residential buildings by incorporating PCM into building envelopes in five major cities of Pakistan with different climates. The supporting tool they used to for modeling is Google Sketchup 2019. They modeled first a single-room house as a base case building for optimal PCM selection and optimal PCM parameters selection and then used the optimal parameters for a single-story and a two-story building to evaluate the energy savings. The simulations were carried out by EnergyPlus using CondFD algorithm with its finite-difference model, using a fully implicit, first-order scheme with a similar time step and space discretization to that of our study. They validated this model against experimental data from the study of E. Mohseni et al. [28] and numerically against the numerical study of R. Ji et al. [29]. Hence, this software is deemed suitable for accurately simulating the real thermal behavior of PCMs in buildings.

4.1.5. Results and Discussion

(a)
Beirut case
Starting with the standard case of the building under Beirut weather conditions, the results indicated a requirement for 1272 KWH heating and 15,369 KWH cooling, reflecting the region’s characteristic hot summers and mild winters. After that, the impact of integrating PCM into the building walls and roof was studied. Table 4 shows the total heating and cooling demand for the studied house when PCM is integrated into its external walls in addition to the percentage reduction when compared to the standard case.
The results reveal that implementing PCM throughout the entire building can significantly reduce energy consumption for cooling by 91% and for heating by 66%, highlighting the effectiveness of PCM, particularly during the summer months. Furthermore, incorporating PCM into the roof yielded the most substantial energy reduction, reaching 65%, which is notably higher than the reductions achieved by other walls. Since each wall and the roof have different areas, they require varying quantities of PCM. To determine their efficiency in terms of energy reduction, a new factor, i.e., the reduction-to-area ratio (KWh/m2), was introduced, representing the amount of energy reduction per square meter in each configuration. Figure 13 shows the reduced energy consumption in (KWh/m2) in the Beirut case after adding PCM.
(b)
Bekka case
The simulation of the conventional case under Bekaa weather conditions revealed a heating requirement of 11,155 KWH and cooling requirement of 7064 KWH, reflecting the area’s distinctive climate characterized by relatively mild summers and cold winters. Similarly, Table 5 shows the total heating and cooling demand when PCM is integrated into the external walls of the studied house in addition to the percentage reduction when compared to the conventional case. Figure 14 shows the reduced energy consumption in (KWh/m2) in the Bekaa case after adding PCM.
(c)
PCM behavior Beirut vs. Bekaa
By comparing the percentage reduction in energy demand achieved by integrating PCM into the building envelope in Beirut and Bekaa, as illustrated in Figure 15, the following observations were made:
-
PCM performs better on hot days than cold days in both locations;
-
The summer cooling reduction is more significant in Bekaa than in Beirut despite both using PCM with a transition temperature of 28 °C. This is due to the PCM placement: in Bekaa, it is on the outer surface, while in Beirut, it is inside at a constant temperature;
-
The winter heating reduction is higher in Beirut than in Bekaa since the interior PCM placement in Beirut allows it to store heat from household equipment and solar radiation, enhancing heating efficiency;
-
Overall, Beirut achieved a higher total reduction (89%) compared to Bekaa (76%), which can be attributed to PCM’s superior performance on hot days and the district cooling demand in Beirut being twice that of Bekaa.

4.1.6. Payback Period

To assess the economic feasibility of using PCM in building envelopes, both material costs and payback period must be considered. Currently, there are no local PCM suppliers in Lebanon, and PCM integration is still a new concept in the Lebanese construction market. As a result, PCM must be imported. Several international suppliers were contacted, but high shipping costs and minimum order requirements posed challenges. The most cost-effective option was provided by Sichuan Aishipaier New Material Technology Co., Ltd. (Chengdu, China), offering macro-encapsulated PCM (40 cm × 20 cm) (0.08 m2) at USD 13 per unit.
Additionally, local market data were gathered:
-
EPS (expanded polystyrene) costs approximately USD 6/m2;
-
Replacing a double-wall system with a single-hollow-block one reduces costs by ~USD 5/m2.
A preliminary economic study was conducted to estimate the payback period, neglecting the following:
-
HVAC system cost reductions due to lower capacity requirements;
-
The time value of money in this analysis.
The annual reduction in electricity consumption for heating and cooling in Beirut and Bekaa was calculated using COP values of 2.5 for heating and 3 for cooling. The total electricity savings (in kWh) were determined based on Lebanese electricity pricing (June 2023):
-
Government electricity (EDL): USD 0.142/kWh (20% of supply);
-
Private generators: USD 0.34–USD 0.50/kWh (80% of supply);
-
Weighted average cost used: USD 0.42/kWh.
For example, to calculate the payback period for integrating PCM into the south wall under Bekaa conditions the following steps were adopted:
  • No. of macro-capsules = (wall area m2/area macro-capsule 0.08 m2) = 59.6/0.08 = 745;
  • Cost of PCM added = USD 13 × No. of macro-capsules = USD 13 × 745 = USD 9685;
  • Cost of EPS added = USD 6/m2 × wall area = 6 × 59.6 = USD 358;
  • Reduced cost of HBs removal = USD 5/m2 × wall area = 5 × 59.6 = USD 298;
  • Reduced electrical consumption = (Reduced consumption for cooling/3) + (Reduced consumption for heating/2.5) = [(7065 − 6308)/3] + [(11,155 − 10,690)/2.5] obtained from Table 5 = 438 KWh;
  • Annual savings from reduced consumption in Bekaa = Reduced electrical consumption kWh × USD 0.42/kWh = 438 × 0.42 = USD 184;
  • Payback period Bekaa (years) = (Price of PCM + Price of EPS − Price of HB)/(annual saving from reduced consumption) = 53 years.
Similarly, the payback period was calculated for all walls and roof under Bekaa and Beirut weather conditions.
The economic results in Table 6 show that integrating PCM into the roof provides the shortest payback period of 14 years. Applying PCM to all exterior walls and the roof significantly reduces energy consumption and minimizes HVAC system demand but extends the payback period to 23 years. Conversely, using PCM in single walls results in a less favorable payback period.
Neglecting the time value of money (TVM) in this analysis may lead to an underestimation of the actual payback period. Considering a discount rate between 3% and 7%, the adjusted payback period may extend beyond 14 years for PCM in roofs. The impact of TVM is more significant for smaller buildings with lower annual energy savings, while larger-scale applications might mitigate this effect due to faster savings accumulation. Future studies could refine this analysis by integrating discounted cash flow methods.
In general, PCM integration involves high initial costs. Therefore, further research should focus on cost-effective PCM production methods to enhance economic viability, given its significant energy-saving potential.

5. Conclusions

This study investigated the integration of PCM into Lebanese building construction considering its climate-dependent performance in two locations: Beirut and Bekaa. Given PCM’s sensitivity to regional climatic conditions, various wall configurations were analyzed using ANSYS Fluent, incorporating masonry hollow blocks, EPS insulation, and organic PCM with different transition temperatures. The optimal configurations were selected based on their ability to prolong indoor temperature stability during peak summer months while ensuring effective thermal performance in winter. The results identified case 7 (HB-EPS-PCMRT28 at the inner side) as optimal for Beirut and case 4 (PCMRT28 at the exterior-EPS-HB) as optimal for Bekaa.
The findings revealed that PCM reduces thermal fluctuations and peak temperatures, enhancing indoor comfort. In Bekaa, where diurnal temperature variations are significant, placing PCM externally enables passive cooling without the need for additional cooling systems. In Beirut, where diurnal variation is minimal, external PCM placement may cause excessive melting and poor solidification, making internal placement more effective, as it benefits from heat absorption and HVAC-assisted solidification. Additionally, insulation placement is optimal on the exterior when PCM is external and on the interior when PCM is internal.
Following the thermal analysis, a building energy assessment was conducted using DesignBuilder with the EnergyPlus engine, applying the optimal configurations to various building envelope components. The results showed a significant reduction in heating and cooling loads compared to conventional construction. PCM integration in the roof provided the highest reduction-to-area ratio, making it the most cost-effective option with the fastest payback period. Meanwhile, applying PCM to all exterior walls and the roof resulted in substantial cooling energy savings and a notable reduction in heating demand. Additionally, in Beirut, high cooling energy savings in Beirut indicated that solidification challenges observed in ANSYS simulations were resolved through the HVAC system’s cooling capacity.
This study underscores the importance of PCM in reducing energy consumption year-round, provided that PCM transition temperatures are optimized for both summer and winter conditions. However, further research is necessary to experimentally validate the ANSYS Fluent numerical model, ensuring the accuracy of simulation results. Future studies should also explore alternative PCM materials that are more cost-effective or locally available to enhance economic feasibility. Additionally, a detailed life-cycle cost analysis is recommended to determine optimal PCM integration strategies from both an environmental and financial perspective.

Author Contributions

Conceptualization, N.Y. and C.M.; methodology, N.Y. and H.C.; software, H.C.; validation, N.Y. and C.M.; investigation, N.Y. and H.C.; resources, N.Y. and H.C.; writing—original draft preparation, N.Y.; writing—review and editing, N.Y.; supervision, C.M.; project administration, C.M. All authors have read and agreed to the published version of the manuscript.

Funding

This research received no external funding.

Data Availability Statement

The data supporting this study are available upon request, subject to privacy and ethical considerations.

Conflicts of Interest

The authors declare no conflicts of interest.

References

  1. Delmastro, C.; Chen, O.; IEA Reports-Tracking Buildings. July 2023. Available online: https://www.iea.org/energy-system/buildings (accessed on 12 March 2024).
  2. Schimschar, S.; Schröder, J.; Bhar, R.; Comaty, F.; Petersdorff, C.; Pohl, A. Accelerating Zero-Emission Building Sector Ambitions in the MENA Region; Navigant Energy Germany GmbH: Berlin, Germany, 2020. [Google Scholar]
  3. Lamrani, B.; Johannes, K.; Kuznik, F. A review on phase change materials integrated in building walls. Renew. Sustain. Energy Rev. 2011, 15, 379–391. [Google Scholar]
  4. Navarro, L.; Gracia, A.; Niall, D.; Castell, A.; Browne, M.; McCormack, S.; Griffiths, P.; Cabeza, L. Thermal energy storage in building integrated thermal systems: A review. Part 2. Integration as passive system. Renew. Energy 2016, 85, 1334–1356. [Google Scholar] [CrossRef]
  5. Liu, Z.A.; Hou, J.; Meng, X.; Dewancker, B.J. A numerical study on the effect of phase-change material (PCM) parameters on the thermal performance of lightweight building walls. Case Stud. Constr. Mater. 2021, 15, e00758. [Google Scholar]
  6. Zhan, H.; Mahyuddin, N.; Sulaiman, R.; Khayatian, F. Phase change material (PCM) integrations into buildings in hot climateswith simulation access for energy performance and thermal comfort: A review. Constr. Build. Mater. 2023, 397, 132312. [Google Scholar]
  7. Kooa, J.; Sob, H.; Honga, S.W.; Honga, H. Effects of wallboard design parameters on the thermal storage in buildings. Energy Build. 2011, 43, 1947–1951. [Google Scholar] [CrossRef]
  8. Kong, X.; Lu, S.; Li, Y.; Huang, J.; Liu, S. Numerical study on the thermal performance of building wall and roof incorporating phase change material panel for passive cooling application. Energy Build. 2014, 81, 404–415. [Google Scholar]
  9. Ye, R.; Lin, W.; Fang, X.; Zhang, Z. A numerical study of building integrated with CaCl2·6H2O/expanded graphite composite phase change material. Appl. Therm. Eng. 2017, 126, 480–488. [Google Scholar]
  10. Ye, R.; Huang, R.; Fang, X.; Zhang, Z. Simulative optimization on energy saving performance of phase change panels with different phase transition temperatures. Sustain. Cities Soc. 2020, 52, 101833. [Google Scholar]
  11. Liu, Z.; Hou, J.; Huang, Y.; Zhang, J.; Meng, X. Influence of phase change material (PCM) parameters on the thermal performance of lightweight building walls with different thermal resistances. Case Stud. Therm. Eng. 2022, 31, 101844. [Google Scholar]
  12. Liu, Z.; Hou, J.; Wei, D.; Meng, X.; Dewancker, B.J. Thermal performance analysis of lightweight building walls in different directions integrated with phase change materials (PCM). Case Stud. Therm. Eng. 2022, 40, 102536. [Google Scholar] [CrossRef]
  13. Anter, A.G.; Sultan, A.A.; Hegazi, A.A.; El Bouz, M.A. Thermal performance and energy saving using phase change materials (PCM) integrated in building walls. J. Energy Storage 2023, 67, 107568. [Google Scholar] [CrossRef]
  14. Izadi, M.; Taghavi, S.F.; Safavi, S.H.N. Thermal management of shelter building walls by PCM macro-encapsulation in commercial hollow bricks. Case Stud. Therm. Eng. 2023, 47, 103081. [Google Scholar] [CrossRef]
  15. Mahmoud, M.; Yousef, B.A.A.; Radwan, A.; Alkhalidi, A. Thermal assessment of lightweight building walls integrated with phase change material under various orientations. J. Build. Eng. 2024, 85, 108614. [Google Scholar] [CrossRef]
  16. Vicente, R.; Silva, T. Brick masonry walls with PCM macrocapsules: An experimental approach. Appl. Therm. Eng. 2014, 67, 24–34. [Google Scholar] [CrossRef]
  17. Akeiber, H.; Hosseini, S.; Hussen, H.; Wahid, M.; Mohammad, A. Thermal performance and economic evaluation of a newly developed phase change material for effective building encapsulation. Energy Convers. Manag. 2017, 150, 48–61. [Google Scholar] [CrossRef]
  18. Shi, X.; Memon, S.; Tang, W.; Cui, H.; Xing, F. Experimental assessment of position of macro encapsulated phase change material in concrete walls on indoor temperatures and humidity levels. Energy Build. 2014, 71, 80–87. [Google Scholar] [CrossRef]
  19. Bontemps, A.; Ahmad, M.; Johannès, K.; Sallée, H. Experimental and modelling study of twin cells with latent heat storage walls. Energy Build. 2011, 43, 2456–2461. [Google Scholar] [CrossRef]
  20. Jin, X.; Medina, M.; Zhang, X. On the placement of a phase change material thermal shield within the cavity of buildings walls for heat transfer rate reduction. Energy 2014, 73, 780–786. [Google Scholar] [CrossRef]
  21. Yang, L.; Qiao, Y.; Liu, Y.; Zhang, X.; Zhang, C.; Liu, J. A kind of PCMs-based lightweight wallboards: Artificial controlled condition experiments and thermal design method investigation. Build. Environ. 2018, 144, 194–207. [Google Scholar] [CrossRef]
  22. Al-Absi, Z.; Isa, M.; Ismail, M. Phase Change Materials (PCMs) and Their Optimum Position in Building Walls. Sustainability 2020, 12, 1294. [Google Scholar] [CrossRef]
  23. Hasan, A.; Al-Sallal, K.A.; Alnoman, H.; Rashid, Y.; Abdelbaqi, S. Effect of Phase Change Materials (PCMs) Integrated into a Concrete Block on Heat Gain Prevention in a Hot Climate. Sustainability 2016, 8, 1009. [Google Scholar] [CrossRef]
  24. Sassine, E.; Cherif, Y.; Dgheim, J.; Antczak, E. Experimental and Numerical Thermal Assessment of Lebanese Traditional Hollow Blocks. Int. J. Thermophys. 2020, 41, 47. [Google Scholar]
  25. PCM RT-LINE. Rubitherm.eu. Available online: https://www.rubitherm.eu/en/productcategory/organische-pcm-rt (accessed on 27 May 2024).
  26. Khan, M.; Khan, M.M.; Irfan, M.; Ahmad, N. Energy performance enhancement of residential buildings in Pakistan by integrating phase change materials in building envelopes. Energy Rep. 2022, 8, 9290–9307. [Google Scholar]
  27. Zastawna-Rumin, A.; Kisilewicz, T.; Berardi, U. Novel Simulation Algorithm for Modeling the Hysteresis of Phase Change Materials. Energies 2020, 13, 1200. [Google Scholar] [CrossRef]
  28. Mohseni, E.; Tang, W.; Wang, S. Development of thermal energy storage lightweight structural cementitious composites by means of macro-encapsulated PCM. Constr. Build. Mater. 2019, 225, 182–195. [Google Scholar]
  29. Ji, R.; Zou, Z.; Chen, M.; Zheng, Y.; Qu, S. Numerical assessing energy performance for building envelopes with phase change material. Int. J. Energy Res. 2018, 43, 6222–6232. [Google Scholar]
Figure 1. Conventional case: case 1 (from left to right: HB12cm–airgap–HB10cm–room air domain).
Figure 1. Conventional case: case 1 (from left to right: HB12cm–airgap–HB10cm–room air domain).
Buildings 15 01369 g001
Figure 2. Equivalent temperature for Beirut BE and Bekaa BK in August and February.
Figure 2. Equivalent temperature for Beirut BE and Bekaa BK in August and February.
Buildings 15 01369 g002
Figure 3. Methodology to determine favorable configuration of multilayer wall with PCM in summer.
Figure 3. Methodology to determine favorable configuration of multilayer wall with PCM in summer.
Buildings 15 01369 g003
Figure 4. Different model configurations.
Figure 4. Different model configurations.
Buildings 15 01369 g004
Figure 5. Thermal inertia effect on temperature (case 1 vs. case 2).
Figure 5. Thermal inertia effect on temperature (case 1 vs. case 2).
Buildings 15 01369 g005
Figure 6. Internal Temperature Variations of Beirut Cases in Summer with External PCM.
Figure 6. Internal Temperature Variations of Beirut Cases in Summer with External PCM.
Buildings 15 01369 g006
Figure 7. Internal Temperature Variations of Beirut Cases in Summer with Internal PCM.
Figure 7. Internal Temperature Variations of Beirut Cases in Summer with Internal PCM.
Buildings 15 01369 g007
Figure 8. Internal temperature variations of all Beirut cases in Summer (August).
Figure 8. Internal temperature variations of all Beirut cases in Summer (August).
Buildings 15 01369 g008
Figure 9. Internal Temperature Variations of Bekaa Cases in Summer with External PCM.
Figure 9. Internal Temperature Variations of Bekaa Cases in Summer with External PCM.
Buildings 15 01369 g009
Figure 10. Internal Temperature Variations of Bekaa Cases in Summer with Internal PCM.
Figure 10. Internal Temperature Variations of Bekaa Cases in Summer with Internal PCM.
Buildings 15 01369 g010
Figure 11. Internal temperature variations of all Bekaa cases in Summer (August).
Figure 11. Internal temperature variations of all Bekaa cases in Summer (August).
Buildings 15 01369 g011
Figure 12. Layout of the studied house.
Figure 12. Layout of the studied house.
Buildings 15 01369 g012
Figure 13. Reduced energy consumption in (KWH/m2) for Beirut case after PCM integration.
Figure 13. Reduced energy consumption in (KWH/m2) for Beirut case after PCM integration.
Buildings 15 01369 g013
Figure 14. Reduced energy consumption in (KWH/m2) for Bekaa’s case after PCM integration.
Figure 14. Reduced energy consumption in (KWH/m2) for Bekaa’s case after PCM integration.
Buildings 15 01369 g014
Figure 15. Energy reduction percentage in Beirut and Bekaa.
Figure 15. Energy reduction percentage in Beirut and Bekaa.
Buildings 15 01369 g015
Table 1. Thermo-Physical Properties of Materials.
Table 1. Thermo-Physical Properties of Materials.
Material ρ
k g / m 3
C p
J / k g · K
k
W / m · K
L
J / k g
T s
K
T l
K
Air1.2251006.430.0242
Concrete [24]224011061.4
EPS2514000.035
RT31 [25]83020000.2165,000304304
RT28 [25]83020000.2250,000301301
RT25 [25]83020000.2230,000298298
RT24 [25]75020000.2200,000297297
Table 2. Description Layers of Different Wall Configurations in ANSYS Fluent 2023.
Table 2. Description Layers of Different Wall Configurations in ANSYS Fluent 2023.
CaseLayer 1t (cm)Layer 2t (cm)Layer 3t (cm)
1HB12Air gap3HB10
2HB12----
3PCM3HB12--
4PCM3EPS5HB12
5PCM3HB12EPS5
6HB12PCM3--
7HB12EPS5PCM3
8EPS5HB12PCM3
9PCM2.5EPS5PCM2.5
Table 3. Description Layers of Different Wall Configurations in DesignBuilder v7.3.
Table 3. Description Layers of Different Wall Configurations in DesignBuilder v7.3.
CaseLayer 1t (cm)Layer 2t (cm)Layer 3t (cm)
Standard external wallHB12Air gap3HB10
Internal wallHB15----
Standard roofHB20----
Case 7 RT28—BeirutHB12EPS5PCM3
Case 4 RT28—BekaaPCM3EPS5HB12
Table 4. Reduced energy demand of house with integrated PCM—Beirut case.
Table 4. Reduced energy demand of house with integrated PCM—Beirut case.
PCM Location-Beirut CaseSouth WallEast WallNorth WallWest WallRoofAll Walls + Roof
Total heating (kwh)1251116110671169676.6431
Total cooling (kwh)13.65113.89714.16114.1925089.51375
Reduction in heating %1.64%8.71%16.10%8.08%46.80%66.11%
Reduction in cooling %11.18%9.58%7.85%7.66%66.90%91.05%
Total energy reduction10.45%9.51%8.48%7.69%65.30%89.15%
Table 5. Reduced energy demand of house with integrated PCM—Bekaa case.
Table 5. Reduced energy demand of house with integrated PCM—Bekaa case.
PCM Location Bekaa CaseSouth WallEast WallNorth WallWest WallRoofAll Walls + Roof
Total heating (kwh)10,69010,73410,30610,82868464243
Total cooling (kwh)63086476673866771515106
Reduction in heating %4.17%3.77%7.61%2.93%38.63%62%
Reduction in cooling %10.70%8.32%4.60%5.48%78.55%98.50%
Total energy reduction6.70%5.53%6.45%3.92%54.11%76.13%
Table 6. Payback Period for PCM integration at Different Positions for Both Beirut and Bekaa.
Table 6. Payback Period for PCM integration at Different Positions for Both Beirut and Bekaa.
ConfigurationSouth WallEast WallNorth West RoofAll
Wall area (m2)59.632.3547.532130301.45
No. of macro-capsules74540459440016253768
Cost of PCM added (USD)968552577719520021,12548,986
Cost of EPS added (USD)3581942851927801809
Reduced cost of HBs removal (USD)2981622381606501507
Reduced electrical consumption in Bekaa (KWh)43836444826035735084
Annual saving from reduced consumption in Bekaa (USD)18415318810915012135
Reduced electrical consumption in Beirut (KWh)58153548443336645001
Annual saving from reduced consumption in Beirut24422520318215392100
Payback period Bekaa (years)533541481423
Payback period Beirut (years)402438291423
Disclaimer/Publisher’s Note: The statements, opinions and data contained in all publications are solely those of the individual author(s) and contributor(s) and not of MDPI and/or the editor(s). MDPI and/or the editor(s) disclaim responsibility for any injury to people or property resulting from any ideas, methods, instructions or products referred to in the content.

Share and Cite

MDPI and ACS Style

Yehya, N.; Maatouk, C.; Charaf, H. Numerical Analysis of Phase-Change Material Integration in Building Envelopes: A Case Study in Lebanon. Buildings 2025, 15, 1369. https://doi.org/10.3390/buildings15081369

AMA Style

Yehya N, Maatouk C, Charaf H. Numerical Analysis of Phase-Change Material Integration in Building Envelopes: A Case Study in Lebanon. Buildings. 2025; 15(8):1369. https://doi.org/10.3390/buildings15081369

Chicago/Turabian Style

Yehya, Nadine, Chantal Maatouk, and Hussein Charaf. 2025. "Numerical Analysis of Phase-Change Material Integration in Building Envelopes: A Case Study in Lebanon" Buildings 15, no. 8: 1369. https://doi.org/10.3390/buildings15081369

APA Style

Yehya, N., Maatouk, C., & Charaf, H. (2025). Numerical Analysis of Phase-Change Material Integration in Building Envelopes: A Case Study in Lebanon. Buildings, 15(8), 1369. https://doi.org/10.3390/buildings15081369

Note that from the first issue of 2016, this journal uses article numbers instead of page numbers. See further details here.

Article Metrics

Back to TopTop