The Impact of Using Information Systems on Project Management Success Through the Mediator Variable of Project Risk Management: Results from Construction Companies
Abstract
1. Introduction
2. Literature Review
2.1. Information Systems in Project Management
2.2. Project Risk Management
2.3. Project Management Success
2.4. The Mediating Role of Risk Management in Linking Information Systems to Project Management Success
3. Research Methodology
4. Results and Discussion
4.1. Descriptive Analysis of the Main Research Variables
4.2. Measurement Model
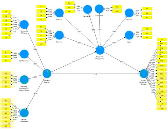
4.3. Structural Model
4.4. The Main Hypothesis
4.5. Sub-Hypotheses of the Research
5. Discussion of Analytical Results
6. Conclusions
- Expanding this research to further countries in the Middle East or to nations with analogous attributes in industrial development and construction project infrastructure [60].
- Analyzing construction projects across many sectors (such as energy and transportation) can help enhance the comprehension of information systems and risk management applications in diverse contexts [61].
- Analyzing cultural and social impacts on information systems and risk management in construction projects helps enhance comprehension of the difficulties and potential within this domain [62].
- This study concentrated on management information systems (MISs), computer information systems (CISs), and decision support systems (DSSs). Subsequent study may categorize various information systems (e.g., project management information systems, financial information systems, human resource information systems, etc.) and investigate the distinct impacts of each of them on project success and risk management [63].
Author Contributions
Funding
Data Availability Statement
Conflicts of Interest
References
- Hafsi, M.; Agoun, J. Strategic Predictive Maintenance for Internet System Security and Risk Management: A Roadmap. In Proceedings of the 8th International Conference on Future Networks and Distributed Systems, Marrakech, Morocoo, 11–12 December 2024. [Google Scholar]
- Iivari, J. A framework for paradoxical tensions of project management. Int. J. Inf. Syst. Proj. Manag. 2021, 9, 5–35. [Google Scholar] [CrossRef]
- Varajão, J.; Marques, R.P.; Trigo, A. Project Management Processes–Impact on the Success of Information Systems Projects. Informatica 2022, 33, 421–436. [Google Scholar] [CrossRef]
- Colomo-Palacios, R.; González-Carrasco, I.; López-Cuadrado, J.L.; Trigo, A.; Varajao, J.E. I-Competere: Using applied intelligence in search of competency gaps in software project managers. Inf. Syst. Front. 2014, 16, 607–625. [Google Scholar] [CrossRef]
- Morcov, S.; Pintelon, L.; Kusters, R.J. Definitions, characteristics and measures of IT project complexity-a systematic literature review. Int. J. Inf. Syst. Proj. Manag. 2020, 8, 5–21. [Google Scholar] [CrossRef]
- Ghaleb, A.A.; Al-Bakri, T.Y. The Impact of Knowledge Management on the project success by the Adoption of Organizational Factors as a Mediator Variable: AnalyticalStudy on a Sample of Small Projects in Baghdad. Dijlah J. 2022, 5. [Google Scholar]
- Varajão, J. The many facets of information systems (+projects) success. Int. J. Inf. Syst. Proj. Manag. 2018, 6, 5–13. [Google Scholar] [CrossRef]
- Murphy, T.; Cormican, K. Towards holistic goal centered performance management in software development: Lessons from a best practice analysis. Int. J. Inf. Syst. Proj. Manag. 2015, 3, 23–36. [Google Scholar] [CrossRef]
- Utomwen, M. Examining the Impact of Project Risk Management and Project Complexity on Project Success in the United States: A Quantitative Regression Study. Ph.D. Thesis, Capella University, Minneapolis, MN, USA, 2024. [Google Scholar]
- Davis, K. A method to measure success dimensions relating to individual stakeholder groups. Int. J. Proj. Manag. 2016, 34, 480–493. [Google Scholar] [CrossRef]
- Pereira, J.; Varajão, J.; Takagi, N. Evaluation of information systems project success—Insights from practitioners. Inf. Syst. Manag. 2022, 39, 138–155. [Google Scholar] [CrossRef]
- Dabiri, M.; Sarvari, H.; Chan, D.W.; Olawumi, T.O. Developing a hybrid risk assessment method for prioritizing the critical risks of temporary accommodation sites after destructive earthquakes. Habitat Int. 2022, 128, 102667. [Google Scholar] [CrossRef]
- Sadeghi, J.; Oghabi, M.; Sarvari, H.; Sabeti, M.S.; Kashefi, H.; Chan, D.W.; Lotfata, A. A hybrid risk assessment approach for assessing the earthquake risks in worn-out urban fabrics: A case study in Iran. Int. J. Disaster Resil. Built Environ. 2023, 14, 193–211. [Google Scholar] [CrossRef]
- Moradi Shahdadi, L.; Aminnejad, B.; Sarvari, H. Perceived Risk Assessment Criteria for Public–Private Partnership Projects in the Water and Sewage Sector: Comparison of Perspectives from Iranian Public and Private Sectors. CivilEng 2024, 5, 1042–1056. [Google Scholar] [CrossRef]
- Marnewick, C. A longitudinal analysis of ICT project success. In Proceedings of the South African Institute for Computer Scientists and Information Technologists Conference, Pretoria, South Africa, 1–3 October 2012; pp. 326–334. [Google Scholar]
- Petter, S.; Vaishnavi, V. Facilitating experience reuse among software project managers. Inf. Sci. 2008, 178, 1783–1802. [Google Scholar] [CrossRef]
- Pentury, C.; Karsaman, R.H.; Rahman, H.; Rosmansyah, Y. Application of digitalization and computerization technology in road construction. Autom. Constr. 2025, 171, 106018. [Google Scholar] [CrossRef]
- Chaos Report, Standish Group. How large are software cost overruns? A review of the 1994 CHAOS report. Inf. Softw. Technol. 2006, 48, 297–301. [Google Scholar] [CrossRef]
- Ekhlasi, T. The Impact of Integrated Supply Chain Platforms on Project Management Criteria: A Study of Time, Cost, and Risk Management in Construction Projects. Ph.D. Thesis, Politecnico di Torino, Turin, Italy, 2024. [Google Scholar]
- PMI. A Guide to the Project Management Body of Knowledge (PMBOK® Guide), 7th ed.; Project Management Institute: Newton Square, PA, USA, 2021. [Google Scholar]
- Komu, H.N.; Mungai, A.M.W. Project risk management strategies and performance of real estate development projects in nairobi city county, kenya. Int. J. Soc. Sci. Manag. Entrep. (IJSSME) 2024, 8, 162–172. [Google Scholar]
- Azeez, R.T.; Yaakub, K.B. The Effect of Management Information System on Organizational Performance: A Survey Study at Missan Oil Company in Iraq. J. Glob. Sci. Res. 2019, 2, 135–165. [Google Scholar]
- Laudon, K.C.; Laudon, J.P. Management Information Systems: Managing the Digital Firm, 16th ed.; Pearson Educación: London, UK, 2020. [Google Scholar]
- Dakhli, Z.; Danel, T.; Lafhaj, Z. Smart construction site: Ontology of information system architecture. Modul. Offsite Constr. (MOC) Summit Proc. 2019, 41–50. [Google Scholar] [CrossRef]
- Raymond, L.; Bergeron, F. Project management information systems: An empirical study of their impact on project managers and project success. Int. J. Proj. Manag. 2008, 26, 213–220. [Google Scholar] [CrossRef]
- Varajão, J.; Colomo-Palacios, R.; Silva, H. ISO 21500: 2012 and PMBoK 5 processes in information systems project management. Comput. Stand. Interfaces 2017, 50, 216–222. [Google Scholar] [CrossRef]
- Tahir, M.A.; al Jabar, L.R.A. The impact of Effective critical risk management on projects success. Manag. Stud. J. 2020, 13, 27. [Google Scholar]
- Urbański, M.; Haque, A.U.; Oino, I. The moderating role of risk management in project planning and project success: Evidence from construction businesses of Pakistan and the UK. Eng. Manag. Prod. Serv. 2019, 11, 23–35. [Google Scholar] [CrossRef]
- Reed, A.H.; Angolia, M. Risk management usage and impact on information systems project success. Int. J. Inf. Technol. Proj. Manag. (IJITPM) 2018, 9, 1–19. [Google Scholar] [CrossRef]
- Kishk, M.; Ukaga, C. The Impact of Effective Risk Management on Project Success. In Proceedings of the 24th Annual Association of Researchers in Construction Management Conference, Cardiff, UK, 1–3 September 2008; pp. 799–808. [Google Scholar]
- De Bakker, K.; Boonstra, A.; Wortmann, H. Does risk management contribute to IT project success? A meta-analysis of empirical evidence. Int. J. Proj. Manag. 2010, 28, 493–503. [Google Scholar] [CrossRef]
- Sopi, J.; Majid, M.A.A. Risk Management on Project Success in Malaysian Construction Industry. J. STEM Educ. 2022, 2, 1–14. [Google Scholar]
- Davis, K. An empirical investigation into different stakeholder groups perception of project success. Int. J. Proj. Manag. 2017, 35, 604–617. [Google Scholar] [CrossRef]
- Merrow, E.W. Industrial Megaprojects: Concepts, Strategies, and Practices for Success; John Wiley & Sons: Hoboken, NJ, USA, 2024. [Google Scholar]
- Chih, Y.-Y.; Zwikael, O. Project benefit management: A conceptual framework of target benefit formulation. Int. J. Proj. Manag. 2015, 33, 352–362. [Google Scholar] [CrossRef]
- Aga, D.A.; Noorderhaven, N.; Vallejo, B. Transformational leadership and project success: The mediating role of team-building. Int. J. Proj. Manag. 2016, 34, 806–818. [Google Scholar] [CrossRef]
- Lindsjørn, Y.; Sjøberg, D.I.K.; Dingsøyr, T.; Bergersen, G.R.; Dybå, T. Teamwork quality and project success in software development: A survey of agile development teams. J. Syst. Softw. 2016, 122, 274–286. [Google Scholar] [CrossRef]
- Rahman, H.; Shafique, M.N.; Rashid, A. Project success in the eyes of project management information system and project team members. Abasyn Univ. J. Soc. Sci. 2018, 1–8. [Google Scholar]
- Engelbrecht, J.; Johnston, K.A.; Hooper, V. The influence of business managers’ IT competence on IT project success. Int. J. Proj. Manag. 2017, 35, 994–1005. [Google Scholar] [CrossRef]
- Pimchangthong, D.; Boonjing, V. Effects of risk management practices on IT project success. Manag. Prod. Eng. Rev. 2017, 8, 30–37. [Google Scholar]
- Sanchez, O.P.; Terlizzi, M.A. Cost and time project management success factors for information systems development projects. Int. J. Proj. Manag. 2017, 35, 1608–1626. [Google Scholar] [CrossRef]
- Ahbab, C. More in Depth in Time and Cost of Construction Projects. 2020. Available online: https://www.researchgate.net/post/More-in-depth-in-time-and-cost-overrun-in-construction-projects-would-you-please-answer-the-short-questionnaires-below (accessed on 31 March 2023).
- Kombe, C. Impact of Project Management Information Systems on Project Success: A Case Study of World Vision Tanzania. Ph.D. Thesis, The Open University of Tanzania, Dar es Salaam, Tanzania, 2015. [Google Scholar]
- Minarro-Viseras, E.; Baines, T.; Sweeney, M. Key success factors when implementing strategic manufacturing initiatives. Int. J. Oper. Prod. Manag. 2005, 25, 151–179. [Google Scholar] [CrossRef]
- Fink, A.; Kosecoff, J.; Chassin, M.; Brook, R.H. Consensus methods: Characteristics and guidelines for use. Am. J. Public Health 1984, 74, 979–983. [Google Scholar] [CrossRef] [PubMed]
- Edwards, P.J.; Serra, P.V.; Edwards, M. Managing Project Risks; John Wiley & Sons: Hoboken, NJ, USA, 2024. [Google Scholar]
- Šeduikis, L. Factors of Successful it Project Risk Management in the Organization and Their Influence on It Project Success. Ph.D. Thesis, Vilniaus Universitetas: Vilnius, Lithuania, 2024. [Google Scholar]
- Walker, D.; Lloyd-Walker, B. The Future of the Management of Projects in the 2030s. Int. J. Manag. Proj. Bus. 2019, 12, 242–266. [Google Scholar] [CrossRef]
- Rainer, R.K.; Prince, B.; Sanchez-Rodriguez, C.; Splettstoesser-Hogeterp, I.; Ebrahimi, S. Introduction to Information Systems; John Wiley & Sons: Hoboken, NJ, USA, 2020. [Google Scholar]
- Doherty, N.F.; Ashurst, C.; Peppard, J. Factors affecting the successful realisation of benefits from systems development projects: Findings from three case studies. J. Inf. Technol. 2012, 27, 1–16. [Google Scholar] [CrossRef]
- Badewi, A. The impact of project management (PM) and benefits management (BM) practices on project success: Towards developing a project benefits governance framework. Int. J. Proj. Manag. 2016, 34, 761–778. [Google Scholar] [CrossRef]
- Dempsey, M.; Brennan, A.; Holzberger, A.; McAvoy, J. A review of the most significant challenges impacting conventional Project Management success. IEEE Eng. Manag. Rev. 2022, 50, 193–199. [Google Scholar] [CrossRef]
- Javaid, M.; Sajid, M.; Masood, K.; Khan, Z. Examining the Impact of Project Management Methodology on Construction Project Success. Using Risk Management as a Mediator and Organizational Culture as a Moderator. Sustain. Bus. Soc. Emerg. Econ. 2022, 4, 151–166. [Google Scholar] [CrossRef]
- Golestanizadeh, M.; Sarvari, H.; Chan, D.W.; Banaitienė, N.; Banaitis, A. Managerial opportunities in application of business intelligence in construction companies. J. Civ. Eng. Manag. 2023, 29, 487–500. [Google Scholar] [CrossRef]
- Chan, D.W.; Sarvari, H.; Golestanizadeh, M.; Saka, A. Evaluating the impact of organizational learning on organizational performance through organizational innovation as a mediating variable: Evidence from Iranian construction companies. Int. J. Constr. Manag. 2024, 24, 921–934. [Google Scholar] [CrossRef]
- Golestanizadeh, M.; Sarvari, H.; Parishani, A.; Akindele, N.; Edwards, D.J. Probing the Effect of Business Intelligence on the Performance of Construction Projects Through the Mediating Variable of Project Quality Management. Buildings 2025, 15, 621. [Google Scholar] [CrossRef]
- Hair, J.F., Jr.; Hult, G.T.M.; Ringle, C.M.; Sarstedt, M. A Primer on Partial Least Squares Structural Equation Modeling (PLS-SEM); Sage Publications: Thousand Oaks, CA, USA, 2021. [Google Scholar]
- Fornell, C.; Larcker, D.F. Evaluating structural equation models with unobservable variables and measurement error. J. Mark. Res. 1981, 18, 39–50. [Google Scholar] [CrossRef]
- Bagozzi, R.P.; Yi, Y. On the evaluation of structural equation models. J. Acad. Mark. Sci. 1988, 16, 74–94. [Google Scholar] [CrossRef]
- Sarvari, H.; Nassereddine, H.; Chan, D.W.; Amirkhani, M.; Md Noor, N. Determining and assessing the significant barriers of transferring unfinished construction projects from the public sector to the private sector in Iran. Constr. Innov. 2021, 21, 592–607. [Google Scholar] [CrossRef]
- Rashidi, A.; Sarvari, H.; Chan, D.W.; Olawumi, T.O.; Edwards, D.J. A systematic taxonomic review of the application of BIM and digital twins technologies in the construction industry. Eng. Constr. Archit. Manag. 2024. [Google Scholar] [CrossRef]
- Sarvari, H.; Edwards, D.J.; Rillie, I.; Posillico, J.J. Building a safer future: Analysis of studies on safety I and safety II in the construction industry. Saf. Sci. 2024, 178, 106621. [Google Scholar] [CrossRef]
- Tamosaitiene, J.; Sarvari, H.; Cristofaro, M.; Chan, D.W. Identifying and prioritizing the selection criteria of appropriate repair and maintenance methods for commercial buildings. Int. J. Strateg. Prop. Manag. 2021, 25, 413–431. [Google Scholar] [CrossRef]




| Frequency | Percent | |
|---|---|---|
| Gender | ||
| Male | 76 | 80.0 |
| Female | 19 | 20.0 |
| Education | ||
| BA | 59 | 62.1 |
| Master’s | 34 | 35.8 |
| PhD | 2 | 2.1 |
| Experience | ||
| 1–5 years | 34 | 35.8 |
| 6–10 years old | 18 | 18.9 |
| 11–15 years old | 12 | 12.6 |
| 16–20 years | 17 | 17.9 |
| More than 20 years | 14 | 14.7 |
| Place of Activity | ||
| Contractor or contracting company | 37 | 38.9 |
| Consulting office | 3 | 3.2 |
| Client or beneficiary | 1 | 1.1 |
| Architectural and design company | 3 | 3.2 |
| Government department | 49 | 51.6 |
| Other | 2 | 2.1 |
| Current position | ||
| Project manager | 24 | 25.3 |
| Site engineer | 33 | 34.7 |
| Office engineer | 14 | 14.7 |
| Chief engineer | 6 | 6.3 |
| Resident engineer | 15 | 15.8 |
| Other | 3 | 3.2 |
| Variable | N | Mean | Std. Deviation | t | df | Sig. (2-Tailed) | Mean Difference | 95% Confidence Interval of the Difference | |
|---|---|---|---|---|---|---|---|---|---|
| Lower | Upper | ||||||||
| Information systems | 95 | 4.1026 | 0.62796 | 17.114 | 94 | 0.001 | 1.10263 | 0.9747 | 1.2306 |
| Project management success | 95 | 3.5801 | 0.55903 | 10.114 | 94 | 0.001 | 0.58012 | 0.4662 | 0.6940 |
| Project risk management | 95 | 3.7821 | 0.64893 | 11.747 | 94 | 0.001 | 0.78211 | 0.6499 | 0.9143 |
| Fit Indices | Cronbach’s Alpha | Composite Reliability | Average Variance Extracted (AVE) |
|---|---|---|---|
| Information Systems | 0.943 | 0.949 | 0.475 |
| Project Management Success | 0.907 | 0.920 | 0.405 |
| Project Risk Management | 0.947 | 0.953 | 0.502 |
| Fornell–Larcker Criterion | Project Management Success | Information Systems | Project Risk Management |
|---|---|---|---|
| Project Management Success | 0.637 | ||
| Information Systems | 0.573 | 0.689 | |
| Project Risk Management | 0.446 | 0.460 | 0.709 |
| Information Systems | Project Management Success | Project Risk Management | ||
|---|---|---|---|---|
| Information Systems | Pearson Correlation | 1 | 0.409 ** | 0.454 ** |
| Sig. (2-tailed) | 0.001 | 0.001 | ||
| N | 95 | 95 | 95 | |
| Project management success | Pearson Correlation | 0.409 ** | 1 | 0.276 ** |
| Sig. (2-tailed) | 0.000 | 0.007 | ||
| N | 95 | 95 | 95 | |
| Project risk management | Pearson Correlation | 0.454 ** | 0.276 ** | 1 |
| Sig. (2-tailed) | 0.000 | 0.007 | ||
| N | 95 | 95 | 95 | |
| Analyze | Original Sample (O) | Sample Mean (M) | Standard Deviation (STDEV) | T Statistics | p Values | |
|---|---|---|---|---|---|---|
| Specific Indirect Effects | Information Systems -> Project Risk Management -> Project Management Success | 0.201 | 0.198 | 0.037 | 5.435 | 0.001 |
| Path Coefficients | Information Systems -> Project Management Success | 0.672 | 0.673 | 0.056 | 11.968 | 0.001 |
| Information Systems -> Project Risk Management | 0.460 | 0.461 | 0.094 | 4.917 | 0.001 | |
| Project Risk Management -> Project Management Success | 0.437 | 0.437 | 0.074 | 5.900 | 0.001 | |
| Total Effects | Information Systems -> Project Management Success | 0.873 | 0.871 | 0.047 | 18.597 | 0.001 |
| Model | R | R Square | Adjusted R Square | Std. Error of the Estimate | Durbin–Watson | F | Sig. |
|---|---|---|---|---|---|---|---|
| 1 | 0.409 | 0.167 | 0.158 | 0.51284 | 2.193 | 18.693 | 0.001 |
| Model | Unstandardized Coefficients | Standardized Coefficients | t | Sig. | ||
|---|---|---|---|---|---|---|
| B | Std. Error | Beta | ||||
| 1 | (Constant) | 2.086 | 0.350 | 5.967 | 0.001 | |
| Information Systems | 0.364 | 0.084 | 0.409 | 4.324 | 0.001 | |
| Model | R | R Square | Adjusted R Square | Std. Error of the Estimate | Durbin–Watson | F | Sig. |
|---|---|---|---|---|---|---|---|
| 1 | 0.454 | 0.206 | 0.197 | 0.58142 | 2.220 | 24.098 | 0.001 |
| Model | Unstandardized Coefficients | Standardized Coefficients | t | Sig. | ||
|---|---|---|---|---|---|---|
| B | Std. Error | Beta | ||||
| 1 | (Constant) | 1.859 | 0.396 | 4.690 | 0.001 | |
| Information Systems | 0.469 | 0.095 | 0.454 | 4.909 | 0.001 | |
| Model | R | R Square | Adjusted R Square | Std. Error of the Estimate | Durbin–Watson | F | Sig. |
|---|---|---|---|---|---|---|---|
| 1 | 0.276 | 0.076 | 0.066 | 0.54025 | 1.968 | 7.650 | 0.007 |
| Model | Unstandardized Coefficients | Standardized Coefficients | t | Sig. | ||
|---|---|---|---|---|---|---|
| B | Std. Error | Beta | ||||
| 1 | (Constant) | 2.682 | 0.329 | 8.140 | 0.001 | |
| Project risk management | 0.237 | 0.086 | 0.276 | 2.766 | 0.007 | |
| Model | R | R Square | Adjusted R Square | Std. Error of the Estimate | Durbin–Watson | F | Sig. |
|---|---|---|---|---|---|---|---|
| 1 | 0.415 a | 0.172 | 0.163 | 0.51146 | 2.151 | 19.300 | 0.001 |
| Model | Unstandardized Coefficients | Standardized Coefficients | t | Sig. | ||
|---|---|---|---|---|---|---|
| B | Std. Error | Beta | ||||
| 1 | (Constant) | 2.375 | 0.279 | 8.501 | 0.001 | |
| Capacity Development | 0.292 | 0.066 | 0.415 | 4.393 | 0.001 | |
| Model | R | R Square | Adjusted R Square | Std. Error of the Estimate | Durbin–Watson | F | Sig. |
|---|---|---|---|---|---|---|---|
| 1 | 0.459 a | 0.211 | 0.203 | 0.57950 | 2.136 | 24.872 | 0.001 |
| Model | Unstandardized Coefficients | Standardized Coefficients | t | Sig. | ||
|---|---|---|---|---|---|---|
| B | Std. Error | Beta | ||||
| 1 | (Constant) | 2.232 | 0.317 | 7.051 | 0.001 | |
| Capacity Development | 0.375 | 0.075 | 0.459 | 4.987 | 0.001 | |
Disclaimer/Publisher’s Note: The statements, opinions and data contained in all publications are solely those of the individual author(s) and contributor(s) and not of MDPI and/or the editor(s). MDPI and/or the editor(s) disclaim responsibility for any injury to people or property resulting from any ideas, methods, instructions or products referred to in the content. |
© 2025 by the authors. Licensee MDPI, Basel, Switzerland. This article is an open access article distributed under the terms and conditions of the Creative Commons Attribution (CC BY) license (https://creativecommons.org/licenses/by/4.0/).
Share and Cite
Taresh, N.S.S.; Golestanizadeh, M.; Sarvari, H.; Edwards, D.J. The Impact of Using Information Systems on Project Management Success Through the Mediator Variable of Project Risk Management: Results from Construction Companies. Buildings 2025, 15, 1260. https://doi.org/10.3390/buildings15081260
Taresh NSS, Golestanizadeh M, Sarvari H, Edwards DJ. The Impact of Using Information Systems on Project Management Success Through the Mediator Variable of Project Risk Management: Results from Construction Companies. Buildings. 2025; 15(8):1260. https://doi.org/10.3390/buildings15081260
Chicago/Turabian StyleTaresh, Noor Shaheed Sachit, Mahboobeh Golestanizadeh, Hadi Sarvari, and David J. Edwards. 2025. "The Impact of Using Information Systems on Project Management Success Through the Mediator Variable of Project Risk Management: Results from Construction Companies" Buildings 15, no. 8: 1260. https://doi.org/10.3390/buildings15081260
APA StyleTaresh, N. S. S., Golestanizadeh, M., Sarvari, H., & Edwards, D. J. (2025). The Impact of Using Information Systems on Project Management Success Through the Mediator Variable of Project Risk Management: Results from Construction Companies. Buildings, 15(8), 1260. https://doi.org/10.3390/buildings15081260

