Next Article in Journal
Empirical Research on the Life Satisfaction and Influencing Factors of Users of Community-Embedded Elderly Care Facilities
Previous Article in Journal
The Relationship Between an Urban Neighborhood Block’s Spatial Form and Its Outdoor Thermal Environment: A Case Study of Changsha
 
 
Font Type:
Arial Georgia Verdana
Font Size:
Aa Aa Aa
Line Spacing:
Column Width:
Background:
Article

Effects of Colemanite and Fiber Types on Strength and Water Absorption of Mortar Mixtures Containing Air-Entraining Admixture

by
Ayşe İrem Ozansoy
and
Süleyman Özen
*
Department of Civil Engineering, Faculty of Engineering and Natural Sciences, Bursa Technical University, Yıldırım, 16310 Bursa, Türkiye
*
Author to whom correspondence should be addressed.
Buildings 2025, 15(6), 893; https://doi.org/10.3390/buildings15060893
Submission received: 11 February 2025 / Revised: 10 March 2025 / Accepted: 11 March 2025 / Published: 13 March 2025
(This article belongs to the Section Building Materials, and Repair & Renovation)

Abstract

The global construction industry heavily relies on cementitious systems, which are a major contributor to carbon dioxide emissions due to the energy-intensive nature of cement production. These emissions account for approximately 8% of global CO2 output, exacerbating climate change and environmental degradation. The global reliance on cementitious systems has led to substantial carbon dioxide emissions during cement production, intensifying the need for environmentally sustainable alternatives. Turkey, which holds 73% of the world’s boron reserves, offers a unique opportunity to explore boron-based minerals like colemanite as potential replacements for cement. In this study, the effects of colemanite (a boron mineral) and four fiber types—steel, basalt, carbon, and polypropylene—on the compressive strength, flexural strength, and water absorption of mortar mixtures incorporating air-entraining admixtures were investigated. All mixtures contained 0.1% air-entraining admixture (by cement weight), with fixed parameters: a water/binder ratio of 0.485, a sand/binder ratio of 2.75, and slump-flow values of 190 ± 20 mm. Cement was partially replaced with colemanite at 3% and 5%, while fibers were added at 0.5% by volume. Fresh-state properties (slump-flow and admixture requirements) and hardened-state properties (28-day compressive/flexural strength and water absorption) were evaluated. Selected samples underwent SEM analysis for microstructural assessment. Key findings revealed that both colemanite and fibers increased admixture demand to achieve target slump flow. While colemanite and fibers collectively enhanced compressive strength, their interactions varied: basalt and carbon fibers exhibited superior performance in mixtures without colemanite, whereas steel fibers showed greater efficacy in colemanite-containing mixtures. The strength increase was less pronounced when colemanite was introduced to mixtures containing carbon, polypropylene fibers, and basalt. The trend of flexural strengths was comparable to that of compressive strengths. SEM images revealed that the void distribution in the samples, influenced by the effects of colemanite and fibers, had a more dominant effect on compressive and flexural strengths. Water absorption inversely correlated with mechanical performance. This study not only contributes to reducing the carbon footprint of cementitious systems by partially replacing cement with colemanite but also provides practical insights to optimize the use of fibers to increase strength performance and reduce water absorption properties from durability parameters. These findings support the development of more sustainable and durable materials.

1. Introduction

The excessive consumption of natural resources, the generation of large amounts of industrial waste, and environmental pollution necessitate innovative solutions for sustainable development. For instance, the global concrete industry consumes approximately 10 billion tons of sand and rock, 1 billion tons of mixing water, and 1.6 billion tons of cement annually. Cement production alone requires around 3 billion tons of raw materials each year [1]. Furthermore, the concentration of carbon dioxide (CO2), one of the most significant greenhouse gases, increased by up to 50% during the 20th century [2]. Cement production is a major contributor to greenhouse gas emissions, accounting for approximately 5% of global carbon emissions [3]. As one of the largest sources of CO2 emissions, the cement industry plays a critical role in global warming discussions. Consequently, there is a growing emphasis on finding alternative materials to reduce CO2 emissions and promote a more environmentally friendly approach. In this context, the use of alternative binders and mineral additives as partial or full replacements for cement is gaining increasing importance.
Boron ore is one of Turkey’s most significant underground resources, as the country holds the largest boron deposits in the world. Turkey ranks second globally in boron mineral production, following the United States. According to Eti Maden’s 2017 reports [4], Turkey possesses 73.4% of the world’s boron reserves, amounting to approximately 948 million tons, with an annual production capacity of 2.7 million tons [5]. Eti Maden currently meets 47% of the world’s boron demand.
Colemanite is the most commonly used boron compound. It typically appears as large, colorless, white, or gray transparent crystals with a shiny surface, often found in ore cavities within clay deposits. The mineral can exhibit various forms, including fibrous sheets, radially textured nodules, and massive grained scattered crystals. It crystallizes in the monoclinic system. Significant deposits of colemanite are found in Turkey, particularly in the Bursa-Kestelek, Eskişehir-Kırka, Balıkesir-Bigadiç, and Kütahya-Emet regions, as well as the United States, notably in Boron, California [6]. In nature, more than 230 boron minerals exist, with colemanite (2CaO·3B2O3·5H2O), ulexite (NaCaB5O9·8H2O), and tincal (Na2B4O7·10H2O) being among the primary boron minerals processed by the Turkish mining industry. Colemanite, a calcium borate mineral, has a hardness between 4 and 4.5 and contains 40–50% B2O3 in its pure form. Extracting boron from natural sources requires several processes, including ore extraction, crushing, screening, washing, and grinding [7].
Cement is widely used as a binder in concrete and mortar mixtures. However, its production relies on natural resources such as limestone and clay, and cement manufacturing releases significant amounts of CO2 into the atmosphere, contributing to environmental pollution. The depletion of natural resources and the increasing environmental impact of cement production highlight the need for alternative binders.
Using supplementary materials to partially replace cement in concrete mixtures offers both mechanical and durability benefits while reducing cement consumption. Countries with the largest boron reserves—Turkey, Russia, South America, and the United States—are increasingly exploring the potential use of boron-based materials in cementitious systems. Several studies have examined the incorporation of boron in cementitious mixtures.
Binici et al. [8] investigated concrete mixtures containing barite, colemanite, pumice, and blast furnace slag. Their findings indicated that while the 7-day compressive strength of colemanite-containing samples was lower than that of other mixtures, the 28-day strength showed improvement, demonstrating the potential of colemanite as a supplementary material in cement-based systems.
Özen et al. [9] examined the 1, 28, 63, and 90-day strengths of the samples in their study with colemanite, colemanite waste, and silica fume. In the mixtures containing colemanite waste where the silica fume ratio was 10 and 15%, the samples did not set, and, therefore, their 1-day strengths could not be measured. The negative effects observed in the mixtures using colemanite were fewer compared to those containing colemanite waste. According to the 28, 63, and 90-day strength results, a low rate of decrease (up to 5%) was observed in the advanced age strengths of the mixtures containing colemanite and colemanite waste. In contrast to this result, it was stated that the mixtures in which colemanite was used up to 2% did not have a significant effect on the advanced age strengths.
Durgun et al. [10] examined the effects of polypropylene (PP) fibers and colemanite waste (CW) on the fresh and hardened properties of mortar mixtures under high-temperature conditions. Seventeen different mixtures were prepared by partially replacing cement with CW at 0%, 1%, 3%, 5%, and 7% by weight, combined with PP fibers at 0%, 0.5%, 0.75%, and 1% by volume. Their study found that increasing CW and PP fiber content negatively impacted mortar workability, increasing the need for admixtures. While the 28-day compressive strength of CW-containing mixtures was lower than the control, strength improved at 56 days, with some mixtures even surpassing the control sample. At high temperatures (300 °C and 600 °C), mortars containing both CW and PP fibers showed enhanced strength, with the best thermal resistance observed in mixtures combining both additives.
Özen et al. [11] explored how CW influenced the fresh properties and compressive strength of cement-based systems. Mortar and cement paste mixtures were prepared by replacing cement with CW at 1%, 3%, 5%, and 7% by weight. Their study focused on rheological parameters, setting times, and strength variations. The results revealed that CW adversely affected fresh properties and extended the setting time of cement pastes. Compressive strength decreased at 1, 7, and 28 days, but a slight improvement was noted at 56 days, particularly in samples containing 5% and 7% colemanite, indicating potential long-term benefits.
Şahin et al. [12] investigated the impact of partially replacing cement with colemanite (5% and 10%) and adding PP fibers (0.4% and 1.2%) on the physical and mechanical properties of mortar samples. Their study demonstrated that while colemanite enhanced mortar fluidity, using 10% colemanite negatively influenced water absorption, capillarity, flexural and compressive strengths, and ultrasonic pulse velocity. These adverse effects were less severe at 5% colemanite content. Adding 0.4% PP fiber improved compressive strength and capillarity.
Ustabas et al. [13] analyzed how incorporating colemanite and ulexite—two boron minerals—into cement using different methods affected the physical, chemical, and mechanical properties of mortar mixtures. Their findings indicated that boron minerals significantly prolonged the initial setting time of cement and reduced expansion, with ulexite being a more effective set retarder than colemanite. The method of adding boron minerals (directly to Portland cement, during clinker grinding, or at the farina cooking stage) did not significantly affect the setting time or mechanical properties. Adding boron minerals reduced radioactive permeability, suggesting potential use as radiation shielding materials. However, both colemanite and ulexite reduced early-age compressive strength.
Xia et al. [14] developed high-performance radiation shielding concrete (HPRSC) for high-radiation environments such as nuclear power plants and medical facilities. Their study evaluated the mechanical and radiation shielding properties of HPRSC using colemanite, heavy aggregates (barite and magnetite), and lead fibers as neutron absorbers. Adding 5% colemanite provided effective nuclear radiation shielding but inhibited cement hydration and slightly reduced mechanical properties. Magnetite-based HPRSC exhibited higher compressive strength than barite-based concrete. While colemanite suppressed hydration, leading to crystalline phase accumulation (especially portlandite) and reduced strength, heavy aggregates increased concrete density and radiation absorption capacity. Magnetite-based HPRSC showed superior performance. The inclusion of lead fibers enhanced gamma-ray protection but slightly diminished mechanical strength.
Şeker and Durgun [6] determined that the 7 and 28-day compressive strength in the control sample without colemanite was higher than the sample containing colemanite, but it was found that the samples with 1 and 1.5% colemanite showed higher compressive strength values in 90-day compressive strengths.
Kara et al. [15] investigated the effects of ground colemanite mineral addition on the strength and durability performance of concrete. They observed that while the early-age strength of colemanite-containing concrete decreased slightly, the 28-day compressive strength met the target strength, though it remained slightly below that of the control sample. At 90 days, the compressive strengths of samples with lower colemanite content (except for the 5% colemanite mixture) exceeded that of the control. Notably, the concrete with 3% colemanite replacement demonstrated the best performance in terms of abrasion resistance, as well as resistance to wetting–drying cycles, sulfate attack, and chloride penetration.
Yaltay and Ekinci [16] studied the compressive strength and high-temperature effects of lightweight concretes containing pumice aggregate and colemanite. Pumice was used as both coarse and fine aggregate, while colemanite was added to the mixtures by replacing cement at rates of 0.4%, 0.6%, 0.8%, 1%, and 2%. Samples aged 28 and 56 days were exposed to temperatures of 400 °C, 600 °C, and 800 °C. After exposure to high temperatures, the concretes exhibited both weight loss and reduced compressive strength. However, colemanite-containing concretes retained some strength even after exposure to 800 °C.
The importance of boron is steadily increasing, as evidenced by the growing body of the literature. Advances in technology have expanded both the applications of boron and its production. However, there remains a significant gap in research regarding the effects of boron mineral-containing materials on the fresh state properties, time-dependent performance, mechanical properties, and durability of cementitious systems. Furthermore, while the use of fibers in cementitious systems has been extensively studied, there is limited research on the properties of cementitious systems that incorporate colemanite as a partial substitute in mixtures containing air-entraining admixture (AEA) and fibers.
In this study, the effects of colemanite and various fibers—steel, basalt, carbon, and polypropylene —on the compressive strength, flexural strength, and water absorption of mortar mixtures containing an AEA were investigated. This study aims to address the gap in the literature regarding the performance of cementitious systems that incorporate colemanite as a partial substitute in mixtures containing both AEA and fibers. In addition, it aimed to investigate the compatibility of different types of fibers with colemanite in cementitious systems containing air-entraining additives and to reduce CO2 emissions. The innovation of this study lies in exploring the combined impact of colemanite and different types of fibers on the fresh state properties, compressive and flexural strength, and water absorption of mortar mixtures, particularly under the influence of air-entraining admixture. This research also contributes to sustainability by examining the potential of using colemanite as a partial cement replacement to reduce CO2 emissions and promote environmentally friendly construction materials.
Mortar mixtures were prepared by substituting cement with colemanite at rates of 3% and 5% while incorporating 0.5% of each fiber type and 0.1% AEA. This study first examined the fresh-state properties of mortar mixtures with different colemanite and fiber combinations. Subsequently, the compressive and flexural strengths of 28-day mortar samples were evaluated, and their water absorption was determined.

2. Materials and Methods

2.1. Materials

The mortar mixtures were prepared using cement (Bursa Cement Factory Inc., Bursa, Türkiye), colemanite (Eti Mine Works, Ankara, Türkiye), fine aggregate, steel, basalt, carbon and PP fibers, as well as air-entraining and superplasticizer chemical admixtures. Portland Cement (CEM I 42.5R), compliant with TS EN 197-1 standard [17], supplied from Bursa Cement Factory, was utilized in this study. This cement has a specific gravity of 3.15 g/cm3 and a specific surface area of 3530 cm2/g. The physical and chemical properties of the cement are detailed in Table 1.
Figure 1 displays the appearance of the colemanite used, with its physical and chemical properties provided in Table 2 and Table 3.
CEN standard sand, adhering to TS EN 196-1 standard [18], served as the fine aggregate in the mortar samples; its granulometry is illustrated in Figure 2.
In this study, four types of fibers were incorporated into the mixtures at a volume fraction of 0.5%: 6 mm steel fibers, 8 mm basalt fibers, 6 mm carbon fibers, and 12 mm PP fibers. Figure 3 and Table 4 present the fibers and their respective properties.
To achieve the target slump-flow values and enhance workability, a superplasticizer was added to the mortar mixtures. The characteristics of the superplasticizer are listed in Table 5.
An AEA was incorporated into all mortar mixtures at a constant rate of 0.1% by the weight of the cement. The properties of the AEA are provided in Table 6.

2.2. Mixture Proportions

Mortar mixtures were prepared in four different series. In all mixtures, AEA was used at a fixed rate of 0.1% of the cement weight. The first series consists of control mixtures without fiber and mixtures containing 3% and 5% colemanite. The second series includes mixtures that do not contain colemanite but are prepared with different types of fibers. The third series consists of mixtures in which 3% of the cement was replaced with colemanite and contained various types of fibers, while the fourth series includes mixtures in which 5% of the cement was replaced with colemanite and containing fibers. In this study, steel, carbon, basalt, and PP fiber were added to the mixtures at a volume ratio of 0.5%. A total of 15 different mortar mixtures were produced. The amounts of materials in the produced mixtures are given in Table 7. Mortar mixtures were prepared in accordance with an ASTM C109 standard [19], and water/binder and sand/binder ratios and slump-flow values were kept constant at 0.485, 2.75, and 19 ± 2 cm, respectively.
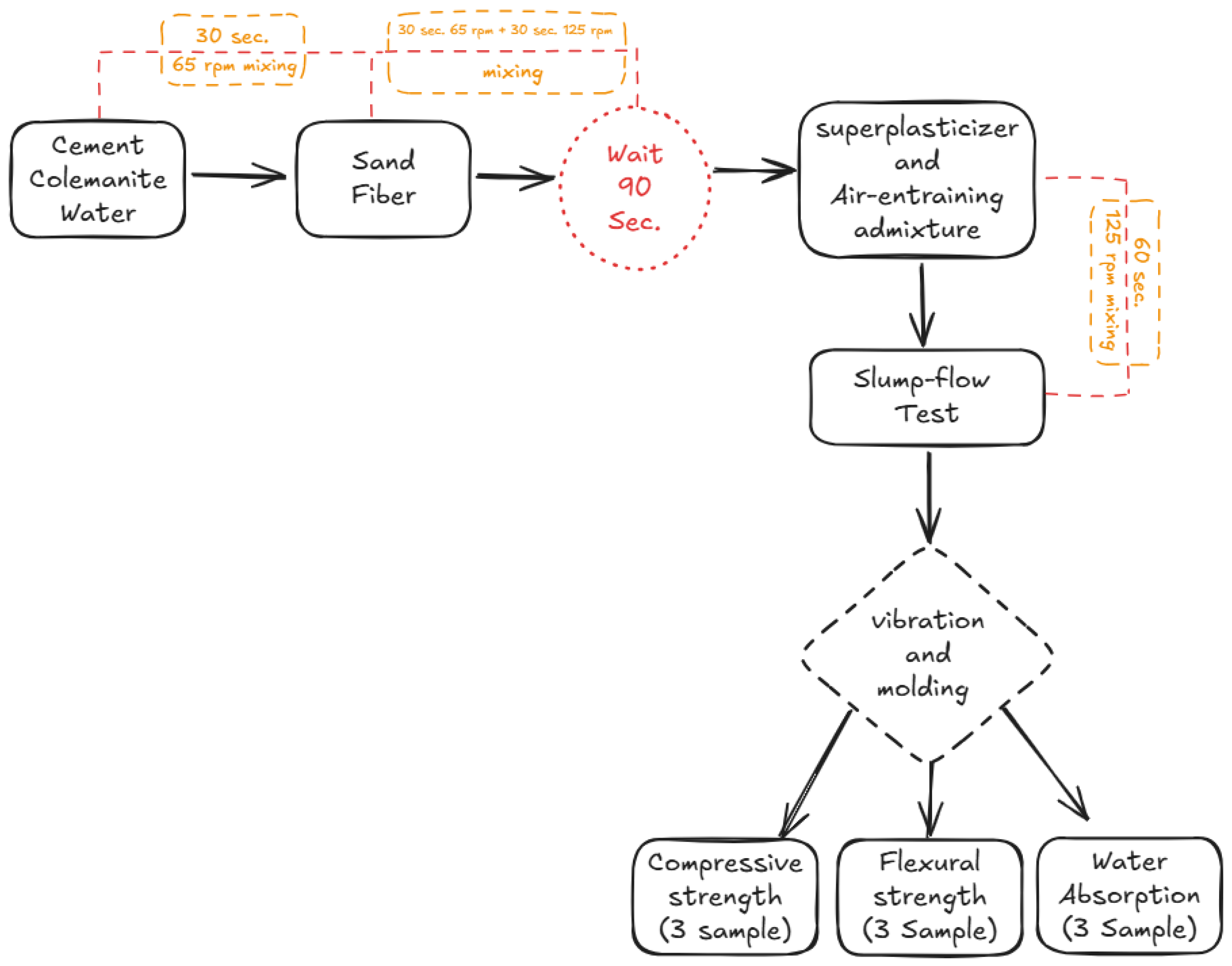
Initially, cement, colemanite, and water were added to the mixing bowl and mixed for 30 s at 65 rpm. Subsequently, aggregates and fibers were incorporated into the mixture, and mixing continued for an additional 30 + 30 s at 65 and 125 rpm. Following this, the mixture was allowed to rest for 90 s. During the resting period, the material adhering to the walls and bottom of the mixing bowl was scraped off, and the water-reducing and air-entraining admixtures were added. After the 90 s waiting period, the mixture was further mixed for 60 s at 125 rpm, resulting in a total mixing time of 4 min. The slump-flow test was conducted immediately after the mixing process without any delay. To evaluate the hardened state properties, the same mixtures were prepared again following the same procedure. A schematic representation of the mixing process is provided in Figure 4.
Within the scope of the hardened state tests of mortar mixtures, the samples placed in the molds after production were kept in an environment with a temperature of 20 ± 2 °C and at least 90% humidity, covered with a plastic plate, for 24 h to set. The samples were removed from the molds at the end of 24 h. Mortar samples were cured in lime-saturated water at 20 ± 2 °C for 28 days. Three samples were produced for each mixture.

2.3. Test Methods

The slump-flow values of the produced mortar mixtures were measured in accordance with ASTM C1437 [20]. The target slump-flow value was set at 190 ± 20 mm. To achieve this target, the required amount of superplasticizer was carefully determined and adjusted in the mortar mixtures.
For the hardened state tests, compressive and flexural strengths were evaluated using the 28-day samples with dimensions of 40 × 40 × 160 mm, following the TS-EN 196-1 standard. Additionally, the 28-day water absorption of the mortar samples was determined in compliance with ASTM C642 [21].
Microstructural analyses were conducted on the prepared mortar samples using a Scanning Electron Microscope (SEM). In this study, the phases observed in the microstructure were evaluated through visual assessment, supported by findings from the literature studies involving SEM analysis, with annotations added to the images.
These analyses focused on examining fiber–matrix interfaces, microcracks, and voids in detail to assess the material’s internal structure and performance.

3. Results and Discussion

3.1. Slump Flow

The amounts of superplasticizer required to achieve the target slump-flow diameter values (19 ± 2 cm) for the fresh state properties of the mortar mixtures were determined. Figure 5 illustrates the slump-flow values of the mortar mixtures and the corresponding amounts of superplasticizer used.
The consistency of cementitious systems significantly influences the formation of the air bubble network within the matrix. Typically, air bubbles are generated by the vortices created by the mixer blades during mixing. In highly fluid systems, air bubbles tend to migrate rapidly to the surface due to buoyancy forces, leading to their separation from the matrix during mixing, transportation, or placement (e.g., vibration). Conversely, in systems with low consistency, creating sufficient vortices during mixing becomes challenging, making it difficult to effectively entrain air into the mixture [22]. To ensure consistency across all mixtures, they were produced with similar workability, avoiding overly fluid or low-consistency conditions.
As shown in Figure 5, the addition of colemanite and fibers to the mixtures increased the superplasticizer requirement to achieve the target slump flow. Additionally, the inclusion of AEA improved workability by creating spherical voids in the mixtures [23,24]. However, changes in the effectiveness of AEA also influenced the superplasticizer requirements.
Increasing the colemanite ratio in the mixtures raised the superplasticizer requirement by 25–50% to maintain the target slump flow. Şeker et al. [6] noted that the B2O3 component in colemanite delayed setting and enhanced workability. However, SEM images of the R (control) and C5 samples reveal that the C5 mixture contained fewer air bubbles compared to the control. This suggests that the positive effect of AEA on workability was reduced in the C5 mixture. The high fineness of the colemanite used in this study, compared to cement and other materials, is believed to be a dominant factor, increasing the need for superplasticizers more than other parameters.
It is well-documented that the addition of fibers to cementitious systems negatively affects workability [25]. In mixtures without colemanite, the inclusion of steel, basalt, carbon, and PP fibers increased the admixture requirement. Basalt, carbon, and PP fibers, in particular, significantly increased the amount of superplasticizer needed to achieve sufficient workability. Among these, carbon fiber had the most adverse effect on workability, requiring the highest amount of superplasticizer to reach the target slump flow. This is attributed to the large surface area of carbon fibers, which restricts the mobility of the mortar mixture by interlocking and reducing flowability [26,27]. Additionally, the weakened effect of AEA in carbon fiber mixtures may have further reduced its contribution to workability.
Following carbon fiber, basalt fiber mixtures required more superplasticizer compared to other fiber mixtures. Bheel [28] reported that basalt fibers absorbed water, weakening workability and reducing slump values. Furthermore, the fiber network formed in the mixture restricts the movement of coarse aggregates, increasing flow resistance [29,30]. Due to their large surface area, basalt fibers absorb more water than aggregates, increasing mixture viscosity and reducing workability [31,32,33]. These findings suggest that basalt fibers behaved similarly in this study, weakening workability and increasing the need for admixture.
The combined use of fibers and colemanite further intensified this effect. As previously mentioned, colemanite reduces the effectiveness of the air-entraining admixture and, due to its finer particles compared to cement, negatively impacts workability. The adverse effect of fibers is attributed to their interaction with the paste in the mixture. Fibers decrease the effective paste volume available to maintain workability. Additionally, they create a complex network within the matrix, which hinders the free movement of materials. This increased internal friction ultimately reduces the mixture’s workability [34,35]. The combination of colemanite and fibers in the mixture compounded these negative effects, leading to an even greater need for admixture to achieve the target slump-flow value.

3.2. Compressive Strength

Figure 6 shows the 28-day compressive strength results of mortar mixtures containing AEA.
Figure 6 presents the 28-day compressive strength results of mortar mixtures containing AEA. As shown in the figure, the addition of colemanite to the mixtures increased compressive strength, regardless of fiber type. Furthermore, incorporating different types of fibers also enhanced compressive strength.
The compressive strengths of mixtures containing 3% and 5% colemanite without fibers (C3 and C5) were 69% and 135% higher, respectively, compared to the control mixture. This increase in compressive strength can be attributed to two main factors. First, the filler effect of colemanite, due to its finer particle size compared to cement, contributes to denser packing. Second, the reduced effectiveness of AEA in colemanite-containing mixtures leads to fewer air voids [36]. Güner et al. [37] observed that replacing cement with natural or calcined colemanite at varying rates increased ultrasonic pulse velocity and strength, which they linked to reduced voids in the microstructure. Additionally, the B2O3 content in colemanite positively influences mechanical properties [38,39]. B2O3 slightly retards hydration, prolonging the curing period and resulting in more regular hydration products. While this leads to lower early-age strengths, it ultimately enhances long-term strength [15,40]. Çelik et al. [41] also reported improved compressive strengths with up to 10% colemanite substitution. Other researchers have noted that colemanite-containing mixtures exhibit a more crystalline microstructure (e.g., ettringite), which reduces voids and enhances mechanical properties [6,42,43].
SEM images of the control (R) and C5 samples are shown in Figure 7. The control mixture exhibits more pronounced air bubbles due to the effect of AEA, while colemanite reduces the AEA’s effectiveness in the C5 mixture. SEM analysis confirms that air bubbles are fewer in the C5 mixture compared to the control. Additionally, Figure 8 reveals that the C5 mixture contains significant amounts of crystalline products (e.g., ettringite) in its matrix. Some of the air voids created by AEA are filled with these crystalline products, further contributing to the improved mechanical properties.
The positive effect of colemanite on compressive strength was also evident in fiber-reinforced mixtures, as shown in Figure 9. When comparing mixtures containing 3% colemanite and fibers (C3-ST, C3-BS, C3-CR, C3-PP) with fiber mixtures without colemanite (R-ST, R-BS, R-CR, R-PP), the greatest increase in compressive strength was observed in steel fiber mixtures. The addition of 3% colemanite (C3-ST) to the steel fiber mixture resulted in an approximately 182% increase in compressive strength. Similarly, the inclusion of 3% colemanite in basalt, carbon, and PP fiber mixtures improved compressive strengths by 12%, 33%, and 44%, respectively.
A comparable trend was observed in mixtures with 5% colemanite replacement, where the improvement in compressive strength was even more pronounced than in the 3% colemanite mixtures. For instance, the C5-ST mixture exhibited a threefold increase in strength compared to the R-ST mixture. Similarly, compressive strength improvements of 30%, 49%, and 79% were observed in the C5-BS, C5-CR, and C5-PP mixtures, respectively.
Figure 10 and Figure 11 present SEM images of the control (R-ST) and 5% colemanite (C5-ST) samples containing steel fibers. The SEM images reveal that steel fibers exhibited better adhesion to the matrix in the colemanite-containing samples (Figure 11). In the R-ST samples, gaps were observed at the fiber–matrix interface, which likely weakened the adhesion to some extent. In contrast, these gaps were fewer and more limited in the C5-ST samples. This improved fiber–matrix adhesion is a key factor contributing to the enhanced mechanical properties of the colemanite-containing samples.
When evaluating the effect of colemanite on compressive strength, it is evident that substituting 3% and 5% colemanite in control or steel fiber mixtures significantly improved compressive strength, while the increase was more limited in basalt, carbon, and PP fiber mixtures. The addition of colemanite reduced the effectiveness of the AEA and enhanced the adhesion between the matrix and steel fibers, contributing to the observed strength improvements.
Figure 12 illustrates the relative changes in compressive strength of mortar mixtures containing AEA, categorized by fiber type. In mixtures containing colemanite, the positive effect of fibers on compressive strength was less pronounced compared to mixtures without colemanite. However, the type of fiber influenced the strength development. As shown in Figure 12, basalt and carbon fibers were more effective in mixtures without colemanite, while steel and carbon fibers showed greater effectiveness in mixtures containing colemanite.
In mixtures without colemanite, the compressive strengths of basalt and carbon fiber mixtures (R-BS and R-CR) were twice that of the control mixture. For steel and PP fiber mixtures (R-ST and R-PP), improvements of approximately 12–22% were observed.
In colemanite-containing mixtures, carbon fiber remained effective, contributing to a 62% increase in strength, while steel fiber mixtures exhibited significant strength gains of up to 86%. In contrast, the effectiveness of basalt fiber decreased in colemanite-containing mixtures, with strength contributions of 39% and 16% for C3 and C5 mixtures, respectively.
Overall, the increased effectiveness of steel fibers in colemanite-containing mixtures can be attributed to the reduced impact of AEA and the improved matrix–fiber adhesion facilitated by colemanite. The diminished effect of basalt and carbon fibers in these mixtures is likely due to weaker matrix–fiber adhesion. This observation aligns with findings by Canpolat et al. [44], who reported that the effectiveness of basalt fiber decreased when used with colemanite.

3.3. Flexural Strength

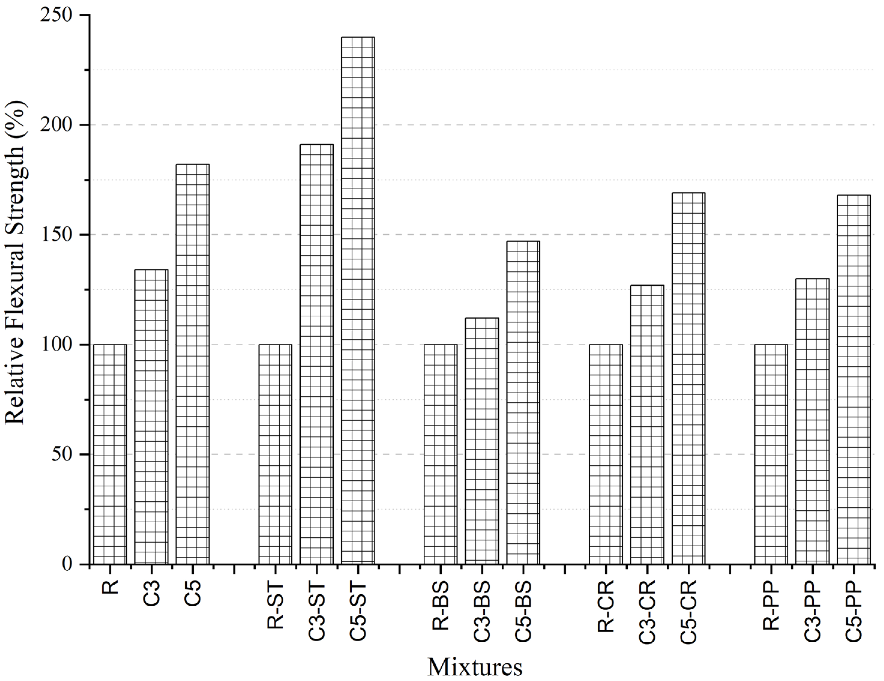
The 28-day flexural strength results of mortar mixtures containing AEA are shown in Figure 13. The flexural strengths follow a trend similar to that of the compressive strengths.
As shown in Figure 13, the addition of fibers and 3% or 5% colemanite to the mixtures increased the flexural strengths. The highest flexural strength was observed in the mixture with 5% colemanite replacement and steel fiber (C5-ST). In mixtures without colemanite, basalt and carbon fiber mixtures exhibited the highest strengths. In contrast, in mixtures containing colemanite, steel and carbon fiber mixtures were the most effective in enhancing flexural strength.
Figure 14 illustrates the relative changes in flexural strengths based on colemanite content. As seen in the figure, the effect of colemanite substitution on flexural strength varied depending on the type of fiber used.
The substitution of 3% and 5% colemanite in non-fiber mixtures resulted in 34% and 82% higher flexural strength, respectively, compared to the control mixture. In fiber mixtures, the effect of colemanite varied depending on the fiber type. The addition of 3% and 5% colemanite to steel fiber mixtures showed the most significant improvement in flexural strength compared to other fiber mixtures. In contrast, the increase in flexural strength due to colemanite addition was less pronounced in other fiber mixtures compared to non-fiber mixtures. Specifically, the addition of colemanite to carbon and PP fiber mixtures increased flexural strength by 27–69%, while in basalt fiber mixtures, the improvement was only 12–47%.
SEM images of the R-BS (control) and C5-BS (5% colemanite) samples, shown in Figure 15 and Figure 16, reveal that basalt fiber–matrix adhesion is weaker compared to other fibers. Even in colemanite-substituted mixtures (C5-BS), sufficient adhesion was not achieved (Figure 16).
Additionally, voids are observed at the basalt fiber–matrix interface, and some basalt fibers appear to be partially detached from the matrix (Figure 17). These factors likely contribute to the weakened effect of basalt fibers on flexural strength.
As previously mentioned, the addition of colemanite to the mixtures may have increased strength by reducing the effectiveness of the AEA. Several studies in the literature suggest that fine materials added to mixtures can diminish the efficiency of AEA. Specifically, AEA loses its effectiveness by adsorbing onto the surface of fine particles, thereby increasing the need for admixture to achieve proper air entrainment [23,45,46,47]. Additionally, steel fibers appear to be more effective in colemanite-containing mixtures compared to other fibers, likely due to improved adhesion with the matrix, which may have contributed to the observed strength increases.
Figure 18 illustrates the relative changes in flexural strength of mortar mixtures containing AEA, categorized by fiber type. Similar to the trend observed in compressive strength, mixtures without colemanite showed greater increases in flexural strength when basalt and carbon fibers were used compared to other fiber types. Specifically, R-BS and R-CR mixtures exhibited increases of 41–42%, while the R-ST and R-PP mixtures showed improvements of approximately 9–10%.
In mixtures containing 3% and 5% colemanite, the highest increases in flexural strength were observed in steel fiber mixtures, with improvements of 55% and 43%, respectively. Basalt and carbon fiber mixtures followed, with increases ranging from 15% to 35%. The lowest improvements were seen in PP fiber mixtures, with increases of only 2–7%.
Micro air bubbles formed in the mixtures can easily move and merge within the matrix components, which become more fluid and exhibit lower surface tension due to the use of a superplasticizer [48]. This phenomenon can lead to the formation of macro voids, potentially reducing strength. Despite this, carbon fiber mixtures, which require a higher amount of superplasticizer, demonstrated the second-best flexural performance among fiber mixtures.
Based on these findings, it was concluded that the addition of basalt and carbon fibers to mortar mixtures without colemanite provided better mechanical properties compared to steel or PP fibers. However, the combination of steel fiber and colemanite resulted in the highest increase in flexural strength. Overall, the combination of colemanite and fiber significantly enhanced the flexural strength of cementitious mixtures. In contrast, PP fiber showed a comparatively lower effect on strength improvement than other fiber types.

3.4. Water Absorption

The calculated water absorption of 28-day specimens is shown in Figure 19. The water absorption of the mortar mixtures was inversely proportional to their compressive and flexural strengths, which can be attributed to the amount of voids present in the specimens.
The water absorption of the control specimen was determined to be 9.92%. In contrast, the addition of 3% and 5% colemanite to the mixtures significantly reduced the water absorption.
In mixtures without colemanite, the addition of steel and PP fibers had little effect on water absorption. However, a decrease in water absorption was observed with the addition of basalt and carbon fibers. It is well-documented that the addition of fibers to cement-based systems significantly influences water absorption. Previous studies have linked increased water absorption to the formation of voids caused by fiber interlocking during mixing [49,50]. Conversely, in materials with fewer voids, water absorption decreases because water penetration through the sample becomes more difficult [9].
The combination of 3% colemanite with fibers resulted in a significant reduction in water absorption. Since colemanite has a finer particle size than cement, its addition to the mixture likely contributes to reduced water absorption by acting as a filler, thereby densifying the matrix [9]. This is further supported by SEM images in Figure 7, which show fewer air bubbles in colemanite-containing mixtures.

4. Conclusions

This study investigated the effects of colemanite and various fibers (steel, basalt, carbon, and polypropylene) on the compressive strength, flexural strength, and water absorption of mortar mixtures containing air-entraining admixture. The key findings are summarized below:
  • The addition of fibers and colemanite to the mortar mixtures increased the admixture requirement to achieve the target slump-flow range;
  • The distribution of air bubbles formed by air-entraining admixture influenced workability. In mixtures containing colemanite, the effectiveness of air-entraining admixture decreased, leading to reduced workability and higher admixture demand;
  • The amount of superplasticizer required to achieve the target slump-flow range increased significantly in mixtures containing carbon, basalt, and polypropylene fibers. Among fiber mixtures, steel fiber mixtures required the highest amount of admixture;
  • The addition of colemanite and fibers to mortar mixtures containing air-entraining admixture increased compressive strength. Higher colemanite replacement ratios resulted in more significant strength improvements attributed to a finer particle size of colemanite and its ability to reduce the effectiveness of air-entraining admixture. SEM analysis conducted in this study supported these findings. The SEM images revealed that samples containing colemanite had fewer air bubbles compared to those without colemanite. Additionally, the presence of extra crystalline products in the colemanite-containing samples altered the void distribution within the matrix, contributing positively to the strength of the material;
  • Steel fiber mixtures with colemanite exhibited the highest increase in compressive strength among fiber mixtures. This is likely due to improved fiber–matrix adhesion and the reduced effect of air-entraining admixture. Also, it was revealed from SEM images that the adhesion of steel fibers to the matrix was stronger in samples containing colemanite. However, when colemanite was added to mixtures with basalt, carbon, and polypropylene fibers, the improvement in strength was more limited. This is likely due to weaker matrix–fiber adhesion compared to steel fiber samples. In particular, SEM images of basalt fiber samples indicated poor adhesion within the matrix;
  • In mixtures without colemanite, basalt and carbon fibers had a greater effect on compressive strength, while in colemanite-containing mixtures, steel and carbon fibers were more effective;
  • Flexural strengths followed a trend similar to compressive strengths, with colemanite and fiber additions enhancing performance;
  • Water absorption was inversely proportional to compressive and flexural strengths. The addition of colemanite significantly reduced water absorption;
  • In mixtures without colemanite, steel and polypropylene fibers had little effect on water absorption, while basalt and carbon fibers reduced water absorption;
  • From a scientific development perspective, this research advances the understanding of how colemanite interacts with different fibers and air-entraining admixtures in cementitious materials. This work provides a foundation for further research into optimizing fiber–matrix interactions, specifically focusing on innovative uses of natural minerals and advanced fibers in construction technologies. These insights can inform future studies aiming to enhance the performance parameters of composite materials in both academic and industrial contexts.

Author Contributions

Conceptualization, A.İ.O. and S.Ö.; methodology, A.İ.O. and S.Ö.; validation, A.İ.O. and S.Ö.; formal analysis, A.İ.O. and S.Ö.; investigation, A.İ.O. and S.Ö.; resources, A.İ.O. and S.Ö.; data curation, A.İ.O. and S.Ö.; writing—original draft preparation, A.İ.O. and S.Ö.; writing—review and editing, S.Ö.; visualization, A.İ.O. and S.Ö.; supervision, S.Ö.; project administration, S.Ö. All authors have read and agreed to the published version of the manuscript.

Funding

This research received no external funding.

Data Availability Statement

Data can be made available by contacting the corresponding author.

Acknowledgments

The authors would like to thank Arif Benlioğlu from Bursa Technical University for his help in the tests, Eti Mine Works for their kind assistance in providing the colemanite, and Bursa Cement Factory for the supply of cement and the determination of its chemical composition and physical properties.

Conflicts of Interest

The authors declare no conflicts of interest.

References

  1. Mehta, P.K. Greening of the concrete industry for sustainable development. Concr. Int. 2002, 24, 23–28. [Google Scholar]
  2. Mehta, P.K. Reducing the environmental impact of concrete. Concr. Int. 2001, 23, 61–66. [Google Scholar]
  3. Li, X.G.; Lv, Y.; Ma, B.G.; Chen, Q.B.; Yin, X.B.; Jian, S.W. Utilization of municipal solid waste incineration bottom ash in blended cement. J. Clean. Prod. 2012, 32, 96–100. [Google Scholar] [CrossRef]
  4. Bor Sector Report. 2017. Available online: https://www.etimaden.gov.tr/bor-sektor-raporu (accessed on 7 February 2025).
  5. Durgun, M.Y.; Sevinç, A.H. High temperature resistance of concretes with GGBFS, waste glass powder, and colemanite ore wastes after different cooling conditions. Constr. Build. Mater. 2019, 196, 66–81. [Google Scholar] [CrossRef]
  6. Şeker, O.; Durgun, M.Y. Investigation of the effects of colemanite and colemanite concentrator wastes on the rheological and hardened properties of self-compacting concrete. Arch. Civ. Mech. Eng. 2023, 23, 50. [Google Scholar] [CrossRef]
  7. Çallı, M.; Pehlivan, E. Use of Boron Compounds as Grinding Aids with Alcohol Amines and Their Effect on Portland Cement Setting Points. Adv. Civ. Eng. 2018, 2018, 3187984. [Google Scholar] [CrossRef]
  8. Binici, H.; Sevinç, A.H.; Durgun, M.Y. Barit, bazaltik pomza, kolemanit ve yüksek fırın cürufu katkılı betonların özellikleri. KSÜ Mühendis. Bilim. Derg. 2010, 13, 2010. [Google Scholar]
  9. Özen, S.; Altun, M.G.; Durgun, M.Y.; Yıldırım, M. Silis Dumanı Kullanımının Kolemanit ve Kolemanit Atığı İçeren Harç Karışımların Dayanımına Etkisi. Int. Conf. Appl. Eng. Nat. Sci 2023, 1, 996–1004. [Google Scholar]
  10. Durgun, M.Y.; Özen, S.; Karakuzu, K.; Kobya, V.; Bayqra, S.H.; Mardani-Aghabaglou, A. Effect of high temperature on polypropylene fiber-reinforced mortars containing colemanite wastes. Constr. Build. Mater. 2022, 316, 125827. [Google Scholar] [CrossRef]
  11. Özen, S.; Durgun, M.Y.; Kobya, V.; Karakuzu, K.; Mardani-Aghabaglou, A. Effect of colemanite ore wastes utilization on fresh properties and compressive strength of cementitious systems. Arab. J. Sci. Eng. 2022, 47, 12873–12887. [Google Scholar] [CrossRef]
  12. Şahin, F.; Simsek, B.; Yıldırım, A.K. combined effect of colemanite and polypropylene fiber on properties of cement mortar. J. Civ. Eng. Urban. 2023, 13, 25–32. [Google Scholar] [CrossRef]
  13. Ustabas, I. Effect of Boron Minerals Colemanite and Ulexite on Physical, Chemical and Mechanical Properties of Cement. Sustain. Clean Build. 2024, 1, 66–78. [Google Scholar]
  14. Xia, Y.; Shi, D.; Wang, J.; Zhao, Y.; Liu, M.; Yu, K.; Zhang, Y.; Ma, B.; Wang, L. Effects of colemanite, heavy aggregates and lead fibers on physical mechanics and radiation shielding properties of high-performance radiation shielding concrete. J. Build. Eng. 2024, 96, 110496. [Google Scholar] [CrossRef]
  15. Kara, C.; Kutuk, S.; Kutuk-Sert, T. Improvement of the durability of concrete by substitution of raw ground colemanite. Case Stud. Constr. Mater. 2023, 19, e02393. [Google Scholar] [CrossRef]
  16. Yaltay, N.; Ekinci, C.E. Kolemanit katkılı ve pomza agregalı hafif betonların yüksek sıcaklık altındaki basınç mukavemeti özelliğinin tahribatsız yöntemle incelenmesi. Uluslar. Teknol. Bilim. Derg. 2013, 5, 30–41. [Google Scholar]
  17. TS EN 197-1; Cement—Part 1: Composition, Specification and Conformity Criteria for Common Cements. Turkish Standards Institute: Ankara, Türkiye, 2012.
  18. TS EN 196-1; Methods of Testing Cement—Part 1: Determination of Strength. Turkish Standards Institute: Ankara, Türkiye, 2016.
  19. ASTM C109; Standard Test Method for Compressive Strength of Hydraulic Cement Mortars (Using 2-in. or [50 mm] Cube Specimens). ASTM: West Conshohocken, PA, USA, 2020.
  20. ASTM C1437; Standard Test Method for Flow of Hydraulic Cement Mortar. ASTM: West Conshohocken, PA, USA, 2020.
  21. ASTM C642; Standard Test Method for Density, Absorption, and Voids in Hardened Concrete. ASTM: West Conshohocken, PA, USA.
  22. Gagné, R. Air entraining agents. In Science and Technology of Concrete Admixtures; Woodhead Publishing: Sawston, UK, 2016; pp. 379–391. [Google Scholar]
  23. Aïtcin, P.C.; Flatt, R.J. (Eds.) Science and Technology of Concrete Admixtures; Woodhead Publishing: Sawston, UK, 2015. [Google Scholar]
  24. Ziari, H.; Hayati, P.; Sobhani, J. Air-entrained air field self-consolidating concrete pavements: Strength and durability. Int. J. Civ. Eng. 2017, 15, 21–33. [Google Scholar] [CrossRef]
  25. Köksal, F.; Gencel, O.; Unal, B.; Durgun, M.Y. Durability properties of concrete reinforced with steel-polypropylene hybrid fibers. Sci. Eng. Compos. Mater. 2012, 19, 19–27. [Google Scholar] [CrossRef]
  26. Safiuddin, M.; Abdel-Sayed, G.; Hearn, N. Effects of pitch-based short carbon fibers on the workability, unit weight, and air content of mortar composite. Fibers 2018, 6, 63. [Google Scholar] [CrossRef]
  27. Khan, M.B.; Waqar, A.; Bheel, N.; Shafiq, N.; Hamah Sor, N.; Radu, D.; Benjeddou, O. Optimization of fresh and mechanical characteristics of carbon fiber-reinforced concrete composites using response surface technique. Buildings 2023, 13, 852. [Google Scholar] [CrossRef]
  28. Bheel, N. Basalt fibre-reinforced concrete: Review of fresh and mechanical properties. J. Build. Pathol. Rehabil. 2021, 6, 12. [Google Scholar] [CrossRef]
  29. Shi, F.; Pham, T.M.; Hao, H.; Hao, Y. Post-cracking behaviour of basalt and macro polypropylene hybrid fibre reinforced concrete with different compressive strengths. Constr. Build. Mater. 2020, 262, 120108. [Google Scholar] [CrossRef]
  30. Al-Rousan, E.T.; Khalid, H.R.; Rahman, M.K. Fresh, mechanical, and durability properties of basalt fiber-reinforced concrete (BFRC): A review. Dev. Built Environ. 2023, 14, 100155. [Google Scholar] [CrossRef]
  31. Chen, B.; Liu, J. Contribution of hybrid fibers on the properties of the high-strength lightweight concrete having good workability. Cem. Concr. Res. 2005, 35, 913–917. [Google Scholar] [CrossRef]
  32. Ma, J.; Qiu, X.; Cheng, L.; Wang, Y. Experimental research on the fundamental mechanical properties of presoaked basalt fiber concrete. In Advances in FRP Composites in Civil Engineering, Proceedings of the 5th International Conference on FRP Composites in Civil Engineering (CICE 2010), Beijing, China, 27–29 September 2010; Springer: Berlin/Heidelberg, Germany, 2011; pp. 85–88. [Google Scholar]
  33. Katkhuda, H.; Shatarat, N. Improving the mechanical properties of recycled concrete aggregate using chopped basalt fibers and acid treatment. Constr. Build. Mater. 2017, 140, 328–335. [Google Scholar] [CrossRef]
  34. Figueiredo AD, D.; Ceccato, M.R. Workability analysis of steel fiber reinforced concrete using slump and Ve-Be test. Mater. Res. 2015, 18, 1284–1290. [Google Scholar] [CrossRef]
  35. Zhang, T.; Pan, D. Mechanical properties of steel-polypropylene hybrid fiber reinforced concrete in building structure: Steel-polypropylene hybrid fiber reinforced concrete in building structure. Staveb. Obz.-Civ. Eng. J. 2021, 30, 501–512. [Google Scholar] [CrossRef]
  36. Aghajanian, A.; Thomas, C.; Sainz-Aja, J.; Cimentada, A. Colemanite filler from wastes in recycled concrete. In The Structural Integrity of Recycled Aggregate Concrete Produced with Fillers and Pozzolans; Woodhead Publishing: Sawston, UK, 2022; pp. 79–103. [Google Scholar]
  37. Güner, N.U.; Kutuk, S.; Kutuk-Sert, T. Role of calcination process of natural colemanite powder on compressive strength property of concrete. Heliyon 2025, 11, e41264. [Google Scholar] [CrossRef]
  38. Kara, C.; Kütük, S.T.; Kütük, S. Öğütülmüş kolemanit içeren betonlarda sodyum klorür etkisi. Düzce Üniv. Bilim Teknol. Derg. 2020, 8, 499–510. [Google Scholar]
  39. Kutuk-Sert, T. Stability analyses of submicron-boron mineral prepared by mechanical milling process in concrete roads. Constr. Build. Mater. 2016, 121, 255–264. [Google Scholar] [CrossRef]
  40. Tayeb, P.; Lullulangi, M.; Sampebua, O. Effect of Retarder Usage on Concrete Characteristic. J. Civ. Constr. Environ. Eng. 2019, 4, 69–72. [Google Scholar] [CrossRef]
  41. Çelik, A.; Yilmaz, K.; Canpolat, O.; Al-Mashhadani, M.M.; Aygörmez, Y.; Uysal, M. High-temperature behavior and mechanical characteristics of boron waste additive metakaolin based geopolymer composites reinforced with synthetic fibers. Constr. Build. Mater. 2018, 187, 1190–1203. [Google Scholar] [CrossRef]
  42. Kula, B.İ.; Subaşı, S.; Dehghanpour, H.; Maraşlı, M. Investigation of the Colemanite on the Electrical Resistivity of Ultra High Performance Concrete (UHPC). In Proceedings of the 1st International Conference on Engineering and Applied Natural Sciences (ICEANS), Konya, Türkiye, 10–13 May 2022. [Google Scholar]
  43. Targan, Ş.; Olgun, A.S.I.M.; Erdogan, Y.; Sevinc, V. Influence of natural pozzolan, colemanite ore waste, bottom ash, and fly ash on the properties of Portland cement. Cem. Concr. Res. 2003, 33, 1175–1182. [Google Scholar] [CrossRef]
  44. Canpolat, O.; Al-Mashhadani, M.; Aygörmez, Y.; Uysal, M.; Ali, N. Effect of using colemanite and basalt fiber on the mechanical properties of metakaolin-based geopolymer mortars. J. Sustain. Constr. Mater. Technol. 2018, 3, 235–241. [Google Scholar]
  45. Zhang, D.S. Air entrainment in fresh concrete with PFA. Cem. Concr. Compos. 1996, 18, 409–416. [Google Scholar] [CrossRef]
  46. Shah, H.A.; Yuan, Q.; Zuo, S. Air entrainment in fresh concrete and its effects on hardened concrete—A review. Constr. Build. Mater. 2021, 274, 121835. [Google Scholar] [CrossRef]
  47. Malhotra, V.M.; Carette, G.G. An efficient material-silica fume concrete-properties, applications, and limitations. Concr. Int. 1983, 5, 40–46. [Google Scholar]
  48. Piekarczyk, B.Ł. The Type of Air-entraining and Viscosity Modifying Admixtures and Porosity and Frost Durability of High Performance Self-compacting Concrete. Constr. Build. Mater. 2013, 40, 659–671. [Google Scholar] [CrossRef]
  49. Bayasi, Z.; Zeng, J. Properties of polypropylene fiber reinforced concrete. Mater. J. 1993, 90, 605–610. [Google Scholar]
  50. Richardson, A.E. Compressive strength of concrete with polypropylene fibre additions. Struct. Surv. 2006, 24, 138–153. [Google Scholar] [CrossRef]
Figure 1. Appearance of colemanite.
Figure 1. Appearance of colemanite.
Buildings 15 00893 g001
Figure 2. Standard sand granulometry curve.
Figure 2. Standard sand granulometry curve.
Buildings 15 00893 g002
Figure 3. (a) Steel fiber (b) basalt fiber (c) carbon fiber (d) polypropylene fiber.
Figure 3. (a) Steel fiber (b) basalt fiber (c) carbon fiber (d) polypropylene fiber.
Buildings 15 00893 g003
Figure 4. Mortar-mixing procedure.
Figure 4. Mortar-mixing procedure.
Buildings 15 00893 g004
Figure 5. Slump-flow values of mortar mixtures and amount of superplasticizer.
Figure 5. Slump-flow values of mortar mixtures and amount of superplasticizer.
Buildings 15 00893 g005
Figure 6. The 28-day compressive strength results of mortar samples.
Figure 6. The 28-day compressive strength results of mortar samples.
Buildings 15 00893 g006
Figure 7. SEM images of R (a) and C5 (b) samples at 100×.
Figure 7. SEM images of R (a) and C5 (b) samples at 100×.
Buildings 15 00893 g007
Figure 8. SEM image of C5 sample at 2 k× (a) and 5 k× (b).
Figure 8. SEM image of C5 sample at 2 k× (a) and 5 k× (b).
Buildings 15 00893 g008
Figure 9. Relative changes in compressive strengths depending on colemanite content (mixtures with 3% and 5% colemanite content).
Figure 9. Relative changes in compressive strengths depending on colemanite content (mixtures with 3% and 5% colemanite content).
Buildings 15 00893 g009
Figure 10. SEM images of R-ST sample at 250× (a) and 500× (b).
Figure 10. SEM images of R-ST sample at 250× (a) and 500× (b).
Buildings 15 00893 g010
Figure 11. SEM images of C5-ST sample at 250× (a) and 500× (b).
Figure 11. SEM images of C5-ST sample at 250× (a) and 500× (b).
Buildings 15 00893 g011
Figure 12. Relative changes in compressive strengths according to fiber type.
Figure 12. Relative changes in compressive strengths according to fiber type.
Buildings 15 00893 g012
Figure 13. The 28-day flexural strength results of mortar samples.
Figure 13. The 28-day flexural strength results of mortar samples.
Buildings 15 00893 g013
Figure 14. Relative changes in flexural strengths, depending on colemanite content (mixtures with 3% and 5% colemanite content).
Figure 14. Relative changes in flexural strengths, depending on colemanite content (mixtures with 3% and 5% colemanite content).
Buildings 15 00893 g014
Figure 15. SEM images of R-BS sample at 500× (a) and 1000× (b).
Figure 15. SEM images of R-BS sample at 500× (a) and 1000× (b).
Buildings 15 00893 g015
Figure 16. SEM images of C5-BS sample at 1 k× (a) and 2 k× (b).
Figure 16. SEM images of C5-BS sample at 1 k× (a) and 2 k× (b).
Buildings 15 00893 g016
Figure 17. SEM images of basalt fibers peeling off from the matrix in C5-BS sample at 500× (a) and 1 k× (b).
Figure 17. SEM images of basalt fibers peeling off from the matrix in C5-BS sample at 500× (a) and 1 k× (b).
Buildings 15 00893 g017
Figure 18. Relative changes in flexural strengths according to fiber type.
Figure 18. Relative changes in flexural strengths according to fiber type.
Buildings 15 00893 g018
Figure 19. Water absorption of samples containing colemanite and fiber.
Figure 19. Water absorption of samples containing colemanite and fiber.
Buildings 15 00893 g019
Table 1. Physical, chemical, and mechanical properties of cement.
Table 1. Physical, chemical, and mechanical properties of cement.
Oxide (%)CementPhysical Properties
SiO218.86Specific gravity3.15
Al2O35.71Fineness
Fe2O33.09Specific surface (Blaine, cm2/g)3530
CaO62.70Residual on 0.045 mm sieve (%)7.6
MgO1.16Mechanical Properties
SO32.39Compressive Strength (MPa)1-day14.70
Na2O + 0.658 × K2O0.922-day26.80
Cl0.017-day49.80
Insoluble residue0.3228-day58.50
Loss on ignition3.20
Free CaO1.26
Table 2. Physical properties of colemanite used as cement substitute in mixtures.
Table 2. Physical properties of colemanite used as cement substitute in mixtures.
Specific Gravity2.48 g/cm3
Bulk density0.971 g/cm3
Molecular weight411.08 g/mol
Thermal conductivity0.526 W/mK
Specific surface area3.30 m2/g
Surface tension64.78 mN/m
Table 3. Chemical properties of colemanite.
Table 3. Chemical properties of colemanite.
Component%
B2O340.00
CaO27.00
SiO24.00
SO40.60
Fe2O30.08
Al2O30.40
MgO3.00
SrO1.50
Na2O0.50
Table 4. Properties of fibers used in mortar mixtures.
Table 4. Properties of fibers used in mortar mixtures.
FiberSteel FiberBasalt FiberCarbon FiberPolypropylene Fiber
Length (mm)68612
Diameter (µm)1609–237.232
Specific gravity7.82.651.810.905
Tensile strength (MPa)260048403800250
Melting temperature (°C)15009823670165
Modulus of elasticity (GPa)200892303.5
Table 5. Properties of superplasticizer fibers used in mortar mixtures.
Table 5. Properties of superplasticizer fibers used in mortar mixtures.
PropertyValue
Recommended dosage range (%)0.8–1.5
Density (g/cm3)1.073
Solids content (%)28.76
Chloride content (% by weight)0.0618
Alkaline content (% by weight)≤4
pH Value (at 10% solution)4.89
Table 6. Physical properties of air-entraining admixtures used in mixtures.
Table 6. Physical properties of air-entraining admixtures used in mixtures.
PropertyValue
Density0.99–1.03 kg/L
pH Value3–7
Freezing Point0 °C
Alkali ContentMax 3%
Table 7. Amounts of materials used in the mixtures.
Table 7. Amounts of materials used in the mixtures.
CodeCement (g)Colemanite (g)AEA (%)SP (g)Slump-Flow (cm)Fiber Ratio (%)Steel Fiber (g)Basalt Fiber (g)Carbon Fiber (g)PP Fiber (g)Sand (g)Water (g)
R50000.10.420.50----1375242.5
C3485150.10.519.5----1375242.5
C5475250.10.720.5----1375242.5
R-ST50000.10.620.50.535.36---1375242.5
R-BS50000.12.318.75-12.02--1375242.5
R-CR50000.13.319.25--8.21-1375242.5
R-PP50000.11.220.75---4.111375242.5
C3-ST485150.10.7190.535.36---1375242.5
C3-BS485150.12.719-12.02--1375242.5
C3-CR485150.13.518.25--8.21-1375242.5
C3-PP485150.11.320---4.111375242.5
C5-ST475250.10.9190.535.36---1375242.5
C5-BS475250.13.119-12.02--1375242.5
C5-CR475250.13.920.25--8.21-1375242.5
C5-PP475250.11.820.75---4.111375242.5
Notes: AEA: Air-Entraining Admixture; SP: Superplasticizer.
Disclaimer/Publisher’s Note: The statements, opinions and data contained in all publications are solely those of the individual author(s) and contributor(s) and not of MDPI and/or the editor(s). MDPI and/or the editor(s) disclaim responsibility for any injury to people or property resulting from any ideas, methods, instructions or products referred to in the content.

Share and Cite

MDPI and ACS Style

Ozansoy, A.İ.; Özen, S. Effects of Colemanite and Fiber Types on Strength and Water Absorption of Mortar Mixtures Containing Air-Entraining Admixture. Buildings 2025, 15, 893. https://doi.org/10.3390/buildings15060893

AMA Style

Ozansoy Aİ, Özen S. Effects of Colemanite and Fiber Types on Strength and Water Absorption of Mortar Mixtures Containing Air-Entraining Admixture. Buildings. 2025; 15(6):893. https://doi.org/10.3390/buildings15060893

Chicago/Turabian Style

Ozansoy, Ayşe İrem, and Süleyman Özen. 2025. "Effects of Colemanite and Fiber Types on Strength and Water Absorption of Mortar Mixtures Containing Air-Entraining Admixture" Buildings 15, no. 6: 893. https://doi.org/10.3390/buildings15060893

APA Style

Ozansoy, A. İ., & Özen, S. (2025). Effects of Colemanite and Fiber Types on Strength and Water Absorption of Mortar Mixtures Containing Air-Entraining Admixture. Buildings, 15(6), 893. https://doi.org/10.3390/buildings15060893

Note that from the first issue of 2016, this journal uses article numbers instead of page numbers. See further details here.

Article Metrics

Back to TopTop