Next Article in Journal
Green Infrastructure as an Urban Landscape Strategy for the Revaluation of the Ite Wetlands in Tacna
Previous Article in Journal
Analysis of the Influence of Excavated Soil Sand Characteristics on the Rheological and Mechanical Properties of Hydraulic Mortars
 
 
Font Type:
Arial Georgia Verdana
Font Size:
Aa Aa Aa
Line Spacing:
Column Width:
Background:
Article

Detection Method for Safety Helmet Wearing on Construction Sites Based on UAV Images and YOLOv8

1
Intelligent Construction Equipment Research Institute, Construction Third Engineering Bureau Group (Shenzhen) Co., Ltd., Shenzhen 510000, China
2
College of Civil Engineering, Nanjing Tech University, Nanjing 211816, China
*
Author to whom correspondence should be addressed.
Buildings 2025, 15(3), 354; https://doi.org/10.3390/buildings15030354
Submission received: 2 January 2025 / Revised: 17 January 2025 / Accepted: 21 January 2025 / Published: 24 January 2025
(This article belongs to the Section Construction Management, and Computers & Digitization)

Abstract

With the increasing demand for safety management on construction sites, traditional manual inspection methods for detecting helmet usage face challenges such as low efficiency, limited coverage, and strong subjectivity, making them inadequate for modern construction site safety requirements. To address these issues, this study proposes a helmet detection method based on unmanned aerial vehicles (UAVs) and the YOLOv8 object detection algorithm. The method utilizes UAVs to flexibly capture construction site images, combined with the optimized YOLOv8s model, and employs transfer learning to annotate and train labels for “person” and “helmet”. Additionally, to improve detection accuracy, the study introduces matching criteria and a time-window strategy to further reduce false positives and negatives. Experimental results demonstrate that the proposed method can achieve efficient and accurate helmet usage detection in diverse construction site scenarios, significantly enhancing the automation and reliability of site safety management. Despite its excellent performance, future research should focus on optimizing real-time adaptability and improving performance in complex environments. This study provides an innovative and efficient technical solution for construction site safety management, contributing to the creation of safer and more efficient construction environments.

1. Introduction

With the rapid development of high-risk industries such as construction and mining, safety issues at construction sites are drawing increasing attention. Especially in environments involving high-altitude operations and heavy machinery, workers face significant safety risks. As a fundamental piece of personal protective equipment, safety helmets play a critical role in reducing head injuries and preventing accidents [1]. Despite regulations mandating helmet use at many sites, workers not wearing helmets as required—such as shown in Figure 1—pose a major challenge for site safety management.
In the complex and dynamic environment of construction sites, traditional methods of ensuring helmet compliance, such as manual inspections, face numerous limitations. Manual inspections are highly inefficient and cannot comprehensively or promptly cover the entire site. They often rely on sampling parts of the site, leaving unchecked areas as safety blind spots. Furthermore, human inspections are prone to subjective errors caused by fatigue, negligence, or inconsistent standards, leading to missed or incorrect judgments [2]. If workers not wearing helmets are not promptly detected, the risk of serious accidents increases significantly, jeopardizing worker safety and the project’s progress and reputation. Therefore, with advancements in technology, there is a growing need for more efficient and intelligent helmet detection technologies to monitor helmet compliance comprehensively, accurately, and promptly, thereby safeguarding workers’ lives, enhancing site safety management, and ensuring smooth project execution.
In recent years, UAVs, often referred to as “eyes in the sky”, have steadily entered the realm of construction safety assurance, weaving a tight safety net from above. The application of UAVs on construction sites has become increasingly widespread, establishing them as invaluable tools for safety management. Their outstanding mobility enables them to swiftly navigate various areas of construction sites, whether near towering cranes or within complex structural environments, allowing for flexible and unobstructed comprehensive monitoring. The simplicity of operation means that ordinary safety management personnel can become proficient in UAV operation after short-term training, significantly lowering the usage threshold [3]. Additionally, UAVs exhibit excellent stability, ensuring reliable flight and the capture of clear and accurate imagery even in challenging site environments, such as strong winds or dusty weather conditions. Moreover, they can be equipped with various devices, such as high-definition cameras, to accurately identify workers’ operational behaviors and compliance with safety equipment usage. These advantages provide robust technical support for safe production on construction sites [4]. An example of UAV use for capturing violations on construction sites is shown in Figure 2.
The application of UAV technology in construction site scenarios effectively addresses the limitations of traditional detection methods, showcasing significant technical advantages. UAVs can conduct safety inspections without being hindered by the risks posed by complex construction environments, such as objects falling from heights or narrow passageways, which greatly enhance the safety of the inspection process [5]. They are capable of responding to commands at any time and performing inspection tasks in any corner of the construction site, whether in large-scale construction zones or scattered material storage areas. This flexibility significantly improves the automation and mobility of site inspections. Additionally, the high speed of UAVs far surpasses that of manual inspections, enabling comprehensive site surveys within a short period and dramatically increasing inspection efficiency. Equipped with advanced image recognition technology, UAVs can accurately identify whether workers are wearing safety equipment such as helmets and harnesses and promptly detect potential safety hazards in site facilities, thereby improving the quality and accuracy of inspections. At present, the application of UAVs in construction site safety detection is still in its early stages, with significant room for further development [6]. Nonetheless, their immense potential has already been widely recognized within the construction industry. With continuous technological advancements, UAVs are expected to further optimize their performance and play an indispensable role in construction site safety management.

2. Related Research

Currently, target detection is a research hotspot, and intelligent real-time detection often relies on target detection technologies. Target detection based on deep learning has recently emerged as a prominent research topic in the field of computer vision. Detection algorithms based on deep learning include R-CNN (Region-based Convolutional Neural Network), Fast R-CNN, Faster R-CNN, SPPNet (Spatial Pyramid Pooling Network), YOLO (You Only Look Once), and SSD (Single Shot Multibox Detector), among others [7].
Fang et al. [8] proposed an R-CNN-based method to detect whether workers were not wearing helmets, randomly selecting over 100,000 image frames of construction workers from far-field surveillance videos across 25 different construction sites. Chen et al. [9] introduced a faster R-CNN-based method for detecting safety helmets, which achieved higher accuracy but still required speed improvements. Wang et al. [10] investigated construction sites, focusing on challenges such as occlusion, overlapping, and workers wearing reflective clothing. By utilizing an improved Faster R-CNN model for target detection, they achieved outstanding detection accuracy. Wu et al. [11] proposed a helmet detection algorithm based on the Single Shot Multibox Detector (SSD).
Compared to other algorithms, the YOLO series offers advantages such as a simpler network structure, better generalization, and enhanced performance. Lin et al. [12] proposed a novel algorithm for worker detection based on the YOLO framework. They incorporated a multi-head self-attention mechanism into the backbone network and neck connection, designed the CISNeck structure, developed the superficial feature fusion module (SFFM) to optimize features, and used GIoU as the loss function to create the MSCG-YOLO algorithm. MSCG-YOLO is a novel algorithm based on YOLO networks for worker detection. This algorithm outperformed existing methods in terms of AP and AP50 on validation and test datasets, effectively meeting the requirements for attire detection in construction scenarios.
Sridhar et al. [13] employed the YOLOv2 deep learning framework and designed strategies using deep convolutional neural networks to detect helmet violations on motorcycles, achieving better results than traditional algorithms. Song [14] proposed improvements to YOLOv3 by replacing the Res8 module with an RSSE module, substituting the CBL × 5 module with Res2, increasing input image resolution, using four-scale feature prediction, and introducing a CIOU-based loss function. These modifications enhanced the precision, recall, and mAP of the algorithm compared to the original, significantly improving detection performance. Ben et al. [15] introduced a safety helmet detection method based on an improved YOLOv4. They utilized the K-means algorithm to cluster the dimensions of anchor boxes, adopted a multi-scale training strategy to improve model performance, and achieved excellent results in helmet detection tasks. Li et al. [16] tackled the challenge of helmet detection by proposing the YOLO-PL algorithm based on YOLOv4. They first designed the YOLO-P algorithm, incorporating the Enhanced PAN (E-PAN) structure to improve precision, and then lightened the model by replacing the Spatial Pyramid Pooling (SPP) with the Dilated Convolution Cross-Stage Partial with X res units (DCSPX), designing a Lightweight VoVNet (L-VoVN) structure, and optimizing down-sampling and activation functions, thereby reducing parameters and enhancing performance and usability.
Yung et al. [17] conducted performance evaluations of previous deep learning algorithms and trained and assessed models such as YOLOv5s, YOLOv6s, and YOLOv7 to explore safety helmet detection. Tan et al. [18] improved YOLOv5 by adding a functional detection scale, replacing NMS with DIoU-NMS, and considering the overlap region and center distance of bounding boxes for more precise suppression of predicted bounding boxes. Shao et al. [19] enhanced YOLOv7 for miner helmet detection by constructing fusion modules, designing a multi-scale feature fusion network, and using an efficient IoU regression loss function. Experiments conducted on a self-built dataset demonstrated improved results. Chen et al. [20] proposed an improved convolutional neural network model called YOLOv7-WFD for detecting workers without helmets. They introduced the content-aware reassembly of features (CARAFE) module to capture effective features, improving the model’s ability to reconstruct details and structural information during image up-sampling. Despite achieving breakthroughs in speed, YOLOv7 still requires further optimization to address high computational resource demands and false detection rates.
Lin et al. [21] built upon YOLOv8n by integrating triplet attention, the ASF structure, and DyHead, and using the Focal-EIoU loss function to improve the model. The resulting YOLOv8n-ASF-DH model showed enhanced performance in detecting complex and small targets, with significant improvements in accuracy, recall, and mAP compared to YOLOv8n. Wang et al. [22] proposed an improved YOLOv8-ADSC safety helmet detection model by enhancing the detection head with Adaptive Spatial Feature Fusion (ASFF) and the Deformable Convolutional Network version 2 (DCNv2), adding a small target detection layer, and replacing the up-sampling module. Experiments on the Safety Helmet Wearing Dataset (SHWD) demonstrated improved precision metrics, making the model more suitable for helmet detection. Fan et al. [23] introduced the LG-YOLOv8 model, which leveraged feature enhancement techniques to make the detection algorithm more efficient and accurate.
In the integration of UAV technology and deep learning, Liang and Seo [3] developed a low-altitude remote sensing system for safety helmet detection, combining a small-target detection network with UAV technology. This system collects site images via low-altitude UAV flights and leverages deep learning models to achieve accurate detection of workers wearing safety helmets. Additionally, Yan et al. [24] integrated deep learning with random forest (RF) techniques for helmet detection, utilizing UAV images for real-time analysis, significantly enhancing helmet monitoring capabilities in power construction. Bian et al. [25] proposed an improved safety helmet detection method based on the YOLOv7 algorithm, which uses UAV-captured image data to markedly improve detection accuracy and robustness. Sharma et al. [4] designed an edge-controlled autonomous UAV system for detecting and counting workers wearing helmets at construction sites, achieving effective results even in complex site environments. Studies show that the combination of UAVs and deep learning not only improves the accuracy of safety helmet detection but also adapts to the requirements of various work environments, especially for large-scale, high-frequency, real-time monitoring. With the continuous development of UAV technology and the optimization of deep learning algorithms, future helmet detection systems are expected to serve construction site safety management more efficiently and enhance workers’ safety protection.
However, most researchers have focused on improving and optimizing existing algorithms. As an advanced object detection algorithm, YOLOv8 demonstrates outstanding performance in both speed and accuracy. It can quickly and precisely detect various targets at construction sites, particularly in helmet detection. Its broad application prospects suggest that YOLOv8 has the potential to become a key technology for ensuring construction site safety, providing strong support for building safe and efficient working environments. Arai et al. [26] utilized transfer learning to perform object detection using the YOLOv8 and Detectron2 models. They annotated datasets in the COCO format via Roboflow and employed multi-view deep learning to detect objects from different angles, enhancing detection accuracy and verifying the use of chin straps.
Although significant progress has been made in optimizing helmet detection algorithms and applying deep learning in combination with drones, many studies have not thoroughly explored the performance differences and targeted optimization strategies of advanced models like YOLOv8 in construction drone scenarios.
In terms of dataset construction and annotation, existing research lacks specialized and efficient data processing methods for drone images in construction sites. This study has developed a drone-based helmet-wearing dataset, annotated in VOC format, and innovatively set up two labels, “person” and “helmet”, for transfer learning. This provides a more practical data foundation for model training, significantly enhancing the model’s detection capability in the complex environment of construction sites. Moreover, when handling the complex real-world scenarios of helmet-wearing detection, existing research has yet to establish a comprehensive judgment system. This study proposes innovative judgment criteria, such as using the IoPPE standard to determine the appropriateness of helmet wearing and combining the bounding box height ratio to identify special cases (e.g., helmets being held), which improve detection accuracy and reliability.
Significant progress has been made in improving model performance in existing research. However, challenges remain in addressing practical demands in real-world engineering scenarios, such as adapting to complex environments, managing occlusion, and optimizing multi-worker detection. This study leverages the YOLOv8 model, combined with drone imaging technology, to focus on the practical application needs of construction sites and enhance model detection performance. To tackle the issue of occlusion in construction site environments, the flexibility of drones is utilized to capture images from multiple angles, thereby improving the model’s robustness and adaptability in complex scenarios. Additionally, the proposed method effectively addresses the challenge of multi-worker detection by optimizing model training and decision logic, ensuring the accurate identification of each worker’s helmet-wearing status in densely populated construction site scenarios. This approach provides an efficient and reliable safety management solution for construction sites, effectively safeguarding personnel safety and ensuring operational compliance.

3. YOLOv8 Target Detection

YOLOv8, the latest version in the YOLO (You Only Look Once) series of object detection algorithms, has become a leading model in the field of object detection due to its superior speed and accuracy. This chapter introduces the selection of YOLOv8 models, dataset preparation, model training, and analysis of experimental results, with a focus on its performance in detecting “person” and “helmet” targets. By applying YOLOv8 to complex UAV aerial scenarios, this study demonstrates its effectiveness and reliability in construction site safety management.

3.1. Model Selection

Although the YOLO models have been validated on standard datasets, their performance still has certain limitations in drone-captured scenes, where the targets are often far away and their sizes are small. Therefore, selecting models suitable for drone-captured scenes becomes a key task.
Taking YOLOv8 as an example, the model is divided into several versions based on size (number of parameters), including YOLOv8n, YOLOv8s, YOLOv8m, YOLOv8l, and YOLOv8x. Generally, the larger the model, the higher the recognition accuracy, but the inference time also increases significantly. A performance comparison of different YOLOv8 models on the COCO dataset is presented in Table 1 [27].
To evaluate the performance of different YOLOv8 models in practical applications, this paper compares the recognition results of several YOLOv8 models under default settings. The pre-trained models based on the official COCO dataset, which contains 80 categories, were used in the test. For clarity, this experiment focuses on the recognition of the “person” category, and the actual inference time used in the test is indicated in the chart (test platform: 3.2 GHz 6-core Intel Core i7, no GPU). The experimental results show that, while the smallest YOLOv8n model has a shorter inference time, it failed to detect any valid targets. YOLOv8s was able to detect some targets, while YOLOv8l successfully recognized all targets, as shown in Figure 3.
When the model has a large number of parameters, the training time required also increases accordingly. Therefore, this project attempts to improve the recognition performance of smaller models by adjusting the model settings. The recognition results of YOLOv8s with different input image sizes are shown in Figure 4, with other settings unchanged.
As shown in Figure 4, YOLOv8s with an input image size of 1280 is able to detect all targets, and the inference time is slightly shorter than that of YOLOv8l with an input image size of 640. Although the inference time difference between the two is not large, considering the training time, the former will be significantly superior to the latter. Thus, YOLOv8s is chosen as the base model for this project.
It is important to note that the input image size used during training was not changed. Instead, the same model was used with different input image sizes during inference. Moreover, since the images obtained from the internet are typically close to 640 in size, the input image size of 640 was still used during training.

3.2. Dataset Preparation

The dataset is the foundation for solving practical problems, so it is necessary to collect a dataset that meets the requirements of the detection task before the experiment. In this experiment, a helmet-wearing dataset collected through UAV aerial photography is used. The images collected by the UAV are annotated using the AnylableImg (v0.4.10) deep learning image annotation software, as shown in Figure 5. The dataset is annotated in the VOC format, with a total of 1584 images, as shown in Figure 6. The test set and training set are randomly split in a 2:8 ratio.
In order to prepare the dataset and perform transfer learning based on the YOLOv8 model, this paper sets up two labels, “person” and “helmet”, and performs transfer learning based on the official YOLOv8s model.

3.3. Model Training

The experiment uses PyTorch (v1.13.1) as the framework, Python (v3.7.0) as the programming language, and a GPU for training. The hardware environment for training is as follows: the CPU is Intel® CoreTM i7-10750H, the GPU is NVIDIA RTX 4060 with 8 GiB of memory, and the operating system is Linux. The PyTorch version is 1.10.0, the CUDA version is 10.2.0, and the Python version is 3.8.
The experimental parameters were set as follows: the number of epochs was 100, the batch size was 8, the optimizer used was Adam (v1.2), the initial learning rate was 0.01, the momentum parameter was 0.937, and the weight decay was 0.0005. The training and detection process is shown in Figure 7.
Figure 8 illustrates the precision–recall curves for the model’s detection performance on the “person” and “helmet” categories. The solid blue line represents the precision-recall curve for the “person” category, with an mAP value of 0.982. The dashed orange line corresponds to the “helmet” category, with an mAP value of 0.968. The bold black line indicates the average performance across all categories, with an mAP@0.5 value of 0.975, demonstrating the overall effectiveness of the model.

4. Results and Discussion

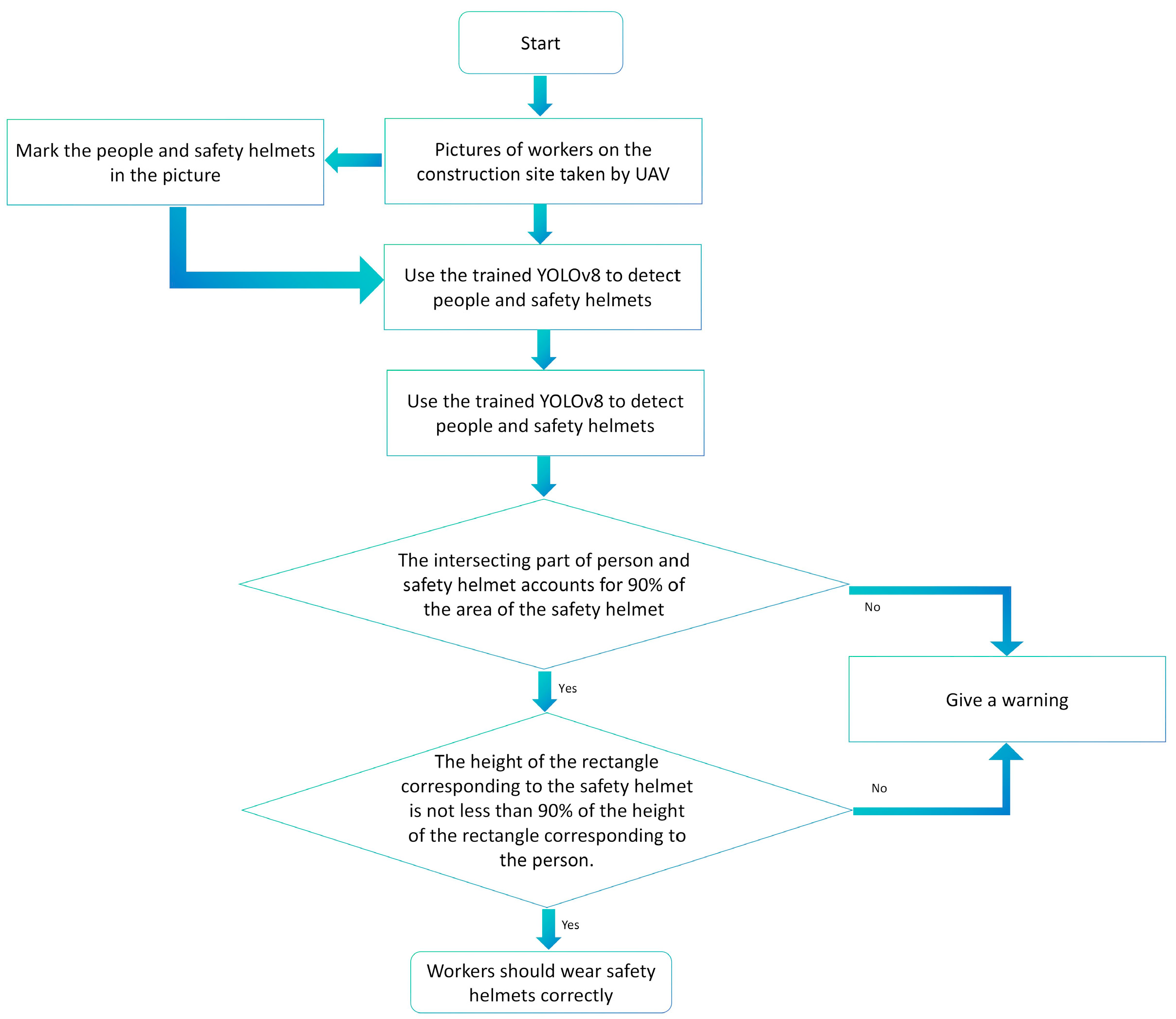
Simply detecting “person” and “helmet” in the image does not allow us to determine whether the “person” is wearing the “helmet”. Therefore, this project adds the following judgment conditions, as shown in Figure 9.
Intersection over union (loU) is widely used in image segmentation tasks to check if an object is well detected. The original conception of loU is as follows:
I o U = A e r a   o f   o v e r l a p A r e a   o f   u n i o n
A similar criterion, loPPE, is used in this work to check if the PPE is worn properly.
I o P P E = A e r a   o f   o v e r l a p A r e a   o f   P P E
loPPE shows if the PPE and person occurred at the same place. Construction workers can be in different poses when working on a construction site, and thus, the area corresponding to a person can vary, so only the area of PPE is used in the denominator of loPPE.
The recognition results obtained based on the above judgment method are shown in Figure 10. When the intersecting area between the “person” and “helmet” accounts for more than 90% of the helmet’s area, the “helmet” is considered to be correctly worn. In the image, one of the three individuals does not have a matching helmet, so they are detected as “not wearing a helmet”.
A common exception is when the helmet is held in the hand rather than worn on the head. To address this special case, this paper introduces a judgment condition: the helmet is considered to be worn only when the height of the bounding box corresponding to the helmet is not less than 90% of the height of the bounding box corresponding to the “person”. The recognition results after adding this judgment condition are shown in Figure 11.
In addition, for images captured by drones, considering that the recognition accuracy cannot realistically reach 100%, this paper further proposes a time-window-based judgment strategy. When no worker wearing a helmet is detected in 10 consecutive frames (approximately 1 s of video), the program will automatically issue a warning. This measure aims to improve the accuracy of helmet-wearing status detection and promptly identify potential safety hazards. The specific process is shown in Figure 12.
The mAP@0.5 of all classes achieved by our method is 0.975, demonstrating its effectiveness in addressing safety monitoring challenges in construction sites.

5. Conclusions

This paper primarily discusses the application of YOLOv8 models in helmet-wearing detection in drone-captured scenes. By introducing two labels, “person” and “helmet,” and employing a transfer learning strategy, the model’s detection capability in complex environments was successfully enhanced.
Additionally, new judgment conditions were proposed for special cases in drone-captured images, such as when the helmet is held in hand instead of worn on the head. By introducing a height ratio judgment of the bounding boxes, the accuracy of detecting the wearing status was further improved. To ensure the model can adapt to changes in video streams, the system automatically issues a warning when no helmet-wearing worker is detected in 10 consecutive frames, providing timely safety alerts.
Through comprehensive training and optimization of the YOLOv8 model in object detection tasks, the experimental results show that the proposed solution performs well in complex and dynamic real-world scenarios. The mAP@0.5 of all classes achieved by our method is 0.975, enabling effective detection of helmet-wearing workers in most practical applications. Through reasonable judgment conditions and data augmentation, it significantly enhances the efficiency and reliability of safety monitoring.
Future work could further explore how to improve the model’s accuracy and real-time performance through more efficient architectures and richer datasets, particularly in adapting to complex environments. Additionally, integrating real-time data streams from drones for multi-target tracking and intelligent decision-making will be an important direction for this research.

Author Contributions

Conceptualization, X.J.; methodology, Y.W.; software, Z.C. and J.F.; validation, Z.C. and J.F.; formal analysis, Y.W.; investigation, X.J.; resources, X.J.; data curation, C.L.; writing—original draft preparation, C.L.; writing—review and editing, Z.Z. and Y.W.; visualization, X.J. and C.L.; supervision, X.J., X.Z. and Z.Z.; project administration, X.Z. All authors have read and agreed to the published version of the manuscript.

Funding

This research was funded by the Science and Technology Projects of the Construction System in Jiangsu Province in 2024, grant number 2024ZD014.

Data Availability Statement

The original contributions presented in this study are included in the article. Further inquiries can be directed to the corresponding author.

Conflicts of Interest

Authors Xin Jiao, Xin Zhang, Jian Fan and Zhenwei Cai are employed by the Construction Third Engineering Bureau Group (Shenzhen) Co., Ltd. The remaining authors declare that the research was conducted in the absence of any commercial or financial relationships that could be construed as potential conflicts of interest.

References

  1. Long, X.; Cui, W.; Zheng, Z. Safety helmet wearing detection based on deep learning. In Proceedings of the IEEE 3rd Information Technology, Networking, Electronic and Automation Control Conference (ITNEC), Chengdu, China, , 15–17 March 2019; pp. 2495–2499. [Google Scholar] [CrossRef]
  2. Hang, J.X.; Mao, X.S.; Li, B. Safety Helmet Detection Algorithm Based on Improved YOLOv5. In Proceedings of the IEEE 25th China Conference on System Simulation Technology and Its Application (CCSSTA), Tianjin, China, 21–23 July 2024; pp. 253–258. [Google Scholar] [CrossRef]
  3. Liang, H.; Seo, S.Y. UAV low-altitude remote sensing inspection system using a small target detection network for helmet wear detection. Remote Sens. 2022, 15, 196. [Google Scholar] [CrossRef]
  4. Sharma, S.; Susmitha, A.V.V.; Van, L.; Tseng, Y. An Edge-Controlled Outdoor Autonomous UAV for Colorwise Safety Helmet Detection and Counting of Workers in Construction Sites. In Proceedings of the 2021 IEEE 94th Vehicular Technology Conference (VTC2021-Fall), Norman, OK, USA, 27–30 September 2021; pp. 1–5. [Google Scholar] [CrossRef]
  5. Maduri, P.K.; Mishra, N.K.; Sharma, S.; Singh, G.; Mishra, K. Helmet, Seat Belt and Mask Detection Using Deep Learning for Quadcopter Drone. Evergreen 2024, 11, 1279–1285. [Google Scholar] [CrossRef]
  6. Téllez-Guzmán, J.J.; Gomez-Balderas, J.E.; Marchand, N.; Castillo, P.; Vazquez, J.C.; Álvarez-Muñoz, J.U.; Dumon, J. Velocity control of mini-UAV using a helmet system. In Proceedings of the 2015 Workshop on Research, Education and Development of Unmanned Aerial Systems (RED-UAS), Cancun, Mexico, 23–25 November 2015; pp. 329–335. [Google Scholar] [CrossRef]
  7. Hayat, A.; Morgado-Dias, F. Deep learning-based automatic safety helmet detection system for construction safety. Appl. Sci. 2022, 12, 8268. [Google Scholar] [CrossRef]
  8. Fang, Q.; Li, H.; Luo, X.; Ding, L.; Luo, H.; Rose, T.M.; An, W. Detecting non-hardhat-use by a deep learning method from far-field surveillance videos. Autom. Constr. 2018, 85, 1–9. [Google Scholar] [CrossRef]
  9. Chen, S.; Tang, W.; Ji, T.; Zhu, H.; Ouyang, Y.; Wang, W. Detection of Safety Helmet Wearing Based on Improved Faster R-CNN. In Proceedings of the 2020 International Joint Conference on Neural Networks (IJCNN), Glasgow, UK, 19–24 July 2020; pp. 1–7. [Google Scholar] [CrossRef]
  10. Wang, M.; Wong, P.; Luo, H.; Kumar, S.; Delhi, V.; Cheng, J. Predicting safety hazards among construction workers and equipment using computer vision and deep learning techniques. In Proceedings of the 2019 Proceedings of the 36th ISARC, Banff, AB, Canada, 21–24 May 2019; pp. 399–406. [Google Scholar] [CrossRef]
  11. Wu, J.; Cai, N.; Chen, W.; Wang, H.; Wang, G. Automatic detection of hardhats worn by construction personnel: A deep learning approach and benchmark dataset. Autom. Constr. 2019, 106, 102894. [Google Scholar] [CrossRef]
  12. Lin, C.; Zhang, Y.S.; Chen, G.D. Intelligent detection of safety helmets and reflective vests based on deep learning. J. Real-Time Image Process. 2025, 22, 5. [Google Scholar] [CrossRef]
  13. Sridhar, P.; Jagadeeswari, M.; Sri, S.H.; Akshaya, N.; Haritha, J. Helmet Violation Detection using YOLOv2 Deep Learning Framework. In Proceedings of the 2022 6th International Conference on Trends in Electronics and Informatics (ICOEI), Tirunelveli, India, 28–30 April 2022; pp. 1207–1212. [Google Scholar] [CrossRef]
  14. Song, H. Multi-scale safety helmet detection based on RSSE-YOLOv3. Sensors 2022, 22, 6061. [Google Scholar] [CrossRef] [PubMed]
  15. Benyang, D.; Xiaochun, L.; Miao, Y. Safety helmet detection method based on YOLOv4. In Proceedings of the 2020 16th International Conference on Computational Intelligence and Security (CIS), Guangxi, China, 27–30 November 2020; pp. 155–158. [Google Scholar] [CrossRef]
  16. Li, H.B.; Wu, D.C.; Zhang, W.M.; Xiao, C.J. YOLO-PL: Helmet wearing detection algorithm based on improved YOLOv4. Digit. Signal Process. 2024, 144, 104283. [Google Scholar] [CrossRef]
  17. Yung, N.D.T.; Wong, W.K.; Juwono, F.H.; Sim, Z.A. Safety Helmet Detection Using Deep Learning: Implementation and Comparative Study Using YOLOv5, YOLOv6, and YOLOv7. In Proceedings of the 2022 International Conference on Green Energy, Computing and Sustainable Technology (GECOST), Miri Sarawak, Malaysia, 26–28 October 2022; pp. 164–170. [Google Scholar] [CrossRef]
  18. Tan, S.L.; Lu, G.L.; Jiang, Z.Q.; Huang, L. Improved YOLOv5 Network Model and Application in Safety Helmet Detection. In Proceedings of the 2021 IEEE International Conference on Intelligence and Safety for Robotics (ISR), Tokoname, Japan, 4–6 March 2021; pp. 330–333. [Google Scholar] [CrossRef]
  19. Shao, X.Q.; Liu, S.B.; Li, X.; Yang, Y.D.; Yuan, Z.W.; Li, H.; Lyu, Z.Y. FM-YOLOv7: An improved detection method for mine personnel helmet. J. Electron. Imaging 2023, 32, 033013. [Google Scholar] [CrossRef]
  20. Chen, J.J.; Zhu, J.N.; Li, Z.; Yang, X.B. YOLOv7-WFD: A Novel Convolutional Neural Network Model for Helmet Detection in High-Risk Workplaces. IEEE Access 2023, 11, 113580–113592. [Google Scholar] [CrossRef]
  21. Lin, B. YOLOv8n-ASF-DH: An Enhanced Safety Helmet Detection Method. IEEE Access 2024, 12, 126313–126328. [Google Scholar] [CrossRef]
  22. Wang, J.Y.; Sang, B.K.; Zhang, B.; Liu, W. A Safety Helmet Detection Model Based on YOLOv8-ADSC in Complex Working Environments. Electronics 2024, 13, 4589. [Google Scholar] [CrossRef]
  23. Fan, Z.P.; Wu, Y.Y.; Liu, W.; Chen, W.; Qiu, Z.Y. LG-YOLOv8: A Lightweight Safety Helmet Detection Algorithm Combined with Feature Enhancement. Appl. Sci. 2024, 14, 10141. [Google Scholar] [CrossRef]
  24. Yan, G.B.; Sun, Q.; Huang, J.Y.; Chen, Y.H. Helmet detection based on deep learning and random forest on UAV for power construction safety. J. Adv. Comput. Intell. Intell. Inform. 2021, 25, 40–49. [Google Scholar] [CrossRef]
  25. Bian, H.Z.; Liu, Y.Z.; Shi, L.; Lin, Z.H.; Huang, M.X.; Zhang, J.X.; Weng, G.K.; Zhang, C.L.; Gao, M. Detection method of helmet wearing based on uav images and yolov7. In Proceedings of the 2023 IEEE 6th Information Technology, Networking, Electronic and Automation Control Conference (ITNEC), Chongqing, China, , 24–26 February 2023; pp. 1633–1640. [Google Scholar] [CrossRef]
  26. Arai, K.; Beppu, K.; Ifuku, Y.; Oda, M. Method for Detecting the Appropriateness of Wearing a Helmet Chin Strap at Construction Sites. Int. J. Adv. Comput. Sci. Appl. 2024, 15, 179–185. [Google Scholar] [CrossRef]
  27. Jocher, G.; Chaurasia, A.; Qiu, J. Ultralytics YOLOv8, version 8.0.0; Ultralytics: Ballenger Creek, MD, USA, 2023. [Google Scholar]
Figure 1. Workers on construction sites without helmets.
Figure 1. Workers on construction sites without helmets.
Buildings 15 00354 g001
Figure 2. UAV monitoring of site violations on construction sites.
Figure 2. UAV monitoring of site violations on construction sites.
Buildings 15 00354 g002
Figure 3. Experimental results of different YOLOv8 models with varying sizes. (a) Original image. (b) Detected result with YOLOv8n. (c) Detected result with YOLOv8l. (d) Detected result with YOLOv8s.
Figure 3. Experimental results of different YOLOv8 models with varying sizes. (a) Original image. (b) Detected result with YOLOv8n. (c) Detected result with YOLOv8l. (d) Detected result with YOLOv8s.
Buildings 15 00354 g003
Figure 4. Recognition results of YOLOv8s with different input image sizes. (a) Original image. (b) YOLOv8s, image size 320. (c) YOLOv8s, image size 640. (d) YOLOv8s, image size 1280.
Figure 4. Recognition results of YOLOv8s with different input image sizes. (a) Original image. (b) YOLOv8s, image size 320. (c) YOLOv8s, image size 640. (d) YOLOv8s, image size 1280.
Buildings 15 00354 g004
Figure 5. Annotation of “person” and “helmet”. Label0 corresponds to the marked area of the human body, while label1 corresponds to the marked area of the safety helmet.
Figure 5. Annotation of “person” and “helmet”. Label0 corresponds to the marked area of the human body, while label1 corresponds to the marked area of the safety helmet.
Buildings 15 00354 g005
Figure 6. Dataset samples.
Figure 6. Dataset samples.
Buildings 15 00354 g006
Figure 7. Training and detection workflow diagram.
Figure 7. Training and detection workflow diagram.
Buildings 15 00354 g007
Figure 8. Precision–recall curve for person and helmet detection.
Figure 8. Precision–recall curve for person and helmet detection.
Buildings 15 00354 g008
Figure 9. Schematic of “person” and “helmet”.
Figure 9. Schematic of “person” and “helmet”.
Buildings 15 00354 g009
Figure 10. Intersection judgment of “person” and “hardhat”. (a) Original image. (b) Hardhat detection with YOLOv8. (c) Matched person and hardhat. (d) Unmatched person.
Figure 10. Intersection judgment of “person” and “hardhat”. (a) Original image. (b) Hardhat detection with YOLOv8. (c) Matched person and hardhat. (d) Unmatched person.
Buildings 15 00354 g010
Figure 11. Exception case: “hardhat” not worn on the head. (a) Original image. (b) Hardhat detection with YOLOv8. (c) Matched person and hardhat. (d) Unmatched person.
Figure 11. Exception case: “hardhat” not worn on the head. (a) Original image. (b) Hardhat detection with YOLOv8. (c) Matched person and hardhat. (d) Unmatched person.
Buildings 15 00354 g011
Figure 12. Helmet-wearing detection workflow diagram.
Figure 12. Helmet-wearing detection workflow diagram.
Buildings 15 00354 g012
Table 1. Performance comparison of different YOLOv8 models on the COCO dataset.
Table 1. Performance comparison of different YOLOv8 models on the COCO dataset.
ModelSize
(Pixels)
mAPval
50–95
Speed Cpu ONNX
(ms)
Speed A100 TensorRT (ms)Params (M)FLOPs (B)
YOLOv8n64037.380.40.993.28.7
YOLOv8s64044.9128.41.2011.228.6
YOLOv8m64050.2234.71.8325.978.9
YOLOv8l64052.9375.22.3943.7165.2
YOLOv8x64053.9479.13.5368.2257.8
Disclaimer/Publisher’s Note: The statements, opinions and data contained in all publications are solely those of the individual author(s) and contributor(s) and not of MDPI and/or the editor(s). MDPI and/or the editor(s) disclaim responsibility for any injury to people or property resulting from any ideas, methods, instructions or products referred to in the content.

Share and Cite

MDPI and ACS Style

Jiao, X.; Li, C.; Zhang, X.; Fan, J.; Cai, Z.; Zhou, Z.; Wang, Y. Detection Method for Safety Helmet Wearing on Construction Sites Based on UAV Images and YOLOv8. Buildings 2025, 15, 354. https://doi.org/10.3390/buildings15030354

AMA Style

Jiao X, Li C, Zhang X, Fan J, Cai Z, Zhou Z, Wang Y. Detection Method for Safety Helmet Wearing on Construction Sites Based on UAV Images and YOLOv8. Buildings. 2025; 15(3):354. https://doi.org/10.3390/buildings15030354

Chicago/Turabian Style

Jiao, Xin, Cheng Li, Xin Zhang, Jian Fan, Zhenwei Cai, Zhenglong Zhou, and Ying Wang. 2025. "Detection Method for Safety Helmet Wearing on Construction Sites Based on UAV Images and YOLOv8" Buildings 15, no. 3: 354. https://doi.org/10.3390/buildings15030354

APA Style

Jiao, X., Li, C., Zhang, X., Fan, J., Cai, Z., Zhou, Z., & Wang, Y. (2025). Detection Method for Safety Helmet Wearing on Construction Sites Based on UAV Images and YOLOv8. Buildings, 15(3), 354. https://doi.org/10.3390/buildings15030354

Note that from the first issue of 2016, this journal uses article numbers instead of page numbers. See further details here.

Article Metrics

Back to TopTop