Modeling Ontology-Based Decay Analysis and HBIM for the Conservation of Architectural Heritage: The Big Gate and Adjacent Curtain Walls in Ibb, Yemen
Abstract
1. Introduction
2. Materials and Methods
2.1. Case Study
2.2. Data Acquisition and Processing
2.2.1. Survey Technology
2.2.2. Data Acquisition
2.2.3. Post-Processing
2.3. Decay Analysis
3. Application
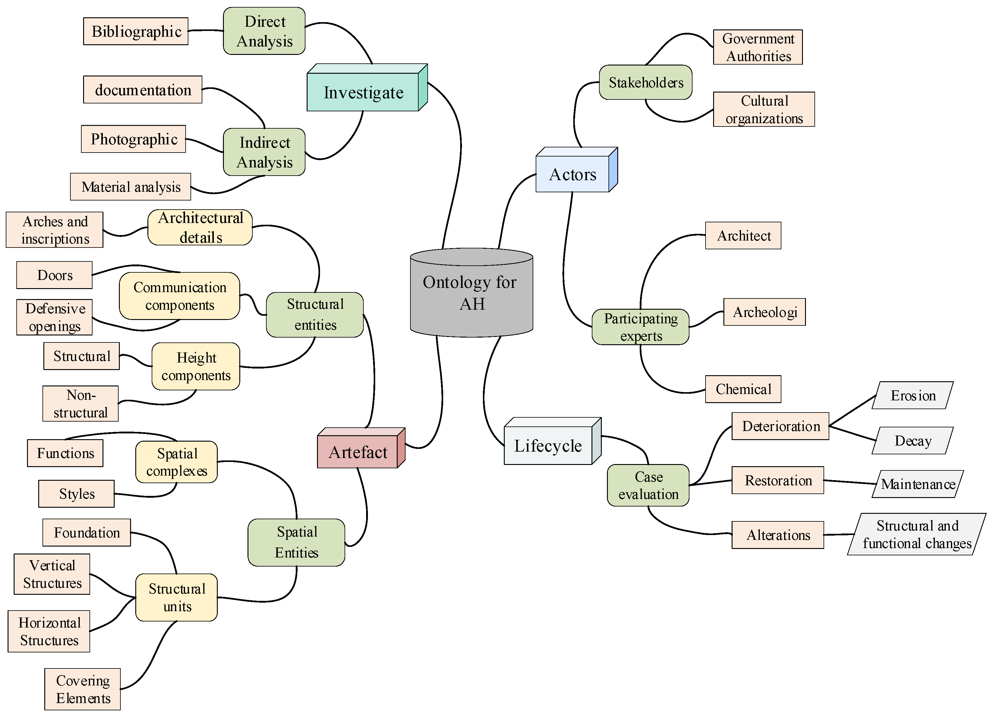
3.1. Ontological Model for Decay Records
- (1)
- Definition of Ontological Classes and IDs: Ontological classes and identification codes (IDs) for all physical objects and forms of decay were defined in Protégé, aligning with BIM classifications to facilitate smooth data transfer into the HBIM environment.
- (2)
- Export to RDF and Processing: The defined classes and relationships were exported in RDF format and processed using Python (v 3.11.4) as shown in Supplementary Materials, and the Idlib (v 0.8.2) library to generate triples (subject, predicate, object). These were converted into JSON format for seamless handling within the BIM environment.
- (3)
- Data Import into Dynamo: The JSON data was imported into Dynamo (v 2.19.3) using ImportJSON nodes, ensuring structured organization and dynamic updates of the 3D model.
- (4)
- Python Scripting for Decay Mapping: Custom Python scripts within Dynamo mapped decay attributes (e.g., cracks, corrosion, material degradation) to the appropriate HBIM elements. The SetParameterByName node was used to automatically populate element properties with ontology-driven decay information.
- (5)
- LOD 350 Representation: These steps ensured detailed integration of decay phenomena following the LOD 350 standard, enhancing both accuracy and visual representation.
- (6)
- Creation of BIM Families: New BIM “Families” were created to link host families (physical objects) with nested families representing specific types of decay. This allowed thematic mapping of deterioration directly within the 3D model.
- (7)
- Structured Data Organization: The classification and IDs for each decay type were cataloged (see Table 5a,b) to maintain data consistency and ensure easy integration into the HBIM system.
- (8)
- Final HBIM Model: The outcome was a dynamic and semantically enriched 3D database that documents the current condition of the Big Gate and adjacent curtain walls. This model now serves as a flexible tool for ongoing monitoring, conservation planning, and future 3D data enrichment.
3.2. Three-Dimensional Modeling and HBIM Integration
3.3. Enrichment of 3D Models with Historical and Structural Data
4. Conclusions
Supplementary Materials
Author Contributions
Funding
Data Availability Statement
Conflicts of Interest
Abbreviations
| AH | Architectural Heritage |
| CH | Cultural Heritage |
| UAV | Unmanned Aerial Vehicle |
| TDP | Terrestrial Digital Photogrammetry |
| GCPs | Ground control points |
| HBIM | Historic Building Information Modeling |
| BIM | Building Information Modeling |
| 3D GIS | Three-dimensional Geographic Information Systems |
| CIDOC | The International Committee for Documentation |
| CRM | Conceptual Reference Model |
| HDRI | High Dynamic Range Imaging |
| SfM | Structure-from-Motion |
| GSD | Ground Sampling Distance |
| IDs | Identification Codes |
| RDF | Resource Description Framework |
| IoT | Internet of Things |
| ARMOS | Architectural Data Object Schema |
| MONDIS | Monument Damage Description Information System |
| STAR | Semantic Technologies for Archaeological Resources |
Appendix A
| Description | Length (Field Measurements) | ||
|---|---|---|---|
| The Southern Side and Sounbel gate | The southern part of the adjacent curtain walls starts at a turret (nubah) and goes to the eastern side, where it meets the New Gate, which is where the southern and western sides meet. At first, the southern side had four turrets, with one at the beginning and another at the middle, close to New Gate. The last two turrets surrounded Sounbel gate, which was named after Prince Senbel Al-Sadiq, who led Imam Al-Mansur Hussein bin Al-Mutawakkil Qasim’s army. There are only two turrets left of the Sounbel gate today, and the original wooden gate is gone. Modern homes have blocked off the area around the gate, making it hard to see what it used to look like. The way it is built is very similar to the round gates in Baghdad, which were mostly built to protect the city from attacks. It was noted during field visits that other gates, like the Big Gate, Al-Rakiza gate, and Al-Naser gate, were built in the same way. This will be talked about in more detail later. | The distance from the start of this side to the turret at Sounbel gate, which looks out over the street, is 87 m. The turret itself is 12 m wide. The distance between this turret and the one in the middle of the southern side is 60 m. The turret is also 9.40 m wide. The total length from the start of the southern side to its midpoint turret is 168.40 m. The distance from the middle of the southern side to the end point at New Gate is also 144.60 m. So, the southern side is 313 m long in total. | ![]() Sounbel gate |
| The northern side and the Al-Rakiza gate | The northern side of the adjacent curtain walls, which is the shortest of the four sections, looks out over Wadi Al-Sahool (Al-Sahool Valley). Only small pieces of this wall are still standing because cities are growing and new buildings are going up. The Al-Rakiza gate, which is 200 m from the starting point of the northern side, is one of the most interesting things about this side. Even though it is small, it’s the only gate that is still standing. The wooden door that came with it is still there. The way Al-Rakiza gate was built is the same as the way Sounbel gate and the Big Gate were built, which makes it even more useful as a defense. There are 44 steps on a stone staircase that goes down from Al-Rakiza gate to Wadi Al-Sahool. This staircase used to be an important link between the city and the valley. The northern side goes past Al-Rakiza gate and eventually meets the eastern side of the wall at Dar Al-Hakim (Hakim’s House). At this junction, a turret is attached, marking the meeting point between the northern and eastern sides of the wall. | Al-Rakiza gate, which is 200 m from the starting point on the northern side, was an important reference point for the measurement. The gate’s size was carefully recorded, and it was 1.50 m wide and 2.40 m tall. After that, the measurement went from the Al-Rakiza gate to the point where the northern side meets the eastern side, which is 83 m away. So, the northern side is 283 m. | ![]() Al-Rakiza gate |
| The Eastern side and Al-Naser gate | The eastern side starts at the turret near Dar Al-Hakim and goes all the way to the turret at the Al-Naser gate. Today, only one turret of the Al-Naser gate is still standing. It is 7 m wide, and the other turret has fallen. A street that is 8 m wide has taken the place of the original gate opening. The remaining turret has been turned into a home and business space. The eastern side goes on past the Al-Naser gate until it reaches the turret, which connects it to the southern side. | The measurement process started at the turret close to Dar Al-Hakim, which was the eastern side’s starting point. The wall goes 234 m from this turret to the turret at Al-Naser gate, which is 7 m wide. The eastern side goes on for another 180 m past Al-Naser gate, ending at the turret that connects it to the southern side. So, the total length of the eastern section that has been recorded is 429 m. | ![]() Al-Nasr Gate opening and its turret. |
| The Western side and the Big Gate | The wall’s western side starts right at New Gate, which is where the southern and western sides meet. There is no longer a gate here; instead, there is a 10 m-wide path. Even though a lot of time has passed, a lot of the western side is still there, especially from its starting point at New Gate, which is 12 m long. Five big arched stone buttresses along the outside of this side help hold up and strengthen the wall. These buttresses sit on a stone-paved path next to the wall. The Big Gate, which was 149 m from the western side’s starting point, is now completely gone, and there are no visible remains. The western side goes on past the Big Gate and ends at an opening that drains rainwater. The western side of the wall goes on past this drainage opening until it meets the northern side of the wall. | The western side starts at New Gate, which is a 10 m-wide path. A 12 m piece is still there from this point on. The distance between the New Gate and the Big Gate is 149 m. The western side goes on for 171.80 m from here until it reaches a hole for draining rainwater. The western side goes another 133.20 m past the drainage opening, where it meets the northern side of the wall. So, the total length of the western side, from New Gate to where it meets the western side, is 425 m.![]() The lost Big Gate [60] (Archive) | ![]() The western façade of the wall supported by buttresses. |
![]() The Big Gate (Leaving only a 10 m-wide pathway) |
References
- Liang, W.; Ahmad, Y.; Mohidin, H.H.B. The development of the concept of architectural heritage conservation and its inspiration. Built Herit. 2023, 7, 21. [Google Scholar] [CrossRef]
- Pijet-Migoń, E.; Migoń, P. Geoheritage and cultural heritage—A review of recurrent and interlinked themes. Geosciences 2022, 12, 98. [Google Scholar] [CrossRef]
- Jokilehto, J. A history of Architectural Conservation; Routledge: Oxfordshire, UK, 2017; ISBN 131563693X. [Google Scholar]
- Alnaim, M.M. Cultural Imprints on Physical Forms: An Exploration of Architectural Heritage and Identity. Adv. Appl. Sociol. 2024, 14, 141–160. [Google Scholar]
- Qasim Derhem Dammag, B.; Jian, D.; Dammag, A.Q. Cultural Heritage Sites Risk Assessment and Management Using a Hybridized Technique Based on GIS and SWOT-AHP in the Ancient City of Ibb, Yemen. Int. J. Archit. Herit. 2024, 18, 1–36. [Google Scholar] [CrossRef]
- Nomishan, T.S.; Tubi, P.-K.; Gubam, D.S. Cultural heritage management and the effect of corruption in Nigeria: Hampering sustainable development via cultural heritage destruction. J. Cult. Herit. Manag. Sustain. Dev. 2023, 13, 662–684. [Google Scholar] [CrossRef]
- Abebe, A.H.; Gatisso, M.M. The conservation and preservation challenges and threats in the development of cultural heritage: The case of the Kawo Amado Kella Defensive Wall (KAKDW) in Wolaita, Southern Ethiopia. Heliyon 2023, 9, e18839. [Google Scholar] [CrossRef]
- Asadi, S. Cultural heritage lost: Case study of Isfahan, Iran. In Multiculturalism and Interculturalism-Managing Diversity in Cross-Cultural Environment; IntechOpen: London, UK, 2023; ISBN 1837681449. [Google Scholar]
- Baik, A. From point cloud to jeddah heritage BIM nasif historical house–case study. Digit. Appl. Archaeol. Cult. Herit. 2017, 4, 1–18. [Google Scholar] [CrossRef]
- Li, Y.; Du, Y.; Yang, M.; Liang, J.; Bai, H.; Li, R.; Law, A. A review of the tools and techniques used in the digital preservation of architectural heritage within disaster cycles. Herit. Sci. 2023, 11, 199. [Google Scholar] [CrossRef]
- Gireesh Kumar, T.K. Conserving knowledge heritage: Opportunities and challenges in conceptualizing cultural heritage information system (CHIS) in the Indian context. Glob. Knowl. Mem. Commun. 2022, 71, 564–583. [Google Scholar]
- Yao, Y.; Wang, X.; Luo, L.; Wan, H.; Ren, H. An overview of GIS-RS applications for archaeological and cultural heritage under the DBAR-heritage mission. Remote Sens. 2023, 15, 5766. [Google Scholar] [CrossRef]
- Coladangelo, L.P. Ontology and Domain Knowledge Base Construction for Contra Dance as an Intangible Cultural Heritage: A Case Study in Knowledge Organization of American Folk Dance; Kent State University: Kent, OH, USA, 2020; ISBN 1658424573. [Google Scholar]
- Cheng, Y.-M.; Kuo, C.-L.; Mou, C.-C. Ontology-based HBIM for historic buildings with traditional woodwork in Taiwan. J. Civ. Eng. Manag. 2021, 27, 27–44. [Google Scholar] [CrossRef]
- Baik, A.; Yaagoubi, R.; Boehm, J. Integration of Jeddah historical BIM and 3D GIS for documentation and restoration of historical monument. Int. Arch. Photogramm. Remote Sens. Spat. Inf. Sci. 2015, 40, 29–34. [Google Scholar] [CrossRef]
- Artese, S.; Perrelli, M.; Tripepi, G.; Aristodemo, F. Dynamic Measurement of Water Waves in a Wave Channel Based on Low-Cost Photogrammetry: Description of the System and First Results. In R3 in Geomatics: Research, Results and Review; Springer International Publishing: Cham, Switzerland, 2020; Volume 1246, ISBN 9783030627997. [Google Scholar]
- Di Stefano, F.; Gorreja, A.; Malinverni, E.S.; Mariotti, C. Knowledge Modeling for Heritage Conservation Process: From Survey to HBIM Implementation. Int. Arch. Photogramm. Remote Sens. Spat. Inf. Sci. ISPRS Arch. 2020, 44, 19–26. [Google Scholar] [CrossRef]
- Barontini, A.; Alarcon, C.; Sousa, H.S.; Oliveira, D.V.; Masciotta, M.G.; Azenha, M. Development and demonstration of an HBIM framework for the preventive conservation of cultural heritage. Int. J. Archit. Herit. 2022, 16, 1451–1473. [Google Scholar] [CrossRef]
- Korro Bañuelos, J.; Rodríguez Miranda, Á.; Valle-Melón, J.M.; Zornoza-Indart, A.; Castellano-Román, M.; Angulo-Fornos, R.; Pinto-Puerto, F.; Acosta Ibáñez, P.; Ferreira-Lopes, P. The role of information management for the sustainable conservation of cultural heritage. Sustainability 2021, 13, 4325. [Google Scholar] [CrossRef]
- Baik, A.; Alitany, A.; Boehm, J.; Robson, S. Jeddah Historical Building Information Modelling “JHBIM”–Object Library. Int. Soc. Photogramm. Remote Sens. Spat. Inf. Sci. (ISPRS) 2014, II-5, 41–47. [Google Scholar] [CrossRef]
- Kennedy, C.J.; Penman, M.; Watkinson, D.; Emmerson, N.; Thickett, D.; Bosché, F.; Forster, A.M.; Grau-Bové, J.; Cassar, M. Beyond heritage science: A review. Heritage 2024, 7, 1510–1538. [Google Scholar] [CrossRef]
- Crisan, A.; Pepe, M.; Costantino, D.; Herban, S. From 3D Point Cloud to an Intelligent Model Set for Cultural Heritage Conservation. Heritage 2024, 7, 1419–1437. [Google Scholar] [CrossRef]
- Moyano, J.; Pili, A.; Nieto-Julián, J.E.; Della Torre, S.; Bruno, S. Semantic interoperability for cultural heritage conservation: Workflow from ontologies to a tool for managing and sharing data. J. Build. Eng. 2023, 80, 107965. [Google Scholar] [CrossRef]
- Davis, E.; Heravi, B. Linked data and cultural heritage: A systematic review of participation, collaboration, and motivation. J. Comput. Cult. Herit. (JOCCH) 2021, 14, 1–18. [Google Scholar] [CrossRef]
- Murphy, M.; McGovern, E.; Pavia, S. Historic building information modelling (HBIM). Struct. Surv. 2009, 27, 311–327. [Google Scholar] [CrossRef]
- Dore, C.; Murphy, M. Integration of HBIM and 3D GIS for Digital Heritage Modelling. In Proceedings of the Presented at Digital Documentation International Conference, Edinburgh, UK, 22–23 October 2012. [Google Scholar] [CrossRef]
- Simeone, D.; Cursi, S.; Toldo, I.; Carrara, G. B(H)IM-Built Heritage Information Modelling. Extending the BIM approach to historical and archaeological heritage representation. eCAADe Proc. 2014, 1, 613–622. [Google Scholar]
- Quattrini, R.; Pierdicca, R.; Morbidoni, C.; Malinverni, E.S. Conservation-oriented HBIM. The bimexplorer web tool. Int. Arch. Photogramm. Remote Sens. Spat. Inf. Sci. 2017, 42, 275–281. [Google Scholar] [CrossRef]
- Quattrini, R.; Pierdicca, R.; Morbidoni, C. Knowledge-based data enrichment for HBIM: Exploring high-quality models using the semantic-web. J. Cult. Herit. 2017, 28, 129–139. [Google Scholar] [CrossRef]
- Simeone, D.; Cursi, S.; Acierno, M. BIM semantic-enrichment for built heritage representation. Autom. Constr. 2019, 97, 122–137. [Google Scholar] [CrossRef]
- Shishehgarkhaneh, B.; Milad; Keivani, A.; Moehler, R.C.; Jelodari, N.; Laleh, S.R. Internet of Things (IoT), Building Information Modeling (BIM), and Digital Twin (DT) in construction industry: A review, bibliometric, and network analysis. Buildings 2022, 12, 1503. [Google Scholar] [CrossRef]
- Yang, X.; Grussenmeyer, P.; Koehl, M.; Macher, H.; Murtiyoso, A.; Landes, T. Review of built heritage modelling: Integration of HBIM and other information techniques. J. Cult. Herit. 2020, 46, 350–360. [Google Scholar] [CrossRef]
- Yang, X.; Liu, Y.J.; Xue, M.; Yang, T.H.; Yang, B. Experimental Investigation of Water–Sand Mixed Fluid Initiation and Migration in Porous Skeleton during Water and Sand Inrush. Geofluids 2020, 2020, 8679861. [Google Scholar] [CrossRef]
- Poux, F.; Billen, R.; Kasprzyk, J.-P.; Lefebvre, P.-H.; Hallot, P. A built heritage information system based on point cloud data: HIS-PC. ISPRS Int. J. Geo Inf. 2020, 9, 588. [Google Scholar] [CrossRef]
- Pepe, M.; Zinno, A.; Napolano, M.C.; Mariani, M.; Perotto, S.; Grieco, D.; Rossi, M.; Giannone, G.; Kohler, T.; Eipper, P.-B. HBIM tool for preventive conservation of sensitive cultural heritage in museums: The SensMat approach. In Proceedings of the Conference CIB W78, Luxembourg, 11–15 October 2021; pp. 669–682. [Google Scholar]
- Moyano, J.; León, J.; Nieto-Julián, J.E.; Bruno, S. Semantic interpretation of architectural and archaeological geometries: Point cloud segmentation for HBIM parameterisation. Autom. Constr. 2021, 130, 103856. [Google Scholar] [CrossRef]
- Gara, F.; Nicoletti, V.; Arezzo, D.; Cipriani, L.; Leoni, G. Model updating of cultural heritage buildings through swarm intelligence algorithms. Int. J. Archit. Herit. 2025, 19, 259–275. [Google Scholar] [CrossRef]
- Nagy, G.; Ashraf, F. HBIM platform & smart sensing as a tool for monitoring and visualizing energy performance of heritage buildings. Dev. Built Environ. 2021, 8, 100056. [Google Scholar] [CrossRef]
- Cursi, S.; Martinelli, L.; Paraciani, N.; Calcerano, F.; Gigliarelli, E. Linking external knowledge to heritage BIM. Autom. Constr. 2022, 141, 104444. [Google Scholar] [CrossRef]
- Bastem, S.S.; Cekmis, A. Development of historic building information modelling: A systematic literature review. Build. Res. Inf. 2022, 50, 527–558. [Google Scholar] [CrossRef]
- Wang, R.; Wang, Y.; Hu, Y.; Xing, Y.; Mao, J. HTSM Platform: A novel way to achieve resource-optimized conservation processes for heritage buildings. J. Clean. Prod. 2023, 423, 138540. [Google Scholar] [CrossRef]
- Giuliani, F.; Gaglio, F.; Martino, M.; De Falco, A. A HBIM pipeline for the conservation of large-scale architectural heritage: The city Walls of Pisa. Herit. Sci. 2024, 12, 35. [Google Scholar] [CrossRef]
- Oldman, D.; CRM Labs. The CIDOC Conceptual Reference Model (CIDOC-CRM): Primer; CRM Labs: Pune, India, 2014; p. 5. [Google Scholar]
- Acierno, M.; Cursi, S.; Simeone, D.; Fiorani, D. Two key examples in the built heritage domain include the Architectural Data Object Schema (ARMOS). J. Cult. Herit. 2017, 24, 124–133. [Google Scholar] [CrossRef]
- Cacciotti, R.; Blaško, M.; Valach, J. A diagnostic ontological model for damages to historical constructions. J. Cult. Herit. 2015, 16, 40–48. [Google Scholar] [CrossRef]
- Cacciotti, R.; Valach, J.; Kuneš, P.; Čerňanský, M.; Blaško, M.; Křemen, P. Monument damage information system (MONDIS): An ontological approach to cultural heritage documentation. ISPRS Ann. Photogramm. Remote Sens. Spat. Inf. Sci. 2013, 2, 55–60. [Google Scholar] [CrossRef]
- Yipei, Y. Museum Collection Search Improvement based on Knowledge Graph: Semantic Mapping from Cataloging Metadata to the CIDOC-CRM. In Proceedings of the 2023 International Conference on Culture-Oriented Science and Technology (CoST), Xi’an, China, 11–14 October 2023; IEEE: Piscataway, NJ, USA, 2023; pp. 204–209. [Google Scholar]
- Lu, Y.; Song, G.; Li, P.; Wang, N. Development of an ontology for construction carbon emission tracking and evaluation. J. Clean. Prod. 2024, 443, 141170. [Google Scholar] [CrossRef]
- Liu, Z.; Zhang, M.; Osmani, M. Building Information Modelling (BIM) Driven Sustainable Cultural Heritage Tourism. Buildings 2023, 13, 1925. [Google Scholar] [CrossRef]
- Bi, Z.; Wang, H.; Lu, Y. A Construction Model of Ancient Architecture Protection Domain Ontology based on Software Engineering and CLT. J. Softw. 2014, 9, 2886–2894. [Google Scholar] [CrossRef]
- Li, R.; Mo, T.; Yang, J.; Jiang, S.; Li, T.; Liu, Y. Ontologies-based domain knowledge modeling and heterogeneous sensor data integration for bridge health monitoring systems. IEEE Trans. Ind. Inform. 2020, 17, 321–332. [Google Scholar] [CrossRef]
- Li, X.C.; Liu, L.L.; Huang, L.K. Comparison of Several Remote Sensing Image Classification Methods Based on Envi. Int. Arch. Photogramm. Remote Sens. Spat. Inf. Sci. 2020, 42, 605–611. [Google Scholar] [CrossRef]
- Previtali, M.; Brumana, R.; Stanga, C.; Banfi, F. An ontology-based representation of vaulted system for HBIM. Appl. Sci. 2020, 10, 1377. [Google Scholar] [CrossRef]
- Dammag, A.Q.; Jian, D.; Guo, C.; Basema, Q.D.; Hafiza, Z.L. Assessing and predicting changes of ecosystem service values in response to land use/land cover dynamics in Ibb City, Yemen: A three-decade analysis and future outlook. Int. J. Digit. Earth 2024, 17, 2323174. [Google Scholar] [CrossRef]
- Lamprakos, M. Building a World Heritage City: Sanaa, Yemen; Routledge: Oxfordshire, UK, 2016; ISBN 1315570416. [Google Scholar]
- Saleh Al-Haj, M.; Filson, L. Ibb’s Grand Mosque: Heritage at Risk in Yemen’s Hinterland. Int. J. Islam. Archit. 2022, 11, 411–428. [Google Scholar] [CrossRef]
- Ciecko, A. Cinema “OF” Yemen and Saudi Arabia: Narrative Strategies, Cultural Challenges, Contemporary Features. Wide Screen 2011, 3, 1. [Google Scholar]
- Swanson, L.A.N. Historical Considerations in Yemeni Vernacular Architecture: Houses from the Sulayhid Dynasty (439/1047) to the Modern Period; The Ohio State University: Columbus, OH, USA, 1997; ISBN 0591413191. [Google Scholar]
- Alrubaidi, M.; Alhaddad, M.S.; Al-Safi, S.I.H.; Alhammadi, S.A.; Yahya, A.S.; Abadel, A.A. Assessment of seismic hazards in Yemen. Heliyon 2021, 7, e08520. [Google Scholar] [CrossRef]
- Al-Adhami, M.M. History of Ibb: A Documentary Study of the City of Ibb and Its Surroundings; Publications of Ibb University: Ibb, Yemen, 2007. [Google Scholar]














| Side | Length (m) | |
|---|---|---|
| 1 | Southern side | 313 |
| 2 | Western side | 425 |
| 3 | Northern side | 283 |
| 4 | Eastern side | 429 |
| The total | 1450 (1.5 km) | |
| E1 | CRM Entity | ||||||
| E2 | - | Temporal Entity | |||||
| E3 | - | - | Condition State | ||||
| E14 | - | - | - | - | - | - | Condition Assessment |
| E5 | - | - | - | Event | |||
| E7 | - | - | - | - | Activity | ||
| E11 | - | - | - | - | - | Modification | |
| E18 | - | - | - | - | Physical Thing | ||
| E29 | - | - | - | - | - | Design or Procedure | |
| E41 | - | - | - | - | - | Appellation | |
| E39 | - | - | Actor | ||||
| E52 | - | Time-Span | |||||
| E53 | - | Place | |||||
| Ontology Class Type | CIDOC CRM Class | Decay Phenomenon/ Representation | Cause | Description |
|---|---|---|---|---|
| Condition State | E3 Condition State | Cracks | Thermal expansion, mechanical stress, or foundation settling. | Visible fractures in stone or wood, ranging from hairline cracks to structural splits. |
| Assessment | E14 Condition Assessment | Disintegration | Erosion due to weathering, prolonged water exposure, and aging of materials. | Loss of material cohesion, causing crumbling or flaking of stone surfaces, leading to structural instability. |
| Material Entity | E18 Physical Thing | Efflorescence | Water infiltration through cracks or pores is followed by evaporation and salt crystallization. | Material loss (powdering/flaking) or salt crystallization on surfaces. |
| Process | E29 Design or Procedure | Erosion | Prolonged exposure to wind, rain, and other natural weathering agents | Gradual surface loss due to exposure to environmental agents (wind, rain, etc.). |
| Event | E5 Event | Biological Growth | Prolonged moisture exposure, poor drainage, and limited sunlight foster the development of moss, algae, and lichen colonies. | Visible green, black, or white biological patches appearing on stone or mortar surfaces, especially in shaded, damp, or poorly ventilated areas. |
| Event | E5 Event | Concretion | Hard mineral deposits form on surfaces due to prolonged water interaction. | Accumulation of mineral salts into hardened crusts or nodules on the stone surface. |
| Event | E7 Activity | Human-induced factors | Neglect, inappropriate restoration, war damage, and urban encroachment. | Structural deterioration resulting from human activities, such as collapse, erosion, or alteration of the original fabric due to neglect, conflict, or uncontrolled development. |
| Intervention | E11 Modification | Restoration Efforts | Post-decay interventions aiming to stabilize, clean, or reconstruct affected areas | Alterations to the original structure, either documented or inappropriate. |
| Records | E41 Appellation | Restoration Records | Not applicable (temporal metadata) | Documentation of prior interventions, field reports, and visual archives. |
| Human Action | E39 Actor | →Restoration teams/Urban planners/War agents | Decision-making errors, poor planning, and war-related interventions. | Linked to actions causing or mitigating deterioration. |
| Temporal Link | E52 Time-span | →Time of observation or event | Not applicable (temporal metadata) | Enables tracking degradation over time. |
| Place | E53 Place | →Spatial location of decay | Not applicable (temporal metadata) | Spatial indexing of decay locations across wall sectors. |
| Type | CIDOC CRM Class | Decay Phenomenon/Representation | Description | Cause | Key CIDOC CRM Properties (P) |
|---|---|---|---|---|---|
| Efflorescence | E3 Condition State | Salt crystallization | White crystalline deposits form on stone or wood surfaces, leading to material weakening. | Water infiltration followed by evaporation and salt crystallization. | P2 has type: Moisture ingress; P44 has condition: Prolonged water exposure; P34 concerned: Structural instability |
| Cracks | E3 Condition State | Structural cracks | Visible fractures in stone or wood, ranging from hairline cracks to structural splits. | Thermal expansion, mechanical stress, or foundation settling. | P2 has type: Environmental stress; P44 has condition: Structural instability; P34 concerned: Moisture ingress, prolonged exposure |
| Disintegration | E3 Condition State | Material loss | Material breakdown leads to crumbling or flaking, causing structural instability. | Weathering, prolonged water exposure, and material aging. | P2 has type: Water exposure; P44 has condition: Structural instability; P34 is concerned: Structural failure, prolonged exposure. |
| Biological Growth | E3 Condition State | Moss/algae/lichen colonies | The growth of biological organisms on surfaces accelerates material decay. | Retained moisture and environmental conditions favoring growth. | P2 has type: Moisture retention; P44 has condition: Environmental conditions; P34 concerned: Structural instability |
| Erosion | E3 Condition State | Surface erosion | Gradual surface loss due to wind, rain, and weathering. | Wind, rain, and other environmental factors. | P2 has type: Environmental stress; P44 has condition: Water exposure; P34 is concerned: Moisture ingress, structural instability. |
| Concretion | E3 Condition State | Mineral deposit formation | Hard mineral deposits form on surfaces due to water interaction. | Retained moisture and prolonged water contact. | P2 has type: Moisture retention; P44 has condition: Water exposure; P34 is concerned: Structural failure. |
| Human-induced Factors | E7 Activity | Neglect, war damage, poor restoration | Deterioration caused by human actions like neglect or inappropriate repairs. | Human interventions, conflict-related damage, and urban encroachment. | P2 has type: Inappropriate actions; P44 has condition: Environmental degradation; P34 is concerned: Urban encroachment, neglect. |
| Restoration Records | E41 Appellation | Restoration documentation | Records of past interventions, repairs, and structural changes. | Conservation efforts have been documented over time. | P2 has type: Restoration interventions; P44 has condition: Conservation state; P34 concerned: Restoration efforts |
| (a) | ||
|---|---|---|
| Family | Type | Instance (ID) |
| Decay | Efflorescence | DAn_D_Efflorescence_1 |
| Cracks | DAn_D_Cracks_1 | |
| Disintegration | DAn_D_Disintegration_1 | |
| Biological Growth | DAn_D_BioGrowth_1 | |
| Erosion | DAn_D_Erosion_1 | |
| Concretion | DAn_D_Concretion_1 | |
| Human-induced factors | DAn_D_HumanFactors_1 | |
| Squared Stone Masonry | DAr_M_SquaredMasonry_1 | |
| Base Wall | Squared Stone Masonry | DAr_M_SquaredMasonry_1 |
| Merlon | DAr_M_Merlon_1 | |
| Base Roof | Flat Roof | DAr_T_FlatRoof_1 |
| Restoration Records | Documentation | DAn_R_RestorationRecords_1 |
| Reconstructed gate | Architectural Features | DAn_Gate_Design_1 |
| Reconstructed gate | Deterioration Analysis | DAn_Gate_Decay_Analysis_1 |
| (b) | ||
| ID-Code | Decay | Color Attributes |
| D-01 | Efflorescence | Dark Green |
| D-02 | Cracks | Yellow |
| D-03 | Disintegration | Red |
| D-04 | Biological Growth | Black |
| D-05 | Erosion | Dark Orange |
| D-06 | Concretion | Purple |
| D-07 | Incongruous Elements | Light Blue/Cyan |
Disclaimer/Publisher’s Note: The statements, opinions and data contained in all publications are solely those of the individual author(s) and contributor(s) and not of MDPI and/or the editor(s). MDPI and/or the editor(s) disclaim responsibility for any injury to people or property resulting from any ideas, methods, instructions or products referred to in the content. |
© 2025 by the authors. Licensee MDPI, Basel, Switzerland. This article is an open access article distributed under the terms and conditions of the Creative Commons Attribution (CC BY) license (https://creativecommons.org/licenses/by/4.0/).
Share and Cite
Dammag, B.Q.D.; Jian, D.; Dammag, A.Q.; Alshawabkeh, Y.; Almutery, S.; Habibullah, A.; Baik, A. Modeling Ontology-Based Decay Analysis and HBIM for the Conservation of Architectural Heritage: The Big Gate and Adjacent Curtain Walls in Ibb, Yemen. Buildings 2025, 15, 2795. https://doi.org/10.3390/buildings15152795
Dammag BQD, Jian D, Dammag AQ, Alshawabkeh Y, Almutery S, Habibullah A, Baik A. Modeling Ontology-Based Decay Analysis and HBIM for the Conservation of Architectural Heritage: The Big Gate and Adjacent Curtain Walls in Ibb, Yemen. Buildings. 2025; 15(15):2795. https://doi.org/10.3390/buildings15152795
Chicago/Turabian StyleDammag, Basema Qasim Derhem, Dai Jian, Abdulkarem Qasem Dammag, Yahya Alshawabkeh, Sultan Almutery, Amer Habibullah, and Ahmad Baik. 2025. "Modeling Ontology-Based Decay Analysis and HBIM for the Conservation of Architectural Heritage: The Big Gate and Adjacent Curtain Walls in Ibb, Yemen" Buildings 15, no. 15: 2795. https://doi.org/10.3390/buildings15152795
APA StyleDammag, B. Q. D., Jian, D., Dammag, A. Q., Alshawabkeh, Y., Almutery, S., Habibullah, A., & Baik, A. (2025). Modeling Ontology-Based Decay Analysis and HBIM for the Conservation of Architectural Heritage: The Big Gate and Adjacent Curtain Walls in Ibb, Yemen. Buildings, 15(15), 2795. https://doi.org/10.3390/buildings15152795







