Circular Economy-Related Strategies to Minimise Construction and Demolition Waste Generation in Australian Construction Projects
Abstract
1. Introduction
2. Literature Review on Strategies to Minimise Construction- and Demolition Waste Generation in Construction Projects
3. Methods
4. Data Analysis
4.1. Circular Economy-Related Strategies to Manage Construction and Demolition Waste Identified from Preliminary Interviews
4.1.1. Pre-Design-Related Strategies
4.1.2. Design-Related Strategies
… when you’re talking about [the] circular economy [CE] … construction is the sharing layers model … you basically look at … your building in terms of … shell, … structure, … space, services, site … [so] you [need to] design … your building around the timeframe that you think that elements [are] going to last …(Participant 8)
4.1.3. Construction-Related Strategies
4.1.4. Operation-Related and End-of-Life-Related Strategies
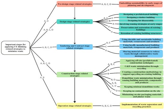
4.2. Circular Economy-Related Construction and Demolition Waste-Management Strategies Identified from Case Studies
4.2.1. Pre-Design Stage-Related Strategies
4.2.2. Tendering and Contract Stage-Related Strategies
[w]e’ve got a type of material, which is the other trades on the same job … are using. We’re buying material together, which means we’re sharing a similar material or the same material. So, it’s being chopped off both sides, the wastage. So sometimes, I can use their offcuts, or sometimes they can use our offcuts.
4.2.3. Design Stage-Related Strategies
4.2.4. Construction Stage-Related Strategies
4.2.5. Operation Stage-Related Strategies
5. Discussion of Circular Economy-Related Construction and Demolition Waste-Management Strategies in Construction Projects
5.1. Pre-Design-Related Strategies
5.2. Design-Related Strategies
5.3. Tendering- and Contract-Related Strategies
5.4. Construction-Related Strategies
5.5. Operation-Related Strategies
5.6. End-of-Life-Related Strategies
6. Conclusions
Author Contributions
Funding
Data Availability Statement
Conflicts of Interest
References
- Tafesse, S.; Girma, Y.E.; Dessalegn, E. Analysis of the socio-economic and environmental impacts of construction waste and management practices. Heliyon 2022, 8, e09169. [Google Scholar] [CrossRef] [PubMed]
- Pickin, J.; Wardle, C.; O’Farrell, K.; Stovell, L.; Nyunt, P.; Guazzo, S.; Lin, Y.; Caggiati-Shortell, G.; Chakma, P.; Edwards, C.; et al. National Waste Report 2022. Available online: https://www.dcceew.gov.au/sites/default/files/documents/national-waste-report-2022.pdf (accessed on 29 June 2023).
- Ossio, F.; Salinas, C.; Hernández, H. Circular economy in the built environment: A systematic literature review and definition of the circular construction concept. J. Clean. Prod. 2023, 414, e137738. [Google Scholar] [CrossRef]
- Kirchherr, J.; Yang, N.H.N.; Schulze-Spüntrup, F.; Heerink, M.J.; Hartley, K. Conceptualizing the circular economy (revisited): An analysis of 221 definitions. Resour. Conserv. Recycl. 2023, 194, e107001. [Google Scholar] [CrossRef]
- Reike, D.; Vermeulen, W.J.V.; Witjes, S. The circular economy: New or refurbished as CE 3.0?—Exploring controversies in the conceptualization of the circular economy through a focus on history and resource value retention options. Resour. Conserv. Recycl. 2018, 135, 246–264. [Google Scholar] [CrossRef]
- Eberhardt, L.C.M.; Birkved, M.; Birgisdottir, H. Building design and construction strategies for a circular economy. Archit. Eng. Des. Manag. 2022, 18, 93–113. [Google Scholar] [CrossRef]
- Kristensen, H.S.; Mosgaard, M.A. A review of micro level indicators for a circular economy—Moving away from the three dimensions of sustainability? J. Clean. Prod. 2020, 243, e118531. [Google Scholar] [CrossRef]
- Ellen MacArthur Foundation. Towards a Circular Economy: Business Rationale for an Accelerated Transition. Available online: https://www.ellenmacarthurfoundation.org/assets/downloads/TCE_Ellen-MacArthur-Foundation_9-Dec-2015.pdf (accessed on 23 June 2020).
- Zaman, A.U. A comprehensive review of the development of zero waste management: Lessons learned and guidelines. J. Clean. Prod. 2015, 91, 12–25. [Google Scholar] [CrossRef]
- Shooshtarian, S.; Maqsood, T.; Caldera, S.; Ryley, T. Transformation towards a circular economy in the Australian construction and demolition waste management system. Sustain. Prod. Consum. 2022, 30, 89–106. [Google Scholar] [CrossRef]
- Asante, R.; Faibil, D.; Agyemang, M.; Khan, S.A. Life cycle stage practices and strategies for circular economy: Assessment in construction and demolition industry of an emerging economy. Environ. Sci. Pollut. Res. 2022, 29, 82110–82121. [Google Scholar] [CrossRef]
- Lei, H.; Li, L.; Yang, W.; Bian, Y.; Li, C.Q. An analytical review on application of life cycle assessment in circular economy for built environment. J. Build. Eng. 2021, 44, e103374. [Google Scholar] [CrossRef]
- Ghisellini, P.; Cialani, C.; Ulgiati, S. A review on circular economy: The expected transition to a balanced interplay of environmental and economic systems. J. Clean. Prod. 2016, 114, 11–32. [Google Scholar] [CrossRef]
- Hossain, M.U.; Ng, S.T.; Antwi-Afari, P.; Amor, B. Circular economy and the construction industry: Existing trends, challenges and prospective framework for sustainable construction. Renew. Sustain. Energy Rev. 2020, 130, e109948. [Google Scholar] [CrossRef]
- Akinade, O.O.; Oyedele, L.O.; Ajayi, S.O.; Bilal, M.; Alaka, H.A.; Owolabi, H.A.; Arawomo, O.O. Designing out construction waste using BIM technology: Stakeholders’ expectations for industry deployment. J. Clean. Prod. 2018, 180, 375–385. [Google Scholar] [CrossRef]
- Diyamandoglu, V.; Fortuna, L.M. Deconstruction of wood-framed houses: Material recovery and environmental impact. Resour. Conserv. Recycl. 2015, 100, 21–30. [Google Scholar] [CrossRef]
- Ganiyu, S.A.; Oyedele, L.O.; Akinade, O.; Owolabi, H.; Akanbi, L.; Gbadamosi, A. BIM competencies for delivering waste-efficient building projects in a circular economy. Dev. Built Environ. 2020, 4, e100036. [Google Scholar] [CrossRef]
- Jayasinghe, L.B.; Waldmann, D. Development of a BIM-based web tool as a material and component bank for a sustainable construction industry. Sustainability 2020, 12, 1766. [Google Scholar] [CrossRef]
- Liu, Z.; Osmani, M.; Demian, P.; Baldwin, A. A BIM-aided construction waste minimisation framework. Autom. Constr. 2015, 59, 1–23. [Google Scholar] [CrossRef]
- Li, J.; Zuo, J.; Cai, H.; Zillante, G. Construction waste reduction behavior of contractor employees: An extended theory of planned behavior model approach. J. Clean. Prod. 2018, 172, 1399–1408. [Google Scholar] [CrossRef]
- Meehan, J.; Bryde, D. Sustainable procurement practice. Bus. Strategy Environ. 2011, 20, 94–106. [Google Scholar] [CrossRef]
- Wang, T.K.; Wu, Z.; Luo, C. Multi-participant construction waste demolition and transportation decision-making system. Resour. Conserv. Recycl. 2021, 170, e105575. [Google Scholar] [CrossRef]
- Ajayi, S.O.; Oyedele, L.O. Critical design factors for minimising waste in construction projects: A structural equation modelling approach. Resour. Conserv. Recycl. 2018, 137, 302–313. [Google Scholar] [CrossRef]
- Lu, W.; Yuan, H. A framework for understanding waste management studies in construction. Waste Manag. 2011, 31, 1252–1260. [Google Scholar] [CrossRef]
- Osmani, M. Design waste mapping: A project life cycle approach. Proc. ICE Waste Resour. Manag. 2013, 166, 114–127. [Google Scholar] [CrossRef]
- Sapuay, S.E. Construction waste—Potentials and constraints. Procedia Environ. Sci. 2016, 35, 714–722. [Google Scholar] [CrossRef]
- Sáez-de-Guinoa, D.; Zambrana-Vasquez, D.; Fernández, V.; Bartolomé, C. Circular economy in the European construction sector: A review of strategies for implementation in building renovation. Energies 2022, 15, 4747. [Google Scholar] [CrossRef]
- Sattler, S.; Österreicher, D. Assessment of sustainable construction measures in building refurbishment—Life cycle comparison of conventional and multi-active façade systems in a social housing complex. Sustainability 2019, 11, 4487. [Google Scholar] [CrossRef]
- Zhang, C.; Hu, M.; Di Maio, F.; Sprecher, B.; Yang, X.; Tukker, A. An overview of the waste hierarchy framework for analyzing the circularity in construction and demolition waste management in Europe. Sci. Total Environ. 2022, 803, e149892. [Google Scholar] [CrossRef]
- Assefa, G.; Ambler, C. To demolish or not to demolish: Life cycle consideration of repurposing buildings. Sustain. Cities Soc. 2017, 28, 146–153. [Google Scholar] [CrossRef]
- Liu, J.C.; Hossain, M.U.; Ng, S.T.; Ye, H. High-performance green concrete with high-volume natural pozzolan: Mechanical, carbon emission and cost analysis. J. Build. Eng. 2023, 68, e106087. [Google Scholar] [CrossRef]
- Kabirifar, K.; Mojtahedi, M.; Wang, C.; Tam, V.W.Y. Effective construction and demolition waste management assessment through waste management hierarchy; a case of Australian large construction companies. J. Clean. Prod. 2021, 312, e127790. [Google Scholar] [CrossRef]
- Kabirifar, K.; Mojtahedi, M.; Wang, C.; Tam, V.W.Y. Construction and demolition waste management contributing factors coupled with reduce, reuse, and recycle strategies for effective waste management: A review. J. Clean. Prod. 2020, 263, e121265. [Google Scholar] [CrossRef]
- Tan, R.; Wu, Y.; Su, P.; Liao, R.; Zhang, J. Optimal dynamic incentive mechanism design for construction and demolition waste recycling with Bayesian learning. J. Clean. Prod. 2023, 412, e137371. [Google Scholar] [CrossRef]
- Bertino, G.; Kisser, J.; Zeilinger, J.; Langergraber, G.; Fischer, T.; Österreicher, D. Fundamentals of building deconstruction as a circular economy strategy for the reuse of construction materials. Appl. Sci. 2021, 11, 939. [Google Scholar] [CrossRef]
- Teizer, J.; Neve, H.; Li, H.; Wandahl, S.; König, J.; Ochner, B.; König, M.; Lerche, J. Construction resource efficiency improvement by Long Range Wide Area Network tracking and monitoring. Autom. Constr. 2020, 116, e103245. [Google Scholar] [CrossRef]
- Gaur, S.; Gurjar, S.K.; Chaudhary, S. Circular system of resource recovery and reverse logistics approach: Key to zero waste and zero landfill. In Advanced Organic Waste Management; Hussain, C., Hait, S., Eds.; Elsevier: Amsterdam, The Netherlands, 2022; pp. 365–381. [Google Scholar]
- Yuan, H.; Shen, L. Trend of the research on construction and demolition waste management. Waste Manag. 2011, 31, 670–679. [Google Scholar] [CrossRef]
- Creswell, J.W. Qualitative Inquiry and Research Design: Choosing among Five Approaches, 3rd ed.; Sage Publications: Thousand Oaks, CA, USA, 2013. [Google Scholar]
- Saunders, M.N.K. Choosing research participants. In Qualitative Organizational Research: Core Methods and Current Challenges; SAGE Publications: Thousand Oaks, CA, USA, 2012; pp. 1–13. [Google Scholar]
- Yin, R. Case Study Research: Design and Methods; Sage Publications: Thousand Oaks, CA, USA, 2009. [Google Scholar]
- Krippendorff, K. Content Analysis: An Introduction to Its Methodology, 3rd ed.; Sage Publications: Thousand Oaks, CA, USA, 2013. [Google Scholar]
- Bazeley, P.; Jackson, K. Qualitative Data Analysis with NVivo, 2nd ed.; Sage: Thousand Oaks, CA, USA, 2013. [Google Scholar]
- Saldana, J. The Coding Manual for Qualitative Researchers, 2nd ed.; Sage: Thousand Oaks, CA, USA, 2013. [Google Scholar]







| BPLC Stage | C&D WM Strategy | Reference | |
|---|---|---|---|
| Pre-design |
| [12,13,14] | |
| Design |
| [15,16,17,18,19] | |
| Tendering and Contract | Tendering |
| [20,21,22] |
| Contract |
| [14,23] | |
| Construction |
| [16,24,25,26] | |
| Operation |
| [27,28,29] | |
| End of life |
| [29,30] | |
| Information | Case Study | |||
|---|---|---|---|---|
| A | B | C | D | |
| Construction type | Commercial | Commercial | Commercial | Commercial |
| Building type | Mixed-use commercial | Mixed-use commercial | Commercial residential | Mixed-use commercial |
| Number of storeys | 6 | 49 | 6 | 8 |
| Total gross floor area (sqm) | 10,000 | 102,000 | 20,000 | 18,380 |
| Total construction cost ($million) | 81 | 900 | 100 | 110 |
| Project duration | 2020–2022 | 2016–2022 | 2020–2022 | 2018–2020 |
| Procurement method | Design and Construct (D&C) [engaging through an Early Contractor Involvement arrangement] | D&C | D&C | D&C |
| Sustainability-related rating | Aiming to achieve: • A 6-Star Green Star (GS) Design & As Built v1.2 Rating • A 6-Star NABERS Energy Rating | • A 6-Star GS Office Design v3 Rating • A 6.5-Star NABERS Office-Base Building Energy Rating • A 4-Star NABERS Office-Base Building Water Rating | • A 5-Star GS Design & As Built v1.2 Rating | Aiming to achieve: • A 5-Star GS Design & As Built v1.1 Rating |
| Participants | Construction project manager, Client representative, Developer representative, Architect, Senior sustainability consultant, Construction project manager, Site engineer, Plastering contractor, Waste management contractor. | Developer representative, Masterplan architect, Sustainability consultant, End-user, Senior development manager, Quality assurance engineer, Senior design manager, Contracts administrator, Senior project engineer. | Client representative, Project procurement director, Construction project manager, Project design director, Quantity surveyor. | Construction project manager, Contract project manager, Project director of sustainability, environments and logistics, Project communication co-ordinator, Architect, Project building certifier. |
| Category | Theme | Subtheme |
|---|---|---|
| Pre-design-related strategies | Early intervention conversations with key stakeholders to avoid C&D waste generation (5) | Early intervention conversations on the necessity of building new buildings to avoid C&D waste generation |
| Early intervention conversations on the necessity of demolishing existing buildings to avoid C&D waste generation | ||
| Design-related strategies | Building design strategies to forecast and avoid C&D waste generation (16) | Designing for adaptation, longevity, deconstruction, resilience, disassembly, modularity, redundancy, dematerialization |
| Designing for ‘building in layers’ | ||
| Building materials or components selection to avoid C&D waste generation (8) | Choosing building materials with known origin and traced material flows | |
| Choosing recyclable and simple building materials/components that are suitable for recycling | ||
| Choosing building materials without creating extra waste and transportation issues | ||
| Providing building components as a service | ||
| Construction-related strategies | Building construction methods to avoid possible C&D waste generation (6) | Industrialising the construction process |
| Undoing bonds without wasting materials | ||
| Digitalising the construction process | ||
| Effective onsite C&D WM (10) | Onsite building materials management development | |
| Ensuring appropriate C&D waste (source) separation and sorting facilities at construction sites | ||
| Managing space and other facilities/resources available for CE-based WM | ||
| Onsite intervention conversations with practitioners about implementing CE-based C&D WM | ||
| Operation-related strategies | Building maintenance approaches selection to prolong the life span of building materials/components (1) | Maintaining and repairing building components/elements |
| End-of-life-related strategies | Digital cataloguing systems development to enable a transparent closed-loop supply chain of building materials and components (5) | Building up waste material stock information to bring reusable/recyclable C&D waste materials/components/products to second-hand material markets |
| Extending BIM application to the end-of-life use of a building |
| Category | Theme | Subtheme | Source |
|---|---|---|---|
| Pre-design-related strategies | Set sustainable goals and objectives | Set targets to minimise C&D waste | LR, PIA |
| Promote resource efficiency | LR, PIA | ||
| Reduce, reuse, and recycle materials | LR | ||
| Early intervention conversations | Challenge the project briefs | LR, PIA | |
| Encourage decision-makers to minimise C&D waste generation | LR, PIA | ||
| Discuss the necessity of constructing a new building or demolition of existing buildings by considering repurposing existing buildings | LR, PIA | ||
| Stakeholder engagement | Fostering collaboration among clients, developers, architects, and contractors to make better decisions related to C&D WM | LR, PIA | |
| A shared understanding of WM goals | LR, PIA | ||
| Whole-life-cycle considerations | Use LCA tools in evaluating environmental impacts and informing sustainable decision-making | LR |
| Category | Theme | Subtheme | Source |
|---|---|---|---|
| Design-related strategies | Building design strategies | Building Information Modelling | LR, PIA |
| Designing for adaptation, longevity, resilience, redundancy, disassembly, dematerialisation, deconstruction, and modularity | LR, PIA, CSA | ||
| Designing prefabricated buildings | CSA | ||
| Designing timber buildings | CSA | ||
| Involving reuse strategies at early stages | CSA | ||
| Preservation and restoration of existing buildings | CSA | ||
| Retention of existing building structures | CSA | ||
| Building materials or components selection | Choosing building materials with known origin and traced materials flows | LR, PIA | |
| Choosing recyclable and simple building materials/components suitable for recycling | PIA, CSA | ||
| Choosing building materials without creating extra waste and transportation issues | PIA, CSA | ||
| Providing building components as a service | PIA |
| Category | Theme | Subtheme | Source |
|---|---|---|---|
| Tendering- and contract-related strategies | Specify WM requirements in tender and contract documents | Specify waste reduction targets | LR, CSA |
| Specify recycling expectations | LR, CSA | ||
| Request to submit WM plans | LR, CSA | ||
| Set material-selection requirements by specifying the use of eco-friendly materials, recycled materials, and locally manufactured components | LR, CSA | ||
| Request to submit an environmental management plan | CSA | ||
| Assessing contractors’ and suppliers’ capacity and experience in minimising C&D waste | Consider completion of similar sustainable building projects as a prequalification criterion for selecting contractors and material suppliers | LR | |
| Supplier evaluation | Green procurement policies | CSA | |
| Incorporating sustainable WM practices in tender documents and contracts | Waste-reduction targets in tender documents | LR, CSA | |
| Recycling expectations in tender documents | LR, CSA | ||
| WM plans in tender documents | LR, CSA | ||
| Waste-management clauses in contracts | LR, CSA | ||
| Collaborative WM to minimise C&D waste | Implied through shared resources and collaboration | LR, CSA | |
| Sharing materials and resources to reduce waste through collaborative WM | LR, CSA | ||
| Performance incentives to encourage C&D WM targets to be exceeded | Specify financial rewards or penalties related to WM | CSA | |
| Contract extensions | CSA | ||
| Preferential consideration for future projects | CSA |
| Category | Theme | Subtheme | Source |
|---|---|---|---|
| Construction-related strategies | Rationalising the construction process | Industrialising the construction process | LR, PIA, CSA |
| Undoing bonds without wasting materials | PIA | ||
| Digitalising the construction process | PIA | ||
| Effective onsite C&D WM | Onsite building-material management and development | PIA, CSA | |
| Ensuring appropriate C&D waste (source)-separation and -sorting facilities at construction sites | PIA, CSA | ||
| Managing space and other facilities/resources available for CE-based WM | PIA, CSA | ||
| Onsite intervention conversations with practitioners about implementing CE-based C&D WM | PIA | ||
| Minimising onsite packaging materials and plaster waste | CSA | ||
| Recycling C&D waste | CSA | ||
| Reusing building materials, components and products | CSA | ||
| Keeping demolition work to a minimum | CSA | ||
| Maintaining contamination-free sites | CSA |
| Category | Theme | Subtheme | Source |
|---|---|---|---|
| Operation-related strategies | Building maintenance and retrofitting | Extend the building’s life cycle | LR, PIA, CSA |
| Minimise C&D waste generation | LR, PIA, CSA | ||
| Facility management practices | Sustainable material-use | LR, CSA | |
| Resource-efficient processes | LR, CSA | ||
| Waste-management plans | Handling, disposal and recycling of waste | LR, CSA | |
| Generated from maintenance and retrofitting | LR, CSA | ||
| Monitoring and reporting on WM performance | Identify opportunities for improvement | LR, CSA | |
| Ensure compliance with WM targets | LR, CSA | ||
| Building maintenance approaches | Maintaining and repairing building components | LR, PIA, CSA | |
| Prolong the use-life of building materials | LR, PIA, CSA | ||
| Waste-separation and -recycling practices | Streamline the waste-disposal process | LR, CSA | |
| Direct waste materials to appropriate facilities | LR, CSA | ||
| Enhance overall environmental performance | LR, CSA |
| Category | Theme | Subtheme | Source |
|---|---|---|---|
| End-of-life stages | Deconstruction and material recovery | Selective demolition techniques | LR, PIA |
| Proper planning and co-ordination | LR, PIA | ||
| Digital cataloguing systems | PIA | ||
| Building-material tracking systems | PIA | ||
| Reverse logistics systems | Collection, transportation, and processing of waste | LR, PIA | |
| Partnerships with recycling facilities | LR, PIA | ||
| Developing markets for recycled materials | LR, PIA | ||
| Building up waste-material stock information | PIA | ||
| Building Information Modelling | Extending BIM application to the end of life of a building | PIA |
Disclaimer/Publisher’s Note: The statements, opinions and data contained in all publications are solely those of the individual author(s) and contributor(s) and not of MDPI and/or the editor(s). MDPI and/or the editor(s) disclaim responsibility for any injury to people or property resulting from any ideas, methods, instructions or products referred to in the content. |
© 2024 by the authors. Licensee MDPI, Basel, Switzerland. This article is an open access article distributed under the terms and conditions of the Creative Commons Attribution (CC BY) license (https://creativecommons.org/licenses/by/4.0/).
Share and Cite
She, Y.; Udawatta, N.; Liu, C.; Tokede, O. Circular Economy-Related Strategies to Minimise Construction and Demolition Waste Generation in Australian Construction Projects. Buildings 2024, 14, 2487. https://doi.org/10.3390/buildings14082487
She Y, Udawatta N, Liu C, Tokede O. Circular Economy-Related Strategies to Minimise Construction and Demolition Waste Generation in Australian Construction Projects. Buildings. 2024; 14(8):2487. https://doi.org/10.3390/buildings14082487
Chicago/Turabian StyleShe, Yuchen, Nilupa Udawatta, Chunlu Liu, and Olubukola Tokede. 2024. "Circular Economy-Related Strategies to Minimise Construction and Demolition Waste Generation in Australian Construction Projects" Buildings 14, no. 8: 2487. https://doi.org/10.3390/buildings14082487
APA StyleShe, Y., Udawatta, N., Liu, C., & Tokede, O. (2024). Circular Economy-Related Strategies to Minimise Construction and Demolition Waste Generation in Australian Construction Projects. Buildings, 14(8), 2487. https://doi.org/10.3390/buildings14082487

