Long-Term Monitoring of RC Beams under Different Partial Alkali–Silica Reactions: Experimental Results and Restraint Mechanisms
Abstract
1. Introduction
2. Experimental Program
2.1. Materials
2.2. Test Specimen
2.3. ASR Program
3. Test Results and Discussion
3.1. ASR Program
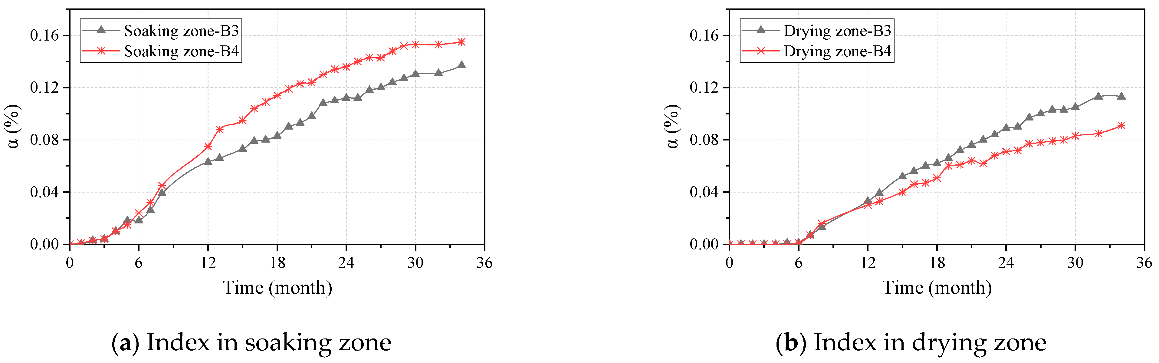
3.1.1. Expansion Results in Time Distribution
3.1.2. Expansion Results in Spatial Distribution
3.2. ASR-Induced Cracks
3.3. Restraint Mechanism of Reinforcement under Non-Uniform Damage
3.3.1. Regional Expansion Index of Reinforced Concrete Beams
3.3.2. Restraint Mechanism of Reinforcement
4. Conclusions
Author Contributions
Funding
Data Availability Statement
Conflicts of Interest
References
- Zahedi, A.; Trottier, C.; Sanchez, L.F.; Noël, M. Microscopic assessment of ASR-affected concrete under confinement conditions. Cem. Concr. Res. 2021, 145, 106456. [Google Scholar] [CrossRef]
- Ahmed, H.U.; Mohammed, A.S.; Faraj, R.H.; Abdalla, A.A.; Qaidi, S.M.A.; Sor, N.H.; Mo-hammed, A.A. Innovative modeling techniques including MEP, ANN and FQ to forecast the compressive strength of geopolymer concrete modified with nanoparticles. Neural Comput. Appl. 2023, 35, 12453–12479. [Google Scholar] [CrossRef]
- Kakasor Ismael Jaf, D.; Ismael Abdulrahman, P.; Salih Mohammed, A.; Kurda, R.; Qaidi, S.M.A.; Asteris, P.G. Machine learning techniques and multi-scale models to evaluate the impact of silicon dioxide (SiO2) and calcium oxide (CaO) in fly ash on the compressive strength of green concrete. Constr. Build. Mater. 2023, 400, 132604. [Google Scholar] [CrossRef]
- Lu, C.; Bu, S.; Zheng, Y.; Kosa, K. Deterioration of concrete mechanical properties and fracture of steel bars caused by alkali-silica reaction: A review. Structures 2022, 35, 893–902. [Google Scholar] [CrossRef]
- Barbosa, R.A.; Hansen, S.G.; Hansen, K.K.; Hoang, L.C.; Grelk, B. Influence of alkali-silica reaction and crack orientation on the uniaxial compressive strength of concrete cores from slab bridges. Constr. Build. Mater. 2018, 176, 440–451. [Google Scholar] [CrossRef]
- Plusquellec, G.; Geiker, M.R.; Lindgård, J.; De Weerdt, K. Determining the free alkali metal content in concrete–Case study of an ASR-affected dam. Cem. Concr. Res. 2018, 105, 111–125. [Google Scholar] [CrossRef]
- Schmidt, J.W.; Hansen, S.G.; Barbosa, R.A.; Henriksen, A. Novel shear capacity testing of ASR damaged full scale concrete bridge. Eng. Struct. 2014, 79, 365–374. [Google Scholar] [CrossRef]
- Mohammadi, A.; Ghiasvand, E.; Nili, M. Relation between mechanical properties of concrete and alkali-silica reaction (ASR): A review. Constr. Build. Mater. 2020, 258, 119567. [Google Scholar] [CrossRef]
- Marzouk, H.; Langdon, S. The effect of alkali-aggregate reactivity on the mechanical properties of high and normal strength concrete. Cem. Concr. Compos. 2003, 25, 549–556. [Google Scholar] [CrossRef]
- Li, Z.; Afshinnia, K.; Rangaraju, P.R. Effect of alkali content of cement on properties of high performance cementitious mortar. Constr. Build. Mater. 2016, 102, 631–639. [Google Scholar] [CrossRef]
- Na, O.; Xi, Y.; Ou, E.; Saouma, V.E. The effects of alkali-silica reaction on the mechanical properties of concretes with three different types of reactive aggregate. Struct. Concr. 2016, 17, 74–83. [Google Scholar] [CrossRef]
- Sanchez, L.F.M.; Fournier, B.; Jolin, M.; Duchesne, J. Reliable quantification of AAR damage through assessment of the Damage Rating Index (DRI). Cem. Concr. Res. 2015, 67, 74–92. [Google Scholar] [CrossRef]
- Takahashi, Y.; Ogawa, S.; Tanaka, Y.; Maekawa, K. Scale-dependent ASR expansion of concrete and its prediction coupled with silica gel generation and migration. J. Adv. Concr. Technol. 2016, 14, 444–463. [Google Scholar] [CrossRef]
- Pan, J.; Wang, W.; Wang, J.; Bai, Y.; Wang, J. Influence of coarse aggregate size on deterioration of concrete affected by alkali-aggregate reaction. Constr. Build. Mater. 2022, 329, 127228. [Google Scholar] [CrossRef]
- Morenon, P.; Multon, S.; Sellier, A. Modelling the mechanical behaviour of concrete subjected to Alkali-Silica Reaction (ASR) under multi-axial stress. Cem. Concr. Res. 2022, 158, 106823. [Google Scholar] [CrossRef]
- Multon, S.; Toutlemonde, F. Effect of applied stresses on alkali–silica reaction-induced expansions. Cem. Concr. Res. 2006, 36, 912–920. [Google Scholar] [CrossRef]
- Multon, S.; Toutlemonde, F. Effect of moisture conditions and transfers on alkali silica reaction damaged structures. Cem. Concr. Res. 2010, 40, 924–934. [Google Scholar] [CrossRef]
- Morenon, P.; Multon, S.; Sellier, A.; Grimal, E.; Hamon, F.; Bourdarot, E. Impact of stresses and restraints on ASR expansion. Constr. Build. Mater. 2017, 140, 58–74. [Google Scholar] [CrossRef]
- Wald, D.M.; Allford, M.T.; Bayrak, O.; Hrynyk, T.D. Development and multiaxial distribution of expansions in reinforced concrete elements affected by alkali–silica reaction. Struct. Concr. 2017, 18, 914–928. [Google Scholar] [CrossRef]
- Morenon, P.; Multon, S.; Sellier, A.; Grimal, E.; Hamon, F.; Kolmayer, P. Flexural performance of reinforced concrete beams damaged by Alkali-Silica Reaction. Cem. Concr. Compos. 2019, 104, 103412. [Google Scholar] [CrossRef]
- Sogbossi, H.; Verdier, J.; Multon, S. Impact of reinforcement-concrete interfaces and cracking on gas transfer in concrete. Constr. Build. Mater. 2017, 157, 521–533. [Google Scholar] [CrossRef]
- Li, P.; Tan, N.; An, X.; Maekawa, K.; Ren, M. Effect of multi-directional restraint induced by reinforced steel bars on ASR expansion and bond performance. J. Adv. Concr. Technol. 2022, 20, 342–358. [Google Scholar] [CrossRef]
- Olajide, O.D.; Nokken, M.R.; Sanchez, L.F. Alkali–Silica Reactions: Literature Review on the Influence of Moisture and Temperature and the Knowledge Gap. Materials 2024, 17, 10. [Google Scholar] [CrossRef] [PubMed]
- Rivard, P.; Bérubé, M.A.; Ollivier, J.P.; Ballivy, G. Decrease of pore solution alkalinity in concrete tested for alkali-silica reaction. Mater. Struct. 2007, 40, 909–921. [Google Scholar] [CrossRef]
- Attar, A.; Gencturk, B.; Aryan, H.; Wei, J. Impact of Laboratory-Accelerated Aging Methods to Study Alkali–Silica Reaction and Reinforcement Corrosion on the Properties of Concrete. Materials 2020, 13, 3273. [Google Scholar] [CrossRef] [PubMed]
- JGJ 52-2006; Standard for Technical Requirements and Test Methodof Sand and Crushed Stone (or Gravel for Ordinary Concrete). China Architecture & Building Press: Beijing, China, 2006. (In Chinese)
- Souza LM, S.; Polder, R.B.; Çopuroğlu, O. Lithium migration in a two-chamber set-up as treatment against expansion due to alkali-silica reaction. Constr. Build. Mater. 2017, 134, 324–335. [Google Scholar] [CrossRef]
- Harbec, D.; Zidol, A.; Tagnit-Hamou, A.; Gitzhofer, F. Mechanical and durability properties of high performance glass fume concrete and mortars. Constr. Build. Mater. 2017, 134, 142–156. [Google Scholar] [CrossRef]
- Shao, G.; Li, S.; Liu, C.; Chen, G.; Qing, L. Study on the evolution of microcrack structure of concrete during alkali aggregate reaction. Water Resour. Hydropower Eng. 2019, 50 (Suppl. S1), 157–162. (In Chinese) [Google Scholar]
- Wang, Z.; Gong, F.; Maekawa, K. Multi-scale and multi-chemo–physics lifecycle evaluation of structural concrete under environmental and mechanical impacts. J. Intell. Constr. 2023, 1, 9180003. [Google Scholar] [CrossRef]
- Li, P.; Wang, H.; Nie, D.; Wang, D.; Wang, C. A method to analyze the long-term durability performance of underground reinforced concrete culvert structures under coupled mechanical and environmental loads. J. Intell. Constr. 2023, 1, 9180011. [Google Scholar] [CrossRef]
- Gong, F.; Maekawa, K. Multi-scale simulation of freeze-thaw damage to RC column and its restoring force characteristics. Eng. Struct. 2018, 156, 522–536. [Google Scholar] [CrossRef]
- Zhu, X.; Abe, H.; Hayashi, D.; Tanaka, H. Behavioral characteristics of RC beams with non-uniform corrosion along the reinforcement. J. Intell. Constr. 2023, 1, 9180019. [Google Scholar] [CrossRef]
- Sun, X.; Wang, S.; Jin, J.; Wang, Z.; Gong, F. Computational methods of mass transport in concrete under stress and crack conditions: A review. J. Intell. Constr. 2023, 1, 9180015. [Google Scholar] [CrossRef]
- ASTM C33/C33M-08; Standard Specification for Concrete Aggregates. ASTM International: West Conshohocken, PA, USA. (In Chinese)
- Hayashida, H.; Sato, Y.; Ueda, T. Failure behavior of RC beams in relation to the extent and location of frost damage. In Proceedings of the 3rd International Conference on the Durability of Concrete Structures, ICDCS 2012, Belfast, UK, 17–19 September 2012; Hokkaido University Press: Sapporo, Japan, 2012. [Google Scholar]
- Dron, R.; Brivot, F. Thermodynamic and kinetic approach to the alkali-silica reaction. Part 1: Concepts. Cem. Concr. Res. 1992, 22, 941–948. [Google Scholar] [CrossRef]
- Fan, S.; Hanson, J.M. Effect of alkali silica reaction expansion and cracking on structural behavior of reinforced concrete beams. ACI Struct. J. 1998, 95, 498–505. [Google Scholar]
- Martin, R.P.; Renaud, J.C.; Multon, S.; Toutlemonde, F. Structural behavior of plain and reinforced concrete beams affected by combined AAR and DEF. In Proceedings of the 14th International Conference on Alkali Aggregate Reaction ICAAR14, Austin, TX, USA, 20–25 May 2012; 10p. [Google Scholar]
- Figueira, R.B.; Sousa, R.; Coelho, L.; Azenha, M.; de Almeida, J.; Jorge, P.; da Silva, C.J.R. Alkali-silica reaction in concrete: Mechanisms, mitigation and test methods. Constr. Build. Mater. 2019, 222, 903–931. [Google Scholar] [CrossRef]
- Fournier, B.; Bérubé, M.A. Alkali-aggregate reaction in concrete: A review of basic concepts and engineering implications. Can. J. Civ. Eng. 2000, 27, 167–191. [Google Scholar] [CrossRef]
- Liaudat, J.; López Garello, C.M.; Carol, I. Diffusion-reaction model for alkali-silica reaction in concrete. In Proceedings of the COMPLAS XII: XII International Conference on Computational Plasticity: Fundamentals and Applications, Spain, Barcelona, 3–5 September 2013; CIMNE: Barcelona, Spain, 2013; pp. 479–489. [Google Scholar]
- Fanijo, E.O.; Kolawole, J.T.; Almakrab, A. Alkali-silica reaction (ASR) in concrete structures: Mechanisms, effects and evaluation test methods adopted in the United States. Case Stud. Constr. Mater. 2021, 15, e00563. [Google Scholar] [CrossRef]
- Islam, M.S.; Akhtar, S. A critical assessment to the performance of alkali–silica reaction (ASR) in concrete. Can. Chem. Trans. 2013, 1, 253–266. [Google Scholar]
- Ponce, J.M.; Batic, O.R. Different manifestations of the alkali-silica reaction in concrete according to the reaction kinetics of the reactive aggregate. Cem. Concr. Res. 2006, 36, 1148–1156. [Google Scholar] [CrossRef]
- Zahedi, A.; Trottier, C.; Sanchez LF, M.; Noël, M. Condition assessment of alkali-silica reaction affected concrete under various confinement conditions incorporating fine and coarse reactive aggregates. Cem. Concr. Res. 2022, 153, 106694. [Google Scholar] [CrossRef]
- Multon, S.; Sellier, A. Multi-scale analysis of alkali–silica reaction (ASR): Impact of alkali leaching on scale effects affecting expansion tests. Cem. Concr. Res. 2016, 81, 122–133. [Google Scholar] [CrossRef]
- Choinska, M.; Khelidj, A.; Chatzigeorgiou, G.; Pijaudier-Cabot, G. Effects and interactions of temperature and stress-level related damage on permeability of concrete. Cem. Concr. Res. 2007, 37, 79–88. [Google Scholar] [CrossRef]
- Picandet, V.; Khelidj, A.; Bastian, G. Effect of axial compressive damage on gas permeability of ordinary and high-performance concrete. Cem. Concr. Res. 2001, 31, 1525–1532. [Google Scholar] [CrossRef]
- Gong, F.; Sun, X.; Takahashi, Y.; Maekawa, K.; Jin, W. Computational modeling of combined frost damage and alkali–silica reaction on the durability and fatigue life of RC bridge decks. J. Intell. Constr. 2023, 1, 9180001. [Google Scholar] [CrossRef]
















| B1 | B2 | B3 | B4 | |
|---|---|---|---|---|
| Depth(mm) | 50 | 50 | 100 | 100 |
| Soaking area | tension zone | pressure zone | tension zone | pressure zone |
Disclaimer/Publisher’s Note: The statements, opinions and data contained in all publications are solely those of the individual author(s) and contributor(s) and not of MDPI and/or the editor(s). MDPI and/or the editor(s) disclaim responsibility for any injury to people or property resulting from any ideas, methods, instructions or products referred to in the content. |
© 2024 by the authors. Licensee MDPI, Basel, Switzerland. This article is an open access article distributed under the terms and conditions of the Creative Commons Attribution (CC BY) license (https://creativecommons.org/licenses/by/4.0/).
Share and Cite
Sheng, F.; An, X.; Wang, Y.; Zhou, Y. Long-Term Monitoring of RC Beams under Different Partial Alkali–Silica Reactions: Experimental Results and Restraint Mechanisms. Buildings 2024, 14, 1991. https://doi.org/10.3390/buildings14071991
Sheng F, An X, Wang Y, Zhou Y. Long-Term Monitoring of RC Beams under Different Partial Alkali–Silica Reactions: Experimental Results and Restraint Mechanisms. Buildings. 2024; 14(7):1991. https://doi.org/10.3390/buildings14071991
Chicago/Turabian StyleSheng, Feng, Xuehui An, Yuan Wang, and Yuxiang Zhou. 2024. "Long-Term Monitoring of RC Beams under Different Partial Alkali–Silica Reactions: Experimental Results and Restraint Mechanisms" Buildings 14, no. 7: 1991. https://doi.org/10.3390/buildings14071991
APA StyleSheng, F., An, X., Wang, Y., & Zhou, Y. (2024). Long-Term Monitoring of RC Beams under Different Partial Alkali–Silica Reactions: Experimental Results and Restraint Mechanisms. Buildings, 14(7), 1991. https://doi.org/10.3390/buildings14071991
