Next Article in Journal
Temporary Urbanism as a Catalyst for Social Resilience: Insights from an Urban Living Lab Practice-Based Research
Previous Article in Journal
Recycling of Mine Wastes in the Concrete Industry: A Review
 
 
Font Type:
Arial Georgia Verdana
Font Size:
Aa Aa Aa
Line Spacing:
Column Width:
Background:
Article

Building Integrated Photovoltaics (BIPV): Analysis of the Technological Transfer Process and Innovation Dynamics in the Swiss Building Sector

by
Pierluigi Bonomo
* and
Francesco Frontini
Institute for Applied Sustainability to the Built Environment (ISAAC), University of Applied Sciences and Arts of Southern Switzerland (SUPSI), Via Flora Ruchat-Roncati 15, CH-6850 Mendrisio, Switzerland
*
Author to whom correspondence should be addressed.
Buildings 2024, 14(6), 1510; https://doi.org/10.3390/buildings14061510
Submission received: 11 March 2024 / Revised: 10 May 2024 / Accepted: 15 May 2024 / Published: 23 May 2024
(This article belongs to the Section Building Energy, Physics, Environment, and Systems)

Abstract

Solar has confirmed its dominance among all power generation technologies, and along with the demand for zero-emission buildings, Photovoltaics (PV) is contributing to transforming the building skin. More than 200 products for Building Integrated Photovoltaics (BIPV) are commercialized nowadays in the EU market. However, only 1–3% of all PV installations are BIPV due to the weak penetration in the construction sector. At the state of the art, the sector lacks a specific analysis from a construction technology perspective, describing the dynamics and the traits that BIPV innovation articulates on construction and architectural processes. The authors, elaborating a new model from the building technology sector to explore the relationship between PV technology and architectural innovation, aim to identify the main principles, forms, and approaches that describe the structural organization of the “integrability” concept of PV in buildings. This study applies the method to a database of 233 real buildings located in Switzerland, a unique country leading with a 10% BIPV rate on PV installations documented between the years 1997 and 2023. The novel findings of the research suggest the definition of the levels of innovation and the reference traits of the innovative process of BIPV in the Swiss construction sector, which can also be used in other practical applications and contexts. The results of the paper are expected to impact both the scientific academy and the key players from the construction sector, encouraging the adoption of an integrated research and design approach to revolutionize the energy role of building skins with PV.

1. Introduction and Reference Framework

The future trajectory of buildings entails a shift from passive consumers to active producers of essential resources, driven by imperatives of sustainability that underpin contemporary movements in ecology, economy, and equity. This evolution of the building paradigm reflects a balance between nature and technology, local and global resources, and human needs for resource conservation. Buildings have emerged as a focal point in the roadmap for energy transition. Modernism’s emphasis on the utilitarian “function” of buildings has given way to a renewed focus on their “productive” role, particularly in terms of energy generation within the building envelope. The interest in renewable energies has catalyzed transformations in traditional building typologies, in urban and even landscaping areas. The static building skin has evolved into a dynamic and interactive interface, capable of engaging an integrated design [1] with its environment through smart materials, nanotechnologies, and multifunctional capabilities. This contemporary approach to sustainable architecture seamlessly integrates low-tech and hi-tech solutions, harmonizing nature with technology. Solar energy, recognized as a cornerstone of sustainable design, offers a promising avenue for both passive and active bioclimatic strategies, leveraging the ubiquitous presence of the sun to generate energy on site. Within this context, Photovoltaics (PV) emerges as a reliable and essential technology for the built environment, providing decentralized and cost-effective energy solutions in alignment with EU Directives and Policies supporting initiatives such as the Green Deal and Renovation Wave [2,3]. The use of Renewable Energy Technologies in the construction sector is today one of the crucial strategies for reaching a safe and sustainable energy mix in the framework of energy-saving policies and other low-carbon programs. Solar has confirmed its dominance among all newly installed power generation technologies, and along with the demand for zero-emission buildings, PV is contributing to transforming the building skin from a passive barrier towards an active interface. More than 200 products are commercialized nowadays in the EU market, but only 1–3% of PV installations are BIPV. Many research projects and efforts at the international level demonstrated over the last 20 years BIPV product quality and reliability, cost-effectiveness, and manufacturing flexibility. Nevertheless, BIPV is still a niche market today due to its weak penetration in the construction sector.
BIPV involves integrating PV technology into building exteriors, leveraging its multifunctional capabilities. In this context, a BIPV component assumes the role of a conventional building component, becoming an integral part of the building envelope. Unlike standalone PV installations, BIPV elements cannot be easily removed or replaced without compromising the functionality or performance of the underlying layers or the entire building structure [4,5,6,7]. The approach to defining the relationship between PV and architectural considerations has been twofold. On the one hand, normative standards outline technical requirements for BIPV elements, covering aspects such as weather resistance, thermal protection, and safety. On the other hand, there have been attempts to establish basic “design rules” governing the formal and visual integration of PV modules. These efforts aim to prescribe the architectural quality of BIPV, albeit with varying degrees of success. While such criteria have supported the growth of BIPV in the market (e.g., through initiatives like “Conto Energia” in Italy or the Law for Territorial Planning in Switzerland), they have also led to a standardized approach to BIPV implementation. Consequently, they have often faced resistance from architects, contributing to the niche status of the BIPV market [8].
Recent literature addresses various aspects of architectural integration. Architectural Integration of Solar Thermal Technologies is highlighted in [9]. This paper underscores the discrepancy between the potential of solar technologies and the architectural quality of existing building-integrated systems. Through a web survey targeting European architects and building professionals, the study identifies integration criteria and proposes design guidelines. Additionally, it introduces a novel methodology emphasizing collaboration between architects and engineers to enhance both energy efficiency and architectural appeal. Moving forward, [10] presents a method focusing on promoting solar energy use while preserving architectural quality in urban environments by proposing evaluation criteria and local acceptability requirements based on urban context sensitivity and visibility. The importance of visual aesthetics in solar integration is emphasized in [11], which proposes a systematic approach to assess the visual performance of BIPV systems. By establishing a vocabulary and theoretical framework, this approach facilitates communication among stakeholders and enables objective evaluation and comparison of BIPV designs. Technological Design Options for BIPV Systems are discussed in [12], providing an overview of design possibilities for BIPV systems on roofs and facades. By categorizing and analyzing design options, this paper informs decision-making in BIPV design and implementation, contributing to the advancement of solar integration in building design. Analyzing future trends in the BIPV industry, [13] discusses the need for advanced technologies and supportive policies to overcome existing barriers. Envisioning a gradual increase in BIPV adoption, the paper emphasizes the importance of addressing economic, psychological, and social factors to drive solar energy use in building construction.
Reference [14] explores customization as a solution for BIPV facade design, highlighting the conflict between architectural design objectives and energy performance. By reviewing parameters and strategies for customizing BIPV systems, the paper addresses barriers to adoption, emphasizing the importance of enhancing both energy generation and aesthetics. Finally, [15] investigates architects’ perceptions and experiences with architectural photovoltaic applications, identifying factors influencing BIPV adoption and highlighting the importance of design integration in achieving meaningful integration. In conclusion, initiatives such as Task 41 and Task 56 within the International Energy Agency’s Solar Heating and Cooling Programme, as well as Task 15 IEA PVPS, underscore the importance of advancing solar integration in architectural design and building performance through the collection of successful international projects.
However, the predominant focus in the current literature is on analyzing the benefits of BIPV in terms of building energy efficiency and environmental quality [16], its potential for enhancing architectural design aesthetics [11,17,18,19], and the technological design options for its components [12,13,14,20,21,22,23]. What is lacking is a comprehensive and systematic examination of the factors, dynamics, and trends shaping the innovation stemming from the intricate relationship between technological advancements and architectural dynamics in the integration of PV within the building sector [15,24].
Historical insights from the integration of new technologies into architecture reveal a recurring pattern. For instance, when steel was introduced in infrastructure during the 19th century, it was initially applied using traditional techniques, such as carpentry connections, without establishing a direct link between technological innovation and architectural advancement. Similarly, within building construction, the introduction of something “new” within traditional processes often led to a gradual transition from adherence to past archetypes (permanence) toward true architectural innovation. This evolution occurred as the new technology began to influence the overall building concept, eventually manifesting its unique architectural language [13,14,15,22,23,24,25,26]. Therefore, it is essential to understand the factors driving innovation in the integration of PV technology within architectural practices today.
While numerous examples of BIPV projects exist worldwide, some merely entail adding PV as a superficial layer onto traditional buildings without fundamentally evolving the architectural or technological building concept. In these cases, traces of past practices remain evident, particularly at the component level, where attempts to mimic conventional building materials may lead to a disconnect from the original components. For instance, certain PV tiles that mimic traditional roof tiles may lack authenticity in their design, eliciting skepticism from architects who value materiality and seek genuine innovation in solar energy utilization for architectural design processes [27]. Moreover, the boundary between approaches focused on developing energy-producing building cladding and those centered on using PV modules to clad buildings is often blurred.
The concept of “integrability” extends beyond mere functionality and often involves cosmetic techniques to conceal technology within the building skin, a practice that may generate skepticism among architects who prioritize materiality and seek innovative uses of energy devices in the design process [28]. Despite the abundance of technological possibilities offered by energy devices and services [29], historically many architects remain unaware of or uninterested in implications of innovation into architectural projects [30].
This manuscript addresses a notable gap in the current literature by offering an interdisciplinary analysis of the technological innovation associated with photovoltaic (PV) integration in the architectural building sector. Unlike existing research, which attempted comprehensive examination [13,15,31], this study aims to explore critical aspects, trends, and advancements in the PV transfer process within buildings through the detection of fundamental principles and dynamics linked with the technological transfer in architecture, thus not only recognizing and classifying the forms of innovation in the market [12,14] but mainly finding the causes, principles, and phases of innovation through a structural hierarchy and organizational framework based on the perspective of the “architectural technology” field, adapted to describe and objectively examine the concept of “integrability” of PV technology within buildings. Utilizing a relevant reference database comprising 233 real buildings located in Switzerland and documented between 1997 and 2023, this study applies its methodology to discern patterns and trends in PV integration. The novel insights derived from this research not only delineate the levels of innovation resulting from practical applications but also provide a framework for categorizing buildings as dynamic entities capable of generating their own energy through PV integration.

2. Methodology: Definition of Innovation Traits in Solar Architecture

In this paper, the authors introduce an investigation methodology aimed at providing insightful analyses of the processes involved in transferring PV technology to buildings. The methodology is structured into two primary steps. Firstly, the authors construct “indicators of innovation” to establish reference methods for examining the technological flows and dynamics within the BIPV sector, as detailed in the corresponding chapter. Subsequently, these indicators are applied at the building level in the subsequent chapter to evaluate a reference database of real case studies, thereby assessing the levels of innovation in practical applications. To ensure a comprehensive and objective description and assessment of “innovation” levels, the authors re-evaluate existing “tools of analysis” derived from fundamental approaches defined in the architectural technology discipline. This discipline traditionally focuses on studying the processes of technological innovation in architecture to explain other phenomena through specific schemes [25,32,33,34].
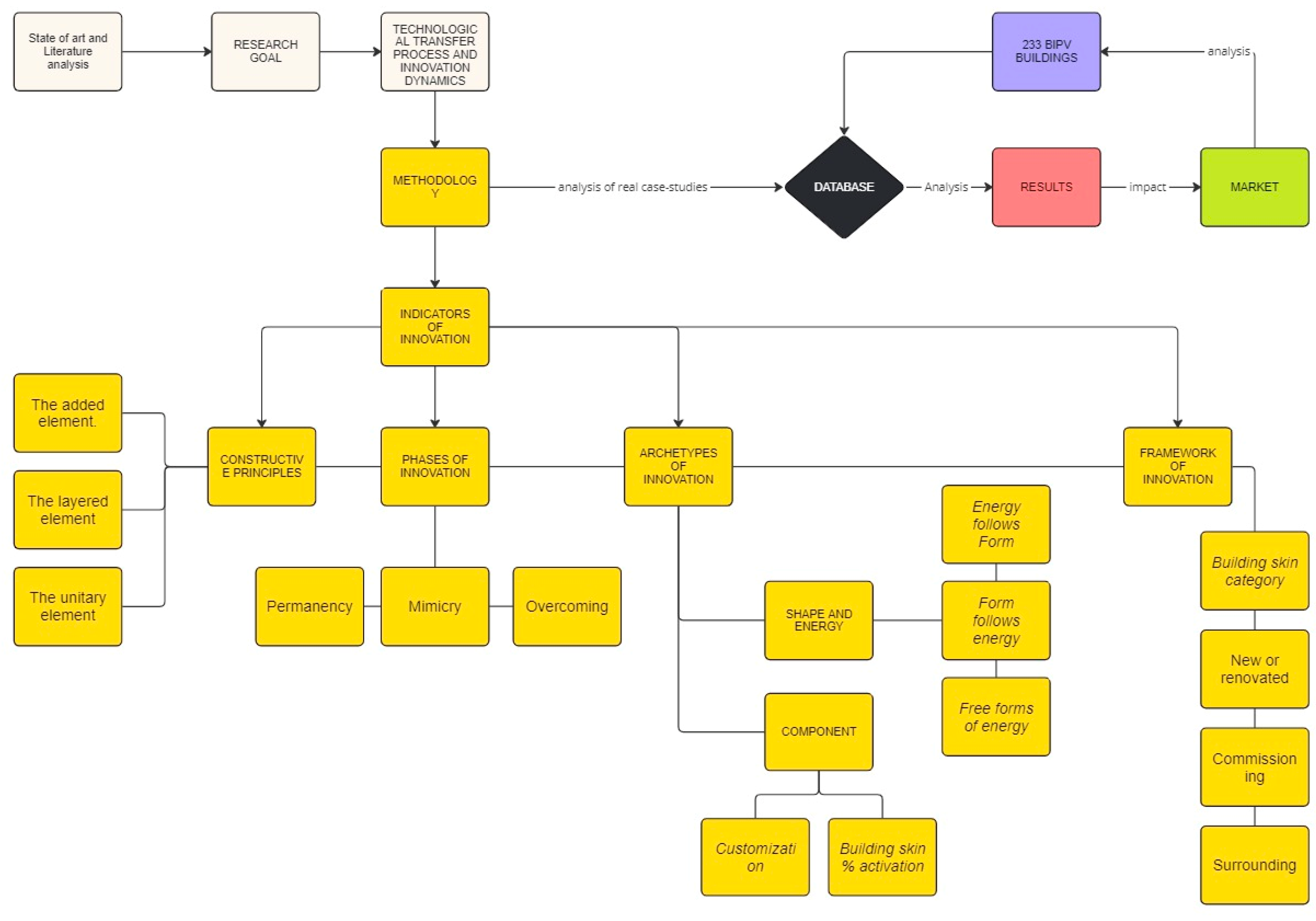
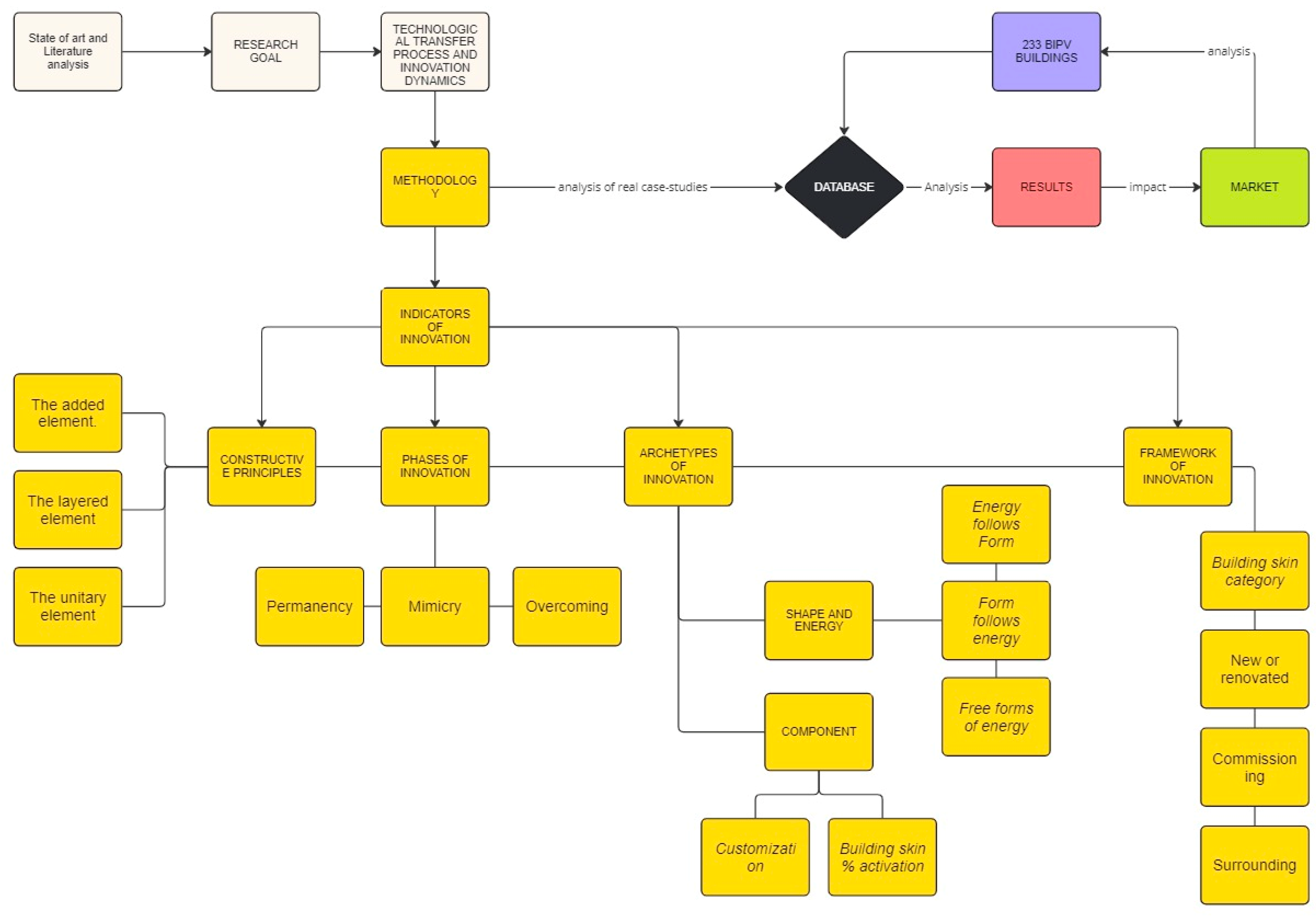
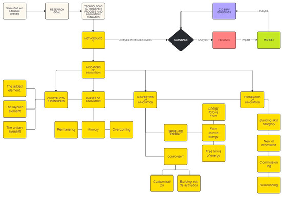
Within the scope of this study, the authors, starting from this literature, redefined the principles, phases, and main archetypes as cornerstones of the methodology, delineating the innovative dynamics of PV technological transfer within buildings. This analysis, as elaborated further, aligns quantitative and objective parameters with qualitative principles that describe the dynamics of innovation in the building process. As illustrated in Figure 1, this approach enriches objective data with essential aspects of architectural language and facilitates the detection of innovation phases within the building process. Such an interdisciplinary perspective is crucial for engaging effectively with the complexities of the BIPV sector.

2.1. “Indicators of Innovation”

The following “indicators of innovation” will be used in order to express the analysis:
  • Constructive principles;
  • Phases of innovation;
  • Archetypes of innovation
The “constructive principles” outline the technological and construction methods used to integrate Photovoltaics (PV) into building envelopes in recent years. The main “philosophies” guiding the functional and technical integration of PV elements into the building facade can be summarized by the following criteria:
  • The way of physical insertion of PV in the building skin (additional, layered, or unitary element);
  • The correlation of PV in the building envelope layering (prosthesis, layering, integration);
  • The evolution rating of the technological concept, in comparison with the traditional envelope (from adaptation to optimization/new concept).
The investigation’s core lies in examining the interplay between permanence and change, while the examination of various “phases of innovation” is conducted through the following paradigms:
  • Mimicry: PV is intentionally integrated as a technological camouflage within a deliberate adjustment of “the new” to traditional archetypes.
  • Permanency: The introduction of PV is evident and identifiable (through its aesthetic expression), yet its utilization remains tied to conventional repertoires (such as construction and architectural typologies of building and skin shape).
  • Overcoming–evolution: PV emerges as the catalyst for a novel concept that entails an integrated fusion of construction technology and/or architectural language.
The influence of technique in shaping the language and form of architecture occasionally becomes evident along this trajectory. Given that numerous architectural approaches are still undergoing experimentation in the field of BIPV, the final stage involves delineating the current framework in terms of the so-called “archetypes of innovation.” This entails gathering the prominent emerging trends in the spatial and linguistic integration of PV in buildings. The archetypal methodologies are scrutinized across the following dimensions:
-
Building shape and energy: Various approaches can be employed to address the relationship between strategies aimed at improving PV efficiency (such as orientation and exposure) and the architectural composition of buildings, encompassing factors like morphology and the configuration of the building envelope.
-
BIPV component: BIPV integration entails embedding PV elements into the building envelope, which can be partially or entirely activated. This process is achieved through a design approach that closely harmonizes with the customization features of building components.

2.1.1. Constructive Principles of Innovation for PV in Building Skin

Over the years, the relationship between PV and construction has evolved through gradual innovations in terms of functionality within the building envelope. Initially, conventional solar panels (standard PV modules) were adapted as a strategy to activate the traditional building skin, achieved through the addition of external elements installed solely for energy generation purposes. Increasing recognition of PV’s technological and aesthetic potential led to a shift, with solar modules transitioning from being supplementary elements to becoming integral components layered within the building fabric. Thus, the foundational step in this layering process of building skin with PV, functioning both energetically and structurally, is multifunctionality. PV ceases to be merely a technical device generating electricity, akin to an air conditioning unit or TV antenna, and instead becomes a functional and constructive component that replaces traditional building elements such as cladding or roof tiles [35]. In the event of disassembly of the integrated PV module (for example, in the case of structurally fixed modules, disassembly would involve adjacent building components), it would necessitate replacement by an appropriate building component capable of meeting the same technological requirements (such as water tightness, mechanical strength, etc.). This perspective prompted research into architectural and construction integration issues, gradually elevating the PV panel to a pivotal element in building quality. A further advancement towards the integration paradigm can be illustrated by the “unitary concept”, where BIPV systems serve as multifunctional and unitized building elements that fulfill all building requirements (such as a prefabricated skin component, a unitized facade, or a window where the PV element is inseparable from the building system, physically or functionally, and serves to delineate indoor and outdoor spaces). With the term “hi-tech” element, we denote a concept of product that is entirely new and does not fit into previous categories—for example, it may not specifically belong to building skin elements or may include unique features not currently available on the market. In Table 1, the principles of physical insertion and correlation are reported along with the evolution rating of the technology. Various technical categories of products offered on the market for PV integration in buildings can be identified within these constructive principles, as reported in Table 2 and according to archetypical solutions described in Table 3.
Added Element-Adaptation to PV
Typically, independent or overlapping PV systems represent an adaptation strategy known as Building-Added PV (BAPV), where the PV component is not inherently a part of the building envelope. The constructive relationship between the PV component and the building envelope typically involves the implementation of specific fixing interfaces (such as hooks, clamps, or anchoring systems). A significant aspect of innovation focuses on enhancing techniques for mounting PV modules onto the building envelope, addressing physical and functional considerations such as connections, mechanical compatibility, and water tightness. The initial generation of products in this category has primarily aimed to gradually resolve mounting challenges that were originally present in the initial solutions, affecting constructive coordination with the building envelope (such as issues with water tightness, exposure to wind loads, and roof loads).
Layered Element-Layering of Building Skin
The entering of PV within the “library” of building constructive elements made available several solutions such as solar tiles, shingles, sheets, membranes, and cladding modules both for roof and facade (Figure 2). The primary innovation resulted in the attempt to optimize traditional building components to the new solar function. This switch, in terms of innovation, involves the conceptual shift from the basic elementary component to the higher level of the functional constructive element of the building skin. The change “from part to system” requested the re-definition of physical and functional correlations, unions, and rules of geometric combinability and constructive coupling-ability among PV and building skin layering. Some BIPV roofing solutions demonstrated that developing innovative joints (without modifying PV panels but only their frames) is enough to satisfy the main building requirements of a roof tiling layer, such as water tightness. Although these systems regularly replace the roof tiling, further constructive correlations between solar components and roof layers (ridge, eaves, guttering) needed to be solved, and this was usually accomplished by using complementary parts (e.g., metalworks, special frames, additional layers for water tightness, etc.) finalized to define the interfaces. These components are included within the mounting/construction package by the industry or are separately provided with on-site operations during the mounting phase.
Unitary Element-Multiperformance Building Skin
The systems where PV is no longer separable as a single layer or component (both from a physical and functional perspective) represent the strategy of the unitary element. In this approach, PV is an integral part of the building skin concept since the early design phase. Different from previous “complementary integrated” solutions, the BIPV element is no longer a single layer of a “layered body,” and it cannot be divided either physically (e.g., it cannot be dismounted and replaced by another component) or functionally in different parts. Generally, these are prefabricated envelope systems that require only mounting operations or, however, the assemblage of limited components on site, such as windows, curtain-walls, or unitized/prefabricated facades. The comparison between the PV integration in a curtain-wall or in a cold facade is representative of the difference between the “layered body” and “unitary body”. In the first case, the traditional cladding opaque panel is replaced by a solar module. This technological upgrade of the cladding system does not significantly affect the system, the constructive process, or the performance. The solar module, accordingly, might be removed and replaced by another material (e.g., ceramic, brick, concrete, etc.) without altering the building behavior. In the case of a curtain-wall, instead, the PV integration belongs to the glazed panel, significantly affecting its performance levels (thermal insulation, solar heating, gain coefficient, visual wellbeing, etc.) so that it could not be easily removed and replaced by a regular glass. Also, the frames of the facade are, in this case, interested in cabling integration, and further interactions are expected if we consider the possibility of adding micro-inverters, power optimizers, micro-storage, etc.
Comparing PV integration in curtain-walls versus cold facades, it is worth noting that the applications discussed primarily suit non-residential installations. In these systems, PV is an integral part of the building skin concept from the outset, forming a unitary element rather than a separate layer or component. Unlike previous methods, these prefabricated envelope systems require minimal on-site assembly, such as mounting operations or component attachment to windows, curtain-walls, or unitized/prefabricated facades.

2.1.2. Phases of Innovation

The practical experimentation of PV as a building material by architects and industry (both at the product and building level) is actually happening through the adoption of different and opposite approaches both in terms of aesthetics and performance. As typical in the history of building technologies, the innovation process linked to PV transfer ranges between new and traditional, as described in the following section and schematized in Table 4.
Permanency
Generally, the replacement of a conventional building system with a new one points out the permanence of characteristics linked to the existing construction practice. This is the example of many PV systems, from the simplest (e.g., roof tiles, metal sheets, membranes) to the most complex (e.g., curtain-wall, facade claddings), where the fil rouge is the effort of re-adaptation of a pre-existing building technology/component to the added PV functionality. In many cases, the architectural and technological concept of the building component or the whole building does not result in significant evolution or innovation by the introduction of PV materials/parts but rather is adapted or optimized from a functional point of view to the energy production (with the integration of cells, cablings, etc.). This is the case that the authors identified as permanence, which is both functionally and aesthetically well recognizable in almost all the current applications on the market.
Mimicry
Some PV systems on the market, furthermore, along with permanency, show a further forced link with existing technology that, in some cases, becomes a mimicry of repertoire techniques. This attitude has sometimes become the approach for searching for the respect and acceptability of technology through its cosmetics [32,33,36]. From this perspective, e.g., some solar tiles or glasses trying to simulate the appearance of brick roof tiles, any link with the original components is lost. Anyway, it is interesting to observe that the tendency to dissimulation or camouflage is one of the main topics of product innovation and acceptance today through glass treatments (printing, sandblasting, natural material foils, etc.), colored filters, and layers interposed between the module’s layering in order to obtain an “invisible PV” [12,18]. However, in most market applications, the use of “colored BIPV” can be classified as permanent if there is no clear design approach to imitating a traditional material or conventional building cladding (e.g., wood-effect).
Overcoming–Evolution
When novelty is introduced, the PV concept is completely decoupled from models of architectural and constructive repertoire and follows new experimental ways in a synergic combination between architectural language and technological concept. Thus, we identified a criterion for overcoming tradition and evolving the building concept in direct relation to an unconventional use of PV.

2.1.3. Archetypes of Innovation: Shape and Energy

The integration concept spans from utilizing PV in the external building cladding to influencing the entire building’s morphogenesis: the relationship between energy and shape emerges as a pivotal factor, leading to various approaches (Figure 3). In the most common practice, the solar system functions as a cladding layer on a building with a predetermined morphology, illustrating the principle of “energy follows form”. In other words, the building’s shape is established beforehand, and subsequently, solar systems are integrated into the exterior. Numerous compelling examples demonstrate this “epidemic” approach to PV design. Although the building’s volumetric shape may not be directly influenced by PV integration, critical considerations shape the quality of BIPV design, including the geometric and dimensional alignment of modules on surfaces and the chromatic and material characteristics of PV cells/modules.
In alternative scenarios, PV serves as a primary driver within the design process, leading to technomorph solutions where technology directly influences the early stages of design, shaping the conceptual design. PV can be viewed as a “technical rationale” that inspires the architectural concept during the design phase. Essentially, in the context of PV integration, the building’s form is derived from a synthesis of morphological and linguistic elements that express the requirements for optimizing solar integrability (such as orientation, optimal sloping, and avoidance of shading), thus embodying the principle of “form follows energy.” Presently, one aspect focuses on optimizing the building’s shape (for instance, through computational morphogenesis using advanced parametric modeling software) to maximize solar potential. Conversely, the increasingly customizable solar industry and the availability of PV components at lower prices are leading to a shift in PV integration, where less emphasis is placed on conforming to the building’s shape. Consequently, the solar building skin (or complementary components, including solar systems) is not necessarily tailored to or integrated with the building envelope in terms of morphology and proximity. In such cases, a free-form approach to energy integration is adopted. As previously mentioned, the relationship between PV and building concept represents a unique, innovative characteristic associated with PV integration, evident in the correlation between building morphogenesis and solar design principles. The potential of BIPV, defined as the departure from tradition, is not only related to the visual recognition of the building envelope (determined by the nature of the PV surface material) but also to the impact of PV on the conceptualization of building form from the initial design stages. The archetypes aim to differentiate between the scenarios summarized as follows:
Energy Follows Form
PV is incorporated into a pre-configured, pre-designed, or existing building where the shape or morphology of the envelope remains unchanged. This represents a typical scenario where PV does not alter or deviate from the archetype (for example, a traditional sloped roof on a single-family home or a conventional facade hosting a BIPV system without altering its building typology). In such instances, PV must conform to a pre-existing morphology.
Form Follows Energy
From the initial design stage onward, the building shape (including geometry, orientation, and form) is influenced by the objective of integrating PV and achieving energy optimization goals, such as maximizing solar potential through optimal sun exposure. These intentions are reflected in the building shape itself, as seen in examples like a saw-tooth facade designed to enhance PV sun exposure and optimize indoor solar control, thus shaping the building’s overall form.
Free-Forms of Energy
In contrast to other strategies, in this scenario, PV is overlaid onto the building envelope in a “free-form” manner, which deviates from the conventional approach of integrating solar elements strictly within the building envelope. An example of this is the implementation of solar structures that extend beyond the building’s perimeter.

2.1.4. Archetypes of Innovation: BIPV Component

Customization
The ability to customize fundamental architectural elements provides significant design flexibility, enabling PV to adapt effectively to diverse contexts. Conversely, the utilization of a “pure language” of PV characterizes alternative design approaches that rely on conventional components, such as standard photovoltaic panels, resulting in an “architecture of standard” (Figure 4). Several “archetypal” trends can be identified, given that visual appeal is a key factor in contemporary architecture, and emerging factors are directly influenced by PV aesthetics.
  • High: This category involves the production of tailor-made products or construction kits comprising customized elements and variants tailored to specific project requirements and needs. The customization encompasses a wide range of features, including aesthetics and material options, determined through collaboration between the architect and the manufacturer. The manufacturing process is highly customizable, incorporating methods like mass customization or tailor-made production lines.
  • Medium: Products or construction kits in this category are based on pre-defined elements and variants, with variations limited to a predetermined range of features set by the manufacturer. Customization options are restricted to aspects such as size and color within defined parameters.
  • Low: This category encompasses products or construction kits that are serially produced and standardized, with limited scope for variation. Variants are primarily offered through catalog components and pre-defined solutions. On-site modifications, such as flashings and connections, are typically constrained by pre-defined mounting instructions.
Building Skin % Activation
The proportion of building envelope utilized for solar energy production, facilitated by the incorporation of photovoltaic materials, refers to the active skin percentage. This entails the portion of the building construction system’s surface area, such as the roof or facade surface. The design of BIPV systems can yield either full-active surfaces, achieving 100% integration, or partial integration. The percentage is determined by calculating the ratio of the integrated area to the total surface area of the building system. For instance, if integration occurs solely on the facade within a rainscreen facade system, the percentage is calculated based on the entire surface area of the rainscreen facade surfaces of the building.

2.1.5. Framework of Innovation

The parameters outlined in this section encompass additional factors pertaining to building and urban contexts that impact the innovation framework. These contextual factors, gleaned from real projects, have been found to shape design and building concepts by addressing practical questions of varying nature. For example, they consider where BIPV integration occurs within urban settings and which building component BIPV replaces as the primary function of the building skin. Therefore, when analyzed in conjunction with the main innovation indicators defined earlier, the parameters elaborated below can enrich the overall contextual understanding alongside the primary trends of BIPV technological innovation.
Building Skin Category
The integration took place in different ways for the different building components. As a reference, we adopted the classification according to Task 15 IEA PVPS, Categorisation of BIPV applications [7]. According to this classification, building components are divided into roof, facade, and integrated external components (Figure 5).
New or Renovated
An essential aspect for contextualizing innovation is whether BIPV integration occurs in renovation projects or new constructions. The nature of a project undergoes significant transformation concerning design constraints and opportunities, influenced by factors such as construction technologies, building age, and the preservation of valuable elements like landscapes or monuments.
Commissioning
Understanding the client of a project is crucial for discerning the intended purpose of the integration project. Clients typically fall into three main categories: private users, companies, and public bodies. Given the recent expansion of the market, it is essential to ascertain who commissions BIPV projects. Furthermore, each client represents distinct interests related to project investment, costs, business models, and considerations of image and sustainability values.
Surroundings
This refers to the type of terrain where the project is situated, classified into three main categories: urban, natural, and historical areas. These categories also represent the varying sensitivities perceived by the population, described qualitatively as follows: an urban area denotes a residential zone lacking distinctive features, a natural area indicates an environment surrounded by abundant greenery, and a historical area signifies a region of historical significance where the population holds a strong sensitivity toward architectural context. In the subsequent sections, the investigation will utilize the aforementioned indicators to evaluate case studies based on practical applications, aiming to depict the innovative processes and outcomes in real-world BIPV implementations. This endeavor will address two research questions: how innovation manifests in construction technology at the product level and in architectural practice at the building level.

2.1.6. Database

The database under consideration comprises 233 actual buildings situated in Switzerland, each featuring a BIPV application, documented between the years 1997 and 2023. Among the sample, 68% of the buildings feature roof applications, 25% incorporate facades, and the remainder integrate external integrated devices (EIDs). Residential buildings account for 71% of the total, while the remaining 29% encompass mixed-use structures such as administrative and public buildings. Additionally, 33% of the buildings were constructed after 2020, with 8% predating 2010. A significant majority, 78% of the buildings, have an active PV area exceeding 50 m2, with 23% boasting areas surpassing 500 m2. Notably, all buildings are located within Switzerland, a deliberate choice driven by the necessity for a shared regulatory, cultural, socio-economic, and political context over recent decades. Switzerland’s consistent and longstanding tradition in BIPV applications further influenced this decision. The primary data sources include online databases such as https://solarchitecture.ch (accessed on 17 May 2024) [37], https://bipv.ch (accessed on 17 may 2024) [38] and https://solaragentur.ch (accessed on 15 March 2024) [39]. Case selection relied on relevant sources such as websites, guidelines, policies, strategy documents, online databases, books, international literature and market reports [40]. Additionally, the main data were collected through a market review facilitated by direct engagement with manufacturers and installers. The analysis of examples focused on building typology and functions, spatial and aesthetic qualities, construction technology of the building envelope with specific attention to BIPV systems, and energy efficiency of the building skin and the entire structure. Investigating the role of PV in terms of aesthetics, construction technology, and energy supply was pivotal in understanding the level of integration from the early design phase. Detailed examination of technical and constructive details, including drawings, materials analysis, installation components, and mounting procedures, allowed for identifying primary technical solutions and technological alternatives available on the market. Through comprehensive analysis and comparison of technical solutions, the study aimed to synthesize the conceptual evolution of BIPV systems within specific buildings.

3. Results and Discussion and Assessment of Case Studies

In this section, we employ the previously established indicators to assess real-world cases, aiming to illustrate the innovative processes and outcomes in the practical implementation of BIPV. The primary research question addressed is: How is innovation unfolding at the convergence of construction technology and architectural practices at the building level in Switzerland? The criteria, categorized as innovation indicators, elucidate the dynamics at the intersection of technological and architectural innovation, shedding light on the degree to which architecture is adapting to the integration of photovoltaic systems. We believe that this analysis, grounded in practical applications, has the potential to yield fresh and valuable insights into the innovative processes of BIPV, delineating inertial, incremental, or radical changes in both industrial and architectural practices.

3.1. Constructive Principles of Innovation

Upon reviewing the results of the innovation indicators, particularly the construction principles of BIPV, as depicted in Figure 6, it becomes evident that the majority of analyzed case studies (90%) are structured as layered elements. These elements are engineered as layered building skin solutions for facades or roofs. In contrast, unitary element cases are much less prevalent, accounting for only 10% of the total. This variance may stem from the fact that a system composed of layered elements follows a design process more akin to traditional materials, such as a ventilated facade or a discontinuous roof. In such cases, the fulfillment of multifunctional requirements, geometric assembly, and the constructive connection between PV and building skin are adapted from conventional construction systems. Conversely, unitary elements necessitate a more integrated design approach that commences at an early project stage, with higher adaptation costs impacting the entire process. Notably, the proportion of layered and unitary elements remains relatively constant over time.
Significant changes in proportions emerge when considering the integration of unitary and layered elements within specific building systems, as illustrated in Figure 7. For instance, in the case of exterior integrated devices (EIDs), the number of unitary elements surpasses that of layered elements. This trend is particularly noticeable in features like balustrades or shadings, where pre-assembled elements are more prevalent and practical. It can be inferred that certain building systems favor the use of unitary elements over layered ones; for example, in facades, the construction system of a unitized and prefab component is more common than in opaque roofs.

3.2. Phases of Innovation

The innovation phases indicate how the architectural design concept was approached in relation to the use of BIPV and its expressiveness or influence on the building language. As expected for a technology that has recently entered the world of architectural design, most of the case studies fall into the “permanence” category. Therefore, it means that the use of PV maintains a geometry, functional, and aesthetic building concept like traditional architectures (Figure 8). This finding is a symptom of architectural practices still linked to traditional construction systems; this can also be observed in the growing mimesis approach in recent years, which, in some cases, is an elaborate approach to the acceptability of PV with stronger dissimulated aesthetics under a traditional appearance, like for treatments imitating conventional textures and colors.
The deep-rooted permanence and slow absorption of technological innovation in the architectural sphere can also be observed in the fact that the permanence was counted on a very similar number of case studies in new and renovated buildings (Table 5).
In many cases, therefore, even in new buildings, it is preferred to maintain traditional archetypes and forms without creatively exploiting BIPV, as it has the possibility of also affecting building shape and concept. The amount of mimesis in renovated buildings is not surprising. In renovated buildings, for which there is a collective memory of a community or even a family, hiding the photovoltaic panels and even camouflaging them from view is the most used approach. Buildings classified in the overcoming category in Switzerland are still few and far between, but they are pioneering examples of experimentation with integrated systems.

3.3. Archetypes of Innovation: Shape and Energy

The criterion about the relation that shape has with energy production (Figure 9) shows, also in this case, some traditional design approaches: 83% of the integrated systems were classified as “energy follow form”, a system designed following existing building geometry or form, without conditioning a specific building skin shape for an optimal orientation or highest irradiation of the photovoltaic modules. With time, there seems to be no growing trend towards morphologies by exploiting solar orientation and optimizing energy production. In addition to a cultural factor, there is also a process reason: clearly, for a building geometry that follows energy efficiency, optimal exposure, etc., the study of the PV system should start very early in the design process, and today, the BIPV system is often planned at a more advanced stage of the process itself.

3.4. Archetypes of Innovation: Component Customization

In general, as far as module customization is concerned, it can be observed (Table 6) that it is a growing trend that is increasing over time, even though low customization remains the most frequent type of intervention due to the typical upfront costs of tailored elements. Over time, the adoption of customization of photovoltaic modules has generally increased (Figure 10), as recent projects are demonstrating, also thanks to the increase in industrial offers at lower costs, with a tendency to hide PV technology under glazed treatments and coherently with the dynamics in phases of innovation.

3.5. Framework of Innovation

The criteria categorized within the framework of innovation serve as valuable tools for delineating the circumstances in which BIPV technology is employed. These data provide insights into market trends, professional project approaches, and the diverse array of experiences with photovoltaic integration. For instance, by correlating the building skin category with classifications of new construction or renovation, it becomes apparent that BIPVs are more frequently designed for new construction projects rather than existing buildings, particularly in the case of facades. Conversely, integration on rooftops is more prevalent in renovation projects (Table 7). This disparity may be attributed to the relative ease of designing and installing rooftop renovations, where high levels of customization are often unnecessary due to the panels being less visible. This pattern of reduced customization on roofs in Swiss case studies is also reflected in the data, with fewer customization instances on roofs compared to those on facades.
It is interesting to observe how technological innovation approaches are different in urban, natural, or historical contexts (Figure 11).
In urban settings, which pose more significant challenges for PV integration due to shading and high urban density, BIPV projects are notably more prevalent. Moreover, installations are increasingly common in natural environments, particularly on ideal surfaces devoid of shading. Despite encountering certain obstacles, such as unclear approval criteria from authorities, the trend of utilizing BIPV in historical contexts is gaining traction, albeit with relatively few examples. For the various urban contexts categorized, an analysis was conducted to determine the building components where photovoltaic integration occurred. Figure 12 illustrates the different building skin systems categorized by context. Roof integration remains the most prevalent due to factors such as higher yield compared to vertical integration, as well as considerations of visibility and customization—PV on roofs is often less visible and requires less customization. Notably, only in urban contexts does the proportion of facade integrations exceed that of the other two contexts.

4. Limitations of the Present Study

-
Analysis of building data: for about 15% of the buildings, the % of the active area on the surfaces has been calculated qualitatively, estimating the coverage ratio through pictures and drawings due to the lack of information.
-
The innovation indicators related to phases of innovation are based on measurable data or technical performances and include interpretative and critical logic. In some cases, to evaluate the tendency to mimicry against permanency, the logic in both product innovation and building acceptance in the specific context was interpreted. Although the conceptual difference in mimicry is the approach for searching the respect and the acceptability of the technology through its cosmetics in the context, in some cases (about 3% of the database), the interpretation was not fully definable.
-
The data are consulted as of October 2023. However, the documentation is not always up to date, so that for the last few years, not all the buildings are there, which is visible in the graphs as a decrease.
-
Results describe BIPV innovation trends in Switzerland that cannot be easily generalized to other European or international realities. Results of the analysis describe the innovation trends of the analyzed database. The same analysis could be replicated in another dataset, e.g., another country (with a different construction history), and provide different results.

5. Conclusions

Solar power, mainly through Photovoltaics (PV), has solidified its position as a dominant force in the realm of power generation technologies. The demand for zero-emission buildings has accelerated this trend, further emphasizing the role of PV in transforming building skins. Despite the availability of over 200 Building Integrated Photovoltaics (BIPV) products on the EU market, the adoption rate remains relatively low, ranging between 1 and 3% of all PV installations. This disparity underscores the challenges in penetrating the construction sector effectively. The current state of research lacks a comprehensive analysis of BIPV from a construction technology perspective, which hinders a thorough understanding of its dynamics and impact on architectural processes. Through an extensive examination of 233 real buildings in Switzerland spanning from 1997 to 2023, this study uncovers significant insights into the evolution of PV transfer in construction and architectural design. By exploring key principles, forms, and approaches, it provides a structured framework for understanding the “integrability” concept of PV in buildings.
The findings reveal varying levels of innovation resulting from practical applications, shedding light on the distinctive traits of the innovative process. Almost 90% of the total existing BIPV systems are multiple elements, i.e., as a layered building where PV replaces a single component (cladding) with a construction process more similar to traditional material solutions. In facades, about 25% are unitary systems (where the active system fully replaces the conventional building skin, such as in curtain-walls or windows). As expected for a technology that has recently entered the world of architectural design, most of the case studies fall into the “permanence” category. Therefore, this means that the use of PV maintains a geometric, functional, and aesthetic building concept like traditional architecture. The high amount of mimesis since 2015, especially in renovated buildings, even camouflaging PV, is the most used approach in the recent phase of innovation. Also, the relation that the building shape has with solar energy production shows a sort of traditional design approach: 83% of the integrated systems were designed on energy follows form, without conditioning a specific building skin shape (e.g., for an optimal orientation or highest irradiation of the photovoltaic modules). Thus, on a building and architectural side, PV has not particularly affected the traditional design process; on the other hand, at the product level, a growing trend can be observed over time of customization, even though low customization remains the most frequent type of intervention, especially in roofs. Over time, the customization of photovoltaic modules has been globally increasing since 2015 in tandem with the mimicry design approach. The most recent projects demonstrate a tendency to hide PV technology under glazed treatments. Although facades are often used for new constructions, instead, integration on the roof is more often used for renovations. Therefore, it can be deduced that architects and the industry, in their practical experimentation with PV as a building material at both the product and building levels, are embracing different approaches but mainly favoring the penetration of PV in the existing construction technologies, archetypes, and processes.
The implications of this research are far-reaching, particularly for key players in the construction sector. By highlighting the potential of adopting an integrated design approach, it advocates for a paradigm shift in revolutionizing the energy role of building skins. In conclusion, this paper not only contributes to the academic understanding of BIPV but also offers practical insights that can drive transformative change in the construction industry through the use of PV in built surfaces.

Author Contributions

Conceptualization, P.B.; methodology, P.B.; validation, P.B. and F.F.; investigation, P.B.; resources, F.F. and P.B.; data curation, P.B.; writing—original draft preparation, P.B.; writing—review and editing, P.B. and F.F.; supervision, P.B. and F.F. All authors have read and agreed to the published version of the manuscript.

Funding

This research received no external funding.

Data Availability Statement

Publicly available datasets were analyzed in this study. This data can be found here: https://solarchitecture.ch (accessed on 17 May 2024), https://bipv.ch (accessed on 17 May 2024) and https://solaragentur.ch (accessed on 15 March 2024). The original contributions presented in the study are included in the article, further inquiries can be directed to the corresponding authors.

Acknowledgments

The authors thank Laura Gallinati, for supporting the analysis in chapter 4 as part of her internship in collaboration with Politecnico di Torino, Simon Ulbrich for updating the buildings database during his internship at SUPSI, and Alberto Follo for the support in proofreading.

Conflicts of Interest

The authors declare no conflicts of interest.

References

  1. ARUP. Total Design Over Time: Arup Design Book; Wardour Communications: London, UK, 2016. [Google Scholar]
  2. European Commission. A European Green Deal. Striving to Be the First Climate-Neutral Continent. Available online: https://ec.europa.eu/info/strategy/priorities-2019-2024/european-green-deal_en (accessed on 5 December 2023).
  3. European Commission. Renovation Wave. Available online: https://ec.europa.eu/energy/topics/energy-efficiency/energy-efficient-buildings/renovation-wave_en (accessed on 5 December 2023).
  4. IEC 63092-1:2020; Photovoltaics in Buildings—Part 1: Requirements for Building-Integrated Photovoltaic Modules. International Electrotechnical Commission: Geneva, Switzerland, 2020. Available online: https://webstore.iec.ch/publication/32158 (accessed on 15 December 2023).
  5. CSN EN 50583-1; Photovoltaics in Buildings—Part 1: BIPV Modules. CENELEC: Brussels, Belgium, 2016.
  6. IEA PVPS Task 15. International Definitions of ‘BIPV’. August 2018. Available online: https://iea-pvps.org/key-topics/international-definitions-of-bipv/ (accessed on 5 December 2023).
  7. IEA PVPS Task 15. Categorization of BIPV Applications. August 2021. Available online: https://iea-pvps.org/key-topics/categorization-of-bipv-applications/ (accessed on 5 December 2023).
  8. Awuku, S.A.; Bennadji, A.; Muhammad-Sukki, F.; Sellami, N. Myth or gold? The power of aesthetics in the adoption of building integrated photovoltaics (BIPVs). Energy Nexus 2021, 4, 100021. [Google Scholar] [CrossRef]
  9. Munari Probst, M.C.; Roecker, C. Towards an improved architectural quality of building integrated solar thermal systems (BIST). Sol. Energy 2007, 81, 1104–1116. [Google Scholar] [CrossRef]
  10. Munari Probst, M.C.; Roecker, C. Criteria and policies to master the visual impact of solar systems in urban environments: The LESO-QSV method. Sol. Energy 2019, 184, 672–687. [Google Scholar] [CrossRef]
  11. Scognamiglio, A. A Trans-Disciplinary Vocabulary for Assessing the Visual Performance of BIPV. Sustainability 2021, 13, 5500. [Google Scholar] [CrossRef]
  12. Kuhn, T.E.; Erban, C.; Heinrich, M.; Eisenlohr, J.; Ensslen, F.; Neuhaus, D.H. Review of technological design options for building integrated photovoltaics (BIPV). Energy Build 2021, 231, 110381. [Google Scholar] [CrossRef]
  13. Heinstein, P.; Ballif, C.; Perret-Aebi, L.E. Building Integrated Photovoltaics (BIPV): Review, Potentials, Barriers and Myths. Green 2013, 3, 125–156. [Google Scholar] [CrossRef]
  14. Attoye, D.E.; Tabet Aoul, K.A.; Hassan, A. A Review on Building Integrated Photovoltaic Façade Customization Potentials. Sustainability 2017, 9, 2287. [Google Scholar] [CrossRef]
  15. Haghighi, Z.; Angali Dehnavi, M.; Konstantinou, T.; van den Dobbelsteen, A.; Klein, T. Architectural Photovoltaic Applications: Lessons Learnt and Perceptions from Architects. Buildings 2021, 11, 62. [Google Scholar] [CrossRef]
  16. Scognamiglio, A.; Røstvik, H.N. Photovoltaics and zero energy buildings: A new opportunity and challenge for design. Prog. Photovolt. Res. Appl. 2013, 21, 1319–1336. [Google Scholar] [CrossRef]
  17. Corti, P.; Bonomo, P.; Zanetti, I.; Lopez, C.S.P.; Frontini, F. Overcoming Barriers for the BIPV Diffusion at Urban and Building Scale. In Proceedings of the Status-Seminar «Forschen für den Bau im Kontext von Energie und Umwelt»20ème Séminaire—Etat de la recherche, Zürich, Switzerland, 6–7 September 2018. [Google Scholar]
  18. Eder, G.; Peharz, G.; Trattnig, R.; Bonomo, P.; Saretta, E.; Frontini, F.; Polo Lopez, C.S.; Rose Wilson, H.; Eisenlohr, J.; Martín Chivelet, N.; et al. Coloured BIPV Market, Research and Development IEA PVPS Task 15; Report IEA-PVPS T15-07: 2019; International Energy Agency: Paris, France, 2019. [Google Scholar]
  19. Frontini, F.; Saretta, E.; Bonomo, P. Colored BIPV glass modules: The ‘price’ of aesthetics. In Proceedings of the BRENET Status-Seminar «Forschen für den Bau im Kontext von Energie und Umwelt», Zurich, Switzerland, 8–9 September 2016. [Google Scholar]
  20. Frontini, F.; Bonomo, P.; Moser, D.; Maturi, L. Building integrated photovoltaic facades: Challenges, opportunities, and innovations. In Rethinking Building Skins; Elsevier: Amsterdam, The Netherlands, 2022; pp. 201–229. [Google Scholar]
  21. Lopez, C.P.; Frontini, F.; Bonomo, P.; Scognamiglio, A. PV and façade systems for the building skin. Analysis of design effectiveness and technological features. In Proceedings of the 29th European Photovoltaic Solar Energy Conference and Exhibition, Amsterdam, The Netherlands, 22–26 September 2014; pp. 3613–3618. [Google Scholar]
  22. Reinders, A. Designing with Photovoltaics; CRC Press: Boca Raton, FL, USA, 2020. [Google Scholar] [CrossRef]
  23. Apostolou, G.; Reinders, A.H.M.E. Overview of Design Issues in Product-Integrated Photovoltaics. Energy Technol. 2014, 2, 229–242. [Google Scholar] [CrossRef]
  24. Curtius, H.C. The adoption of building-integrated photovoltaics: Barriers and facilitators. Renew Energy 2018, 126, 783–790. [Google Scholar] [CrossRef]
  25. Campioli, A.; Bertoldini, M. Cultura tecnologica e ambiente; Città Studi Edizioni: Novara, Italy, 2009. [Google Scholar]
  26. Frampton, K. Tettonica e architettura. Poetica della forma architettonica nel XIX e XX secolo; Skira: Milano, Italy, 2005. [Google Scholar]
  27. Frateili, E. Architettura Design Tecnologia; Skira: Milano, Italy, 2001. [Google Scholar]
  28. Frateili, E.; Cocito, A. Architettura e comfort. Il linguaggio architettonico degli impianti; CittàStudi: Milano, Italy, 1991. [Google Scholar]
  29. Los, S.; Pulitzer, N. L’architettura della evoluzione; Luigi Parma: Bologna, Italy, 1977. [Google Scholar]
  30. Losasso, M. Progetto e innovazione; Clean: Napoli, Italy, 2005. [Google Scholar]
  31. Ballif, C.; Perret-Aebi, L.E.; Lufkin, S.; Rey, E. Integrated thinking for photovoltaics in buildings. Nat. Energy 2018, 3, 438–442. [Google Scholar] [CrossRef]
  32. Nardi, G. Tecnologie dell’architettura. teorie e storia; Maggioli: Santarcangelo di Romagna, Italy, 2008. [Google Scholar]
  33. Nardi, G.; Campioli, A.; Mangiarotti, A. Frammenti di coscienza tecnica. Tecniche esecutive e cultura del costruire; Franco Angeli: Milano, Italy, 1994. [Google Scholar]
  34. Nastri, M. Téchne e progetto esecutivo; Maggioli: Santarcangelo di Romagna, Italy, 2008. [Google Scholar]
  35. Frontini, F.; Scognamiglio, A.; Graditi, G.; Lopez, C.P.; Pellegrino, M. From BIPV to Building Component. In Proceedings of the 28th European Photovoltaic Solar Energy Conference and Exhibition, Paris, France, 30 September–4 October 2013. [Google Scholar]
  36. Campioli, A. I presagi di un nuovo costruire; Franco Angeli: Milano, Italy, 1992. [Google Scholar]
  37. SUPSI; ETHZ; Swissolar. Solarchitecture. Available online: www.solarchitecture.ch (accessed on 5 December 2023).
  38. Swiss BIPV Competence Centre. BIPV. Available online: http://www.bipv.ch/ (accessed on 5 December 2023).
  39. Swiss Solar Agency. Swiss Solar Prize. Available online: www.solaragentur.ch/solarpreis/schweizer-solarpreis (accessed on 5 December 2023).
  40. Corti, P.; Bonomo, P.; Frontini, F. Building Integrated Photovoltaics: A Practical Handbook for Solar Buildings’ Stakeholders; Status Report 2020; SUPSI: Manno, Switzerland; Becquerel Institute: Brussels, Belgium, 2020. [Google Scholar]
Figure 1. Flowchart of the adopted methodology to analyze the technological transfer process and innovation dynamics of the PV transfer process in architecture.
Figure 1. Flowchart of the adopted methodology to analyze the technological transfer process and innovation dynamics of the PV transfer process in architecture.
Buildings 14 01510 g001
Figure 2. Layering. Every layer in a building system satisfies one or more requirements. The functioning of the whole system depends on the integrated behavior of the single parts.
Figure 2. Layering. Every layer in a building system satisfies one or more requirements. The functioning of the whole system depends on the integrated behavior of the single parts.
Buildings 14 01510 g002
Figure 3. The influence of PV integration in the building shaping conceptualization. Energy follows form. (Left, a) Renovation, Romanshorn (CH), Viridén + Partner, 2012. (Middle, b) Casa Solara, Laax (CH), MGT esys. (Right, c) Palazzo Positivo, Chiasso (CH), Gasser. BIPV. Form follows energy. (Left, d) Endesa Pavilion, Institute for Advanced Architecture of Catalonia (IAAC), Barcelona, 2012. (Right, e) Energy Base office building, Wien (A), POS Architekten, 2008. (Below) Free-forms of energy. (Left, f) Soft House, Kennedy, and Violich Architecture. IBA Hamburg, 2013. (Middle, g) FabLab House, Solar Decathlon Europe 2010. (Right, h) Belgium Pavilion, Expo, Milan, 2015.
Figure 3. The influence of PV integration in the building shaping conceptualization. Energy follows form. (Left, a) Renovation, Romanshorn (CH), Viridén + Partner, 2012. (Middle, b) Casa Solara, Laax (CH), MGT esys. (Right, c) Palazzo Positivo, Chiasso (CH), Gasser. BIPV. Form follows energy. (Left, d) Endesa Pavilion, Institute for Advanced Architecture of Catalonia (IAAC), Barcelona, 2012. (Right, e) Energy Base office building, Wien (A), POS Architekten, 2008. (Below) Free-forms of energy. (Left, f) Soft House, Kennedy, and Violich Architecture. IBA Hamburg, 2013. (Middle, g) FabLab House, Solar Decathlon Europe 2010. (Right, h) Belgium Pavilion, Expo, Milan, 2015.
Buildings 14 01510 g003
Figure 4. Solar architecture and PV language: between standardization and customization. (Left) Architecture of standardized products. Solar panel facade on Green Dot Charter High School, brooks + scarpa, US. (Center) Recladding of an existing building with a green special mimetic solar shell, Viriden + Partners, Zurich, CH. (Right) Customized solar shading at Kingsgate House, Chelsea, London, UK.
Figure 4. Solar architecture and PV language: between standardization and customization. (Left) Architecture of standardized products. Solar panel facade on Green Dot Charter High School, brooks + scarpa, US. (Center) Recladding of an existing building with a green special mimetic solar shell, Viriden + Partners, Zurich, CH. (Right) Customized solar shading at Kingsgate House, Chelsea, London, UK.
Buildings 14 01510 g004
Figure 5. Categorization of BIPV systems. Application categories (grey) related to the main categories (yellow) of technological systems (green). (Source: SUPSI).
Figure 5. Categorization of BIPV systems. Application categories (grey) related to the main categories (yellow) of technological systems (green). (Source: SUPSI).
Buildings 14 01510 g005
Figure 6. Construction principles over time; number of buildings every year (1997–2023).
Figure 6. Construction principles over time; number of buildings every year (1997–2023).
Buildings 14 01510 g006
Figure 7. Unitary and layered elements in different building systems.
Figure 7. Unitary and layered elements in different building systems.
Buildings 14 01510 g007
Figure 8. Innovation phases over time.
Figure 8. Innovation phases over time.
Buildings 14 01510 g008
Figure 9. Archetypes of innovation: energy and form over time.
Figure 9. Archetypes of innovation: energy and form over time.
Buildings 14 01510 g009
Figure 10. Module customization over time.
Figure 10. Module customization over time.
Buildings 14 01510 g010
Figure 11. Urban context of BIPV installations.
Figure 11. Urban context of BIPV installations.
Buildings 14 01510 g011
Figure 12. Integrated building components in different contexts.
Figure 12. Integrated building components in different contexts.
Buildings 14 01510 g012
Table 1. Principles of technological innovation of the photovoltaic building envelope.
Table 1. Principles of technological innovation of the photovoltaic building envelope.
Principle of Physical InsertionPrinciple of Physical CorrelationEvolution Rating
Added ElementProsthesisAdaptation
Multiple ElementLayeringMultifunctionality
Unitary ElementIntegrationMultiperformance
Hi-Tech ElementReplacementNew Concept
Table 2. Constructive principles adopted during the process of PV transfer in buildings.
Table 2. Constructive principles adopted during the process of PV transfer in buildings.
Constructive PrinciplePhysical Role of PV in the EnvelopePV–Envelope Technological InterfacesEvolution of Traditional Building Envelope
Added ElementProsthesisPunctual/PassiveAdaptation
The PV system serves as a univalent construction component, fulfilling solely an energy-related function.The PV system is an addition to the building envelope without building functions.The PV system becomes a physical component of the envelope through only punctual connections.The traditional building shell is locally adapted to support solar modules.
Layered ElementLayeringContinuous/PassiveMultifunctionality
The PV system serves as a construction element with dual functionality, acting as both an energy provider and a fundamental building component.PV is a physical component of the building layering, satisfying some building skin technological requirements.The PV system is generally fixed to the building envelope through continuous surface/interface systems.The building envelope is optimized to host PV by upgrading and/or replacing some traditional layers and/or components.
Unitary ElementIntegrationContinuous/ActiveMultiperformance
The PV system is inherently integrated into the construction, both physically and functionally, making it inseparable from the structure as a whole.The PV system is an integrated part of a unitized building skin, satisfying all the technological building requirements.The PV is part of the functional layer of the building technological unit (facade, roof), dividing indoor and outdoor spaces.The building skin becomes a solar-active building envelope, including PV as an integrated part.
Table 3. Archetypal technical solutions available on the market.
Table 3. Archetypal technical solutions available on the market.
Constructive PrincipleArchetypal Technical Solutions
RoofFacade
BIPV (or BAPV) Added Element
(BAPV)
Free-standing PV systems on flat roofs
Assembled systems with hooks, frames,
and clamps for pitched roofs (double roof)
Complementary elements fixed onto self-bearing independent substructures
Loggias, greenhouses, external partitions
Layered Element
(BIPV)
Basic constructive elements for building
skin (tiles, membranes, metal sheets, etc.)
Layered systems (BIPV systems replacing
the conventional roof cladding)
Ventilated/Cold facade (BIPV systems replacing the conventional facade cladding)
Unitary Element
(BIPV)
Transparent skylights
Polyvalent constructive systems
Curtain-walls (stick systems, SSG, unitized, etc.)
Table 4. Phases of technological innovation in the building envelope.
Table 4. Phases of technological innovation in the building envelope.
Permanency:
The introduction of the new is rooted in familiar models within the architectural and construction repertoire, aiming for continuity with the past.
Architectural:
The integration of PV adheres to established design and architectural practices without exploring concealed or innovative opportunities for morphological and linguistic concepts in building skin design.
Constructive:
PV updates the features of traditional building envelope components, however, without changing the technological and constructive primary function or process of the constructive element.
Mimicry:
PV enhances the features and performance of traditional building envelope components, yet it maintains the technological and constructive primary function or process of the construction element without alteration.
Architectural:
PV is intentionally compelled to adopt the appearance of traditional materials, such as tiles, roof tiles, and conventional facade claddings, through a cosmetic disguise.
Constructive:
Photovoltaics is compelled to adopt the constructive function of traditional materials through processes focused on physically relocating the new technology within established archetypes.
Overcoming–Evolution:
The introduction of new is completely decoupled from architectural and constructive repertoire models and follows new experimental ways linked to technological innovation.
Architectural:
The architectural language evolves into an expression of technological innovation, with the morphogenesis of buildings reflecting the optimization of PV, known as technomorphism.
Constructive:
The building envelope transforms into a realm of unconventional concepts, incorporating flexibility, dematerialization, luminescence, and interactivity (particularly in media buildings), all of which are directly or indirectly influenced by the utilization of Photovoltaics.
Table 5. Phases of innovation related to new or renovated buildings.
Table 5. Phases of innovation related to new or renovated buildings.
MimicryPermanencyOvercomingTotal
New Construction23909122
Renovation22863111
Total4517612233
Table 6. Customization of the building skin typology.
Table 6. Customization of the building skin typology.
CustomizationExternal Integrated DevicesFacadeRoofTotal
High7%29%5%26
Medium33%41%37%88
Low60%31%58%118
Total1559158232
Table 7. Where integration happens related to new construction or renovation.
Table 7. Where integration happens related to new construction or renovation.
Type of InterventionExternal Integrated DevicesFacadeRoofTotal
New Construction113873122
Renovation42186111
Total1559159233
Percentage6%25%68%100%
Disclaimer/Publisher’s Note: The statements, opinions and data contained in all publications are solely those of the individual author(s) and contributor(s) and not of MDPI and/or the editor(s). MDPI and/or the editor(s) disclaim responsibility for any injury to people or property resulting from any ideas, methods, instructions or products referred to in the content.

Share and Cite

MDPI and ACS Style

Bonomo, P.; Frontini, F. Building Integrated Photovoltaics (BIPV): Analysis of the Technological Transfer Process and Innovation Dynamics in the Swiss Building Sector. Buildings 2024, 14, 1510. https://doi.org/10.3390/buildings14061510

AMA Style

Bonomo P, Frontini F. Building Integrated Photovoltaics (BIPV): Analysis of the Technological Transfer Process and Innovation Dynamics in the Swiss Building Sector. Buildings. 2024; 14(6):1510. https://doi.org/10.3390/buildings14061510

Chicago/Turabian Style

Bonomo, Pierluigi, and Francesco Frontini. 2024. "Building Integrated Photovoltaics (BIPV): Analysis of the Technological Transfer Process and Innovation Dynamics in the Swiss Building Sector" Buildings 14, no. 6: 1510. https://doi.org/10.3390/buildings14061510

APA Style

Bonomo, P., & Frontini, F. (2024). Building Integrated Photovoltaics (BIPV): Analysis of the Technological Transfer Process and Innovation Dynamics in the Swiss Building Sector. Buildings, 14(6), 1510. https://doi.org/10.3390/buildings14061510

Note that from the first issue of 2016, this journal uses article numbers instead of page numbers. See further details here.

Article Metrics

Back to TopTop