Next Article in Journal
Sustainable Seismic Energy Assessment of Italian Residential Heritage in Reinforced Concrete with Masonry Infills: An HBIM Evaluation Tool
Previous Article in Journal
Study on Structural Fire Protection and Fire Resistance of Glued Laminated Timber Columns
 
 
Font Type:
Arial Georgia Verdana
Font Size:
Aa Aa Aa
Line Spacing:
Column Width:
Background:
Article

An Open Disaster Information Platform, Methodology, and Visualization for High-Rise and Complex Facilities

1
Department of Future & Smart Construction Research, Korea Institute of Civil Engineering and Building Technology, Goyang-si 10223, Republic of Korea
2
Division of Architecture, Gachon University, Seongnam 13120, Republic of Korea
*
Author to whom correspondence should be addressed.
Buildings 2024, 14(12), 4047; https://doi.org/10.3390/buildings14124047
Submission received: 8 November 2024 / Revised: 16 December 2024 / Accepted: 17 December 2024 / Published: 20 December 2024
(This article belongs to the Section Construction Management, and Computers & Digitization)

Abstract

The growing complexity of urban environments and high-rise facilities presents new challenges for disaster preparedness and response, particularly when managing multiple hazards. Traditional systems that focus on single hazards are insufficient for complex facilities that are prone to cascading disasters. This study develops an open disaster information platform that integrates Building Information Modeling (BIM), Geographic Information Systems (GIS), and real-time monitoring tools to enhance situational awareness and multi-hazard response coordination. The platform combines data from the internet of things’ sensors, structural models, and environmental systems to provide responders and facility managers with real-time access to critical information. Simulation tests and real-world deployments have confirmed the platform’s ability to optimize evacuation routes, improve response times, and minimize risks during emergencies. Integration with GIS further supports risk mapping and post-disaster recovery efforts. This study proposes a scalable disaster management framework that promotes real-time data sharing and collaboration across stakeholders. Aligned with the trend toward smart, resilient cities, the platform provides practical solutions for improving disaster preparedness and response in high-rise and complex urban environments.

1. Introduction

High-rise and complex facilities have become increasingly prevalent in urban landscapes and present unique challenges to disaster management and response [1]. The intricate architectures and multifaceted functionalities of these structures amplify the risks and complexities associated with disasters, such as fires, earthquakes, and floods [2]. To address these challenges, this study examines disaster management, building information modeling (BIM), geographic information systems (GIS), and facility management to address these challenges [3]. Current disaster-response systems often operate using isolated databases specific to each type of disaster, leading to inefficient information utilization and delayed response times. These systems typically lack the capacity for the integrated management of high-rise and complex facilities, making it difficult to respond effectively to both individual and compound disaster scenarios. In addition, there is a noticeable absence of interfaces supporting analysis systems for different types of disasters, which further hinders comprehensive disaster management.
The aim of this study is to develop an open platform that integrates BIM/GIS-based three-dimensional data and attribute information databases for high-rise and complex facilities. This platform seeks to enhance not only routine facility management but also provide effective responses to a variety of disaster situations by enabling swift information sharing between disaster management systems. To achieve this, we firstly improved and expanded the disaster-response integrated information platform database and adapted it to real-world demonstration sites. Secondly, we developed visualization and facility information management functions based on BIM/GIS that aligned with the environmental and requirement specifications of these sites. Thirdly, a dashboard was designed and implemented to support effective monitoring and control. Fourthly, we developed a virtual reality (VR)-based disaster experience function to aid training and preparedness. Finally, we designed and developed mobile-based facility management and on-site support tools to provide practical field-applicable management and control support. The core premise of this study is that enhancing disaster responses for high-rise and complex facilities requires an integrated platform that consolidates diverse information sources and systems. This platform aims to offer practical and tangible solutions for disaster preparedness and response by focusing on the primary operational spaces and structural specifications of these facilities. Unlike previous studies that concentrated on isolated disaster management systems or lacked integration capabilities, this study proposes a comprehensive, customizable information provision plan tailored to the actual operational environments of high-rise and complex facilities.
In this study, we acquired detailed information on the structural and operational characteristics of high-rise and complex facilities at demonstration sites. The development and application of an open platform has the potential to make a practical contribution to improving the efficiency and effectiveness of disaster-response strategies for these facilities. Additionally, the findings provide valuable data for policymakers and stakeholders involved in urban planning and disaster management, aiding in the formulation of more effective policies and systems to enhance safety and resilience. In conclusion, this study presents practical alternatives for advancing disaster-response capabilities in high-rise and complex facilities, thereby contributing to the reduction of risks and enhancement of public safety in urban environments.

2. Literature Review

2.1. Trends in Disaster-Response Research

Disaster-response research has evolved significantly over the years, shifting from focusing on individual hazards, such as fires, floods, and earthquakes, toward more integrated multi-hazard approaches [4]. Early studies concentrated on isolated risks, with fire safety research prioritizing preventive measures and early warning systems, whereas earthquake preparedness focused on structural reinforcement and evacuation planning [5]. However, modern urbanization has introduced compound disasters, where multiple hazards such as fires or infrastructure failures occur simultaneously or sequentially, requiring coordinated responses across agencies [6]. High-rise and complex facilities pose unique challenges to disaster management because of their mixed-use nature, which includes residential, commercial, and public spaces. Emergencies in these environments, such as fires or structural collapses, can escalate quickly, particularly given the difficulty of evacuating large numbers of occupants from confined vertical spaces. In addition, these facilities are vulnerable to system failures such as heating, ventilation, and air conditioning (HVAC) malfunctions or electrical outages, which can complicate response efforts. To address these challenges, modern high-rise buildings are required to establish Fire Command Centers (FCCs) that monitor and manage emergency systems, such as fire alarms, sprinklers, and smoke control devices. Research has increasingly focused on integrating FCC operations with advanced digital platforms, including Building Information Modeling (BIM) and Geographic Information Systems (GIS), to enhance operational efficiency and streamline disaster response. FCCs serve as the centralized hub for monitoring emergency systems and coordinating with responders, enabling a quick identification of hazards and an effective implementation of mitigation measures.
As these facilities become more common, disaster strategies must evolve to address both individual and compound hazards. For example, a fire may require the simultaneous control of smoke systems and coordination with fire services, whereas an earthquake can trigger structural damage alongside secondary hazards, such as fires [7]. Recent research has emphasized the importance of real-time information sharing and multi-hazard monitoring through platforms that integrate BIM, GIS, and internet of things (IoT) technologies. These tools improve situational awareness by enabling responders to effectively monitor infrastructure, predict hazards, and coordinate evacuation efforts effectively [8]. The integration of BIM and GIS platforms with FCC systems has been identified as a promising avenue for improving disaster response. Such integrations can provide a graphical interface that complements traditional fire alarm panels by offering visual representations of building layouts, sensor statuses, and evacuation routes. Rather than replacing existing systems regulated by fire codes, these platforms can augment FCC capabilities, ensuring that emergency responders have immediate access to real-time data and dynamic visualizations during crises. Beyond technology, the need for community resilience through public participation and inclusive planning is being increasingly recognized. Engaging communities ensures that emergency plans align with residents’ needs, helping individuals prepare for crises and strengthening collective response efforts. This shift toward integrated technology-driven strategies reflects the increasing complexity of disaster scenarios and highlights the need for holistic solutions that incorporate both advanced tools and community involvement.

2.2. Facility Information Management and BIM/GIS Integration

Effective facility information management is essential for disaster preparedness, particularly for high-rise and complex structures that serve diverse functions and populations [9]. Managing these facilities requires more than the traditional methods that rely on advanced tools that integrate spatial and operational data with real-time monitoring systems [10]. The integration of BIM and GIS offers a powerful solution. BIM provides detailed 3D models with structural and functional data, whereas GIS maps the location of a building, surrounding infrastructure, and potential hazards [11]. This combination enhances situational awareness, helping managers and responders monitor critical systems, such as HVAC, fire alarms, and elevators, in real-time [12]. It also supports scenario-based simulations of disaster preparedness such as evacuation drills and earthquake response planning [13].
During emergencies, BIM/GIS platforms provide real-time access to building layouts and equipment data, enabling responders to efficiently coordinate evacuation and rescue operations more efficiently [14]. These systems also aid in post-disaster recovery by assessing damage, prioritizing repairs, and facilitating insurance claims through documented pre- and post-disaster conditions [15]. In addition to disaster response, BIM/GIS platforms support sustainability and resilience planning by identifying vulnerabilities and guiding proactive interventions such as installing protective barriers in flood-prone areas [15]. However, challenges remain, including data interoperability issues and the high cost of implementation, which can hinder adoption, particularly for smaller organizations [16]. Despite these challenges, the integration of BIM and GIS is becoming increasingly important for ensuring the safety and resilience of complex facilities. These platforms enhance both everyday operations and disaster response and play a critical role in urban environments as they continue to grow and evolve.

2.3. The Need for and Benefits of an Open Platform

As urban areas grow and infrastructure becomes interconnected, traditional disaster management systems, which often operate in silos for specific hazards, face limitations in coordination and timely responses [17]. An open platform integrates multiple data sources such as BIM models, GIS data, environmental monitoring, and emergency alerts, enabling real-time information sharing across stakeholders [18]. These platforms facilitate multi-hazard monitoring and ensure situational awareness by providing a unified view of critical infrastructure, optimizing evacuation routes, and supporting coordinated responses during complex disasters, such as earthquakes and fires [19]. Open platforms also aid in post-disaster recovery by tracking structural damage and guiding repairs, while fostering collaboration among governments, private operators, and emergency services [20]. Although challenges such as data interoperability and cybersecurity risks exist, technological advances are addressing these issues, making open platforms indispensable for disaster resilience in modern cities [21]. These platforms play a crucial role in building safer and more resilient communities by enhancing preparedness, response, and recovery.

2.4. Application of VR/AR Technology in Disaster Preparedness

Virtual Reality (VR) and Augmented Reality (AR) technologies have transformed disaster preparedness by enhancing training, simulations, and real-time response strategies. VR provides an immersive experience, allowing users to practice emergency procedures such as evacuation and fire suppression in controlled environments without the risk of live drills [22]. These customizable simulations improve situational awareness and decision-making and prepare individuals and teams to stay calm under pressure during real crises [23]. By contrast, AR offers real-time assistance during emergencies by overlaying digital information, such as evacuation routes or hazard warnings, onto the physical environment through smartphones or headsets. This helps responders and facility managers make informed decisions on-site by providing critical information exactly where needed [24]. AR tools can guide evacuees with dynamic arrows and allow remote experts to offer real-time guidance, improve coordination, and reduce response times [25].
Integrating VR/AR with BIM and GIS further enhances preparedness by creating detailed site-specific simulations that mirror actual buildings and infrastructure. This allows responders to familiarize themselves with key locations before emergencies, streamlining evacuation and rescue efforts [26]. Beyond professional use, VR and AR engage the public through interactive disaster education and mobile applications that provide alerts and safety instructions, empowering communities to act proactively during crises [27]. Despite these benefits, VR/AR adoption faces challenges such as the high cost of hardware and software, along with technical issues such as data accuracy and system interoperability. However, ongoing technological advancements are making these tools more accessible, and future developments are likely to focus on integrating artificial intelligence and predictive analytics to further enhance disaster management [28].

2.5. Research Gaps and the Need for Integrated Platforms

Although previous studies have explored individual technologies or systems for disaster management, there is a lack of research on the development and implementation of integrated platforms tailored specifically to high-rise, complex facilities [29]. This study aims to fill this gap by developing an open platform based on BIM/GIS that supports disaster response and facility management through a seamless information integration with external systems.

3. Methods

This study aimed to design and implement an open disaster information platform that provides a unified infrastructure for data collection, monitoring, analysis, and response across various types of disasters. The platform is centered on three core functions: data management, spatial information management, and 3D BIM/GIS model management, ensuring a flexible and effective disaster response. A critical consideration during the development of this platform was its compliance with existing fire codes and standards, which regulate essential components such as fire alarm panels. The platform does not replace traditional fire alarm panels, which are governed by regulatory requirements, but instead integrates with these systems to enhance their operational capabilities. The integration involves linking the fire alarm panels and sensors managed by Fire Command Centers (FCCs) to the platform, ensuring that all regulatory and safety requirements are upheld while leveraging the advanced visualization and analytical features of the platform.
Data management function: As different disasters require diverse data, it is essential to establish a consistent data framework across multiple scenarios. This study focused on building a system that integrates sensor data and analytical outputs specific to each disaster. The platform supports real-time data collection, storage, and analysis, providing critical information to decision makers to facilitate timely responses.
Spatial information management: The platform leverages spatial data such as the locations of sensors, facilities, and building layouts. These spatial datasets are integrated to offer search, sorting, addition, and meshing functions, ensuring that users can quickly access relevant data. The focus on location-based insights allows for real-time visualization of evacuation routes and hazard zones, enhancing the speed and accuracy of disaster-response efforts.
Three-dimensional BIM/GIS data management function: The integration of BIM and GIS provides a comprehensive view of both internal building structures and external geographical contexts. This combination enables responders to access 3D building models using geospatial data, enabling precise disaster planning and response. The platform ensures BIM–GIS interoperability, supporting a seamless data exchange between various sources for disaster response and recovery.
The overall system architecture integrates multiple data streams and technologies to deliver a robust disaster-management platform (Figure 1). The open-platform system architecture includes real-time data processing, automated control mechanisms, and auto-failover capabilities to ensure operational stability during emergencies.
The system supports both real-time sensor data processing and batch processing for statistical analysis and scheduling, thereby providing flexibility for various operational requirements. By integrating spatial data processing tools, the platform effectively bridges building information and geospatial data, and optimizes coordination and response strategies. The following sections present further details on the system architecture and design, along with explanations of the standard operating procedure (SOP)-based response strategies enabled by the platform.

3.1. System Architecture, Platform Design, and Visualization Tools

The open disaster information platform employs a multi-layered system architecture to support a seamless data flow, real-time monitoring, and actionable insights for effective disaster management. The architecture ensures interoperability with existing FCCs and their fire alarm panels. Specifically, the platform interfaces with FCCs using standardized protocols, such as OpenAPI and REST API, to retrieve and display real-time data from regulated fire alarm systems. This integration ensures that the platform complements FCC operations by visualizing data such as fire locations, activated sprinklers, and emergency routes while maintaining compliance with fire safety standards. The inclusion of fire code-compliant features allows facility managers and responders to use the platform as an auxiliary tool alongside fire alarm panels. For example, while the platform provides enhanced visual representation and analytical tools, critical control operations such as sprinkler activation remain governed by fire code regulations and are performed through the FCC.
An open disaster information platform employs a multi-layered system architecture to support a seamless data flow, real-time monitoring, and actionable insights for effective disaster management. This architecture integrates BIM, GIS, and IoT sensor data to provide a unified framework for analyzing complex disaster scenarios. This design emphasizes interoperability between data sources and system components, ensuring flexibility in various emergency situations. The open platform structure consists of five interconnected layers: presentation, proxy, application, WebGIS service, database, and model (Figure 2). These layers ensure that the platform can deliver accurate information in real-time while maintaining operational stability during emergencies.
The presentation layer serves as the user interface, offering dashboards and web-based tools for visualizing key information such as sensor alerts, building layouts, and geospatial maps. Through OpenAPI, users can access the platform’s data and interact with visualized insights. This design ensures that facility managers, responders, and other stakeholders can quickly assess the critical information and act accordingly.
The proxy layer is responsible for security and operational management and incorporates tools to monitor server health and manage user access. It also includes redundancy mechanisms, such as server duplication and automated recovery protocols, to guarantee continuous service in the case of system disruptions. This layer ensures that sensitive information is securely transmitted and that the platform remains functional during emergencies. The application layer facilitates the delivery of spatial data services, providing access to geospatial data through Web Map Services (WMS) and Web Feature Services (WFS). These services enable responders to retrieve critical geographic data such as hazard zone maps and evacuation routes, thereby ensuring efficient response planning and resource allocation. The WebGIS service layer integrates map servers with big data analytic tools to process and visualize large datasets in real-time. This layer supports a detailed geospatial analysis, enabling responders to identify high-risk areas, optimize evacuation plans, and monitor resource deployment. Through backend analytics, the platform delivers actionable insights that guide decision-making during emergencies. The database and model layers manage the structured and unstructured data using a combination of PostgreSQL (SQL) and HBase (NoSQL) databases. This dual approach ensures that the platform can store and retrieve diverse data types, from real-time sensor readings to long-term statistical reports. This scalable design supports the storage of large datasets, ensuring that the platform meets both immediate and long-term operational requirements.
The internal system configuration of the open platform employs a lambda architecture to balance real-time data processing with batch analyses (Figure 3). Apache Spark processes the streaming of sensor data in real-time, whereas batch jobs generate statistical insights that support predictive analysis. This hybrid approach ensures platform responsiveness during emergencies and enhances the preparedness for future scenarios.
The BIM–GIS engine functions as middleware, integrating building information with geospatial data. This engine enables a seamless combination of 3D building models and spatial insights, providing responders with a comprehensive view of both internal structures and external environments. By ensuring interoperability among different data types, the engine enhances the precision of disaster-response efforts. The platform also communicates with external systems through APIs, enabling it to gather data from public sources such as weather portals and environmental monitoring networks. Data collected via the REST APIs were stored in the platform’s database and displayed on dashboards for immediate use by the responders. This integration ensures that the platform remains up-to-date with the latest environmental conditions, thus improving the quality of situational awareness.
The relationship diagram of the Public Data Portal, OpenAPI, Data Engine, and BIM–GIS Engine is shown in Figure 4. The platform efficiently integrates external data sources with internal analytics to provide comprehensive insights. The flow of data from public portals through the data engine into the BIM–GIS engine highlights the capacity of the platform to process complex datasets and generate actionable information.
This architecture ensures that the platform delivers real-time situational awareness and supports precise disaster response. The combination of BIM, GIS, and IoT data enables responders to effectively coordinate actions, whereas a platform’s scalability and interoperability promote resilience in urban infrastructure management. By facilitating a seamless data exchange and providing advanced analytical tools, the platform strengthens preparedness, improves response efficiency, and enhances recovery from disaster-prone environments.

3.2. Development of SOP-Based Response Strategies for the Integrated Information Platform

SOPs embedded within disaster information platforms provide a structured framework for responding to various disaster scenarios. The SOPs guide every phase of an emergency and ensure consistent, automated, and well-coordinated responses across multiple systems and stakeholders. The platform integrates monitoring, control, and support modules that are designed to adapt dynamically to the specific nature and requirements of each disaster.
The modular design ensures that the platform can flexibly manage fires, floods, and earthquakes, thereby offering tailored responses for each scenario (Figure 5). The SOP tasks and response module architecture is divided into three main categories: monitoring, control, and support. These modules work together to ensure that all critical actions are executed efficiently, thereby reducing response times and minimizing risks during emergencies.
The monitoring module continuously tracks data from various sensors, including temperature, smoke, gas, and seismic detectors. It analyzes the readings to identify anomalies and triggers alerts when thresholds are exceeded. This module ensures real-time monitoring during emergencies and provides routine status updates during normal operation. For example, in the event of a fire, the system sends an alert and visualizes the affected area on a dashboard, allowing responders to act swiftly and accurately. The functions of the monitoring modules are listed in Table 1.
The control module manages the operation of disaster-response systems such as fire doors, flood barriers, and CCTV cameras, thereby ensuring coordinated actions during emergencies. In alignment with fire safety regulations and standards, it is clarified that the platform does not directly control the activation of automatic sprinklers, as these are triggered by thermal conditions, such as the hot ceiling jet generated by fire. Instead, the platform supports the real-time monitoring of sprinkler activation and provides responders with situational updates regarding their operation status. Similarly, while the platform facilitates the operation of fire shutters and fire doors, it adheres to regulatory standards by avoiding interference with systems automatically controlled by fire detection mechanisms. These updates enhance the platform’s compliance with building codes and industry best practices. During a flood, the platform deploys water barriers and activates pumps to manage the water flow. CCTV systems automatically adjust PTZ (pan, tilt, and zoom) settings to monitor affected areas in real-time. The functions of the control modules are listed in Table 2.
The support module enhances communication and analytics during emergencies by automating SMS alerts for responders and relevant agencies. This ensures real-time synchronization of data between dashboards and mobile devices, enabling teams to coordinate actions effectively. The module also generates hazard progression forecasts for ongoing incidents, providing decision makers with insights to anticipate developments and adjust response strategies. These functions are listed in Table 3.
The fire response strategy of the platform followed a structured workflow, as illustrated in Figure 6. When sensors detect temperature increases or smoke, alarms are triggered, and fire suppression equipment is activated. The system also supports dynamic decision-making by allowing responders to adjust evacuation plans using mobile tools, ensuring that real-time conditions are considered during response efforts.
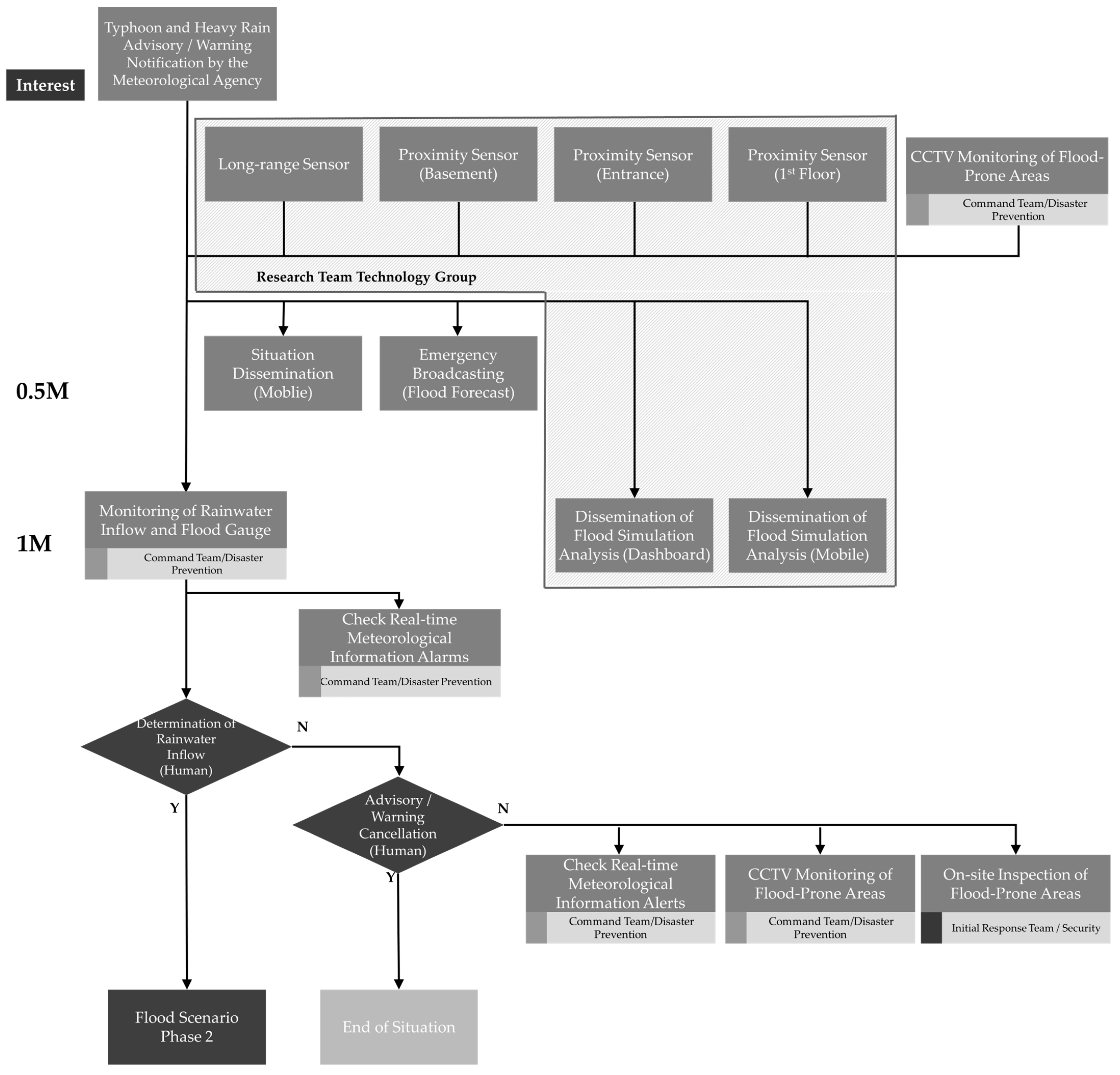
In flood scenarios, the platform monitors water levels in flood-prone areas using sensors installed in underground facilities and bases. If the water levels exceed a predefined threshold, barriers are deployed automatically, and pumps are activated to manage the water flow (Figure 7). In the flood response workflow, the platform follows specific SOPs to ensure that the infrastructure is protected, and resources are allocated efficiently based on the severity of the event.
During earthquakes, the platform uses accelerometers to detect seismic activity and immediately evaluates the structural integrity of the buildings. The earthquake response workflow is shown in Figure 8, which outlines how evacuation routes are adjusted in real-time based on building stability and hazard locations. The platform coordinates with external agencies to ensure rapid communication and resource mobilization during recovery operations.
The system maintains real-time situational awareness by synchronizing data among clients, servers, and external systems, as shown in Figure 9. Sensor data flows continuously through the platform with real-time readings stored in the sensor data repository, whereas event alerts are captured and visualized on dashboards. This ensures that both current and historical data are readily available to support decision-making during emergencies. The seamless integration of these modules ensured that the platform offered a cohesive and adaptable response to various disaster scenarios. Websocket technology enables bidirectional communication between platforms, dashboards, and mobile devices, ensuring that all relevant information is synchronized in real-time. This facilitates a smooth coordination among stakeholders, ensuring that all actions are aligned and executed promptly. The platform’s SOP-based design ensures that each disaster response is tailored to a specific situation, while maintaining standardized processes across events. The ability to adapt dynamically to workflows, whether for fires, floods, or earthquakes, ensures that critical infrastructure and lives are protected. The integration of monitoring, control, and support modules not only automates key processes, but also enables real-time adjustments, ensuring effective and coordinated action under varying conditions. This comprehensive approach strengthens the platform’s ability to respond efficiently to emergencies, while maintaining operational continuity. By combining real-time insights, predictive analytics, and seamless communication, the platform enhances overall disaster resilience, minimizes damage, and improves recovery outcomes.

4. Results and Discussion

The implementation of the open disaster information platform has led to the development of several key components aimed at enhancing disaster preparedness and response in high-rise and complex urban facilities. This section presents the results of this study and highlights the functionality and applications of the developed tools. These include a comprehensive dashboard for real-time monitoring and management, a mobile field support tool to facilitate efficient onsite operations, and a VR scenario for immersive disaster-response training. Each component was designed to improve situational awareness, optimize evacuation processes, and strengthen coordination between responders and facility managers. The following subsections detail the features and benefits of these components and demonstrate their contributions to an integrated disaster management framework.

4.1. Implementation of Disaster Information Services Through Dashboard

The dashboard, designed for the disaster information platform, provides a comprehensive interface for monitoring and managing disaster-related data across various sites. This dashboard supports real-time situational awareness by allowing users to scan sites, monitor facility statuses, assess safety-check statistics, and execute emergency response protocols. Below are descriptions of the dashboard’s main components, as illustrated in Figure 10, Figure 11, Figure 12 and Figure 13. The dashboard overview presented in Figure 10 displays the full functionality of the disaster information system for a demonstration site, offering an at-a-glance view of the essential tools and features. The interface includes functions for scanning entire sites and buildings, displaying the results of these scans for anomalies or incomplete checks, and listing unresolved facilities. Additionally, users can view safety inspection statistics at various levels, such as specific buildings, or over a specified period. The dashboard also integrates emergency response tools to monitor and manage responses to fire, flood, and earthquake incidents, thereby ensuring a comprehensive safety management experience. This overall image of the dashboard interface shows key functionalities such as scanning the entire site and individual buildings, viewing the results of these scans, accessing unresolved facility information, and examining the statistical breakdowns of safety checks. The dashboard provides a high-level summary to guide users through an effective monitoring and response workflow.
The facility management service for site-wide maintenance is illustrated in Figure 11. This feature allows users to scan the entire site to detect abnormalities in the sensors distributed across the premises. Once a scan is completed, the results display any sensor-reporting anomalies, enabling the quick identification of problematic areas. Users can select individual sensors with detected issues to view the detailed sensor data and access inspection records for each sensor, thereby aiding in the timely diagnosis and resolution of sensor malfunctions. This site-wide scanning capability highlights the process of identifying and inspecting sensor abnormalities, thereby ensuring that all the sensors across a site are regularly monitored. This feature allows for a quick intervention in the case of detected issues because users can efficiently access the inspection records of any abnormal sensor, thereby providing transparency in routine maintenance operations.
The facility management service for building-specific maintenance, as illustrated in Figure 12, allows users to conduct scans at the building level to identify unresolved inspection tasks associated with key facilities. This view enables users to quickly assess unaddressed facility issues and identify areas where maintenance is pending. By selecting unresolved items, users can access detailed information and historical records for each facility, ensuring that outstanding issues are promptly resolved, and building-level safety standards are met. This breakdown of the building-specific scanning functionality shows how users can identify and review unresolved inspection tasks in each facility. This feature enhances the maintenance efficiency by organizing facility data at the building level, enabling users to focus on areas requiring immediate attention.
The disaster-response support service is a key component of the dashboard that provides a specialized interface for managing active disaster scenarios. As illustrated in Figure 13, this service automatically identifies the disaster type and initiates relevant SOPs based on predefined procedures. In the case of a fire, the dashboard highlights the affected areas, displays the severity of the fire, and provides information regarding nearby fire-suppression facilities. Floods mark flood zones, indicate evacuation routes, and provide flood prediction data, thereby enhancing the overall effectiveness of disaster responses. This illustration of the dashboard’s disaster-response capabilities shows how it transitions to SOP-based procedures depending on the disaster type. Visual indicators mark hazardous areas, with additional data displayed for fire-suppression systems, flood zones, and evacuation routes. This feature ensured that the respondents had immediate access to critical information for effective and safe disaster management.
The dashboard’s modular components—site-wide scanning, building-level inspection, and SOP-based disaster responses—were combined to create an effective centralized system for both routine monitoring and emergency management. The inclusion of detailed visual indicators and access to historical data support comprehensive, informed decision-making, enabling rapid and coordinated responses to potential and active disaster situations.

4.2. Mobile Field Support Tool

Mobile field support tools provide essential functions that enable field workers to respond promptly and accurately to disaster situations. This tool is equipped with various features, including user account management, inspection history, facility inspections, response information, and command support to facilitate seamless communication and data sharing between field workers and the central command system. This real-time support ensures efficient and effective responses to emergencies. A detailed description of the core functions is listed in Table 4.
When delivering individual SOPs in emergency situations with time- and procedure-based tasks specific to each user, the progress of each step was recorded and synchronized with the central server, allowing the central manager to issue updated commands through the dashboard as necessary. Figure 14 illustrates the command support flow during an emergency. The central server assesses the real-time sensor data to detect emergencies, thereby triggering the emergency interface of the mobile tool. Field workers receive personalized SOPs and show each step in their responses. After completing each step, the field workers provide feedback indicating whether tasks have been executed, allowing the central server to make informed decisions regarding subsequent actions. SOPs are customized based on the worker’s role and location and are regularly updated to ensure their readiness for a rapid response.

4.3. VR Scenario Development and Implementation

This VR scenario leveraged a 3D model of the demonstration site to create an immersive disaster-response training experience, guiding users through a simulated fire emergency. The training scenario was designed to resemble real-life conditions, allowing users to practice essential responses and build familiarity with emergency protocols. The components of each scenario are shown in Figure 15. The scenario design for realistic disaster-response training, which uses a 3D model of the demonstration site, contains a structured flow that enables users to engage in each phase of the emergency simulation.
In the initial stage, VR0001 users select the fire experience scenario, which begins with them positioned near the central area of an underground shopping complex. The starting point was close to the fire outbreak location, which encouraged users to familiarize themselves with their surroundings and identify potential evacuation paths before the fire began. This early phase aims to increase user awareness of their environment and guide them in assessing emergency routes. The VR0002 stage simulates a fire outbreak. After a set duration, the system automatically triggers a fire, completes it with the visual effects of smoke and flames, and rapidly fills the space around the user. This unexpected transition helps users experience the shock of a sudden disaster while practicing methods to maintain calmness and avoid panic. The design of this stage is intended to help users adapt to the disorientation caused by a changing environment. In the third stage, VR0003 introduces visual and auditory evacuation guidance to direct the user toward safety. After the initial shock of the fire, an evacuation announcement was made and illuminated floor markers appeared to indicate the safest exit path. This phase trains users to respond effectively to evacuation instructions using previously assessed exit routes to navigate out of the danger zone. In VR0004, the system activates smoke screens and fire doors at critical points, particularly around the designated evacuation point in Building 105. This scenario showcases the deployment of essential safety systems, including smoke screens that block smoke infiltration and fire doors that secure escape routes. Users experience the role of these emergency systems in controlling hazards and facilitating evacuation. The VR scenario concludes with VR0005, in which users successfully exit the building through the final stairwell, leading to a ground-level exit. This completion phase underscores the effectiveness of emergency response protocols, allowing users to witness the utility of coordinated safety systems in ensuring a successful evacuation. This final phase reinforces the importance of safety protocols and emphasizes the efficiency of the response systems.
The evacuation simulation service is illustrated in Figure 16. The evacuation simulation service development displays a VR-based training system set in an underground shopping mall. This simulation incorporated realistic fire and smoke effects, providing users with a highly immersive experience designed for both safety and educational value. Key features include optimized visual effects to prevent VR-induced motion sickness, a user-friendly interface to ensure the clear communication of emergency information, and a range of sensory elements such as fire and smoke effects that bring the scenario to life. The simulation service prioritizes user safety by ensuring stability and minimizing VR motion sickness, whereas the educational components focus on providing precise information. By creating a realistic training environment, users become familiar with evacuation routes and emergency systems in a controlled setting, ultimately improving their preparedness for real-world disaster situations.
The VR scenario offers users a comprehensive and realistic disaster-response training experience. This training builds user confidence and enhances their readiness for emergencies by simulating the spread of fire, smoke effects, and evacuation routes. The sensory-rich environment of the tool provides an invaluable opportunity for users to practice critical response actions in realistic, yet safe settings.

5. Conclusions

This study developed an open disaster information platform that integrates BIM, GIS, and real-time monitoring tools to enhance disaster preparedness and response in high-rise and complex urban facilities. By consolidating data from IoT sensors, structural models, and environmental systems, the platform provides responders and facility managers with real-time access to critical information, thereby improving situational awareness and coordination during emergencies. This integration addresses the limitations of traditional disaster-response systems, which often operate in isolated databases and lack comprehensive management capabilities.
To address the complexity of chain disasters, such as cascading effects where an earthquake may trigger fires or floods, this study acknowledges the need for a more advanced approach to multi-hazard management. While the platform currently manages individual hazards through predefined workflows, future research must prioritize modeling the dynamic interactions between hazards. For example, real-time algorithms capable of analyzing cascading hazard interactions could enable adaptive responses to interconnected disasters, thereby enhancing the platform’s ability to manage complex multi-hazard scenarios in high-risk urban environments.
A key consideration in implementing this platform is ensuring that its introduction does not interfere with traditional safety systems or existing CCTV infrastructures. Rather than replacing these systems, the platform aims to complement and integrate with them, providing an additional layer of support that enhances efficiency and responsiveness without causing any disruptions. By maintaining existing protocols and workflows as a baseline, the platform serves as a supplemental tool that enriches, rather than disrupts, established emergency procedures.
This platform distinguishes itself from previous studies by providing an integrated, real-time solution specifically tailored for high-rise and complex urban facilities. Earlier BIM- and GIS-based approaches often focused on static modeling for single-disaster events. In contrast, the proposed platform incorporates real-time IoT data streams, dynamic monitoring tools, a mobile field support application, and VR-based disaster training capabilities. These advancements ensure situational awareness across diverse datasets and facilitate informed decision-making in various hazard scenarios. The scalability, adaptability, and ability to coordinate responses to complex disasters are key advantages of this system. However, limitations remain, including its reliance on high-quality sensor data and the need for expanded capabilities to fully address cascading disaster scenarios.
To enhance system robustness, the platform includes measures such as data redundancy, failover mechanisms, and missing data estimation algorithms. These features ensure the continuity of operations and the real-time approximation of critical information, even under unpredictable disaster conditions. Multi-source data validation further strengthens the platform’s resilience, reducing the likelihood of operational failures by cross-checking sensor inputs.
The study’s testing in specific demonstration sites limits its ability to fully represent diverse urban contexts. Further validation across a broader range of facilities and disaster scenarios is necessary. Issues related to data privacy, security, and compliance must also be addressed in future implementations. Additionally, refining interoperability with existing emergency management systems and incorporating advanced analytics, such as predictive modeling and machine learning, will improve the platform’s efficacy. Continued user feedback from responders and facility managers is essential for optimizing user interfaces and refining functionalities.
In conclusion, this study presented a practical, integrated approach to enhancing disaster-response capabilities in high-rise and complex facilities. By consolidating diverse data sources and systems into a unified platform—while ensuring that traditional safety systems remain intact and uninterrupted—this research advances traditional BIM and GIS frameworks to better address the challenges of cascading disasters and improve system robustness. The platform’s real-time data sharing, multi-hazard coordination, and complementary integration with existing safety measures contribute to the development of more resilient, safer urban environments. These findings provide a foundation for future studies dedicated to strengthening urban resilience, safeguarding communities, and advancing disaster preparedness and response.

Author Contributions

Conceptualization, C.H. and J.L.; methodology, C.H. and K.J.; software, S.P.; data curation, C.H. and K.J.; writing—original draft, C.H. and J.L.; writing—review and editing, C.H. All authors have read and agreed to the published version of the manuscript.

Funding

This research was supported by Institute of Information & communications Technology Planning & Evaluation (IITP) grant funded by the Korea government (MSIT, MOIS, MOLIT, MOTIE) (No. 2020-0-00061, Development of integrated platform technology for fire and disaster management in underground utility tunnel based on a digital twin).

Data Availability Statement

The data presented in this study are available on request from the corresponding author.

Conflicts of Interest

The authors declare no conflicts of interest.

References

  1. Ali, M.M.; Al-Kodmany, K. Tall buildings and urban habitat of the 21st century: A global perspective. Buildings 2012, 2, 384–423. [Google Scholar] [CrossRef]
  2. Khan, S.M.; Shafi, I.; Butt, W.H.; Diez, I.T.; Flores, M.A.L.; Galán, J.C.; Ashraf, I. A systematic review of disaster management systems: Approaches, challenges, and future directions. Land 2023, 12, 1514. [Google Scholar] [CrossRef]
  3. Ding, Z.; Niu, J.; Liu, S.; Wu, H.; Zuo, J. An approach integrating geographic information system and building information modelling to assess the building health of commercial buildings. J. Clean. Prod. 2020, 257, 120532. [Google Scholar] [CrossRef]
  4. Ward, P.J.; Daniell, J.; Duncan, M.; Dunne, A.; Hananel, C.; Hochrainer-Stigler, S.; Tijssen, A.; Torresan, S.; Ciurean, R.; Gill, J.C.; et al. Invited perspectives: A research agenda towards disaster risk management pathways in multi-(hazard-)risk assessment. Nat. Hazards Earth Syst. 2022, 22, 1487–1497. [Google Scholar] [CrossRef]
  5. Twigg, J. Disaster Risk Reduction: Mitigation and Preparedness in Development and Emergency Programming; Overseas Development Institute (ODI): London, UK, 2004. [Google Scholar]
  6. Burger, A.; Kennedy, W.G.; Crooks, A. Organizing theories for disasters into a complex adaptive system framework. Urban Sci. 2021, 5, 61. [Google Scholar] [CrossRef]
  7. McEntire, D.A. Disaster Response and Recovery: Strategies and Tactics for Resilience; John Wiley & Sons: Hoboken, NJ, USA, 2021. [Google Scholar]
  8. Cheng, R.; Hou, L.; Xu, S. A review of digital twin applications in civil and infrastructure emergency management. Buildings 2023, 13, 1143. [Google Scholar] [CrossRef]
  9. Manzoor, B.; Othman, I.; Kang, J.M.; Geem, Z.W. Influence of building information modeling (Bim) implementation in high-rise buildings towards sustainability. Appl. Sci. 2021, 11, 7626. [Google Scholar] [CrossRef]
  10. Piras, G.; Muzi, F.; Tiburcio, V.A. Digital management methodology for building production optimization through digital twin and artificial intelligence integration. Buildings 2024, 14, 2110. [Google Scholar] [CrossRef]
  11. Castañeda, K.; Sánchez, O.; Herrera, R.F.; Gómez-Cabrera, A.; Mejía, G. Building information modeling uses and complementary technologies in road projects: A systematic review. Buildings 2024, 14, 563. [Google Scholar] [CrossRef]
  12. Fang, H.; Lo, S.; Lo, J.T.Y. Building fire evacuation: An IoT-aided perspective in the 5G era. Buildings 2021, 11, 643. [Google Scholar] [CrossRef]
  13. Habibi Rad, M.; Mojtahedi, M.; Ostwald, M.J. Industry 4.0, disaster risk management and infrastructure resilience: A systematic review and bibliometric analysis. Buildings 2021, 11, 411. [Google Scholar] [CrossRef]
  14. Cheng, M.-L.; Tsai, F.; Teo, T.-A. Spatial analysis with detailed indoor building models for emergency services. Buildings 2024, 14, 2798. [Google Scholar] [CrossRef]
  15. Rawat, A.; Witt, E.; Roumyeh, M.; Lill, I. Advanced digital technologies in the post-disaster reconstruction process—A review leveraging small language models. Buildings 2024, 14, 3367. [Google Scholar] [CrossRef]
  16. Ben Mahmoud, B.; Lehoux, N.; Blanchet, P.; Cloutier, C. Barriers, strategies, and best practices for BIM adoption in quebec prefabrication small and medium-sized enterprises (SMEs). Buildings 2022, 12, 390. [Google Scholar] [CrossRef]
  17. Apanavičienė, R.; Shahrabani, M.M.N. Key factors affecting smart building integration into smart city: Technological aspects. Smart Cities 2023, 6, 1832–1857. [Google Scholar] [CrossRef]
  18. Congiu, E.; Desogus, G.; Frau, C.; Gatto, G.; Pili, S. Web-based management of public buildings: A workflow based on integration of BIM and IoT sensors with a web–GIS Portal. Buildings 2023, 13, 1327. [Google Scholar] [CrossRef]
  19. Cao, Y.; Xu, C.; Aziz, N.M.; Kamaruzzaman, S.N. BIM–GIS integrated utilization in urban disaster management: The contributions, challenges, and future directions. Remote Sens. 2023, 15, 1331. [Google Scholar] [CrossRef]
  20. Al Shafian, S.; Hu, D. Integrating machine learning and remote sensing in disaster management: A decadal review of post-disaster building damage assessment. Buildings 2024, 14, 2344. [Google Scholar] [CrossRef]
  21. Sharifi, A.; Khavarian-Garmsir, A.R.; Kummitha, R.K.R. Contributions of smart city solutions and technologies to resilience against the COVID-19 pandemic: A literature review. Sustainability 2021, 13, 8018. [Google Scholar] [CrossRef]
  22. Wiltenburg, R.; Mendoza, F.R.; Hurst, W.; Tekinerdogan, B. Virtual reality for spatial planning and emergency situations: Challenges and solution directions. Appl. Sci. 2024, 14, 3595. [Google Scholar] [CrossRef]
  23. Manero, A.; Smith, P.; Koontz, A.; Dombrowski, M.; Sparkman, J.; Courbin, D.; Chi, A. Leveraging 3D printing capacity in times of crisis: Recommendations for COVID-19 distributed manufacturing for medical equipment rapid response. Int. J. Environ. Res. Public Health 2020, 17, 4634. [Google Scholar] [CrossRef]
  24. Mannino, A.; Dejaco, M.C.; Re Cecconi, F. Building information modelling and internet of things integration for facility management—Literature review and future needs. Appl. Sci. 2021, 11, 3062. [Google Scholar] [CrossRef]
  25. Bressan, N.M.; Scarpa, M.; Peron, F. Case studies of eXtended reality combined with Building Information Modeling: A literature review. J. Build. Eng. 2024, 84, 108575. [Google Scholar] [CrossRef]
  26. Kim, D.; Cha, H.-s.; Jiang, S. The prediction of fire disaster using BIM-based visualization for expediting the management process. Sustainability 2023, 15, 3719. [Google Scholar] [CrossRef]
  27. Crowe, A. Disasters 2.0: The Application of Social Media Systems for Modern Emergency Management; CRC Press: Boca Raton, FL, USA, 2012. [Google Scholar]
  28. Munawar, H.S.; Mojtahedi, M.; Hammad, A.W.A.; Kouzani, A.; Mahmud, M.A.P. Disruptive technologies as a solution for disaster risk management: A review. Sci. Total Environ. 2022, 806, 151351. [Google Scholar] [CrossRef] [PubMed]
  29. Statsenko, L.; Samaraweera, A.; Bakhshi, J.; Chileshe, N. Construction 4.0 technologies and applications: A systematic literature review of trends and potential areas for development. Constr. Innov. 2023, 23, 961–993. [Google Scholar] [CrossRef]
Figure 1. Open-platform system architecture.
Figure 1. Open-platform system architecture.
Buildings 14 04047 g001
Figure 2. Open-platform system diagram.
Figure 2. Open-platform system diagram.
Buildings 14 04047 g002
Figure 3. Internal system configuration of the open platform.
Figure 3. Internal system configuration of the open platform.
Buildings 14 04047 g003
Figure 4. Relationship diagram: public data portal, open API, data engine, and BIM–GIS engine.
Figure 4. Relationship diagram: public data portal, open API, data engine, and BIM–GIS engine.
Buildings 14 04047 g004
Figure 5. Diagram of overall SOP tasks and response modules.
Figure 5. Diagram of overall SOP tasks and response modules.
Buildings 14 04047 g005
Figure 6. Response diagram according to fire response stages.
Figure 6. Response diagram according to fire response stages.
Buildings 14 04047 g006
Figure 7. Response diagram according to flood response stages.
Figure 7. Response diagram according to flood response stages.
Buildings 14 04047 g007
Figure 8. Response diagram according to earthquake response stages.
Figure 8. Response diagram according to earthquake response stages.
Buildings 14 04047 g008
Figure 9. Relationship diagram: receiver (fire, flood, and earthquake), interface, server, and client.
Figure 9. Relationship diagram: receiver (fire, flood, and earthquake), interface, server, and client.
Buildings 14 04047 g009
Figure 10. Dashboard overview for a demonstration site.
Figure 10. Dashboard overview for a demonstration site.
Buildings 14 04047 g010
Figure 11. Information service for site-wide maintenance.
Figure 11. Information service for site-wide maintenance.
Buildings 14 04047 g011
Figure 12. Information service for building-level maintenance.
Figure 12. Information service for building-level maintenance.
Buildings 14 04047 g012
Figure 13. Disaster-response support for emergency situations.
Figure 13. Disaster-response support for emergency situations.
Buildings 14 04047 g013
Figure 14. Command support function workflow.
Figure 14. Command support function workflow.
Buildings 14 04047 g014
Figure 15. Scenario design for realistic disaster-response training using a 3D model of the demonstration site.
Figure 15. Scenario design for realistic disaster-response training using a 3D model of the demonstration site.
Buildings 14 04047 g015
Figure 16. Evacuation simulation service development.
Figure 16. Evacuation simulation service development.
Buildings 14 04047 g016
Table 1. Sensor monitoring module functions.
Table 1. Sensor monitoring module functions.
FunctionRole
Sensor Status CheckMonitors the state of temperature, smoke, and gas sensors to detect anomalies.
Motion Sensor Status CheckVerifies the operation status of equipment, such as whether doors or valves are open or closed.
Abnormal Signal AlertTriggers an alarm when sensor values exceed predefined thresholds.
Table 2. Facility control module functions.
Table 2. Facility control module functions.
FunctionRole
Fire Equipment ControlMonitors the operational status of automatic sprinklers while controlling fire doors and shutters.
Flood Control EquipmentDeploys water barriers and activates pumps to manage flood risks.
CCTV ControlAdjusts CCTV PTZ settings to provide real-time visual monitoring.
Table 3. Platform support module functions.
Table 3. Platform support module functions.
FunctionRole
SMS NotificationAutomatically sends notifications to responders and agencies.
Client and Mobile CommunicationEnsures real-time data synchronization between dashboards and mobile devices.
Analytical SupportGenerates forecasts of hazard progression for decision-making.
Table 4. Key functions of the mobile field support tool.
Table 4. Key functions of the mobile field support tool.
FunctionDescription
Index and Basic FunctionsOffers essential tools such as user account management, menu navigation, and index page. Provides differentiated access through permission settings to cater to users’ specific needs.
Inspection HistoryEnables users to view completed or ongoing inspection records, with filtering options by building, floor, status, category, and date. Supports both map-based POI (Point of Interest) visualization and list view, allowing users to quickly identify issues. Selected facilities display detailed inspection history and status, improving data accessibility.
Facility InspectionSimplifies workflow for field workers using MR (Mixed Reality) to select inspection targets and record details. Filtering options are available by building, floor, and status for cases where MR is not feasible. Offers distinct checklists by inspection type and facility, with recorded data synchronized in real-time with the central server and dashboard.
Response InformationProvides access to floor plans, organizational charts, and personal duty cards by building and floor, allowing workers to access essential information aligned with their location for prompt action.
Command SupportDelivers individual SOP (Standard Operating Procedure) instructions in emergency situations, with time- and procedure-based tasks specific to each user. Each step’s progress is recorded and synchronized with the central server, allowing the central manager to issue updated commands through the dashboard as necessary.
Disclaimer/Publisher’s Note: The statements, opinions and data contained in all publications are solely those of the individual author(s) and contributor(s) and not of MDPI and/or the editor(s). MDPI and/or the editor(s) disclaim responsibility for any injury to people or property resulting from any ideas, methods, instructions or products referred to in the content.

Share and Cite

MDPI and ACS Style

Hong, C.; Park, S.; Ju, K.; Lee, J. An Open Disaster Information Platform, Methodology, and Visualization for High-Rise and Complex Facilities. Buildings 2024, 14, 4047. https://doi.org/10.3390/buildings14124047

AMA Style

Hong C, Park S, Ju K, Lee J. An Open Disaster Information Platform, Methodology, and Visualization for High-Rise and Complex Facilities. Buildings. 2024; 14(12):4047. https://doi.org/10.3390/buildings14124047

Chicago/Turabian Style

Hong, Changhee, Sangmi Park, Kibeom Ju, and Jaewook Lee. 2024. "An Open Disaster Information Platform, Methodology, and Visualization for High-Rise and Complex Facilities" Buildings 14, no. 12: 4047. https://doi.org/10.3390/buildings14124047

APA Style

Hong, C., Park, S., Ju, K., & Lee, J. (2024). An Open Disaster Information Platform, Methodology, and Visualization for High-Rise and Complex Facilities. Buildings, 14(12), 4047. https://doi.org/10.3390/buildings14124047

Note that from the first issue of 2016, this journal uses article numbers instead of page numbers. See further details here.

Article Metrics

Back to TopTop